Effect of Antifreeze Glycopeptides on the Quality and Microstructure of Frozen Lamb Meatballs
Abstract
1. Introduction
2. Materials and Methods
2.1. Test Materials and Reagents
2.2. Sample Preparation
2.3. TBARS Measurement
2.4. TVB-N Determination
2.5. Transverse Relaxation Time and Nuclear Magnetic Resonance Imaging Measurements
2.6. Cryo-SEM
2.7. Non-Targeted Metabolomics Assays
2.8. Data Processing
3. Results and Discussion
3.1. TBARS and TVB-N Analysis of Lamb Meatballs During Storage
3.2. Moisture Migration and Visualization During Storage of Lamb Meatballs
3.3. Microstructure of Lamb Meatballs During Storage
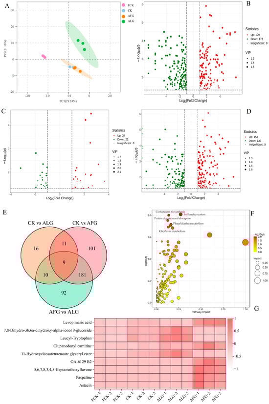
3.4. Metabolite Changes During Storage of Lamb Meatballs
4. Conclusions
Author Contributions
Funding
Institutional Review Board Statement
Informed Consent Statement
Data Availability Statement
Conflicts of Interest
References
- Alfredo, T.; Severiano, S.; Cristina, G.; Sandra, R. Sheep and Goat Meat Processed Products Quality: A review. Foods 2020, 9, 960. [Google Scholar] [CrossRef] [PubMed]
- Yang, C.; Jun, X.; Zhen-Ni, C.; Yang, F. Effect of Different Roasting Conditions and Coreopsis Extract on Heterocyclic Amine Formation in Roast Lamb Products. J. Food Prot. 2022, 85, 1107–1113. [Google Scholar]
- Zawar, H.; Muawuz, I.; Yejun, Z.; Yuqiang, B.; Chengli, H.; Xin, L.; Dequan, Z. Combined Effect of Cinnamon Bark Oil and Packaging Methods on Quality of Fresh Lamb Meat Patties During Storage at 4 °C. Foods 2023, 12, 2916. [Google Scholar] [CrossRef]
- Baltar, J.D.; Baptista, R.F.; de Alcântara Salim, A.P.A.; de Oliveira, J.M.G.; Monteiro, M.L.G. Oxidative Stability of Lamb Meat Patties from Longissimus Dorsi Muscle stored Under Refrigeration. J. Food Stud. 2019, 8, 13. [Google Scholar] [CrossRef]
- Abd, E.A.; Nadia, A. Effect of Lamb Fat Replacement with an Olive Oil in Water Emulsion on Quality and Storage Stability of Beef Meatballs. Egypt. J. Food Sci. 2020, 1, 16–18. [Google Scholar]
- Xu, L.; Liu, C.; Li, S.; Xu, J.; Liu, H.; Zheng, X.; Zhang, D.; Chen, L. Association of lipidome evolution with the corresponding volatile characteristics of postmortem lamb during chilled storage. Food Res. Int. 2023, 169, 112916. [Google Scholar] [CrossRef]
- Bi, Y.; Shan, Q.; Luo, R.; Bai, S.; Ji, C.; Wang, Y.; Gao, S.; Guo, J.; Hu, X.; Dong, F. Dynamic changes in water mobility and taste substances of cooked Tan lamb meat after chilled storage. J. Food Compos. Anal. 2023, 117, 105133. [Google Scholar] [CrossRef]
- Kevin, K.; Nazimah, H.; Qianli, M.; Indrawati, O.; Mustafa, M.F. Changes in the physicochemical properties of chilled and frozen-thawed lamb cuts subjected to pulsed electric field processing. Food Res. Int. 2021, 141, 110092. [Google Scholar]
- Chen, X.; Wang, S. Cryoprotective effect of antifreeze glycopeptide analogues obtained by nonenzymatic glycation on Streptococcus thermophilus and its possible action mechanism. Food Chem. 2019, 288, 239–247. [Google Scholar] [CrossRef]
- Sakae, T.; Akari, Y.; Naazneen, K.; Tatsuya, A.; Sheikh, M.; Asuka, M.; Hidemasa, K. Fish-Derived Antifreeze Proteins and Antifreeze Glycoprotein Exhibit a Different Ice-Binding Property with Increasing Concentration. Biomolecules 2020, 10, 423. [Google Scholar] [CrossRef]
- Krisztina, V.; Wade, E.K.; Christopher, T.N.; Jonathan, A.S.; Katarina, J.; Logan, M.B. Biophysical characterization and applications of an insect antifreeze protein. Biophys. J. 2023, 122, 11a. [Google Scholar]
- Chen, X.; Wu, J.; Li, X.; Yang, F.; Yu, L.; Li, X.; Huang, J.; Wang, S. Investigation of the cryoprotective mechanism and effect on quality characteristics of surimi during freezing storage by antifreeze peptides. Food Chem. 2022, 371, 131054. [Google Scholar] [CrossRef] [PubMed]
- Leygonie, C.; Britz, T.J.; Hoffman, L.C. Impact of freezing and thawing on the quality of meat: Review. Meat Sci. 2012, 91, 93–98. [Google Scholar] [CrossRef]
- Hanat, K.; Sajid, M.; Wonnop, V.; Soottawat, B. Gelatin hydrolysate in freeze–thawed shrimp model system: Cryoprotective and antioxidative effects. Int. J. Food Sci. Technol. 2023, 58, 4256–4263. [Google Scholar]
- Alseekh, S.; Aharoni, A.; Brotman, Y.; Contrepois, K.; D’Auria, J.C.; Ewald, J.; Ewald, J.C.; Fraser, P.D.; Giavalisco, P.; Hall, R.D.; et al. Mass spectrometry-based metabolomics: A guide for annotation, quantification and best reporting practices. Nat. Methods 2021, 18, 747–756. [Google Scholar] [CrossRef]
- Sumner, L.W.; Amberg, A.; Barrett, D.A.; Beale, M.H.; Beger, R.D.; Daykin, C.A.; Fan, T.W.-M.; Fiehn, O.; Goodacre, R.; Griffin, J.L.; et al. Proposed minimum reporting standards for chemical analysis. Metabolomics 2007, 3, 211–221. [Google Scholar] [CrossRef]
- Blaženović, I.; Kind, T.; Michael, R.; Ji, J.; Vaniya, A.; Wancewicz, B.; Roberts, B.S.; Torbašinović, H.; Lee, T.; Mehta, S.S.; et al. Structure annotation of all mass spectra in untargeted metabolomics. Anal. Chem. 2019, 91, 2155–2162. [Google Scholar] [CrossRef]
- Guo, X.; Lu, S.; Wang, Y.; Dong, J.; Ji, H.; Wang, Q. Correlations among flavor compounds, lipid oxidation indices, and endogenous enzyme activity during the processing of Xinjiang dry-cured mutton ham. J. Food Process. Preserv. 2019, 43, 14199–14210. [Google Scholar] [CrossRef]
- Kgaogelo, E.R.; Shonisani, E.R.; Mpho, E.M. Effect of partial mutton meat substitution with Bambara groundnut (Vigna subterranea (L.) Verdc.) flour on physicochemical properties, lipid oxidation, and sensory acceptability of low-fat patties. Food Sci. Nutr. 2024, 12, 4019–4037. [Google Scholar]
- Zhao, R.; Zhang, Y.; Chen, J.; Zhang, L.; Chen, C.; Ma, G.; Shi, X. Inhibitory effects of longan seed extract on polycyclic aromatic hydrocarbons formation and muscle oxidation in baked mutton kebabs. Food Chem. X 2023, 20, 100973. [Google Scholar] [CrossRef]
- Guo, Z.; Wu, S.; Lin, J.; Zheng, H.; Lei, H.; Yu, Q.; Jiang, W. Active film preparation using pectin and poly-phenols of watermelon peel and its applications for super-chilled storage of chilled mutton. Food Chem. 2023, 417, 135838. [Google Scholar] [CrossRef] [PubMed]
- Xin, K.Q.; Ji, X.Y.; Guo, Z.; Han, L.; Yu, Q.L.; Hu, B. Pitaya peel extract and lemon seed essential oil as effective sodium nitrite replacement in cured mutton. LWT 2022, 160, 113283. [Google Scholar] [CrossRef]
- Saba, B.; Reza, S. Effect of whey protein based edible coating on the microboal properties and total volatile nitrogen of fresh mutton. Iran. J. Public Health 2014, 43, 150–153. [Google Scholar]
- Wang, P.; Saldaña, M.D.; Hao, Y.; Chen, S.; Wu, J.; Jin, Y.; Sun, W. Development of sunlight-driven photodynamic inactivation film to extend the shelf life of chilled mutton. J. Food Process. Preserv. 2021, 45, e15814. [Google Scholar] [CrossRef]
- Yang, F.; Lin, Q.; Li, J.; Huang, Y.; Xu, J. Study on the effect of storage time on the quality of mutton of different brands by low-field nuclear magnetic resonance. IOP Conf. Ser. Mater. Sci. Eng. 2020, 711, 012109. [Google Scholar] [CrossRef]
- Tang, S.; Zhang, Y.; Li, W.; Tang, X.; Huang, X. Rapid and Simultaneous Measurement of Fat and Moisture Contents in Pork by Low-Field Nuclear Magnetic Resonance. Foods 2022, 12, 147. [Google Scholar] [CrossRef]
- Giulia, T.; Hanne, C.B.; Jette, F.Y.; Antonella, D.Z.; Eero, P. Relationship between hardness and myowater properties in Wooden Breast affected chicken meat: A nuclear magnetic resonance study. LWT 2017, 86, 20–24. [Google Scholar]
- Li, T.; Rui, X.; Li, W.; Chen, X.; Jiang, M.; Dong, M. Water Distribution in Tofu and Application of T2 Relaxation Measurements in Determination of Tofu’s Water-Holding Capacity. J. Agric. Food Chem. 2014, 62, 8594–8601. [Google Scholar] [CrossRef]
- Maria, G.C.; Antonella, S.; Marino, R.; Elena, C.; Mariangela, C.; Rillo, L.; Matassino, D.; Sevi, A.; Marzia, A. Lamb Meat Quality and Carcass Evaluation of Five Autochthonous Sheep Breeds: Towards Biodiversity Protection. Animals 2021, 11, 3222. [Google Scholar] [CrossRef]
- Andrzej, J.; Paulina, N.; Milerski, M.; Margetίn, M.; Piotr, B.; Konrad, B. Chemical composition and fatty acid content in lamb and adult sheep meat. Arch. Tierz. 2020, 63, 261–268. [Google Scholar]
- Mondina, F.L.; Gianni, B.; Maria, R.M.; Silvia, C.; Giuseppe, P.; Anna, N. The heavy suckling lamb of Sarda dairy sheep and its crossbreed with Dorper rams: Performance, meat quality and consumer perceptions. Meat Sci. 2023, 204, 109234. [Google Scholar]
- Wei, R.; Sijia, L.; Sung, K.K.; Zhenyu, W.; Zi-Bin, S.; Jianming, C. Effect of Sarcoplasmic Protein Solutions Dried at Different Times and Rates on Water Migration in Lamb Myofibril In Vitro. Foods 2024, 13, 930. [Google Scholar] [CrossRef]
- Liu, J.; Han, L.; Hou, S.; Gui, L.; Yuan, Z.; Sun, S.; Wang, Z.; Yang, B. Integrated metabolome and microbiome analysis reveals the effect of rumen-protected sulfur-containing amino acids on the meat quality of Tibetan sheep meat. Front. Microbiol. 2024, 15, 134. [Google Scholar] [CrossRef]
- Wang, F.; Sha, Y.; Liu, X.; He, Y.; Hu, J.; Wang, J.; Li, S.; Shao, P.; Chen, X.; Yang, W.; et al. Study of the Interactions Between Muscle Fatty Acid Composition, Meat Quality-Related Genes and the Ileum Microbiota in Tibetan Sheep at Different Ages. Foods 2024, 13, 679. [Google Scholar] [CrossRef]
- Zhu, Z.; Yu, M.; Zhang, J.; Zhang, W. Effects of ultrasonic-assisted curing on the eating quality of lamb. J. Food Eng. 2024, 361, 111756. [Google Scholar] [CrossRef]
- Zhai, M.; Wang, H.; Liu, T.; Zhang, T.; Kang, L.; Duan, Y.; Jin, Y. Effects of lactic acid bacteria on protein metabolism of Sunit lamb. J. Food Compos. Anal. 2024, 129, 106091. [Google Scholar] [CrossRef]
- Kong, D.; Han, R.; Yuan, M.; Xi, Q.; Du, Q.; Li, P.; Yang, Y.; Rahman, S.M.E.; Wang, J. Slightly acidic electrolyzed water as a novel thawing media combined with ultrasound for improving thawed mutton quality, nutrients and microstructure. Food Chem. X 2023, 18, 100630. [Google Scholar] [CrossRef]
- Luo, Y.; Bi, Y.; Du, R.; Yuan, H.; Hou, Y.; Luo, R. The impact of freezing methods on the quality, moisture distribution, microstructure, and flavor profile of hand-grabbed mutton during long-term frozen storage. Food Res. Int. 2023, 173, 113346. [Google Scholar] [CrossRef]
- Kaleda, A.; Tsanev, R.; Klesment, T.; Vilu, R.; Laos, K. Ice crystal growth inhibition by peptides from fish gelatin hydrolysate. Food Hydrocoll. 2018, 84, 46–56. [Google Scholar]
- Zhang, C.; Zhang, H.; Wang, L.; Gao, X. Effect of antifreeze glycopeptides on the quality of frozen meat. J. Food Sci. 2007, 72, E276–E281. [Google Scholar]
- Li, T.; Jin, M.; Fei, X.; Yuan, Z.; Wang, Y.; Quan, K.; Wang, T.; Yang, J.; He, M.; Wei, C. Tran-scriptome Comparison Reveals the Difference in Liver Fat Metabolism between Different Sheep Breeds. Animals 2022, 12, 1650. [Google Scholar] [CrossRef] [PubMed]
- Ikuo, K.; Yasuo, F.; Mitsuyasu, O.; Tomoyuki, I.; Norio, S. Mutagenesis of OA-6129 carbapenem-producing blocked mutants and the biosynthesis of carbapenems. J. Antibiot. 1988, 41, 899–907. [Google Scholar]
- Noemí, E.; Rubén, D.; Vasco, C.; Roberto, B.; Laura, P.; Gonzales-Barrón, Ú.; Ettiene, H.; José, M.L. Influence of the Production system (Intensive vs. Extensive) at Farm Level on Proximate Composition and Volatile Compounds of Portuguese Lamb Meat. Foods 2021, 10, 1450. [Google Scholar] [CrossRef] [PubMed]
- Du, Q.; Tu, M.; Liu, J.; Ding, Y.; Zeng, X.; Pan, D. Plant-based meat analogs and fat substitutes, structuring technology and protein digestion: A review. Food Res. Int. 2023, 170, 112959. [Google Scholar] [CrossRef]
- Erwin, E.S.; Walter, S.; Judith, S.B. Meprins, membrane-bound and secreted astacin metalloproteinases. Mol. Aspects Med. 2008, 29, 309–328. [Google Scholar]
- Li, J.; Zhang, D.; Yin, L.; Li, Z.; Yu, C.; Du, H.; Jiang, X.; Yang, C.; Liu, Y. Integration analysis of metabolome and transcriptome profiles revealed the age-dependent dynamic change in chicken meat. Food Res. Int. 2022, 156, 111171. [Google Scholar] [CrossRef]
- Lakan, D.G.; Brandi, B.K.; Daniel, R. 227 Evaluation of Beef Cattle Performance on Nontraditional Beef Cattle Finishing System Compared with Traditional Beef Cattle Finishing System. J. Anim. Sci. 2023, 101 (Suppl. S3), 150–151. [Google Scholar]




| No. | Compounds | Formula | Related Category | RT/s | m/z | Ionization Mode | CK vs. ALG | CK vs. AFGs | ALG vs. AFGs | |||
|---|---|---|---|---|---|---|---|---|---|---|---|---|
| Trend | p | Trend | p | Trend | p | |||||||
| 1 | Levopimaric acid | C20H30O2 | Others | 401 | 303.2297 | pos | up | 0.01 | up | 0.00 | up | 0.00 |
| 2 | 7,8-Dihydro-3b,6a-dihydroxy-alpha-ionol 9-glucoside | C19H34O8 | Lipids and lipid-like molecules | 335.7 | 373.2156 | pos | up | 0.01 | up | 0.00 | up | 0.00 |
| 3 | Leucyl-Tryptophan | C17H23N3O3 | Organic acids and derivatives | 327.8 | 356.2785 | pos | up | 0.01 | up | 0.00 | up | 0.00 |
| 4 | Clupanodonyl carnitine | C29H47NO4 | Lipids and lipid-like molecules | 362.5 | 474.352 | pos | up | 0.00 | up | 0.03 | up | 0.01 |
| 5 | 11-Hydroxyeicosatetraenoate glyceryl ester | C23H38O5 | Lipids and lipid-like molecules | 314 | 378.3222 | pos | up | 0.05 | up | 0.01 | up | 0.04 |
| 6 | OA-6129 B2 | C20H31N3O8S | Others | 48.8 | 472.1824 | neg | up | 0.01 | up | 0.00 | / | 0.00 |
| 7 | 5,6,7,8,3,4,5-Heptamethoxyflavone | C22H24O9 | Others | 241.2 | 431.2274 | neg | up | 0.00 | up | 0.00 | / | 0.00 |
| 8 | Paspaline | C28H39NO2 | Others | 407.7 | 466.2907 | neg | up | 0.02 | up | 0.00 | / | 0.00 |
| 9 | Astacin | C40H48O4 | Lipids and lipid-like molecules | 391.1 | 591.3568 | neg | up | 0.01 | up | 0.00 | / | 0.00 |
Disclaimer/Publisher’s Note: The statements, opinions and data contained in all publications are solely those of the individual author(s) and contributor(s) and not of MDPI and/or the editor(s). MDPI and/or the editor(s) disclaim responsibility for any injury to people or property resulting from any ideas, methods, instructions or products referred to in the content. |
© 2025 by the authors. Licensee MDPI, Basel, Switzerland. This article is an open access article distributed under the terms and conditions of the Creative Commons Attribution (CC BY) license (https://creativecommons.org/licenses/by/4.0/).
Share and Cite
Dong, R.; Yan, S.; Wang, G.; Wang, P. Effect of Antifreeze Glycopeptides on the Quality and Microstructure of Frozen Lamb Meatballs. Metabolites 2025, 15, 202. https://doi.org/10.3390/metabo15030202
Dong R, Yan S, Wang G, Wang P. Effect of Antifreeze Glycopeptides on the Quality and Microstructure of Frozen Lamb Meatballs. Metabolites. 2025; 15(3):202. https://doi.org/10.3390/metabo15030202
Chicago/Turabian StyleDong, Rong, Shengkun Yan, Guoqiang Wang, and Pei Wang. 2025. "Effect of Antifreeze Glycopeptides on the Quality and Microstructure of Frozen Lamb Meatballs" Metabolites 15, no. 3: 202. https://doi.org/10.3390/metabo15030202
APA StyleDong, R., Yan, S., Wang, G., & Wang, P. (2025). Effect of Antifreeze Glycopeptides on the Quality and Microstructure of Frozen Lamb Meatballs. Metabolites, 15(3), 202. https://doi.org/10.3390/metabo15030202

