Next Article in Journal
A Multimodal Desorption Electrospray Ionisation Workflow Enabling Visualisation of Lipids and Biologically Relevant Elements in a Single Tissue Section
Next Article in Special Issue
Integrated Metabolome and Transcriptome during Fruit Development Reveal Metabolic Differences and Molecular Basis between Lycium barbarum and Lycium ruthenicum
Previous Article in Journal
LC-MS/MS and GC/MS Profiling of Petroselinum sativum Hoffm. and Its Topical Application on Burn Wound Healing and Related Analgesic Potential in Rats
 
 
Font Type:
Arial Georgia Verdana
Font Size:
Aa Aa Aa
Line Spacing:
Column Width:
Background:
Article

Overexpression of SQUALENE SYNTHASE Reduces Nicotiana benthamiana Resistance against Phytophthora infestans

1
Zhengzhou Research Base, State Key Laboratory of Cotton Biology, School of Agricultural Sciences, Zhengzhou University, Zhengzhou 450001, China
2
Shenzhen Branch, Guangdong Laboratory of Lingnan Modern Agriculture, Key Laboratory of Synthetic Biology, Ministry of Agriculture and Rural Affairs, Agricultural Genomics Institute at Shenzhen, Chinese Academy of Agricultural Sciences, Shenzhen 518120, China
3
Key Laboratory of Northwest Loess Plateau Crop Pest Management of Ministry of Agriculture and Rural Affairs, Northwest A&F University, Yangling 712100, China
4
State Key Laboratory of Silkworm Genome Biology, Southwest University, Beibei, Chongqing 400715, China
*
Authors to whom correspondence should be addressed.
Metabolites 2023, 13(2), 261; https://doi.org/10.3390/metabo13020261
Submission received: 10 January 2023 / Revised: 7 February 2023 / Accepted: 7 February 2023 / Published: 11 February 2023
(This article belongs to the Special Issue Metabolic Adaptation in Plants)

Abstract

Plant triterpenoids play a critical role in plant resistance against Phytophthora infestans de Bary, the causal pathogen of potato and tomato late blight. However, different triterpenoids could have contrasting functions on plant resistance against P. infestans. In this study, we targeted the key biosynthetic gene of all plant triterpenoids, SQUALENE SYNTHASE (SQS), to examine the function of this gene in plant–P. infestans interactions. A post-inoculation, time-course gene expression analysis revealed that SQS expression was induced in Nicotiana benthamiana but was transiently suppressed in Solanum lycopersicum. Consistent with the host-specific changes in SQS expression, concentrations of major triterpenoid compounds were only induced in S. lycopersicum. A stable overexpression of SQS in N. benthamiana reduced plant resistance against P. infestans and induced the hyperaccumulation of stigmasterol. A comparative transcriptomics analysis of the transgenic lines showed that diverse plant physiological processes were influenced by SQS overexpression, suggesting that phytosterol content regulation may not be the sole mechanism through which SQS promotes plant susceptibility towards P. infestans. This study provides experimental evidence for the host-specific transcriptional regulation and function of SQS in plant interactions with P. infestans, offering a novel perspective in examining the quantitative disease resistance against late blight.

1. Introduction

Phytophthora infestans de Bary is a destructive oomycete pathogen that causes late blight on tomatoes (Solanum lycopersicum) and potatoes (Solanum tuberosum). As one of the most notorious phytopathogens, P. infestans-associated diseases can cost USD 3–10 billion in yield loss and management across the globe [1,2]. Currently, a prompt application of chemical pesticides remains the most effective control measure against P. infestans. Over-dependence on the chemical control of P. infestans has taken not only a financial toll on potato and tomato production but has also raised environmental and health hazard risks. Due to these concerns, the European Union has recently discontinued the use of pesticides containing mancozeb, one of the most widely adopted active ingredients against P. infestans, pressing for safer and more economic strategies for the control of P. infestans [3].
The genetic enhancement of crop disease resistance is a promising approach for the sustainable management of late blight. The main efforts in dissecting plant genetic resistance against P. infestans in recent decades focused on the identification of dominant resistance (R) genes [4,5]. Though R genes can provide highly effective protection against incompatible P. infestans pathovars, their recognition spectra are limited such that the quickly evolving pathogen populations can escape from the immunity conferred by R genes. Dominant R genes are supplemented by diverse quantitative disease resistance (QDR) genes, which provide weaker but more persistent disease resistance [6]. A number of QDR genes have been characterized for resistance against P. infestans. Functionally, these QDR genes are involved in the biosynthesis, regulation, and transport of plant-specialized metabolites [7,8,9,10,11,12,13,14,15,16,17,18].
Plant-produced triterpenoids are a large group of small molecules that function as structural constituents (e.g., phytosterol), signaling molecules (e.g., brassinosteroids), and defensive, specialized metabolites (e.g., steroidal glycoalkaloids). The diverse functions of different triterpenoid compounds complicate the elucidation of their roles in plant-–P. infestans interactions. Phytophthora and other oomycetes cannot produce sterols, and plant-derived sterols can stimulate P. infestans vegetative growth and sporulation [1,19]. On the other hand, brassinosteroid signaling has been shown to suppress host immunity against P. infestans [20,21]. The hallmark steroidal glycoalkaloids of tomatoes and potatoes were unable to inhibit P. infestans growth in vitro [22]. More recently, a comparative metabolomics study has revealed that a resistant potato cultivar tended to accumulate higher contents of triterpenoid compounds than a susceptible relative, and that these compounds tended to be induced by P. infestans in the susceptible cultivar but were suppressed in the resistant line [23].
In land plants, the vastly diverse triterpenoids are derived from the common precursor squalene, which provides the fundamental thirty-carbon backbone [24] (Figure 1; De Vriese et al. 2021). This shared biosynthetic origin provides the opportunity to examine the collective effects of triterpenoids on P. infestans resistance through genetic manipulation of the common upstream biosynthetic gene, SQUALENE SYNTHASE (SQS). In this study, we examined the expression of SQS and the dynamic accumulation of phytosterols in Nicotiana benthamiana and S. lycopersicum upon P. infestans inoculation. We then generated SQS-overexpressing N. benthamiana (oeNbSQS) plants and measured their resistance levels against P. infestans. Finally, targeted phytosterol measurements and comparative transcriptomics analyses of oeNbSQS and wild type plants shed light on the potential metabolic and transcriptomic alterations associated with enhanced P. infestans resistance of these plants.

2. Materials and Methods

2.1. Growth Condition of Plant Materials

All the plants were grown in individual, 3 inch × 3 inch plots under glasshouse cycle conditions of 16 h of light at 24 °C, 8 h of dark at 20 °C, and a relative humidity kept between 50 and 70%. Approximately four- to five-week-old Nicotiana benthamiana plants and six- to eight-week-old tomato cv. Micro-Tom (Solanum lycopersicum) plants were used for the experiments.

2.2. Phytophthora Infestans Infection Assay

The P. infestans strain T30-4 was grown on rye (Secale cereale) agar at 18 °C in the dark for 2 weeks. To harvest sporangia, each rye agar plate containing sporangia were soaked with 10 mL of sterilized H2O, and sporangia were collected after 3–4 h of incubation at 4 °C. The suspension containing sporangia was spun down at 3000 rpm for 10 min, and the sporangia concentrations were quantified using a hemocytometer. Droplets (10 μL) of a solution of 100,000 zoospores per mL were applied onto the abaxial sides of detached N. benthamiana and tomato leaves and incubated on wet paper towels in 100% relative humidity, in the dark, at 18 °C. The lesion diameter was measured 7 d post-inoculation.
For trypan blue staining, the infected plant leaves were soaked in trypan blue solution (20 mg trypan blue (Sigma), 10 mL lactic acid, 10 mL glycerol, 10 mL water-saturated phenol, 10 mL distilled water, and 40 mL 100% ethanol) and heated up to 100 °C for 5 min. The stained leaves were then transferred into 2.5g/mL chloral hydrate (Sigma) overnight. Pictures were taken when the uninfected area became colorless.

2.3. Virus-Induced Gene Silencing

Virus-induced gene silencing (VIGS) was performed using a tobacco rattle virus vector. The VIGS fragment of NbSQS (U46000.1, GeneBank) was designed with a web-based tool (https://vigs.solgenomics.net) (accessed on 1 July 2020). The fragment was cloned from N.benthamiana cDNA and inserted into the pTRV2 vector. The paired vectors were transformed into the Agrobacterium tumefaciens strain GV3101. The infiltration buffer, which contained a mixture of pTRV1 and NbSQS-pTRV2 construct at OD600 = 0.5, was infiltrated into the upper leaves of 4-leaf-stage N. benthamiana plants. The infiltration buffer contained 10 mM of MgCl2, 10 mM of 2-[N-morpholino] ethanesulfonic acid with pH = 5.6, and 200 μM of acetosyringone. The construct GFP-pTRV2 was used as the negative control, and PDS-pTRV2 was used as the positive control. One week after infection, the leaves were detached for total RNA extraction and gene-expression measurement using q-RT-PCR. Primers for the q-RT-PCR were provided in Supplemental Table S1.

2.4. Stable Transformation of N. benthamiana

The full length of the NbSQS CDS was cloned from N. benthamiana cDNA and inserted into the pSUPER1300 plasmid [25]. Agrobacterium tumefaciens GV3101, containing the overexpression vector NbSQS-super1300, was used to transform leaf discs of N. benthamiana. Transgenic plants were obtained with an established method [26].

2.5. Gene Expression Analysis

Young leaves were collected from plants to extract total RNA using the Plant RNA Extraction Kit (Huayueyang, Beijing). The first-strand cDNA was synthesized from 1 mg of RNA using the HiScript® III 1st Strand cDNA Synthesis Kit with a DNA wiper (Vazyme). Q-RT-qPCR reactions were performed using the ChamQ Universal SYBR qPCR Master Mix kit (Vazyme). The N. benthamiana gene EF1a (Niben101Scf07423g04011.1) was used as a reference control. The tomato gene SlUBI (Solyc01g068045.2, ITAG3.2) was used as a reference control. Gene expression levels were calculated by a comparative method, as described in Applied Biosystems instructions. For transgenic plant verification, plants without exogenous vectors were used as the negative control. The primers are shown in the Supplemental Table S1.

2.6. RNA-Seq Analysis

The leaves of wild type plants and the T3 progeny of the NbSQS-overexpressing plant were used to extract RNA for a transcriptome analysis. A total of 1 μg of RNA per sample was used for the library construction. The library construction and sequencing were performed by Beijing Novogene Bioinformatics Technology. For each biological sample, six gigabytes of raw reads were obtained. Raw reads in a fastq format were first processed with Perl scripts to obtain clean data. The clean reads were used to calculate the Q20, Q30, and GC contents. The fastq files containing these clean reads were depositedin the NCBI database under PRJNA930498. The reference genome published on the Solanaceae website was downloaded and used to build an index. Paired-end, clean reads were aligned to the reference genome using STAR 2.4.0j software [27]. The read numbers mapped to each gene were counted using Htseq 0.11.1. The fragments per kilobase per million (FPKM) was calculated [28]. A differential expression analysis was performed using the DESeq2 R package (v1.22.2) with an adjusted log2FoldChange > 1 and an FDR < 0.05 [29]. The gene ontology (GO) enrichment analysis was performed using the R package GSEABase and GOstats [30,31]. The background gene ontology (GO) enrichment annotation was re-analyzed by Argot2.5 [32].

2.7. Phytosterol Measurement

The method for sterol extraction and quantification was described previously [33]. Briefly, each leaf sample was collected and placed into a 2 mL centrifuge tube. All leaf samples were stored at −20 °C for subsequent analysis. Leaf samples were freeze-dried. Approximately 10 mg of leaf tissue was weighed out from each sample and transferred into a 1.5 mL tube, which contained two zirconia beads (2 mm diameter, 95%). All samples were homogenized at 60 Hz for 2 min (Tissuelyser-24, Shanghai Jingxin, China). To extract the sterols from the tissue, 0.5 mL of methanol and 0.5 mL of chloroform were added into each tube, and 10 µg of cholestane was added into each sample as an internal standard. After a vigorous vortex, 0.45 mL of H2O was added to the tube, and the lower layer was transferred into a 20 mL glass vial. To hydrolyze the phytosterol esters, 8 ml of an aqueous, 70% methanol solution containing 5% NaOH was added. The solutions were heated at 60 °C for 2 h, and 3 mL of water was added. Sterols were extracted three times with hexane. The hexane solution was transferred into a new vial and dried in a fume hood. Then, 1 mL of hexane was added to dissolve sterols and transferred into a 2 mL vial, in which 100 µL of 1-(Trimethylsilyl) imidazole (SIGMA, St. Louis, MO, USA) was added to derivatize the sterols. The reaction was terminated by adding 300 µL of 70% methanol/H2O and 100 µL of hexane. The hexane part was washed with 70% methanol/H2O three times, and was then used for identification and quantification by GC-MS (Thermo Fisher Scientific, Waltham, MA, USA) coupled with a DB-5MS column (Agilent Technologies, Santa Clara, CA, USA). All derivatized sterols were characterized by the derivatized standards. The data were analyzed using Thermo Xcalibur version 2.2 SP1.48 (Thermo Fisher Scientific, Waltham, MA, USA).

2.8. Experimental Designs and Statistical Analyses

For the post-inoculation, time-course q-RT-PCR and phytosterol measurement experiments, plant samples were collected from the same batch of plants grown under controlled environmental conditions. Water suspension of P. infestans zoospores were drop-inoculated onto the surfaces of detached leaves at a different time, prior to a common harvest time point. This experimental design minimized the potential influence of circadian rhythm on plant gene expression and metabolite abundance. For the control group, sterilized water droplets were used to replace the zoospore suspension and were applied immediately before tissue harvest. All treatment groups were individually compared to the common control group, with one-tailed Student’s t-tests assuming equal variance.
For phenotypic, metabolic, and transcriptomic characterizations of the oeNbSQS plants, the transgenic plants were simultaneously planted with their wild type progenitor, and the plants were grown in the same growth chamber under the conditions described above. After one month of growth, the third expanded leaves of each plant were harvested into liquid nitrogen at the same time and ground into a fine powder. Each biological sample was divided into two aliquots for phytosterol measurements and RNA-seq analysis. Zoospore inoculation bioassays were carried out as described above. Post-inoculation lesion diameters and phytosterol measurement data were compared between the overexpression and wild type plants, with one-tailed Student’s t-tests assuming equal variance.

3. Results

3.1. SQUALENE SYNTHASE Expression Is Induced by P. infestans Infection

In both N. benthamiana and S. lycopersicum, the genes encoding functional SQS enzymes were characterized [34,35]. We designed paralog-specific primers to measure the expression dynamics of NbSQS upon P. infestans infection with a q-RT-PCR. In the results, the expression of NbSQS was significantly induced (Fold Change > 1.8) at 48 h post-inoculation (hpi) but not during earlier phases of infection (Figure 2a). In contrast, SlSQS expression was significantly suppressed at 12 and 24 hpi (Fold Change > 5 at both time points) and returned to its pre-inoculation level at 48 hpi (Figure 2b). These results demonstrated a host-specific transcriptional regulation of SQS during P. infestans infection.

3.2. Phytophthora infestans Infection Induces Transient Phytosterol Accumulation in S. lycopersicum but Not in N. benthamiana

In both N. benthamiana and S. lycopersicum, SQS catalyzes the production diverse phytosterols. To clarify the dynamics of the phytosterol levels during P. infestans infection, we measured four major compounds of this class at two different time points after zoospore inoculation. The non-host N. benthamiana leaves showed no significant change in any of the phytosterols upon P. infestans infection, whereas stigmasterol and β-sitosterol contents were significantly elevated in tomato leaves at 24 hpi (Fold Change > 1.6 for both compounds). These tomato-specific inductions appeared to be transient, as the concentrations of both compounds were reduced to pre-inoculation levels at 48 hpi (Figure 3a,b). However, as a conserved and persistent effect, the ratio between cholesterol and the methylenecycloartanol-derived phytosterols (i.e., campesterol, stigmasterol, and β-sitosterol) was suppressed by more than 40% in both plant species after P. infestans inoculation (Figure 3c).

3.3. Overexpression of SQUALENE SYNTHASE Leads to Lower P. infestans Resistance and Higher Stigmasterol Content in N. benthamiana

Since post-inoculation gene expression and phytosterol measurement data suggested that SQS could play an important role in the interaction between plants and P. infestans, we aim to elucidate the function of this gene with genetics evidence. Transient silencing of SQS with the tobacco rattle virus system led to the lethality of the meristematic tissues, disallowing downstream inoculation assays (Figure S1). Consistently, sqs knock-out attempts using CRISPR technology resulted in developmental defects, precluding the acquirement of homozygous, mutant plants.
In N. benthamiana, two independent SQS overexpression events were obtained. In these events, SQS expressions were elevated by more than twofold (Figure 4b). In both overexpression lines, lesion diameters were significantly increased at 7 days after P. infestans zoospore inoculation (Fold Change > 1.5; Figure 4a,c). We further compared the phytosterol contents in one of the overexpression lines and the wild type progenitor plants and found that stigmasterol was the only phytosterol compound significantly hyperaccumulated in the oeNbSQS plants (Fold Change > 1.4; Figure 5).

3.4. Transcriptomics Re-Configuration Associated with Overexpression of SQUALENE SYNTHASE

Since SQS encodes an important node in plant metabolism, we hypothesize that this gene can influence the plant–P. infestans interaction through multiple potential mechanisms. To further explore how SQS may affect P. infestans susceptibility in N. benthamiana, we performed comparative RNAseq analyses on wild type and oeNbSQS plants. In result, we identified 153 genes that expressed higher in oeNbSQS plants, and 121 genes that showed the opposite expression pattern. A number of these differentially expressed genes were then validated by q-RT-PCR (Figure S2).
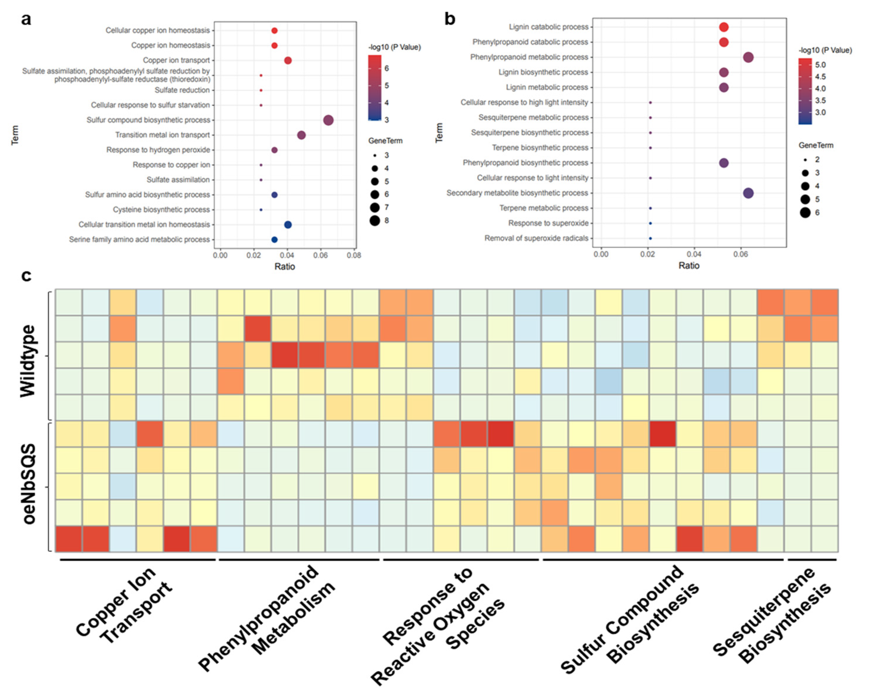
Gene ontology (GO) enrichment analyses showed that the NbSQS-promoted genes were disproportionally involved in sulfur compound biosynthesis (GO:0044272), copper ion transport (GO:0006825), and the response to hydrogen peroxide (GO:0042542), whereas phenylpropanoid metabolism (GO:0009698) and sesquiterpene biosynthesis (GO:0051762)-related genes tended to be suppressed when NbSQS was overexpressed (Figure 6). These disproportionally influenced pathways shed light on the multifaceted influences of SQS overexpression on plant physiology, some of which may mediate the impact of this gene on plant–P. infestans interactions.
Noticeably, we observed no significant change in the expression of brassinosteroid signaling-related genes in the oeNbSQS plants, though this pathway has been shown to suppress host immunity ([20,21]; Figure S3). This lack of transcriptional change in brassinosteroid-regulated genes suggested that the lowered P. infestans resistance in oeNbSQS plants was not mediated by altered brassinosteroid signaling.

4. Discussion

Since Phytophthora phytopathogens have been historically recognized to utilize plant-derived phytosterols for their own development, the manipulation of the phytosterol metabolism has been proposed as a potentially effective way to promote plant resistance against these destructive oomycetes [19]. In this study, we specifically targeted SQUALENE SYNTHASE, as this enzyme catalyzes the common precursor of all known phytosterols and triterpenoids (Figure 1). In a non-host species (N. benthamiana) and a host species (S. lycopersicum) of P. infestans, expressions of functional SQSs were subjected to differential transcriptional regulation upon zoospore inoculation. In N. benthamiana, NbSQS expression was induced by P. infestans only at the late phase of infection (i.e., 48 hpi), whereas SlSQS expression was suppressed at 12–24 h after zoospore inoculation and returned to pre-inoculation level at 48 hpi (Figure 2b,c). This expression pattern in tomatoes was consistent with results from a published RNAseq study. However, in the same study, NbSQS expression was shown to be significantly upregulated by P. infestans at 12 and 24 hpi [36]. This difference in expression pattern may be attributable to the technical difference between RNAseq and q-RT-PCR.
The lack of change in NbSQS expression during the initial 24 h was consistent with the stable phytosterol contents in N. benthamiana, whereas both SQS expression and phytosterol contents in S. lycopersicum showed transient, inducible alteration within 24 hpi. The biological significance of this correlation will require further investigation (Figure 3a,b). Similar to the findings in this study, phytosterols and triterpenoids were induced by P. infestans in a susceptible potato cultivar but were suppressed in a resistant line [23]. On the other hand, the conserved, P. infestans-induced suppression in the ratio between cholesterol- and methylenecycloartanol-derived phytosterols in N. benthamiana and S. lycopersicum appeared to be SQS-independent (Figure 3c). Such a shift in ratio among phytosterols could have a profound influence on plant resistance against phytopathogens and nematodes [37,38,39,40].
The differential, post-inoculation transcriptional regulation of SQS between a non-host and a host species indicated that this gene could influence plant resistance against P. infestans. To test this hypothesis, multiple genetic manipulation strategies have been deployed to elucidate the function of SQS in plant–P. infestans interactions in this study. Results of P. infestans inoculation experiments after transient gene silencing and overexpression were highly inconsistent across batches, which may be caused by the physical damage inflicted by the agroinfiltration operation. Furthermore, the CRISPR-mediated, stable knock-out of SQS in N. benthamiana led to a developmental defect that prevented subsequent bioassays with P. infestans (Figure S1). We were able to produce SQS-overexpressing N. benthamiana plants and found that these transgenic plants were more susceptible to P. infestans infection (Figure 4). The transient silencing of NbSQS was reported to compromise plant resistance against various bacterial pathogens [37]. Similarly, the silencing of SQS in Withania somnifera, a medicinal plant in the Solanaceae family, led to lowered resistance against Botrytis cinerea [41]. The contrasting functions of SQS in different plant–pathogen systems highlight the complexity of the influence of plant metabolism on plant–pathogen interactions.
To examine the physiological mechanisms that may contribute to the lowered P. infestans susceptibility of the oeNbSQS plants, we compared the phytosterol content between the transgenic and the wild type plants. The quantification of the four major phytosterol compounds revealed that only stigmasterol accumulated to a significantly higher level in the oeNbSQS plants (Fold Change > 1.6; Figure 5). Interestingly, this compound was also found to be significantly induced by P. infestans in tomatoes but not in wild type N. benthamiana (Fold Change > 1.4; Figure 3b). Though there has been no study on the influence of stigmasterol on P. infestans specifically, exogenous stigmasterol has been reported to suppress the expression of elicitin, a known, pathogen-associated molecular pattern in P. sojae [42]. Therefore, hyperaccumulated stigmasterol and lowered resistance against P. infestans in the oeNbSQS plants may be not only coincidental but also functionally associated.
Since the hyperaccumulation of stigmasterol was unlikely to fully explain the lowered P. infestans resistance of the oeNbSQS plants, we further explored the influence of SQS overexpression with comparative transcriptomic analyses. Functional enrichment analyses of the constitutively differentially expressed genes between oeNbSQS and wild type plants revealed a number of biological processes that were intuitively linked to the lower P. infestans resistance phenotype. For example, both sesquiterpenoids and phenylpropanoids were previously documented to enhance plant resistance against P. infestans [8,10,11,15]. Hence, the transcriptional suppression of genes involved in the metabolism of these classes of compounds could potentially lower P. infestans resistance (Figure 6). It would be interesting to confirm whether these compounds were indeed depleted in the transgenic plants with untargeted or broadly targeted metabolomics analyses in future studies. Meanwhile, the enhanced expression of sulfur-containing, compound biosynthetic genes, hydrogen-peroxide-response-related genes, and copper-ion-transport-related genes were indicative of an altered homeostasis in sulfur-containing compounds, reactive oxygen species (ROS), and copper ions (Figure 6). Recent studies have revealed that sulfur is a critical micronutrient for both plants and phytopathogens, and that plants could limit their supply of sulfur as an immune response [43]. Hence, the elevated, sulfur-containing compound biosynthesis in oeNbSQS plants may be yet another mechanistic explanation of their lowered resistance against P. infestans. Perturbation in ROS signaling could have a significant influence on the interaction between host plants and P. infestans [44]. The application of exogenous copper ions could enhance plant resistance against P. infestans by simultaneously promoting ethylene production and inhibiting abscisic acid biosynthesis, while apoplastic copper ions may facilitate the activity of the P. infestans-secreted lytic polysaccharide monooxygenases required for pathogen infection [45,46].

5. Conclusions

In summary, we examined the transcriptional regulation and biological function of SQS in the interaction between P. infestans and a host species, S. lycopersicum, and a non-host species, N. benthamiana. The expression of SQS was differentially regulated in the two plant species, and the expression patterns correlated with changes in phytosterol contents upon P. infestans inoculation. A stable overexpression of SQS in N. benthamiana compromised plant resistance against P. infestans and elevated constitutive stigmasterol contents. These two phenotypes may be functionally associated, but this hypothetical mechanism requires further investigation. Finally, the expression of a suite of genes not directly related to phytosterol and triterpenoid metabolism were found to be significantly influenced in the SQS overexpression plants. These genes may be indicative of additional mechanisms through which SQS could affect plant–P. infestans interactions. These results demonstrated the important function of SQS in plant resistance against P. infestans and shed light on the multifaceted impact of this gene on plant physiology.

Supplementary Materials

The following supporting information can be downloaded at: https://www.mdpi.com/article/10.3390/metabo13020261/s1, Figure S1: Transient VIGS of NbSQS induces meristematic lethality; Figure S2: Q-RT-PCR validation of selected differentially expressed genes identified through comparative transcriptomics analyses; Figure S3: The FPKM of brassinosteroids signalling related gene in WT and oeNbSQS lines; Table S1: List of primer sequences used in this study.

Author Contributions

K.-K.F. performed most of the wet lab experiments and data collection; J.L. and X.J. performed phytosterol measurements and data analyses; W.W. analyzed transcriptomic data; H.F. assisted in experimental design and manuscript preparation; Y.C. and S.Z. conceived the project and led data analyses and manuscript preparation. All authors have read and agreed to the published version of the manuscript.

Funding

This work is financially supported by the Key Research Area Plan of Guangdong (award 2021B0707010005 to S.Z.), the Incubation Project of Excellent Science & Technology Talents of Shenzhen (award RCBS20200714114918029 to S.Z.), the National Natural Science Foundation of China (award 32070506), and the Agricultural Science and Technology Innovation Program of Chinese Academy of Agricultural Sciences (CAAS-ASTIP).

Institutional Review Board Statement

Not applicable.

Informed Consent Statement

Not applicable.

Data Availability Statement

Data available in a publicly accessible repository: The data presented in this study are openly available in the NCBI SRA database at https://www.ncbi.nlm.nih.gov/bioproject/PRJNA930498/ (accessed on 8 February 2023), reference number PRJNA930498.

Conflicts of Interest

The authors declare no conflict of interest.

References

  1. Nowicki, M.; Foolad, M.R.; Nowakowska, M.; Kozik, E.U. Potato and tomato late blight caused by Phytophthora infestans: An overview of pathology and resistance breeding. Plant Dis. 2012, 96, 4–17. [Google Scholar] [CrossRef] [PubMed]
  2. Dong, S.M.; Zhou, S.Q. Potato late blight caused by Phytophthora infestans: From molecular interactions to integrated management strategies. J. Integr. Agric. 2022, 12, 3456–3466. [Google Scholar] [CrossRef]
  3. Debelder, T. Mancozeb non-renewal and MRL review. In Foreign Agricultural Service, ed Global Agricultural Information Network; Department of Agriculture: Washington, DC, USA, 2020. [Google Scholar]
  4. Rodewald, J.; Trognitz, B. Solanum resistance genes against Phytophthora infestans and their corresponding avirulence genes. Mol. Plant Pathol. 2013, 14, 740–757. [Google Scholar] [CrossRef] [PubMed]
  5. Witek, K.; Lin, X.; Karki, H.S.; Jupe, F.; Witek, A.I.; Steuernagel, B.; Stam, R.; van Oosterhout, C.; Fairhead, S.; Heal, R.; et al. A complex resistance locus in Solanum americanum recognizes a conserved Phytophthora effector. Nat. Plants 2021, 7, 198–208. [Google Scholar] [CrossRef]
  6. Gou, M.; Balint-Kurti, P.; Xu, M.; Yang, Q. Quantitative disease resistance: Multifaceted players in plant defense. J. Integr. Plant Biol. 2022; epub ahead of print. [Google Scholar]
  7. Kobayashi, M.; Yoshioka, M.; Asai, S.; Nomura, H.; Kuchimura, K.; Mori, H.; Doke, N.; Yoshioka, H. StCDPK5 confers resistance to late blight pathogen but increases susceptibility to early blight pathogen in potato via reactive oxygen species burst. New Phytol. 2012, 196, 223–237. [Google Scholar] [CrossRef]
  8. Yogendra, K.N.; Kumar, A.; Sarkar, K.; Li, Y.; Pushpa, D.; Mosa, K.A.; Duggavathi, R.; Kushalappa, A.C. Transcription factor StWRKY1 regulates phenylpropanoid metabolites conferring late blight resistance in potato. J. Exp. Bot. 2015, 66, 7377–7389. [Google Scholar] [CrossRef]
  9. Dobritzsch, M.; Lübken, T.; Eschen-Lippold, L.; Gorzolka, K.; Blum, E.; Matern, A.; Marillonnet, S.; Böttcher, C.; Dräger, B.; Rosahl, S. MATE transporter-dependent export of hydroxycinnamic acid amides. Plant Cell 2016, 28, 583–596. [Google Scholar] [CrossRef]
  10. Shibata, Y.; Ojika, M.; Sugiyama, A.; Yazaki, K.; Jones, D.A.; Kawakita, K.; Takemoto, D. The full-size ABCG transporters Nb-ABCG1 and Nb-ABCG2 function in pre- and postinvasion defense against Phytophthora infestans in Nicotiana benthamiana. Plant Cell 2016, 28, 1163–1181. [Google Scholar] [CrossRef]
  11. Lee, H.A.; Kim, S.; Kim, S.; Choi, D. Expansion of sesquiterpene biosynthetic gene clusters in pepper confers nonhost resistance to the Irish potato famine pathogen. New Phytol. 2017, 215, 1132–1143. [Google Scholar] [CrossRef]
  12. Prince, D.C.; Rallapalli, G.; Xu, D.; Schoonbeek, H.J.; Cevik, V.; Asai, S.; Kemen, E.; Cruz-Mireles, N.; Kemen, A.; Belhaj, K.; et al. Albugo-imposed changes to tryptophan-derived antimicrobial metabolite biosynthesis may contribute to suppression of non-host resistance to Phytophthora infestans in Arabidopsis thaliana. BMC Biol. 2017, 15, 20. [Google Scholar] [CrossRef]
  13. Yogendra, K.N.; Dhokane, D.; Kushalappa, A.C.; Sarmiento, F.; Rodriguez, E.; Mosquera, T. StWRKY8 transcription factor regulates benzylisoquinoline alkaloid pathway in potato conferring resistance to late blight. Plant Sci. 2017, 256, 208–216. [Google Scholar] [CrossRef] [PubMed]
  14. Fawke, S.; Torode, T.A.; Gogleva, A.; Fich, E.A.; Sorensen, I.; Yunusov, T.; Rose, J.K.C.; Schornack, S. Glycerol-3-phosphate acyltransferase 6 controls filamentous pathogen interactions and cell wall properties of the tomato and Nicotiana benthamiana leaf epidermis. New Phytol. 2019, 223, 1547–1559. [Google Scholar] [CrossRef] [PubMed]
  15. Yoshioka, M.; Adachi, A.; Sato, Y.; Doke, N.; Kondo, T.; Yoshioka, H. RNAi of the sesquiterpene cyclase gene for phytoalexin production impairs pre- and post-invasive resistance to potato blight pathogens. Mol. Plant Pathol. 2019, 20, 907–922. [Google Scholar] [CrossRef]
  16. Gorzolka, K.; Perino, E.H.B.; Lederer, S.; Smolka, U.; Rosahl, S. Lysophosphatidylcholine 17:1 from the leaf surface of the wild potato species Solanum bulbocastanum inhibits Phytophthora infestans. J. Agric. Food Chem. 2021, 69, 5607–5617. [Google Scholar] [CrossRef] [PubMed]
  17. Wang, C.; Gao, H.; Chu, Z.; Ji, C.; Xu, Y.; Cao, W.; Zhou, S.; Liu, H.; Zhu, C. A nonspecific lipid transfer protein StLTP10, mediates resistance to Phytophthora infestans in potato. Mol. Plant Pathol. 2021, 22, 48–63. [Google Scholar] [CrossRef] [PubMed]
  18. Zabel, S.; Brandt, W.; Porzel, A.; Athmer, B.; Bennewitz, S.; Schäfer, P.; Kortbeek, R.; Bleeker, P.; Tissier, A. A single cytochrome P450 oxidase from Solanum habrochaites sequentially oxidizes 7-epi-zinginerene to derivatives toxic to whiteflies and various microorganisms. Plant J. 2021, 105, 1309–1325. [Google Scholar] [CrossRef]
  19. Wang, W.; Liu, X.; Govers, F. The mysterious route of sterols in oomycetes. PLoS Pathog. 2021, 17, e1009591. [Google Scholar] [CrossRef]
  20. Turnbull, D.; Yang, L.; Naqvi, S.; Breen, S.; Welsh, L.; Stephens, J.; Morris, J.; Boevink, P.C.; Hedley, P.E.; Zhan, J.; et al. RXLR effector AVR2 up-regulates a brassinosteroid-responsive bHLH transcription factor to suppress immunity. Plant Physiol. 2017, 174, 356–369. [Google Scholar] [CrossRef]
  21. Turnbull, D.; Wang, H.; Breen, S.; Malec, M.; Naqvi, S.; Yang, L.; Welsh, L.; Hemsley, P.; Zhendong, T.; Brunner, F.; et al. AVR2 targets BSL family members, which act as susceptibility factors to suppress host immunity. Plant Physiol. 2019, 180, 571–581. [Google Scholar] [CrossRef]
  22. Dahlin, P.; Muller, M.C.; Ekengren, S.; McKee, L.S.; Bulone, V. The impact of steroidal glycoalkaloids on the physiology of Phytophthora infestans, the causative agent of potato late blight. Mol. Plant Microbe Interact. 2017, 30, 531–542. [Google Scholar] [CrossRef]
  23. Zhu, J.; Tang, X.; Sun, Y.; Li, Y.; Wang, Y.; Jiang, Y.; Shao, H.; Yong, B.; Li, H.; Tao, X. Comparative metabolomic profiling of compatible and incompatible interactions between potato and Phytophthora infestans. Front. Microbiol. 2022, 13, 857160. [Google Scholar] [CrossRef] [PubMed]
  24. De Vriese, K.; Pollier, J.; Goossens, A.; Beeckman, T.; Vanneste, S. Dissecting cholesterol and phytosterol biosynthesis via mutants and inhibitors. J. Exp. Bot. 2021, 72, 241–253. [Google Scholar] [CrossRef] [PubMed]
  25. Yang, H.; Shi, Y.; Liu, J.; Guo, L.; Zhang, X.; Yang, S. A mutant CHS3 protein with TIR-NB-LRR-LIM domains modulates growth, cell death and freezing tolerance in a temperature-dependent manner in Arabidopsis. Plant J. 2010, 63, 283–296. [Google Scholar] [CrossRef] [PubMed]
  26. Horsch, R.B.; Fry, J.E.; Hoffmann, N.L.; Eichholtz, E.; Rogers, S.G.; Fraley, R.T. A simple and general method for transferring genes into plants. Science 1985, 227, 1229–1231. [Google Scholar] [CrossRef]
  27. Dobin, A.; Davis, C.A.; Schlesinger, F.; Drenkow, J.; Zaleski, C.; Jha, S.; Batut, P.; Chaisson, M.; Gingeras, T.R. STAR: Ultrafast universal RNA-seq aligner. Bioinformatics 2013, 29, 15–21. [Google Scholar] [CrossRef]
  28. Anders, S.; Pyl, P.T.; Huber, W. HTSeq—A Python framework to work with high-throughput sequencing data. Bioinformatics 2015, 31, 166–169. [Google Scholar] [CrossRef]
  29. Love, M.I.; Huber, W.; Anders, S. Moderated estimation of fold change and dispersion for RNA-seq data with DESeq2. Genome Biol. 2014, 15, 550. [Google Scholar] [CrossRef]
  30. Falcon, S.; Gentleman, R. Using GOstats to test gene lists for GO term association. Bioinformatics 2007, 23, 257–258. [Google Scholar] [CrossRef]
  31. Merico, D.; Isserlin, R.; Stueker, O.; Emili, A.; Bader, G.D. Enrichment map: A network-based method for gene-set enrichment visualization and interpretation. PLoS ONE 2010, 5, e13984. [Google Scholar] [CrossRef]
  32. Lavezzo, E.; Falda, M.; Fontana, P.; Bianco, L.; Toppo, S. Enhancing protein function prediction with taxonomic constraints—The Argot2.5 web server. Methods 2016, 93, 15–23. [Google Scholar] [CrossRef]
  33. Jing, X.; Vogel, H.; Grebenok, R.J.; Zhu-Salzman, K.; Behmer, S.T. Dietary sterols/steroids and the generalist caterpillar Helicoverpa zea: Physiology, biochemistry and midgut gene expression. Insect Biochem. Mol. Biol. 2012, 42, 835–845. [Google Scholar] [CrossRef]
  34. Gas-Pascual, E.; Berna, A.; Bach, T.J.; Schaller, H. Plant oxidosqualene metabolism: Cycloartenol synthase-dependent sterol biosynthesis in Nicotiana benthamiana. PLoS ONE 2014, 9, e109156. [Google Scholar] [CrossRef] [PubMed]
  35. Sonawane, P.D.; Pollier, J.; Panda, S.; Szymanski, J.; Massalha, H.; Yona, M.; Unger, T.; Malitsky, S.; Arendt, P.; Pauwels, L.; et al. Plant cholesterol biosynthetic pathway overlaps with phytosterol metabolism. Nat. Plants 2016, 3, 16205. [Google Scholar] [CrossRef] [PubMed]
  36. Lu, J.; Liu, T.; Zhang, X.; Li, J.; Wang, X.; Liang, X.; Xu, G.; Jing, M.; Li, Z.; Hein, I.; et al. Comparison of the distinct, host-specific response of three Solanaceae hosts induced by Phytophthora infestans. Int. J. Mol. Sci. 2021, 22, 11000. [Google Scholar] [CrossRef] [PubMed]
  37. Wang, K.; Senthil-Kumar, M.; Ryu, C.M.; Kang, L.; Mysore, K.S. Phytosterols play a key role in plant innate immunity against bacterial pathogens by regulating nutrient efflux into the apoplast. Plant Physiol. 2012, 158, 1789–1802. [Google Scholar] [CrossRef] [PubMed]
  38. Kopischke, M.; Westphal, L.; Schneeberger, K.; Clark, R.; Ossowski, S.; Wewer, V.; Fuchs, R.; Landtag, J.; Hause, G.; Dormann, P.; et al. Impaired sterol ester synthesis alters the response of Arabidopsis thaliana to Phytophthora infestans. Plant J. 2013, 73, 456–468. [Google Scholar] [CrossRef] [PubMed]
  39. Cabianca, A.; Müller, L.; Pawlowski, K.; Dahlin, P. Changes in the plant β-sitosterol/stigmasterol ratio caused by the plant parasitic nematode Meloidogyne incognita. Plants 2021, 10, 292. [Google Scholar] [CrossRef]
  40. Li, H.; Li, G.; Wang, Q.; Meng, Q.; Xu, F.; Chen, Q.; Liu, F.; Hu, Y.; Luo, M. GhCYP710A1 participates in cotton resistance to Verticillium wilt by regulating stigmasterol synthesis and plasma membrane stability. Int. J. Mol. Sci. 2022, 23, 8437. [Google Scholar]
  41. Singh, A.K.; Dwivedi, V.; Rai, A.; Pal, S.; Reddy, S.G.; Rao, D.K.; Shasany, A.K.; Nagegowda, D.A. Virus-induced gene silencing of Withania somnifera squalene synthase negatively regulates sterol and defence-related genes resulting in reduced withanolides and biotic stress tolerance. Plant Biotechnol. J. 2015, 13, 1287–1299. [Google Scholar] [CrossRef]
  42. Yousef, L.F.; Yousef, A.F.; Mymryk, J.S.; Dick, W.A.; Dick, R.P. Stigmasterol and cholesterol regulate the expression of elicitin genes in Phytophthora sojae. J. Chem. Ecol. 2009, 35, 824–832. [Google Scholar] [CrossRef]
  43. Wang, W.; Liu, J.; Mishra, B.; Mukhtar Shahid, M.; McDowell, J.M. Sparking a sulfur war between plants and pathogens. Trends Plant Sci. 2022, 27, 1253–1265. [Google Scholar] [CrossRef] [PubMed]
  44. Soliman, A.; Adam, L.R.; Rehal, P.K.; Daayf, F. Overexpression of Solanum tuberosum Respiratory Burst Oxidase Homolog A (StRbohA) Promotes Potato Tolerance to Phytophthora infestans. Phytopathology 2021, 111, 1410–1419. [Google Scholar] [CrossRef] [PubMed]
  45. Liu, H.F.; Xue, X.J.; Yu, Y.; Xu, M.M.; Lu, C.C.; Meng, X.L.; Zhang, B.G.; Ding, X.H.; Chu, Z.H. Copper ions suppress abscisic acid biosynthesis to enhance defence against Phytophthora infestans in potato. Mol. Plant Pathol. 2020, 21, 636–651. [Google Scholar] [CrossRef] [PubMed]
  46. Sabbadin, F.; Urresti, S.; Henrissat, B.; Avrova, A.O.; Welsh, L.R.J.; Lindley, P.J.; Csukai, M.; Squires, J.N.; Walton, P.H.; Davies, G.J.; et al. Secreted pectin monooxygenases drive plant infection by pathogenic oomycetes. Science 2021, 373, 774–779. [Google Scholar] [CrossRef] [PubMed]
Figure 1. SQUALENE SYNTHASE catalyzes the biosynthesis of squalene, the common metabolic precursor of all known plant triterpenoids. Genes encoding metabolic enzymes are in all-capitalized, italicized letters. Dashed arrows indicate multi-step metabolic pathways.
Figure 1. SQUALENE SYNTHASE catalyzes the biosynthesis of squalene, the common metabolic precursor of all known plant triterpenoids. Genes encoding metabolic enzymes are in all-capitalized, italicized letters. Dashed arrows indicate multi-step metabolic pathways.
Metabolites 13 00261 g001
Figure 2. Expression of SQUALENE SYNTHASEs in N. benthamiana and S. lycopersicum upon P. infestans inoculation. Relative expression of NbSQS (a) and SlSQS (b) upon P. infestans inoculation. Error bars = standard deviation statistically significant differences from the mock-inoculated control group indicated by * (p < 0.005, Student’s t-tests; N = 6).
Figure 2. Expression of SQUALENE SYNTHASEs in N. benthamiana and S. lycopersicum upon P. infestans inoculation. Relative expression of NbSQS (a) and SlSQS (b) upon P. infestans inoculation. Error bars = standard deviation statistically significant differences from the mock-inoculated control group indicated by * (p < 0.005, Student’s t-tests; N = 6).
Metabolites 13 00261 g002
Figure 3. Quantification of phytosterols in N. benthamiana and S. lycopersicum after P. infestans inoculation. Phytosterols were measured in N. benthamiana (a) and S. lycopersicum (b) leaves at 24 and 48 h post-inoculation (hpi). Ratio between cholesterol and the sum of other phytosterols was calculated for each biological replicate (c). Measurements of each compound and ratio data were compared between time points with a one-way ANOVA. Significant differences are indicated by different letters on the representative columns (p < 0.05). Error bars = standard error; N = 5; N.S. = no significant difference; N.D. = no decetion.
Figure 3. Quantification of phytosterols in N. benthamiana and S. lycopersicum after P. infestans inoculation. Phytosterols were measured in N. benthamiana (a) and S. lycopersicum (b) leaves at 24 and 48 h post-inoculation (hpi). Ratio between cholesterol and the sum of other phytosterols was calculated for each biological replicate (c). Measurements of each compound and ratio data were compared between time points with a one-way ANOVA. Significant differences are indicated by different letters on the representative columns (p < 0.05). Error bars = standard error; N = 5; N.S. = no significant difference; N.D. = no decetion.
Metabolites 13 00261 g003
Figure 4. SQUALENE-SYNTHASE-overexpressing N. benthamiana plants are more susceptible to P. infestans. Symptoms of P. infestans inoculation on detached leaves of wild type (a,c) and oeNbSQS (b,d) plants under normal conditions (a,b) or after trypan blue staining (c,d). Scale bar (ad) is 1 cm. Expression of NbSQS measured by q-RT-PCR; error bars = standard deviations (e). Lesion diameters on wild type and two independent oeNbSQS lines measured at 7 days post-inoculation; error bars = standard errors (f). Statistically significant differences from wild types calculated with Student’s t-tests (* p < 0.05, ** p < 0.01; N = 5 for q-RT-PCR; N > 24 for lesion diameter measurement).
Figure 4. SQUALENE-SYNTHASE-overexpressing N. benthamiana plants are more susceptible to P. infestans. Symptoms of P. infestans inoculation on detached leaves of wild type (a,c) and oeNbSQS (b,d) plants under normal conditions (a,b) or after trypan blue staining (c,d). Scale bar (ad) is 1 cm. Expression of NbSQS measured by q-RT-PCR; error bars = standard deviations (e). Lesion diameters on wild type and two independent oeNbSQS lines measured at 7 days post-inoculation; error bars = standard errors (f). Statistically significant differences from wild types calculated with Student’s t-tests (* p < 0.05, ** p < 0.01; N = 5 for q-RT-PCR; N > 24 for lesion diameter measurement).
Metabolites 13 00261 g004
Figure 5. Quantification of phytosterols in wild type and SQUALENE-SYNTHASE-overexpressing N. benthamiana leaves. N = 3 for either genotype; error bars = standard deviations. * p < 0.05, Student’s t-tests.
Figure 5. Quantification of phytosterols in wild type and SQUALENE-SYNTHASE-overexpressing N. benthamiana leaves. N = 3 for either genotype; error bars = standard deviations. * p < 0.05, Student’s t-tests.
Metabolites 13 00261 g005
Figure 6. Comparative transcriptomic analysis of wild type and SQUALENE SYNTHASE-overexpressing N. benthamiana leaves. Gene ontology enrichment analysis results of up-regulated (a) and down-regulated (b) genes in oeNbSQS plants. Normalized expression heatmap of differentially expressed genes belonging to the gene ontology terms (c).
Figure 6. Comparative transcriptomic analysis of wild type and SQUALENE SYNTHASE-overexpressing N. benthamiana leaves. Gene ontology enrichment analysis results of up-regulated (a) and down-regulated (b) genes in oeNbSQS plants. Normalized expression heatmap of differentially expressed genes belonging to the gene ontology terms (c).
Metabolites 13 00261 g006
Disclaimer/Publisher’s Note: The statements, opinions and data contained in all publications are solely those of the individual author(s) and contributor(s) and not of MDPI and/or the editor(s). MDPI and/or the editor(s) disclaim responsibility for any injury to people or property resulting from any ideas, methods, instructions or products referred to in the content.

Share and Cite

MDPI and ACS Style

Fu, K.-K.; Liang, J.; Wan, W.; Jing, X.; Feng, H.; Cai, Y.; Zhou, S. Overexpression of SQUALENE SYNTHASE Reduces Nicotiana benthamiana Resistance against Phytophthora infestans. Metabolites 2023, 13, 261. https://doi.org/10.3390/metabo13020261

AMA Style

Fu K-K, Liang J, Wan W, Jing X, Feng H, Cai Y, Zhou S. Overexpression of SQUALENE SYNTHASE Reduces Nicotiana benthamiana Resistance against Phytophthora infestans. Metabolites. 2023; 13(2):261. https://doi.org/10.3390/metabo13020261

Chicago/Turabian Style

Fu, Ke-Ke, Junhao Liang, Wei Wan, Xiangfeng Jing, Hongjie Feng, Yanling Cai, and Shaoqun Zhou. 2023. "Overexpression of SQUALENE SYNTHASE Reduces Nicotiana benthamiana Resistance against Phytophthora infestans" Metabolites 13, no. 2: 261. https://doi.org/10.3390/metabo13020261

APA Style

Fu, K.-K., Liang, J., Wan, W., Jing, X., Feng, H., Cai, Y., & Zhou, S. (2023). Overexpression of SQUALENE SYNTHASE Reduces Nicotiana benthamiana Resistance against Phytophthora infestans. Metabolites, 13(2), 261. https://doi.org/10.3390/metabo13020261

Note that from the first issue of 2016, this journal uses article numbers instead of page numbers. See further details here.

Article Metrics

Back to TopTop