Overexpression of SQUALENE SYNTHASE Reduces Nicotiana benthamiana Resistance against Phytophthora infestans
Abstract
1. Introduction
2. Materials and Methods
2.1. Growth Condition of Plant Materials
2.2. Phytophthora Infestans Infection Assay
2.3. Virus-Induced Gene Silencing
2.4. Stable Transformation of N. benthamiana
2.5. Gene Expression Analysis
2.6. RNA-Seq Analysis
2.7. Phytosterol Measurement
2.8. Experimental Designs and Statistical Analyses
3. Results
3.1. SQUALENE SYNTHASE Expression Is Induced by P. infestans Infection
3.2. Phytophthora infestans Infection Induces Transient Phytosterol Accumulation in S. lycopersicum but Not in N. benthamiana
3.3. Overexpression of SQUALENE SYNTHASE Leads to Lower P. infestans Resistance and Higher Stigmasterol Content in N. benthamiana
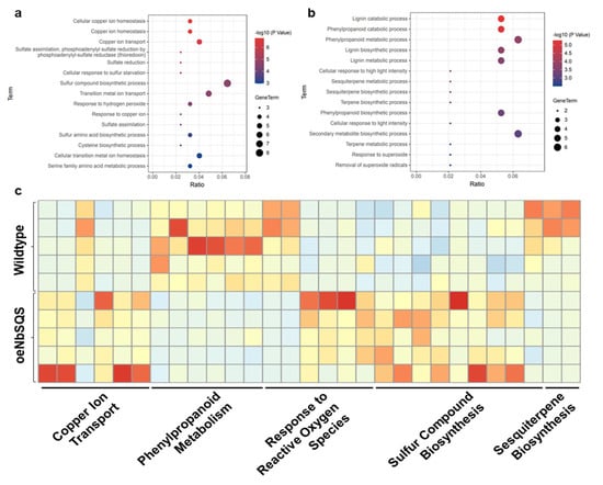
3.4. Transcriptomics Re-Configuration Associated with Overexpression of SQUALENE SYNTHASE
4. Discussion
5. Conclusions
Supplementary Materials
Author Contributions
Funding
Institutional Review Board Statement
Informed Consent Statement
Data Availability Statement
Conflicts of Interest
References
- Nowicki, M.; Foolad, M.R.; Nowakowska, M.; Kozik, E.U. Potato and tomato late blight caused by Phytophthora infestans: An overview of pathology and resistance breeding. Plant Dis. 2012, 96, 4–17. [Google Scholar] [CrossRef] [PubMed]
- Dong, S.M.; Zhou, S.Q. Potato late blight caused by Phytophthora infestans: From molecular interactions to integrated management strategies. J. Integr. Agric. 2022, 12, 3456–3466. [Google Scholar] [CrossRef]
- Debelder, T. Mancozeb non-renewal and MRL review. In Foreign Agricultural Service, ed Global Agricultural Information Network; Department of Agriculture: Washington, DC, USA, 2020. [Google Scholar]
- Rodewald, J.; Trognitz, B. Solanum resistance genes against Phytophthora infestans and their corresponding avirulence genes. Mol. Plant Pathol. 2013, 14, 740–757. [Google Scholar] [CrossRef] [PubMed]
- Witek, K.; Lin, X.; Karki, H.S.; Jupe, F.; Witek, A.I.; Steuernagel, B.; Stam, R.; van Oosterhout, C.; Fairhead, S.; Heal, R.; et al. A complex resistance locus in Solanum americanum recognizes a conserved Phytophthora effector. Nat. Plants 2021, 7, 198–208. [Google Scholar] [CrossRef]
- Gou, M.; Balint-Kurti, P.; Xu, M.; Yang, Q. Quantitative disease resistance: Multifaceted players in plant defense. J. Integr. Plant Biol. 2022; epub ahead of print. [Google Scholar]
- Kobayashi, M.; Yoshioka, M.; Asai, S.; Nomura, H.; Kuchimura, K.; Mori, H.; Doke, N.; Yoshioka, H. StCDPK5 confers resistance to late blight pathogen but increases susceptibility to early blight pathogen in potato via reactive oxygen species burst. New Phytol. 2012, 196, 223–237. [Google Scholar] [CrossRef]
- Yogendra, K.N.; Kumar, A.; Sarkar, K.; Li, Y.; Pushpa, D.; Mosa, K.A.; Duggavathi, R.; Kushalappa, A.C. Transcription factor StWRKY1 regulates phenylpropanoid metabolites conferring late blight resistance in potato. J. Exp. Bot. 2015, 66, 7377–7389. [Google Scholar] [CrossRef]
- Dobritzsch, M.; Lübken, T.; Eschen-Lippold, L.; Gorzolka, K.; Blum, E.; Matern, A.; Marillonnet, S.; Böttcher, C.; Dräger, B.; Rosahl, S. MATE transporter-dependent export of hydroxycinnamic acid amides. Plant Cell 2016, 28, 583–596. [Google Scholar] [CrossRef]
- Shibata, Y.; Ojika, M.; Sugiyama, A.; Yazaki, K.; Jones, D.A.; Kawakita, K.; Takemoto, D. The full-size ABCG transporters Nb-ABCG1 and Nb-ABCG2 function in pre- and postinvasion defense against Phytophthora infestans in Nicotiana benthamiana. Plant Cell 2016, 28, 1163–1181. [Google Scholar] [CrossRef]
- Lee, H.A.; Kim, S.; Kim, S.; Choi, D. Expansion of sesquiterpene biosynthetic gene clusters in pepper confers nonhost resistance to the Irish potato famine pathogen. New Phytol. 2017, 215, 1132–1143. [Google Scholar] [CrossRef]
- Prince, D.C.; Rallapalli, G.; Xu, D.; Schoonbeek, H.J.; Cevik, V.; Asai, S.; Kemen, E.; Cruz-Mireles, N.; Kemen, A.; Belhaj, K.; et al. Albugo-imposed changes to tryptophan-derived antimicrobial metabolite biosynthesis may contribute to suppression of non-host resistance to Phytophthora infestans in Arabidopsis thaliana. BMC Biol. 2017, 15, 20. [Google Scholar] [CrossRef]
- Yogendra, K.N.; Dhokane, D.; Kushalappa, A.C.; Sarmiento, F.; Rodriguez, E.; Mosquera, T. StWRKY8 transcription factor regulates benzylisoquinoline alkaloid pathway in potato conferring resistance to late blight. Plant Sci. 2017, 256, 208–216. [Google Scholar] [CrossRef] [PubMed]
- Fawke, S.; Torode, T.A.; Gogleva, A.; Fich, E.A.; Sorensen, I.; Yunusov, T.; Rose, J.K.C.; Schornack, S. Glycerol-3-phosphate acyltransferase 6 controls filamentous pathogen interactions and cell wall properties of the tomato and Nicotiana benthamiana leaf epidermis. New Phytol. 2019, 223, 1547–1559. [Google Scholar] [CrossRef] [PubMed]
- Yoshioka, M.; Adachi, A.; Sato, Y.; Doke, N.; Kondo, T.; Yoshioka, H. RNAi of the sesquiterpene cyclase gene for phytoalexin production impairs pre- and post-invasive resistance to potato blight pathogens. Mol. Plant Pathol. 2019, 20, 907–922. [Google Scholar] [CrossRef]
- Gorzolka, K.; Perino, E.H.B.; Lederer, S.; Smolka, U.; Rosahl, S. Lysophosphatidylcholine 17:1 from the leaf surface of the wild potato species Solanum bulbocastanum inhibits Phytophthora infestans. J. Agric. Food Chem. 2021, 69, 5607–5617. [Google Scholar] [CrossRef] [PubMed]
- Wang, C.; Gao, H.; Chu, Z.; Ji, C.; Xu, Y.; Cao, W.; Zhou, S.; Liu, H.; Zhu, C. A nonspecific lipid transfer protein StLTP10, mediates resistance to Phytophthora infestans in potato. Mol. Plant Pathol. 2021, 22, 48–63. [Google Scholar] [CrossRef] [PubMed]
- Zabel, S.; Brandt, W.; Porzel, A.; Athmer, B.; Bennewitz, S.; Schäfer, P.; Kortbeek, R.; Bleeker, P.; Tissier, A. A single cytochrome P450 oxidase from Solanum habrochaites sequentially oxidizes 7-epi-zinginerene to derivatives toxic to whiteflies and various microorganisms. Plant J. 2021, 105, 1309–1325. [Google Scholar] [CrossRef]
- Wang, W.; Liu, X.; Govers, F. The mysterious route of sterols in oomycetes. PLoS Pathog. 2021, 17, e1009591. [Google Scholar] [CrossRef]
- Turnbull, D.; Yang, L.; Naqvi, S.; Breen, S.; Welsh, L.; Stephens, J.; Morris, J.; Boevink, P.C.; Hedley, P.E.; Zhan, J.; et al. RXLR effector AVR2 up-regulates a brassinosteroid-responsive bHLH transcription factor to suppress immunity. Plant Physiol. 2017, 174, 356–369. [Google Scholar] [CrossRef]
- Turnbull, D.; Wang, H.; Breen, S.; Malec, M.; Naqvi, S.; Yang, L.; Welsh, L.; Hemsley, P.; Zhendong, T.; Brunner, F.; et al. AVR2 targets BSL family members, which act as susceptibility factors to suppress host immunity. Plant Physiol. 2019, 180, 571–581. [Google Scholar] [CrossRef]
- Dahlin, P.; Muller, M.C.; Ekengren, S.; McKee, L.S.; Bulone, V. The impact of steroidal glycoalkaloids on the physiology of Phytophthora infestans, the causative agent of potato late blight. Mol. Plant Microbe Interact. 2017, 30, 531–542. [Google Scholar] [CrossRef]
- Zhu, J.; Tang, X.; Sun, Y.; Li, Y.; Wang, Y.; Jiang, Y.; Shao, H.; Yong, B.; Li, H.; Tao, X. Comparative metabolomic profiling of compatible and incompatible interactions between potato and Phytophthora infestans. Front. Microbiol. 2022, 13, 857160. [Google Scholar] [CrossRef] [PubMed]
- De Vriese, K.; Pollier, J.; Goossens, A.; Beeckman, T.; Vanneste, S. Dissecting cholesterol and phytosterol biosynthesis via mutants and inhibitors. J. Exp. Bot. 2021, 72, 241–253. [Google Scholar] [CrossRef] [PubMed]
- Yang, H.; Shi, Y.; Liu, J.; Guo, L.; Zhang, X.; Yang, S. A mutant CHS3 protein with TIR-NB-LRR-LIM domains modulates growth, cell death and freezing tolerance in a temperature-dependent manner in Arabidopsis. Plant J. 2010, 63, 283–296. [Google Scholar] [CrossRef] [PubMed]
- Horsch, R.B.; Fry, J.E.; Hoffmann, N.L.; Eichholtz, E.; Rogers, S.G.; Fraley, R.T. A simple and general method for transferring genes into plants. Science 1985, 227, 1229–1231. [Google Scholar] [CrossRef]
- Dobin, A.; Davis, C.A.; Schlesinger, F.; Drenkow, J.; Zaleski, C.; Jha, S.; Batut, P.; Chaisson, M.; Gingeras, T.R. STAR: Ultrafast universal RNA-seq aligner. Bioinformatics 2013, 29, 15–21. [Google Scholar] [CrossRef]
- Anders, S.; Pyl, P.T.; Huber, W. HTSeq—A Python framework to work with high-throughput sequencing data. Bioinformatics 2015, 31, 166–169. [Google Scholar] [CrossRef]
- Love, M.I.; Huber, W.; Anders, S. Moderated estimation of fold change and dispersion for RNA-seq data with DESeq2. Genome Biol. 2014, 15, 550. [Google Scholar] [CrossRef]
- Falcon, S.; Gentleman, R. Using GOstats to test gene lists for GO term association. Bioinformatics 2007, 23, 257–258. [Google Scholar] [CrossRef]
- Merico, D.; Isserlin, R.; Stueker, O.; Emili, A.; Bader, G.D. Enrichment map: A network-based method for gene-set enrichment visualization and interpretation. PLoS ONE 2010, 5, e13984. [Google Scholar] [CrossRef]
- Lavezzo, E.; Falda, M.; Fontana, P.; Bianco, L.; Toppo, S. Enhancing protein function prediction with taxonomic constraints—The Argot2.5 web server. Methods 2016, 93, 15–23. [Google Scholar] [CrossRef]
- Jing, X.; Vogel, H.; Grebenok, R.J.; Zhu-Salzman, K.; Behmer, S.T. Dietary sterols/steroids and the generalist caterpillar Helicoverpa zea: Physiology, biochemistry and midgut gene expression. Insect Biochem. Mol. Biol. 2012, 42, 835–845. [Google Scholar] [CrossRef]
- Gas-Pascual, E.; Berna, A.; Bach, T.J.; Schaller, H. Plant oxidosqualene metabolism: Cycloartenol synthase-dependent sterol biosynthesis in Nicotiana benthamiana. PLoS ONE 2014, 9, e109156. [Google Scholar] [CrossRef] [PubMed]
- Sonawane, P.D.; Pollier, J.; Panda, S.; Szymanski, J.; Massalha, H.; Yona, M.; Unger, T.; Malitsky, S.; Arendt, P.; Pauwels, L.; et al. Plant cholesterol biosynthetic pathway overlaps with phytosterol metabolism. Nat. Plants 2016, 3, 16205. [Google Scholar] [CrossRef] [PubMed]
- Lu, J.; Liu, T.; Zhang, X.; Li, J.; Wang, X.; Liang, X.; Xu, G.; Jing, M.; Li, Z.; Hein, I.; et al. Comparison of the distinct, host-specific response of three Solanaceae hosts induced by Phytophthora infestans. Int. J. Mol. Sci. 2021, 22, 11000. [Google Scholar] [CrossRef] [PubMed]
- Wang, K.; Senthil-Kumar, M.; Ryu, C.M.; Kang, L.; Mysore, K.S. Phytosterols play a key role in plant innate immunity against bacterial pathogens by regulating nutrient efflux into the apoplast. Plant Physiol. 2012, 158, 1789–1802. [Google Scholar] [CrossRef] [PubMed]
- Kopischke, M.; Westphal, L.; Schneeberger, K.; Clark, R.; Ossowski, S.; Wewer, V.; Fuchs, R.; Landtag, J.; Hause, G.; Dormann, P.; et al. Impaired sterol ester synthesis alters the response of Arabidopsis thaliana to Phytophthora infestans. Plant J. 2013, 73, 456–468. [Google Scholar] [CrossRef] [PubMed]
- Cabianca, A.; Müller, L.; Pawlowski, K.; Dahlin, P. Changes in the plant β-sitosterol/stigmasterol ratio caused by the plant parasitic nematode Meloidogyne incognita. Plants 2021, 10, 292. [Google Scholar] [CrossRef]
- Li, H.; Li, G.; Wang, Q.; Meng, Q.; Xu, F.; Chen, Q.; Liu, F.; Hu, Y.; Luo, M. GhCYP710A1 participates in cotton resistance to Verticillium wilt by regulating stigmasterol synthesis and plasma membrane stability. Int. J. Mol. Sci. 2022, 23, 8437. [Google Scholar]
- Singh, A.K.; Dwivedi, V.; Rai, A.; Pal, S.; Reddy, S.G.; Rao, D.K.; Shasany, A.K.; Nagegowda, D.A. Virus-induced gene silencing of Withania somnifera squalene synthase negatively regulates sterol and defence-related genes resulting in reduced withanolides and biotic stress tolerance. Plant Biotechnol. J. 2015, 13, 1287–1299. [Google Scholar] [CrossRef]
- Yousef, L.F.; Yousef, A.F.; Mymryk, J.S.; Dick, W.A.; Dick, R.P. Stigmasterol and cholesterol regulate the expression of elicitin genes in Phytophthora sojae. J. Chem. Ecol. 2009, 35, 824–832. [Google Scholar] [CrossRef]
- Wang, W.; Liu, J.; Mishra, B.; Mukhtar Shahid, M.; McDowell, J.M. Sparking a sulfur war between plants and pathogens. Trends Plant Sci. 2022, 27, 1253–1265. [Google Scholar] [CrossRef] [PubMed]
- Soliman, A.; Adam, L.R.; Rehal, P.K.; Daayf, F. Overexpression of Solanum tuberosum Respiratory Burst Oxidase Homolog A (StRbohA) Promotes Potato Tolerance to Phytophthora infestans. Phytopathology 2021, 111, 1410–1419. [Google Scholar] [CrossRef] [PubMed]
- Liu, H.F.; Xue, X.J.; Yu, Y.; Xu, M.M.; Lu, C.C.; Meng, X.L.; Zhang, B.G.; Ding, X.H.; Chu, Z.H. Copper ions suppress abscisic acid biosynthesis to enhance defence against Phytophthora infestans in potato. Mol. Plant Pathol. 2020, 21, 636–651. [Google Scholar] [CrossRef] [PubMed]
- Sabbadin, F.; Urresti, S.; Henrissat, B.; Avrova, A.O.; Welsh, L.R.J.; Lindley, P.J.; Csukai, M.; Squires, J.N.; Walton, P.H.; Davies, G.J.; et al. Secreted pectin monooxygenases drive plant infection by pathogenic oomycetes. Science 2021, 373, 774–779. [Google Scholar] [CrossRef] [PubMed]






Disclaimer/Publisher’s Note: The statements, opinions and data contained in all publications are solely those of the individual author(s) and contributor(s) and not of MDPI and/or the editor(s). MDPI and/or the editor(s) disclaim responsibility for any injury to people or property resulting from any ideas, methods, instructions or products referred to in the content. |
© 2023 by the authors. Licensee MDPI, Basel, Switzerland. This article is an open access article distributed under the terms and conditions of the Creative Commons Attribution (CC BY) license (https://creativecommons.org/licenses/by/4.0/).
Share and Cite
Fu, K.-K.; Liang, J.; Wan, W.; Jing, X.; Feng, H.; Cai, Y.; Zhou, S. Overexpression of SQUALENE SYNTHASE Reduces Nicotiana benthamiana Resistance against Phytophthora infestans. Metabolites 2023, 13, 261. https://doi.org/10.3390/metabo13020261
Fu K-K, Liang J, Wan W, Jing X, Feng H, Cai Y, Zhou S. Overexpression of SQUALENE SYNTHASE Reduces Nicotiana benthamiana Resistance against Phytophthora infestans. Metabolites. 2023; 13(2):261. https://doi.org/10.3390/metabo13020261
Chicago/Turabian StyleFu, Ke-Ke, Junhao Liang, Wei Wan, Xiangfeng Jing, Hongjie Feng, Yanling Cai, and Shaoqun Zhou. 2023. "Overexpression of SQUALENE SYNTHASE Reduces Nicotiana benthamiana Resistance against Phytophthora infestans" Metabolites 13, no. 2: 261. https://doi.org/10.3390/metabo13020261
APA StyleFu, K.-K., Liang, J., Wan, W., Jing, X., Feng, H., Cai, Y., & Zhou, S. (2023). Overexpression of SQUALENE SYNTHASE Reduces Nicotiana benthamiana Resistance against Phytophthora infestans. Metabolites, 13(2), 261. https://doi.org/10.3390/metabo13020261

