Abstract
Online food delivery service (OFDS) has been widely utilized during the new normal of the COVID-19 pandemic, especially in a developing country such as Indonesia. The purpose of this study was to determine factors influencing customer satisfaction and loyalty in OFDS during the new normal of the COVID-19 pandemic in Indonesia by utilizing the extended theory of planned behavior (TPB) approach. A total of 253 respondents voluntarily participated and answered 65 questions. Structural equation modeling (SEM) indicated that hedonic motivation (HM) was found to have the highest effect on customer satisfaction, followed by price (P), information quality (IQ), and promotion (PRO). Interestingly, this study found out that usability factors, such as navigational design (ND) and perceived ease of use (PEOU) were not significant to customer satisfaction and loyalty in OFDS during the new normal of COVID-19. This study can be the theoretical foundation that could be very beneficial for OFDS investors, IT engineers, and even academicians. Finally, this study can be applied and extended to determine factors influencing customer satisfaction and loyalty in OFDS during the new normal of COVID-19 in other countries.
1. Introduction
Online food delivery service (OFDS) can be defined as any food delivery transaction with monetary value that is done through mobile handheld devices, such as smartphones or personal digital assistants [1]. OFDS is a common platform in 2020 due to the growth of internet users [2]. Academicians, marketing managers, and even retail industries are continuously engaged in the enhancement of OFDS, aiming to minimize the costs while maximizing the number of users. Indonesia is one of the developing countries that heavily utilizes OFDS in daily activities.
In Indonesia, OFDS consistently contributes to the sustainable revenue stream. It generated revenue of approximately $1.915 million USD in 2020 and is forecasted to increase by 54.8% in 2024 [3]. Apart from the revenue stream, the penetration rate of OFDS apps in Indonesia has also been predicted to grow positively in the future. In 2024, OFDS will penetrate around 11% of the total food delivery. This penetration rate is described as the number of customers who use OFDS apps compared to the whole target market. The pattern is constantly increasing because of the growing number of new users of OFDS apps.
New users of OFDS apps are mainly attracted by the advantages provided by these apps. OFDS apps provide almost everything that customers need in regards to buying food and beverages, which can be done with the touch of a button. Customers do not need to go out by themselves or make a call to the restaurant to order food. Utilizing these apps, customers are able to look up all nearby restaurants, see the menu options, and select the food or beverages that they want [2]. Furthermore, OFDS apps nowadays have also been equipped with digital payment instruments to make purchasing even easier. Because of this new behavior, in order to attract customers and increase brand awareness, many restaurants are available on OFDS apps [4].
However, restaurant availability is not the only factor that influences customer satisfaction when using OFDS apps. Other factors, such as ease of use, navigational design, and performance expectancy, will also influence customer satisfaction. For example, several studies have analyzed factors on consumers’ initial app adoption during the early usage of OFDS apps [5,6,7]. As time goes on, customers become more familiar with these apps—they become adapted to the apps without experiencing technical issues. Since technical issues are decreasing, it is not enough to solely observe technology acceptance factors.
Additionally, several studies have already discussed behavioral factors that influence customer satisfaction and loyalty towards OFDS apps. Yeo et al. [8] analyzed convenience motivation, price, and time-saving orientation, as well as hedonic motivation towards OFDS. In addition, Prabowo and Nugroho [9] discussed prior online purchase experiences as determining factors that influence attitude and behavioral intentions to OFDS. Furthermore, Gunden et al. [10] explained habitual factors that influence one’s intentions to use OFDS. Thus, OFDS apps have been an important topic in the past few years.
During the COVID-19 pandemic, OFDS has been widely utilized, especially in a developing country such as Indonesia. Indonesia was severely hit by the COVID-19 pandemic, with more than 1,099,687 positive cases and 30,581 deaths as of 3 February 2021 [11]; thus, some features in OFDS, such as delivery service and non-cash transactions, are very important [12]. Ali et al. [12] found that a moderating latent variable, such as the COVID-19 pandemic, had an influence on OFDS in Pakistan. Moreover, consumers rarely buy themselves to avoid being infected by the virus [12]. One of the most commonly utilized approaches to analyze this new behavior pattern is the theory of planned behavior approach.
Several studies have utilized the theory of planned behavior (TPB) in the context of OFDS apps. Lau and ng [4] utilized the theory of planned behavior to identify several factors (perceived ease of use, time saving orientation, convenience motivation, and privacy and security) towards behavioral intention of OFDS apps. Furthermore, Yeo et al. [8] utilized theory of planned behavior to analyze factors (hedonic motivation, prior online purchase, time saving orientation, and price saving orientation) influencing convenience motivation and post usage usefulness to determine attitude and behavioral intention towards OFDS apps. Despite the availability of existing studies about customer satisfaction and loyalty towards OFDS apps [4,8,9,10,12], there is a significant lack of research on addressing OFDS during the COVID-19 pandemic in Indonesia. It is important for further application of TPB to be implemented in the context of OFDS during the COVID-19 pandemic in Indonesia.
The purpose of this study is to determine factors influencing customer satisfaction and loyalty in OFDS measures in Indonesia during the new normal of the COVID-19 pandemic by using an extended theory of planned behavior (TPB) approach. This study analyzes factors affecting customer satisfaction and loyalty towards OFDS apps during the global COVID-19 pandemic. Finally, this study can be used and extended to measure the factors affecting customer satisfaction and loyalty towards OFDS apps in other countries in handling COVID-19 pandemic situations.
2. Conceptual Framework
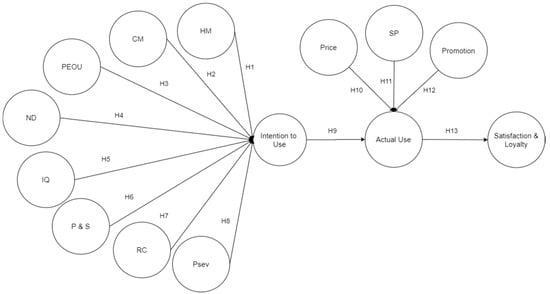
Figure 1 represents the Theoretical Research Framework of the current study. The building block of this proposed framework is the theory of planned behavior (TPB). Theory of planned behavior (TPB) is an extension of the theory of reasoned action and consists of three independent predictors of an individual’s intention [13]: attitude toward behavior, subjective norm, and perceived behavioral control. An individual’s intention is the main difference between theory of reasoned action and theory of planned behavior, which is located in the center of the model framework. In addition, an individual’s intention is used to identify factors that influence a behavior and indicate how hard people are willing to try to perform the behavior [14].
Figure 1.
Theoretical Research Framework.
Based on Figure 1, there were 11 exogenous latent variables, which consist of hedonic motivation (HM), convenience motivation (CM), perceived ease of use (PEOU), navigational design (ND), information quality (IQ), privacy and safety (P and S), restaurant credibility (RC), perceived severity (PSEV), price, safe packaging (SP), and promotion. In addition, Figure 1 shows that there were three endogenous latent variables, which consist of intention to use, actual use, and satisfaction and loyalty.
Hedonic motivation can be translated into intrinsic motivation (e.g., happiness, fun, and pleasure), which can be driven from using new products or services [15,16]. The role of hedonic motivation was found by Yeo et al. [8] and it shapes customers’ convenience and usefulness of online food delivery. Okumus and Bilgihan found that intrinsic motivation influences customers’ behavior to use online food delivery services [17]. Thus, we hypothesized the following:
Hypothesis 1 (H1).
Hedonic Motivation had a significant direct effect on intention to use.
In the urbanization era, people have become busier, and only have a limited amount of time to prepare food and dine in at restaurants [4]. As a result, people tend to use online food delivery services (OFDSs) to save time and effort associated with eating out. Convenience of time and effort are critical attributes to understand people’s behavior towards OFDS [18]. People prefer to use OFDS apps to buy food and beverages because they can do the transaction at anytime and anywhere [19]. Furthermore, in this modern era, people find out that using OFDS is relatively easy and not time consuming. People can easily find out what they need through an intuitive navigational design of OFDS. Thus, we hypothesize the following:
Hypothesis 2 (H2).
Convenience motivation had a significant direct effect on intention to use.
Hypothesis 3 (H3).
Perceived ease of use had a significant direct effect on intention to use.
Hypothesis 4 (H4).
Navigational design had a significant direct effect on intention to use.
Information quality and structure of information in mobile apps influences the users to enhance their loyalty towards it [20]. It is plausible because the users are demanding the up-to-date and complete information that is given at the right of detail before they use it. Misleading information will have an effect on the users of online food delivery service (OFDS) apps and makes them reluctant to use it. Thus, we hypothesized the following:
Hypothesis 5 (H5).
Information Quality had a significant direct effect on Intention to Use.
Belanger et al. [21] defined privacy as accessing, copying, using, and destroying personal security information. These become the threat, which creates potential incidents related to security of payments and storing information through online transactions. By being secured while using online food delivery services (OFDS), people will have an urge to use OFDS. Thus, we hypothesized the following:
Hypothesis 6 (H6).
Privacy and Security had a significant direct effect on Intention to Use.
Brand awareness of restaurants is very important for the users to use online food delivery services (OFDSs). The users tend to buy from well-known brands because they provide standard quality of food and outlet availability that are nearby the user’s location [22,23,24,25]. Completing the brand awareness, the users also pay attention to the number of ratings given to a particular restaurant in deciding to use OFDS. Subsequently, the following hypothesis was proposed:
Hypothesis 7 (H7).
Restaurant Credibility had a significant direct effect on Intention to Use.
Large-scale social restrictions during COVID-19 will cause closures of some restaurants that are not available to meet safety standards. For restaurants that are able to open, they need to implement social distancing procedures to minimize potential exposure to COVID-19. Although restaurants already strictly follow social distancing rules, there is still the possibility of individuals being infected. Therefore, using online food delivery services during the COVID-19 pandemic is a good solution to help prevent the potential spread of the virus. As a conclusion, we propose the following hypotheses:
Hypothesis 8 (H8).
Perceived severity of COVID-19 had a significant direct effect on intention to use.
Hypothesis 9 (H9).
Intention to use had a significant effect on actual use.
Hypothesis 10 (H10).
Price had a significant direct effect on actual use.
COVID-19 can be spread through droplets, airstreams, and physical contact [26]. These reasons are, very likely, how COVID-19 is spread in the case of food delivery services. It is very common that food is prepared by a human; thus, it is impossible to eliminate human roles in preparing and delivering food to customers. During the COVID-19 pandemic, in order to alleviate customer concerns and minimize the spread of COVID-19, a sealed packaging is necessary. Sealed packaging can at least reduce the possibility of food and beverages from being contaminated during the delivery process. Health information of the employees who prepare the food is sometimes embedded in the packaging to make customers feel more comfortable. If customers are comfortable with using online food delivery services (OFDSs), it could lead to the actual use of using OFDS more in the future. Thus, we hypothesized the following:
Hypothesis 11 (H11).
Safety Packaging had a significant direct effect on Actual Use.
Promotion in online food delivery services (OFDSs) will influence people to use these services. People will prefer using OFDS if it offers cheaper prices than restaurants. Moreover, OFDS needs to consider its terms and conditions when giving promos (e.g., expiration date and minimum payment). Short expiration dates and high minimum payments will directly affect people by encouraging them to use normal delivery services to an OFDS. Therefore, to make people more interested in using OFDS, promotions might be a good solution. The promotion must be reasonable (e.g., long expiration dates and low minimum payments) to attract people to use OFDS. Thus, we hypothesized the following:
Hypothesis 12 (H12).
Promotion had a significant direct effect on actual use.
Experience economy is a condition where customers are willing to pay more if they enjoy the experiential value of the products/services [27]. Experiential value is created through interaction between the users and business providers. This interaction happens when people directly use or consume the products/services; in the current study, it lies in the actual use of OFDS. Actual use is very important for OFDS in order to attract loyal customers to consume the services more in the future. Subsequently, it will lead to customer satisfaction and loyalty. Thus, we hypothesized the following:
Hypothesis 13 (H13).
Actual use had a significant direct effect on satisfaction and loyalty.
3. Methodology
3.1. Participants
The current study utilized a cross-sectional design. Due to the protocols surrounding the new normal of COVID-19 in Indonesia, an online questionnaire was distributed from 15 September to 10 October 2020. A total of 253 Indonesians (15–55 years) answered the online questionnaire (Table 1), which had a total of 65 questions, and was divided into 15 Segments (Table 2).
Table 1.
Descriptive statistics of respondents.
Table 2.
Constructs and measurement items.
3.2. Questionnaire
Following the theoretical framework explained before, we developed a self-administered questionnaire for this study to analyze factors that affect online food delivery services during the COVID-19 situation in Indonesia (Table 2). The questionnaire consisted of one introduction section: demographic information (gender, age, occupation, food expenses/month, last education, number of OFDs usage per month); and 14 sections: (1) convenience motivation, (2) perceived ease of use, (3) navigational design, (4) information quality, (5) privacy and security, (6) restaurant credibility, (7) perceived severity, (8) price, (9) safe packaging, (10) promotion, (11) hedonic motivation, (12) intention to use, (13) actual use, (14) satisfaction and loyalty. All latent constructs included in the SEM were measured by using a 5-point Likert scale.
3.3. Structural Equation Modeling
Structural Equation Modeling (SEM) is a powerful statistical technique used for identifying, estimating, and testing causal relationships between the latent variables [36,37]. AMOS 22 with maximum likelihood approach was utilized to derive the causal relationships of the proposed hypotheses construct.
Supporting the analysis of the SEM model, six measurements were used to evaluate the model fit: incremental fit index (IFI), Tucker–Lewis Index (TLI), comparative fit index (CFI), goodness of fit index (GFI), adjusted goodness of fit index (AGFI), and root mean square error of approximation (RMSEA) [38,39,40]. A value of 0.9 or higher was suggested for IFI, TLI, and CFI to have a good model [36,38,41,42]. For GFI and AGFI, a value greater than 0.8 was the minimum requirement that indicated a good model [43]. Finally, the RMSEA value should be less than 0.07 to indicate a good model [36,44].
4. Results
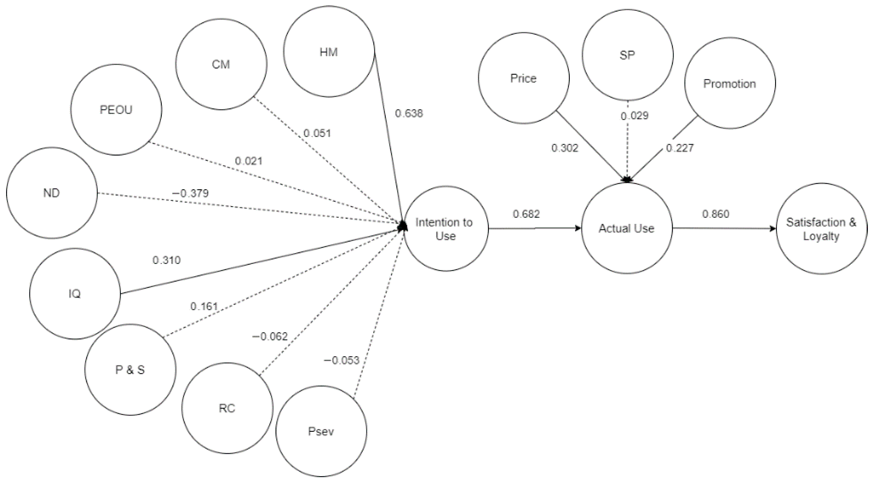
Figure 2 describes the initial SEM to determine factors influencing customer satisfaction and loyalty in OFDS measures among Indonesians during the new normal of COVID-19 in Indonesia. As seen in Figure 2, several hypotheses were not significant: convenience motivation on intention to use (Hypothesis 2); perceived ease of use on intention to use (Hypothesis 3); navigational design on intention to use (Hypothesis 4); privacy and security on intention to use (Hypothesis 6); restaurant credibility on intention to use (Hypothesis 7); perceived severity on intention to use (Hypothesis 8); and safety packaging on actual use (Hypothesis 11). Therefore, a revised SEM model was constructed by omitting those hypotheses. Furthermore, in order to enhance the model’s fit, some modification indices were applied. Modification indices is an approach to improve the fitness of the model recommended by Hair [38]. Using the suggested modification indices, discrepancies between the conceptualized and estimated model can be minimized. Subsequently, the final SEM is presented in Figure 3.
Figure 2.
Initial result of SEM.
Figure 3.
The final SEM to determine factors affecting customer satisfaction and loyalty in online food delivery service (OFDS) among Indonesians during the new normal of the COVID-19 pandemic.
Completing the final results, Table 3 demonstrates the results of factor loadings, validity, and reliability of each indicator and construct. In addition, Table 4 describes the model fit of the final SEM. IFI, CFI, and TLI values were greater than the suggested cutoff of 0.90, which indicated that the final constructed model really represents observed data. Furthermore, the GFI and AGFI values were respectively 0.845 and 0.797, which indicate the good model. RMSEA value was 0.066, which was also below the recommended value that indicates a good model.
Table 3.
Factor Loadings, validity, and reliability.
Table 4.
Model Fit.
5. Discussion: Food Delivery in the COVID-19 Pandemic and Open Innovation
5.1. Discussion: Customer Satisfaction about Food Delivery in the COVID-19 Pandemic
The current study used an extended theory of planned behavior (TPB) to determine factors influencing customer satisfaction and loyalty in OFDS during the new normal of COVID-19 in Indonesia. The SEM approach was utilized to identify interrelationship among latent variables: hedonic motivation (HM), convenience motivation (CM), perceived ease of use (PEOU), navigational design (ND), information quality (IQ), privacy and security (P and S), restaurant credibility (RC), perceived severity (PSEV), intention to use (ITU), price (p), promotion (pro), safe packaging (SP), actual use (AU), and satisfaction and loyalty (SL).
SEM found that hedonic motivation (HM) had a significant direct effect on intention to use (ITU) (β = 0.53, p = 0.001), which supports the claim by Yeo et al. [8]. HM can be described as an irrational purchasing pattern because it does not align with economic principles to cover basic needs. Instead, customers make a purchase in order to fulfill a pleasure, and it is heavily influenced by the surroundings in which the user is in. Moreover, HM strongly affects emotional arousal, which triggers customers to make a purchase [9]. The respondents mostly felt that they utilized OFDS, not only for fulfilling the basic needs, but also as an enjoyable platform for buying food for someone else. In addition, the respondents agreed that they spent more money while using OFDS rather than buying it directly from the stores due to the minimum purchase and promotion discount provided.
However, HM does not only influence the user to use OFDS, but also information quality (IQ). IQ can be described as the extension of a system that provides the user with useful and relevant information in a speedy and accurate manner [9]. The SEM indicated that IQ had a significant direct effect on ITU (β = 0.17, p = 0.042). Based on the finding indicators, the up-to-date and detailed information related to restaurants, food, and even discounts provided in an appropriate place were the keys for IQ, influencing customer intentions toward OFDS. Afterwards, it would lead to customer satisfaction and loyalty towards OFDS. The reason why IQ beta coefficient was not as high as HM could be that customers take it for granted. It means that IQ involves basic features that OFDS must have, but it is not the main reason why people want to use OFDS. Although IQ was found not as strong as HM in influencing users to use OFDS, IQ was still important because no one wants to buy a product or use a service that they do not know. However, people will not use OFDS when those basic expectations do not exist. It is logically correct that information related to the restaurant, menu, location, food price, and delivery price are a must in OFDS, so the users are fully informed before making a purchase.
Price was found to have a significant direct effect on actual use (β = 0.34, p = 0.001). As discussed earlier, one of several pieces of information, important for customers in making a purchase, is price. Price, which includes food, tax, and delivery price, can determine customer willingness to pay and their perceptions toward OFDS. Customer perceptions toward OFDS can be measured by how much money they can save by using it. The more money a customer saves, or the lower the price that the customers pays, the more the customer tends to perceive that a related service is convenient to use [9]. Interestingly, SEM revealed that price has the second-largest effect after HM on the model framework. It is plausible, since HM is the main factor that encourages customers to use OFDS. In contrast, although customers have intentions to use OFDS, if the price is too high, they will cancel the order using OFDS. In addition, promotion as a complement to price is useful to make customers keep using OFDS.
OFDS provides many promotions, such as discount coupons and free delivery services to attract customers. Promotion is another useful method for cognitive evaluation of a product and purchasing decision [45]. The result of the study confirmed that promotion had a significant direct effect on actual use (β = 0.15, p = 0.019). When OFDS provides a discount coupon and free delivery service, people will have more positive perceptions about the product value than without the promotion [46]. According to several studies [46,47], promotion is an important marketing tool for e-retailers to influence customers’ purchasing decisions. Sun et al. [30] found that promotion will make customers switch to another brand. Apart from it, promotion is also effective at attracting new customers and making them actual users [48]. However, customers also consider the terms and conditions of discounts (e.g., minimum purchase, discount percentage, and expiry date) in OFDS before making a purchase.
As the customers start using OFDS, they become more familiar with the interface of OFDS. This new behavioral pattern makes the usability factor, such as navigational design (ND)—which used to be significant [2] in affecting the purchase/conversion using OFDS—no longer relevant with the current conditions. Furthermore, this new trend was also supported by an existing study [4] that stated perceived ease of use had no significant direct effect on behavioral intention of OFDS. It is proven with Hypothesis 3 “Perceived ease of use had a significant direct effect on intention to use”, which was proven to be insignificant in the SEM result (β = 0.021, p = 0.933). These changes in customer behavior are logically correct since customers have spent a lot of time in using OFDS and already passed the learning phase moments when they encountered many technical problems.
5.2. Discussion: Open Innovation in Food Delivery in the COVID-19 Pandemic
Some findings in this study, such as the support of the hypothesized relationship between promotion (Pro) and actual use, as well as hedonic motivation (HM) and Intention to use (ITU), leads to another topic of discussion: open innovation. It should be noted that open innovation, when implemented, can lead to a steady development of the service industry, including the food industry [49]. An OFDS, as the findings of this study suggest, will have increased intention and actual use when factors, such as Pro and HM, are also enhanced. Furthermore, both Pro and HM have unique attributes that connect both to open innovation. This is due to how open innovation disrupts the boundary of limitations that exist in a business. An open innovation implemented in a business will enable technologies, ideas, and knowledge to freely cross inside and outside of the business. Ideas from employees, students, or even customers on a research project will help develop an OFDS in many aspects. For example, customers can give ideas related to which types of promotions encourage them to using an OFDS. Employees in an open innovation system will also have the opportunity to suggest to management what kinds of features or services increase the enjoyment of an OFDS user.
6. Conclusions
The COVID-19 pandemic was a serious global crisis in 2020. In Indonesia, there were more than 1,099,687 positive cases and 30,581 deaths as of 3 February 2021 [11]. The current study utilized an extended theory of planned behavior (TPB) to determine factors affecting the customer satisfaction and loyalty in OFDS during the new normal of COVID-19 measures among Indonesians. A total of 253 voluntary respondents voluntarily participated and answered 65 questions distributed among 15 categories. The results of structural equation modeling (SEM) indicated that hedonic motivation had the most significant direct effect on the intention to use (ITU). Furthermore, Price (P) also had a significant direct effect on the actual use (AU), followed by information quality (IQ), which had a significant effect on ITU, and promotion (Pro) had a significant effect on AU.
Interestingly, this study found that usability factors related to technical issues were proven not significant. The current study analyzed factors affecting customer satisfaction and loyalty in OFDS measures during the new normal of the COVID-19 pandemic. The study results could be used as a reference for OFDS developers to improve their service quality. Furthermore, this study suggested that OFDS providers must pay attention to a customer’s hedonic motivation (HM), price (P), information quality (IQ), and promotion (Pro). Finally, this study can also be applied to evaluate the factors affecting customer satisfaction and loyalty in OFDS measures in other countries, which are also dealing with the COVID-19 pandemic.
6.1. Theoretical Contribution
This study contributes to several theoretical contributions to the existing literature of OFDS usage in Indonesia. Firstly, the contribution was to provide novelty surrounding the factors that affect the usage of OFDS, especially during the new normal of COVID-19. During the new normal of COVID-19, there were additional factors that customers needed to consider before ordering their food—these factors were modeled and analyzed using structural equation modeling (SEM). According to Prabowo and Nugroho [9], SEM has the ability to recognize the relationship between constructed variables, simultaneously, and the results can be generalized into targeted populations. This justifies that the result of SEM analysis is trustworthy and reliable.
Secondly, the contribution would be related to the theory that was utilized in this study. This study utilized and extended the theory of planned behavior (TPB), being implemented in a new context of the COVID-19 pandemic in Indonesia. Similar to findings by Ajzen and Fishbein [13] and Ali et al., [12], this study carefully analyzed the customer attitudes, perceived behavioral control, and subjective norms through constructed exogenous latent variables. Likewise, these exogenous latent variables will influence customer behaviors towards OFDS.
6.2. Implications to Practice
The findings from this study can be used to increase the number of people using OFDS in the future, but several aspects need to be considered. Interestingly, our findings proved that hedonic motivation (HM) was the most important aspect. Thus, the OFDS developer needs to build a strong perception that using OFDS is enjoyable and interesting. In addition, marketers also need to instill a mindset that OFDS is a part of the user’s lifestyle. In order to cultivate OFDS in the user’s lifestyle, both traditional media (e.g., television, radio, newspapers) and social media (e.g., Facebook, Instagram, YouTube) should be used as a platform to advertise OFDS to the potential users [50,51].
Once advertisement issues are handled, it is strongly suggested that OFDS developers focus on the prices related to food, tax, and delivery price via OFDS. Supporting the latent variables, price (P) and promotion (PRO) were important in influencing customer satisfaction and loyalty in OFDS. Collaborating with restaurants is one way to create a proper price strategy. Thus, the OFDS developer, together with the restaurant provider, should set the food price to a reasonable amount and give regular promotions.
Furthermore, usability factors were proven not significant in influencing customer satisfaction and loyalty in OFDS during the new normal of COVID-19 in Indonesia. Therefore, OFDS developers should not primarily invest resources in improving the quality of usability, such as navigational design (ND) and perceived ease of use (PEOU). In contrast, OFDS developers must place emphasis on deciding reasonable prices, and offering discounts and promotions regularly to trigger customers to use OFDS more. As a complement, the OFDS developer must also provide customers with believable, detailed, and structured information quality (IQ) in an appropriate format. Therefore, customers will have less hesitation in using OFDS, leading to increased satisfaction and customer loyalty in utilizing OFDS.
6.3. Limitations and Future Research
Despite the study’s significant contributions, we would like to acknowledge several limitations of the study, in addition to its significant findings. First, most of the respondents came from low-income/allowance backgrounds. Moreover, 90.51% of the sample was in the 15–24 age segment. Hence, this sample may not be able to capture the whole OFDS targeted population, mainly dominated by young consumers [28,51]. Future studies need to expand their sample demographics in order to reach the whole OFDS targeted population.
Second, this study also utilizes the COVID-19 pandemic, corresponding to OFDS usage from September to October 2020. One of the variables related to OFDS during the COVID-19 pandemic would be safe packaging (SP). The final framework showed that SP was not significant in influencing the usage of OFDS. This result could be related to the samples, which were mostly millennials, and they perceived it as not important. They considered the price and promotion instead of safe packaging. Thus, it is logically correct if price and promotion had significant impacts on the actual use.
Third, our study was mainly focused on the restaurant to the costumer through an outsourcing platform, since this type of OFDS is the most common in Indonesia. In fact, there are other types of OFDSs, such as platform to consumer (immediately) or restaurant to costumer (through self-delivery). Future research should be done to investigate the acceptance between these types.
Finally, this study has not considered the impact of cultural factors (e.g., food habits, health consciousness, family size, and lifestyle). For future study, the researchers suggest using cultural factors that could have a direct and indirect effect on satisfaction and loyalty towards OFDS. Unfortunately, our study only considered the direct factors, such as price, promotion, and safe packaging, which directly relate to the food. Future research could incorporate several indirect factors, such as the number of restaurants, menus, and driver attitudes.
Author Contributions
Conceptualization, Y.T.P., H.T., M.M. and C.H.; methodology H.T., M.M., and C.H.; software, Y.T.P. and B.A.M.; validation, M.N.Y., B.A.M., S.F.P. and A.A.N.P.R.; formal analysis, H.T., M.M. and C.H.; investigation, H.T.; resources, H.T.; data curation, H.T.; writing—original draft preparation, H.T., M.M. and C.H.; writing—review and editing, M.N.Y., B.A.M., S.F.P. and A.A.N.P.R.; visualization, H.T., M.M. and C.H.; supervision, Y.T.P. and S.F.P.; project administration, Y.T.P.; funding acquisition, Y.T.P. and M.N.Y. All authors have read and agreed to the published version of the manuscript.
Funding
This research was funded by Mapúa University Directed Research for Innovation and Value Enhancement (DRIVE).
Institutional Review Board Statement
Not applicable.
Informed Consent Statement
Informed consent was obtained from all subjects involved in the study.
Data Availability Statement
The data presented in this study are available on request from the corresponding author.
Acknowledgments
The authors would like to thank all the respondents who answered our online questionnaire.
Conflicts of Interest
The authors declare no conflict of interest.
References
- Ngai, E.W.; Gunasekaran, A. A review for mobile commerce research and applications. Decis. Support Syst. 2007, 43, 3–15. [Google Scholar] [CrossRef]
- Kapoor, A.P.; Vij, M. Technology at the dinner table: Ordering food online through mobile apps. J. Retail. Consum. Serv. 2018, 43, 342–351. [Google Scholar] [CrossRef]
- Statista. Online Food Delivery—Indonesia: Statista Market Forecast. Available online: https://www.statista.com/outlook/374/120/online-food-delivery/indonesia. (accessed on 3 February 2020).
- Chai, L.T.; Yat, D.N.C. Online Food Delivery Services: Making Food Delivery the New Normal. J. Mark. Adv. Pract. 2019, 1, 62–77. [Google Scholar]
- Peng, K.-F.; Chen, Y.; Wen, K.-W. Brand relationship, consumption values and branded app adoption. Ind. Manag. Data Syst. 2014, 114, 1131–1143. [Google Scholar] [CrossRef]
- Verhoef, P.C.; Kannan, P.K.; Inman, J.J. From multi-channel retailing to omni-channel retailing: Introduction to the special issue on multi-channel retailing. J. Retail. 2015, 91, 174–181. [Google Scholar] [CrossRef]
- Taylor, D.G.; Levin, M. Predicting mobile app usage for purchasing and information-sharing. Int. J. Retail. Distrib. Manag. 2014, 42, 759–774. [Google Scholar] [CrossRef]
- Yeo, V.C.S.; Goh, S.-K.; Rezaei, S. Consumer experiences, attitude and behavioral intention toward online food delivery (OFD) services. J. Retail. Consum. Serv. 2017, 35, 150–162. [Google Scholar] [CrossRef]
- Prabowo, G.T.; Nugroho, A. Factors that Influence the Attitude and Behavioral Intention of Indonesian Users toward Online Food Delivery Service by the Go-Food Application. In Proceedings of the 12th International Conference on Business and Management Research (ICBMR 2018), Bali, Indonesia, 7–8 November 2018. [Google Scholar]
- Gunden, N.; Morosan, C.; DeFranco, A. Consumers’ intentions to use online food delivery systems in the USA. Int. J. Contemp. Hosp. Manag. 2020, 32, 1325–1345. [Google Scholar] [CrossRef]
- World Health Organization. COVID-19 Weekly Epidemiological Update, 3 February 2021. Available online: https://covid19.who.int/region/searo/country/id (accessed on 3 February 2021).
- Ali, S.; Khalid, N.; Javed, H.M.U.; Islam, D.M. Consumer Adoption of Online Food Delivery Ordering (OFDO) Services in Pakistan: The Impact of the COVID-19 Pandemic Situation. J. Open Innov. Technol. Mark. Complex. 2021, 7, 10. [Google Scholar] [CrossRef]
- Fishbein, M.; Jaccard, J.; Davidson, A.R.; Ajzen, I.; Loken, B. Predicting and understanding family planning behaviors. In Understanding Attitudes and Predicting Social Behavior; Prentice Hall: Upper Saddle River, NJ, USA, 1980. [Google Scholar]
- Ajzen, I. The theory of planned behavior. Organ. Behav. Hum. Decis. Process. 1991, 50, 179–211. [Google Scholar] [CrossRef]
- Van der Heijden, H. User acceptance of hedonic information systems. MIS Q. 2004, 695–704. [Google Scholar] [CrossRef]
- Venkatesh, V.; Thong, J.Y.; Xu, X. Consumer Acceptance and Use of Information Technology: Extending the Unified Theory of Acceptance and Use of Technology. MIS Q. 2012, 36, 157–178. [Google Scholar] [CrossRef]
- Okumus, B.; Bilgihan, A. Proposing a model to test smartphone users’ intention to use smart applications when ordering food in restaurants. J. Hosp. Tour. Technol. 2014, 5, 31–49. [Google Scholar] [CrossRef]
- Collier, J.E.; Kimes, S.E. Only if it is convenient: Understanding how convenience influences self-service technology evaluation. J. Serv. Res. 2013, 16, 39–51. [Google Scholar] [CrossRef]
- Chen, N.-H.; Hung, Y.-W. Online shopping orientation and purchase behavior for high-touch products. Int. J. Electron. Commer. Stud. 2015, 6, 187–202. [Google Scholar] [CrossRef]
- Ji, Y.G.; Park, J.H.; Lee, C.; Yun, M.H. A Usability Checklist for the Usability Evaluation of Mobile Phone User Interface. Int. J. Hum. Comput. Interact. 2006, 20, 207–231. [Google Scholar] [CrossRef]
- Bélanger, F.; Crossler, R.E. Privacy in the Digital Age: A Review of Information Privacy Research in Information Systems. MIS Q. 2011, 35, 1017–1041. [Google Scholar] [CrossRef]
- Aaker, D.A. Managing Brand Equity: Capitalizing on the Value of a Brand Name; The Free Press: New York, NY, USA, 1991; Volume 28, pp. 35–37. [Google Scholar]
- Bettman, J.R.; Park, C.W. Effects of Prior Knowledge and Experience and Phase of the Choice Process on Consumer Decision Processes: A Protocol Analysis. J. Consum. Res. 1980, 7, 234–248. [Google Scholar] [CrossRef]
- Hoyer, W.D.; Brown, S.P. Effects of Brand Awareness on Choice for a Common, Repeat-Purchase Product. J. Consum. Res. 1990, 17, 141–148. [Google Scholar] [CrossRef]
- Park, C.W.; Lessig, V.P. Familiarity and Its Impact on Consumer Decision Biases and Heuristics. J. Consum. Res. 1981, 8, 223–230. [Google Scholar] [CrossRef]
- Galbadage, T.; Peterson, B.M.; Gunasekera, R.S. Does COVID-19 Spread through Droplets Alone? Front. Public Health 2020, 8, 163. [Google Scholar] [CrossRef] [PubMed]
- Pine, B.J.; Gilmore, J.H. The experience economy: Past, present and future. In Handbook on the Experience Economy; Edward Elgar Publishing: Cheltenham, UK, 2015; pp. 21–43. [Google Scholar]
- Suhartanto, D.; Dean, D.L.; Leo, G.; Triyuni, N.N. Millennial Experience with Online Food Home Delivery: A Lesson from Indonesia. Interdiscip. J. Inf. Knowl. Manag. 2019, 14, 277–294. [Google Scholar] [CrossRef]
- Lee, S.W.; Sung, H.J.; Jeon, H.M. Determinants of Continuous Intention on Food Delivery Apps: Extending UTAUT2 with Information Quality. Sustainability 2019, 11, 3141. [Google Scholar] [CrossRef]
- Han, S.H.; Nguyen, B.; Lee, T.J. Consumer-based chain restaurant brand equity, brand reputation, and brand trust. Int. J. Hosp. Manag. 2015, 50, 84–93. [Google Scholar] [CrossRef]
- Ray, A.; Bala, P.K. User generated content for exploring factors affecting intention to use travel and food delivery services. Int. J. Hosp. Manag. 2021, 92, 102730. [Google Scholar] [CrossRef]
- Rivera, M. Online Delivery Provider (ODP) services: Who is getting what from food deliveries? Int. J. Hosp. Manag. 2019, 80, A1–A2. [Google Scholar] [CrossRef]
- Alalwan, A.A. Mobile food ordering apps: An empirical study of the factors affecting customer e-satisfaction and continued intention to reuse. Int. J. Inf. Manag. 2020, 50, 28–44. [Google Scholar] [CrossRef]
- Cai, R.; Leung, X.Y. Mindset matters in purchasing online food deliveries during the pandemic: The application of construal level and regulatory focus theories. Int. J. Hosp. Manag. 2020, 91, 102677. [Google Scholar] [CrossRef]
- Zhao, Y.; Bacao, F. What factors determining customer continuingly using food delivery apps during 2019 novel coronavirus pandemic period? Int. J. Hosp. Manag. 2020, 91, 102683. [Google Scholar] [CrossRef] [PubMed]
- Prasetyo, Y.T.; Castillo, A.M.; Salonga, L.J.; Sia, J.A.; Seneta, J.A. Factors affecting perceived effectiveness of COVID-19 prevention measures among Filipinos during Enhanced Community Quarantine in Luzon, Philippines: Integrating Protection Motivation Theory and extended Theory of Planned Behavior. Int. J. Infect. Dis. 2020, 99, 312–323. [Google Scholar] [CrossRef] [PubMed]
- Rigdon, E.E.; Schumacker, R.E.; Wothke, W. A Comparative Review of Interaction and Nonlinear Modeling. Interact. Nonlinear Eff. Struct. Equ. Model. 1998, 1–16. [Google Scholar] [CrossRef]
- Hair, J.F.; Anderson, R.E.; Babin, B.J.; Black, W.C. Multivariate Data Analysis: A Global Perspective; Pearson: Upper Saddle River, NJ, USA, 2010; Volume 7. [Google Scholar]
- Martinez, J.E.F.; Prasetyo, Y.T.; Robielos, R.A.C.; Panopio, M.M.; Urlanda, A.A.C.; Topacio-Manalaysay, K.A.C. The Usability of Metropolitan Manila Development Authority (MMDA) Mobile Traffic Navigator as Perceived by Users in Quezon City and Mandaluyong City, Philippines. In Proceedings of the 2019 5th International Conference on Industrial and Business Engineering, Hong Kong, 27–29 September 2019; pp. 207–211. [Google Scholar]
- Torres, M.E.S.; Prasetyo, Y.T.; Robielos, R.A.C.; Domingo, C.V.Y.; Morada, M.C. The Effect of Nutrition Labelling on Purchasing Decisions: A Case Study of Lucky Me! Instant Noodles in Barangay 454 and 455 Manila, Philippines. In Proceedings of the 2019 5th International Conference on Industrial and Business Engineering, Hong Kong, China, 27–29 September 2019; pp. 82–86. [Google Scholar]
- Hu, L.T.; Bentler, P.M. Cutoff criteria for fit indexes in covariance structure analysis: Conventional criteria versus new alternatives. Struct. Equ. Model. Multidiscip. J. 1999, 6, 1–55. [Google Scholar] [CrossRef]
- Chen, H.-S.; Liang, C.-H.; Liao, S.-Y.; Kuo, H.-Y. Consumer Attitudes and Purchase Intentions toward Food Delivery Platform Services. Sustainability 2020, 12, 10177. [Google Scholar] [CrossRef]
- Gefen, D.; Straub, D.; Boudreau, M.-C. Structural equation modeling and regression: Guidelines for research practice. Commun. Assoc. Inf. Syst. 2000, 4, 7. [Google Scholar] [CrossRef]
- Steiger, J.H. Understanding the limitations of global fit assessment in structural equation modeling. Pers. Individ. Differ. 2007, 42, 893–898. [Google Scholar] [CrossRef]
- Raghubir, P. Free Gift with Purchase: Promoting or Discounting the Brand? J. Consum. Psychol. 2004, 14, 181–186. [Google Scholar]
- Oliver, R.L.; Shor, M. Digital redemption of coupons: Satisfying and dissatisfying effects of promotion codes. J. Prod. Brand Manag. 2003, 12, 121–134. [Google Scholar] [CrossRef]
- Hsu, C.-K.; Liu, B.S.-C. The role of mood in price promotions. J. Prod. Brand Manag. 1998, 7, 150–160. [Google Scholar] [CrossRef]
- Darke, P.R.; Dahl, D.W. Fairness and Discounts: The Subjective Value of a Bargain. J. Consum. Psychol. 2003, 13, 328–338. [Google Scholar] [CrossRef]
- Morkunas, M.; Rudienė, E. The Impact of Social Servicescape Factors on Customers’ Satisfaction and Repurchase Intentions in Mid-Range Restaurants in Baltic States. J. Open Innov. Technol. Mark. Complex. 2020, 6, 77. [Google Scholar] [CrossRef]
- Alalwan, A.A.; Dwivedi, Y.K.; Rana, N.P. Factors influencing adoption of mobile banking by Jordanian bank customers: Extending UTAUT2 with trust. Int. J. Inf. Manag. 2017, 37, 99–110. [Google Scholar] [CrossRef]
- Dwivedi, Y.K.; Kapoor, K.K.; Chen, H. Social media marketing and advertising. Mark. Rev. 2015, 15, 289–309. [Google Scholar] [CrossRef]
Publisher’s Note: MDPI stays neutral with regard to jurisdictional claims in published maps and institutional affiliations. |
© 2021 by the authors. Licensee MDPI, Basel, Switzerland. This article is an open access article distributed under the terms and conditions of the Creative Commons Attribution (CC BY) license (http://creativecommons.org/licenses/by/4.0/).


