Context-Aware Enhanced Application-Specific Handover in 5G V2X Networks
Abstract
1. Introduction
1.1. The Integration of AR Applications for Vehicle-to-Everything (V2X)
- ▪
- Intelligent network automation: This network provides AI/ML implementation for intelligent network operations.
- ▪
- Extended reality (XR): This concept refers to future immersive technology that enhances the capabilities of MR and its technologies by allowing for multi-sensory interactions. It aims to increase human sensory perception by augmenting the existing world with additional information or by constructing entirely new environments. It benefits from high-data-rate communication and Low Latency Low Loss (L4S), which allows latency to be prioritized over data rates in the event of traffic congestion.
- ▪
- Reduced Capability (RedCap) NR Devices: RedCap devices focus on Broadband IoT use cases, allowing reduced modem costs, design relaxation, leaner procedures, and support for extended discontinuous reception (eDRX).
- ▪
- Network Energy Savings: This concept focuses on traffic load balancing and sleep mode for Next-Generation Node B (gNB) to enhance network energy-saving schemes.
- ▪
- Deterministic Networking for IoT: This network provides support for use cases where there are heavy requirements for bounded low latency, low-delay variation, and extremely low losses.
- ▪
- Driving Assistance and Safety: AR’s seamless access to information storage enables the real-time rendering of visual cues in the road environment, enhancing awareness and attention through alerts for emergency behaviors, bad road conditions, and unfavorable weather patterns.
- ▪
- Navigation: AR can be used to access real-time information to show navigation aids that not only provide proper guidance but also reduce unwanted distractions.
- ▪
- Human–Machine Interface: AR fosters the development and use of output devices such as windshield displays (WSDs) and heads-up displays (HUDs) that enhance the visual fidelity of the driving environment. AR can also provide information such as driving conditions, behavior, and intent externally to vulnerable road users such as pedestrians and cyclists.
- ▪
- Passenger Experience: AR can provide in-vehicle passenger instructions and entertainment that improve comfort and ease anxiety.
1.2. AR Implementation Constraints for V2X
1.3. Problem Definition and Main Contributions
- ▪
- A user context-aware process is proposed that considers the service requirements (connection context) of UEs in a dynamic, high-density network environment to optimize handovers while considering basic services such as conversation, video streaming, general traffic (browsing), offloading data, relay services, and advanced technologies such as AR.
- ▪
- The appropriate assignment of weight-to-criteria parameters in MCDM remains an open issue [7]. It is recommended that the weighting should be dynamically assigned in accordance with the network topology changes. In our proposed MCDM-based HO procedure, we consider the dynamic assignment of weights to an individual network connection quality metric based on network type, and the connection context policy is provided.
- ▪
- The enhancement of network performance is addressed by reducing the number of handover issues for specific V2X applications. To the best of our knowledge, there is currently no existing study that examines the handover issues for 5G V2X while using AR applications.
- ▪
- The simulation findings indicate that the proposed method maintains consistent performance across different UE speeds, owing to the effective selection of cells that are adaptable to the diverse needs of the network QoS compared to the recent study in [8].
2. Related Work
- ▪
- Devices in a V2X network have mobility patterns that exhibit varying speeds. In addition to knowing the direction and speed of UEs, the connection context helps efficient handover decisions by adjusting the connectivity requirements.
- ▪
- The connection context embodies the required network conditions, data requirements, latency, and reliability that are important to ensure that a handover is performed without interruption to a relevant base station or SC.
- ▪
- The connection context allows handovers to be optimized by anticipating network loads and performance qualities.
- ▪
- The connection context establishes requirements for service quality and the prioritization of applications, ensuring that the handover of UEs is made to highly capable base stations or SC.
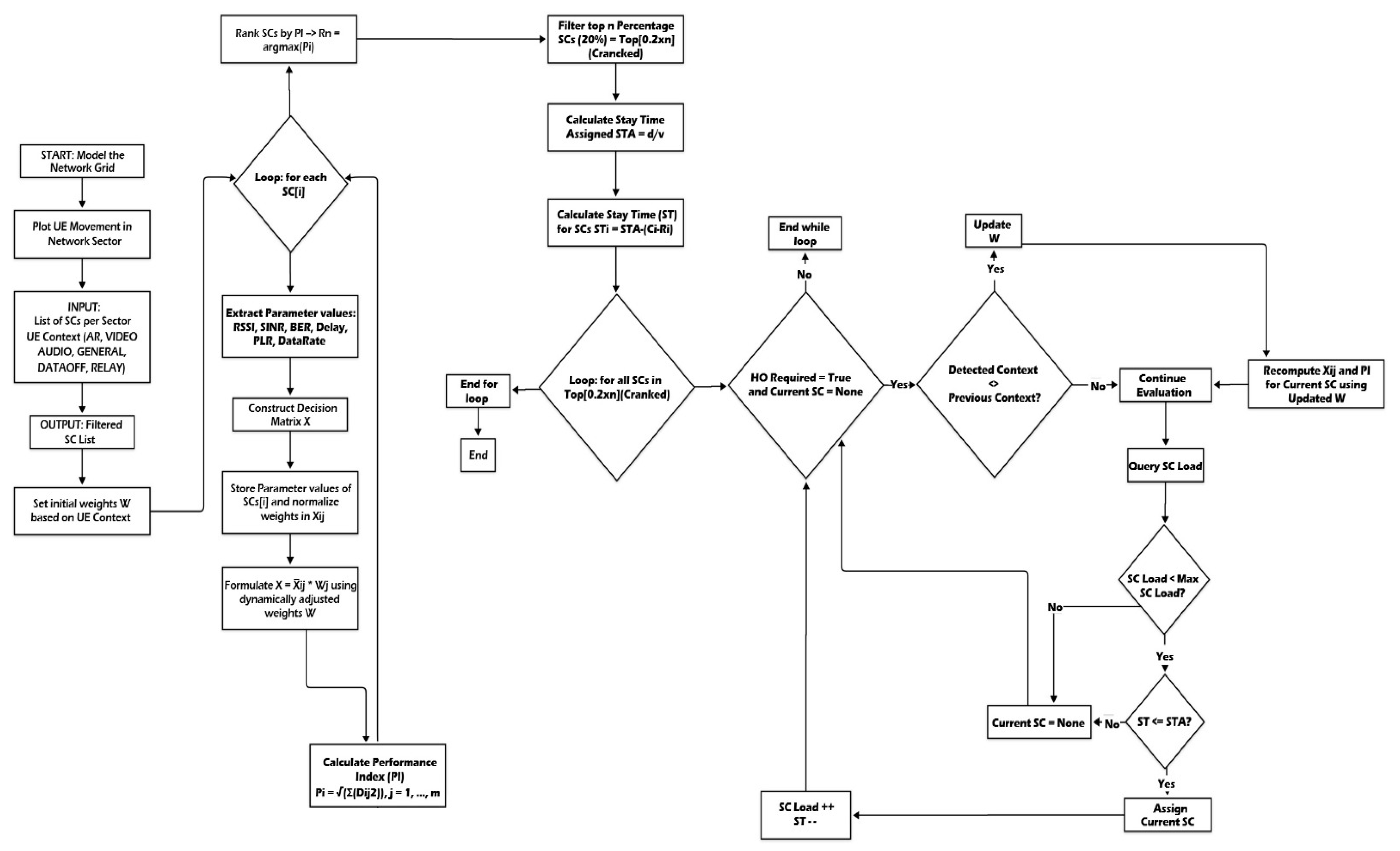
3. Connection-Aware Policy Mechanism (CAP)
| Algorithm 1: The Connection-Aware Policy Mechanism (CAP) Algorithm | |
| 1 | Model the network grid |
| 2 | Identify UEs and plot their movements in network grid sector |
| 3 | Input: |
| - List of SCs in UE Sector ID No (m, n) = ([x/20], [y/20]) | |
| - User Connection Context (e.g., AR, VIDEO, AUDIO) | |
| 4 | Output: List of Filtered SCs |
| 5 | Set initial parameter weights (W) based on UE context |
| Example: | |
| If context == “AR” → W = [RSSI = 0.1, SINR = 0.1, BER = 0.1, Delay = 0.3, PLR = 0.2, DataRate = 0.2] | |
| If context == “VIDEO” → W = [RSSI = 0.2, SINR = 0.2, BER = 0.1, Delay = 0.1, PLR = 0.2, DataRate = 0.3] | |
| If context == “AUDIO” → W = [RSSI = 0.3, SINR = 0.3, BER = 0.1, Delay = 0.2, PLR = 0.1, DataRate = 0.0] | |
| 6 | while List of SCs[i] <= List of SCs[max] do |
| 7 | Extract parameter (RSSI, SINR, BER, Delay, PLR, DataRate) values from SCs[i] |
| 8 | Construct decision matrix X |
| 9 | Store parameter values of SCs[i] and normalize the weights in Xij |
| 10 | Formulate the decision matrix X = X−ij * Wj using dynamically adjusted weights W |
| 11 | Calculate Performance Index (PI) Pi = √(Σ Xij2), j = 1,...,6 |
| 12 | end while |
| 13 | Rank SCs based on Performance Index Rn = arg max Pi(i) |
| 14 | Filter top n percentage of SCs (20%) Top⌈0.2 × n⌉(Cranked) |
| 15 | Calculate Stay Time Assigned STA = d/v |
| 16 | Calculate Stay Time (ST) for SCs STi = STA − (Ci + Ri) |
| 17 | for all SCs in Top⌈0.2 × n⌉(Cranked) |
| 18 | while HO required = true and Current SC = None |
| 19 | if Detected Context ≠ Previous Context then |
| 20 | Update W |
| 21 | Recompute Xᵢⱼ and PI for Current SCs using updated W |
| 22 | Query SC Load |
| 23 | if SC Load < Max SC Load then |
| 24 | if ST <= STA then |
| 25 | Current SC = SC |
| 26 | Increment SC Load by 1 |
| 27 | Decrement ST by 1 |
| 28 | else |
| 29 | Current SC = None |
| 30 | end |
| 31 | end |
| 32 | end while |
| 33 | end for |
3.1. Network Connection Quality Parameters
- ▪
- Received Signal Strength Indicator (RSSI): This device calculates the power of the radio signal ratio that is received.
- ▪
- Signal to Interference and Noise Ratio (SINR): The signal quality is measured by comparing the strength of the desired signal to noise and undesired interference.
- ▪
- Bit Error Rate (BER): This indicates the number of incorrect bits received during the transmission.
- ▪
- Data Transmission Rate: This represents the rate at which information is sent.
- ▪
- Delay: The amount of time it takes for data to move from one location to another is calculated.
- ▪
- Packet Loss: This represents the quantity of packets dropped during the transfer.
- ▪
- Each of these factors is essential in determining the overall performance of an SC.
3.2. Application-Specific Connection Context Policy
- ▪
- Audio: This guarantees uninterrupted and clear communication, and it is optimized for audio services.
- ▪
- Video: This adjusts the quality of the connection for uploading and streaming videos.
- ▪
- General: A well-balanced quality for standard network utilization is offered.
- ▪
- AR: AR applications are needed to necessitate the delivery of excellent graphics and videos.
- ▪
- DataOff (Downloading and Uploading Data): This gives connection quality the first priority for services that require a lot of data, including uploading and downloading.
- ▪
- Relay: This improves services in which a UE serves as a network relay.
- (a)
- Urban Networks:
- ▪
- High User Density: Due to the high user density in urban locations, there may be interference and congestion.
- ▪
- Building Obstructions: Signal deterioration and multipath propagation can be brought on by buildings and other structures.
- (b)
- Suburban Networks:
- ▪
- Moderate User Density: Compared with metropolitan regions, suburban areas have a lower user density, which reduces traffic.
- ▪
- Fewer Obstructions: Signal quality is improved because there are fewer obstructions than in metropolitan areas.
- (c)
- Open Areas:
- ▪
- Low User Density: The least densely populated locations are those found in open spaces, such as rural or freeway settings.
- ▪
- Minimal impediments: Better signal transmission is often achieved in these locations because of the lack of major impediments.
3.3. Small-Cell Performance Index (PI) Measurement Using TOPSIS
- Define the Network Connection Quality Parameters
- The normalization of weights is calculated as follows:
- Then, the dynamically adjusted weights are determined:
- Then, the decision matrix is formulated:
- The Ranking and Stay Time Assignment (STA) is as follows:
- ▪
- v: velocity of the UE;
- ▪
- d: distance between previous and current UE movements;
- ▪
- Ci: PI of SCi;
- ▪
- Ri: rank of SCi.
- The Stay Time Assigned (STA) for the network sector is calculated as follows:
- 2.
- The ST for each SCi in the network sector is calculated as follows:
3.4. Justifications for the Dynamic Adjustments of the Parameter Weights
- ▪
- Improved service quality: This technique guarantees the best possible performance for a variety of services by customizing the connection parameters to match certain applications.
- ▪
- Adaptability: The system’s dynamic adjustment enables it to change according to the needs of applications and the network environment.
- ▪
- Efficiency: The most effective use of network resources is ensured by reducing the density of SCs to the highest-performing ones.
- ▪
- Better handover: The TOPSIS rating system and the ST value provide fast and seamless handovers, lowering the possibility of lost connections and enhancing the overall user experience.
- ▪
- Complexity: System computation is complicated by dynamic adjustment and TOPSIS computations.
- ▪
- Operational overhead: The network management procedure may incur additional operational overhead due to ongoing weight adjustments and monitoring.
- ▪
- Initial setup: Defining and adjusting the connection context policies for various environments and applications can take a lot of time and testing.
- ▪
- —presents the base weight of the parameter Pi in network type j.
- ▪
- —presents the adjustment factor for parameter Pi based on connection context k.
- ▪
- In urban networks (j = 1), SINR and delay might be more critical due to higher interference and congestion rates.
- ▪
- In suburban networks (j = 2), the RSSI and data transmission rate might be more important.
- ▪
- In open areas (j = 3), BER and packet loss might be prioritized.
- ▪
- For Audio (k = 1), SINR and delay might be prioritized
- ▪
- For AR (k = 4), the data transmission rate and delay are crucial.
- ▪
- For DataOff (k = 5), the data transmission rate and delay might have higher factors.
- Find the base weights for urban networks:
- 2.
- Find the adjustment factors for the AR context:
- 3.
- Compute the final weights:
4. Results and Discussion
- CAP ranks SCs through TOPSIS using network performance parameters. This allows for a more precise and context-aware selection of SCs that are best suited for the application/service requirements of UEs. This minimizes resource contention and selects only the best SCs with low interference, better signal quality, and less load, resulting in high connection quality and better HO success.
- CAP includes the stay time, which determines how long a UE remains in an SC before attempting an HO. This prevents fast-moving UEs from transferring to HO frequently, thereby preventing unnecessary HOs and a ping-pong effect. CAP clearly maintains HO stability across a wide range of UE velocities.
- CAP evaluates Current SC loads before allowing HO. This is a form of proactive load management that load-balances a network and prevents HO failures due to congestion.
- Using stay time reduces transient or unstable HOs.
- CAP implements a policy-based approach to adjust weights according to the application requirements of a UE (context). This optimizes HOs to not rely only on signal metrics, but also on QoS criteria to ensure better user experience and session continuity. Using static weights will not allow the adoption of dynamic network conditions.
5. Conclusions
Author Contributions
Funding
Data Availability Statement
Conflicts of Interest
Abbreviations
| 5G | Fifth Generation; |
| 6G | Sixth Generation; |
| AI | Artificial Intelligence; |
| AR | Augmented Reality; |
| BER | Bit Error Rate; |
| CAP | Connection-Aware Policy Mechanism; |
| DataOff | Data Offloading; |
| eDRX | Extended Discontinuous Reception; |
| gNB | Next-Generation Node B; |
| HetNets | Heterogeneous Networks; |
| HO | Handover; |
| ITS | Intelligent Transportation Systems; |
| KPIs | Key Performance Indicators; |
| L4S | Low Latency Low Loss; |
| MCDM | Multiple Criteria Decision-Making; |
| Ml | Machine Learning; |
| MR | Mixed Reality; |
| NR | 5G New Radio; |
| PI | Performance Index; |
| QoS | Quality of Service; |
| RAT | Radio Access Technology; |
| RedCap | Reduced Capability; |
| RNNs | Recurrent Neural Networks; |
| RL | Reinforcement Learning; |
| RSSI | Received Signal Strength Indicator; |
| SINR | Signal to Interference and Noise Ratio; |
| SCs | Small Cells; |
| ST | Stay Time; |
| TOPSIS | Technique for Order Preference by Similarity to Ideal Solution; |
| UDN | Ultra-High Density; |
| UE | User Equipment; |
| V2I | Vehicle-to-Infrastructure; |
| V2N | Vehicle-to-Network; |
| V2P | Vehicle-to-Pedestrian; |
| V2V | Vehicle-to-Vehicle; |
| V2X | Vehicle-to-Everything; |
| XR | Extended Reality. |
References
- Milgram, P.; Takemura, H.; Utsumi, A.; Kishino, F. Augmented Reality: A Class of Displays on the Reality-Virtuality Continuum; Das, H., Ed.; Spie: Boston, MA, USA, 1995; pp. 282–292. [Google Scholar] [CrossRef]
- Wintersberger, P.; Frison, A.-K.; Riener, A.; Sawitzky, T.V. Fostering User Acceptance and Trust in Fully Automated Vehicles: Evaluating the Potential of Augmented Reality. Presence Teleoper. Virtual Environ. 2018, 27, 46–62. [Google Scholar] [CrossRef]
- The 5G Advanced, an Evolution Towards 6G. Available online: https://www.ericsson.com/en/reports-and-papers/white-papers/5g-advanced-evolution-towards-6g (accessed on 13 April 2024).
- Harthi, F.R.A.A.; Touzene, A.; Alzeidi, N.; Salti, F.A. Implications of Augmented Reality Applications for Vehicle-to-Everything (V2X). In Immersive Virtual and Augmented Reality in Healthcare; CRC Press: Boca Raton, FL, USA, 2023; ISBN 978-1-00-334013-3. [Google Scholar]
- Cardoso, L.F.D.S.; Kimura, B.Y.L.; Zorzal, E.R. Towards augmented and mixed reality on future mobile networks. Multimed. Tools Appl. 2024, 83, 9067–9102. [Google Scholar] [CrossRef]
- Zidic, D.; Mastelic, T.; Nizetic Kosovic, I.; Cagalj, M.; Lorincz, J. Analyses of ping-pong handovers in real 4G telecommunication networks. Comput. Netw. 2023, 227, 109699. [Google Scholar] [CrossRef]
- Zhong, Y.; Wang, H.; Lv, H.; Guo, F. A vertical handoff decision scheme using subjective-objective weighting and grey relational analysis in cognitive heterogeneous networks. Ad Hoc Netw. 2022, 134, 102924. [Google Scholar] [CrossRef]
- Satapathy, P.; Mahapatro, J. An adaptive context-aware vertical handover decision algorithm for heterogeneous networks. Comput. Commun. 2023, 209, 188–202. [Google Scholar] [CrossRef]
- Alraih, S.; Nordin, R.; Abu-Samah, A.; Shayea, I.; Abdullah, N.F. A Survey on Handover Optimization in Beyond 5G Mobile Networks: Challenges and Solutions. IEEE Access 2023, 11, 59317–59345. [Google Scholar] [CrossRef]
- Elsayed, M.M.; Hosny, K.M.; Fouda, M.M.; Khashaba, M.M. Vehicles communications handover in 5G: A survey. ICT Express 2023, 9, 366–378. [Google Scholar] [CrossRef]
- Stamou, A.; Dimitriou, N.; Kontovasilis, K.; Papavassiliou, S. Autonomic Handover Management for Heterogeneous Networks in a Future Internet Context: A Survey. IEEE Commun. Surv. Tutor. 2019, 21, 3274–3297. [Google Scholar] [CrossRef]
- Alhabo, M.; Zhang, L. Multi-Criteria Handover Using Modified Weighted TOPSIS Methods for Heterogeneous Networks. IEEE Access 2018, 6, 40547–40558. [Google Scholar] [CrossRef]
- Ndashimye, E.; Sarkar, N.I.; Ray, S.K. A Multi-criteria based handover algorithm for vehicle-to-infrastructure communications. Comput. Netw. 2021, 185, 107652. [Google Scholar] [CrossRef]
- Si, Q.; Cheng, Z.; Lin, Y.; Huang, L.; Tang, Y. Network Selection in Heterogeneous Vehicular Network: A One-to-Many Matching Approach. In Proceedings of the 2020 IEEE 91st Vehicular Technology Conference (VTC2020-Spring), Antwerp, Belgium, 25–28 May 2020; IEEE: New York, NY, USA, 2020; pp. 1–5. [Google Scholar] [CrossRef]
- Odu, G.O. Weighting methods for multi-criteria decision making technique. J. Appl. Sci. Environ. Manag. 2019, 23, 1449. [Google Scholar] [CrossRef]
- Habbal, A.; Goudar, S.I.; Hassan, S. Context-Aware Radio Access Technology Selection in 5G Ultra Dense Networks. IEEE Access 2017, 5, 6636–6648. [Google Scholar] [CrossRef]
- Palas, M.R.; Islam, M.R.; Roy, P.; Razzaque, M.A.; Alsanad, A.; AlQahtani, S.A.; Hassan, M.M. Multi-criteria handover mobility management in 5G cellular network. Comput. Commun. 2021, 174, 81–91. [Google Scholar] [CrossRef]
- Honarvar, R.; Zolghadrasli, A.; Monemi, M. Context-oriented performance evaluation of network selection algorithms in 5G heterogeneous networks. J. Netw. Comput. Appl. 2022, 202, 103358. [Google Scholar] [CrossRef]
- Khan, M.W.; Khan, U.S.; Saleem, M.M.; Rashid, N. Multi-criteria Handoff Decision making Algorithm for Seamless Mobility in Heterogenous Wireless Networks. JCM 2023, 18, 164–171. [Google Scholar] [CrossRef]
- Sundararaju, S.C.; Ramamoorthy, S.; Basavaraj, D.P.; Phanindhar, V. Advanced Conditional Handover in 5G and Beyond Using Q-Learning. In Proceedings of the 2024 IEEE Wireless Communications and Networking Conference (WCNC), Dubai, United Arab Emirates, 21–24 April 2024; pp. 1–6. [Google Scholar] [CrossRef]
- Yu, H.-W.; Zhang, B. A heterogeneous network selection algorithm based on network attribute and user preference. Ad Hoc Netw. 2018, 72, 68–80. [Google Scholar] [CrossRef]
- T-TUT-QOS-2022-1-PDF-E.pdf. Available online: https://1f8a81b9b0707b63-19211.webchannel-proxy.scarabresearch.com/dms_pub/itu-t/opb/tut/T-TUT-QOS-2022-1-PDF-E.pdf (accessed on 1 October 2024).
- Kaur, R.; Mittal, S. Handoff parameter selection and weight assignment using fuzzy and non-fuzzy methods. In Proceedings of the 2021 2nd International Conference on Secure Cyber Computing and Communications (ICSCCC), Jalandhar, India, 21–23 May 2021; IEEE: New York, NY, USA, 2021; pp. 388–393. [Google Scholar] [CrossRef]
- Ezz-Eldien, N.A.; Abdelkader, M.F.; Abdalla, M.I.; Abdel-Atty, H.M. Handover Performance Improvement in Heterogeneous Wireless Network. In Proceedings of the 2020 11th IEEE Annual Information Technology, Electronics and Mobile Communication Conference (IEMCON), Vancouver, BC, Canada, 4–7 November 2020; IEEE: New York, NY, USA, 2020; pp. 0821–0830. [Google Scholar] [CrossRef]
- Coll-Perales, B.; Lucas-Estañ, M.C.; Shimizu, T.; Gozalvez, J.; Higuchi, T.; Avedisov, S.; Altintas, O.; Sepulcre, M. End-to-End V2X Latency Modeling and Analysis in 5G Networks. IEEE Trans. Veh. Technol. 2023, 72, 5094–5109. [Google Scholar] [CrossRef]
- Apicharttrisorn, K.; Balasubramanian, B.; Chen, J.; Sivaraj, R.; Tsai, Y.-Z.; Jana, R.; Krishnamurthy, S.; Tran, T.; Zhou, Y. Characterization of Multi-User Augmented Reality over Cellular Networks. In Proceedings of the 2020 17th Annual IEEE International Conference on Sensing, Communication, and Networking (SECON), Como, Italy, 22–25 June 2020; IEEE: New York, NY, USA, 2020; pp. 1–9. [Google Scholar] [CrossRef]
- Mefgouda, B.; Idoudi, H. New network interface selection based on MADM and multi-objective whale optimization algorithm in heterogeneous wireless networks. J. Supercomput. 2023, 79, 3580–3615. [Google Scholar] [CrossRef]
- Kim, G.; Park, C.S.; Yoon, K.P. Identifying investment opportunities for advanced manufacturing systems with comparative-integrated performance measurement. Int. J. Prod. Econ. 1997, 50, 23–33. [Google Scholar] [CrossRef]
- Al Harthi, F.R.A.; Touzene, A.; Alzidi, N.; Al Salti, F. An efficient multi-criteria cell selection handover mechanism for Vehicle-to-Everything (V2X). Comput. Electr. Eng. 2024, 120, 109884. [Google Scholar] [CrossRef]
- Kiran, P.R.; Krishna, Y.K.S. Context Based Mobility Model for Next Generation Networks. Int. J. Adv. Comput. Eng. Netw. 2013, 1, 2320-2106. [Google Scholar]
- Gieske, J. Low to High 5G Bands Explained, NYBSYS. 2023. Available online: https://nybsys.com/5g-bands/ (accessed on 24 June 2024).









| Criteria | Pairwise Comparison [16] | E-MOORA [17] | OCANS [18] | Fuzzy-Based MCDM [19] | CAP (Proposed Method) |
|---|---|---|---|---|---|
| Weight method | Subjective | Objective | Hybrid | Hybrid | Dynamic/adaptive |
| Weight assignment | AHP | Modified Entropy | AHP and utility function | FAHP | Context-connection policy-based method |
| Cell selection | TOPSIS | Q-Learning | USI metrics | FTOPSIS | Performance index, stay time, load |
| Adaptability to network changes | Yes (based on UE priority) | Yes | Limited | No | Yes |
| Computation complexity | Moderate | High | High | High | Low |
| Latency | Moderate | High | High | High | Low |
| Heterogeneity | Yes | Yes | Yes | Yes | Yes |
| UDN | Yes | Yes | Yes | No | Yes |
| Limitations | Criterion weight based on decision-makingpreference | Computation overhead in dense networks results in more delays | Computation overhead in dense network results in more delays | Criterion weight based on making-decision preference and computation overhead | Optimizing handover decision using ML |
| Ref. | Network Selection Strategies | Related Parameters | HO KPIs | Handover Decision Criteria | ||||||
|---|---|---|---|---|---|---|---|---|---|---|
| Single Attribute | Utility Theory | Multi-Criteria | Markov Model | Intelligent Based | Network | User Terminal | Traffic Type | |||
| [16] (2017) | × | × | √ | × | × | RSS, data rate, Jitter, packet loss, Jitter delay | × | Basic traffic | Average number of handovers | Highest-ranking cell |
| [17] (2021) | × | × | √ | × | √ | SINR, Delay, load, transmitted power | User movement | × | Average number of handover and link failures | Highest-ranking cell |
| [18] (2022) | × | √ | √ | × | × | RSS, bandwidth, security grade, packet loss, delay, Jitter | user velocity, distance, Energy, cost | Basic traffic | Average number of handovers | Maximum USI and successive time (stability of the best network) |
| [19] (2023) | × | × | √ | × | × | RSSI, SINR, delay, packet loss, BER | Energy, speed, direction, working mode | Basic traffic | Average number of handovers | Fuzzy combined decision matrix (closer coefficient threshold) |
| [8] (2023) | × | √ | × | × | × | RSS, SINR, BER, call arriver, bandwidth | Speed, location, straight trajectory | Basic traffic | Average number of handovers delay and link failures | Dwell time, availability of allocated channel |
| [20] (2024) | × | × | × | × | √ | RSRP, RSRQ, SINR | UE Speed | Network slicing | HO ping-pong, radio limk failure and throughput drop | Histrorical Q-Learning values |
| Proposed method | × | × | √ | × | × | RSSI, SINR, BER, data rate, delay, packet loss | Velocity, location, dynamic user movement | Basic service, AR, data offloading, relay traffic | Average number of handovers, HO successful rate, radio link failure, delay, ping-pong HO average rate, and necessary and unnecessary HO average rate | TOPSIS performance index, stay time, load |
| User Connection Traffic Class | Important Decision Criteria |
|---|---|
| Audio |
|
| Video |
|
| General |
|
| AR |
|
| DataOff |
|
| RELAY |
|
| Parameters | Values/Ranges |
|---|---|
| Size of the area | (100 × 100) km2 |
| Network sectors | 25 |
| No. of SCs in each sector | 30, 50, 100 |
| No. of UEs | 10, 20 users per sector |
| UE speed | 20~100 km/h |
| Connection quality parameters |
|
| Connection quality Parameter weights | Assigned randomly; normalized |
| Maximum distance | 19 km |
| Data rate | 100–400 Mbps; mid-band 5G |
| V2X 5G E2E latency | 7.8 ms |
| User connection traffic classes | Audio, Video, General, AR, DataOff, Relay transmission. |
Disclaimer/Publisher’s Note: The statements, opinions and data contained in all publications are solely those of the individual author(s) and contributor(s) and not of MDPI and/or the editor(s). MDPI and/or the editor(s) disclaim responsibility for any injury to people or property resulting from any ideas, methods, instructions or products referred to in the content. |
© 2025 by the authors. Licensee MDPI, Basel, Switzerland. This article is an open access article distributed under the terms and conditions of the Creative Commons Attribution (CC BY) license (https://creativecommons.org/licenses/by/4.0/).
Share and Cite
Al Harthi, F.R.A.; Touzene, A.; Alzidi, N.; Al Salti, F. Context-Aware Enhanced Application-Specific Handover in 5G V2X Networks. Electronics 2025, 14, 1382. https://doi.org/10.3390/electronics14071382
Al Harthi FRA, Touzene A, Alzidi N, Al Salti F. Context-Aware Enhanced Application-Specific Handover in 5G V2X Networks. Electronics. 2025; 14(7):1382. https://doi.org/10.3390/electronics14071382
Chicago/Turabian StyleAl Harthi, Faiza Rashid Ammar, Abderezak Touzene, Nasser Alzidi, and Faiza Al Salti. 2025. "Context-Aware Enhanced Application-Specific Handover in 5G V2X Networks" Electronics 14, no. 7: 1382. https://doi.org/10.3390/electronics14071382
APA StyleAl Harthi, F. R. A., Touzene, A., Alzidi, N., & Al Salti, F. (2025). Context-Aware Enhanced Application-Specific Handover in 5G V2X Networks. Electronics, 14(7), 1382. https://doi.org/10.3390/electronics14071382

