You are currently viewing a new version of our website. To view the old version click .
Electronics
  • Article
  • Open Access

27 March 2025

A 48 nW, Universal, Multi-Mode Gm-C Filter with a Frequency Range Tunability

,
,
and
1
DITEN, University of Genova, Via Opera Pia 11a, I-16145 Genoa, Italy
2
Department of Electrical Engineering, Najafabad Branch, Islamic Azad University, Najafabad 8514143131, Iran
*
Author to whom correspondence should be addressed.
This article belongs to the Special Issue Design of Low-Voltage and Low-Power Integrated Circuits

Abstract

This paper presents an ultra-low-power, inverter-based, universal Gm-C filter capable of operating in multiple modes: voltage, current, transconductance, and trans-resistance. The proposed filter features orthogonal tunability of the center frequency (ω0) and quality factor (Q). To achieve ultra-low power consumption, all transistors are biased in the subthreshold region with a supply voltage of 0.5 V. A Nauta inverter-based gm block is utilized as the operational transconductance amplifier (OTA), further enhancing power efficiency. The filter is capable of generating all filtering responses across a supply voltage ranges from 1.2 V down to 0.5 V. Moreover, the center frequency and quality factor can be tuned by adjusting capacitance values. The proposed Gm-C filter achieves a power consumption of 48 nW, with the center frequency ranging from 50.6 Hz to 1270 Hz.

1. Introduction

Gm-C filters have become widely used in various applications in the past few years, including communication systems, signal processing, implantable biomedical devices, and portable electronic systems [,,]. The use of analog filters, due to their different frequency responses, such as low-pass (LP), high-pass (HP), band-pass (BP), band-reject (BR), and all-pass (AP), is common in a wide range of applications. Therefore, the design of a universal filter in which all the filtering responses (LP, HP, BP, BR, and AP) can be generated is reported in [,,,,]. Considering that analog circuits use both current and voltage signals, multi-mode analog filters can be generated in different modes of operation like voltage mode (VM), current mode (CM), transconductance mode (TCM), and trans-resistance mode (TRM) [,,,]. Some advanced techniques are presented to reduce power consumption. These techniques include lowering the supply voltage value, floating gates, biasing transistors in the subthreshold region, and bulk-driven techniques [,,,]. The inverter circuit comprises two transistors that can reduce power consumption and chip size area. As a result of lowering power consumption and parasitic capacitors in the inverter structure, inverter-based analog filters can be used in biomedical and communication systems [,,,]. Furthermore, the adjustability of the filter’s performance (center frequency ω 0 and quality factor Q) over a wide range is crucial in the design of high-performance universal Gm-C filters [,,,]. However, a highly linear continuous-time filter is discussed in [], which benefits from a MOSFET biased in the triode region to implement a linear transconductance (gm). However, this circuit suffers from a low-frequency tunability range while consuming high power. Furthermore, the circuit reported in [] provides a 10x transconductance variation at the cost of high-power consumption and a low tunability range for the center frequency. A tunable band-pass, inverter-based Gm-C filter is reported in []. However, this circuit requires a high supply voltage to implement a wide frequency tunability range, which limits the usability of this circuit in low-voltage applications. An inverter-based Gm-C filter in the subthreshold region capable of tuning the center frequency range of 10 kHz to 2.8 MHz is reported in []. However, this circuit only generates a voltage-mode low-pass filtering response. As a result, this circuit fails to be considered as a universal multi-mode analog filter.
The proposed inverter-based Gm-C filter in this paper can generate all filtering responses (LP, HP, BP, BR, and AP) in various modes of operation (current, voltage, trans-resistance, and transconductance). A Nauta inverter-based gm structure is utilized as an OTA circuit to reduce power consumption in the proposed filter. The proposed filter can adjust the center frequency and quality factor without variations in the current and voltage bias of the OTA blocks, so the filter’s static power consumption can be constant during frequency variations. This paper is structured as follows: Section 2 introduces the proposed filter structure, while Section 3 presents simulation results using 180 nm TSMC technology node parameters. Section 4 presents noise analysis, while Section 5 compares the performance of the proposed filter with state-of-the-art designs. Finally, the conclusion is presented in Section 6.

2. The Proposed Filter Design

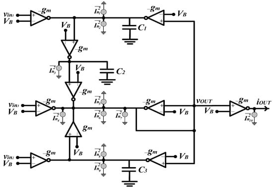
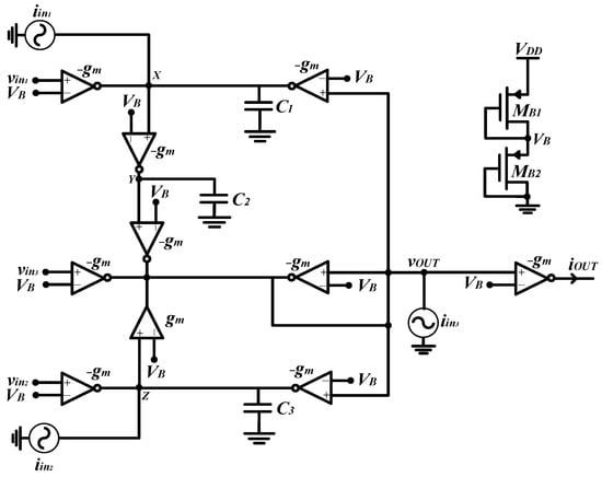
The tunable, universal Gm-C filter is illustrated in Figure 1, where iin1, iin2, iin3, and vin1, vin2, and vin3 represent the input current and voltage signals, while iOUT and vOUT signify the proposed filter’s output current and voltage signals. Furthermore, Figure 2 shows a signal flow graph (SFG) to justify the transfer function of the proposed circuit. The positive and negative transconductances gm and −gm for the OTA circuit are shown in Figure 3. The filter equations for the overall transfer function, center frequency (ω0), and quality factor (Q) are as follows, in which D(s) is a polynomial:
D s = s 3 + ω 0 Q s 2 + ω 0 2 s = s 3 + g m C 3 s 2 + g m 2 C 2 C 1 s
v O U T ( VM ) = s 3 v in 3 + g m C 3 s 2 v in 2 + g m 2 C 2 C 1 s v in 1 D ( s )
i O U T ( TCM ) = g m s 3 v in 3 + g m C 3 s 2 v in 2 + g m 2 C 2 C 1 s v in 1 D ( s )
i O U T ( CM ) = s 3 i in 3 + g m C 3 s 2 i in 2 + g m 2 C 2 C 1 s i in 1 D ( s )
v O U T ( TRM ) = s 3 i in 3 + g m C 3 s 2 i in 2 + g m 2 C 2 C 1 s i in 1 g m D ( s )
ω 0 = g m 2 C 2 C 1
Q = ω 0 g m C 3 = C 3 g m g m 2 C 2 C 1
Figure 1. The proposed universal multi-mode tunable Gm-C filter.
Figure 2. The signal flow graph of the tunable Gm-C filter.
Figure 3. A Nauta inverter-based OTA circuit is used in the proposed filter [].

2.1. Current and Trans-Resistance Modes

When vin1 = vin2 = vin3 = 0, the current-mode filtering responses are obtained as follows:
Low-pass (LP): if iin = iin1; iin2 = iin3 = 0
i OUT ( LP ) i in = g m 2 C 2 C 1 s D ( s ) ; v OUT ( LP ) i in = g m 2 C 2 C 1 s g m D ( s )
High-pass (HP): if iin = iin3; iin1 = iin2 = 0
i OUT ( HP ) i in = s 3 D ( s ) ; v OUT ( HP ) i in = s 3 g m D ( s )
Band-pass (BP): if iin = iin2; iin1 = iin3 = 0
i OUT ( BP ) i in = g m C 3 s 2 D ( s ) ; v OUT ( BP ) i in = g m C 3 s 2 g m D ( s )
Band-reject (BR): if iin = iin1 = iin3; iin2 = 0
i OUT ( BR ) i in = s 3 + g m 2 C 2 C 1 D ( s ) ; v OUT ( BR ) i in = s 3 + g m 2 C 2 C 1 g m D ( s )
All-pass (AP): if iin = iin1 = iin2 = iin3
i OUT ( AP ) i in = s 3 + g m C 3 s 2 + g m 2 C 2 C 1 s D ( s ) ; v OUT ( AP ) i in = s 3 + g m C 3 s 2 + g m 2 C 2 C 1 s g m D ( s )

2.2. Voltage and Transconductance Modes

When iin1 = iin2 = iin3 = 0, the voltage-mode filtering responses are obtained as follows:
Low-pass (LP): if vin = vin1; vin2 = vin3 = 0
v OUT ( LP ) v in = g m 2 C 2 C 1 s D ( s ) ;                                               i OUT ( LP ) v in = g m 3 C 2 C 1 s D ( s )
High-pass (HP): if vin = vin3; vin1 = vin2 = 0
v OUT ( H P ) v in = s 3 D ( s ) ; i OUT ( H P ) v in = g m s 3 D ( s )
Band-pass (BP): if vin = vin2; vin1 = vin3 = 0
v OUT ( BP ) v in = g m C 3 s 2 D ( s ) ; i OUT ( BP ) v in = g m 2 C 3 s 2 D ( s )
Band-reject (BR): if vin = vin1 = vin3; vin2 = 0
v OUT ( BR ) v in = s 3 + g m 2 C 2 C 1 s D ( s ) ;                               i OUT ( BR ) v in = g m s 3 + g m 3 C 2 C 1 s D ( s )
All-pass (AP): if vin = vin1 = vin2 = vin3
v OUT ( AP ) v in = s 3 + g m C 3 s 2 + g m 2 C 2 C 1 s D ( S ) ;     i OUT ( AP ) v in = g m s 3 + g m C 3 s 2 + g m 2 C 2 C 1 s D ( S )
According to Equation (15), the filter gain for the band-pass filter in voltage mode at the center frequency j ω 0 is as follows, in which j ω 0 replaces ‘s’:
H s = g m C 3 s 2 D s = g m C 3 s 2 s 3 + g m C 3 s 2 + g m 2 C 2 C 1 s H j ω 0 = g m C 3 j ω 0 2 ( j ω 0 ) 3 + g m C 3 j ω 0 2 + g m 2 C 2 C 1 j ω 0
To simplify the expression, the numerator is as follows:
g m C 3 ω 0 2
While the denominator is as follows:
j ω 0 3 + g m C 3 ω 0 2 + g m 2 C 2 C 1 j ω 0
This can be rearranged as follows:
j ω 0 ω 0 2 + g m 2 C 2 C 1 g m C 3 ω 0 2
So, the magnitude of the transfer function is given as follows:
H j ω 0 = g m C 3 ω 0 2 ω 0 2 + g m 2 C 2 C 1 2 + g m C 3 ω 0 2 2
Table 1 summarizes the filtering function variations for the proposed filter. As Table 1 shows, the different filtering functions (LP, HP, BP, BR, and AP) are obtained by inverting and non-inverting the input signals.
Table 1. Various filtering functions with inverting and non-inverting input signals.

3. Simulation Results

3.1. Proposed Gm-C Structure

The proposed universal tunable Gm-C filter has been designed and simulated using 180 nm TSMC technology node parameters. The Nauta inverter-based OTA circuit used in the proposed filter is shown in Figure 3, in which gm and −gm are positive and negative transconductances of the OTA circuit. The OTA circuit is biased at a 0.5 V supply voltage while its transistors are biased in the sub-threshold region, resulting in low-power consumption. Applying a positive input voltage and keeping the negative input amplitude at zero in the OTA circuit are sufficient to implement the −gm and gm functions. The bulk node for MB2 (see Figure 1) is connected to the source node, while the bulk nodes of the other PMOS and NMOS transistors are connected to the VDD and the ground nodes. On the other hand, the transistor aspect ratios are reported in Table 2, while the characteristics of the OTA circuit are listed in Table 3. Figure 4 shows the gain and phase OTA’s simulation results with a capacitance load of 1 pF. Furthermore, the simulation results for low-pass, high-pass, band-pass, band-reject, and all-pass in all modes of operation (voltage, transconductance, current, and trans-resistance) are illustrated in Figure 5. As is shown in Figure 5, the proposed filter can operate all frequency responses properly in all modes of operation. The transconductance (gm) and capacitance values (C1 = C2 = C3) for the simulation results shown in Figure 5 are 80 nS and 20 pF, respectively.
Table 2. The aspect ratio of the OTA transistors employed in the proposed filter.
Table 3. Characteristics of the OTA used in the proposed filter.
Figure 4. Frequency response of the OTA in Figure 3 (a) gain, (b) phase.
Figure 5. Frequency responses of the proposed Gm-C filter in the various modes: (a) voltage mode, (b) transconductance mode, (c) current mode, (d) trans-resistance mode.
Furthermore, the proposed Gm-C filter can adjust the quality factor and center frequency parameters, as depicted in Figure 6. It is evident from Figure 6a that the performance of the quality factor varies with changes in the C3 values. Similarly, the center frequency of the proposed filter varies with adjustments to the capacitance values (C1, C2, and C3), as illustrated in Figure 6b. Table 4 and Table 5 summarize the quality factor and center frequency results in the C3 and capacitance value variations. It is worth saying that the center frequency of the proposed filter varies from 50.6 Hz to 1270 Hz while its power consumption is unchanged at 48 nW.
Figure 6. Center frequency tunability of the proposed Gm-C filter: (a) quality factor, (b) center frequencies.
Table 4. Variations of the quality factor by changing the C3 values.
Table 5. Variations of the center frequency by changing the capacitance values.
Furthermore, biological signals are widely utilized in various biomedical applications, including Electroencephalogram (EEG), Electromyography (EMG), Electrocardiogram (ECG), Intracardiac Electrograms (IEGM), and Envelope of Neural Signals (ENG) [,,,,]. It is worth mentioning that the proposed filter’s center frequency variations in Table 5 range from 50.6 Hz to 1270 Hz, which justifies its use in certain types of biomedical applications listed in Table 6 due to its tunable range of central frequencies.
Table 6. The biological signals used for biomedical applications [].

3.2. PVT Analysis

A further investigation into the performance of the OTA and proposed Gm-C filter is conducted, considering the effects of PVT variations. PVT variations, including process, supply voltage, and temperature variations with a load capacitance of 20 pF, are summarized in Table 7, Table 8 and Table 9. Figure 7 illustrates the frequency responses at various process corners, while Figure 8 shows the frequency responses at supply voltages of 0.45 V and 0.55 V. The frequency responses of the proposed filter at two different temperatures (0 °C and 40 °C) are shown in Figure 9.
Table 7. OTA and proposed Gm-C circuits specification for different coner process.
Table 8. Supply voltage variations of the OTA and proposed Gm-C circuits.
Table 9. Temperature variations of the OTA and proposed Gm-C circuits.
Figure 7. Filter’s frequency response for different filtering modes and for (a) SS corner, (b) SF corner, (c) FS corner, (d) FF corner.
Figure 8. Filter’s frequency response for different filtering modes for (a) VDD = 0.45 V, (b) VDD = 0.55 V.
Figure 9. Filter’s frequency response for different filtering modes for temperature of: (a) T = 0 °C, (b) T = 40 °C.
On the other hand, the proposed filter can still operate with all filtering responses across different power voltage supplies in various modes of operation.
Table 10 reports the change in power consumption and center frequency of the proposed Gm-C filter for a variating supply voltage, ranging from 0.5 V up to 1.2 V.
Table 10. Voltage supply variations of the proposed Gm-C design.
It is worth noting that the filter can generate all filtering responses at power supply voltages also above 0.8 V, as reported in Figure 10: on one side this fact justifies its use in applications that require scalable power supply voltages, but its high power consumption in such conditions makes it impractical for a real use in most of the cases.
Figure 10. Filter’s frequency response for different filtering modes for (a) VDD = 0.8 V, (b) VDD = 1.2 V.
Moreover, to investigate the linearity performance of the low-pass filter, different sinusoidal input voltages at 10 Hz are applied, and the respective variation of the total harmonic distortion (THD) is shown in Figure 11. The transient input and output low-pass responses are illustrated in Figure 12 by using a 50 mVP sinusoidal input at 10 Hz. The THD value of the proposed filter at the 50 mVP input is 0.93%.
Figure 11. The variations transient simulation results for the low-pass filter.
Figure 12. Transient simulation results for the proposed low-pass filter.
Furthermore, a Monte Carlo analysis with 1000 iterations is conducted to verify the robustness of the proposed filter’s design. The Monte Carlo analysis for the OTA circuit is implemented by 20% variations in the width and length of the inverter transistors used in the Nauta OTA circuit. Figure 13 shows the results of the Monte Carlo analysis, while Table 11 summarizes the Monte Carlo variations results for the OTA and the proposed filter. As detailed in Table 11, the mean value and standard deviation for the filter’s center frequency are 661.2 Hz and 154.1 Hz, respectively.
Figure 13. Monte Carlo analysis for the proposed band-pass filter: (a) power consumption, (b) center frequency.
Table 11. Monte Carlo variations result for the OTA and proposed filter.

4. Noise Analysis

The noise model of the proposed Gm-C filter is shown in Figure 14, in which I n 2 ¯ represents the output-referred current noise of the Nauta OTA circuit.
g m , inv ( i ) = g mP , inv ( i ) + g mN , inv ( i )
I n 2 ¯ = 8 KT γ i = 1 6 g m , inv ( i ) + 2 K P C o x f W · L P i = 1 6 g m P , i n v ( i ) 2 + 2 K N C o x f W · L N i = 1 6 g m P , i n v ( i ) 2
where g m , inv ( i ) is the transconductance of each inverter circuit in the Nauta OTA; K is the Boltzmann constant; T is the temperature; γ is the noise factor; KP and KN are the flicker noise coefficients of the PMOS and NMOS transistors; COX is the gate-oxide capacitance; W is the width; and L is the length of the MOSFET transistors.
I n 2 ¯ = g m 2 V in 2 ¯ = g m 2 V InTOUT 2 ¯ H ( s ) 2 V InTOUT 2 ¯ = I n 2 ¯ H ( s ) 2 g m 2
Figure 14. Noise model of the proposed Gm-C filter.
According to Equation (25), in which H(s) is the transfer function of the proposed filter, the output-referred noise of each current noise is calculated as follows:
H s , L P 2 = g m 2 s D ( s ) C 2 C 1 2
H s , B P 2 = g m s 2 D ( s ) C 3 2
H s , H P 2 = s 3 D ( s ) 2
V InT 1 OUT 2 ¯ = I n 2 ¯ H s , L P 2 g m 2 = I n 1 2 ¯ + I n 2 2 ¯ · g m s D ( s ) C 2 C 1 2
V InT 2 OUT 2 ¯ = I n 2 ¯ H s , B P 2 g m 2 = I n 8 2 ¯ + I n 9 2 ¯ · s 2 D ( s ) C 3 2
V InT 3 OUT 2 ¯ = I n 2 ¯ H s , H P 2 g m 2 = I n 4 2 ¯ + I n 5 2 ¯ + I n 6 2 ¯ + I n 7 2 ¯ · s 3 D ( s ) g m 2
The equivalent input-referred noise values for the various configurations of the filter (namely, the low-pass, band-pass, high-pass, band-reject, and all-pass) are as follows:
LOW-PASS:
V in 1 2 ¯ = V InT 1 OUT 2 ¯ + V InT 2 OUT 2 ¯ + V InT 3 OUT 2 ¯ H s , L P 2 = = 1 g m 2 I n 1 2 ¯ + I n 2 2 ¯ + I n 8 2 ¯ + I n 9 2 ¯ · g m C 2 C 1 s C 3 2 + I n 4 2 ¯ + I n 5 2 ¯ + I n 6 2 ¯ + I n 7 2 ¯ · C 2 C 1 s 2 g m 2
BAND-PASS:
V in 2 2 ¯ = V InT 1 OUT 2 ¯ + V InT 2 OUT 2 ¯ + V InT 3 OUT 2 ¯ H s , B P 2 = = 1 g m 2 I n 1 2 ¯ + I n 2 2 ¯ · g m C 3 C 2 C 1 s 2 + I n 8 2 ¯ + I n 9 2 ¯ + I n 4 2 ¯ + I n 5 2 ¯ + I n 6 2 ¯ + I n 7 2 ¯ · C 3 s g m 2
HIGH-PASS:
V in 3 2 ¯ = V InT 1 OUT 2 ¯ + V InT 2 OUT 2 ¯ + V InT 3 OUT 2 ¯ H s , H P 2 = = 1 g m 2 I n 1 2 ¯ + I n 2 2 ¯ · g m 2 C 2 C 1 s 2 2 + I n 8 2 ¯ + I n 9 2 ¯ · g m C 3 s 2 + I n 4 2 ¯ + I n 5 2 ¯ + I n 6 2 ¯ + I n 7 2 ¯
BAND-REJECT:
V in 1 2 ¯ + V in 3 2 ¯ = V InT 1 OUT 2 ¯ + V InT 2 OUT 2 ¯ + V InT 3 OUT 2 ¯ H s , L P 2 + V InT 1 OUT 2 ¯ + V InT 2 OUT 2 ¯ + V InT 3 OUT 2 ¯ H s , H P 2
ALL-PASS:
V in 1 2 ¯ + V in 2 2 ¯ + V in 3 2 ¯ = V InT 1 OUT 2 ¯ + V InT 2 OUT 2 ¯ + V InT 3 OUT 2 ¯ H s , L P 2 + V InT 1 OUT 2 ¯ + V InT 2 OUT 2 ¯ + V InT 3 OUT 2 ¯ H s , B P 2 + V InT 1 OUT 2 ¯ + V InT 2 OUT 2 ¯ + V InT 3 OUT 2 ¯ H s , H P 2
The simulation and theoretical results for the noise parameters are compared to better view the noise equations. Table 12 summarizes the theoretical noise parameters for the proposed Gm-C filter. The theoretical input-referred noise for the band-pass filter at the center frequency of 635 Hz is 4.42 µ V H z while the simulation result is 3.9 µ V H z . Figure 15 compares the theoretical and simulated input-referred noise for three configurations of the proposed filter (LP, BP, HP). However, the R.M.S output noise for the low-pass filter is 75 µVrms in the frequency range of 1 Hz to 635 Hz. The dynamic range of the low-pass filter at the input voltage of 50 mVP with the lower 1% THD is 53.46 dB.
D R d y n a m i c   r a n g e = V r m s m a x V r m s o u t p u t   n o i s e
Table 12. Theoretical noise parameters for the proposed filter.
Figure 15. Comparison between simulation and theoretical input noise for different filtering responses: (a) low-pass, (b) band-pass, (c) high-pass.
Furthermore, Figure 16 compares the simulation and theoretical results for the filtering and transient responses. The theoretical center frequency for the band-pass filter at the capacitance values C 3 = C 2 = C 1 = 20 pF is 661 Hz, while its simulation center frequency is 635 Hz.
g m Theoretical = g m , inv 1 = g mP , inv 1 + g mN , inv 1 = 83   n S
g m S i m u l a t i o n = g m , inv 1 = g mP , inv 1 + g mN , inv 1 = 80   n S
f 0 T h e o r e t i c a l = 1 2 π g m Theoretical 2 C 2 C 1 = 1 2 π 83 · 10 9 2 20 · 10 12 2 661   H z
f 0 S i m u l a t i o n = 1 2 π g m Simulation 2 C 2 C 1 = 1 2 π 80 · 10 9 2 20 · 10 12 2 635   H z
Figure 16. Comparison between simulation and theoretical results: (a) filtering responses, (b) transient responses.
The comparison gain value for the band-pass filter in theoretical and simulation results are as follows:
H j ω 0 T h e o r e t i c a l = g m C 3 ω 0 2 ω 0 2 + g m 2 C 2 C 1 2 + g m C 3 ω 0 2 2 = 83 · 10 9 20 · 10 12 · [ 2 π · 661 ] 2 [ 2 π · 661 ] 2 + 83 · 10 9 2 20 · 10 12 2 2 + 83 · 10 9 20 · 10 12 · [ 2 π · 661 ] 2 2 1 = 0   d B
H j ω 0 S i m u l a t i o n = g m C 3 ω 0 2 ω 0 2 + g m 2 C 2 C 1 2 + g m C 3 ω 0 2 2 = 80 · 10 9 20 · 10 12 · [ 2 π · 635 ] 2 [ 2 π · 635 ] 2 + 80 · 10 9 2 20 · 10 12 2 2 + 80 · 10 9 20 · 10 12 · [ 2 π · 635 ] 2 2 1 = 0   d B
The layout of the proposed filter is shown in Figure 17, and its total area is 2.795 m m 2 . Figure 18 compares the proposed filter’s pre-layout and post-layout simulations in filtering (Figure 18a) and output low-pass transient responses (Figure 18b). Table 13, Table 14 and Table 15 summarize the pre-layout and post-layout simulation results in different frequency ranges and PVT variations. They confirm the proposed filter’s performance and design accuracy in different frequency responses.
Figure 17. Layout view of the proposed filter.
Figure 18. Pre-layout and post-layout simulation results comparison: (a) filtering responses, (b) transient responses.
Table 13. Pre-layout and post-layout simulation results of the proposed filter at different frequencies and process corner variations.
Table 14. Pre-layout and post-layout simulation results of the proposed filter at different frequencies and with ±10% variations in the supply voltage.
Table 15. Pre-layout and post-layout simulation results of the proposed filter at different frequencies and temperature.

5. Comparison with State-of-the-Art

Table 16 summarizes the performance of the proposed Gm-C filter in comparison with previously reported designs [,,,,,]. The power consumption of the proposed filter exhibits a considerable decrease compared to [,,,,], while it increases compared to []. The center frequency of the proposed filter also benefits from a broader frequency range tunability compared to all the reported designs. The proposed Gm-C filter can generate all filtering responses (universal) in all modes of operation (multi-mode), whereas the reported designs in [,,] can only produce voltage-mode filters. In addition, the circuit discussed in [,,] can operate in all modes of operation and benefits from the orthogonal tunability of the center frequency. Still, the smaller tuning range of the center frequency is the primary limitation of the circuit reported in [,,]. It is worth mentioning that the frequency tuning of all reported designs consumes higher power due to the change in current biasing. In contrast, the frequency tuning of the proposed filter is achieved through capacitance variations, resulting in no change in power consumption. The proposed tunable Gm-C filter can operate with all filtering responses in all modes of operation, even at higher supply voltages, unlike other reported designs that require a regulated supply voltage. The figure-of-merit (FoM) is defined as follows to compare the comprehensive performance of the proposed filter with other filter designs shown in Table 16:
F o M = P f · N · D R
where P is power consumption, f is the center frequency, N is the filter’s order, and DR is the filter’s dynamic range.
Table 16. Performance comparison with the Gm-C filter’s state-of-the-art (best performance in bold).
According to Table 16, the proposed filter’s figure of merit (FoM) is considerably lower than that of [,,,,,]. This confirms that it performs well in low-voltage and low-power applications.

6. Conclusions

This paper presents an inverter-based, multi-mode, universal Gm-C filter implemented using 180 nm TSMC technology, which can generate all filtering responses properly at different power supply voltages. At the lowest supply voltage, the transistors of the proposed filter operate in the sub-threshold region, effectively decreasing power consumption. However, the proposed circuit benefits from three grounded capacitances, and C3 is used to ensure the tunability of the proposed circuit’s quality factor. Additionally, the center frequency adjustments are performed by changing the capacitance values without introducing current- and voltage-biasing variations. The power consumption of the proposed filter is 48 nW at center frequency ranges from 50.6 Hz to 1270 Hz, which justifies the low-voltage and low-power performance of the proposed universal filter.

Author Contributions

Conceptualization, A.N.; methodology, A.N.; validation, A.N.; formal analysis, A.N.; investigation, A.N., O.A., M.D. and D.D.C.; resources, O.A., M.D. and D.D.C.; data curation, A.N., O.A., M.D. and D.D.C.; writing—original draft preparation, A.N.; writing—review and editing, O.A., M.D. and D.D.C.; visualization, A.N.; supervision, O.A. and D.D.C.; project administration, O.A. and D.D.C.; funding acquisition, O.A. and D.D.C. All authors have read and agreed to the published version of the manuscript.

Funding

This research received no external funding.

Data Availability Statement

The authors thank Europractice and TSMC for PDK access.

Conflicts of Interest

The authors declare no conflict of interest.

Abbreviations

TSMCTaiwan Semiconductor Manufacturing Company
OTAOperational Transconductance Amplifier
VMVoltage-Mode
CMCurrent-Mode
TCMTransconductance Mode
TRMTrans-Resistance Mode
LPLow-Pass
HPHigh-Pass
BP Band-Pass
BRBand-Reject
APAll-Pass

References

  1. Sun, C.-Y.; Lee, S.-Y. A Fifth-Order Butterworth OTA-C LPF with Multiple-Output Differential-Input OTA for ECG Applications. IEEE Trans. Circuits Syst. II 2018, 65, 421–425. [Google Scholar] [CrossRef]
  2. Mincey, J.-S.; Vidrios, C.-B.; Silva-Martinez, J.; Rodenbeck, C.-T. Low-Power Gm-C Filter Employing Current-Reuse Differential Difference Amplifiers. IEEE Trans. Circuits Syst. II 2017, 64, 635–639. [Google Scholar]
  3. Chen, H.-P.; Liao, Y.-Z.; Lee, W.-T. Tunable mixed-mode OTA-C universal filter. Analog Integr. Circuits Signal Process. 2009, 58, 135–141. [Google Scholar]
  4. Chiu, W.-Y.; Horng, J.W. High-Input and low-output impedance voltage-mode universal biquadratic filter using DDCCs. IEEE Trans. Circuits Syst. II 2007, 54, 649–652. [Google Scholar] [CrossRef]
  5. Khateb, F.; Kumngern, M.; Kulej, T.; Biolek, D. 0.5 V Differential Difference Transconductance Amplifier and Its Application in Voltage-Mode Universal Filter. IEEE Trans. Access 2022, 10, 43209–43220. [Google Scholar]
  6. Jaikla, W.; Khateb, F.; Kumngern, M.; Kulej, T.; Ranjan, R.-K.; Suwanjan, P. 0.5 V Fully Differential Universal Filter Based on Multiple Input OTAs. IEEE Trans. Access 2020, 8, 187832–187839. [Google Scholar]
  7. Kulej, T.; Kumngern, M.; Khateb, F.; Arbet, D. 0.5 V Versatile Voltage- and Transconductance-Mode Analog Filter Using Differential Difference Transconductance Amplifier. Sensors 2023, 23, 688. [Google Scholar] [CrossRef] [PubMed]
  8. Khateb, F.; Kumngern, M.; Kulej, T.; Akbari, M.; Stopjakova, V. 0.5 V, nW-Range Universal Filter Based on Multiple-Input Transconductor for Biosignals Processing. Sensors 2022, 22, 8619. [Google Scholar] [CrossRef] [PubMed]
  9. Khateb, F.; Kumngern, M.; Kulej, T. 0.5-V 281-nW Versatile Mixed-Mode Filter Using Multiple-Input/Output Differential Difference Transconductance Amplifiers. Sensors 2023, 24, 32. [Google Scholar]
  10. Khateb, F.; Kumngern, M.; Kulej, T. 58-nW 0.5-V mixed-mode universal filter using multiple-input multiple-output OTAs. IEEE Trans. Access 2023, 11, 130345–130357. [Google Scholar]
  11. Namdari, A.; Aiello, O.; Caviglia, D. A 0.5 V, 32 nW Compact Inverter-Based All-Filtering Response Modes Gm-C Filter for Bio-Signal Processing. J. Low Power Electron. Appl. 2024, 14, 40. [Google Scholar] [CrossRef]
  12. Abuelma’atti, M.T.; Bentrcia, A. A novel mixed-mode OTA-C universal filter. Int. J. Electron. 2005, 92, 375–383. [Google Scholar] [CrossRef]
  13. Abdelfattah, O.; Roberts, G.W.; Shih, I.; Shih, Y.-C. An Ultra-Low-Voltage CMOS Process-Insensitive Self-Biased OTA with Rail-to-Rail Input Range. IEEE Trans. Circuits Syst. I Regul. Pap. 2015, 62, 2380–2390. [Google Scholar] [CrossRef]
  14. Lopez-Martin, A.; Garde, M.-P.; Algueta-Miguel, J.-M.; Beloso-Legarra, J.; Carvajal, R.-G.; Ramirez-Angulo, J. Energy-Efficient Amplifiers Based on Quasi-Floating Gate Techniques. Appl. Sci. 2021, 11, 3271. [Google Scholar] [CrossRef]
  15. Rodovalho, L.-H.; Aiello, O.; Rodrigues, C.-R. Ultra-Low-Voltage Inverter-Based Operational Transconductance Amplifiers with Voltage Gain Enhancement by Improved Composite Transistors. Electronics 2022, 9, 1410. [Google Scholar] [CrossRef]
  16. Namdari, A.; Aiello, O.; Caviglia, D. 0.5 V 32 nW Inverter-Based Gm-C Filter for Bio-Signal Processing. In Proceedings of the 2024 IEEE International Symposium on Circuits and Systems (ISCAS), Singapore, 19–22 May 2024; pp. 1–5. [Google Scholar] [CrossRef]
  17. Namdari, A.; Aiello, O.; Caviglia, D.D. 0.7 V, 215 nW Tunable Universal Gm-C Filter. In Proceedings of the SIE 2024, Genoa, Italy, 26–28 June 2024; Lecture Notes in Electrical Engineering. Springer: Cham, Switzerland, 2025; Volume 1263, pp. 41–47. [Google Scholar]
  18. Lo, T.-Y.; Hung, C.-C. A 1 GHz Equiripple Low-Pass Filter With a High-Speed Automatic Tuning Scheme. IEEE Trans Very Large Scale Integr. (VLSI) Syst. 2011, 19, 175–181. [Google Scholar] [CrossRef]
  19. Ramesh, N.; Gaggatur, J.-S. A 0.6 V, 2nd order low-pass Gm-C filter using CMOS inverter-based tunable OTA with 1.114 GHz cut-off frequency in 90 nm CMOS technology. In Proceedings of the 2021 34th International Conference on VLSI Design and 2021 20th International Conference on Embedded Systems (VLSID), Guwahati, India, 20–24 February 2021; pp. 305–309. [Google Scholar]
  20. Deng, J.; Fu, Z.; Wang, Z.; Chen, D.; Tang, X.; Guo, J. Improved Nauta Transconductor for Wideband Intermediate-Frequency gm-C Filter. In Proceedings of the IEEE International Symposium on Circuits and Systems (ISCAS), Baltimore, MD, USA, 28–31 May 2017; pp. 1–4. [Google Scholar]
  21. Barthélemy, H.; Meillére, S.; Gaubert, J.; Dehaese, N.; Bourdel, S. OTA based on CMOS inverters and application in the design of tunable band pass filter. Analog Integr. Circuits Signal Process 2008, 57, 169–178. [Google Scholar] [CrossRef]
  22. Pirmohammadi, A.; Zarifi, M.H. A low power tunable Gm-C filter based on double CMOS inverters in 0.35 µm. Analog. Integr. Circuits Signal Process 2012, 71, 473–479. [Google Scholar] [CrossRef]
  23. Lo, T.-Y.; Kao, C.-S.; Hung, C.-C. A Gm-C continuous-time analog filter for IEEE 802.11 a/b/g/n wireless LANs. In Proceedings of the 2007 International Symposium on Signals, Circuits and Systems, Iasi, Romania, 13–14 July 2007; pp. 1–4. [Google Scholar]
  24. Pedro, M.; Galán, J.; Sanchez-Rodríguez, T.; Pennisi, M.; Jiménez, R.; Mũnoz, F.; Carvajal, R.G. A linear compact tunable transconductor for Gm-C applications. Analog Integr. Circuits Signal Process 2012, 72, 351–361. [Google Scholar] [CrossRef]
  25. Nauta, B. A CMOS transconductance-C filter technique for very high frequencies. IEEE J. Solid-State Circuits 1992, 27, 142–153. [Google Scholar] [CrossRef]
  26. Oliveira Filho, F.M.; Leyva Cruz, J.A.; Zebende, G.F. Analysis of the EEG bio-signals during the reading task by DFA method. Phys. A Stat. Mech. Its Appl. 2019, 5, 664–671. [Google Scholar] [CrossRef]
  27. Luo, J.; Liu, C.; Yang, C. Estimation of EMG-Based Force Using a Neural-Network-Based Approach. IEEE Access 2019, 7, 64856–64865. [Google Scholar]
  28. Bing, P.; Liu, W.; Wang, Z.; Zhang, Z. Noise Reduction in ECG Signal Using an Effective Hybrid Scheme. IEEE Access 2020, 8, 160790–160801. [Google Scholar] [CrossRef]
  29. Shariat, M.H.; Gazor, S.; Redfearn, D.P. Bipolar Intracardiac Electrogram Active Interval Extraction During Atrial Fibrillation. IEEE Trans Biomed. Eng. 2017, 64, 2122–2133. [Google Scholar] [PubMed]
  30. Noce, E.; Bellingegnia, A.D.; Ciancioa, A.L.; Sacchettib, R.; Davallib, A.; Guglielmellia, E.; Zollo, L. EMG and ENG-envelope pattern recognition for prosthetic hand control. J. Neurosci. Methods 2019, 311, 38–46. [Google Scholar] [PubMed]
  31. Lee, S.-Y.; Wang, C.-P.; Chu, Y.-S. Low-voltage OTA–C Filter with an Area- and Power-efficient OTA for Biosignal Sensor Applications. IEEE Trans Biomed. Circuit Syst. 2019, 13, 56–67. [Google Scholar]
Disclaimer/Publisher’s Note: The statements, opinions and data contained in all publications are solely those of the individual author(s) and contributor(s) and not of MDPI and/or the editor(s). MDPI and/or the editor(s) disclaim responsibility for any injury to people or property resulting from any ideas, methods, instructions or products referred to in the content.

Article Metrics

Citations

Article Access Statistics

Multiple requests from the same IP address are counted as one view.