You are currently viewing a new version of our website. To view the old version click .
Electronics
  • Article
  • Open Access

16 June 2025

Frequency-Scaled Semisymbolic Analysis

and
Department of Radioelectronics, Czech Technical University in Prague, Technická 2, 16627 Praha, Czech Republic
*
Author to whom correspondence should be addressed.
This article belongs to the Section Circuit and Signal Processing

Abstract

Semisymbolic analysis is one of the most valuable procedures in the automated design of circuits because it provides the poles and zeros of a transfer function. The algorithm itself consists of formulating a generalized eigenvalue problem, which is subsequently transformed into a standard one to be finally solved by the modification of a QR or QZ algorithm. Semisymbolic analysis itself has been known for a very long time, and its problems with numerical accuracy have also been known for a very long time. Since the advent of very fast circuits, this problem has heightened due to the presence of extremely small capacitances and inductances, which make the values in the matrices differ by a huge number of orders of magnitude. One option to solve this problem of numerical instability is to use more accurate arithmetics such as 128-bit numbers (and our previous works have assessed this possibility). In this article, however, we propose a more sophisticated procedure based on frequency scaling, which naturally balances the magnitudes of the matrix elements. The proposed algorithm is thoroughly verified in this study by a number of control analyses demonstrating that the use of the frequency scaling allows for accurate results to be achieved even using standard 64-bit arithmetic. Moreover, the article also shows that the implementation of frequency scaling into the subroutines for semisymbolic analysis is very easy. The overall efficiency of the newly developed algorithm is summarized in a final table that clearly shows that the number of obtained accurate and almost accurate poles and zeros increased significantly after the implementation of the suggested frequency scaling.

1. Introduction

Semisymbolic analysis is utilized in many areas of circuit design [1,2,3,4,5,6,7,8,9,10,11]. A general idea of how to use semisymbolic analysis for computing the poles and zeros of a transfer function was initially described in [12], where a very important method of utilizing the sparsity of matrices was also suggested. This procedure systematically transforms the general eigenvalue problem into the standard one that is solved by QR or QZ [13] algorithms afterward. However, for many years, several numerical problems of this procedure have been recognized with miscellaneous suggestions of ways to overcome them:
  • More studies have been devoted to solving (very) large-scale problems [14,15,16,17], e.g., from both the efficiency and the accuracy points of view. Furthermore, using parallelism could also be a natural answer to this problem—in particular, contemporary versions of Fortran (2018 or 2023) are very suitable for programming these tasks [18,19].
  • Some studies have worked on solving the well-known (and almost annoying) problem of the standard eigenvalue task: the accuracy of the computation of multiple or nearly multiple eigenvalues [20,21,22,23].
  • Many studies have also generally focused on the frequently insufficient precision of semisymbolic analyses, which is caused by the numerical processes utilized [24,25].
Frequency scaling techniques have been successfully used in many areas of frequency planning, microwave electronics, antenna constructions, neural networks, and numerical methods in physical design [26,27,28,29,30,31], and it is not surprising that these procedures often include microwaves because there are huge differences in the values of individual circuit elements or technological parameters in the area of very high frequencies. However, we did not find any use for frequency scaling in semisymbolic analysis, i.e., in reducing the general eigenvalue problem to the standard one solved afterward via QR or QZ algorithms, which provides the poles and zeros of a transfer function of a linear or linearized circuit. For this reason, the utilization of frequency-scaled semisymbolic analysis to more accurately compute the poles and zeros of the circuit transfer function is designated as the fundamental goal of this article.
As this theme is unusual, we also demonstrate a simple method for formulating the modified system of equations for frequency-scaled semisymbolic analysis and how to determine the real poles and zeros of the transfer function corresponding to the original (unscaled) system. Moreover, the method of transforming the general eigenvalue problem into the standard one is demonstrated on an analytically solved (extraordinary) so-called dynamically degenerate circuit. Finally, the precision is increased by means of frequency-scaled semisymbolic analysis on a wide class of electrical circuits, especially microwave circuits, for which the accuracy enhancement is most necessary.
This article is organized as follows. In the beginning, there is a brief overview of the semisymbolic analysis utilized for computing the poles and zeros of linear circuits or circuits that are linearized at an operating point. The original ideas of this type of analysis can be found in [12], which is based on the fundamental theoretical article [32]. Other details are not included here because they can also be found in our previous conference paper [33] and book chapter [17]. Moreover, for a clearer understanding of how the semisymbolic analysis works without a detailed search of the literature, we included a detailed procedure of the algorithm after the initial overview, which unambiguously and completely defines the entire generalized reducing procedure of characteristic numbers to the standard form.
The method is then demonstrated using an unusual example—a dynamically degenerate circuit [34]—where a nonstandard step of the reduction procedure (in the semisymbolic analysis) must be used (This step has already been shown for a digital filter in [17]; however, here, its necessary use for an analog circuit is also shown, which is quite unusual in this area). Afterward, there is a section in which a simple method of formulating equations for frequency-scaled semisymbolic analysis is explained, as well as how the real (non-transformed) poles and zeros (and the constant of the transfer function) are obtained after it ends. Finally, the accuracy and reliability of the algorithm are verified by determining the poles and zeros of transfer functions of the following four electronic circuits that are known (and tested) for considerable numerical demands in the semisymbolic analysis:
  • Low-noise antenna amplifier for a multi-constellation radio receiver for all (five) satellite navigation systems [26]—details of methods for creating the low-noise devices as well as some corresponding computer-aided design tools are described in [35,36,37,38].
  • An AB-class power amplifier [39] linearized at an operating point—more negative feedback as well as tiny capacitors of some transistors cause huge differences among the magnitudes of poles and (especially) zeros of a transfer function.
  • A testbench circuit with the MDA272 operational amplifier [33,40]—as this circuit is (much more) complicated than the previous one, it also requires a more demanding test.
  • A distributed microwave oscillator [41] represents the most demanding test—the LRCG models of microstrip lines, as well as the models of pHEMTs contain some extremely small values of parameters. Therefore, the frequency-scaled semisymbolic analysis is thoroughly verified here.
And because there is also the logical possibility of improving the numerical stability of the calculations by combining frequency scaling and 128-bit arithmetic, the benefits of this approach are demonstrated in one of the examples above. As expected, there is a further increase in the numerical robustness of the whole process in terms of choosing an accuracy parameter value. However, because this article is primarily focused on frequency-scaled semisymbolic analysis (in which all the above tasks could be managed using standard 64-bit arithmetic), we do not expand on this matter to such a level of detail in this paper (In addition, better stability of numerical calculation can obviously be expected with 128-bit arithmetic).
The purpose of the work and its significance are clear:
  • First of all, this study shows that the formulation of the system of equations for frequency-scaled semisymbolic analysis is very simple, only slightly more complicated in comparison with standard (unscaled) semisymbolic analysis. Moreover, recalculation of the results of the frequency-scaled semisymbolic analysis to the actual (untransformed) values of the poles and zeros of the circuit is also very simple.
  • Although the above operations (both before and after the semisymbolic analysis) are very simple to implement, they lead to a substantial accuracy improvement, which is clearly demonstrated in the four selected examples. This uncomplicated adjustment of the algorithm, leading to much more accurate results, is the main purpose of the article.

2. Brief Characteristics of Semisymbolic Analysis

In this section, we focus on the brief characteristic of semisymbolic analysis with the necessary definitions needed in the following sections. Many more details about this very useful type of analysis can be found in [1,12,13,14,15,16,17,21,22,24,33,34,39]. However, everything needed to explain the principle of frequency-scaled semisymbolic analysis is present in this section.

2.1. Reduction in Generalized Problem of Eigenvalues to Standard Problem of Eigenvalues

The system of the circuit equations of a linear circuit or a nonlinear circuit linearized at an operating point is defined by the matrix equation (see [12], e.g., and many new ones):
s A + B v = e ,
where s stands for the Laplace operator, A and B matrices are composed of circuit reactances and resistances depending on the method of formulating equations, and v and e are the Laplace images of circuit variables and input sources, respectively [14].
Poles (of all transfer functions) and zeros (of a specific transfer function) are solutions to generalized problems of eigenvalues:
det s A + B = 0 for poles ,
det s A k ( 0 ) + B k ( e l ) = 0 for zeros ,
where the matrix A k ( 0 ) is formed by replacing the k th column of A with the column of zeros, and B k ( e l ) is created from B by replacing its k th column with the column e , with all its elements zeroed, with the exception of one representing the l th source of an input signal.
It goes without saying that the solution to the generalized problem of eigenvalues is more complicated than solving the standard problem of eigenvalues det ( s I X ) = 0 (which is carefully treated in the literature and for which there are numerous software libraries). Therefore, a systematic reduction in the generalized eigenvalue problem into the standard eigenvalue problem (so-called deflation to the standard form) is performed using a sequence of operations that do not change the value of the determinant, except for its sign.
Using this systematically performed sequence (the system arrangement is described in detail, for example, in [12,34,39], etc.), the matrices in (2) and (3) are converted to the shape shown in Figure 1. The matrices A 11 and B 22 must always be diagonalized, and either matrix B 12 or matrix B 21 must be zeroed (Of course, it is possible to zero both matrices B 12 and B 21 , but this leads to an unnecessarily large number of operations performed). Matrix B 11 can have any final structure. Although the procedure resembles the Gaussian elimination method, it is a more complex process that also contains specific operations, such as the differentiation of a row described in Section 2.2.
Figure 1. The (final) shape of the matrices after the transformation of the generalized eigenvalue problem into the standard one.
Regarding the shape of the submatrices in Figure 1, we can simplify the calculation of the determinant in (2) (artificial multiplication using the unit matrix A 11 A 11 1 ( = I ) from the left enables transformation of the general eigenvalue problem into the standard one):
det s A + B = 1 n det A 11 A 11 1 = I s A 11 + B 11 i = n 1 + 1 n 2 B 22 i i = 1 n i = 1 n 1 A 11 i i i = n 1 + 1 n 2 B 22 i i det s I + A 11 1 B 11 ,
where n is the total number of column and row interchanges during the transformation.
Thus, the standard eigenvalue problem has been created, and the poles of (all) the transfer functions can be calculated as eigenvalues of the matrix X = A 11 1 B 11 (The same method is applied to the general eigenvalue problem (3) for the calculation of zeros).

2.2. Extraordinary Step for Reduction in “Irreducible” Non-Diagonal Elements

The reduction process that leads to the final form on the right side of (4) seems to be a modification of the Gaussian elimination method. In certain cases, however, there is a non-diagonal element in the matrix A 11 that is not reducible by any other diagonal element of this matrix. In such a case, a suitable row of the lower part of the matrix B 22 is multiplied by the operator s to move this row to the left (In the time area, this operation corresponds to differentiation). Now, the originally irreducible element in the matrix A 11 can be easily reduced using some element of this moved row (The description of this operation is also shown in the fourth and fifth steps of the detailed definition of the reduction procedure in Section 2.3). In [17], we demonstrated the necessity of this step using an irregular digital filter described by the Z transform. In this article, we show a more illustrative example based on a so-called dynamically degenerate analog circuit [34]. However, compared to this book, we introduce a significantly easier formulation of circuit equations.

2.3. Detailed Definition of Reduction Procedure

  • The A matrix is diagonalized by the sequential reduction in rows and columns with the selection of nonzero pivot elements in both columns and rows. Let us assume that the dimension of this diagonal submatrix thus created is equal to r. If r = n 2 , then the A matrix is nonsingular, and the procedure can be terminated.
  • The final n 2 r columns of the B ( 2 ) matrix (the B ( 2 ) symbol expresses that the structure of the B matrix has changed in the meantime) are diagonalized via a backward row reduction starting from the lower right corner of this matrix. The selection of nonzero pivot elements is performed in both columns and rows of the right lower square submatrix B ( 2 ) of the dimension n 2 r (in order to preserve the diagonal structure of A ( 2 ) ). If the number of rows q belonging to neither group of the diagonal submatrices is equal to zero, the procedure is terminated.
  • A nonzero element B r + q , p ( 3 ) is found in the ( r + q ) th row of the B ( 3 ) matrix, while the condition 1 p r is fulfilled, and the ( r + q ) th column is exchanged with the p th column. The existence of such a nonzero element is a condition of unambiguous solvability of the task (Otherwise, the determinant is equal to zero).
  • To reduce a non-diagonal element ( p , r + q ) in the A ( 4 ) matrix, we multiply the ( r + q ) th row by the s (Laplace operator) multiplier (Therefore, it is necessary to later divide this row by s). This manifests itself as a horizontal shift of the ( r + q ) th row from B ( 4 ) to A ( 4 ) .
  • The element ( p , r + q ) in the A ( 5 ) matrix is reduced by subtracting the ( r + q ) th row, and its elements are then transferred to the original location they had after Step 3 (This is the necessary division by s mentioned above).
  • The p th row in the A ( 6 ) matrix is reduced by the use of the diagonal elements of this matrix.
  • The non-diagonal elements in the ( r + q ) th column of the B ( 7 ) matrix are reduced by subtracting the ( r + q ) th row.
The whole procedure above is cyclically repeated until the condition q = 0 is met. In each other cycle, the value of r or q drops by one. In an extreme case, the condition q = 0 may be met at r = 0 . The system has no poles in this case. Certainly, there could be some variations of this algorithm; however, any operation must not change the value of the determinant (except for the sign).

2.4. Pivoting

Obviously, the accuracy of the process of the reduction in the generalized eigenvalue problem to the standard form is significantly influenced by the selection of pivot elements. The best results are achieved by full pivoting when the pivot elements are selected from the whole remaining submatrix. However, full pivoting is unsuitable for solving large tasks, and therefore, in this article, we only deal with partial pivoting, where the pivot elements are only selected from the respective subcolumns of the matrix (And, moreover, the partial pivoting is highly compatible with the procedures exploiting the sparsity of the matrices). The pivoting strategies are defined in a very detailed way in [39]. Here, we only describe checking the pivot element using the ϵ parameter, which is also used in the examples. The ϵ parameter is part of any algorithm of semisymbolic analysis. Its typical value is always related to the type of arithmetic. E.g., for 64-bit numbers, it is typically chosen as 10 16 , as we will see in the following tables characterizing the results of these examples.
The n th pivot element is selected from the rest of the n th column of the reduced matrix:
A n n arg max n i n 2 A i n , n = 1 , , n 2 1 ,
where n 2 is the dimension of the matrices A and B , but this pivot element is only considered non-zero if it is not too small in comparison with the largest element in the remainder of the n th row:
if A n n ϵ max n < j n 2 A n j then A n n 0 .

2.5. Final Form of Transfer Function

After applying the procedures described in the previous subsections for the calculations of both poles and zeros, we obtain the circuit transfer function in the form
c i = 1 n 1 , z ( s z i ) i = 1 n 1 ( s p i ) ,
where c is the constant of the transfer function, which arises as a division of the expressions 1 n i = 1 n 1 A 11 i i i = n 1 + 1 n 2 B 22 i i of (4) for the cases of the calculation of zeros and poles (Of course, the number of zeros n 1 , z may be different from the number of poles n 1 ).

3. Analytically Solved Example of Reduction Algorithm on Dynamically Degenerate Circuit

The simple but unusual circuit in Figure 2 was used in [34] to demonstrate multiple methods. For example, it was used to demonstrate the formulation and reduction in the state equations, during which some unusual operations had to be performed due to the character of this circuit. Its unusual character is caused by the closed loop containing C 1 , C 2 , and E; therefore, their voltages are not independent of each other. However, the original formulation of the state equations in [34] had five equations—e.g., the current of the voltage source E was also a variable. In this section, a simpler method of formulating the system of equations containing only three variables is used. The purpose is to easily demonstrate that even for simple analog circuits, it may be necessary to use the non-standard step of the reduction procedure, which consists of the differentiation of one of the equations.
Figure 2. Example of a dynamically degenerate circuit in which the capacitors C 1 and C 2 , determining its dynamical properties, create a closed loop with the voltage source E.
The matrix equation corresponding to the circuit in Figure 2 is as follows:
s C 1 C 1 C 2 0 + G 1 β 1 1 V V inp I = E .
For the calculation of pole(s), we start by modifying the A and B matrices to obtain the shapes shown in Figure 1. Initially, the first column is added to the second column:
s C 1 C 2 C 2 0 + G G 1 β 1 1 ;
The second column is subtracted from the first column:
s C 1 C 2 0 + G 1 β 1 1 1 ;
A 11 is now diagonalized; however, B 22 = 0 . Therefore, the third row must be differentiated, i.e., moved to the left, which is the step absent in the standard Gaussian elimination:
s C 1 C 2 1 1 0 + G 1 β 1 0 ;
( C 2 ) -multiple of the third row is added to the second row:
s C 1 C 2 1 1 0 + G 1 β 1 0 ;
C 2 C 1 -multiple of the first row is added to the second row, and the third row is also de-differentiated (integrated), i.e., moved to the right (to the original position), as in (10):
s C 1 0 0 + G 1 G C 2 C 1 C 2 C 1 + β 1 1 1 ;
A 11 is now diagonalized again. As the circuit is degenerate, it only consists of one element. The second and third rows are exchanged for a future diagonalization of B 22 :
s C 1 0 0 + G 1 1 1 G C 2 C 1 C 2 C 1 + β 1 ;
G C 2 C 1 -multiple of the second row is added to the third row:
s C 1 0 0 + G 1 1 1 G C 2 C 1 C 2 C 1 + β 1 ;
B 22 is now diagonalized, and we start zeroing the B 12 matrix, as shown in Figure 1. ( G ) -multiple of the second row is added to the first row:
s C 1 0 0 + G 1 1 1 G C 2 C 1 C 2 C 1 + β 1 ;
1 C 2 C 1 + β 1 -multiple of the third row is added to the first row:
s C 1 0 0 + G + G C 2 C 1 C 2 C 1 + β 1 1 1 G C 2 C 1 C 2 C 1 + β 1 ;
As B 12 is now zeroed, the only pole of (all) transfer functions can be easily evaluated using the last part of (4):
I = 1 , A 11 1 = 1 C 1 , B 11 = G + G C 2 C 1 C 2 C 1 + β 1 ,
therefore, the pole is the solution of the equation
det s + 1 C 1 G + G C 2 C 1 C 2 C 1 + β 1 = 0
and thus
p 1 = 1 C 1 G + G C 2 C 1 C 2 C 1 + β 1 = G C 1 1 C 2 C 2 + C 1 ( 1 β )
= G C 1 C 1 ( 1 β ) C 2 + C 1 ( 1 β ) = G ( 1 β ) C 2 + C 1 ( 1 β ) ,
which is in complete agreement with [34]. However, the procedure defined in [34] is conceived more generally and therefore uses (repeatedly in more sections) matrices 5 × 5 . Although exceptional row differentiation is also shown in [34], in our opinion, our version shown in (11) is more illustrative, and the general reduction strategy is overall clearer here due to the usage of the smaller matrices 3 × 3 .

4. Modifying Equations for Frequency-Scaled Semisymbolic Analysis

4.1. Formulating Modified System

In frequency-scaled semisymbolic analysis, the modification of (1) is controlled by a user-chosen factor ϖ . The choice of the value of this factor is primarily related to those elements of the circuit that cause huge differences in the magnitude of the elements in the matrix A . For example, if the source of the problem consists of extremely small capacitances of about 0.1 pF, a reasonable choice of this factor is, say, 10 13 , as demonstrated in the following examples. However, the method is, fortunately, not very sensitive to the exact choice of this parameter, as demonstrated in Section 5.1 (And traditionally, if we obtain the same results for the program runs—which are mostly very fast—with different ϖ , it likely indicates the right choice).
One option is to directly modify the elements of the matrix A . However, locating these elements in memory is a bit complicated due to the efficient utilization of the sparsity of this matrix. Therefore, for simple and immediate testing of the proposed algorithm, we modifed the capacitive and inductive elements during the formulation of the equations.
Regarding the passive elements, the values of capacitors and inductors used for the formulation arise from original formulation by multiplying by ϖ :
C ϖ = C × ϖ , L ϖ = L × ϖ .
Regarding the active elements, the following modified model parameters are created and used in the formulation instead of the original ones:
τ F , ϖ = τ F × ϖ ( ideal forward transit time ) ;
τ R , ϖ = τ R × ϖ ( ideal reverse transit time ) ;
C J E , ϖ = C J E × ϖ ( zero-bias base-emitter depletion capacitance ) ;
C J C , ϖ = C J C × ϖ ( zero-bias base-collector depletion capacitance ) ;
C J S , ϖ = C J S × ϖ ( zero-bias collector-substrate depletion capacitance ) .
for bipolar junction transistors (a definition of the entire BJT model can be found in [42], the quasi-saturation part of the model was not included because at the operating point—where the nonlinear models are linearized—transistors are far from the quasi-saturation),
τ D , ϖ = τ D × ϖ ( transit time ) ;
C J 0 , ϖ = C J 0 × ϖ ( zero-bias junction capacitance ) .
for PN-junction diodes (the whole diode model is defined in [42] as well), and
ε W ϖ = ε W × ϖ ( permittivity width product ) ;
C J S , ϖ = C J S × ϖ ( zero-bias gate-source junction capacitance ) ;
C J D , ϖ = C J D × ϖ ( zero-bias gate-drain junction capacitance ) ;
C D S , ϖ = C D S × ϖ ( drain-source capacitance ) .
for pHEMTs (The original GaAs FET model is entirely defined in [43]; however, for testing, we used our original modification [44]. It has been verified that it determines the precision of standard models, e.g., see comparisons [45] for SiC MESFETs or [46] for GaN HEMTs).
It is important to note that some of the details of the models listed here are used only to illustrate the possible formulation approach; the model’s accuracy is not, of course, the topic of this article.

4.2. Determining Actual Poles, Zeros, and Constant of Transfer Function

Adjusting the formulation described in Section 4.1 will certainly change the original transfer function (7), its poles, zeros, and constant of the transfer function, i.e., we will obtain modified values p i , ϖ , i = 1 , , n 1 , z i , ϖ , i = 1 , , n 1 , z , and c ϖ . The actual poles, zeros, and constant of the transfer function (7) are simply determined in the following way:
p i = p i , ϖ × ϖ , i = 1 , , n 1 ,
z i = z i , ϖ × ϖ , i = 1 , , n 1 , z ,
c = c ϖ × ϖ n 1 n 1 , z .
In other words, (34), (35), and (36) provide a solution to the original problem as if the system were unscaled.

4.3. Note About Controlling Factor

As the semisymbolic analysis—the deflation of the generalized task of characteristic values to a standard form—and subsequent determining characteristic numbers of the matrix represent a very complex numerical process, an exact determination of the factor ϖ is not possible. For the vast majority of tasks, however, a rather accurate result is achieved for a fairly wide range of values of this factor, mostly even for multiple orders of ϖ (This circumstance was also utilized to deal with relatively difficult test tasks in this article). However, semisymbolic analysis is a relatively rapid numerical process (unlike, e.g., optimization tasks), and hence there can always be multiple tests performed with various values of ϖ . Furthermore, the following is positive and very important: the inappropriate choice of ϖ leads to calculating unrealistic poles and zeros (of nonsensical values like 10 25 that cannot be caused by circuit elements), which can be easily recognized.

5. Sample Examples of Different Levels of Complexity

5.1. Antenna Low-Noise Preamplifier for Multi-Constellation Receiver of Satellite Navigation

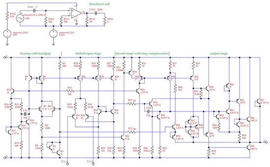
The circuit diagram of the antenna low-noise preamplifier (for the multi-constellation receiver of satellite navigation) is shown in Figure 3. It is important to note that the accurate values of the passive elements originated from a sophisticated design via multi-objective optimization (specifically, the goal attainment method was chosen), and we directly used the output of the optimizer that gives eight significant digits.
Figure 3. The circuit diagram of the antenna low-noise preamplifier (for the multi-constellation receiver of satellite navigation).
In this case, the frequency-scaled semisymbolic analysis was able to provide accurate results, even with the standard 64-bit arithmetic. Therefore, the poles of (all) the transfer functions 0.005093217 ± 0.5618716 j , 0.7139237 , 0.2145403 ± 0.7367593 j , 0.5549448 ± 1.486727 j , 3.117465 , 8.955381 , 1.750791 ± 14.44991 j , 8.49903 ± 17.95136 j , and 20.28827 and the zeros of the load voltage input voltage transfer function 0 (six-time zero), 18.70084 , and 21.63001 ± 19.72322 j (poles/zeros written in gigahertz–GHz–units) were determined to be identical (!) by both the frequency-scaled semisymbolic analysis (64-bit compilation) and a reference semisymbolic analysis with variable-length arithmetic (2048-bit compilation). Hence, a comparison table is not necessary in this case.
In this first and simplest example, we can briefly demonstrate that the algorithm is not extremely sensitive to the new suggested factor ϖ . For example, for the ϖ values 10 8 , 10 9 , 10 10 , 10 11 , and 10 12 , we always get exactly the same poles and zeros listed in the previous paragraph. However, for the ϖ value 10 7 and several other lesser ones, we only get a five-time zero instead of the correct six-time zero. Therefore, for example, the ϖ value 10 10 should be safe for analyses of this circuit.
For this “medium” ϖ value ( 10 10 ), we have also tried to examine the effect of the ϵ parameter defined in (6) on the accuracy of the solution. For the ϵ values 10 12 , 10 11 , and 10 10 , we again obtained exactly the same poles and zeros listed above, which were also confirmed by the extremely accurate controlling analysis using the 2048-bit compilation. The ϵ values 10 9 , 10 8 , and 10 7 were also usable; all the poles and zeros were again the same with the exception of one pole, which differed only in the seventh significant digit. However, the ϵ values 10 14 and 10 13 only led to a four-time zero (instead of the correct six-time zero), which implies that the ϵ parameter in (6) cannot be too small in some tasks. Nevertheless, it should be emphasized that a suitable ϵ parameter selection must be made in every semisymbolic analysis; the only new parameter in the suggested frequency-scaled semisymbolic analysis is ϖ , and hence the new task here is only to determine this ϖ factor.

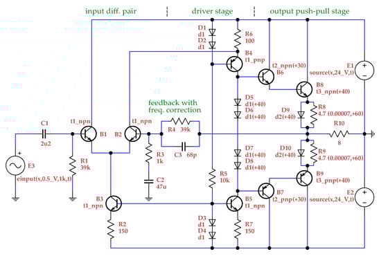
5.2. Discrete Operational Power Amplifier Working in AB Class Mode

The circuit diagram of the power operational amplifier (with a brief description of the basic parts of the circuit) is shown in Figure 4. The amplifier is of an AB class; therefore, the poles and zeros of a transfer function can be determined at the amplifier’s operating point.
Figure 4. The circuit diagram of the power operational amplifier.
All the differing poles and zeros of the transfer function (the output is, of course, on the ungrounded contact of R 10 ) determined by both suggested frequency-scaled semisymbolic analysis and another extremely accurate but VERY slow analysis are shown in Table 1. This clearly confirms that 64-bit implementation is sufficient if frequency scaling is used.
Table 1. Differing poles and zeros of a transfer function of the AB-class power operational amplifier ( ϵ = 10 16 and ϵ = 10 100 were used for analyses with 64-bit and 2048-bit precision, respectively) (There were 28 poles and 28 zeros of the calculated transfer function).

5.3. MDA 272 Integrated Operational Amplifier

The circuit diagram of the integrated operational amplifier of the 272 class is shown in Figure 5. This is a more difficult task due to the large number of bipolar junction transistors and, hence, the large total number of small capacitors, as well as the large size of the matrices in (1).
Figure 5. The diagrams of the 272-class operational amplifier and a respective test-bench circuit (The numbers before * represent the area factors).
The diagram also contains a description of the basic parts of this integrated circuit, and a test-bench circuit is shown as well. Certainly, the transfer function of this circuit is much more complicated than that of the previous one (in total, both 108 poles and zeros).
In Table 2, only the differing poles and zeros are shown. This comparison again clearly demonstrates that the 64-bit implementation of the frequency-scaled semisymbolic analysis is able to provide sufficient accuracy because the differences between its results and the results of the extremely accurate 2048-bit implementation are negligible: for each pole and zero, less than one thousandth.
Table 2. Differing poles and zeros of a transfer function of the MDA 272 operational amplifier ( ϵ = 10 100 was used for both analyses) (There were 108 poles and 108 zeros).
This example emphasizes how the use of the frequency scaling suggested in this article is very important—in [17], we have shown that the 64-bit implementation of the traditional (i.e., frequency-unscaled) semisymbolic analysis practically crashed in the case of using sparse-matrix procedures (This article—as already mentioned above—is primarily focused on algorithms utilizing the sparsity of matrices that are promising for analyses of huge circuits). Another interesting matter here is that the ϵ value 10 100 was also used for the 64-bit case, which implies that the application of (6) was probably not even necessary.

5.4. Distributed Tunable Microwave Oscillator

The circuit diagram of the distributed (tunable) microwave oscillator is shown in Figure 6, together with the schematics of models of pHEMT, filter, and microstrip line.
Figure 6. Circuit diagram of the tunable microwave distributed oscillator (Tuning can be achieved using the voltage sources E 1 through E 4 ).
This is the most complicated example, (especially) due to the microstrip lines that generate a vast number of poles and zeros. Moreover, as there are many equal capacitances and inductances in these models, there exist several clusters of almost multiple eigenvalues (and calculating multiple eigenvalues traditionally represents a numerical problem). Selected poles and a zero of a transfer function are shown in Table 3.
Table 3. Selected poles and a zero of the hypothetical transfer function of the distributed microwave oscillator ( ϵ = 10 16 was used for 256-bit and 2048-bit precision, 10 17 and 10 15 were also used for 64-bit precision for confirmation, and ϖ = 10 13 was used for 256-bit and 2048-bit & 64-bit precision).
Although the oscillator itself is a nonlinear circuit, it is possible to calculate (especially for a weakly nonlinear oscillator like this one) the so-called virtual (or pseudo) operating point (with inductors replaced by a short circuit and capacitors omitted), at which the circuit can be linearized, and then the poles and zeros of transfer function can be calculated (One of the so-computed poles even allows for a relatively accurate estimate of oscillating frequency, as shown in Table 3; see footnote d)!
Table 3 contains only selected poles (especially the interesting ones with the smallest and the largest absolute values) and a “zero at zero,” which is also a good test of accuracy (Please see the footnotes below the table for more details). Moreover, Table 3 also contains an important couple of poles, 23 and 24, where the imaginary part can be used very well to estimate the oscillation frequency. This further confirms the meaningfulness of semisymbolic analysis for weakly nonlinear circuits (and thus for weakly nonlinear oscillators as well)! Finally, let us emphasize the remarkable result shown in Table 3: all the poles included in the table were the same (to six significant digits) for both 2048-bit and 64-bit precision. This is obviously clear evidence that, without the use of the suggested frequency scaling in 64-bit implementation (here, ϖ = 10 13 was chosen), such an accordance would not be possible!

6. Combination of Frequency Scaling and More Accurate Arithmetic

In previous sections, we showed that frequency-scaled semisymbolic analysis provides sufficiently accurate results, even when using standard 64-bit arithmetic. This fact confirms the basic idea of the frequency scaling itself and is also very important because a number of mathematical libraries are provided in the 64-bit version (E.g., the LAPACK DLL libraries are available in 32- and 64-bit arithmetic, but not in the 80- or 128-bit version). Logically, the use of more accurate arithmetic in the frequency-scaled semisymbolic analysis will further increase the numerical stability of the whole process.
This can be clearly illustrated in the results of the low-noise antenna preamplifier described in the last paragraph of Section 5.1. When using 64-bit arithmetic and factor ϖ   10 10 , the analysis provided accurate zeros of the transfer function for the values of ϵ   10 10 , 10 11 and 10 12 , and inaccurate zeros for 10 13 and lesser. However, when using 128-bit arithmetic (and the same factor ϖ   10 10 ), the analysis provided accurate zeros of the transfer function for the values of ϵ   10 10 , 10 11 ,..., 10 30 , and 10 31 , and inaccurate zeros for 10 32 and lesser. In other words, the possible range of ϵ in (6) is far greater for 128-bit arithmetic!
It can be noted that the response of the analyses to the ϵ parameter described in the previous paragraph corresponds quite well to expectations due to the arithmetic used. The 64-bit arithmetic provides accuracy up to 17 significant digits, and the 128-bit arithmetic provides accuracy up to 34 significant digits. Therefore, the minimum applicable values of ϵ   10 12 and 10 31 correspond to these accuracies quite well (The value of the ϵ parameter suitable for 64-bit arithmetic is also confirmed by the results in Table 1 and Table 3, where 10 16 was primarily used, although there exist tasks in which no tiny element of the matrix had to be declared zero by (6), and hence 10 100 could be used, as seen in Table 2).

7. Another Minor but Important Improvement

In connection with the overall increase in the robustness of all subroutines for the semisymbolic analysis, we introduced an important adjustment in both new and existing procedures concerning the products i = 1 n 1 A 11 i i i = n 1 + 1 n 2 B 22 i i in (4). For (very) large circuits, there is a considerable risk of overflow (or underflow) in these multiplications. Therefore, we only store the logarithms of absolute values and signs during the gradual execution of these products, which turned out to be a safe solution in all the alternatives of the semisymbolic analysis. In other words, if the two numbers x and y have their signs s x and s y and logarithms (of absolute values) l x and l y , respectively, and their product is determined by its sign s x × s y and logarithm (of absolute value) l x + l y , respectively (This is because the direct multiplication of x × y may cause overflow if the numbers x and y are too large, which is a frequent case in repeated multiplications in (4)).

8. Validation of Proposed Technique

8.1. Assessing the Effect of Accuracy of Arithmetic Used

First of all, we had to verify that for the proposed frequency-scaled semisymbolic analysis, there will be sufficient standard 64-bit arithmetic. For this verification, we used control calculations using extremely accurate 2048-bit arithmetic, as shown in the last columns of Table 1, Table 2 and Table 3. Of course, the calculations of this extremely accurate (software) 2048-bit arithmetic are almost accurate, but they last for a very long time and are hence only suitable for control purposes. And these comparisons confirmed that the proposed frequency-scaled semisymbolic analysis can be implemented in standard 64-bit arithmetic.

8.2. Comparison of Semisymbolic Analysis Results with the Results of Other Types of Analyses and the Results of Other Programs

8.2.1. Comparison of Results of Semisymbolic Analysis and Steady-State Analysis

The possibility of estimating the frequency of oscillations utilizing the layout of poles has already been presented at a local conference [47]. In addition, of course, it is also possible to determine the frequency of oscillations by analyzing a steady state, i.e., quite differently (and more precisely due to the oscillator’s nonlinearity) in the time domain, and to compare both results. A comparison of the results of both of these methods is shown in this article in Table 3, footnote d. We can see that the difference between the results of these two methods is less than one percent, which is undoubtedly an extremely good result (However, the oscillator is so-called weakly nonlinear, and for this class of circuits, these estimates are realistic).
We have also tried these comparisons for different gate voltages of pHEMTs of the oscillator in Figure 6. For the bias voltages E 1 , E 2 , E 3 , and E 4 set to 0.2 V, 2 V, 2 V, and 2 V, respectively, the difference between the oscillation frequencies determined by the steady-state analysis (i.e., in the time domain) and by the location of the poles (i.e., not in the time domain) is only 1.2 % (and we obtained similar results for more bias voltages), which further validates the result of this pole in the frequency-scaled semisymbolic analysis.

8.2.2. Comparison with Results of Another Program

In the presentation of [47], a suggestion was also made to check our algorithm of the semisymbolic analysis by means of comparison with some MATLAB (R2022a, 9.12) results. Although MATLAB itself is unable to analyze circuits of irregular structure, it can determine the poles and zeros of digital filters with a regular structure. This feature has been utilized to compare our results of the semisymbolic analysis of the digital filter shown in Figure 7 with the MATLAB ones.
Figure 7. Symmetrical digital filter—naturally, a 27 = a 3 , a 28 = a 2 , and a 29 = a 1 due to symmetry—designed using the Remez algorithm.
Our algorithm of the semisymbolic analysis and MATLAB uncovered thirty zeros in the z 1 plane, as shown in Figure 8, and the slight difference between them is as follows:
Figure 8. Diagram of zeros of the transfer function (in z 1 plane) of the digital filter used for a comparison of the accuracy of our algorithm with the MATLAB algorithm.
  • Two pairs of complex zeros have the first five significant digits equal (red-colored);
  • Three pairs of complex zeros have the first six significant digits equal (green-colored);
  • Two real zeros and nine pairs of complex zeros have the first seven significant digits equal;
Therefore, in other words, all the zeros have at least the first five significant digits equal. This confirms the quality of the algorithm(s) quite well. And later, we performed similar tests for other even more complicated filters with similar results, confirming the algorithms.

8.3. Comparison of Frequency-Unscaled and Frequency-Scaled Semisymbolic Analyses

A key comparison between the accuracies of the frequency-unscaled and frequency-scaled semisymbolic analyses is shown in Table 4.
Table 4. Comparison of the accuracy of the frequency-unscaled (i.e., classical) and frequency-scaled (i.e., proposed) analyses. The comparison is performed for 64-bit arithmetic and use of sparse matrices.
The circuits in Figure 3, Figure 4 and Figure 5 were used to obtain the results in Table 4. Both frequency-unscaled (i.e., classical) and frequency-scaled (i.e., newly proposed in this article) semisymbolic analyses had the same mathematical procedure (implemented using identical arithmetic); the only difference was the frequency scaling used in the frequency-scaled semisymbolic analysis. Hence, the table clearly shows the efficiency of this procedure. In the newly suggested frequency-scaled semisymbolic analysis, no incorrect zeros were detected, and the number of precise poles and zeros increased considerably.

8.4. Note on Necessity of Accurate Calculations

The whole Section 8 primarily focuses on the discussion and verification of the accuracy of calculations. And the natural question, of course, is why the accuracy of the analyses is so important. Certainly, for normal, simple, and trouble-free technical tasks, an accuracy of, say, one percent will suffice. However, there are situations where a greater or even very high accuracy of calculations of poles and zeros is needed:
  • When the poles or zeros are very close (e.g., like some in Figure 8);
  • When the poles or zeros are multiple (in this case, an inaccurate calculation can cause completely incorrect information about the circuit behavior [24]);
  • When the poles and zeros are optimized, e.g., in a loop of multi-objective optimization (in this case, very high accuracy is needed to ensure convergence, as shown in [48]).

9. Discussion

Although problems with the accuracy of semisymbolic analysis have been known for a long time, most of tasks can be solved using procedures programmed in the usual 64-bit arithmetic. However, we found several difficult cases in the collection of our circuits analyzed in the previous period, which could not be solved precisely even when using the latest semisymbolic analysis procedures (And some of the poles and zeros of a transfer function were determined completely incorrectly when using standard 64-bit arithmetic).
Certainly, the first method of solving this problem is to use more precise arithmetic, e.g., 80-bit or 128-bit implementations of the algorithms. We first presented using this so-called brute force at the conference [33], and an extended version of this paper was subsequently selected for publication in the book [17]. Both publications [17,33] documented the ability of the 128-bit arithmetic to improve the accuracy of the calculation of poles and zeros of a transfer function. In addition, both publications contain very illustrative solutions to tasks of the reduction in the general eigenvalue problem to the standard eigenvalue problem. In [33], the reduction for an unproblematic analog circuit was shown; however, in [17], the reduction for a much more complicated digital circuit was demonstrated in a detailed way.
In this article, a novel method based on frequency scaling was suggested. This new method represents a much more sophisticated way of solving the accuracy problem compared to the simple enlargement of the lengths of numbers in memory described in our previous work [17,33]. In addition, the implementation of the new method into existing algorithms of semisymbolic analysis is very easy (one simple method is also shown in the article), so it is a very cheap yet very effective solution.
This newly designed method does not change the reduction procedure of the generalized eigenvalue problem to the standard eigenvalue problem and its subsequent solution by a modified QR algorithm from a purely mathematical point of view. However, the primary transformation of equations to a more suitable frequency domain (via (22) to (33), e.g.), then performing a semisymbolic analysis in this new domain, and finally, the transformation of the obtained results to the original frequency domain (via (34), (35), and (36)) clearly lead to much more robust calculations. This is evident both from a comparison of the results obtained by the 64- and 2048-bit arithmetics (the latter can certainly be considered accurate) in Table 1, Table 2 and Table 3 and further comparison of the results of unscaled (i.e., original) and scaled (i.e., newly suggested) semisymbolic analysis in Table 4. Table 4 clearly confirms that for some circuits, our newly designed calculation procedure leads to a much larger number of either completely accurate or almost accurate poles and zeros. In addition, as mentioned in footnote 4 in this table, some circuits are now solvable in 64-bit arithmetic that were unsolvable without frequency scaling.
In addition, in this study, we mention what might be the most powerful form of a solution to the problem of accuracy: a combination of the newly suggested frequency scaling and more accurate (e.g., 128-bit) arithmetic. Of course, this solution is probably the most robust, but the main objective of this study was to check the proposed frequency scaling in standard 64-bit arithmetic (There are few compilers with 128-bit arithmetic; however, for example, Fortran/C compilers from Intel or GNU have this arithmetic implemented).
The methods described in the previous four paragraphs (i.e., the more accurate arithmetics, frequency scaling, or both) can, of course, be applied to linear circuits as well as circuits with active elements linearized at an operating point. The operating point should be selected such that the natural nonlinearity of the active element does not change it considerably, for example, with a slight change of supply voltage or temperature. This condition can be relatively easily and reliably checked via sensitivity analysis. More information about the sensitivity of operating point and other advanced sensitivity analyses is shown in [49]; however, the main modes of the sensitivity analysis are implemented in several free programs, like Micro-Cap 12.
  • Other Related Topics
Another minor but valuable improvement in the implementation of the semisymbolic analysis concerning the prevention of possible overflow is shown as well.
This study also contains an illustrative example of the reduction in the general eigenvalue problem to the standard problem for a simple but extraordinary dynamically degenerate analog circuit, where the special step consisting of differentiating a row had to be used.
  • Measurement
Although measurement and measuring techniques are not the topic of this article, it is appropriate to mention them as one of the ways of characterizing the overall results (Certainly, the increase in accuracy in the frequency-scaled semisymbolic analysis cannot be assessed by a measurement due to the fluctuating parameters of semiconductor elements. However, it can confirm the principal functionality of the device). The low-noise preamplifier was measured in our university and the RCD company (In addition, the amplifier was awarded by the Government Council). The AB-class power amplifier was measured in our department. The 272 OA is a standard circuit. The microwave distributed amplifier was measured in our university, and this measurement was published as well.
  • Some Other Recent Works on Accuracy of Semisymbolic Analysis
Some works dealing with the accuracy of the semisymbolic analysis (in general) have been published in recent years, e.g.,
[50]: Semi-symbolic inference, a technique for executing probabilistic programs;
[51]: A neuro-semi-symbolic design;
[52]: Semi-symbolic transient analysis of circuits containing fractional-order elements;
[53]: Automated semi-symbolic state equation generation method.
However, none of them solves the problem arising from the huge difference in the magnitude of the elements in the matrices, for which we have just suggested the frequency-scaled semisymbolic analysis described in this article. Although the results described in these works do not compare well with ours, they indicate that the precision of the semisymbolic analysis is undoubtedly the subject of control in new research and publications.

10. Conclusions

The fundamental achievement described in this article consists of a newly suggested frequency scaling method in the semisymbolic analysis. This frequency-scaled semisymbolic analysis significantly improves the accuracy of the calculation of poles and zeros of the transfer function of the circuit, allowing for the analysis of even very large and otherwise problematic circuits using the standard 64-bit implementation of mathematical procedures. The proposed algorithm is particularly important for contemporary microwave circuits, for which the classical (frequency-unscaled) semisymbolic analysis leads to a huge difference in the magnitude of the matrix elements, and hence to possible numerical instability. Moreover, the implementation of frequency scaling into already existing subroutines for semisymbolic analysis is very easy, and one of the possible methods is defined in this study. The overall efficiency of the method was demonstrated during four difficult tasks, three of which were solved significantly more accurately using the standard 64-bit implementation of the newly designed frequency-scaled semisymbolic analysis. The fourth was unsolvable at all points without the frequency scaling in the 64-bit arithmetic. Thus, the proposed frequency scaling significantly increased the range of solvable circuits. Finally, a possible combination of the frequency scaling and more accurate (especially 128-bit) arithmetic is also considered.

Author Contributions

The original idea of the use of frequency scaling in semisymbolic analysis, the subroutines used for the mathematical formulation of the general eigenvalue problem in the circuit analysis, modified algorithms for the reduction in the general eigenvalue problem to the standard eigenvalue problem, the effect of frequency scaling before and after the semisymbolic analysis, the computational core of the program for the circuit analysis, the whole program used for the circuit analysis, the creation and solving of all the test examples used for the frequency-scaled semisymbolic analysis, the creation of the illustratively solved example of the semisymbolic analysis for the dynamically degenerate circuit, and testing of the possible combination of frequency scaling and the use of 128-bit arithmetic: J.D.; circuit diagrams (the illustrative example and four tests) and subroutines for the 2048-bit arithmetic: J.M. The authors agree regarding the share of contributions to the collective work on the paper J.D.:J.M. 90:10. All authors have read and agreed to the published version of the manuscript.

Funding

This work was funded by the Czech Science Foundation under grant No. GA20-26849S.

Data Availability Statement

The data presented in this study are available upon request from the corresponding author. The data are not publicly available due to their significant size and the grant policy. However, some subroutines for the reduction in the general eigenvalue problem to the standard one or the modified QR algorithm can be obtained from the corresponding author upon request.

Conflicts of Interest

The authors declare no conflicts of interest. The funder had no role in the design of the study; in the collection, analyses, or interpretation of data; in the writing of the manuscript; or in the decision to publish the results.

References

  1. Biolek, D. S-Z semi-symbolic simulation of switched networks. In Proceedings of the 1997 IEEE International Symposium on Circuits and Systems (ISCAS), Hong Kong, China, 12 June 1997; IEEE: Piscataway, NJ, USA, 1997; Volume 3, pp. 1748–1751. [Google Scholar] [CrossRef]
  2. Balik, F. Semi-symbolic method of AC analysis and optimization of electronic integrated circuits via multiparameter large change sensitivity. Electroscope 2009, 209, 225–234. [Google Scholar]
  3. Rodanski, B.S.; Hassoun, M.M. Symbolic analysis. In Circuit Analysis and Feedback Amplifier Theory; CRC Press: Boca Raton, FL, USA, 2018; 432p. [Google Scholar] [CrossRef]
  4. Balik, F. A semi-symbolic method of electronic circuit design by pole and zero distribution optimization using time-constants approximation including inductors. In Proceedings of the 2010 XIth International Workshop on Symbolic and Numerical Methods, Modeling and Applications to Circuit Design (SM2ACD), Gammarth, Tunisia, 4–6 October 2010; IEEE: Piscataway, NJ, USA, 2010; pp. 1–6. [Google Scholar] [CrossRef]
  5. Syed, W.U.; Elfadel, I.A.M. Symbolic Modeling of Tapered Beams in Piezoelectric Energy Harvesters. In Proceedings of the 2023 Symposium on Design, Test, Integration & Packaging of MEMS/MOEMS (DTIP), Valetta, Malta, 28–31 May 2023; IEEE: Piscataway, NJ, USA, 2023; pp. 1–4. [Google Scholar] [CrossRef]
  6. Biolek, D.; Biolková, V.; Kolka, Z.; Biolek, Z. Basis Functions for a Transient Analysis of Linear Commensurate Fractional-Order Systems. Algorithms 2023, 16, 335. [Google Scholar] [CrossRef]
  7. Petrzela, J.; Gotthans, T. New Chaotic Dynamical System with a Conic-Shaped Equilibrium Located on the Plane Structure. Appl. Sci. 2017, 7, 976. [Google Scholar] [CrossRef]
  8. Leng, K.; Shankar, M.; Thiyagalingam, J. Zero coordinate shift: Whetted automatic differentiation for physics-informed operator learning. J. Comput. Phys. 2024, 505, 112904. [Google Scholar] [CrossRef]
  9. Ramirez, A.; Abdel-Rahaman, M.; Noda, T. Frequency-domain modeling of time-periodic switched electrical networks: A review. Ain Shams Eng. J. 2018, 9, 2527–2533. [Google Scholar] [CrossRef]
  10. Xu, H.; Zeng, Y.; Zheng, J.; Chen, K.; Liu, W.; Zhao, Z. FPGA-Based Implicit-Explicit Real-time Simulation Solver for Railway Wireless Power Transfer with Nonlinear Magnetic Coupling Components. IEEE Trans. Transp. Electrif. 2023, 10, 6549–6558. [Google Scholar] [CrossRef]
  11. Brim, L.; Pastva, S.; Šafránek, D.; Šmijáková, E. Parallel One-Step Control of Parametrised Boolean Networks. Mathematics 2021, 9, 560. [Google Scholar] [CrossRef]
  12. Rübner-Petersen, T. On sparse matrix reduction for computing the poles and zeros of linear systems. In Proceedings of the 4th International Symposium on Network Theory, Ljubljana, Slovenia, 4–7 September 1979. [Google Scholar]
  13. Bini, D.A.; Noferini, V. Solving polynomial eigenvalue problems by means of the Ehrlich–Aberth method. Linear Algebra Its Appl. 2013, 439, 1130–1149. [Google Scholar] [CrossRef]
  14. Lehoucq, R.; Sorensen, D.; Yang, C. ARPACK Users’ Guide: Solution of Large-Scale Eigenvalue Problems with Implicitly Restarted Arnoldi Methods; SIAM Publications: Philadelphia, PA, USA, 1998. [Google Scholar]
  15. Saad, Y. Numerical Methods for Large Eigenvalue Problems: Revised Edition; Classics in Applied Mathematics; SIAM Publications: Philadelphia, PA, USA, 2011. [Google Scholar] [CrossRef]
  16. Sorensen, D.C. Numerical methods for large eigenvalue problems. Acta Numer. 2002, 11, 519–584. [Google Scholar] [CrossRef]
  17. Dobeš, J.; Míchal, J.; Vejražka, F.; Biolková, V. An Accurate and Efficient Computation of Poles and Zeros of Transfer Functions for Large Scale Analog Circuits and Digital Filters. In Transactions on Engineering Technologies: World Congress on Engineering and Computer Science 2019; Springer Nature: Singapore, 2021; pp. 99–117. [Google Scholar] [CrossRef]
  18. Ray, S. Fortran 2018 with Parallel Programming; Taylor & Francis: Boca Raton, FL, USA, 2020. [Google Scholar] [CrossRef]
  19. Curcic, M. Modern Fortran: Building Efficient Parallel Applications; Manning Publications Co.: Shelter Island, NY, USA, 2020; ISBN 9781617295287. [Google Scholar]
  20. Rump, S.M. Computational error bounds for multiple or nearly multiple eigenvalues. Linear Algebra Its Appl. 2001, 324, 209–226. [Google Scholar] [CrossRef]
  21. Kolka, Z.; Horák, M.; Biolek, D.; Biolková, V. Accurate Semisymbolic Analysis of Circuits with Multiple Roots. In Proceedings of the 13th WSEAS International Conference on Circuits, World Scientific and Engineering Academy and Society, Rhodes, Greece, 22–24 July 2009; pp. 178–181, ISBN 978-960-474-096-3. [Google Scholar]
  22. Zhu, M.Z.; Qi, Y.E. On the Eigenvalues Distribution of Preconditioned Block Two-by-two Matrix. IAENG Int. J. Appl. Math. 2016, 46, 500–504. [Google Scholar]
  23. Diez, A.; Feydy, J. An optimal transport model for dynamical shapes, collective motion and cellular aggregates. arXiv 2024, arXiv:2402.17086. [Google Scholar]
  24. Biolek, D.; Biolková, V. Secondary Root Polishing: Increasing the Accuracy of Semisymbolic Analysis of Electronic Circuits. WSEAS Trans. Math. 2004, 3, 493–497. [Google Scholar]
  25. Stefański, T.P. Electromagnetic problems requiring high-precision computations. IEEE Antennas Propag. Mag. 2013, 55, 344–353. [Google Scholar] [CrossRef]
  26. Svatoň, J. Experimental reception of new GNSS signals. In Proceedings of the 2015 International Association of Institutes of Navigation World Congress (IAIN), Prague, Czech Republic, 20–23 October 2015; IEEE: Piscataway, NJ, USA, 2015; pp. 1–4. [Google Scholar] [CrossRef]
  27. Nannen, L.; Wess, M. Computing scattering resonances using perfectly matched layers with frequency dependent scaling functions. BIT Numer. Math. 2018, 58, 373–395. [Google Scholar] [CrossRef]
  28. Solano-Perez, J.A.; Martínez-Inglés, M.T.; Molina-Garcia-Pardo, J.M.; Romeu, J.; Jofre-Roca, L.; Ballesteros-Sánchez, C.; Rodríguez, J.V.; Mateo-Aroca, A. Terahertz Frequency-Scaled Differential Imaging for Sub-6 GHz Vehicular Antenna Signature Analysis. Sensors 2020, 20, 5636. [Google Scholar] [CrossRef] [PubMed]
  29. Rauber, T.; Rünger, G. DVFS RK: Performance and energy modeling of frequency-scaled multithreaded Runge-Kutta methods. In Proceedings of the 2019 27th Euromicro International Conference on Parallel, Distributed and Network-Based Processing (PDP), Pavia, Italy, 13–15 February 2019; IEEE: Piscataway, NJ, USA, 2019; pp. 392–399. [Google Scholar] [CrossRef]
  30. Cai, W.; Li, X.; Liu, L. A Phase Shift Deep Neural Network for High Frequency Approximation and Wave Problems. SIAM J. Sci. Comput. 2020, 42, A3285–A3312. [Google Scholar] [CrossRef]
  31. Song, K.W.; Chiavazzo, S.; Kyriienko, O. Microscopic theory of nonlinear phase space filling in polaritonic lattices. Phys. Rev. Res. 2024, 6, 023033. [Google Scholar] [CrossRef]
  32. Kaufman, I. On Poles and Zeros of Linear Systems. IEEE Trans. Circuit Theory 1973, 20, 93–101. [Google Scholar] [CrossRef]
  33. Dobeš, J.; Míchal, J.; Vejražka, F.; Biolková, V. An accurate and efficient computation of zeros and poles of transfer function for large scale circuits. In Proceedings of the World Congress on Engineering and Computer Science 2019, San Francisco, CA, USA, 22–24 October 2019; Lecture Notes in Engineering and Computer Science. pp. 78–83, ISBN 978-988140487-9. [Google Scholar]
  34. Mann, H. Using a Computer in Electrical Engineering Designs; State Publishing House of Technical Literature: Prague, Czech Republic, 1984; (Original in Czech). [Google Scholar]
  35. Rudolph, M.; Apte, A.M. Nonlinear Noise Modeling: Using Nonlinear Circuit Simulators to Simulate Noise in the Nonlinear Domain. IEEE Microw. Mag. 2021, 22, 47–64. [Google Scholar] [CrossRef]
  36. Traversa, F.L.; Bonnin, M.; Bonani, F. The Complex World of Oscillator Noise: Modern Approaches to Oscillator (Phase and Amplitude) Noise Analysis. IEEE Microw. Mag. 2021, 22, 24–32. [Google Scholar] [CrossRef]
  37. Vendelin, G.D.; Pavio, A.M.; Rohde, U.L.; Rudolph, M. Microwave Circuit Design Using Linear and Nonlinear Techniques; John Wiley & Sons: Hoboken, NJ, USA, 2021; ISBN 0-471-41479-4. [Google Scholar]
  38. Boglione, L. A Brief Walk Through Noise: From Basic Concepts to Advanced Measurement Techniques. IEEE Microw. Mag. 2021, 22, 33–46. [Google Scholar] [CrossRef]
  39. Dobeš, J.; Žalud, V. Modern Radio Engineering, 2nd ed.; BEN Publications: Prague, Czech Republic, 2010; 768p, e-book; ISBN 978-80-7300-293-0. [Google Scholar]
  40. Roberge, J.K. OPERATIONAL AMPLIFIERS Theory and Practice; John Wiley & Sons Inc.: New York, NY, USA, 1975; ISBN 0-471-72585-4. [Google Scholar]
  41. Divina, L.; Skvor, Z. The distributed oscillator at 4 GHz. IEEE Trans. Microw. Theory Tech. 1998, 46, 2240–2243. [Google Scholar] [CrossRef][Green Version]
  42. Massobrio, G.; Antognetti, P. Semiconductor Device Modeling with SPICE, 2nd ed.; McGraw-Hill, Inc.: New York, NY, USA, 1993; ISBN 0-07-002469-3. [Google Scholar]
  43. Sussman-Fort, S.E.; Hantgan, J.C.; Huang, F.L. A SPICE Model for Enhancement- and Depletion-Mode GaAs FET’s. IEEE Trans. Microw. Theory Tech. 1986, 34, 1115–1119. [Google Scholar] [CrossRef]
  44. Dobeš, J. Using Modified GaAs FET Model Functions for the Accurate Representation of PHEMTs and Varactors. In Proceedings of the 12th IEEE Mediterranean Electrotechnical Conference (IEEE Cat. No. 04CH37521), Dubrovnik, Croatia, 12–15 May 2004; IEEE: Piscataway, NJ, USA, 2004; Volume 1, pp. 35–38. [Google Scholar] [CrossRef]
  45. Riaz, M.; Ahmed, M.M.; Munir, U. An improved model for current voltage characteristics of submicron SiC MESFETs. Solid-State Electron. 2016, 121, 54–61. [Google Scholar] [CrossRef]
  46. Yang, J.; Jia, Y.; Ye, N.; Gao, S. A novel empirical IV Model GaN HEMTs. Solid-State Electron. 2018, 146, 1–8. [Google Scholar] [CrossRef]
  47. Dobeš, J. Estimating a Frequency of Oscillations Using Poles Diagram. In Proceedings of the COMITE; IEEE Czechoslovakia Section: Prague, Czech Republic, 2001; pp. 267–270, ISBN 80-902417-9-4. [Google Scholar]
  48. Tian, Y.; Si, L.; Zhang, X.; Cheng, R.; He, C.; Tan, K.C.; Jin, Y. Evolutionary Large-Scale Multi-Objective Optimization: A Survey. ACM Comput. Surv. (CSUR) 2021, 54, 1–34. [Google Scholar] [CrossRef]
  49. Dobeš, J. Advanced types of the sensitivity analysis in frequency and time domains. AEU-Int. J. Electron. Commun. 2009, 63, 52–64. [Google Scholar] [CrossRef]
  50. Atkinson, E.; Yuan, C.; Baudart, G.; Mandel, L.; Carbin, M. Semi-symbolic inference for efficient streaming probabilistic programming. Proc. ACM Program. Lang. 2022, 6, 1668–1696. [Google Scholar] [CrossRef]
  51. Zhang, C.; Xie, S.; Jia, B.; Wu, Y.N.; Zhu, S.C.; Zhu, Y. Learning Algebraic Representation for Systematic Generalization in Abstract Reasoning. In Computer Vision—ECCV 2022; Avidan, S., Brostow, G., Cissé, M., Farinella, G.M., Hassner, T., Eds.; Springer: Cham, Switzerland, 2022; pp. 692–709. [Google Scholar] [CrossRef]
  52. Biolek, D.; Biolková, V.; Kolka, Z. Semi-Symbolic Transient Analysis of Analog Fractional-Order Systems. In Proceedings of the 2022 18th International Conference on Synthesis, Modeling, Analysis and Simulation Methods and Applications to Circuit Design (SMACD), Villasimius, Italy, 12–15 June 2022; IEEE: Piscataway, NJ, USA, 2022; pp. 1–4. [Google Scholar] [CrossRef]
  53. Paull, J.; Knickle, C.; Lofroth, N.; Wang, L.; Li, W. Adaptive-Grained Exponential Integrator Algorithm for Efficient Simulation of Power Converter Systems. IEEE Trans. Power Deliv. 2025, 40, 1114–1128. [Google Scholar] [CrossRef]
Disclaimer/Publisher’s Note: The statements, opinions and data contained in all publications are solely those of the individual author(s) and contributor(s) and not of MDPI and/or the editor(s). MDPI and/or the editor(s) disclaim responsibility for any injury to people or property resulting from any ideas, methods, instructions or products referred to in the content.

Article Metrics

Citations

Article Access Statistics

Multiple requests from the same IP address are counted as one view.