Comprehensive Security for IoT Devices with Kubernetes and Raspberry Pi Cluster
Abstract
1. Introduction
2. Related Work
2.1. Overview of Existing Systems
2.1.1. Traditional Systems
- Basic Security Measures: traditional environmental monitoring systems often rely on basic security measures such as standard encryption techniques and local storage solutions. These systems typically do not incorporate advanced security protocols, leaving them vulnerable to various security threats;
- Harcoded Credentials: a common practice in these older systems is the use of hardcoded credentials for device access and data retrieval, as noted in studies like those by Chandavarkar et al. [9]. This method poses significant security risks, especially if the source code is exposed or intercepted, leading to potential unauthorized access;
- Limited Authentication Mechanisms: many conventional systems use basic username-password authentication schemes, which do not offer the robustness required in scenarios where sensitive data is involved. This approach is susceptible to various attack vectors, including brute force attacks;
- Example Systems: for instance, a traditional monitoring system described by Gupta et al. [10] used encrypted local databases for storage without dynamic access controls, which could be bypassed if the encryption key was compromised.
2.1.2. Advanced IoT Solutions
- Generic IoT Frameworks: many advanced IoT systems utilize generic security frameworks that incorporate basic encryption and token-based authentication. For instance, a study by Francisco et al. [11] described an IoT framework leveraging standard SSL/TLS for data transmission security and OAuth 2.0 for user authentication. While these are robust, they often do not cater specifically to the unique security demands of IoT environments, such as the need for managing numerous device identities and securing dynamic interactions among heterogeneous devices;
- Customized IoT Security Solutions: some solutions, like the one presented Maroof et al. [12], involve customized security measures tailored to specific IoT applications. These solutions may include advanced features like biometric authentication and behavior anomaly detection. However, they often lack the flexibility to be applied universally across different IoT domains without significant modifications.
3. Proposed Solution Overview and Setup
3.1. BME680 Sensor for Environmental Monitoring
3.1.1. Capabilities of the BME680 Sensor
- Temperature, Humidity, and Pressure Sensing: the BME680 operates in various modes to enable precise measurements of temperature, humidity, and atmospheric pressure. It offers versatile functionality, including Ultra-Low Power mode, which minimizes power consumption while providing output data at a slower rate. The integrated temperature sensor boasts low noise and high resolution, and it is optimized for evaluating ambient temperature and compensating for temperature variations in other sensors;
- Weight Sensing: The BME680 sensor includes a high-precision and high-resolution barometric weight sensor, offering accurate weight measurements with minimal noise;
- Relative Humidity Sensing: With the ability to measure relative humidity from 0 to 100 percent over a wide temperature range, the BME680 sensor provides valuable insights into atmospheric moisture content. The accuracy of humidity measurements is specified in the corresponding datasheet of the utilized equipment;
- Air Quality Assessment: its exceptional ability to assess air quality by detecting volatile organic compounds (VOCs) and estimating the air quality index (AQI) is instrumental in evaluating the health and safety of the environment. The sensor’s ability to detect VOCs and provide accurate real-time data on air quality makes it ideal for use in smart city initiatives aimed at monitoring pollution levels and improving urban living conditions or in factories or plants where hazardous gases or compounds may be present; the BME680 can help ensure that the environment remains within safe limits, alerting to any dangerous changes in air quality.
3.1.2. Significance in IoT Applications
- Urban Environmental Monitoring: Monitoring air quality in urban areas, thereby facilitating pollution control and public health management;
- Smart Building Systems: Enhancing indoor air quality management in smart buildings, ensuring occupant health and comfort;
- Industrial IoT: Enabling real-time monitoring of environmental conditions in industrial settings, ensuring workplace safety and compliance;
- Environmental Research: Supporting environmental research endeavors by providing precise data for climate modeling, ecosystem monitoring, and more [16].
3.2. Hardware Setup and Raspberry Pi Cluster Configuration
3.2.1. Raspberry Pi Cluster Configuration
3.2.2. Choice of Lightweight Kubernetes Distribution
3.3. Security Considerations
3.3.1. Data Encryption
3.3.2. Access Control
3.4. Architectural Diagram and Workflow
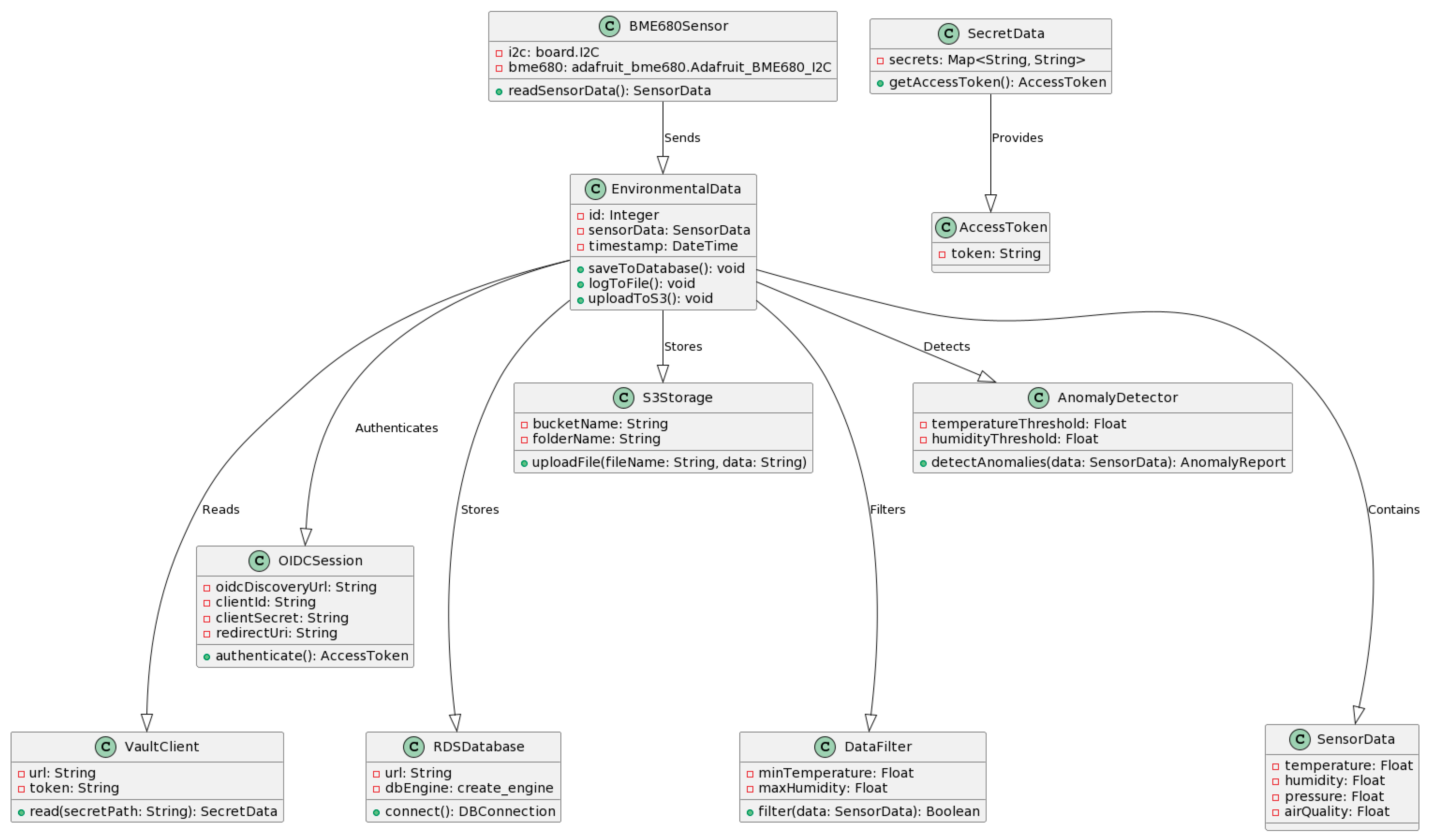
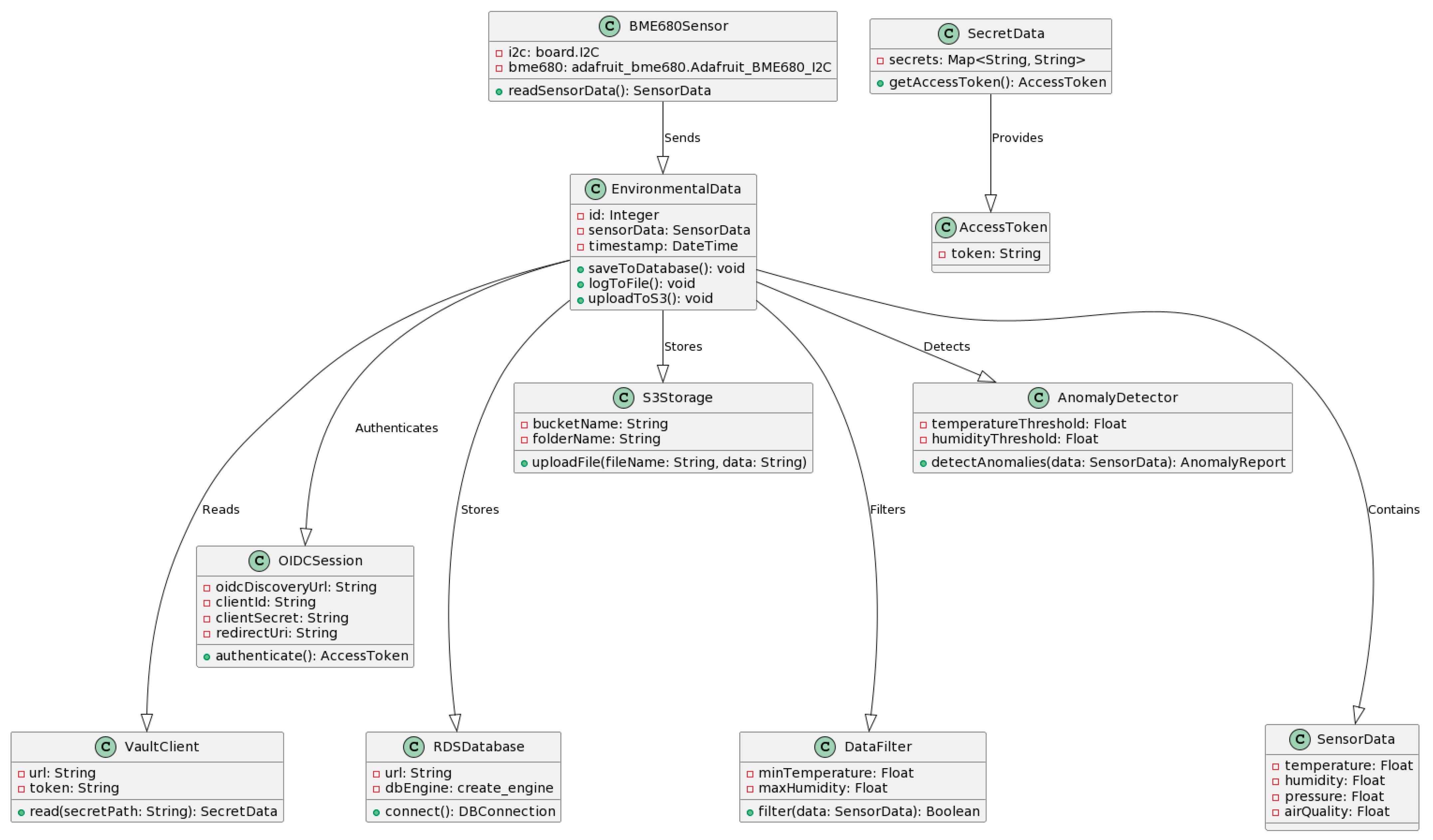
- Data Collection (Sensors to Raspberry Pi Nodes): multiple BME680 sensors are deployed in the field, each interface directly with a dedicated Raspberry Pi node. These sensors are responsible for collecting environmental data;
- Data Processing: the data is ingested directly by the applications running in Kubernetes pods on the Raspberry Pi nodes. These applications are responsible for the core data analysis and processing tasks. Data storage operations are also managed at this stage, with processed information being stored in appropriate databases or data lakes within the cloud, such as AWS RDS for structured data and AWS S3 for log data;
- Access Control and Authentication: access to the Kubernetes Pods and, hence, to the applications and processed data are governed by robust security measures. HashiCorp Vault is deployed within the Kubernetes cluster to handle secret management (each node has a Vault agent installed), securing sensitive operations by managing access credentials. OIDC is implemented (installed on the Kubernetes cluster) to authenticate and authorize users and applications, ensuring controlled access to the system’s internal API and functionalities.
4. Application Development
4.1. Hardware Setup
4.2. Containerization and Kubernetes Orchestration
4.2.1. Docker (Containerization)
4.2.2. Kubernetes Orchestration
- Containerization: Kubernetes simplifies the deployment and scaling of containerized applications [22], ensuring consistent behavior across diverse environments;
- Resource Management: Kubernetes optimize the allocation of computing resources within the cluster, thereby enhancing efficiency and scalability [23];
- Fault Tolerance: Leveraging its self-healing capabilities, Kubernetes ensures uninterrupted operation by automatically replacing failed containers or nodes.
4.3. Sensors Data Integration
4.3.1. Data Acquisition
4.3.2. Data Filtering and Anomaly Detection
- Ti—temperature measurement at time i.
- Hi—humidity measurement at time i.
- Ai—air quality measurement at time i.
- N—total number of data points collected.
- Tmin—minimum acceptable temperature.
- Hmax—maximum acceptable humidity.
- —average temperature
- —average humidity
- —average air quality
4.3.3. Vault Integration
4.3.4. OIDC Authentication
4.3.5. Database Storage
4.3.6. S3 Logging
- Availability: ensure that log data is securely stored and maintained over time. With an availability rate of 99.99% (4 nines), S3 is highly resilient to data loss or corruption. This level of availability guarantees that log data remains intact and accessible, even in the event of hardware failures or system outages;
- Scalability: efficient storage and access of logs regardless of the volume of data generated. As the project collects and logs environmental data over time, S3 automatically scales to accommodate the increasing volume, ensuring uninterrupted logging operations;
- Fine-grained access controls and permissions: enable secure access controls and permissions based on predefined roles and policies. This ensures that only authorized services or systems can view or manage log files, enhancing security and compliance with data privacy regulations.
5. Security Measures
5.1. Device Security
- Physical Access Controls: Raspberry Pi devices are securely encased to restrict physical access exclusively to authorized personnel through the Access Control List (ACL). An ACL is a list of authorized personnel or entities who are permitted to access Raspberry Pi devices. Each entry in the ACL typically includes the name or identifier of the authorized individual or service. An overview of implemented ACL can be depicted in Table 1;
- Secure Boot Mechanisms: Devices are configured with secure boot processes using cryptographic keys, ensuring the execution of only authorized firmware during startup. This measure safeguards against unauthorized firmware modifications;
- Regular Firmware and Software Updates: A strict regimen of periodic updates is enforced for device firmware and software to promptly address vulnerabilities. An automated update system ensures that devices remain up to date with security patches [28].
5.2. Network Security
- Utilization of Robust Encryption Protocols: Data transmission employs robust encryption protocols, notably TLS/SSL, to avert eavesdropping and data tampering. Certificates are regularly rotated to maintain security;
- Network Segmentation: A meticulously designed network architecture isolates sensitive data streams, thereby diminishing the potential attack surface. Subnets and security groups are used to segment and compartmentalize data traffic;
- Deployment of Firewalls and Intrusion Detection Systems: Network firewalls are placed to vigilantly monitor and respond to any suspicious network activities.
5.3. Kubernetes Security
- Implementation of Role-Based Access Control (RBAC): RBAC is meticulously configured to define intricate access permissions. This ensures that exclusively authorized users and services can interact with cluster resources;
- Adherence to Pod Security Policies: Pod Security Policies are rigorously enforced to constrict container capabilities and amplify overall security. These policies define which security contexts are permissible for pods;
- Routine Container Image Scanning: Systematic container image scanning is undertaken to discern and rectify vulnerabilities within containerized applications. Vulnerabilities are rated, and patches are applied promptly to maintain container security.
5.4. Vault Integration
- Encryption of Secrets: Vault encrypts and securely stores secrets at rest and dynamically generates and manages access credentials. These secrets are stored using advanced encryption algorithms;
- Precise Access Control: Access to Vault is judiciously controlled via access policies. Only authorized users and services can retrieve secrets based on their assigned roles and permissions;
- Dynamic Secrets Generation: Vault generates ephemeral, dynamic secrets with short lifespans. This minimizes exposure in the event of a security breach. Secrets are automatically renewed and rotated.
5.5. OIDC for Application Authentication and Authorization
- Facilitation of Secure Application Authentication: OIDC ensures that only trusted applications can access AWS resources by verifying their identities. Applications are granted unique client IDs and client secrets, which they use to authenticate themselves securely;
- Precise Authorization Policies for Applications: OIDC allows for fine-grained authorization policies to be defined and enforced. Applications are assigned specific roles and permissions, ensuring they can only access the AWS resources they have been authorized;
- Enhanced Security with OAuth 2.0: OIDC builds upon the OAuth 2.0 framework, providing secure authorization for applications. OAuth 2.0 ensures that applications are granted access tokens with restricted scopes, minimizing potential security risks.
6. Security Benchmark Tests and Results
6.1. Security Benchmark Tests
6.1.1. Vulnerability Scanning and Assessment
6.1.2. Penetration Testing Methodologies and Findings
- Methodologies applied:
- Web Application Testing: Extensive testing of web applications within the environment was carried out. Both automated scanning and manual testing techniques were applied to detect vulnerabilities related to SQL injection and cross-site scripting (XSS). SQL injection scripts and cross-site scripts were used for these tests;
- Credential Testing: A thorough examination of password policies and the strength of credentials was undertaken.
- 2.
- Key Findings and Vulnerabilities:
- Exposed Services: Network scanning unveiled one open service, which includes SSH access also for app users, which raised concerns regarding unnecessary exposure;
- Web Application Vulnerabilities: Web application testing could not find any critical vulnerability, like SQL injection in the application;
- Credential leaks: Weak credentials were not identified because all of them are stored in Vault.
6.1.3. Secrets Management and OIDC Authentication Assessments
- Security Policy Assessment: Vault’s security policies were meticulously examined to ensure that access control and authorization were well-defined. For instance, specific policies were configured to grant only the necessary permissions for the application to access sensitive secrets while enforcing strict access restrictions for other users and services;
- Dynamic Secrets Generation: Vault’s ability to dynamically generate short-lived, ephemeral secrets was evaluated. This feature aligns with the presented security strategy to minimize the exposure of sensitive data. For instance, the proposed solution received dynamically generated credentials with short lifespans, reducing the risk of potential misuse in the event of a security breach;
- Secrets Rotation and Management: Vault’s secrets rotation and management capabilities were also put to the test. The depicted security strategy ensured that secrets were automatically renewed and rotated as per defined policies. This proactive approach to secret management enhances security by reducing the window of vulnerability associated with static secrets;
- Access Control and Authentication: OIDC employs robust authentication methods to verify the identity of applications and services. In the proposed solution, OIDC authentication was meticulously configured, allowing only trusted applications to access Vault. We tested the authentication process to confirm that unauthorized entities were effectively denied access.
6.2. Results and Insights
6.2.1. Contributions of Security Measures
6.2.2. Analysis of Benchmark Test Results
6.2.3. Addressing Limitations and Challenges
7. Conclusions
7.1. Key Takeaways from the Project
7.2. Success and Contributions
7.3. Significance of Security Measures and Benchmarking Results
7.4. Limitations
- Network Dependency: In environments where connectivity is poor or highly variable, the system’s ability to transmit real-time data and processing could be compromised. This limitation is significant as it affects deployment scalability in remote or underdeveloped regions where such technology is often needed the most;
- Hardware Limitations: The system’s design and testing were conducted with specific types of sensors and hardware configurations, which may not be universally applicable. Compatibility issues could arise when integrating with different types or older versions of hardware, which might limit the system’s applicability without additional customization or adaptation;
- Environmental Variability: The environmental monitoring conducted was limited to specific climates and settings, potentially overlooking unique challenges presented by extreme or uncommon environmental conditions. Therefore, the system’s adaptability to a wide range of environmental factors remains partially untested.
8. Future Work
8.1. Enhancements in Security
- Automated Incident Response: Implementing automated incident response systems that can proactively address security incidents in real time, reducing response times and potential damages;
- Deception Technology: Utilizing deception technology, such as honeypots and deceptive networks, to mislead and divert attackers, gathering valuable threat intelligence and buying time for response [38];
- Behavioral Analytics: Implementing advanced behavioral analytics to detect anomalies in user and system behavior, enabling early identification of security threats based on deviations from normal patterns [39].
8.2. Advancements in Application Technologies
- Advanced Sensor Integration: Incorporating advanced sensors and data fusion techniques to enhance the precision and breadth of environmental data collection, allowing for more comprehensive monitoring [40];
- Machine Learning Integration: Utilizing machine learning algorithms to predict environmental trends and anomalies based on historical data, enabling more proactive environmental management [41].
- Short-term Goals (Next 6 months):
- Literature Review and Team Expansion: complete a thorough literature review by [Month, Year] and recruit two PhD students focused on IoT security solutions;
- Preliminary Data Collection: initiate additional environmental data collection using enhanced sensor setups.
- Medium-term Goals (6–12 months):
- Prototype Development: develop a prototype incorporating advanced sensors;
- Community Engagement: Host a series of webinars and workshops to gather stakeholder feedback.
- Long-term Goals (1–3 years):
- Field Testing: begin comprehensive field testing in multiple locations;
- Research Publication and Dissemination: target submission of findings to high-impact journals and presentations at international conferences.
- Technology Deployment: collaborate with industry partners for the deployment of validated technologies.
Author Contributions
Funding
Data Availability Statement
Conflicts of Interest
References
- Desnanjaya, I.G.M.N.; Arsana, I.N.A. Home security monitoring system with IoT-based Raspberry Pi. Indones. J. Electr. Eng. Comput. Sci. 2021, 22, 1295–1302. [Google Scholar] [CrossRef]
- Wall, D.; McCullagh, P.; Cleland, I.; Bond, R. Development of an Internet of Things Solution to Monitor and Analyse Indoor Air Quality. Internet Things 2021, 14, 100392. [Google Scholar] [CrossRef]
- Kumru, C.F.; Vural, M.S. Design and Application of IoT based weather station for high voltage. Mühendislik Bilim. Tasarım Derg. 2023, 11, 1190–1201. [Google Scholar] [CrossRef]
- Sarker, I.H.; Khan, A.I.; Abushark, Y.; Alsolami, F. Internet of Things (IoT) Security Intelligence: A Comprehensive Overview, Machine Learning Solutions and Research Directions. Mob. Netw. Appl. 2022, 28, 296–312. [Google Scholar] [CrossRef]
- Santos, J.; Wauters, T.; Volckaert, B.; De Turck, F. Towards Network-Aware Resource Provisioning in Kubernetes for Fog Computing Applications. In Proceedings of the IEEE Conference on Network Softwarization (NETSOFT), Paris, France, 24–28 July 2019. [Google Scholar]
- Shamim, M.S.I.; Bhuiyan, F.A.; Rahman, A. XI Commandments of Kubernetes Security: A Systematization of Knowledge Related to Kubernetes Security Practices. In Proceedings of the IEEE Secure Development (SecDev), Virtual, 28–30 September 2020. [Google Scholar]
- Kaur, K.; Garg, S.; Kaddoum, G.; Ahmed, S.H.; Atiquzzaman, M. KEIDS: Kubernetes-Based Energy and Interference Driven Scheduler for Industrial IoT in Edge-Cloud Ecosystem. IEEE Internet Things J. 2019, 2, 4228–4237. [Google Scholar] [CrossRef]
- Donca, I.-C.; Stan, O.; Miclea, L. Proposed model for a Microservices Cluster. In Proceedings of the 21st International Carpathian Control Conference (ICCC), Virtual, 27–29 October 2020. [Google Scholar]
- Chandavarkar, B.R. Hardcoded Credentials and Insecure Data Transfer in IoT: National and International Status. In Proceedings of the 11th International Conference on Computing, Communication and Networking Technologies (ICCCNT), Kharagpur, India, 1–3 July 2020. [Google Scholar]
- Quamara, M.; Gupta, B.B. Role of Software-Defined Networking (SDN) in Internet of Things (IoT) Security: Attacks and Countermeasures: Principles, Algorithm, Applications, and Perspectives. In Computer and Cyber Security; Auerbach Publications: Boca Raton, FL, USA, 2018. [Google Scholar]
- Da Silva Francisco, G.; da Silva, A.A.A.; de Azevedo, M.T.; Ueda, E.T.; Guelfi, A.E.; Pérez-Alcázar, J.J. Vulnerability Detection in Intelligent Environments Authenticated by the OAuth 2.0 Protocol over HTTP/HTTPS. Int. J. Comput. Netw. Inf. Secur. 2024, 16, 1–13. [Google Scholar]
- Maroof, U.; Shaghaghi, A.; Michelin, R.; Jha, S. iRECOVer: Patch your IoT on-the-fly. Future Gener. Comput. Syst. J. 2022, 132, 178–193. [Google Scholar] [CrossRef]
- Menouer, T. KCSS: Kubernetes container scheduling strategy. J. Supercomput. 2021, 77, 4267–4293. [Google Scholar] [CrossRef]
- Palacín, J.; Rubies, E.; Clotet, E.; Martínez, D. Classification of Two Volatiles Using an eNose Composed by an Array of 16 Single-Type Miniature Micro-Machined Metal-Oxide Gas Sensors. Sensors 2022, 22, 1120. [Google Scholar] [CrossRef]
- Harkai, A. Main Characteristics and Cybersecurity Vulnerabilities of IoT Mobile Devices. In Proceedings of 22nd International Conference on Informatics in Economy; Springer: Singapore, 2024; p. 367. [Google Scholar]
- Chataut, R.; Phoummalayvane, A.; Akl, R. Unleashing the Power of IoT: A Comprehensive Review of IoT Applications and Future Prospects in Healthcare, Agriculture, Smart Homes, Smart Cities, and Industry 4.0. Sensors 2023, 23, 7194. [Google Scholar] [CrossRef]
- Hadiwandra, T.Y.; Candra, F. High Availability Server Using Raspberry Pi 4 Cluster and Docker Swarm. IT J. Dev. 2021, 6, 43–51. [Google Scholar] [CrossRef]
- Bohm, S.; Wirtz, G. Profiling Lightweight Container Platforms: MicroK8s and K3s in Comparison to Kubernetes. In Proceedings of the 13th Central European Workshop on Services and their Composition, Bamberg, Germany, 12 March 2021. [Google Scholar]
- Phuc, L.H.; Phan, L.-A.; Kim, T. Traffic-Aware Horizontal Pod Autoscaler in Kubernetes-Based Edge Computing Infrastructure. IEEE Access 2022, 10, 18966–18977. [Google Scholar] [CrossRef]
- Rostami, G. Role-based Access Control (RBAC) Authorization in Kubernetes. J. ICT Stand. 2023, 3, 237–260. [Google Scholar] [CrossRef]
- Murali, A.; Kakarla, H.K.; Priyadarshini, G.M.A. Improved design debugging architecture using low power serial communication protocols for signal processing applications. Int. J. Speech Technol. 2021, 24, 291–302. [Google Scholar] [CrossRef]
- Fathoni, H.; Yang, C.-T.; Chang, C.-H.; Huang, C.-Y. Performance Comparison of Lightweight Kubernetes in Edge Devices. In Pervasive Systems, Algorithms and Networks; Springer: Berlin/Heidelberg, Germany, 2019. [Google Scholar]
- Pan, Z.; Hur, B.; Myles, K.; Adelman, Z. Development of Raspberry Pi 4 B and 3 B Micro-Kubernetes Cluster and IoT System for Mosquito Research Applications+. Computation 2022, 10, 221. [Google Scholar] [CrossRef]
- Suganthi Evangeline, C. IoT-Based Triple Way Access Control for Secured Asset Storage. In Proceedings of the 9th International Conference on Advanced Computing and Communication Systems, Tamilnadu, India, 17–18 March 2023. [Google Scholar]
- Shah, V.; Khang, A.; Abdullayev, V.H.; Hahanov, V. Advanced IoT Technologies and Applications in the Industry 4.0 Digital Economy; CRC Press: Boca Raton, FL, USA, 2023. [Google Scholar]
- Mavrogiorgos, K.; Kiourtis, A.; Mavrogiorgou, A.; Kyriazis, D. A comparative study of MongoDB, ArangoDB and CouchDB for big data storage. In Proceedings of the 5th International Conference on Cloud and Big Data Computing, Liverpool, UK, 8–14 August 2021. [Google Scholar]
- Blessing, E.; Potter, K.; Klaus, H. Security and Privacy in IoT: Considerations for Securing IoT Devices. Available online: https://www.researchgate.net/publication/377853082_Security_and_Privacy_in_IoT_Considerations_for_securing_IoT_devices#:~:text=Considerations%20for%20securing%20IoT%20devices%20are%20presented%20across%20device%2C%20network,and%20secure%20data%20storage%20practices (accessed on 18 March 2024).
- Tawalbeh, L.; Muheidat, F.; Tawalbeh, M.A.; Quwaider, M. IoT Privacy and Security: Challenges and Solutions. Appl. Sci. 2020, 10, 4102. [Google Scholar] [CrossRef]
- Karie, N.M.; Sahri, N.M.; Yang, W.; Valli, C.; Kebande, V.R. A Review of Security Standards and Frameworks for IoT-Based Smart Environments. IEEE Access 2021, 9, 121975–121995. [Google Scholar] [CrossRef]
- Aqeel, M.; Ali, F.; Iqbal, M.W.; Rana, T.A.; Arif, M.; Auwul, R. A Review of Security and Privacy Concerns in the Internet of Things (IoT). J. Sens. 2022, 6, 5724168. [Google Scholar]
- Ojha, G.; Kumar, R.; Shrestha, R. SmartVault: Trustless Vault Using IOT. Available online: https://www.researchgate.net/publication/337001671_SmartVault_Trustless_vault_using_IOT (accessed on 15 March 2024).
- Olaniyi, O.O.; Okunleye, O.J.; Olabanji, S.O.; Asonze, C.U.; Ajayi, S.A. IoT Security in the Era of Ubiquitous Computing: A Multidisciplinary Approach to Addressing Vulnerabilities and Promoting Resilience. Asian J. Res. Comput. Sci. 2023, 16, 354–371. [Google Scholar] [CrossRef]
- Muharrom, M.; Saktiansyah, A. Analysis of Vulnerability Assessment Technique Implementation on Network Using OpenVas. Int. J. Eng. Comput. Sci. Appl. 2023, 2, 51–58. [Google Scholar]
- Muniz, J.; Lakhani, A. Penetration Testing with Raspberry Pi; Packt Publishing: Birmingham, UK, 2015. [Google Scholar]
- Moreta, N.; Aragon, D.; Ona, S.; Jaramillo, A.; Ibarra, J.; Jahankhani, H. Comparison of Cybersecurity Methodologies for the Implementing of a Secure IoT Architecture, Cybersecurity in the Age of Smart Societies. In Proceedings of the 14th International Conference on Global Security, Safety and Sustainability, London, UK, 7–8 September 2022. [Google Scholar]
- Tembhurne, J.V.; Diwan, T.; Jain, T.K. IoT Security and Privacy, Chapter in Book: Modern Approaches in IoT and Machine Learning for Cyber Security; Springer: Cham, Switzerland, 2023. [Google Scholar]
- Yang, M.; Ahmed, T.; Inagaki, S.; Sakiyama, K.; Li, Y.; Hara-Azumi, Y. Hardware/Software Cooperative Design Against Power Side-Channel Attacks on IoT Devices. IEEE Internet Things J. 2024. [Google Scholar] [CrossRef]
- Pour, M.S.; Khoury, J.; Bou-Harb, E. HoneyComb: A Darknet-Centric Proactive Deception Technique for Curating IoT Malware Forensic Artifacts. In Proceedings of the IEEE/IFIP Network Operations and Management Symposium, Budapest, Hungary, 25–29 April 2022. [Google Scholar]
- Sciullo, L.; De Marchi, A.; Trotta, A.; Montori, F.; Bononi, L.; Di Felice, M. Relativistic Digital Twin: Bringing the IoT to the future. Future Gener. Comput. Syst. 2023, 153, 521–536. [Google Scholar] [CrossRef]
- Blessing, E.; Potter, K.; Klaus, H. Future Trends: Emerging Trends in Predictive Maintenance and IoT. Available online: https://www.researchgate.net/publication/377864340_Future_Trends_Emerging_trends_in_predictive_maintenance_and_IoT (accessed on 21 March 2024).
- Iqbal, S.; Qureshi, S. Securing IoT Using Supervised Machine Learning. In Proceedings of the International Conference on Artificial Intelligence of Things, Istanbul, Turkey, 10–11 June 2024. [Google Scholar]








| User | Path or Service | Permissions |
|---|---|---|
| root | /var/lib/app &/var/lib/mysql | Read, Write |
| mysql | /var/lib/mysql | Read, Write |
| app | /var/lib/app | Read, Write |
| app | /var/lib/mysql | Read |
| Technology | Application Area | Application Area |
|---|---|---|
| Secure Boot and Firmware Signing | Device Security | Prevents unauthorized software installation and protects against malicious firmware modifications. |
| Vault | Secrets Management | Secures API keys, passwords, and other sensitive data with encryption and dynamic secrets management. Reduces Risks associated with static secrets. |
| Network Security | Network security | Ensures that data transmitted between devices and servers is encrypted. Protect against unauthorized network access and monitor suspicious activities. |
| RBAC | Access management | Defines and enforces access controls and permissions in a granular manner. |
| OIDC | Authentication | Provides robust identity verification and authentication, enhancing system access control. |
Disclaimer/Publisher’s Note: The statements, opinions and data contained in all publications are solely those of the individual author(s) and contributor(s) and not of MDPI and/or the editor(s). MDPI and/or the editor(s) disclaim responsibility for any injury to people or property resulting from any ideas, methods, instructions or products referred to in the content. |
© 2024 by the authors. Licensee MDPI, Basel, Switzerland. This article is an open access article distributed under the terms and conditions of the Creative Commons Attribution (CC BY) license (https://creativecommons.org/licenses/by/4.0/).
Share and Cite
Donca, I.-C.; Stan, O.P.; Misaros, M.; Stan, A.; Miclea, L. Comprehensive Security for IoT Devices with Kubernetes and Raspberry Pi Cluster. Electronics 2024, 13, 1613. https://doi.org/10.3390/electronics13091613
Donca I-C, Stan OP, Misaros M, Stan A, Miclea L. Comprehensive Security for IoT Devices with Kubernetes and Raspberry Pi Cluster. Electronics. 2024; 13(9):1613. https://doi.org/10.3390/electronics13091613
Chicago/Turabian StyleDonca, Ionut-Catalin, Ovidiu Petru Stan, Marius Misaros, Anca Stan, and Liviu Miclea. 2024. "Comprehensive Security for IoT Devices with Kubernetes and Raspberry Pi Cluster" Electronics 13, no. 9: 1613. https://doi.org/10.3390/electronics13091613
APA StyleDonca, I.-C., Stan, O. P., Misaros, M., Stan, A., & Miclea, L. (2024). Comprehensive Security for IoT Devices with Kubernetes and Raspberry Pi Cluster. Electronics, 13(9), 1613. https://doi.org/10.3390/electronics13091613

