State-of-the-Art and New Challenges in 5G Networks with Blockchain Technology
Abstract
1. Introduction
- Enhanced Mobile Broadband (eMBB), which supports large data rates and high bandwidths. It is suitable for real-time and other Fixed Wireless Access (FWA) services with high quality and a strong user experience; see [3].
- Ultra-Reliable and Low-Latency Communication (URLLC), which supports use cases with very low latency for services requiring quick response times. It is useful for autonomous vehicles and telesurgery; see [4].
- Agriculture and Food Industry;
- Automotives and Logistics;
- Authorities and Public Administration;
- Banking, Financial Services, and Insurance (BFSI);
- Critical Infrastructure Sectors;
- Education, Culture, and Science;
- Healthcare and Telemedicine;
- Manufacturing Industry;
- Media and Entertainment;
- Retail;
- Smart Cities;
- Telecommunications.
2. 5G Mobile Networks
2.1. Introduction
2.2. Software-Defined Networking
2.3. Network Function Virtualization
- The separation of software from the hardware platform.
- High flexibility over short distances, which significantly reduces the latency in the operation of the network functions. The hardware and software can perform different tasks at different times, allowing the use and implementation of various modern services on the joint hardware infrastructure.
- Network operation and service provision in a dynamic manner.
2.4. Multi-Access Edge Computing
2.5. Network Slicing in 5G
2.6. Isolation Techniques in 5G Areas
- The isolation of each slice’s assigned physical and operational resources (storage volume, processor cores, memory area);
- Ringfencing a security protocol’s working space in the slices;
- The prohibition of uncontrolled direct communication between slices;
- Allowing the necessary exchange of data between slices according to strictly defined rules;
- Protecting slices from the hacking of one slice against another one;
- Secure communication between slices and orchestrators;
- Ensuring the reliable functioning of the physical equipment hosting slices;
- Providing secure management for slices;
- Protecting slices against side-channel attacks;
- Providing isolation in a hybrid environment for hardware network functions and virtual network functions;
- The enhanced isolation of slices served by the same hardware component.
- ISO OSI layer 2 tag-based isolation (MPLS);
- ISO OSI layer 2 VLAN-based isolation;
- ISO OSI layer 3 VPN-based isolation;
- SDN-based network slice isolation.
3. Blockchain
3.1. Beginnings
3.2. Components and Technology
3.3. Main Characteristics and Cybersecurity
- Decentralization: a decentralized network maintains data and executes a consensus algorithm.
- Persistence: transactions are validated quickly, invalid transactions are not admitted, and blocks with invalid transactions are discovered immediately.
- Anonymity: each user interacts with the blockchain using a generated address that does not disclose his/her identity; it does not guarantee complete confidentiality.
- Auditability: transactions are easily verified and tracked.
4. Blockchain for Access Management in 5G Networks
4.1. Access to the Services in MEC
4.1.1. Blockchain in Authentication
4.1.2. Blockchain in Access Control
4.2. Authentication and Authorization in 5G
- Subscription authentication: The serving network should authenticate the subscription identifier in the authentication process and the key agreement between the UE and the network.
- Serving network authentication: The UE should authenticate the serving network identifier through implicit key authentication.
- UE authorization: The serving network should authorize the UE through the subscription profile obtained from the home network. UE authorization is based on the authenticated subscription permanent identifier (SUPI).
- Serving network authorization by the home network: Assurance should be provided to the UE that it is connected to an access network that is authorized by the serving network to provide services to the UE. This authorization is implicit in the sense that the successful establishment of access network security implies it. This authorization is applied to all access network types.
- Unauthenticated emergency service: Anonymous access to emergency services should be provided according to regional legal regulations.
4.3. Using Tokens in Blockchain with JSON
5. Blockchain Technology for 5G Network Applications
5.1. Cloud Computing
5.2. Blockchain in MEC, Network Slicing, D2D Communication, and NFV
6. Blockchain Technology in 5G Vertical Industries
6.1. Blockchain in Crowdsourcing Systems
- The requester submits a task to the crowdsourcing platform.
- The platform checks the task. If correct, it publishes the task in the library.
- The worker chooses a suitable task.
- The worker makes a scheme for the task.
- The worker submits the task to the crowdsourcing platform.
- The requester receives the scheme from the crowdsourcing platform.
- The requester checks the scheme.
- -
- If accepted, the worker receives a reward, and the platform charges the service fee.
- -
- If not accepted, the task returns to the library, and the cycle repeats.
6.2. Blockchain for IoT and UAVs
6.3. Blockchain for Machine Learning and Big Data
7. Perspectives and Challenges
7.1. Security
7.2. Blockchain in 5G-b and 6G Networks
8. Secure Access to Slices with Blockchain
8.1. Service-Based Architecture
- A Secure Edge Protection Proxy (SEEP) to protect the network against attacks from roaming traffic;
- A unified authentication framework for many 5G access technologies that is independent of the network (3GPP access and non-3GPP access);
- The protection of user privacy on the air interface;
- Extended security control for users from roaming networks;
- NRF authorization functions.
8.2. Slice Management
- The creation of slices starts with the vertical, which has its use cases and requirements. This requirement is converted into a Service Level Agreement;
- A filled-in template is created, called a network slice type;
- The slice and the network functions are tested;
- The MNO enforces the QoS attributes for the slice.
8.3. Slice Selection
8.4. Blockchain-Based Secure Slice Identification
8.5. Simple Slice Access with Blockchain-Based S-NSSAI
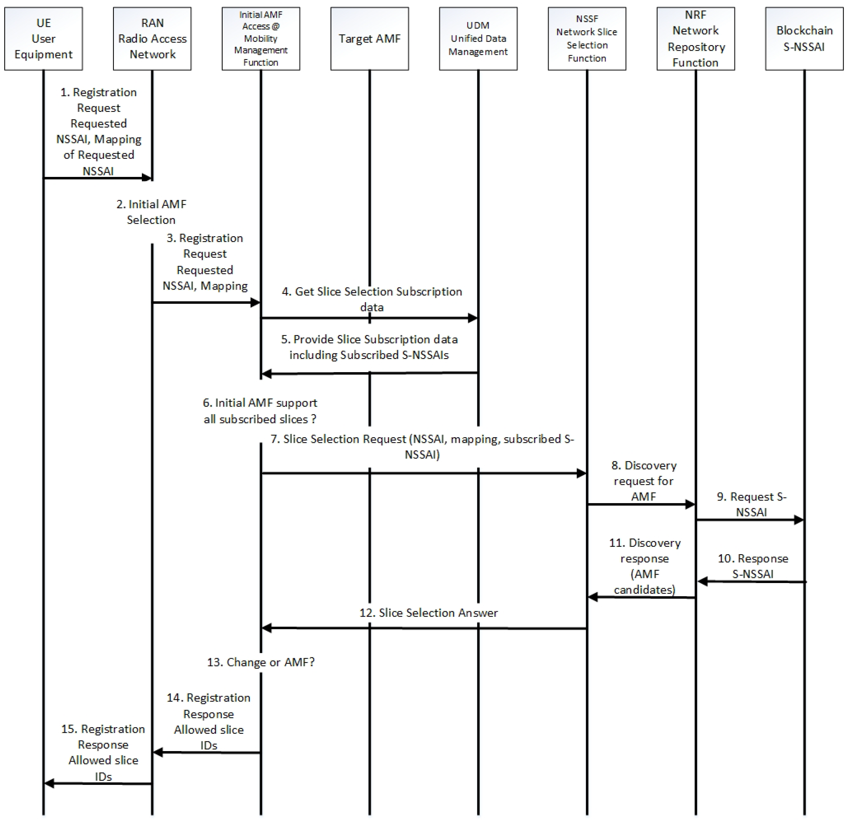
- The UE sends the RAN a list of S-NSSAI in the registration request to find the slice. It can also send a mapping of the requested NSSAI in the case of roaming. The RAN does not know the subscription data for this UE.
- The RAN performs the initial selection of the access and mobility function (AMF). This choice can be based on an AMF address or RAT and the requested NSSAI. The RAN can also apply local configuration when the provided information is insufficient or invalid.
- To perform the registration, the RAN sends a request to the AMF, and this information contains the requested NSSAI and mapping information (in the case of roaming).
- The initial AMF checks whether access to this S-NSSAI is allowed. The AMF contacts the UDM to make a request for the UE’s slice selection Subscription data.
- The first UDM supplies the requested data to the first AMF.
- The AMF now has information about the UE, i.e., which slices are subscribed to, from the information supplied by the UDM. The AMF now has the data to cross-check whether the UE is allowed to access the slices requested.
- The first AMF may not be able to service all S-NSSAI on request. In this case, it sends a network slice selection request to the NSSF. This request can hold the requested NSSAI, mapping, subscribed S-NSSAI, and other parameters [54]. The NSSF may need to obtain data from the NRF to discover the target AMFs for this UE.
- The NSSF must contact the NRF to request a list of AMF candidates and include the S-NSSAI that it considers suitable for the candidate AMF [54].
- The NRF contacts the proper blockchain, which supplies a list of available identifiers.
- The blockchain returns the candidate list to the NRF.
- The NRF finds the AMF and returns a candidate list of AMFs to the NSSF.
- The NSSF returns to the first AMF the allowed NSSAI and optionally maps the allowed NSSAI and the target set or the list of candidate AMFs.
- The initial AMF receives the list of candidate AMFs. The stored AMF instance address must contact the NRF for discovery if it does not have the candidate. The first AMF now has two options: redirecting the UE to the new target AMF or informing the target AMF that the first AMF will serve the UE. An action is chosen based on the local configuration and subscription information.
- The RAN sends the first UE message to the new target AMF and indicates the route change due to the slice information provided by the NSSF through the first AMF in the previous message.
- The new AMF that services the UE executing the UE’s requested slice now continues the standard registration procedure [144].
9. Protocols’ Analysis
10. Conclusions and Future Work
Author Contributions
Funding
Data Availability Statement
Conflicts of Interest
Abbreviations
| 3GPP | Third-Generation Partnership Project |
| 4G | Fourth-Generation Mobile Network |
| 5G | Fifth-Generation Mobile Network |
| 5G-b | Beyond Fifth-Generation Mobile Network |
| 5G-IA | 5G Infrastructure Association |
| 5G PPP | 5G Public–Private Partnership |
| 5GS | 5G System |
| 5GU | 5G for Ubiquitous Connectivity |
| 6G | Sixth-Generation Mobile Network |
| AAC | Augmentative and Alternative Communication |
| ABAC | Attribute-Based Access Control |
| AC | Access Control |
| AMF | Access and Mobility Management Function |
| BBU | Baseband Unit |
| BFSI | Banking, Financial Services, and Insurance |
| CA | Certificate Authority |
| CAC | Capability-Based Access Control |
| CN | Core Network |
| C-RAN | Cloud Radio Access Network; Centralized Radio Access Network |
| CSP | Content Security Policy |
| D2D | Device-to-Device |
| DAC | Discretionary Access Control |
| DDoS | Distributed Denial of Service |
| DMA | Direct Memory Access |
| DoS | Denial of Service |
| E2E | End-to-End |
| ETSI | European Telecommunications Standards Institute |
| eMBB | Enhanced Mobile Broadband |
| ERC | Ethereum Request for Comments |
| FDMA | Frequency Division Multiple Access |
| F-OFDM | Filtered-Orthogonal Frequency-Division Multiplexing |
| FWA | Fixed Wireless Access |
| GMPLS | Generalized Multi-Protocol Label Switching |
| GSM | Global System for Mobile Communications |
| ID | Identity |
| IEEE | Institute of Electrical and Electronics Engineers |
| IMT-2020 | International Mobile Telecommunications-2020 |
| IOMMU | Input–Output Memory Management Unit |
| IoT | Internet of Things |
| IPsec | Internet Protocol Security |
| IPv4 | Internet Protocol Version 4 |
| IPv6 | Internet Protocol Version 6 |
| ISO OSI | International Organization for Standardization |
| Open Systems Interconnection | |
| ISP | Internet Service Provider |
| IT | Information Technology |
| ITU | International Telecommunication Union |
| JSON | JavaScript Object Notation |
| JWT | JSON Web Token |
| LTE | Long Term Evolution |
| M2M | Machine-to-Machine |
| MAC | Mandatory Access Control |
| MACsec | Media Access Control Security |
| MANO | Management and Orchestration |
| MEC | Multi-Access Edge Computing; Mobile Edge Computing |
| ML | Machine Learning |
| MNO | Mobile Network Operator |
| mMTC | Massive Machine Type Communication |
| MPLS | Multiprotocol Label Switching |
| NF | Network Function |
| NFV | Network Function Virtualization |
| NFVI | Network Function Virtualization Infrastructure |
| NRF | Network Repository Function |
| NSI | Network Slice Instance |
| NSSAI | Network Slice Selection Assistance Information |
| OFDM | Orthogonal Frequency-Division Multiplexing |
| OPSEC | Operations Security |
| OQAM/FBMC | Offset QAM/Filter-Bank Multi-Carrier |
| OS | Operating System |
| OSI | Open Systems Interconnection |
| OXC | Optical Cross-Connect |
| PIN | Personal Identification Number |
| P-OFDM | Polar-Orthogonal Frequency-Division Multiplexing |
| PoW | Proof of Work |
| QAM | Quadrature amplitude modulation |
| QAM-FBMC | QAM Filter-Bank Multi-Carrier |
| QoE | Quality of Experience |
| QoS | Quality of Service |
| RAN | Radio Access Network |
| RAT | Radio Access Technology |
| RBAC | Role-Based Access Control |
| RFC | Request for Comments |
| RFID | Radio-Frequency Identifiier |
| ROADM | Reconfigurable Optical Add-Drop Multiplexer |
| SD | Service Differentiator |
| SDN | Software-Defined Networking |
| SEPP | Secure Edge Protection Proxy |
| SHA | Secure Hash Algorithm |
| S-NSSAI | Single Network Slice Selection Assistance Information |
| SST | Slice Service Type |
| SUPI | Subscription Permanent Identifier |
| TDMA | Time-Division Multiple Access |
| TLS | Transport Layer Security |
| TPS | Transactions Per Second |
| UAV | Unmanned Aerial Vehicle |
| UE | User Equipment |
| URL | Uniform Resource Locator |
| URLLC | Ultra-Reliable Low-Latency Communication |
| VLAN | Virtual Local Area Network |
| VM | Virtual Machine |
| VNF | Virtual Network Function |
| VPN | Virtual Private Network |
| VRF | Virtual Routing and Forwarding |
| VTF | Vertical Engagement Task Force |
References
- Minimum Requirements Related to Technical Performance for IMT-2020 Radio Interface(s); Report ITU-R M.2410-0; ITU: Geneva, Switzerland, 2017.
- Why Do We Need 5G? Available online: https://www.etsi.org/technologies/ (accessed on 17 January 2024).
- Spathoulas, G.; Katsikas, S. Towards a Secure Industrial Internet of Things. In Security and Privacy Trends in the Industrial Internet of Things. Advanced Sciences and Technologies for Security Applications; Alcaraz, C., Ed.; Springer: Cham, Switzerland, 2019. [Google Scholar] [CrossRef]
- Jiang, Y.; Duan, H.; Zhu, X.; Wei, Z.; Wang, T.; Zheng, F.C.; Sun, S. Toward URLLC: A Full Duplex Relay System with Self-Interference Utilization or Cancellation. IEEE Wirel. Commun. 2021, 28, 74–81. [Google Scholar] [CrossRef]
- Sefati, S.S.; Halunga, S. Ultra-reliability and low-latency communications on the internet of things based on 5G network: Literature review, classification, and future research view. Trans. Emerg. Telecommun. Technol. 2023, 34, e4770. [Google Scholar] [CrossRef]
- Doukoglou, T.; Gezerlis, V.; Trichias, K.; Kostopoulos, N.; Vrakas, N.; Bougioukos, M.; Legouable, R. Vertical Industries Requirements Analysis and Targeted KPIs for Advanced 5G Trials. In Proceedings of the 2019 European Conference on Networks and Communications (EuCNC), Valencia, Spain, 18–21 June 2019. [Google Scholar] [CrossRef]
- Vannithamby, R.; Soong, A.C.K. (Eds.) 5G Verticals: Customizing Applications, Technologies, and Deployment Techniques; Wiley: New York, NY, USA, 2020. [Google Scholar] [CrossRef]
- 5G Infrastructure Association Web Page. Available online: https://5g-ia.eu/verticals/ (accessed on 17 January 2024).
- Great Expectations: Sizing the Opportunity for 5G in Vertical Industries. Survey Report, Insights Mobile World Live, 9 March 2020. Available online: https://www.gsma.com/iot/resources/great-expectations-sizing-theopportunity-for-5g-in-vertical-industries/ (accessed on 17 January 2024).
- Nowak, T.W.; Sepczuk, M.; Kotulski, Z.; Niewolski, W.; Artych, R.; Bocianiak, K.; Osko, T.; Wary, J.P. Verticals in 5G MEC-Use Cases and Security Challenges. IEEE Access 2021, 9, 87251–87298. [Google Scholar] [CrossRef]
- Blancoa, B.; Fajardo, J.O.; Giannoulakis, I.; Kafetzakis, E.; Peng, S.; Pérez-Romero, J.; Trajkovska, I.; Khodashenas, P.S.; Goratti, L.; Paolino, M.; et al. Technology pillars in the architecture of future 5G mobile networks: NFV, MEC and SDN. Comput. Stand. Interfaces 2017, 54, 216–228. [Google Scholar] [CrossRef]
- Singh, S.; Jha, R.K. A Survey on Software-Defined Networking: Architecture for Next Generation Network. J. Netw. Syst. Manag. 2017, 25, 321–374. [Google Scholar] [CrossRef]
- Long, Q.; Chen, Y.; Zhang, H.; Lei, X. Software-Defined 5G and 6G Networks: A Survey. Mob. Netw. Appl. 2019, 27, 1792–1812. [Google Scholar] [CrossRef]
- Mijumbi, R.; Serrat, J.; Gorricho, J.L.; Bouten, N.; De Turck, F.; Boutaba, R. Network Function Virtualization: State-of-the-Art and Research Challenges. IEEE. Commun. Surv. Tuts. 2016, 18, 236–262. [Google Scholar] [CrossRef]
- Chiaraviglio, L.; Salsano, S.; Melazzi, N.B.; Sidoretti, G.; Rossetti, S.; Chiasserini, C.F.; Malrino, F.; D’Andreagiovanni, F. Algorithms for the design of 5G networks with VNF-based Reusable Functional Blocks. Ann. Telecommun. 2019, 74, 559–574. [Google Scholar] [CrossRef]
- Barakabitze, A.A.; Ahmad, A.; Mijumbi, R.; Hines, A. 5G network slicing using SDN and NFV: A survey of taxonomy, architectures and future challenges. Comput. Netw. 2020, 167, 106984. [Google Scholar] [CrossRef]
- Sahay, R.; Meng, W.; Jensen, C.D. The application of Software Defined Networking on securing computer networks: A survey. J. Netw. Comp. Appl. 2019, 131, 89–108. [Google Scholar] [CrossRef]
- Nife, F.; Kotulski, Z.; Reyad, O. New SDN-Oriented Distributed Network Security System. Appl. Math. Inf. Sci. 2018, 12, 673–683. [Google Scholar] [CrossRef]
- Hu, Y.-C.; Patel, M.; Sabella, D.; Sprecher, N.; Young, V. Mobile Edge Computing. A key Technology towards 5G, ETSI White Paper No. 11, First Edition, September 2015. Available online: https://www.etsi.org/images/files/etsiwhitepapers/etsi_wp11_mec_a_key_technology_towards_5g.pdf (accessed on 17 January 2024).
- Enisa Threat Landscape for 5G Networks. Threat Assessment for the Fifth Generation of Mobile Telecommunications Networks (5G), November 2019. Available online: https://www.enisa.europa.eu/publications/ (accessed on 17 January 2024).
- Enisa Threat Landscape for 5G Networks. Updated Threat Assessment for the Fifth Generation of Mobile Telecommunications Networks (5G), December 2020. Available online: https://www.enisa.europa.eu/publications/enisa-threat-landscape-report-for-5g-networks (accessed on 17 January 2024).
- Monshizadeh, M.; Khatri, V.; Adam, I. Security for Vertical Industries. In Wiley 5G Ref: The Essential 5G Reference; Wiley: New York, NY, USA, 2019. [Google Scholar] [CrossRef]
- Krishnan, P.; Duttagupta, S.; Achuthan, K. SDNFV Based Threat Monitoring and Security Framework for Multi-Access Edge Computing Infrastructure. Mob. Netw. Appl. 2019, 24, 1896–1923. [Google Scholar] [CrossRef]
- Fourati, H.; Maaloul, R.; Chaari, L. A survey of 5G network systems: Challenges and machine learning approaches. Int. J. Mach. Learn. Cyber. 2021, 12, 385–431. [Google Scholar] [CrossRef]
- Kotulski, Z.; Nowak, T.W.; Sepczuk, M.; Tunia, M.; Artych, R.; Bocianiak, K.; Osko, T.; Wary, J.P. Towards constructive approach to end-to-end slice isolation in 5G networks. EURASIP J. Inf. Sec. 2018, 2018, 2. [Google Scholar] [CrossRef]
- 5G E2E Technology to Support Verticals URLLC Requirements. NGMN Alliance. 2020. Available online: https://ngmn.org/wp-content/uploads/200210-NGMN_Verticals_URLLC_Requirements_v16.pdf (accessed on 17 January 2024).
- Dai, H.-N.; Wu, Y.; Imran, M.; Nasser, N. Integration of Blockchain and Network Softwarization for Space-Air-Ground-Sea Integrated Networks. IEEE Internet Things Mag. 2022, 5, 166–172. [Google Scholar] [CrossRef]
- ETSI GR NGP 011 V1.1.1 (2018-09) Next Generation Protocols (NGP); E2E Network Slicing Reference Framework and Information Model. Available online: https://www.etsi.org/deliver/etsi_gr/NGP/001_099/011/01.01.01_60/gr_ngp011v010101p.pdf (accessed on 17 January 2024).
- Kotulski, Z.; Nowak, T.W.; Sepczuk, M.; Tunia, M.A. 5G networks: Types of isolation and their parameters in RAN and CN slices. Comput. Netw. 2020, 171, 107135. [Google Scholar] [CrossRef]
- 5G Systems—Enabling Industry and Society Transformation, Ericsson White Paper, UEN 284 23-3244, Ericsson 2015. Available online: https://gsacom.com/paper/ericsson-mobility-report-mwc-2015-edition/ (accessed on 17 January 2024).
- Gentile, A.F.; Fazio, P.; Miceli, G. A Survey on the Implementation and Management of Secure Virtual Private Networks (VPNs) and Virtual LANs (VLANs) in Static and Mobile Scenarios. Telecom 2021, 2, 430–445. [Google Scholar] [CrossRef]
- Kotulski, Z.; Nowak, T.; Sepczuk, M.; Tunia, M.; Artych, R.; Bocianiak, K.; Osko, T.; Wary, J.P. On end-to-end approach for slice isolation in 5G networks. Fundamental challenges. In Proceedings of the 2017 Federated Conference on Computer Science and Information Systems (FedCSIS), Prague, Czech Republic, 3–6 September 2017; Available online: https://ieeexplore.ieee.org/abstract/document/8104638 (accessed on 17 January 2024).
- ONF TR-521 SDN Architecture, Version 1.1, Open Networking Foundation. 2016. Available online: https://opennetworking.org/wp-content/uploads/2014/10/TR-521_SDN_Architecture_issue_1.1.pdf (accessed on 17 January 2024).
- Guerzoni, R.; Trivisonno, R.; Soldani, D. SDN-based architecture and procedures for 5G networks. In Proceedings of the 1st International Conference on 5G for Ubiquitous Connectivity (5GU), Akaslompolo, Finland, 26–28 November 2014. [Google Scholar] [CrossRef][Green Version]
- Nife, F.N.; Kotulski, Z. Application-Aware Firewall Mechanism for Software Defined Networks. J. Netw. Syst. Manag. 2020, 28, 605–626. [Google Scholar] [CrossRef]
- Deb, R.; Roy, S. A comprehensive survey of vulnerability and information security in SDN. Comput. Netw. 2022, 206, 108802. [Google Scholar] [CrossRef]
- Alharbi, T. Deployment of Blockchain Technology in Software Defined Networks: A Survey. IEEE Access 2020, 8, 9146–9156. [Google Scholar] [CrossRef]
- ETSI GS NFV-MAN 001 V1.2.1, Network Functions Virtualisation (NFV);Management and Orchestration; Report on Management and Orchestration Framework (2021-12). Available online: https://www.etsi.org/deliver/etsi_gr/NFV-MAN/001_099/001/01.02.01_60/gr_NFV-MAN001v010201p.pdf (accessed on 17 January 2024).
- Chowdhury, N.M.K.; Boutaba, R. A survey of network virtualization. Comput. Netw. 2010, 54, 862–876. [Google Scholar] [CrossRef]
- Boubendir, A.; Guillemin, F.; Le Toquin, C.; Alberi-Morel, M.L.; Faucheux, F.; Kerboeuf, S.; Lafragette, J.L.; Orlandi, B. Federation of Cross-Domain Edge Resources: A Brokering Architecture for Network Slicing. In Proceedings of the 2018 4th IEEE Conference on Network Softwarization and Workshops (NetSoft), Montreal, QC, Canada, 25–29 June 2018; pp. 415–423. [Google Scholar] [CrossRef]
- NFV Security in 5G—Challenges and Best Practices, ENISA Report, 24 February 2022. Available online: https://www.enisa.europa.eu/publications/nfv-security-in-5g-challenges-and-best-practices (accessed on 17 January 2024).
- Nguyen, D.C.; Pathirana, P.N.; Ding, M.; Seneviratne, A. Blockchain for 5G and beyond networks: A state of the art survey. J. Abbr. 2008, 10, 142–149. [Google Scholar] [CrossRef]
- Dighriri, M.; Alfoudi, A.S.D.; Lee, G.M.; Baker, T. Data Traffic Model in Machine to Machine Communications over 5G Network Slicing. In Proceedings of the 2016 9th International Conference on Developments in eSystems Engineering (DeSE), Liverpool, UK, 31 August–2 September 2016; pp. 239–244. [Google Scholar] [CrossRef]
- ETSI GS MEC 003 V3.1.1 Multi-Access Edge Computing (MEC); Framework and Reference Architecture, (2022-03). Available online: https://www.etsi.org/deliver/etsi_gs/MEC/001_099/003/03.01.01_60/gs_MEC003v030101p.pdf (accessed on 17 January 2024).
- Harmonizing Standards for Edge Computing—A Synergized Architecture Leveraging ETSI ISG MEC and 3GPP Specifications, ETSI White Paper No. 36, July 2020. Available online: https://www.etsi.org/images/files/ETSIWhitePapers/ETSI_wp36_Harmonizing-standards-for-edge-computing.pdf (accessed on 17 January 2024).
- Giust, F.; Verin, G.; Antevski, K.; Chou, J.; Fang, Y.; Featherstone, W.; Fontes, F.; Frydman, D.; Li, A.; Manzalini, A.; et al. MEC Deployments in 4G and Evolution towards 5G. ETSI White Paper No. 24, First Edition—February 2018. Available online: https://www.etsi.org/images/files/etsiwhitepapers/etsi_wp24_mec_deployment_in_4g_5g_final.pdf (accessed on 17 January 2024).
- 3GPP, Telecommunication Management; Study on Management and Orchestration of Network Slicing for Next-Generation Network. Specification 28.801. 2018. Available online: https://www.3gpp.org/ftp/Specs/archive/28_series/28.801/ (accessed on 17 January 2024).
- SLICENET: End-to-End Cognitive Network Slicing and Slice Management Framework in Virtualised Multi-Domain, Multi-Tenant 5G Networks. Available online: https://5g-ppp.eu/slicenet/ (accessed on 17 January 2024).
- Rost, P.; Mannweiler, C.; Michalopoulos, D.S.; Sartori, C.; Sciancalepore, V.; Sastry, N.; Holl, O.; Tayade, S.; Han, B.; Bega, D.; et al. Network Slicing to Enable Scalability and Flexibility in 5G Mobile Network. IEEE Commun. Mag. 2017, 55, 72–79. [Google Scholar] [CrossRef]
- ETSI GR NFV-REL 010 V3.1.1 (2019-06) Network Functions Virtualisation (NFV) Release 3; Reliability; Report on NFV Resiliency for the Support of Network Slicing. Available online: https://www.etsi.org/deliver/etsi_gr/NFV-REL/001_099/010/03.01.01_60/gr_NFV-REL010v030101p.pdf (accessed on 17 January 2024).
- ETSI GR NFV-EVE 012 V3.1.1 (2017-12) Network Functions Virtualisation (NFV) Release 3; Evolution and Ecosystem; Report on Network Slicing Support with ETSI NFV Architecture Framework. Available online: https://www.etsi.org/deliver/etsi_gr/NFV-EVE/001_099/012/03.01.01_60/gr_nfv-eve012v030101p.pdf (accessed on 17 January 2024).
- ETSI GR MEC 024 V2.1.1 (2019-11) Multi-Access Edge Computing (MEC); Support for Network Slicing. Available online: https://www.etsi.org/deliver/etsi_gr/MEC/001_099/024/02.01.01_60/gr_mec024v020101p.pdf (accessed on 17 January 2024).
- Lu, Y.; Chen, X.; Xi, R.; Chen, Y. An access selection mechanism in 5G network slicing. In Proceedings of the 2020 IEEE International Conference on Smart Internet of Things (SmartIoT), Beijing, China, 14–16 August 2020; pp. 72–78. [Google Scholar] [CrossRef]
- ETSI TS 123 501 5G; System Architecture for the 5G System (5GS), V17.7.0 (2023-01). Available online: https://www.etsi.org/deliver/etsi_ts/123500_123599/123501/17.07.00_60/ts_123501v170700p.pdf (accessed on 17 January 2024).
- CHARISMA, Converged Heterogeneous Advanced 5G Cloud-RAN Architecture for Intelligent and Secure Media Access. 2016. Available online: https://www.charisma5g.eu/ (accessed on 17 January 2024).
- Li, Q.; Wu, G.; Papathanassiou, A.; Mukherjee, U. An end-to-end network slicing framework for 5G wireless communication systems. arXiv 2016, arXiv:1608.00572. [Google Scholar]
- WWRF, White Paper 3: End to End Network Slicing. 2017. Available online: https://www.wwrf.ch/files/wwrf/content/files/publications/outlook/White%20Paper%203-End%20to%20End%20Network%20Slicing.pdf (accessed on 17 January 2024).
- Viswanathan, A.; Neuman, B.C. A Survey of Isolation Techniques; Draft Copy; University of Southern California, Information Sciences Institute: Los Angeles, CA, USA, 2009. [Google Scholar]
- Ankergård, S.F.J.J.; Dushku, E.; Dragoni, N. State-of-the-Art Software-Based Remote Attestation: Opportunities and Open Issues for Internet of Things. Sensors 2021, 21, 1598. [Google Scholar] [CrossRef]
- Gama, K.; Donsez, D. A Self-healing Component Sandbox for Untrustworthy Third Party Code Execution. In Component-Based Software Engineering CBSE 2010; Grunske, L., Reussner, R., Plasil, F., Eds.; Lecture Notes in Computer Science; Springer: Berlin/Heidelberg, Germany, 2010; Volume 6092. [Google Scholar] [CrossRef]
- Gupta, D.; Cherkasova, L.; Gardner, R.; Vahdat, A. Enforcing Performance Isolation Across Virtual Machines in Xen. In Middleware 2006: ACM/IFIP/USENIX 7th International Middleware Conference, Melbourne, Australia, 27 November–1 December 2006; van Steen, M.H., Ed.; Lecture Notes in Computer Science, 4290; Springer: Berlin/Heidelberg, Germany, 2006; pp. 342–362. [Google Scholar] [CrossRef]
- Narayanan, V.; Huang, Y.; Tan, G.; Jaeger, T.; Burtsev, A. Lightweight kernel isolation with virtualization and VM functions. In Proceedings of the VEE ’20 Proceedings of the 16th ACM SIGPLAN/SIGOPS International Conference on Virtual Execution Environments, Lausanne, Switzerland, 17 March 2020; pp. 157–171. [Google Scholar] [CrossRef]
- Ehret, A.; Rosario, E.D.; Schwicking, C.; Gettings, K.; Kinsy, M.A. Reconfigurable Hardware Root-of-Trust for Secure Edge Processing. In Proceedings of the 2021 IEEE High-Performance Extreme Computing Conference (HPEC), Waltham, MA, USA, 20–24 September 2021; pp. 1–7. [Google Scholar] [CrossRef]
- Farinacci, D.; Li, T.; Hanks, S.; Meyer, D.; Traina, P. Generic Routing Encapsulation (GRE), RFC 2784. 2000. Available online: https://www.rfc-editor.org/rfc/rfc2784.html (accessed on 17 January 2024).
- Hamzeh, K.; Pall, G.; Verthein, W.; Taarud, J.; Little, W.; Zorn, G. Point-to-Point Tunneling Protocol (PPTP), RFC 2637. 1999. Available online: https://www.rfc-editor.org/rfc/rfc2637 (accessed on 17 January 2024).
- Rosen, E. Rekhter, BGP/MPLS IP Virtual Private Networks (VPNs), RFC 4364, IETF, February 2006. Available online: https://www.rfc-editor.org/rfc/rfc4364 (accessed on 17 January 2024).
- Benhaddou, D.; Alanqar, W. Layer 1 virtual private networks in multidomain next-generation networks. IEEE Commun. Mag. 2007, 45, 52–58. [Google Scholar] [CrossRef]
- Takeda, T. Framework and Requirements for Layer 1 Virtual Private Networks, RFC 4847. 2007. Available online: https://datatracker.ietf.org/doc/html/rfc4847 (accessed on 17 January 2024).
- Konorski, J.; Pacyna, P.; Kolaczek, G.; Kotulski, Z.; Cabaj, K.; Szalachowski, P. A Virtualization-Level Future Internet Defense-in-Depth Architecture. In Recent Trends in Computer Networks and Distributed Systems Security. SNDS 2012. Communications in Computer and Information Science; Thampi, S.M., Zomaya, A.Y., Strufe, T., Alcaraz Calero, J.M., Thomas, T., Eds.; Springer: Berlin/Heidelberg, Germany, 2012; Volume 335. [Google Scholar] [CrossRef]
- Townsley, W.; Valencia, A.; Rubens, A.; Pall, G.; Zorn, G.; Palter, B. Layer Two Tunneling Protocol L2TP, RFC 2661. 1999. Available online: https://www.rfc-editor.org/rfc/rfc2661.html (accessed on 17 January 2024).
- Kent, S.; Seo, K. Security Architecture for the Internet Protocol, RFC 4301, RFC. 2005. Available online: https://www.rfc-editor.org/rfc/rfc4301 (accessed on 17 January 2024).
- Furuhashi, R.; Nakao, A. Opentag: Tag-based network slicing for wide-area coordinated in-network packet processing. In Proceedings of the 2011 IEEE International Conference on Communications Workshops (ICC), Kyoto, Japan, 5–9 June 2011. [Google Scholar] [CrossRef]
- Yaga, D.; Mell, P.; Roby, N.; Scarfon, K. NISTIR 8202, Blockchain Technology Overview. 2018. Available online: https://csrc.nist.gov/publications/detail/nistir/8202/final (accessed on 17 January 2024).
- Natarajan, H.; Krause, S.; Gradstein, H. World Bank Group, Distributed Ledger Technology (DLT) and Blockchain. 2017. Available online: https://olc.worldbank.org/system/files/122140-WP-PUBLIC-Distributed-LedgerTechnology-and-Blockchain-Fintech-Notes.pdf (accessed on 17 January 2024).
- Isnsiti, M.; Lakhani, K.R. The Truth about Blockchain. 2017. Available online: https://hbr.org/2017/01/the-truth-about-blockchain (accessed on 17 January 2024).
- Haber, S.; Stornetta, W.S. How to time-stamp a digital document. J. Cryptol. 1991, 3, 99–111. [Google Scholar] [CrossRef]
- Narayanan, A.; Bonneau, J.; Felten, E.; Miller, A.; Goldfeder, S. Bitcoin and Cryptocurrency Technologies: A Comprehensive Introduction; Princeton University Press: Princeton, NJ, USA, 2016; ISBN 978-0-691-17169-2. [Google Scholar]
- Lamport, L. The Part-Time Parliament. 1998. Available online: https://lamport.azurewebsites.net/pubs/lamport-paxos.pdf (accessed on 17 January 2024).
- Zhou, S.; Li, K.; Xiao, L.; Cai, J.; Liang, W.; Castiglione, A. A Systematic Review of Consensus Mechanisms in Blockchain. Mathematics 2023, 11, 2248. [Google Scholar] [CrossRef]
- Okamoto, T.; Ohta, K. Universal Electronic Cash. In Advances in Cryptology — CRYPTO ’91. CRYPTO 1991; Feigenbaum, J., Ed.; Lecture Notes in Computer Science; Springer: Berlin/Heidelberg, Germany, 1992; Volume 576. [Google Scholar] [CrossRef]
- Merkle, R.C. A Digital Signature Based on a Conventional Encryption Function. In Advances in Cryptology—CRYPTO ’87. CRYPTO 1987; Pomerance, C., Ed.; Lecture Notes in Computer Science; Springer: Berlin/Heidelberg, Germany, 1988; Volume 293. [Google Scholar] [CrossRef]
- Nakamoto, S. Bitcoin: A Peer-to-Peer Electronic Cash System. 2008. Available online: https://bitcoin.org/bitcoin.pdf (accessed on 17 January 2024).
- Dwork, C.; Naor, M. Pricing via Processing or Combatting Junk Mail. In Advances in Cryptology — CRYPTO’ 92. CRYPTO 1992; Brickell, E.F., Ed.; Lecture Notes in Computer Science; Springer: Berlin/Heidelberg, Germany, 1993; Volume 740. [Google Scholar] [CrossRef]
- Ge, L.; Wang, J.; Zhang, G. Survey of Consensus Algorithms for Proof of Stake in Blockchain. Secur. Commun. Netw. 2022, 2022, 2812526. [Google Scholar] [CrossRef]
- Courtois, N.T.; Grajek, M.; Naik, R. Optimizing SHA256 in Bitcoin Mining. In Cryptography and Security Systems. CSS 2014. Communications in Computer and Information Science; Kotulski, Z., Księżopolski, B., Mazur, K., Eds.; Springer: Berlin/Heidelberg, Germany, 2014; Volume 448. [Google Scholar] [CrossRef]
- Onopa, S.; Kotulski, Z. Improving security of lightweith SHA-3 against preimage attacks. Int. J. Electron. Telecommun. 2018, 64, 159–166. [Google Scholar] [CrossRef]
- Ahmed-Rengers, M.; Kostiainen, K. Don’t Mine, Wait in Line: Fair and Efficient Blockchain Consensus with Robust Round Robin. arXiv 2018, arXiv:1804.07391. [Google Scholar] [CrossRef]
- Manolache, M.A.; Manolache, S.; Tapus, N. Decision Making using the Blockchain Proof of Authority Consensus. Procedia Comput. Sci. 2022, 199, 580–588. [Google Scholar] [CrossRef]
- Chen, L.; Xu, L.; Shah, N.; Gao, Z.; Lu, Y.; Shi, W. On Security Analysis of Proof-of-Elapsed-Time (PoET). In Stabilization, Safety, and Security of Distributed Systems; SSS 2017; Spirakis, P., Tsigas, P., Eds.; Lecture Notes in Computer Science; Springer: Cham, Switzerland, 2017; Volume 10616. [Google Scholar] [CrossRef]
- Khan, D.; Jung, L.T.; Hashmani, M.A.; Waqas, A. A Critical Review of Blockchain Consensus Model. In Proceedings of the 2020 3rd International Conference on Computing, Mathematics and Engineering Technologies (iCoMET), Sukkur, Pakistan, 29–30 January 2020; pp. 1–6. [Google Scholar] [CrossRef]
- Zheng, Z.; Xie, S.; Dai, H.; Chen, X.; Wang, H. An Overview of Blockchain Technology: Architecture, Consensus, and Future Trends. 2017. Available online: https://ieeexplore.ieee.org/document/8029379 (accessed on 17 January 2024).
- Shetty, S.S.; Kamhoua, C.A.; Njilla, L.L. Blockchain for Distributed Systems Security; Wiley: Hoboken, NJ, USA, 2019; ISBN 978-1-119-51958-4. [Google Scholar]
- Nasir, Q.; Qasse, I.A.; Talib, M.A.; Nassif, A.B. Performance Analysis of Hyberledger Fabric Platforms. Secur. Commun. Netw. 2018, 2018, 3976093. [Google Scholar] [CrossRef]
- Bayer, D.; Haber, S.; Stornetta, W.S. Improving the Efficiency and Reliability of Digital Time-Stamping. In Sequences II; Capocelli, R., De Santis, A., Vaccaro, U., Eds.; Springer: New York, NY, USA, 1993. [Google Scholar] [CrossRef]
- Leonardos, S.; Reijsbergen, D.; Piliouras, G. PREStO: A Systematic Framework for Blockchain Consensus Protocols. IEEE Trans. Eng. Manag. 2020, 67, 1028–1044. [Google Scholar] [CrossRef]
- Szalachowski, P. Blockchain-based TLS Notary Service. arXiv 2018, arXiv:1804.00875v1. [Google Scholar]
- Lin, I.-C.; Liao, T.-C. A Survey of Blockchain Security Issues and Challenges. 2017. Available online: https://www.semanticscholar.org/paper/A-Survey-of-Blockchain-Security-Issues-and-Lin-Liao/f61edb500c023c4c4ef665bd7ed2423170773340 (accessed on 17 January 2024).
- Chia, V.; Hartel, P.; Hum, Q.; Ma, S.; Piliouras, G.; Reijsbergen, D.; van Staalduinen, M.; Szalachowski, P. Rethinking Blockchain Security: Position Paper. 2018. Available online: https://arxiv.org/pdf/1806.04358.pdf (accessed on 17 January 2024).
- Kotulski, Z.; Szczepinski, W. Error Analysis with Applications in Engineering; Springer: Dordrecht, The Netherlands, 2010. [Google Scholar] [CrossRef]
- Jangirala, S.; Das, A.K.; Vasilakos, V. Designing Secure Lightweight Blockchain-Enabled RFID-Based Authentication Protocol for Supply Chains in 5G Mobile Edge Computing Environment. IEEE Trans. Ind. Inf. 2020, 16, 7081–7093. [Google Scholar] [CrossRef]
- Kim, H.W.; Jeong, Y.S. Secure Authentication-Management human-centric Scheme for trusting personal resource information on mobile cloud computing with blockchain. Hum. Cent. Comput. Inf. Sci. 2018, 8, 11. [Google Scholar] [CrossRef]
- Huh, J.H.; Seo, K. Blockchain-based mobile fingerprint verification and automatic log-in platform for future computing. J. Supercomput. 2019, 75, 3123–3139. [Google Scholar] [CrossRef]
- Widick, L.; Ranasinghe, I.; Dantu, R.; Jonnada, S. Blockchain Based Authentication and Authorization Framework for Remote Collaboration Systems. In Proceedings of the 2019 IEEE 20th International Symposium on “A World of Wireless, Mobile and Multimedia Networks” (WoWMoM), Washington, DC, USA, 10–12 June 2019; pp. 1–7. [Google Scholar] [CrossRef]
- Hammi, M.T.; Hammi, B.; Bellot, P.; Serhrouchni, A. Bubbles of Trust: A decentralized blockchain-based authentication system for IoT. Comput. Secur. 2018, 78, 126–142. [Google Scholar] [CrossRef]
- Ouaddah, A.; Abou Elkalam, A.; Ait Ouahman, A. FairAccess: A new Blockchain-based access control framework for the Internet of Things. Secur. Commun. Netw. 2016, 9, 5943–5964. [Google Scholar] [CrossRef]
- Sanda, T.; Inaba, H. Proposal of new authentication method in Wi-Fi access using Bitcoin 2.0. In Proceedings of the 2016 IEEE 5th Global Conference on Consumer Electronics, Kyoto, Japan, 11–14 October 2016; pp. 1–5. [Google Scholar] [CrossRef]
- Mohsin, A.H.; Zaidan, A.A.; Zaidan, B.B.; Albahri, O.S.; Albahri, A.S.; Alsalem, M.A.; Mohammed, K.I. Blockchain authentication of network applications: Taxonomy, classification, capabilities, open challenges, motivations, recommendations and future directions. Comput. Stand. Interfaces 2019, 64, 41–60. [Google Scholar] [CrossRef]
- Ghaffari, F.; Bertin, E.; Hatin, J.; Crespi, N. Authentication and access control based on distributed ledger technology: A survey. In Proceedings of the BRAINS 2020: 2nd Conference on Blockchain Research & Applications for Innovative Networks and Services, Paris, France, 28–30 September 2020; pp. 79–86. [Google Scholar] [CrossRef]
- Thakker, J.; Park, Y. Resilient and Efficient Blockchain Consensus Protocol for Internet-of-Things. In Proceedings of the 2020 IEEE International Conference on Consumer Electronics (ICCE), Las Vegas, NV, USA, 4–6 January 2020; pp. 1–6. [Google Scholar] [CrossRef]
- Lesavre, L.; Varin, P.; Mell, P.; Davidson, M.; Shook, J. A Taxonomic Approach to Understanding Emerging Blockchain Identity Management Systems. 2020. Available online: https://nvlpubs.nist.gov/nistpubs/CSWP/NIST.CSWP.01142020.pdf (accessed on 17 January 2024).
- ETSI TS 133 501 V17.7.0 (2022-09), 5G: Security Architecture and Procedures for 5G System. Available online: https://cdn.standards.iteh.ai/samples/67056/b6e5388b825a4a929d08f8f72a86676c/ETSI-TS-133-501-V17-7-0-2022-09-.pdf (accessed on 17 January 2024).
- RFC 9068, JSON Web Token (JWT) Profile for OAuth 2.0 Access Tokens, Internet Engineering Task Force, October 2021. Available online: https://www.rfc-editor.org/info/rfc9068 (accessed on 17 January 2024).
- Request for Comments (RFCs) for the COMIT Network. Available online: https://github.com/comit-network/RFCs (accessed on 17 January 2024).
- Fotiou, N.; Pittaras, I.; Siris, V.A.; Voulgaris, S.; Polyzos, G.C. OAuth 2.0 authorization using blockchain-based tokens. arXiv 2020, arXiv:2001.10461. [Google Scholar] [CrossRef]
- Moreschini, S.; Pecorelli, F.; Li, X.; Naz, S.; Hästbacka, D.; Taibi, D. Cloud Continuum: The Definition. IEEE Access 2022, 10, 131876–131886. [Google Scholar] [CrossRef]
- Tong, W.; Dong, X.; Shen, Y.; Zheng, J. BC-RAN: Cloud radio access network enabled by blockchain for 5G. Comput. Commun. 2020, 162, 179–186. [Google Scholar] [CrossRef]
- Al-Naji, F.H.; Zagrouba, R. A survey on continuous authentication methods in Internet of Things environment. Comput. Commun. 2020, 163, 109–133. [Google Scholar] [CrossRef]
- Huawei Technologies Co., Ltd. 5G MEC IP Network White Paper. 2020. Available online: https://carrier.huawei.com/~/media/CNBGV2/download/program/5G-MEC-IP-Network-White-Paper-en-v2.pdf (accessed on 17 January 2024).
- Zhang, S.; Lee, J.-H. A Group Signature and Authentication Scheme for Blockchain-Based Mobile-Edge Computing. IEEE Internet Things J. 2020, 7, 4557–4565. [Google Scholar] [CrossRef]
- Queralta, J.P.; Qinqing, L.; Zou, Z.; Westerlund, T. Enhancing Autonomy with Blockchain and Multi-Access Edge Computing in Distributed Robotic Systems. In Proceedings of the 2020 Fifth International Conference on Fog and Mobile Edge Computing (FMEC), Paris, France, 20–23 April 2020; pp. 180–187. [Google Scholar] [CrossRef]
- Nokia, Dynamic End-to-End Network Slicing for 5G, White Paper. 2016. Available online: https://gsacom.com/paper/dynamic-end-end-network-slicing-5g/ (accessed on 17 January 2024).
- Lin, W.; Xu, X.; Qi, L.; Zhang, X.; Dou, W.; Khosravi, M.R. A Proof-of-Majority Consensus Protocol for Blockchain-enabled Collaboration Infrastructure of 5G Network Slice Brokers. In Proceedings of the BSCI ’20: Proceedings of the 2nd ACM International Symposium on Blockchain and Secure Critical Infrastructure, Taipei, Taiwan, 6 October 2020; pp. 41–52. [Google Scholar] [CrossRef]
- Sattar, D.; Matrawy, A. Optimal Slice Allocation in 5G Core Networks. arXiv 2018, arXiv:1802.04655. [Google Scholar] [CrossRef]
- Yang, D.; Yoo, S.; Doh, I.; Chae, K. Selective blockchain system for secure and efficient D2D communication. J. Netw. Comput. Appl. 2021, 173, 102817. [Google Scholar] [CrossRef]
- Lee, H.; Ma, M. Blockchain-based mobility management for 5G. Future Gener. Comput. Syst. 2020, 110, 638–646. [Google Scholar] [CrossRef]
- Tan, L.; Xiao, H.; Yu, K.; Aloqaily, M.; Jararweh, Y. A blockchain-empowered crowdsourcing system for 5G-enabled smart cities. Comput. Stand. Interfaces 2021, 76, 103517. [Google Scholar] [CrossRef]
- Ericsson White Paper, 5G Systems. Enabling Industry and Society Transformation, UEN 284 23-3251 Rev B, January 2017. Available online: https://www.ericsson.com/49daeb/assets/local/reports-papers/white-papers/wp-5g-systems.pdf (accessed on 17 January 2024).
- Kodjiku, S.L.; Han, T.; Fang, Y.; Stacy, E.; Aggrey, E.B.; Sey, C.; Asamoah, K.O.; Fiasam, L.D.; Aidoo, E.; Wang, X. WQCrowd: Secure blockchain-based crowdsourcing framework with multi-tier worker quality evaluation. J. King Saud Univ.—Comput. Inf. Sci. 2023, 35, 101843. [Google Scholar] [CrossRef]
- Li, S.; Bai, X.; Wei, S. Blockchain-Based Crowdsourcing Framework with Distributed Task Assignment and Solution Verification. Secur. Commun. Netw. 2022, 2022, 9464308. [Google Scholar] [CrossRef]
- Luo, H.; Liu, S.; Xu, S.; Luo, J. LECast: A Low-Energy-Consumption Broadcast Protocol for UAV Blockchain Networks. Drones 2023, 7, 76. [Google Scholar] [CrossRef]
- Saad, M.; Spaulding, J.; Njilla, L.; Kamhoua, C.; Shetty, S.; Nyang, D.H.; Mohaisen, A. Exploring the Attack Surface of Blockchain: A Systematic Overview. arXiv 2019. [Google Scholar] [CrossRef]
- Li, W.; Su, Z.; Li, R.; Zhang, K.; Wang, Y. Blockchain-Based Data Security for Artificial Intelligence Applications in 6G Networks. IEEE Netw. 2020, 34, 31–37. [Google Scholar] [CrossRef]
- Nguyen, T.; Tran, N.; Loven, L.; Partala, J.; Kechadi, M.T.; Pirttikangas, S. Privacy-Aware Blockchain Innovation for 6G: Challenges and Opportunities. In Proceedings of the 2020 2nd 6G Wireless Summit (6G SUMMIT), Levi, Finland, 17–20 March 2020; pp. 1–5. [Google Scholar] [CrossRef]
- Vincenzi, M.; Antonopoulos, A.; Kartsakli, E.; Vardakas, J.; Alonso, L.; Verikoukis, C. Multi-tenant slicing for spectrum management on the road to 5G. IEEE Wirel. Commun. 2017, 24, 118–125. [Google Scholar] [CrossRef]
- 5G ENSURE. 2016. Available online: www.5gensure.eu (accessed on 17 January 2024).
- 5G PPP Architecture Working Group, “View on 5G Architecture”, Version 3.0, February 2020. Available online: https://5g-ppp.eu/wp-content/uploads/2020/02/5G-PPP-5G-Architecture-White-Paper_final.pdf (accessed on 17 January 2024).
- Rebello, G.A.F.; Camilo, G.F.; Silva, L.G.; Guimarães, L.C.; de Souza, L.A.C.; Alvarenga, I.D.; Duarte, O.C.M. Providing a Sliced, Secure, and Isolated Software Infrastructure of Virtual Functions Through Blockchain Technology. In Proceedings of the 2019 IEEE 20th International Conference on High Performance Switching and Routing (HPSR), Xi’an, China, 26–29 May 2019; pp. 1–6. [Google Scholar] [CrossRef]
- ETSI TS 129 531 V17.6.0 (2022-10) 5G; 5G System; Network Slice Selection Services; Stage 3 (3GPP TS 29.531 Version 17.6.0 Release 17). Available online: https://cdn.standards.iteh.ai/samples/67165/acd783e5673b462db091226d86bc4f18/ETSI-TS-129-531-V17-6-0-2022-10-.pdf (accessed on 17 January 2024).
- GSM Association Non-Confidential, Official Document NG.116. “Generic Network Slice Template”. Version 7.0, 17 June 2022. Available online: https://www.gsma.com/newsroom/wp-content/uploads/NG.116-v7.0.pdf (accessed on 17 January 2024).
- ETSI TS 128 531 V17.6.0 (2023-01) 5G; Management and Orchestration; Provisioning (3GPP TS 28.531 version 17.6.0 Release 17). Available online: https://cdn.standards.iteh.ai/samples/67729/72813a2923024b0c9fee02c788a420e1/ETSI-TS-128-531-V17-6-0-2023-01-.pdf (accessed on 17 January 2024).
- Shurman, M.; Rawashdeh, J.; Jaradat, A. Slice Selection in 5G Networks: Novel Approach for Accessing Multiple Slices Simultaneously. In Proceedings of the 2020 11th International Conference on Information and Communication Systems (ICICS), Irbid, Jordan, 7–9 April 2020; pp. 113–117. [Google Scholar] [CrossRef]
- Diaz Rivera, J.J.; Khan, T.A.; Mehmood, A.; Song, W.-C. Network Slice Selection Function for Data Plane Slicing in a Mobile Network. In Proceedings of the 2019 20th Asia-Pacific Network Operations and Management Symposium (APNOMS), Matsue, Japan, 18–20 September 2019; pp. 1–4. [Google Scholar] [CrossRef]
- GSM Association Non-Confidential, Official Document NG.132—Report 5G Mobile Roaming Revisited (5GMRR) Phase 1, Version 2.0, 6 July 2022. Available online: https://www.gsma.com/newsroom/wp-content/uploads//NG.132-v2.0-1.pdf (accessed on 17 January 2024).
- ETSI TS 123 502 V17.7.0 (2023-01), Procedures for the 5G System (5GS). Available online: https://cdn.standards.iteh.ai/samples/67681/0a0f2faededb4d0ab3fae55ae6ad6a2c/ETSI-TS-123-502-V17-7-0-2023-01-.pdf (accessed on 17 January 2024).
- 3GPP TS 29.500 V18.4.0 (2024-01-02) 3rd Generation Partnership Project; Technical Specification Group Core Network and Terminals; 5G System; Technical Realization of Service Based Architecture; Stage 3 (Release 18). Available online: https://portal.3gpp.org/desktopmodules/Specifications/SpecificationDetails.aspx?specificationId=3338 (accessed on 29 January 2024).
- Niewolski, W.; Nowak, T.W.; Sepczuk, M.; Kotulski, Z.; Artych, R.; Bocianiak, K.; Wary, J.-P. Security Context Migration in MEC: Challenges and Use Cases. Electronics 2022, 11, 3512. [Google Scholar] [CrossRef]
- 3GPP TS 23.502 V16.18.0 (2023-12) 3rd Generation Partnership Project; Technical Specification Group Services and System Aspects; Procedures for the 5G System (5GS); Stage 2 (Release 16). Available online: https://portal.3gpp.org/desktopmodules/Specifications/SpecificationDetails.aspx?specificationId=3145 (accessed on 20 February 2024).
- Seddigh, N.; Nandy, B.; Makkar, R.; Beaumont, J.F. Security advances and challenges in 4G wireless networks. In Proceedings of the 2010 Eighth International Conference on Privacy, Security and Trust, Ottawa, ON, Canada, 17–19 August 2010; pp. 62–71. [Google Scholar] [CrossRef]













| Security Aspect | Simple Slice Access [147] | Slice-Specific Access That Requires Extra Authentication [147] | Simple Slice Access with Blockchain Technology |
|---|---|---|---|
| Security issues at slice level |
| ||
| Security challenges |
| ||
| Vulnerabilities |
| SDS in HTTP header for DoS. | |
| Extra security check | No validation of whether a network function is presenting the correct S-NSSAI. | S-NSSAI is requested via trusted blockchain technology. | |
| Security Aspect | Interworking Procedures without N26 Interface [147] | Untrusted Non-3GPP Access [147] | Trusted Non-3GPP Access [147] |
|---|---|---|---|
| Security challenges |
|
| |
| Vulnerabilities |
| Vulnerabilities in non-3GPP networks (WiFi, WiMAX, fixed networks, CDMA networks). | |
Disclaimer/Publisher’s Note: The statements, opinions and data contained in all publications are solely those of the individual author(s) and contributor(s) and not of MDPI and/or the editor(s). MDPI and/or the editor(s) disclaim responsibility for any injury to people or property resulting from any ideas, methods, instructions or products referred to in the content. |
© 2024 by the authors. Licensee MDPI, Basel, Switzerland. This article is an open access article distributed under the terms and conditions of the Creative Commons Attribution (CC BY) license (https://creativecommons.org/licenses/by/4.0/).
Share and Cite
Onopa, S.; Kotulski, Z. State-of-the-Art and New Challenges in 5G Networks with Blockchain Technology. Electronics 2024, 13, 974. https://doi.org/10.3390/electronics13050974
Onopa S, Kotulski Z. State-of-the-Art and New Challenges in 5G Networks with Blockchain Technology. Electronics. 2024; 13(5):974. https://doi.org/10.3390/electronics13050974
Chicago/Turabian StyleOnopa, Serhii, and Zbigniew Kotulski. 2024. "State-of-the-Art and New Challenges in 5G Networks with Blockchain Technology" Electronics 13, no. 5: 974. https://doi.org/10.3390/electronics13050974
APA StyleOnopa, S., & Kotulski, Z. (2024). State-of-the-Art and New Challenges in 5G Networks with Blockchain Technology. Electronics, 13(5), 974. https://doi.org/10.3390/electronics13050974

