Abstract
The primary focus in electrifying the transportation sector should be sustainability. This can be effectively attained through the application of the seven eco-efficiency principles, which constitute the global standard for assessing the sustainability of products. Consequently, this framework should guide the development of current electric vehicle designs. The first section of the present article assesses the alignment of the automotive industry with these sustainability requirements. Results show that even though the electric vehicle promotes the use of cleaner energy resources, it falls short of adhering to the remaining principles. The implementation of advanced models in battery management systems holds great potential to enhance lithium-ion battery systems’ overall performance, increasing the durability of the batteries and their intensity of use. While many studies focus on improving current electric equivalent models, this research delves into the potential applicability of Reduced-Order Model techniques for physics-based models within a battery management systems context to determine the different health, charge, or other estimations. This study sets the baseline for further investigations aimed at enhancing the reduced-order physics-based modeling field. A research line should be aimed at developing advanced and improved cell-state indicators, with enhanced physical insight, for various lithium-ion battery applications.
1. Introduction
After several tries to compete against the Internal Combustion Engine Vehicle (ICEV), in which the electric vehicle (EV) has been always surpassed by the ICEV due to its better performance in many fields and competitive price, the EV has finally entered the automotive sector and it seems that, this time, the outlook is better than ever for it to stay, as it is expected that the EV will cope with the market conditions in the near future [1,2].
These good prospects for the EV are caused mainly by two factors: First, the possibility of using the lithium-ion battery (LIB) as an energy storage system (inexistent in the previous rises of EVs) gave the EV the minimum acceptable performance to functionally face ICEV (as now EVs reach up to 400 km/h and face no power drawbacks, among other characteristics). And second, the brutal (and necessary) environmental campaign that aims to eliminate ICEVs from our roads. The main reason for this institutional fight against the ICEV is the Global Warming Potential (GWP), as transportation has been identified to be the second major contributor to (Greenhouse Gas (GHG)) emissions, with 24% of the worldwide total amount, with 45% of them caused by road transportation [3]. Thus, even though lithium batteries are still very expensive and represent almost half of the price of an EV [4], the environmental context is pushing hard towards the electrification of the mobility sector [5].
However, there is still the need for advancements in LIB technology to make it even more competitive in terms of performance and to reduce its environmental impact. Furthermore, with sustainability being the main driver for the change towards electrification, Original Equipment Manufacturer (OEM) companies should adopt a coherent pathway to overcome the common concerns about the EV, such as range anxiety or slow charging, among others, with the primary focus on reducing the environmental footprint.
Thus, to uphold green practices, it is crucial to minimize the amount of environmentally hazardous materials in the electrochemical structure of the LIB and reduce GHG emissions from manufacturing processes and charging energy sources [6]. Additionally, extending cell usage is equally essential. An increase in the intensity of use should help reduce product waste and enhance the overall sustainability of battery technologies. By defining secondary uses throughout the LIB lifetime and rethinking the End-of-Life (EoL) limits, the environmental impact might be potentially reduced, promoting a more compelling and sustainable approach to extending battery usage [7]. Targeting EV daily use cases, vehicle sharing, or Vehicle-To-Grid (V2G) applications can significantly help to do so [8,9]. Nevertheless, extending cell usage should go hand in hand with an improvement in the battery management system (BMS) technology, as this improvement will result in a capability increase when the BMS handles LIB products. The better and more accurate the BMS is, the higher the performance of the battery cells will be [10]. These advancements in the BMS field will enable users, OEMs, and battery pack control systems to make better-informed decisions throughout the life cycles of LIBs.
This progress can be mainly achieved through the development of advanced models that provide more accurate State-of-Charge (SoC), State-of-Health (SoH), State-of-Energy (SoE), State-of-Power (SoP), and State-of-Functionality (SoF) estimations. Furthermore, better estimations also optimize Remaining-Useful-Life (RUL) algorithms and improve the definition of the EoL. The precision of these estimations, grouped in the so-called State-of-X (SoX) category, plays a direct role in sustainability by not only extending cell usage but also potentially prolonging the overall LIB lifespan [11]. Nowadays, Equivalent Circuit Models (ECMs) are used to estimate battery status in real time. However, the lack of physical insight in these models restricts the precision of SoX estimates and their ability to accurately adapt to the stochastic electrochemical processes that govern LIBs in real life [10].
To overcome predictability inaccuracies in ECMs, research is following three intertwined factors: In the first place, the literature presents how an increase in the utilization of monitoring equipment and filtering techniques can improve the accuracy of these simpler models [12,13]. Secondly, there is the use of data-driven approaches together with Machine Learning (ML) techniques, which have huge computational requirements in terms of storage and processing time [14] and make these models unmanageable, at least for the current generation of BMSs. Finally, another potential solution is the implementation of physics-based models in BMSs. These models are fundamentally based on the electrochemistry principles, transport phenomena, and thermodynamics that govern LIB behavior [15].
Physics-based models, and particularly the set of models referred to as Pseudo-Two Dimensional (P2D) that characterize the LIB’s macroscale internal structure, are becoming increasingly popular. The first P2D model, the Doyle–Fuller–Newman (DFN) model, was proposed by Doyle et al. [16] in the early 90s. Later, despite their high computational requirements, P2D models were proven to be capable of capturing real LIBs’ behavior to represent their complex degradation mechanisms [17,18]. Furthermore, many authors contributed in the following years to the improvement of these models, aiming to enhance the trade-off between the accuracy of the models and the computing resources needed to run them, bringing these models closer to being useful for real applications. These advancements were mainly achieved by proposing new ways of reducing the model order through asymptotic derivations of the P2D model [19], and the dimension of the relevant state–space system [20]. In this line, other studies have delved deeper into the field of P2D real-time applications, proposing even further order reductions, to enable P2D-related physical insight into BMS observers and controllers [21].
In summary, seeing how LIB systems have grown in capacity and complexity [2,5], this manuscript discusses the inconsistencies regarding the market trends and the solutions that OEMs are utilizing for EVs to promote their selling, which contrast with the principles of sustainability. Seeing that the market is not aligned, it is necessary to seek tools that allow promoting sustainability without compromising business goals. In this sense, improving product life through the enhancement of BMS modeling software capabilities has been identified as a good option. Therefore, this study proposes the applicability of a P2D–Reduced-Order Model (ROM) in BMSs, as the resulting SoX improved accuracy has the potential to enhance sustainability. The article proposes a formulation to calculate the SoC, SoH, and SoF from the P2D perspective. To assess the feasibility of SoX functions, a representative EV use case is simulated in the Python Battery Mathematical Modelling (PyBaMM) platform. This simulation aims to evaluate the feasibility of the P2D-ROM calculating the SoX. Comparing the simulation results with the expected values, the latter sections of the article discuss the benefits, drawbacks, and prospects of the proposed model formulation. This analysis also highlights the future challenges in this emerging field and underscores the importance of increasing the research on it.
2. Methodology
As seen in the introduction, the possible methods to reduce the environmental impact of EVs can be enacted through hardware and software improvements.
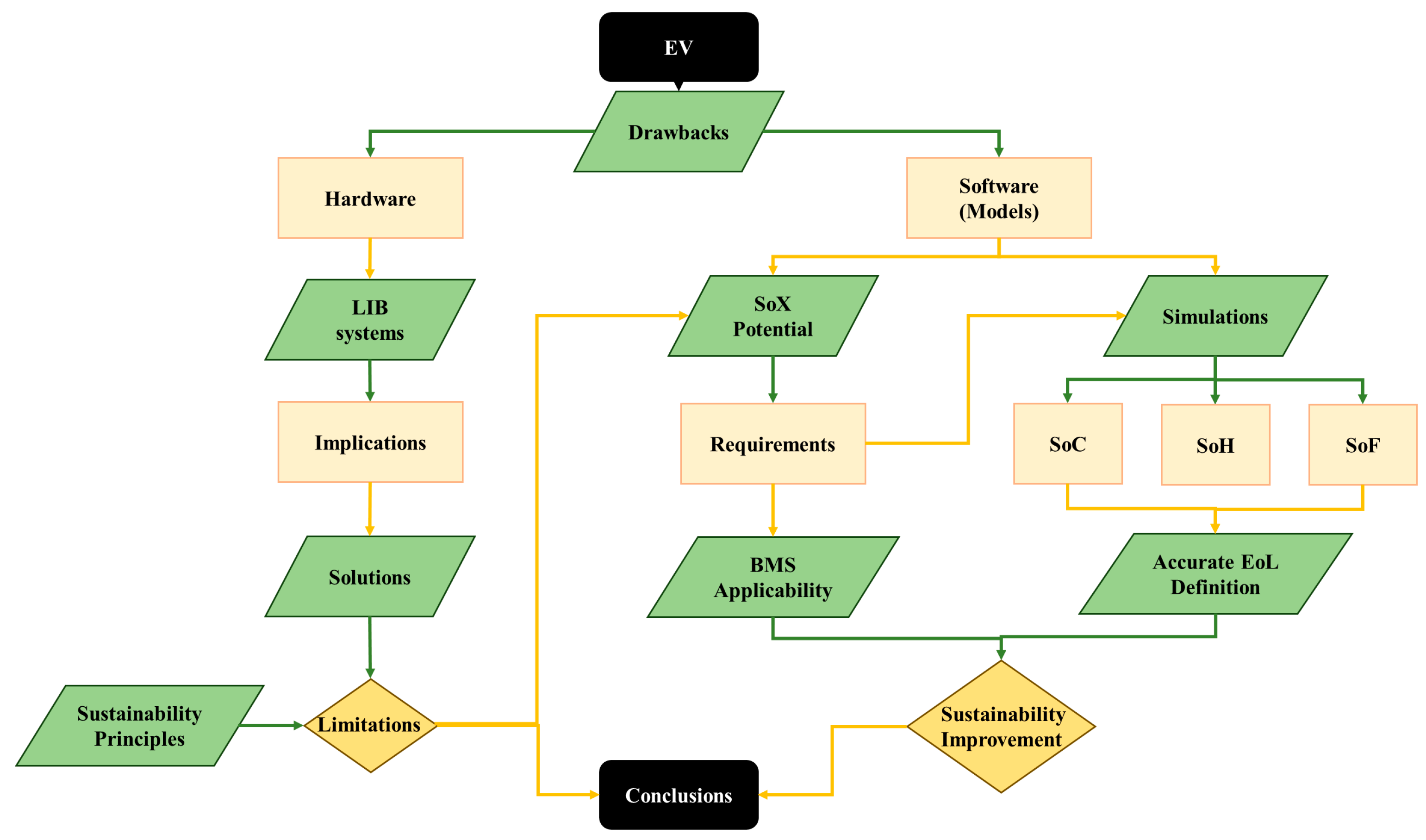
The methodology followed in the first part of the analysis is relatively simple and follows the logical step-by-step process defined on the left side of Figure 1. To perform this analysis, the first exercise is to define the principal concepts of sustainability, which are taken from the bibliography.
Figure 1.
Flow diagram of the methodology.
Then, this manuscript analyzes the main drawbacks or problems that the literature has identified for the EV in comparison to the ICEV, asking these 2 questions:
- What are the implications of the problems?
- What are the solutions OEMs are implementing to overcome them?
The solutions proposed by the market are then contrasted with the sustainability principles previously defined to identify their limitations. This comparison aims to determine whether the solutions are effectively contributing to the pursuit of more sustainable mobility and to address the possible reductions in the environmental impact.
Following a similar perspective, the second part of this article analyzes how P2D model implementation in BMSs can contribute to lowering the environmental impact of the EV through the improvement of SoX estimations’ accuracy, as defined in the right side of Figure 1.
In this methodology section, only the general process is presented to facilitate the overall comprehension of the manuscript. The specific and more technical developments are described in detail in the posterior sections.
Because of this analysis, it has been observed that it is necessary to enhance the improvement of models of the LIB to extract its maximum performance. Subsequently, this article focuses on showcasing the model’s potential through the simulation of P2D capabilities (the simulation depicted in Figure 1). To do so, a hypothetical EV context scenario is considered in which these models are implemented with a BMS.
To ensure that the assessment aligns with the selected application, the model is built upon the electrochemical parameter dataset from Chen et al. [17]. This parameterization is representative of a cylindrical 21700 LGM50-T (NMC-911/5Ah), a cell model that is used in multiple EV batteries [17].
In the literature, this cell parameterization has been used to develop P2D degradation models, such as the mechanical degradation model developed by Ai et al. [22]. This degradation model was extended by O’Kane et al. [23], who introduced additional degradation mechanisms. This is the baseline used to build the model described in the present article. Both the parameterization and model are available in PyBaMM, an open-source battery simulation package written in the Python language [24].
However, bearing in mind that the goal of the P2D sustainability assessment is to create a model that is feasible in a hypothetical BMS application, the DFN model proposed by O’Kane et al. [23] should be reduced to a simpler DFN-ROM conceptualization.
To do so, the model used was built using a Single Particle Model (SPM) approach, since the SPM can reach (with less accuracy) execution times much faster than the DFN model. Additionally, on behalf of simplification, the model developed focuses on capturing the most significant degradation mechanisms for EV use (such as Solid–Electrolyte Interface (SEI) growth, Loss of Active Materials (LAM), and Loss of Lithium-Ion Inventory (LLI)) and, following the indications from Edge et al. [25], the model utilized excludes the consideration of lithium-plating and particle-cracking effects.
Then, an accelerated fast-degradation profile (defined in Section 4.3) is used to fine-tune the parameters. Both model specifications and parameter modifications can be consulted for more detail in Appendix A.
The procedure is used to generate a standard degradation profile that serves as a reference to adjust parameters. It determines how the model behaves in standard degradation conditions, outside the EV application.
This information is further leveraged to provide reference values to conduct a comparison between direct methods for calculating the SoX and P2D-ROM in the hypothetical EV-BMS scenario implementation. Section 4.3 explains in detail how capacity and internal resistance are tracked to calculate the true SoC and SoH over a simulated EV scenario.
The procedure for determining the SoX using the P2D concept, from an SPM stoichiometric point of view, is further explained in Section 4.1. Section 4.4 indicates how to implement the proposed SPM formulation in an SoX assessment simulation.
Lastly, to establish the specifications for assessing the EV scenario, this study uses a driving-cycle profile that can effectively capture the average behavior of drivers [26] through synthetic driving-cycle profiles.
Considering real-life applications, LIBs will hardly ever reach fully discharged states (the SoC at the end of a driving cycle typically falls between 85 and 60%) [26]; therefore, the SPM only has access to the information generated in the full-charge state and the conducted drive-cycle profile.
To evaluate the feasibility of an SPM formulation calculating the SoX, a validation cycle is done after each driving cycle. This validation cycle corresponds to a full discharge and charge, which allows us to capture the reference capacity values. Then, results from both driving and validation of 1000 cycles are compared. Further details on this comparison process are accessible in Section 5.
In summary, this paper is structured with Section 3 offering a critical evaluation of EV sustainability, contrasting environmental aspects with market priorities and emphasizing advancements in BMS modeling software for alignment with sustainability goals. Section 4 analyzes the capabilities and formulation of P2D-ROM in BMS applications, comparing them with current technologies. Section 5 evaluates the feasibility of these models, using an SPM with implemented degradation mechanisms, to predict the SoX throughout a simulated EV battery life. Finally, Section 6 presents the conclusions.
3. Sustainability Principles and EVs
To properly analyze the EV as a sustainable alternative for mobility, it is necessary to identify the principles of sustainability. There are multiple steps and options to work towards sustainability, but it is agreed that environmental paths should follow the seven principles of eco-efficiency [27] that were stated more than 20 years ago, and which are here presented with examples from the automotive industry:
- Reduce the intensity of material requirements for goods and services, meaning fewer materials are needed for producing similar things. The transportation sector has always promoted a reduction in the weight of vehicles. A good example is the introduction of better quality but thinner metal parts in structural assemblies [28];
- Reduce the energy intensity required for products and services, meaning less energy is needed to make the previous things work. The mobility sector has been continuously increasing the efficiency of engines. However, the progress has hit a plateau, as the constraints of thermodynamics prevent significant further advancements. This has prompted exploration into alternative solutions like implementing features such as ”start–stop” and introducing hybrid vehicles [29,30];
- Reduce the dispersion of any toxic material. In this sense, policymakers and OEMs have been working together to reduce the dispersion of any hazardous or toxic material used in vehicles. A good example is the recycling of lead–acid batteries, which has had its own ecosystem for years. Furthermore, new regulations indicate that the OEM is responsible for recovering batteries and setting the minimum recycling values for some of their materials, which begin at 16% for cobalt, 85% for lead, 6% for lithium, and 6% for nickel [31];
- Improve recycling of materials, meaning that new alternatives should have better recycling streams than the previous ones. Following European Union (EU) directives, the recyclability of vehicles should be around 85% of their weight, which is quite a lot considering that the average weight of private vehicles is around 1300 kg [32];
- Maximize the use of sustainable and renewable resources, meaning that, even though the focus should be put on reducing the use of energy, there will always be a minimum use of energy. In those cases, this energy should come from renewable sources. In this regard, until the entrance of EVs, ICEVs did not have much space for improvement, although some almost successful attempts were made using bio-fuels or the later-researched mixing of hydrogen with fossil fuels. With the entrance of EVs, things might positively change in this direction [33];
- Enhance the durability of products. In this sense, although the duration of warranties for vehicles has increased from 2 to 5 years in most cases, the lifespan of ICEVs has been more or less stable over the years, with an average lifespan of between 12 and 18 years, depending on the country [34];
- Increase the intensity of the availability of services, meaning that people have some needs that do not necessarily have to be covered by products owned by those people themselves, but in most cases, the needs can be addressed by services. In the mobility sector, public transportation is a good example of this, in which one single product serves multiple persons during the day, and it is largely used in a contrasting manner to private mobility, in which vehicles spend most of the day unused. Another example is car sharing, through services similar to “rent-a-car” [8].
All these aforementioned principles were implemented and largely analyzed for the automotive industry in the review by Mayyas et al. [35], in which they identified the major elements contributing to design for sustainability. So, the sustainable design field should consider these principles along with concepts such as design for manufacturability, functionality, social impact, recyclability and reuse, environmental impact, and efficient use of resources.
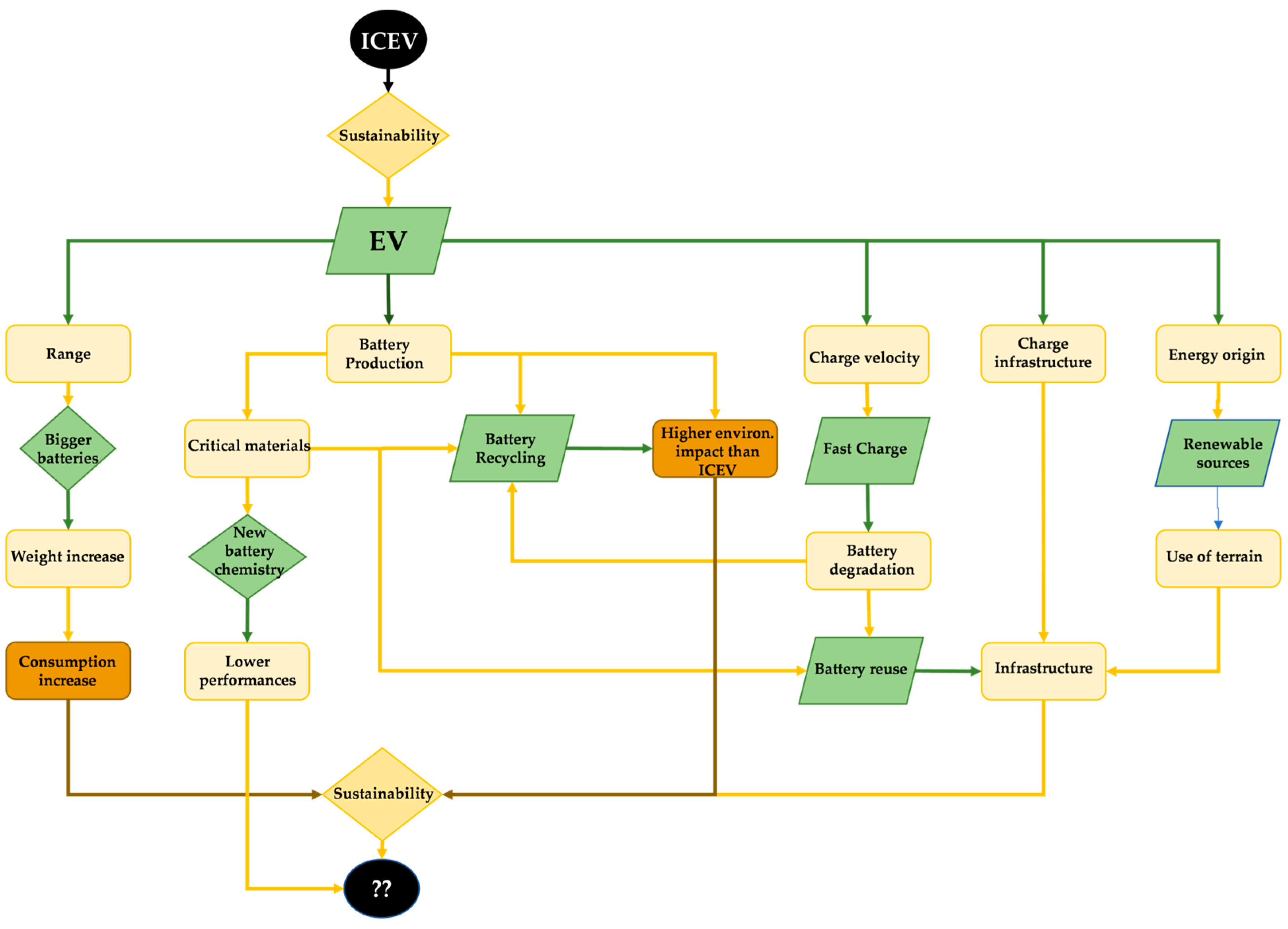
However, from an EV perspective, when considering these statements, even though sustainability has been, and still is, the reason to promote the entrance of EVs into the market, multiple arguments have been made against them since the very beginning.
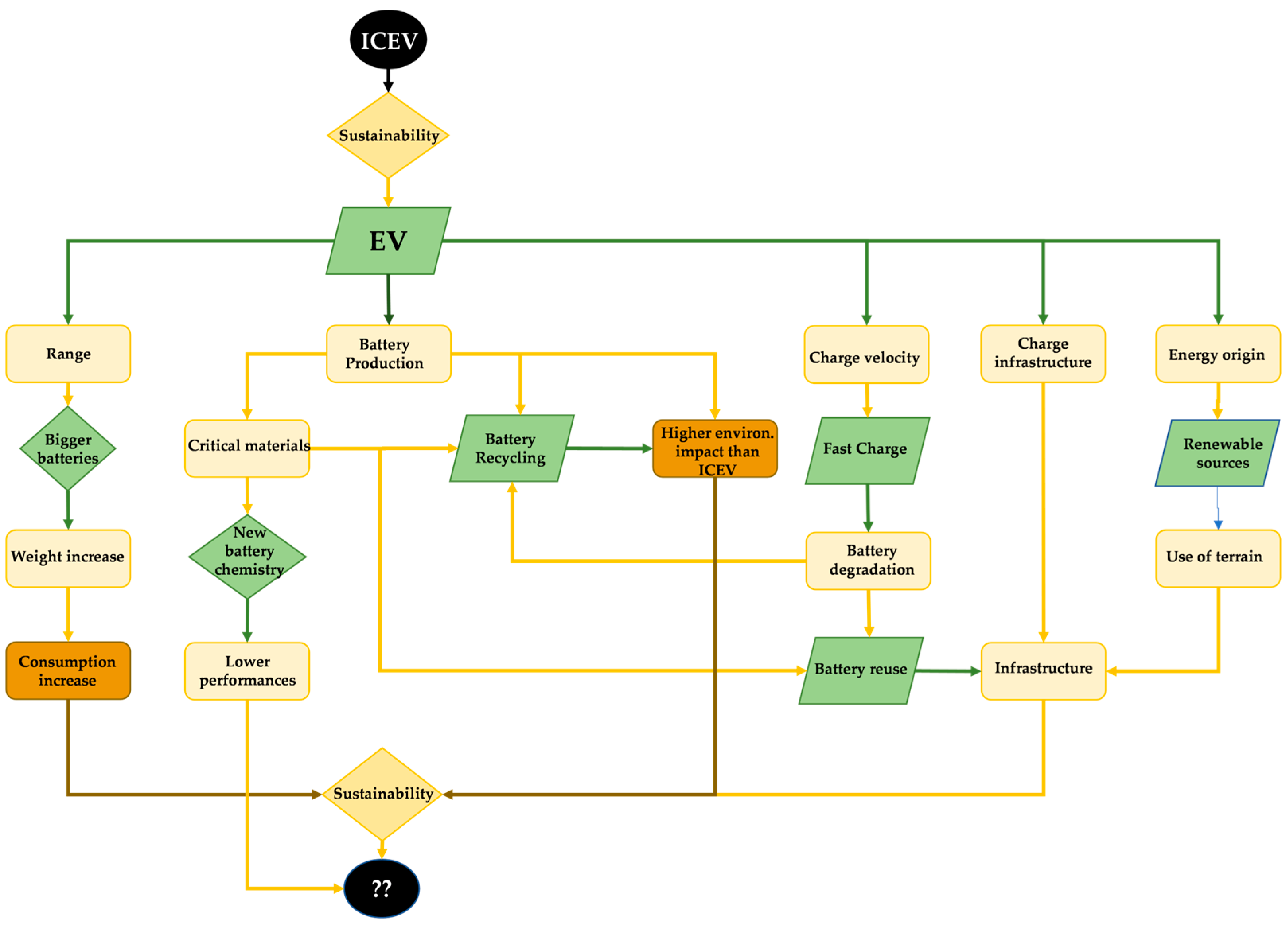
Initial environmental analyses offered the criticism that, although EVs effectively had no tailpipe emissions, the production of electricity to charge their batteries does produce emissions, and claims were made that EVs might produce an even higher GWP than ICEVs [36]. As shown in the right column in Figure 3, the use of renewable power sources, such as solar panels, has been said to solve the problem and effectively allows for statement 5 of the sustainability principles to be followed. However, this might be true when the amount of EVs is relatively small (as it is nowadays), but the growth of the market share comes with an increase in electricity consumption, and, right now, the electricity sector is far from having 100% renewable power sources [37]. Moreover, reaching this high rate of renewables in the transportation industry seems somewhat unrealistic, according to Sacchi et al. [38], and in many locations, the use of photovoltaic panels may be problematic due to limitations in land occupation, thus requiring a deeper analysis [39] of alternatives.
The second environmental drawback identified, and criticized, was the environmental impact of the production of batteries (Figure 3—second column—“ Battery Production”). Effectively, the manufacture and use of EVs implies a GWP that is between 20% [40] and 40% [41] of that of ICEVs, with the industry relying on the use phase to counteract this serious point of departure from sustainability principles. Therefore, the overall environmental impact of an EV strongly depends on the electricity source mix and, right now, not all countries offer GWP improvements by introducing EVs. Nonetheless, according to the EU directives and measures taken, the electricity source mix of EU state members should substantially improve by 2050, making EVs less harmful than ICEVs no matter where they are used in the EU [40,42].
Moreover, GWP is not the only environmental category to be analyzed concerning sustainability. Initial studies began analyzing the GWP because it was the main reason to adopt EVs instead of ICEVs. However, once it was seen that the GWP was seriously dependent on the origin of electricity, environmental studies began to analyze other categories of a Life Cycle Assessment (LCA). As an example of the results obtained in these kinds of studies, an analysis performed in Hong Kong [43] indicates that the battery is responsible for an average increase of 160% in the environmental impacts of the production of a vehicle, with a maximum impact increase of 350% on land use, while the minimum increase is in fossil fuels depletion and GWP, with just a 62% increase. Positively, this same study indicates that considering the use phase of the EV shows the best of it; the resulting environmental impact is better for the EV than for the ICEV in five categories. The GWP is 37% of that of an ICEV, and the following categories also show less impact: ozone formation (23%), fine particulate formation (48%), terrestrial ecotoxicity (49%), and fossil fuel depletion (23%). Nonetheless, it also points out that the EV was 10 times worse than the ICEV in materials depletion and 2 times worse in human toxicity. Similar results were found in a comparison of trucks [44], with EVs classified in a worse position than ICEVs in three additional categories: eutrophication and acidification (three times higher impact), and photochemical oxidation (two times higher impact). In particular, mineral depletion is especially crucial, as at least five of the elements used to produce batteries (lithium, manganese, cobalt, copper, and nickel) are classified, nowadays, as critical materials [45]).
To address these not-so-positive results, researchers are looking for alternatives to the LIB, and putting lots of expectations on high-energy-density lithium–sulfur, lithium–air, and solid-state batteries, among other alternatives [46,47,48]. Those alternatives are effectively showing good results in terms of some of the characteristics, such as energy density, environmental impact, or price, but results are less impressive in others, such as self-discharge, efficiency, or power density, compromising the competitiveness of their performance with what ICEVs can do [49]. However, Toyota has recently announced that the first commercial solid-state LIB will be released in 2026. This innovative battery technology shows great promise in addressing EV drawbacks compared to the ICEV [50].
Nevertheless, nowadays there is no clear battery chemistry capable of overpassing the overall functional performances of LIBs. Meanwhile, researchers are also looking for alternatives to batteries for the electrification of transportation. In this sense, it seems that there are reasons to explore the use of hydrogen and other fuel cells [51], even though their efficiency is half of that of batteries [52]. However, the future is uncertain about the technology that will power private vehicles.
Another possible solution to diminish the use of critical materials is to enhance the recycling of batteries so that there is no need to use such a large amount of raw materials. However, recycling processes are showing relatively poor results, in contrast to what they could be. This seems to be mainly caused by the low amount of retired EVs’ not allowing for industrialization and cost-effective processes [53], leading, again, to an increase in the environmental impact. Although these results are expected to improve in the following years, this aspect of EVs is not aligned with statement 4 of the sustainability principles. Additionally, batteries are very reactive and should be managed with care to avoid serious safety problems [54]; thus, although not strictly going against statement 3, the materials used in EV batteries are not as manageable as those from ICEVs. Moreover, the growth of the EV market is taking place faster than the possibility of recovering these materials (which occurs at least 10 years later than their use in manufacture) and, therefore, the amount of recycled materials to be used in new batteries is (and will be) very low in comparison to a stabilized market. Projecting the sales for 2023 of new EVs [55], the number of batteries recovered would represent less than 2% of those needed, and these recovered batteries would have around half the capacity of those being built now, according to the average capacity of the models (Figure 2). Therefore, there is no point in counting on recycling to avoid the massive extraction of raw materials right now or for the following 10 or 15 years, when manufacturers will struggle to supply batteries [56].
Figure 2.
Evolution of the average range of EVs through time [50].
Under those circumstances, and knowing that an 80% SoH EV battery has still quite a useful capacity for other purposes, the idea of re-using the battery in second-life applications was presented. However, the so-called benefits from a battery having a second life (which might achieve a 30% reduction in environmental impact) come from a comparison against using new batteries for that same purpose, while, in reality, this comparison is unrealistic as new batteries are too expensive to be used for those purposes [57]. On the contrary, the second life enlarges the life cycle’s environmental impact and, additionally, more resources are required for battery re-purposing [57]. Similarly, the economic perspectives of battery second-life businesses do not seem as promising as expected, as the return on investments is minimal, and they need more than 10 years to show positive revenues [58]. Moreover, the stationary energy storage market needs are lower than what the second-life EV market will offer soon. The stationary market could be saturated between 2030 and 2035 with second-life batteries from EVs [59]. Therefore, although EV battery reuse will exist and will have an important role in the early stages, there is not much sense in counting on battery reuse as the path that most EVs will follow.
However, apart from the inherent environmental concerns about the production, use, and re-use phases of EVs, the market has made some almost irrational decisions concerning sustainability. The entrance of the EV was a perfect opportunity to change the mobility habits of society, as demonstrated by the massive entrance of micro-mobility. Instead of taking advantage of this opportunity, what OEMs are trying to do is to equalize the performances of EVs to those of ICEVs. In this pursuit, the market has identified four critical elements: range, charge velocity, charge infrastructure, and battery aging (also visible in Figure 3). The relatively low range (about 100 km) of the first EV models was seen as unacceptable for society, even though the average distance of trips is around 50 km [60]. To be capable of driving these unusual longer-distance trips, OEMs equipped new EVs with higher battery capacities, and, nowadays, the average capacity of EV batteries is around 60 kWh, with batteries reaching up to 100 kWh [61] and being capable of more than a 300 km range (Figure 2). According to the data from the International Energy Agency [54], the EV range seems to increase at a ratio of 21 km per year, based on the resulting linear regression using the mean square error (Figure 2). Thus, as the EV range increases, so does the capacity and, consequently, the weight of the vehicle. This weight increase is linearly related to EV energy consumption, with a 100 kg increase representing 1 kWh more consumption every 100 km [62]. Even when they are discharged, batteries are somewhat heavy in comparison to an empty fuel tank; thus, the bigger the battery, the heavier the vehicle. This makes EVs 30% heavier than ICEVs [32]. It is somewhat unreasonable that, to transport 75 kg (the average weight of one person), we need 17 times more weight (1300 kg is the average for ICEVs), and that the proposed sustainable solution (EV) is to move 23 times more weight. Moreover, longer ranges allow EVs to drive longer highway distances, and it is on highways where the ICEV is more efficient and the environmental benefits of EVs are less robust [63]. As a consequence, it can be assumed that this trend goes against statements 1 and 2 of the sustainable principles.
Figure 3.
How OEMs and allies try to minimize the limitations of EVs and how these changes compromise the sustainability of EVs.
Linked to the relatively short range, charge velocity has appeared as a barrier to the EV’s entrance into the market [64]. Eight hours to charge the battery is seen as a huge drawback in comparison to the five minutes needed to fill an ICEV tank. Thus, a fast charge is presented as a technical solution. However, a fast charge has some side effects. On the one hand, there is the fact that a fast charge accelerates battery degradation to a higher or lesser extent depending on the chemistry of the battery [65]. Knowing that the EoL is fixed to 70–80% of the SoH of the battery, accelerating the degradation might work against the life expectancy of EVs. Although it is still relatively uncertain (as there is not much information on the current state of EV recovery), the lifetime of the first EV models is assumed to be about 10 years, which is quite a bit shorter than the average lifetime of ICEVs (15.8 years). Consequently, accelerating battery aging goes against point number 6 of the sustainability principles. From all the controversial measures taken to solve competition problems, fast charging might be one with lesser impact from a vehicle perspective, as the fast charge is expected to occur sporadically, and because the acceleration of batteries’ degradation becomes less relevant as the battery capacity of new models increases.
On the other hand, there is the factor of the power needed to charge a battery in half an hour, which is about 50 kW for a 24 kWh battery, but that amount might be higher than 150 kW for higher-capacity batteries. This has an important impact on the grid, necessitating adaptation, but also on the environment, as new and more powerful equipment should be installed and distributed.
This need for infrastructure is the last drawback identified by society, as there is a feeling that one should be able to charge anywhere one goes, requiring an expansion of the charging infrastructure. However, it is expected that users will charge their vehicles at home or work, as people will certainly buy cars that will mainly cover their day-to-day needs, and, thus, they will not need to depend on the availability of empty charging stations on the street, so this massive deployment may not be so necessary.
All these four concerns could be addressed by demonstrating with numbers that (i) most people do not need high-range EVs, as the average charge value begins at a 70% SoC [66], so there is still plenty of battery capacity left; (ii) most people do not charge everywhere, rather, people charge in known and reliable charging stations; (iii) most home charges have more than 4 h of idle connection [67], so there is not a necessity for fast charges; and finally (iv) with rational use of the vehicle, medium-size-battery EVs will have no aging problems until retirement [68]. However, the market opted to fight these concerns (or fears) with costly and material-intensive solutions instead of using education. Nevertheless, the EV has a major advantage that the ICEV does not, which has not yet been actively encouraged. While both technologies pass most of the day parked, EVs do it plugged into the electricity grid, and are capable of offering V2G services [9]. As the market has decided to increase the battery capacity of EVs, there is an increasing amount of unused energy available for use. Furthermore, this makes even more sense after seeing that V2G use does not imply much battery aging [69]. Furthermore, needing just another type of charger, the V2G process does not require many additional resources/installations to operate the service. The adoption of V2G setups or other stationary elements (i.e., buildings, chargers, etc.), also known as Vehicle-To-Everything (V2X), together with other sharing possibilities, would also result in enlarging the usefulness of the product (maybe not in years but certainly in use, in the same way that taxi vehicles are retired before common private vehicles but have driven many more kilometers). The possibilities that V2X offers are immense, from simple better house energy management to participation in energy flexibility markets [70]. This life cycle enhancement positively addresses sustainability regarding the sixth principle, and at the same time it follows the seventh principle.
However, until now, EVs have been sold as something private and, although connected and technically capable, they are not interconnected with the grid. Thus, this situation requires a change in the conceptualization of EV use. This technology should be understood as something new, rather than a substitute, and the focus should be on reducing weight, widening the scope of the sharing of mobility devices, and understanding the EV as a battery with wheels that can move people around [70]. Following these statements, only reducing the battery size to something between 30 and 40 kWh, which is enough to satisfy most daily driving needs, would represent a reduction of about 15% of the EV’s environmental impact. Similar environmental impact reductions can be attained even if bigger batteries are to continue being produced for the market. To do so, a higher driving intensity (through EV sharing) [71], or the use of the battery for other purposes aside from mobility, such as V2G applications, should be mandatory, as they avoid the installation of ESSs for grid and home-oriented systems.
Furthermore, as it has been introduced in Section 1, advanced BMS technology also can help to align the EV market with sustainability principles 6 and 7. Here is where LIB models mainly take part. The more advanced the implemented models are, the more accurate and efficient the BMS can be in harnessing the full battery potential, with better SoX predictions [10]. By offering valuable and more accurate insights into battery behavior, these advancements in BMS modeling enable better-informed decisions regarding charging–discharging operation and EoL definition [72,73]. This not only increases the value of LIB systems during EV use but also extends to other applications, further promoting sustainability [70].
4. LIB Models in BMSs
In the rapidly evolving landscape of LIB technology, every advancement must be driven by sustainability, especially within the EV industry. As has been introduced for this context, there is an urgent need to boost LIB performance, extend safely the range of operation, and maximize LIB usage over its lifespan. These objectives are at the forefront of current research efforts [74,75], but for the implementation of any of these new improvements, BMS hardware and software are the key enablers [72].
On one hand, BMS hardware occupies a pivotal research spot, with researchers focusing on improving configurations and efficiency within systems that manage cells’ electrical interconnections within the LIB pack [72]. On the other hand, BMS software plays an equally crucial role, striking a delicate balance by providing useful and accurate SoX indicators while meeting the computational power requirements necessary for its seamless integration into BMS microprocessors [72]. For this reason, the ECM is the most used model for estimating the SoX in battery systems due to its simplicity and relatively acceptable accuracy in capturing voltage and temperature-lumped dynamics when batteries are well characterized. This is what the BMS uses to ensure adequate system performance [76]. However, for observability purposes in system state estimation, the base model and direct measurements alone cannot be used to calculate the SoC and SoH due to sensor noise. Therefore, it is always essential to integrate indirect adaptive methods when estimating the SoX for the highest accuracy [77].
Such indirect methods mainly involve comparing predicted estimations with measurements (usually voltage, temperature, internal resistance, impedance, or throughput capacity) in real time [12]. These methods use sensor noise covariance to assist filter-based calculations. Therefore, the error between the estimated and true measured values can be used to adapt the model state [13]. One common practice in BMSs is to use adaptive filter-based methodologies, such as Kalman filters, recursive least squares, or H∞ estimations to integrate these capabilities into ECM-based observability in BMSs’ model blocks [77]. Although in most battery applications, measuring capacity in real time is very challenging, this conceptualization results in improved SoX evaluation, with low estimation errors in the first stages of battery life [78].
However, measurements and advanced filtering techniques cannot capture how LIB behavior changes over the battery life. The absence of adjustment mechanisms to adapt these modifications to ECM parameters causes significant mismatches in SoX estimations in advanced stages of battery life [76].
To enhance the adaptability of models and achieve more accurate estimates of the SoH, one path for improvement involves leveraging offline data-driven approaches, benefiting from advancements in the field of ML [76]. These promising methodologies allow for the establishment of a baseline for battery behavior that can be compared with internal resistance measurements, throughput capacity, and datasets gathered from various degradation scenarios [79]. Techniques such as Artificial Neural Networks (ANNs), Support Vector Machines (SVMs), and Fuzzy Logic (FL) allow BMSs to execute RUL algorithms that improve battery usage, functionality, and overall safety along the service life [80].
Nevertheless, integrating these kinds of advanced ML-based approaches (coupled or not with filter-based methods at the BMS level) requires a significant broadening of hardware capabilities [76,77].
A simple ECM can reach execution times below the range of milliseconds when it is embedded in traditional LIB BMS microprocessors [81]. However, advanced ML approaches require high processing speeds and parallel computing. These functionalities provide the means to cluster the essential information from huge datasets [76,82]. Moreover, multi-core processing enhances the interoperability between model layers, parallelizing as many calculations as possible [77]. Finally, another crucial requirement involves allocating enough memory storage to accommodate the multiple datasets needed to feed ML algorithms.
On one hand, as microprocessor technology is improved, more complex models can be integrated into BMSs. The automotive industry is already introducing multi-core 32-bit microprocessors with multiple cores integrated into BMS developments [83]. The most advanced chipsets can integrate up to tens of flash memory megabytes, running at 500 MHz speeds [83]. This technological evolution allows the integration of advanced LIB models, which implement approaches like more complex adaptive filters, and/or ML algorithms to calculate the SoX fast and accurately [84].
On the other hand, LIB characterization data files take up less than a few hundred megabytes [85]. The more data files available, the better the ECM can identify and adapt the parameters to degradation. So, the total memory requirement depends on the desired level of insight into the variation of model parameters. For higher accuracy needs, memory storage can be scaled up to gigabytes, or even more [85]. However, such storage needs can be very complicated to meet in locally embedded BMSs.
Although simple ML approaches combined with filter-based techniques can be implemented locally within compact LIB battery modules [83], the total number of cells in EVs, and the insight required to perform good estimations, make it impossible, for even the most advanced chipsets, to meet computation and storage restriction requirements. Therefore, these high computational requirements cannot be considered within EV hardware systems.
Nevertheless, recent advancements in 5G-connected vehicle technologies and edge computing have opened up new paths for future research and development. Cloud-based architectures for the development of high-fidelity LIB Digital Twins (DTs) have been presented as a highly promising alternative. These database infrastructures offer significantly greater capabilities compared to embedded microprocessors. This is due to the immense computational power and vast memory that can be provided remotely [14]. So, the DT cloud-based BMS concept can facilitate the migration of the local computational burden to external servers, allocated in datacenters [14].
However, datacenters are responsible for 1% of global electricity consumption [86], and storing 100 gigabytes of data in the cloud per year results in a carbon footprint of approximately 0.2 tons of CO2 [87]. Furthermore, server cooling systems need huge amounts of water to maintain good operating conditions. As an example, each time the BMS recalls a data file of 20 megabytes, on average, the water consumption attributed to this action can reach 2 L [88]. Consequently, while DT cloud-based systems should aim to improve battery utilization, additional database infrastructure and resources make it more complicated to retrieve LIB sustainability benefits in the long run. So, as shown in Figure 4, DT architectures demand further computational resources, adding more GHG emissions and water consumption to the LIB value chain, either in owned databases or in third-party datacenter servers.
Figure 4.
How physics-based modeling can align the LIB industry with sustainability by improving SoX estimates.
Furthermore, the LIB DT ecosystem also requires an increase in hardware components. The BMS-embedded microprocessor integrated within the battery requires additional circuitry and components to enable 5G connectivity. Nevertheless, not everything can go on the cloud, as connectivity can be lost and the vehicle should still be capable of running safely. Thus, simpler models embedded in local BMSs are still necessary [89]. Therefore, it can be inferred that the concept of the DT, aside from adding materials and resources externally to the BMS, does not reduce the software and hardware elements that need to be embedded within the LIB-integrated BMS at all.
So, as Figure 4 identifies, DT implementation in the LIB industry goes against sustainability principles 1 and 2, a fact that compromises the overall battery system’s sustainability. Thus, it is essential to find a balance between the BMS’s current generation and future DT structures, making accuracy and computational trade-offs. Regardless, sustainability should always be considered the primary constraint to define any development.
Henceforth, it is imperative to enhance model accuracy in embedded battery-pack BMSs, to reduce reliance on cloud resources with questionable sustainability prospects. Locally, the ECM’s simplicity faces limitations in representing charge transfer and lithium-ion diffusion [22]. This is due to the ECM’s lack of physical insight, which restricts the model’s ability to capture complex LIB electrochemical dynamics.
The precision of SoX and EoL estimates essentially depends on this accuracy [77]. So, to improve sustainability, the LIB industry also aims to develop better methods and techniques to capture and better represent complex lithium-ion behavior and dynamics through parameter adaptations [76].
These parameters’ updates can be obtained using Electrochemical Impedance Spectroscopy (EIS) over the different stages of the LIB lifetime. The extended knowledge obtained experimentally in EIS tests captures more precisely intricate lithium-ion kinetics at specific SoC and SoH frames [77]. Based on these experiments, Fractional Order Models (FOMs) offer significantly more complex structures compared to the traditional resistor–capacitor pairs of the ECM. The FOM introduces equivalent impedance components that empirically extend our understanding of key factors such as solid diffusivity, charge transfer, and electrolyte resistance, among others [77].
However, developing this kind of model is highly time-consuming because, when striving to ensure the accuracy of the FOM, it is crucial to feed it with extensive EIS test datasets. Similarly, FOM development significantly increases computational requirements, both in core speed and memory [90], as it requires vast experimental datasets. Furthermore, similarly to a traditional ECM, the FOM needs to be hybridized with indirect approaches due to sensor data acquisition limitations.
FOM drawbacks, as in the ECM, are related to their empirical nature, as their inherent accuracy in different scenarios significantly relies on the total amount of datasets available. For this reason, these requirements make them prone to become dependent on external cloud structures.
In sustainability terms, improving the models within EV hardware is fundamental. To achieve that, another promising alternative being considered, which provides accuracy beyond that of simpler ECMs and comparable to FOMs, is physics-based models.
Briefly focusing on physics-based modeling specifications, the main idea behind P2D models is, based on its first approach, and named after its creators as the DFN model, to simplify the complex macroscopic structure of a cell into two dimensions: ”x”, which represents the axial coordinate or the distance along the length of cathode–separator–anode structures; and ”R”, which averages the total amount of active material in spherical volumes distributed in particles within the electrode. P2D simulations capture electrochemical cell behavior accurately, using a mathematical framework consisting of partial differential equations and almost half a hundred electrochemical and physical parameters. This framework describes fluctuations in lithium-ion transport, determining concentrations, potential distributions, and current densities through electrodes and separators. It also considers the cell’s constructive structure, electrolyte characteristics, and boundary conditions of the battery system. The macroscopic simulation context can provide very accurate insights into the performance of an LIB, efficiently estimating at cell scale essential SoX variables [10,19].
For this reason, DFN is a highly valuable tool for optimizing battery design and control systems, allowing for a comprehensive analysis of the intricate underlying mechanisms of batteries (including degradation). Nevertheless, it is worth mentioning that DFN loses predictability accuracy at high C-rates and temperatures above 45 °C for lower SoC values [91]. However, this limitation is mitigated by the Battery Thermal Management System (BTMS), which will prevent such conditions or impose thermal safety restrictions on the battery [92].
Nevertheless, the main drawback of DFN models is also the computational complexity required to run them [10,19], resulting in the same problem that is presented with advanced ECMs. Therefore, research into LIB P2D models has been focusing on reducing their order of complexity.
These reductions can directly be implemented in the model’s discrete realization algorithms, by using state–space matrices reduction with Proper Orthogonal Decomposition (POD), Singular Value Decomposition (SVD), or other similar techniques [20].
Moreover, order reduction can be achieved by assuming certain simplifications of the model. The case of the SPM, whose main conceptual basis neglects any electrolyte consideration from DFN, keeps its concentration constant through the cell’s cross-section. Furthermore, the SPM assumes the lithium-ion flux in the separator is equivalent to the applied current and represents the active material using only a representative spherical particle volume on each electrode.
Since DFN, the Single Particle Model with Electrolyte (SPMe), and the SPM mathematically represent lithium-ion dynamics and transport, these models also provide the means to determine the losses of active material that drive degradation processes [25,93,94] crucial to perform SoX estimations. Furthermore, it is worth noting that the primary advantage, achieved by shifting towards parameterizing the model from an electrochemical perspective, is the elimination of dependence on empirical datasets since P2D utilizes particular sets of parameters and fundamental equations to synthesize lithium-ion expected behavior and dynamics [93].
Several degradation processes manifest over the battery’s lifespan according to operating conditions. Research has provided evidence that the primary degradation mechanisms can be attributed to SEI growth, the LLI, and the LAM [25]. These processes are driven by the loss of lithium ions in phase transformation, along species, across electrode interfaces. Further, this degradation can be intensified by side-reaction mechanisms such as particle cracking and lithium plating [25,94]. In this sense, there are different approaches to model and define these degradation processes in the field of P2D models [23] as well as the coupled underlying dynamics between those mechanisms [25].
Therefore, combining SoX accuracy improvements with a promising prospect of merging these models with adaptive-filter methods and reduction techniques [21], P2D approaches can emerge as particularly compelling options in the field of advanced battery modeling, as Figure 4 summarizes.
In particular, P2D-ROM represents a promising alternative to bridge the gap between the slower iterations of cloud-based modeling, the less precise outcomes of the ECM, and the high computational demands of physics-based modeling. Current research is increasingly exploring the ROM approach. Within this context, the P2D fitting in BMSs holds promising potential for further research and development [10].
To assess the impact of P2D on real-time BMS estimations, the next subsection describes the integration process of SoX estimations (typically from the cell-scale domain) into macro-scale P2D-based models.
4.1. SoX in P2D Macro-Scale Simulations
From an operational standpoint, a P2D model can translate detailed physical information into SoX terms, making it more comprehensible for both BMSs and users in practical applications.
For instance, the SoC can be more accurately defined throughout the battery’s lifespan. This estimation is directly dependent on the amount of lithium ions present within the solid particles during both lithiation and delithiation processes [19].
So, from the stoichiometric point of view of each electrode, the SoC can be defined as shown in Equation (1) [93], which shows the dependence of the methodology on reaching full charge and discharge states.
Essentially, solid particle stoichiometry represents the percentage value of lithium-ion concentration in mol/m3, within solid electrodes. This percentage is calculated based on the known maximum and minimum ranges of active lithium concentration that cathode and anode materials can retain within their chemical structure.
SoC re-conceptualization can be implemented, according to the update of each electrode’s stoichiometric percentage boundaries, in lithiation and delithiation processes.
This calculation (1) defines x (negative) and y (positive) as both electrode stoichiometric domains. Each variable resulting represents the current state of the electrochemical stoichiometry percentage. Each variable results from dividing the present value of active lithium-ion concentration, on each solid representative particle, in [mol/m3], by their initial maximum value [93]. Assuming a typical conceptualization, Q represents the remaining capacity of the cell, and C denotes the maximum capacity of the cell in the present running cycle.
Similarly, the SoC can be defined using stoichiometry by establishing x and y as the current stoichiometric value percentage at each electrode. Additionally, x100, x0, y100, and y0 are referred to as the stoichiometric limits.
x100 and y0 values (maximum anode and minimum cathode lithium-ion concentration conditions) are reached when the battery gets to a fully charged state. This state is achieved when the negative electrode is fully lithiated, and the positive electrode is delithiated.
Likewise, the maximum concentrations for cathode y100 and minimum for anode x0 are reached at a fully discharged state [18,93].
However, if the model considers any degradation mechanisms, the simulated lithium-ion losses result in the diminishing of the maximum stoichiometric limits (x100 and y100). Therefore, the loss of active lithium material also results in the shrinking of charge–discharge times. Just as occurs in reality, full lithiation and delithiation states are achieved earlier due to capacity fading and the loss of ions to side reactions [80]. Therefore, to ”stoichiometrically” track degradation, the relative stoichiometric maximum limits should be recalculated, if possible, every time the cycling process reaches full charge/discharge states. In this way, the model itself performs an adaptive update of the SoC on each cycle [18,93].
Equation (2) builds upon the concept introduced in Equation (1), allowing P2D to calculate the SoH, at specific points throughout the simulated battery degradation process [93].
Hence, as Equation (2) illustrates, the SoH throughout the battery’s simulated lifespan is estimated using either Cp (positive electrode capacity) or Cn (negative electrode capacity) along with their corresponding stoichiometric boundaries and Cin (initial cell capacity value) [18,93].
Nonetheless, the accuracy of this approach hinges on the effective parameterization of the degradation mechanisms implemented in the model, which is especially reliant on their formulation to precisely capture lithium-ion losses [18].
Therefore, if those conditions are met, the P2D model concept also offers a greater understanding of the ongoing degradation progress within the battery, as it incorporates physical insights that are lacking in the ECM [23]. As a result, a more comprehensive understanding of the battery can be obtained in real time.
Aside from the SoC and SoH, based also on this similar approach, other SoX estimations can be calculated from the stoichiometric point of view. For example, the SoF concept can be redefined from (5), to achieve a deeper understanding, from the perspective of the stoichiometry of each electrode.
This is shown in Equations (3) and (4).
Note that the previous equations, (3) and (4), follow the same principle as (5), but change the concept to apply it to the stoichiometric boundary domain. On one hand, y100 and x100 are the values updated for full charge/discharge cycles to track degradation. On the other, the initial values are represented with a (∗) superscript. Moreover, the same idea can be extrapolated to different EoL stages, according to the predefined minimum allowable concentrations for y0* or x0*. Moreover, Equations (3) and (4) provide SoF estimations, without the need to perform direct resistance measurements, avoiding the costs derived from the integration in BMSs of the circuitry aimed to perform this task.
Incorporating this level of insight into a BMS provides more accurate recommendations tailored to the specific usage of the battery. Furthermore, such an increase from P2D in system observability helps to identify and address the potential factors that contribute to premature EoL conditions. Therefore, by leveraging this information, corrective measures can be implemented during service life, and preventive actions can be taken to ensure optimal battery performance over its expected lifespan [93].
4.2. SoX Sustainability Assessment Specifications: EV Scenario
The following section details the steps taken to implement the proposed SoX formulation from a P2D stoichiometrical perspective to evaluate the potential feasibility of the proposed formulation in EV applications.
The present subsection specifies the ”experimental” conditions imposed on the two-step degradation cycle procedure representative of the EV scenario introduced in Section 2.
This procedure first consists of a characterization cycle, initialized by a C/10 discharge, from a fully charged state until the battery reaches a minimum cut-off voltage of 2.8 V. The discharge step is followed by a Constant Current–Constant Voltage (CCCV) charge at C/3 until the battery reaches 4.2 V and C/100 current values, representative of the fully charged state. Then, a 4 h rest period is applied after the charge.
Then, the degradation cycling sequence is initiated. Each of the sequence’s cycles involve an initial partial discharge of 0.25 Ah (to ensure the model operates within the LGM50-T cell voltage safety range), followed by a driving-cycle current profile (representative, from an EV application). Then, a CCCV profile is applied to recover a fully charged state. Finally, the second part of the procedure performs a validation cycle, as introduced in Section 2. This final step is utilized to obtain reference values that can be compared with the values calculated by the SPM. This validation cycle is a C/10 discharge and a subsequent CCCV charge at C/3 until the battery again reaches 4.2 V and C/100 current values.
Additionally, it is also essential to define the driving cycle. To do so, the target system corresponds to a battery of 70.4 kWh, which is the average capacity of batteries in the current EV market [95]. The chosen driving profile emulates a typical semi-urban trip lasting 52 min [26]. The resulting SoC evolution, over the generated driving-cycle current profile, is then scaled to match the LGM50-T cell. So, considering the cell’s nominal capacity of 5 Ah, a dynamic driving current profile can be generated at a step resolution of one second. In this way, the input current profile can be established. Then, the resulting profile is uploaded to the PyBaMM simulation. The current profile used can be consulted for more detail in Figure 5.
Figure 5.
A 70.4 kWh battery semi-urban 52 min driving cycle, current, and SoC adapted to an LGM50-T cell.
4.3. SoX Calculation According to Direct Measurements
Throughout the simulated two-step procedure, a reference SoH is estimated directly by measuring the capacity fade in the validation cycle. Subsequently, the SoC is defined according to the cycle-measured capacity, time-current driving-cycle dataset, and coulomb-counting. However, a reference SoF is estimated through a different approach.
Usually, within the ECM context, among the many approaches mentioned at the beginning of Section 4, different straightforward direct methods can be used to calculate part of the SoX [75]. The direct measurement of the internal resistance of cells is a technique that can be leveraged to calculate the SoF [75]. Therefore, the comparison provided in this work also includes a simpler approach to estimate the reference SoF.
However, to estimate the SoF through direct cell-internal-resistance measurement, it is essential to define the resistance value at the cell’s EoL. So, a reference secondary characterization of the degradation cycle is conducted to generate a profile, as shown in Figure 6. Subsequently, a reference secondary simulation scenario is built on the same LGM50-T model used in the two-step procedure, and then run in PyBaMM. In this simulation, cycles iterate over a full discharge at 1C, constant current charge at 1C, and final CCCV full-charge steps [23]. Using PyBaMM’s simulation solutions, cell capacity and internal resistance values are extracted when each cycle reaches a full charge state to constitute the curves shown in Figure 6.
Figure 6.
SPM mechanical degradation model: capacity fade and internal resistance measurements.
In this way, as a separate outcome from the EV scenario, the profile shown in Figure 6 determines ”offline” the EoL stage of the simulated cell at the final reached capacity of 1.43 Ah. This also marks the point at which the active remaining lithium-ion concentrations within one of the electrodes reach their minimum levels within the solid material, and so the simulation cannot operate further. These conditions are specified to be achieved after 2525 cycles of the standardized procedure at the specified 1C rates [23].
These calculations are conducted to extend the perspective of the SoX sustainability improvement assessment conducted later on.
The information generated in the reference cycling sequence shown in Figure 6 is used to provide a comparison between direct methods for calculating the SoF and using P2D-ROM.
So, the technique referred to in Figure 6 can serve a dual purpose. In the first place, it can be used to adjust the SPM parameters to adhere to the fast degradation model behavior introduced in Equation (2); it can also determine the EoL internal resistance inputs for Equation (5), shown below.
In Equation (5), expression Rc is the measured internal resistance at the beginning of each cycle, when the cell is in the fully charged state; REoL is the internal resistance measured offline for cells when they reach the EoL stage for a specific use; and Rnom is the nominal internal resistance value measured in the fully charged state in the first stage of battery life.
Similarly, as in the EV scenario, internal resistance values Rc are presented in the red slope in Figure 6. These values are calculated according to voltage difference. Due to the current step imposed, Rc is calculated precisely for those specific conditions. So, the last Rc calculated from the Figure 6 reference procedure defines the REoL value as 0.284 Ω.
The introduction of this tracking method serves to establish a simplified reference for the SoF. This comparison enhances the evaluation of the SPM’s applications in the EV scenario. In this sense, as depicted in Figure 7 in Section 4.4, internal resistance value updates are carried out at the beginning of each cycle during the initial 0.5 Ah partial discharge step to keep a logical correlation for a reference SoF. This update as well is based on the voltage difference response from the fully charged state under the same current impulse conditions for each cycle.
Figure 7.
Experimental procedure, calculations, and value-updating process.
4.4. SoX Calculation According to the P2D Perspective
The objective of this subsection is to provide a brief and graphical overview of how Equations (1)–(4) are implemented in the EV scenario simulation from an observability standpoint [18,93].
The fundamental assumption in this type of scenario is that during normal EV operation, the battery never reaches the cut-off lower voltages while being discharged in a driving cycle [26]. Therefore, the SPM model should be restricted for the present experiment. Thus, it is assumed that the SPM is only capable of updating x100 and y0 when the battery reaches a fully charged state.
Note that the calculation of the SoC over the driving cycle also requires the values of y100 or x0 to be defined. These values can only be determined when the simulated cell reaches a lower limit of 2.5 V in a fully discharged state.
In the present assessment, similarly, as in EV applications, this particular condition is only met during the validation cycles conducted along the sequence. So, when considering the feasibility of implementing the SPM in the EV use case, it is important to highlight that the minimum stoichiometric values remain mostly stable throughout the cycling process [23]. Consequently, x0 can be assumed to be constant, according to the value calculated in the first characterization cycle [18,93].
Therefore, according to the updated stoichiometrical values, Equations (1) and (4), as well as the imposed EV application constraints, the SoC and the SoF, can be estimated for the SPM in the simulated scenario. However, to calculate the SoH according to Equation (2), Cn should also be updated for each cycle. To do so, Cn is updated in the fully charged state according to the lithium-ion charge available in the solid SPM negative particle.
Figure 7 shows how the different initial values and the corresponding updates are obtained for both the reference and the SPM SoX estimations.
5. Simulation Results
Results in Figure 8 show how the SPM correctly estimates the SoC as the battery ages and also captures the changes in the SoC at different stages of battery life. According to the reference cycles, the final SoC value is reached when the driving cycle ends; this value evolves approximately from 80.9% to 75.2% for the final SoC.
Figure 8.
SPM SoC estimations over driving-cycle sequence.
The estimation of the SoC is very precise through all stages of battery aging, as resulting Root Mean Square Error (RMSE) values range from initial 0.14 in the 1st cycle to 0.24 in the 1000th. These estimation differences are associated with the smooth behavior of the slopes represented by the SoC SPM estimations illustrated in Figure 8. The minor discrepancies observed in RMSE calculation can be attributed to the parameterization of anode physical properties, as described by Chen et al. [17], wherein the negative electrode’s solid particle radius and solid diffusivity parameters are the main factors responsible for this behavior [17]. Furthermore, as PyBaMM utilizes the finite volume method to handle material transport within the solid, the stoichiometric approach results differ from the coulomb-counting methods used to calculate reference SoC values.
The comparison between the SPM SoC formulation and the reference SoC end-value difference, extrapolated from each driving cycle, remains closer to 0.35% over the experiment. These results seem promising, but it should be considered that an exact parameterization of cell aging might not be that easy. As a consequence, P2D results based on real cell aging tests are subject to the goodness of the fitting and might change from one experiment to another. When a model’s parameterization is good, there will be no need to implement any additional adaptive techniques.
Then, as Figure 9 shows, the SPM formulation provides a close representation of the SoH, with a 0.004 RMSE. Figure 9 depicts how, using the SPM, Equation (2), and the negative electrode as the system’s observer, the SoH can be matched along time in a hypothetical EV representation.
Figure 9.
SPM SoH estimations over driving-cycle sequence.
Nonetheless, note that this level of accuracy can be achieved only through closely matching physical degradation electrochemical parameters and dynamics. The more this match differs from reality, the worse those estimations will be.
The whole analysis emphasizes the strong dependence that P2D models have on electrochemical parameterization. It might not be necessary, and it would not be that interesting from a sustainability perspective, but, if needed, P2D approaches can still count on system observers along with complementary adaptive filter techniques, such as those used in the formulation of the equivalent hydraulic model [21,77], or other data-driven approaches [10].
In any case, analyzing Figure 10, it can be clearly identified that the gained physical insight to calculate the SoF based on the SPM formulation (Equation (4)) likely extends cell usage in comparison to the use of the internal resistance approach (Equation (5)) currently implemented in BMSs.
Figure 10.
SPM SoF estimations over driving-cycle sequence.
In addition, it is worth noting that degradation mechanisms affect both electrodes in different ways. Hence, different SoF estimations can be expected as well [25]. However, as the degradation on the negative electrode is more pronounced [25], it is valid to use only Equation (4) to estimate the SoF as shown in the present simulation.
In summary, results demonstrate that the SPM can effectively be used in real-time EV-BMS applications and positively affect sustainability. First, it generates a data frame of immense value to optimize cell usage in operation and enlarge the battery’s lifespan in its first life, and this extended information can be used to define more accurately the EoL or further second-life applications. Therefore, it can be stated that, from a sustainability perspective, the P2D-ROM’s potential accuracy improvements regarding the SoC and SoH enable us to leverage and better distribute the available energy stored among the battery pack’s cells throughout the LIB lifetime, maximizing usage, and further enabling LIB size reduction, addressed at the end of Section 3. Second, the resulting accuracy improvement obtained also serves as a good input to allow V2X approaches and enhance the sharing of the EV battery. Third, the consideration of the P2D framework to calculate the SoF, instead of the current simpler approaches, proves that physics-based SoF indicators can postpone EoL definition, as shown in Figure 10, by up to 12%. Additionally, it should be noted that there is no need to use more resources to reach this gain for every case, which is precisely the type of advancement that the OEM should be dealing with. Thus, the positive results from the feasibility assessment illustrate how considering P2D-ROM approaches for local BMSs can potentially align EV design with the sixth and seventh sustainability eco-efficiency principles.
6. Conclusions
This study performs a thorough comparison between the current developments to overcome the main drawbacks that society has identified in the EV and the seven principles of sustainability. Results highlight that, although the EV is presented worldwide as a sustainable alternative, the EV market trends do not align with these sustainability principles, putting the goodness of the EV into doubt. The advancements towards bigger batteries and higher-power charger stations negatively affect several key aspects of the EV, such as the use of materials in the production phase, but also the weight of the vehicle, and its efficiency, consumption, and aging during the use phase. The EV relies on other sectors to mitigate some of these drawbacks, emphasizing the importance of integrating renewable power sources to achieve true sustainability, both in LIB manufacturing processes and EV operation.
This study presents pieces of evidence that, currently, the EV is generally not designed with a focus on the environment as it should and suggests several possibilities to change this to facilitate the transition towards electric mobility.
The first suggestion encourages the adoption of V2G strategies, wherein EVs share mobility and energy storage capabilities, as it is relatively easy to implement and adheres to the sixth and seventh sustainability principles and the circular economy directives. This could be the first step towards understanding the EV as something different from an ICEV and opening back the opportunity to think about design mobility for sustainability, maximizing the use of EV batteries for multiple purposes, or building smaller-battery vehicles to cover most day-to-day trips while using other alternatives for longer trips.
The second proposal of this work has deepened into other alternatives to further increase the durability and intensity of LIB use. The study analyzes the benefits and drawbacks of applying advanced LIB models in BMSs, highlighting the challenging task of striking a balance between accuracy and computational requirement trade-offs, considering sustainability as the main driver of the EV transition.
In this sense, the P2D-ROM offers a promising alternative to current battery models, to enhance SoX estimation precision locally in LIB-integrated BMSs. This integration eliminates the need for complex DT cloud ecosystems, whose infrastructure poses even more challenges for EVs to align with sustainability. Successful results, obtained from PyBaMM simulations, further support the effectiveness of the P2D-ROM in EV-BMS applications. This showcases the advantages of implementing advanced LIB models, enabling better-informed operational decisions, precise EoL estimations, and effective planning for potential second usages. Furthermore, better performance of advanced modeling also eliminates the need to re-purpose the BMS, as it is often required in ECM implementations beyond the first battery life stage. Nevertheless, the article also highlights certain drawbacks, in the context of P2D modeling, such as the dependence of P2D modeling on precisely fit electrochemical cell parameters.
Finally, this article emphasizes the need to increase future research efforts to effectively integrate P2D models into real BMSs. So, investigation lines should focus on overcoming physical parameterization uncertainty and the obtention of meaningful results that can potentially be used as improved SoX indicators. In this context, by assessing the synergies between P2D models and adaptive indirect model-based approaches or ML based on advanced parameter identification techniques, physical parameter characterization-associated difficulties can potentially be addressed. However, a model’s computational requirements must be considered and ensured, in any case, to be low enough to fit into LIB-embedded BMS microprocessors. One approach to achieving a proper balance is the conceptualization of the P2D-ROM, using SPM or SPMe derivations coupled with SVD, POD, or other similar reduction techniques at the same time as adaptive approaches in real time.
The EV is bringing the opportunity to drive towards a cleaner future, but both industry and society must identify it so developments will go towards a sustainable transition of mobility. The EV should not be considered a substitute for the ICEV; it is just an alternative, with different characteristics.
Author Contributions
Conceptualization, S.O.R. and L.C.C.; methodology, S.O.R., L.C.C. and L.T.; validation, S.O.R., L.C.C., L.G., L.C.O. and L.T.; formal analysis, S.O.R., L.C.C., L.G., L.C.O. and L.T.; investigation, S.O.R. and L.C.C.; resources, S.O.R., L.C.C., L.G., L.C.O. and L.T.; data curation, S.O.R., L.C.C. and L.T.; writing—original draft preparation, S.O.R., L.C.C., L.C.O. and L.T.; writing—review and editing, S.O.R., L.C.C., L.G., L.C.O. and L.T.; visualization, S.O.R. and L.C.C.; supervision, L.C.C., L.C.O. and L.T.; project administration, S.O.R., L.C.C. and L.T.; funding acquisition, L.T. All authors have read and agreed to the published version of the manuscript.
Funding
This research was funded by Project PLEC2021-008152, by MCIN/AEI/10.13039/501100011033 and by the European Union “NextGenerationEU”/PRTR”. This work is also supported by the Catalan Agency AGAUR under their research group support program grant to the ENMA research group No. 2021 SGR 00226. Lluc Canals Casals acknowledges the Universitat Politècnica de Catalunya, the University of Melbourne (particularly Nando (Luis) Ochoa) and the Ministerio de Universidades, with the grant CAS22/00126 from the research stay mobility program for young researchers “José Castillejo, Modalidad B del Programa de estancias de movilidad de profesores e investigadores en centros extranjeros de enseñanza superior e investigación”, for allowing him to expand his research overseas.
Data Availability Statement
PyBaMM default P2D models and parameterizations were used to perform the simulations. Specific model considerations and modifications to the parameterization are included in Table A1 and Table A2. The tables are included in Appendix A.
Conflicts of Interest
The authors declare no conflicts of interest.
List of Abbreviations
| Abbreviation | Meaning |
| ANN | Artificial Neural Networks |
| BMS | Battery Management System |
| CCCV | Constant Current–Constant Voltage |
| DFN | Doyle–Fuller–Newman |
| DT | Digital Twin |
| ECM | Equivalent Circuit Model |
| EU | European Union |
| EV | Electric Vehicle |
| EoL | End-of-Life |
| FL | Fuzzy Logic |
| FOM | Fractional Order Models |
| GWP | Global Warming Potential |
| GHG | Greenhouse Gas |
| ICEV | Internal Combustion Engine Vehicle |
| LAM | Loss of Active Material |
| LCA | Life Cycle Assessment |
| LIB | Lithium-Ion Battery |
| LLI | Loss of Lithium-Ion Inventory |
| ML | Machine Learning |
| OEM | Original Equipment Manufacturer |
| P2D | Pseudo-Two Dimensional |
| POD | Proper Orthogonal Decomposition |
| PyBaMM | Python Battery Mathematical Modelling |
| RMSE | Root Mean Square Error |
| ROM | Reduced-Order Model |
| RUL | Remaining-Useful-Life |
| SEI | Solid–Electrolyte Interface |
| SPM | Single Particle Model |
| SPMe | Single Particle Model with Electrolyte |
| SoC | State-of-Charge |
| SoE | State-of-Energy |
| SoF | State-of-Functionality |
| SoH | State-of-Health |
| SoP | State-of-Power |
| SoX | State-of-X |
| SVD | Singular Value Decomposition |
| SVM | Support Vector Machine |
| V2G | Vehicle-To-Grid |
| V2X | Vehicle-To-Everything |
Appendix A
Table A1.
Model-specific parametrization for the degradation model [22,23,24].
Table A1.
Model-specific parametrization for the degradation model [22,23,24].
| Parameters | SPM Degradation Model |
|---|---|
| Ambient temperature [°C] | 25 |
| Upper voltage cut-off [V] | 4.21 |
| SEI kinetic rate constant [m·s−1] | 1 × 10−12 |
| Initial outer SEI thickness [m] | 5 × 10−9 |
| Outer SEI solvent diffusivity [m2·s−1] | 4.65 × 10−20 |
| Positive electrode LAM constant proportional term [s−1] | 5.5 × 10−6 |
| Negative electrode LAM constant proportional term [s−1] | 3.5 × 10−6 |
| Dead lithium decay constant [s−1] | 5 × 10−3 |
Table A2.
Model domain specifications for the degradation model [22,23,24].
Table A2.
Model domain specifications for the degradation model [22,23,24].
| Model Domains | PyBaMM Specifications |
|---|---|
| Particle | Fickian diffusion |
| SEI | Solvent diffusion-limited |
| SEI film resistance | Distributed |
| Particle mechanics | Swelling only |
| Loss of Active Materials | Stress-driven |
References
- Montes, T.; Etxandi-Santolaya, M.; Eichman, J.; Ferreira, V.J.; Trilla, L.; Corchero, C. Procedure for Assessing the Suitability of Battery Second Life Applications after EV First Life. Batteries 2022, 8, 122. [Google Scholar] [CrossRef]
- Cornet, A.; Conzade, J.; Schaufuss, P.; Schenk, S.; Tschiesner, A.; Hensley, R.; Hertzke, P.; Heuss, R.; Laufenberg, K.; Mller, T. Why the Automotive Future Is Electric. Available online: https://www.mckinsey.com/industries/automotive-and-assembly/our-insights/why-the-automotive-future-is-electric (accessed on 21 January 2024).
- Ritchie, H.; Roser, M.; Rosado, P. Energy. Available online: https://ourworldindata.org/energy (accessed on 23 January 2024).
- Berckmans, G.; Messagie, M.; Smekens, J.; Omar, N.; Vanhaverbeke, L.; Van Mierlo, J. Cost Projection of State of the Art Lithium-Ion Batteries for Electric Vehicles Up to 2030. Energies 2017, 10, 1314. [Google Scholar] [CrossRef]
- Cano, Z.P.; Banham, D.; Ye, S.; Hintennach, A.; Lu, J.; Fowler, M.; Chen, Z. Batteries and Fuel Cells for Emerging Electric Vehicle Markets. Nat. Energy 2018, 3, 279–289. [Google Scholar] [CrossRef]
- Lisbona, D.; Snee, T. A Review of Hazards Associated with Primary Lithium and Lithium-Ion Batteries. Process Saf. Environ. Prot. 2011, 89, 434–442. [Google Scholar] [CrossRef]
- Canals Casals, L.; Rodríguez, M.; Corchero, C.; Carrillo, R.E. Evaluation of the End-of-Life of Electric Vehicle Batteries according to the State-of-Health. World Electr. Veh. J. 2019, 10, 63. [Google Scholar] [CrossRef]
- Ferrero, F.; Perboli, G.; Rosano, M.; Vesco, A. Car-Sharing Services: An Annotated Review. Sustain. Cities Soc. 2017, 37, 110–130. [Google Scholar] [CrossRef]
- Kempton, W.; Tomić, J. Vehicle-to-Grid Power Fundamentals: Calculating Capacity and Net Revenue. J. Power Sources 2005, 144, 268–279. [Google Scholar] [CrossRef]
- Wang, Y.; Tian, J.; Sun, Z.; Wang, L.; Xu, R.; Li, M.; Chen, Z. A Comprehensive Review of Battery Modeling and State Estimation Approaches for Advanced Battery Management Systems. Renew. Sustain. Energy Rev. 2020, 131, 110015. [Google Scholar] [CrossRef]
- Lipu, M.S.H.; Karim, T.F.; Ansari, S.; Miah, M.S.; Rahman, M.S.; Meraj, S.T.; Elavarasan, R.M.; Vijayaraghavan, R.R. Intelligent SOX Estimation for Automotive Battery Management Systems: State-of-the-Art Deep Learning Approaches, Open Issues, and Future Research Opportunities. Energies 2023, 16, 23. [Google Scholar] [CrossRef]
- Plett, G.L. Extended Kalman Filtering for Battery Management Systems of LiPB-Based HEV Battery Packs: Part 1. Background. J. Power Sources 2004, 134, 252–261. [Google Scholar] [CrossRef]
- Plett, G.L. Extended Kalman Filtering for Battery Management Systems of LiPB-Based HEV Battery Packs: Part 2. Modeling and Identification. J. Power Sources 2004, 134, 262–276. [Google Scholar] [CrossRef]
- Li, W.; Rentemeister, M.; Badeda, J.; Jöst, D.; Schulte, D.; Sauer, D.U. Digital Twin for Battery Systems: Cloud Battery Management System with Online State-of-Charge and State-of-Health Estimation. J. Energy Storage 2020, 30, 101557. [Google Scholar] [CrossRef]
- Vykhodtsev, A.V.; Jang, D.; Wang, Q.; Rosehart, W.; Zareipour, H. A Review of Modelling Approaches to Characterize Lithium-Ion Battery Energy Storage Systems in Techno-Economic Analyses of Power Systems. Renew. Sustain. Energy Rev. 2022, 166, 112584. [Google Scholar] [CrossRef]
- Doyle, M.; Fuller, T.F.; Newman, J. Modeling of Galvanostatic Charge and Discharge of the Lithium/Polymer/Insertion Cell. J. Electrochem. Soc. 1993, 140, 1526. [Google Scholar] [CrossRef]
- Chen, C.-H.; Brosa Planella, F.; O’Regan, K.; Gastol, D.; Widanage, W.; Kendrick, E. Development of Experimental Techniques for Parameterization of Multi-Scale Lithium-Ion Battery Models. J. Electrochem. Soc. 2020, 167, 080534. [Google Scholar] [CrossRef]
- Mohtat, P.; Lee, S.; Siegel, J.B.; Stefanopoulou, A.G. Towards Better Estimability of Electrode-Specific State of Health: Decoding the Cell Expansion. J. Power Sources 2019, 427, 101–111. [Google Scholar] [CrossRef]
- Marquis, S.G.; Sulzer, V.; Timms, R.; Please, C.P.; Chapman, S.J. An Asymptotic Derivation of a Single Particle Model with Electrolyte. J. Electrochem. Soc. 2019, 166, A3693. [Google Scholar] [CrossRef]
- Landen, B.; Lukow, K.; Henshall, P.; Collier, G.; Morrey, D. A Computationally Informed Realisation Algorithm for Lithium-Ion Batteries Implemented with LiIBRA.jl. J. Energy Storage 2022, 55, 105637. [Google Scholar] [CrossRef]
- Goldar, A.; Romagnoli, R.; Couto, L.D.; Romero, A.; Kinnaert, M.; Garone, E. MPC Strategies Based on the Equivalent Hydraulic Model for the Fast Charge of Commercial Li-Ion Batteries. Comput. Chem. Eng. 2020, 141, 107010. [Google Scholar] [CrossRef]
- Ai, W.; Kraft, L.; Sturm, J.; Jossen, A.; Wu, B. Electrochemical Thermal-Mechanical Modelling of Stress Inhomogeneity in Lithium-Ion Pouch Cells. J. Electrochem. Soc. 2019, 167, 013512. [Google Scholar] [CrossRef]
- O’Kane, S.E.J.; Ai, W.; Madabattula, G.; Alonso-Alvarez, D.; Timms, R.; Sulzer, V.; Edge, J.S.; Wu, B.; Offer, G.J.; Marinescu, M. Lithium-Ion Battery Degradation: How to Model It. Phys. Chem. Chem. Phys. 2022, 24, 7909–7922. [Google Scholar] [CrossRef]
- Sulzer, V.; Marquis, S.G.; Timms, R.; Robinson, M.; Chapman, S.J. Python Battery Mathematical Modelling (PyBaMM). J. Open Res. Softw. 2021, 9, 309. [Google Scholar] [CrossRef]
- Edge, J.S.; O’Kane, S.; Prosser, R.; Kirkaldy, N.D.; Patel, A.N.; Hales, A.; Ghosh, A.; Ai, W.; Chen, J.; Yang, J.; et al. Lithium Ion Battery Degradation: What You Need to Know. Phys. Chem. Chem. Phys. 2021, 23, 8200–8221. [Google Scholar] [CrossRef] [PubMed]
- Etxandi-Santolaya, M.; Canals Casals, L.; Corchero, C. Estimation of Electric Vehicle Battery Capacity Requirements Based on Synthetic Cycles. Transp. Res. Part D Transp. Environ. 2023, 114, 103545. [Google Scholar] [CrossRef]
- Lenhi, M.; Schmidheiny, S.; Stigson, B. Eco-Efficiency: Creating More Value with Less Impact; World Business Council for Sustainable Development (WBCSD): Geneva, Switzerland, 2000. [Google Scholar]
- Yildiz, A.; Demirci, E. An Experimental and Numerical Investigation of the Effects of Geometry and Spotwelds on Crashworthiness of Vehicle Thin-Walled Structures. Mater. Prufung 2018, 60, 553–561. [Google Scholar] [CrossRef]
- Ponikarovska, S.; Bogajevskiy, A.; Arhun, S.; Dvadnenko, V. Improvement of Economic and Ecological Characteristics of a Car with a Start-Stop System. Int. J. Electr. Hybrid Veh. 2018, 10, 209–222. [Google Scholar] [CrossRef]
- Cieslik, W.; Pielecha, I.; Borowski, P. Effects of Start-Stop System on the Operation of Drive System in Urban Traffic Conditions. J. Mech. Transp. Eng. 2015, 67, 15–26. [Google Scholar]
- European Council. Council Adopts New Regulation on Batteries and Waste Batteries, Council of the European Union, 10 July 2023. Available online: https://www.consilium.europa.eu/en/press/press-releases/2023/07/10/council-adopts-new-regulation-on-batteries-and-waste-batteries/ (accessed on 16 February 2024).
- Liu, Y.; Chen, H.; Gao, J.; Li, Y.; Dave, K.; Chen, J.; Federici, M.; Perricone, G. Comparative Analysis of Non-Exhaust Airborne Particles from Electric and Internal Combustion Engine Vehicles. J. Hazard. Mater. 2021, 420, 126626. [Google Scholar] [CrossRef] [PubMed]
- Liu, X.; Seberry, G.; Kook, S.; Chan, Q.N.; Hawkes, E.R. Direct Injection of Hydrogen Main Fuel and Diesel Pilot Fuel in a Retrofitted Single-Cylinder Compression Ignition Engine. Int. J. Hydrogen Energy 2022, 47, 35864–35876. [Google Scholar] [CrossRef]
- Nakamoto, Y.; Nishijima, D.; Kagawa, S. The Role of Vehicle Lifetime Extensions of Countries on Global CO2 Emissions. J. Clean. Prod. 2019, 207, 1040–1046. [Google Scholar] [CrossRef]
- Mayyas, A.; Qattawi, A.; Omar, M.; Shan, D. Design for Sustainability in Automotive Industry: A Comprehensive Review. Renew. Sustain. Energy Rev. 2012, 16, 1845–1862. [Google Scholar] [CrossRef]
- Canals Casals, L.; Martinez-Laserna, E.; Amante García, B.; Nieto, N. Sustainability Analysis of the Electric Vehicle Use in Europe for CO2 Emissions Reduction. J. Clean. Prod. 2016, 127, 425–437. [Google Scholar] [CrossRef]
- Chudy-Laskowska, K.; Pisula, T. An Analysis of the Use of Energy from Conventional Fossil Fuels and Green Renewable Energy in the Context of the European Union’s Planned Energy Transformation. Energies 2022, 15, 7369. [Google Scholar] [CrossRef]
- Sacchi, R.; Bauer, C.; Cox, B.; Mutel, C. When, Where and How Can the Electrification of Passenger Cars Reduce Greenhouse Gas Emissions? Renew. Sustain. Energy Rev. 2022, 162, 112475. [Google Scholar] [CrossRef]
- Mancini, F.; Nastasi, B. Solar Energy Data Analytics: PV Deployment and Land Use. Energies 2020, 13, 417. [Google Scholar] [CrossRef]
- Desantes, J.; Molina, S.; Novella, R.; Lopez-Juarez, M. Comparative Global Warming Impact and NOx Emissions of Conventional and Hydrogen Automotive Propulsion Systems. Energy Convers. Manag. 2020, 221, 113137. [Google Scholar] [CrossRef]
- Koroma, M.S.; Brown, N.; Cardellini, G.; Messagie, M. Prospective Environmental Impacts of Passenger Cars under Different Energy and Steel Production Scenarios. Energies 2020, 13, 6236. [Google Scholar] [CrossRef]
- Wang, W.; Fan, L.; Zhou, P. Evolution of Global Fossil Fuel Trade Dependencies. Energy 2022, 238, 121924. [Google Scholar] [CrossRef]
- Shafique, M.; Azam, A.; Rafiq, M.; Luo, X. Life Cycle Assessment of Electric Vehicles and Internal Combustion Engine Vehicles: A Case Study of Hong Kong. Res. Transp. Econ. 2022, 91, 101112. [Google Scholar] [CrossRef]
- Marmiroli, B.; Venditti, M.; Dotelli, G.; Spessa, E. The Transport of Goods in the Urban Environment: A Comparative Life Cycle Assessment of Electric, Compressed Natural Gas and Diesel Light-Duty Vehicles. Appl. Energy 2020, 260, 114236. [Google Scholar] [CrossRef]
- Nkrumah, P.N.; Echevarria, G.; Erskine, P.D.; van der Ent, A. Farming for Battery Metals. Sci. Total Environ. 2022, 827, 154092. [Google Scholar] [CrossRef]
- Shi, C.; Takeuchi, S.; Alexander, G.V.; Hamann, T.; O’Neill, J.; Godbey, G.; Dura, J.A.; Wachsman, E.D. 3D Asymmetric Bilayer Garnet-Hybridized High-Energy-Density Lithium–Sulfur Batteries. ACS Appl. Mater. Interfaces 2023, 15, 751–760. [Google Scholar] [CrossRef]
- Shi, C.; Hamann, T.; Takeuchi, S.; Alexander, G.V.; Nolan, A.M.; Limpert, M.; Fu, Z.; O’Neill, J.; Godbey, G.; Dura, J.A.; et al. High Sulfur Loading and Capacity Retention in Bilayer Garnet Sulfurized-Polyacrylonitrile/Lithium-Metal Batteries with Gel Polymer Electrolytes. Adv. Energy Mater. 2023, 13, 231656. [Google Scholar] [CrossRef]
- Grande, L.; Paillard, E.; Hassoun, J.; Park, J.-B.; Lee, Y.-J.; Sun, Y.-K.; Passerini, S.; Scrosati, B. The Lithium/Air Battery: Still an Emerging System or a Practical Reality? Adv. Mater. 2014, 27, 784–800. [Google Scholar] [CrossRef] [PubMed]
- Wolff, D.; Casals, L.C.; Benveniste, G.; Corchero, C.; Trilla, L. The Effects of Lithium Sulfur Battery Ageing on Second-Life Possibilities and Environmental Life Cycle Assessment Studies. Energies 2019, 12, 2440. [Google Scholar] [CrossRef]
- Eussink, D. Toyota Unveils Sweeping Plans for New Battery Tech, EV Innovation. Reuters, 13 June 2023. Available online: https://www.reuters.com/business/autos-transportation/toyota-market-next-gen-battery-evs-2026-built-by-new-ev-unit-2023-06-13/ (accessed on 22 January 2024).
- Cremades, L.; Canals Casals, L. Analysis of the Future of Mobility: The Battery Electric Vehicle Seems Just a Transitory Alternative. Energies 2022, 15, 9149. [Google Scholar] [CrossRef]
- Cunanan, C.; Tran, M.-K.; Lee, Y.; Kwok, S.; Leung, V.; Fowler, M. A Review of Heavy-Duty Vehicle Powertrain Technologies: Diesel Engine Vehicles, Battery Electric Vehicles, and Hydrogen Fuel Cell Electric Vehicles. Clean Technol. 2021, 3, 474–489. [Google Scholar] [CrossRef]
- Yang, Y.; Okonkwo, E.G.; Huang, G.; Xu, S.; Sun, W.; He, Y. On the Sustainability of Lithium Ion Battery Industry—A Review and Perspective. Energy Storage Mater. 2021, 36, 186–212. [Google Scholar] [CrossRef]
- WöhrI, K.; Geisbauer, C.; Nebl, C.; Lott, S.; Schweiger, H.-G. Crashed Electric Vehicle Handling and Recommendations—State of the Art in Germany. Energies 2021, 14, 1040. [Google Scholar] [CrossRef]
- International Energy Agency (IEA). Global EV Outlook 2023; CC BY 4.0. 2023. Available online: https://www.iea.org/reports/global-ev-outlook-2023 (accessed on 14 January 2024).
- Cohen, A. Manufacturers Are Struggling to Supply Electric Vehicles with Batteries. Forbes, 25 March 2020. Available online: https://www.forbes.com/sites/arielcohen/2020/03/25/manufacturers-are-struggling-to-supply-electric-vehicles-with-batteries/?sh=661d27da1ff3 (accessed on 3 January 2024).
- Tao, Y.; Rahn, C.D.; Archer, L.A.; You, F. Second Life and Recycling: Energy and Environmental Sustainability Perspectives for High-Performance Lithium-Ion Batteries. Sci. Adv. 2021, 7, eabi7633. [Google Scholar] [CrossRef]
- Rallo, H.; Canals Casals, L.; De La Torre, D.; Reinhardt, R.; Marchante, C.; Amante, B. Lithium-Ion Battery 2nd Life Used as a Stationary Energy Storage System: Ageing and Economic Analysis in Two Real Cases. J. Clean. Prod. 2020, 272, 122584. [Google Scholar] [CrossRef]
- Kotak, Y.; Marchante Fernández, C.; Canals Casals, L.; Kotak, B.S.; Koch, D.; Geisbauer, C.; Trilla, L.; Gómez-Núñez, A.; Schweiger, H.-G. End of Electric Vehicle Batteries: Reuse vs. Recycle. Energies 2021, 14, 2217. [Google Scholar] [CrossRef]
- Plötz, P.; Jakobsson, N.; Sprei, F. On the Distribution of Individual Daily Driving Distances. Transp. Res. Part B Methodol. 2017, 101, 213–227. [Google Scholar] [CrossRef]
- Canals Casals, L.; Etxandi-Santolaya, M.; Bibiloni-Mulet, P.A.; Corchero, C.; Trilla, L. Electric Vehicle Battery Health Expected at End of Life in the Upcoming Years Based on UK Data. Batteries 2022, 8, 164. [Google Scholar] [CrossRef]
- Weiss, M.; Cloos, K.C.; Helmers, E. Energy Efficiency Trade-Offs in Small to Large Electric Vehicles. Environ. Sci. Eur. 2020, 32, 46. [Google Scholar] [CrossRef]
- Wang, G.; Makino, K.; Harmandayan, A.; Wu, X. Ecodriving Behaviors of Electric Vehicle Users: A Survey Study. Transp. Res. Part D Transp. Environ. 2020, 78, 102188. [Google Scholar] [CrossRef]
- Chidambaram, K.; Ashok, B.; Rajasekar, V.; Deepak, C.; Ramesh, R.; Narendhra, T.; Muhammad Usman, K.; Kavitha, C. Critical Analysis on the Implementation Barriers and Consumer Perception toward Future Electric Mobility. Proc. Inst. Mech. Eng. Part D J. Automob. Eng. 2022, 237, 095440702210803. [Google Scholar] [CrossRef]
- Mathieu, R.; Briat, O.; Gyan, P.; Vinassa, J.-M. Comparison of the Impact of Fast Charging on the Cycle Life of Three Lithium-Ion Cells under Several Parameters of Charge Protocol and Temperatures. Appl. Energy 2021, 283, 116344. [Google Scholar] [CrossRef]
- Shinzaki, S.; Sadano, H.; Maruyama, Y.; Kempton, W. Deployment of Vehicle-to-Grid Technology and Related Issues; SAE Technical Paper; SAE International: Warrendale, PA, USA, 2015. [Google Scholar] [CrossRef]
- Electric Nation. Electric Nation|Your Electric Vehicle—Your Smart Charge. 2022. Available online: https://electricnation.org.uk/ (accessed on 16 February 2024).
- Sørensen, Å.L.; Lindberg, K.B.; Sartori, I.; Andresen, I. Analysis of Residential EV Energy Flexibility Potential Based on Real-World Charging Reports and Smart Meter Data. Energy Build. 2021, 241, 110923. [Google Scholar] [CrossRef]
- Etxandi-Santolaya, M.; Casals, L.C.; Corchero, C. Extending the Electric Vehicle Battery First Life: Performance beyond the Current End of Life Threshold. Heliyon 2024, 10, e26066. [Google Scholar] [CrossRef]
- Zhou, W.; Cleaver, C.J.; Dunant, C.F.; Allwood, J.M.; Lin, J. Cost, Range Anxiety and Future Electricity Supply: A Review of How Today’s Technology Trends May Influence the Future Uptake of BEVs. Renew. Sustain. Energy Rev. 2023, 173, 113074. [Google Scholar] [CrossRef]
- Ge, M.-F.; Liu, Y.; Jiang, X.; Liu, J. A Review on State of Health Estimations and Remaining Useful Life Prognostics of Lithium-Ion Batteries. Measurment 2021, 174, 109057. [Google Scholar] [CrossRef]
- Morfeldt, J.; Johansson, D. Impacts of Shared Mobility on Vehicle Lifetimes and on the Carbon Footprint of Electric Vehicles. Nat. Commun. 2022, 13, 6400. [Google Scholar] [CrossRef]
- Obrador, S.; Romero, J.A.; Trilla, L.; Martínez, À.F.; Sánchez, X.; Attique, M.; Domínguez-García, J.L.; Gevorkov, L. Powering the Future: A Comprehensive Review of Battery Energy Storage Systems. Energies 2023, 16, 6344. [Google Scholar] [CrossRef]
- Guo, Y.G.; Zhang, Q.; Chen, J. Preface: Special Topic on Rechargeable Battery Technology. Sci. China Chem. 2024, 67, 1–3. [Google Scholar] [CrossRef]
- Xu, X.; Yue, X.; Chen, Y.; Liang, Z. Li Plating Regulation on Fast-Charging Graphite Anodes by a Triglyme-LiNO3 Synergistic Electrolyte Additive. Angew. Chem. Int. Ed. Engl. 2023, 62, e202306963. [Google Scholar] [CrossRef]
- Li, Z.; Yao, N.; Yu, L.; Yao, Y.-X.; Jin, C.-B.; Yang, Y.; Xiao, Y.; Yue, X.-Y.; Cai, W.L.; Xu, L.; et al. Inhibiting gas generation to achieve ultralong-lifespan lithium-ion batteries at low temperatures. Matter 2023, 6, 2274–2292. [Google Scholar] [CrossRef]
- Rivera-Barrera, J.P.; Muñoz-Galeano, N.; Sarmiento-Maldonado, H.O. SOC Estimation for Lithium-Ion Batteries: Review and Future Challenges. Electronics 2017, 6, 102. [Google Scholar] [CrossRef]
- Ling, L.; Wei, Y. State-of-Charge and State-of-Health Estimation for Lithium-Ion Batteries Based on Dual Fractional-Order Extended Kalman Filter and Online Parameter Identification. IEEE Access 2021, 9, 47588–47602. [Google Scholar] [CrossRef]
- Kim, T.; Qiao, W.; Qu, L. Online SOC and SOH Estimation for Multicell Lithium-Ion Batteries Based on an Adaptive Hybrid Battery Model and Sliding-Mode Observer. In Proceedings of the 2013 IEEE Energy Conversion Congress and Exposition, Denver, CO, USA, 15–19 September 2013; pp. 292–298. [Google Scholar] [CrossRef]
- Hossain, M.; Haque, M.; Arif, M. Kalman Filtering Techniques for the Online Model Parameters and State of Charge Estimation of the Li-Ion Batteries: A Comparative Analysis. J. Energy Storage 2022, 51, 104174. [Google Scholar] [CrossRef]
- Xia, B.; Zheng, W.; Zhang, R.; Lao, Z.; Sun, Z. A Novel Observer for Lithium-Ion Battery State of Charge Estimation in Electric Vehicles Based on a Second-Order Equivalent Circuit Model. Energies 2017, 10, 1150. [Google Scholar] [CrossRef]
- Maleki, S.; Ray, B.; Hagh, M.T. Hybrid Framework for Predicting and Forecasting State of Health of Lithium-Ion Batteries in Electric Vehicles. Sustain. Energy Grids Netw. 2022, 30, 100603. [Google Scholar] [CrossRef]
- Infineon Technologies, AG. 32-bit AURIX™ TriCore™ Microcontroller. 2023. Available online: https://www.infineon.com/cms/en/product/microcontroller/32-bit-tricore-microcontroller/?gclid=b022eb7f31af137e36d38fbfc5eec42a&gclsrc=3p.ds&msclkid=b022eb7f31af137e36d38fbfc5eec42a&utm_source=bing&utm_medium=cpc&utm_campaign=europe-ipc-en-bs-g_ups_ipc.a.ups&utm_term=aurix&utm_content=eu-atv-en-bs-g_ups.ipc.a.ups_products_aurix (accessed on 2 January 2024).
- Semeraro, C.; Aljaghoub, H.; Abdelkareem, M.A.; Alami, A.H.; Olabi, A. Digital Twin in Battery Energy Storage Systems: Trends and Gaps Detection through Association Rule Mining. Energy 2023, 273, 127086. [Google Scholar] [CrossRef]
- Herring, P.; BalajiGopal, C.; Aykol, M.; Montoya, J.H.; Anapolsky, A.; Attia, P.M.; Gent, W.; Hummelshøj, J.S.; Hung, L.; Kwon, H.-K.; et al. Beep: A Python Library for Battery Evaluation and Early Prediction. SoftwareX 2020, 11, 100506. [Google Scholar] [CrossRef]
- IEA. Data Centres and Data Transmission Networks; IEA: Paris, France, 2022; Available online: https://www.iea.org/energy-system/buildings/data-centres-and-data-transmission-networks (accessed on 16 January 2024).
- Stanford Magazine. Carbon and the Clouds; Stanford University: Stanford, CA, USA, 2017; Available online: https://stanfordmag.org/contents/carbon-and-the-cloud (accessed on 16 January 2024).
- Ristic, B.; Madani, K.; Makuch, Z. The Water Footprint of Data Centers. Sustainability 2015, 7, 11260–11284. [Google Scholar] [CrossRef]
- Yang, S.; Zhang, Z.; Cao, R.; Wang, M.; Cheng, H.; Zhang, L.; Jiang, Y.; Li, Y.; Chen, B.; Ling, H.; et al. Implementation for a Cloud Battery Management System Based on the Chain Framework. Energy AI 2021, 5, 100088. [Google Scholar] [CrossRef]
- Wang, B.; Li, S.E.; Peng, H.; Liu, Z. Fractional-Order Modeling and Parameter Identification for Lithium-Ion Batteries. J. Power Sources 2015, 293, 151–161. [Google Scholar] [CrossRef]
- Arunachalam, H.; Onori, S. Full Homogenized Macroscale Model and Pseudo-2-Dimensional Model for Lithium-Ion Battery Dynamics: Comparative Analysis, Experimental Verification and Sensitivity Analysis. J. Electrochem. Soc. 2019, 166, A1380. [Google Scholar] [CrossRef]
- Roe, C.; Feng, X.; White, G.; Li, R.; Wang, H.; Rui, X.; Li, C.; Zhang, F.; Null, V.; Parkes, M.; et al. Immersion Cooling for Lithium-Ion Batteries—A Review. J. Power Sources 2022, 525, 231094. [Google Scholar] [CrossRef]
- Li, J.; Adewuyi, K.; Lotfi, N.; Landers, R.; Park, J. A Single Particle Model with Chemical/Mechanical Degradation Physics for Lithium Ion Battery State of Health (SoH) Estimation. Appl. Energy 2018, 212, 1178–1190. [Google Scholar] [CrossRef]
- Reniers, J.M.; Mulder, G.; Howey, D.A. Review and Performance Comparison of Mechanical-Chemical Degradation Models for Lithium-Ion Batteries. J. Electrochem. Soc. 2019, 166, A3189. [Google Scholar] [CrossRef]
- EV-Database. Useable Battery Capacity—Electric Car. 2023. Available online: https://ev-database.org/uk/cheatsheet/useable-battery-capacity-electric-car (accessed on 18 January 2024).
Disclaimer/Publisher’s Note: The statements, opinions and data contained in all publications are solely those of the individual author(s) and contributor(s) and not of MDPI and/or the editor(s). MDPI and/or the editor(s) disclaim responsibility for any injury to people or property resulting from any ideas, methods, instructions or products referred to in the content. |
© 2024 by the authors. Licensee MDPI, Basel, Switzerland. This article is an open access article distributed under the terms and conditions of the Creative Commons Attribution (CC BY) license (https://creativecommons.org/licenses/by/4.0/).









