DFFNet: A Rainfall Nowcasting Model Based on Dual-Branch Feature Fusion
Abstract
1. Introduction
- (1)
- Given the problem that the RLNformer model can only extract a single time dependency and cause the loss of some important information, we proposes a DFFNet model based on dual-branch feature fusion. The model can extract the time dependency and feature interactions in meteorological data, which avoids the loss of important information to a certain extent.
- (2)
- The public rainfall dataset of India, which is completely different from the climate in Northern Xinjiang, was selected for comparative experiments. Compared with the RLNformer, the training time consumption of the DFFNet model on this dataset was reduced by 6.9%, and it had a faster convergence speed, which verifies that the DFFNet model demonstrates a strong generalization capability.
- (3)
- The UEA dataset for multivariate time series classification was selected for comparative experiments. In contrast to the RLNformer model, the DFFNet model had different degrees of improvement in the prediction performance of each sub-dataset of the dataset, thus verifying that the DFFNet model is also applicable to the prediction of time series data in other fields.
2. Literature Review
2.1. Rainfall Nowcasting Based on Traditional Meteorological Elements
2.2. Rainfall Nowcasting Based on Single-Modal Meteorological Elements
2.3. Rainfall Nowcasting Based on Multi-Modal Meteorological Elements
3. Study Area and Datasets
3.1. Study Area
3.2. Rainfall Datasets
3.3. UEA Dataset
4. Theories and Methods
4.1. Convolutional Neural Networks
4.2. Transformer
4.3. RLNformer Model
4.4. Dual-Branch Feature Fusion Prediction Model Based on Improved RLNformer
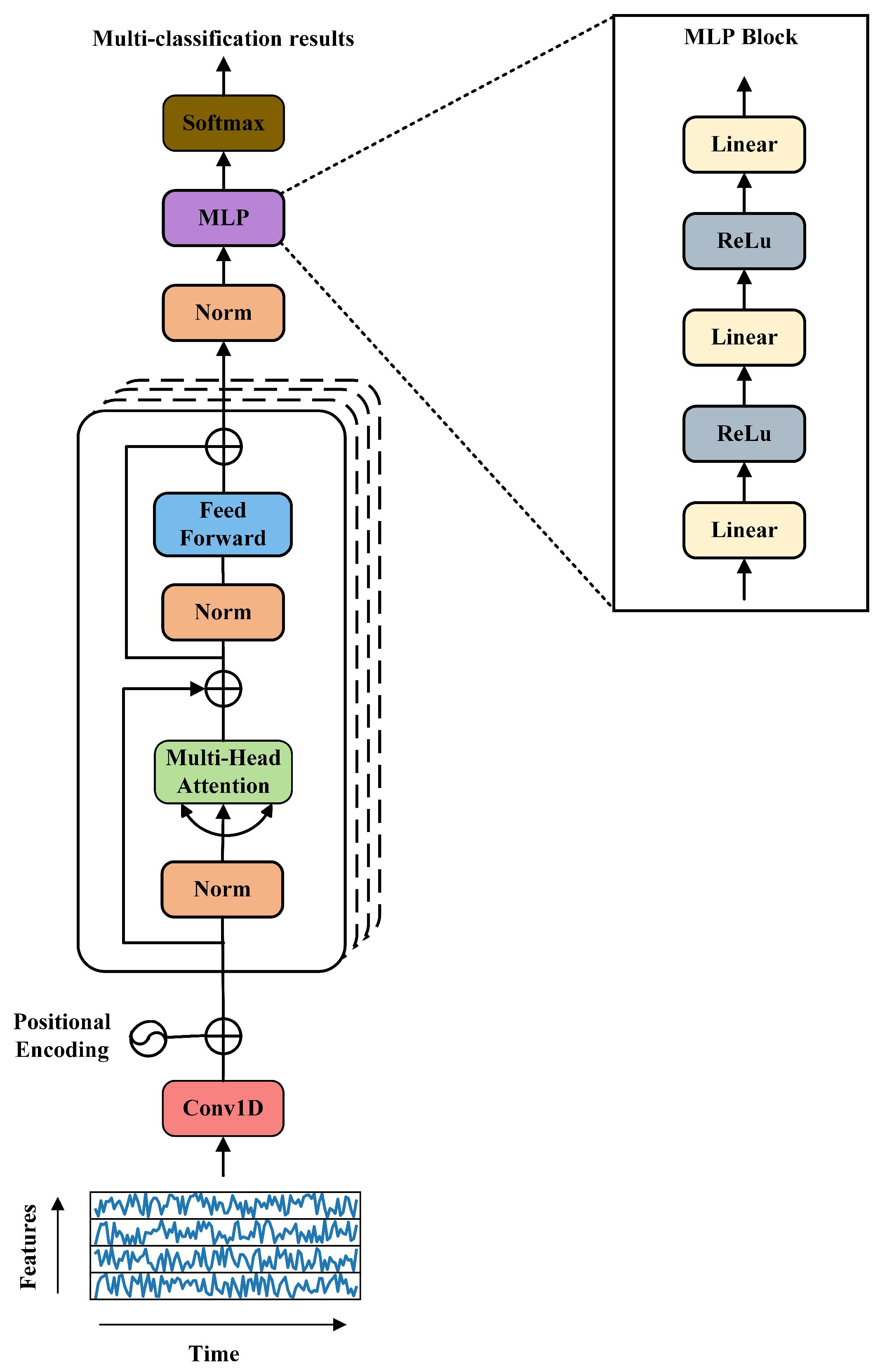
4.4.1. Temporal Dependency Extraction Module
4.4.2. Feature Interaction Relationship Extraction Module
5. Experimental Design and Result Analysis
5.1. Experimental Design
5.1.1. Baseline Models
5.1.2. Experimental Process
- (1)
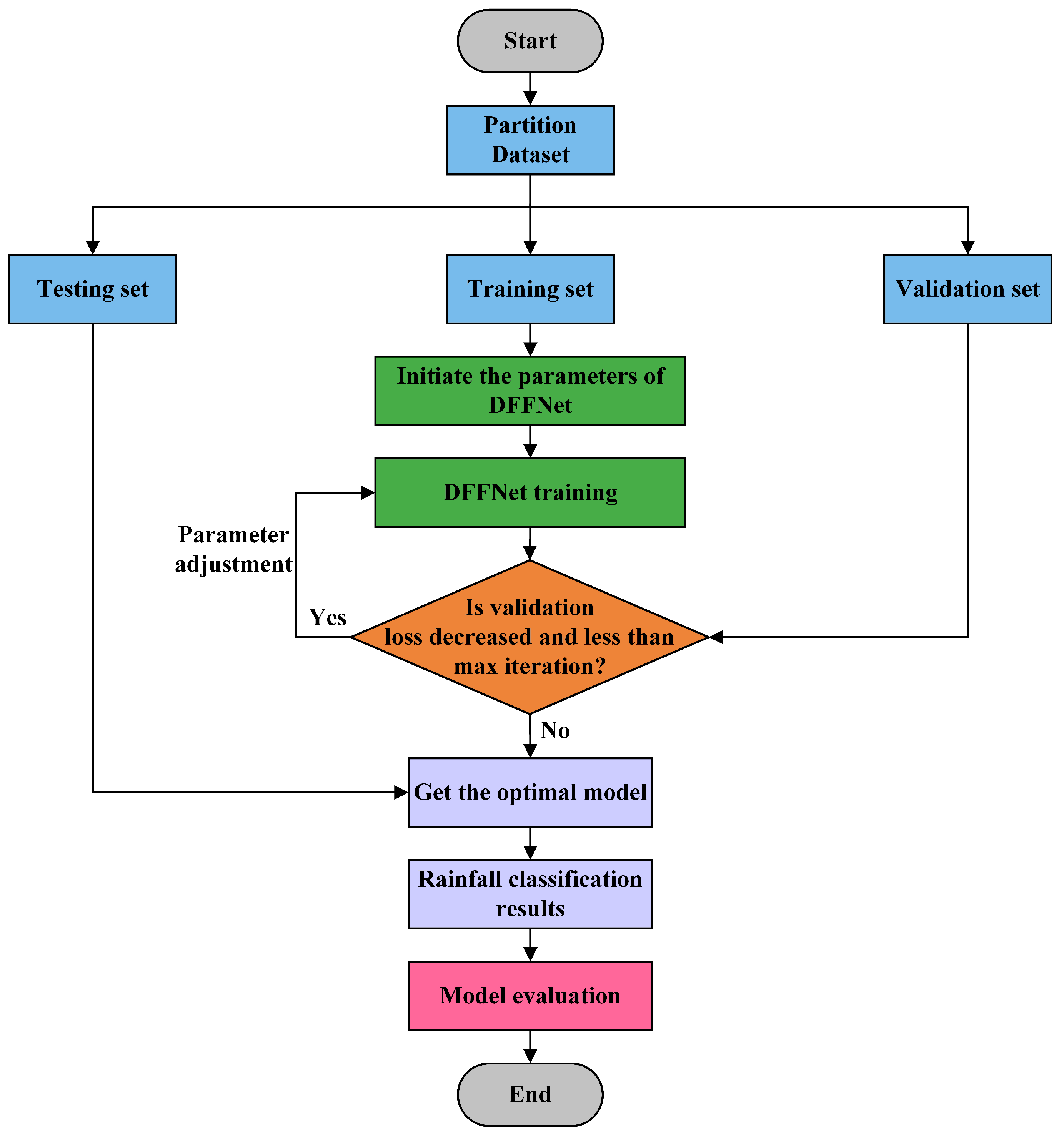
- Dataset partition. In this paper, different sliding windows are set for the two rainfall datasets. After completing the sliding window operation for each station’s data, 80% of the data are used for training, 10% are used for validation, and the remaining 10% are used for testing, all organized chronologically. Finally, these sets from each station are merged to form the consolidated training, validation, and testing datasets. The UEA dataset is divided in its default way. The division results of the rainfall datasets and the UEA dataset are shown in Table 5.
- (2)
- Model training and prediction. In the training phase, for all datasets, the batch size is set to 64, the learning rate is set to 0.001, the loss function is set to the cross entropy, the optimizer is set to Adam, and the number of iterations is set to 1000. Due to the different time dependences and sequence lengths of each dataset, we sets separate hyperparameters for each dataset according to the actual situation. The specific parameter settings are shown in Table 6. In the prediction stage, we uses the trained model to predict the testing set of each dataset to verify the generalization ability of the model on unknown data.
- (3)
- Model evaluation. In this research, a range of assessment metrics are utilized to thoroughly evaluate the model’s predictive performance, ensuring its robustness. The multi-classification evaluation indicators are detailed in Section 5.2.1. At the same time, we also use training time consumption and verification loss to measure the efficiency of model training.
5.1.3. Experimental Environment
5.2. Experimental Result Analysis
5.2.1. Evaluation Metrics
- (1)
- Accuracy
- (2)
- Precision
- (3)
- Recall
- (4)
- score
5.2.2. Experimental Results and Comparative Analysis of Rainfall Datasets
5.2.3. Ablation Experiment
5.2.4. Experimental Results and Comparative Analysis of the UEA Dataset
6. Conclusions
- (1)
- Given the problem that the RLNformer model can only extract a single time dependence and cause the loss of some important information, we proposes a DFFNet model based on dual-branch feature fusion to extract the relationship between time dependence and feature interactions in meteorological data. The extracted two parts of the information are fused in the feature dimension, which not only avoids the loss of important information to a certain extent but also reduces the training time consumption on the Northern Xinjiang rainfall dataset by 21%.
- (2)
- The public rainfall dataset of India, which is completely different from the climate in Northern Xinjiang, is selected for comparative experiments. Compared with the RLNformer model, the training time consumption of the DFFNet model on this dataset is reduced by 6.9%, and it has a faster convergence speed, which verifies that the DFFNet model has a strong generalization capability.
- (3)
- The UEA dataset for multivariate time series classification is selected for comparative experiments. In contrast to the RLNformer model, the DFFNet model has different degrees of improvement in the prediction performance of each sub-dataset of the dataset, which verifies that the DFFNet model is also suitable for time series prediction research in other fields.
- (1)
- The DFFNet model still incorrectly predicts individual categories as other categories in the two rainfall datasets, indicating that some important information in the time series of each meteorological element is still not extracted. Therefore, in a follow-up study, it is proposed to improve the feature extraction method, such as converting the time series from the time domain to the frequency domain, then extracting information to avoid excessive information loss to the greatest extent.
- (2)
- In this paper, only the ground meteorological station data are used for rainfall prediction. This form of meteorological data is too limited, which may be the reason why the model is not ideal in some categories. Therefore, it is worth exploring the method of multi-mode fusion rainfall prediction using multi-source meteorological data such as radar images, high-altitude detectors, and satellite cloud images in future research.
Author Contributions
Funding
Data Availability Statement
Acknowledgments
Conflicts of Interest
References
- Liu, Y.; Liu, S.; Chen, J. RLNformer: A Rainfall Levels Nowcasting Model Based on Conv1D_Transformer for the Northern Xinjiang Area of China. Water 2023, 15, 3650. [Google Scholar] [CrossRef]
- Sun, D.; Wu, J.; Huang, H.; Wang, R.; Liang, F.; Xinhua, H. Prediction of short-time rainfall based on deep learning. Math. Probl. Eng. 2021, 2021, 6664413. [Google Scholar] [CrossRef]
- Ryu, S.; Lyu, G.; Do, Y.; Lee, G. Improved rainfall nowcasting using Burgers’ equation. J. Hydrol. 2020, 581, 124140. [Google Scholar] [CrossRef]
- Nizar, S.; Thomas, J.; Jainet, P.; Sudheer, K. A Novel Technique for Nowcasting Extreme Rainfall Events using Early Microphysical Signatures of Cloud Development. Authorea Preprints 2022, 61, 62. [Google Scholar]
- Zhu, J.; Dai, J. A rain-type adaptive optical flow method and its application in tropical cyclone rainfall nowcasting. Front. Earth Sci. 2022, 16, 248–264. [Google Scholar] [CrossRef]
- Box, G.E.; Jenkins, G.M.; Reinsel, G.C.; Ljung, G.M. Time Series Analysis: Forecasting and Control; John Wiley & Sons: Hoboken, NJ, USA, 2015. [Google Scholar]
- De Luca, D.L.; Capparelli, G. Rainfall nowcasting model for early warning systems applied to a case over Central Italy. Nat. Hazards 2022, 112, 501–520. [Google Scholar] [CrossRef]
- Ray, S.N.; Bose, S.; Chattopadhyay, S. A Markov chain approach to the predictability of surface temperature over the northeastern part of India. Theor. Appl. Climatol. 2021, 143, 861–868. [Google Scholar] [CrossRef]
- Islam, F.; Imteaz, M.A. A novel hybrid approach for predicting Western Australia’s seasonal rainfall variability. Water Resour. Manag. 2022, 36, 3649–3672. [Google Scholar] [CrossRef]
- Zhao, Q.; Liu, Y.; Yao, W.; Yao, Y. Hourly rainfall forecast model using supervised learning algorithm. IEEE Trans. Geosci. Remote Sens. 2021, 60, 1–9. [Google Scholar] [CrossRef]
- Song, L.; Schicker, I.; Papazek, P.; Kann, A.; Bica, B.; Wang, Y.; Chen, M. Machine Learning Approach to Summer Precipitation Nowcasting over the Eastern Alps. Meteorol. Z. 2020, 29, 289–305. [Google Scholar] [CrossRef]
- Maliyeckel, M.B.; Sai, B.C.; Naveen, J. A comparative study of lgbm-svr hybrid machine learning model for rainfall prediction. In Proceedings of the 2021 12th international conference on computing communication and networking technologies (ICCCNT), Kharagpur, India, 6–8 July 2021; pp. 1–7. [Google Scholar]
- Appiah-Badu, N.K.A.; Missah, Y.M.; Amekudzi, L.K.; Ussiph, N.; Frimpong, T.; Ahene, E. Rainfall prediction using machine learning algorithms for the various ecological zones of Ghana. IEEE Access 2021, 10, 5069–5082. [Google Scholar] [CrossRef]
- Pirone, D.; Cimorelli, L.; Del Giudice, G.; Pianese, D. Short-term rainfall forecasting using cumulative precipitation fields from station data: A probabilistic machine learning approach. J. Hydrol. 2023, 617, 128949. [Google Scholar] [CrossRef]
- Raval, M.; Sivashanmugam, P.; Pham, V.; Gohel, H.; Kaushik, A.; Wan, Y. Automated predictive analytics tool for rainfall forecasting. Sci. Rep. 2021, 11, 17704. [Google Scholar] [CrossRef]
- Aderyani, F.R.; Mousavi, S.J.; Jafari, F. Short-term rainfall forecasting using machine learning-based approaches of PSO-SVR, LSTM and CNN. J. Hydrol. 2022, 614, 128463. [Google Scholar] [CrossRef]
- Rahman, A.U.; Abbas, S.; Gollapalli, M.; Ahmed, R.; Aftab, S.; Ahmad, M.; Khan, M.A.; Mosavi, A. Rainfall prediction system using machine learning fusion for smart cities. Sensors 2022, 22, 3504. [Google Scholar] [CrossRef] [PubMed]
- Hochreiter, S.; Schmidhuber, J. Long short-term memory. Neural Comput. 1997, 9, 1735–1780. [Google Scholar] [CrossRef]
- Cho, K.; Van Merriënboer, B.; Gulcehre, C.; Bahdanau, D.; Bougares, F.; Schwenk, H.; Bengio, Y. Learning phrase representations using RNN encoder-decoder for statistical machine translation. arXiv 2014, arXiv:1406.1078. [Google Scholar]
- Tolstikhin, I.O.; Houlsby, N.; Kolesnikov, A.; Beyer, L.; Zhai, X.; Unterthiner, T.; Yung, J.; Steiner, A.; Keysers, D.; Uszkoreit, J.; et al. Mlp-mixer: An all-mlp architecture for vision. Adv. Neural Inf. Process. Syst. 2021, 34, 24261–24272. [Google Scholar]
- Zhang, C.J.; Zeng, J.; Wang, H.Y.; Ma, L.M.; Chu, H. Correction model for rainfall forecasts using the LSTM with multiple meteorological factors. Meteorol. Appl. 2020, 27, e1852. [Google Scholar] [CrossRef]
- Khaniani, A.S.; Motieyan, H.; Mohammadi, A. Rainfall forecast based on GPS PWV together with meteorological parameters using neural network models. J. Atmos. Sol.-Terr. Phys. 2021, 214, 105533. [Google Scholar] [CrossRef]
- Fernández, J.G.; Mehrkanoon, S. Broad-UNet: Multi-scale feature learning for nowcasting tasks. Neural Netw. 2021, 144, 419–427. [Google Scholar] [CrossRef] [PubMed]
- Yan, J.; Xu, T.; Yu, Y.; Xu, H. Rainfall forecast model based on the tabnet model. Water 2021, 13, 1272. [Google Scholar] [CrossRef]
- Amini, A.; Dolatshahi, M.; Kerachian, R. Adaptive precipitation nowcasting using deep learning and ensemble modeling. J. Hydrol. 2022, 612, 128197. [Google Scholar] [CrossRef]
- Bhimavarapu, U. IRF-LSTM: Enhanced regularization function in LSTM to predict the rainfall. Neural Comput. Appl. 2022, 34, 20165–20177. [Google Scholar] [CrossRef]
- Kitaev, N.; Kaiser, Ł.; Levskaya, A. Reformer: The efficient transformer. arXiv 2020, arXiv:2001.04451. [Google Scholar]
- Wang, H.; Peng, J.; Huang, F.; Wang, J.; Chen, J.; Xiao, Y. Micn: Multi-scale local and global context modeling for long-term series forecasting. In Proceedings of the Eleventh International Conference on Learning Representations, Vienna, Austria, 7–11 May 2022. [Google Scholar]
- Nie, Y.; Nguyen, N.H.; Sinthong, P.; Kalagnanam, J. A time series is worth 64 words: Long-term forecasting with transformers. arXiv 2022, arXiv:2211.14730. [Google Scholar]
- Liu, M.; Qin, H.; Cao, R.; Deng, S. Short-term load forecasting based on improved TCN and DenseNet. IEEE Access 2022, 10, 115945–115957. [Google Scholar] [CrossRef]
- Tang, X.; Chen, H.; Xiang, W.; Yang, J.; Zou, M. Short-term load forecasting using channel and temporal attention based temporal convolutional network. Electr. Power Syst. Res. 2022, 205, 107761. [Google Scholar] [CrossRef]
- Hua, H.; Liu, M.; Li, Y.; Deng, S.; Wang, Q. An ensemble framework for short-term load forecasting based on parallel CNN and GRU with improved ResNet. Electr. Power Syst. Res. 2023, 216, 109057. [Google Scholar] [CrossRef]
- Wang, D.; Cui, P.; Ou, M.; Zhu, W. Learning compact hash codes for multimodal representations using orthogonal deep structure. IEEE Trans. Multimed. 2015, 17, 1404–1416. [Google Scholar] [CrossRef]
- Zhang, F.; Wang, X.; Guan, J.; Wu, M.; Guo, L. RN-Net: A deep learning approach to 0–2 hour rainfall nowcasting based on radar and automatic weather station data. Sensors 2021, 21, 1981. [Google Scholar] [CrossRef] [PubMed]
- Lyu, Y.; Yong, B. A novel Double Machine Learning strategy for producing high-precision multi-source merging precipitation estimates over the Tibetan Plateau. Water Resour. Res. 2024, 60, e2023WR035643. [Google Scholar] [CrossRef]
- Li, W.; Gao, X.; Hao, Z.; Sun, R. Using deep learning for precipitation forecasting based on spatio-temporal information: A case study. Clim. Dyn. 2022, 58, 443–457. [Google Scholar] [CrossRef]
- Dhariyal, B.; Le Nguyen, T.; Gsponer, S.; Ifrim, G. An examination of the state-of-the-art for multivariate time series classification. In Proceedings of the 2020 International Conference on Data Mining Workshops (ICDMW), Sorrento, Italy, 17–20 November 2020; pp. 243–250. [Google Scholar]
- Vaswani, A.; Shazeer, N.; Parmar, N.; Uszkoreit, J.; Jones, L.; Gomez, A.N.; Kaiser, Ł.; Polosukhin, I. Attention is all you need. In Proceedings of the Twelfth International Conference on Learning Representations. In Proceedings of the 31st Conference on Neural Information Processing Systems (NIPS), Long Beach, CA, USA, 4–9 December 2017. [Google Scholar]
- Han, K.; Wang, Y.; Chen, H.; Chen, X.; Guo, J.; Liu, Z.; Tang, Y.; Xiao, A.; Xu, C.; Xu, Y.; et al. A survey on vision transformer. IEEE Trans. Pattern Anal. Mach. Intell. 2022, 45, 87–110. [Google Scholar] [CrossRef] [PubMed]
- Wu, H.; Hu, T.; Liu, Y.; Zhou, H.; Wang, J.; Long, M. Timesnet: Temporal 2d-variation modeling for general time series analysis. In Proceedings of the Eleventh International Conference on Learning Representations, Vienna, Austria, 7–11 May 2022. [Google Scholar]
- Liu, Y.; Hu, T.; Zhang, H.; Wu, H.; Wang, S.; Ma, L.; Long, M. iTransformer: Inverted Transformers Are Effective for Time Series Forecasting. In Proceedings of the Twelfth International Conference on Learning Representations, Amsterdam, The Netherlands, 10–12 July 2023. [Google Scholar]















| Station No. | Latitude (°) | Longitude (°) | Altitude (m) |
|---|---|---|---|
| 51076 | 47.73 | 88.08 | 735.3 |
| 51087 | 46.98 | 89.52 | 807.5 |
| 51133 | 46.73 | 83.00 | 534.9 |
| 51156 | 46.78 | 85.72 | 1322.1 |
| 51243 | 45.62 | 84.85 | 450.3 |
| 51463 | 43.78 | 87.37 | 935.0 |
| Dataset Name | Feature Counts | Sequence Length | Category Counts | Sample Counts |
|---|---|---|---|---|
| Northern Xinjiang | 80 | 8 | 4 | 36,411 |
| India | 80 | 16 | 4 | 46,112 |
| Rainfall Levels | No Rain | Light Rain | Moderate Rain | Heavy Rain and Above |
|---|---|---|---|---|
| 3 h precipitation (mm) | 0 | (0, 5] | (5, 10] | (10, ) |
| Dataset Name | Channel Counts | Sequence Length | Category Counts | Sample Counts |
|---|---|---|---|---|
| FaceDetection | 144 | 62 | 2 | 9414 |
| Epilepsy | 3 | 206 | 4 | 275 |
| NATOPS | 24 | 51 | 6 | 360 |
| PEMS-SF | 963 | 144 | 7 | 440 |
| Dataset Type | Dataset Name | Training Set Size | Validation Set Size | Testing Set Size |
|---|---|---|---|---|
| Rainfall nowcasting | Northern Xinjiang | [29,127, 8, 80] | [3638, 8, 80] | [3646, 8, 80] |
| datasets | India | [36,888, 24, 80] | [4608, 24, 80] | [4616, 24, 80] |
| UEA dataset | FaceDetection | [5890, 62, 144] | [3524, 62, 144] | [3524, 62, 144] |
| Epilepsy | [137, 206, 3] | [138, 206, 3] | [138, 206, 3] | |
| NATOPS | [180, 51, 24] | [180, 51, 24] | [180, 51, 24] | |
| PEMS-SF | [267, 144, 963] | [173, 144, 963] | [173, 144, 963] |
| Dataset Type | Dataset Name | Slice Size | Channel Counts | Number of Encoder Layers | Number of Multi-Head Attention |
|---|---|---|---|---|---|
| Rainfall | Northern Xinjiang | 80 | 4 | 4 | 4 |
| nowcasting datasets | India | 80 | 8 | 5 | 4 |
| UEA dataset | FaceDetection | 144 | 4 | 3 | 3 |
| Epilepsy | 3 | 3 | 3 | 3 | |
| NATOPS | 24 | 4 | 3 | 3 | |
| PEMS-SF | 963 | 4 | 3 | 3 |
| Predicted Value | |||||
|---|---|---|---|---|---|
| 0 | 1 | 2 | 3 | ||
| True value | 0 | ||||
| 1 | |||||
| 2 | |||||
| 3 | |||||
| Models | Index | Northern Xinjiang | India | ||||||
|---|---|---|---|---|---|---|---|---|---|
| 0 | 1 | 2 | 3 | 0 | 1 | 2 | 3 | ||
| TimesNet | Precision | 0.976 | 0.880 | 0.455 | 1.000 | 0.937 | 0.807 | 0.340 | 0.786 |
| Recall | 0.981 | 0.710 | 0.714 | 0.500 | 0.941 | 0.804 | 0.360 | 0.355 | |
| 0.979 | 0.786 | 0.556 | 0.667 | 0.939 | 0.805 | 0.350 | 0.489 | ||
| iTransformer | Precision | 0.972 | 0.883 | 0.733 | 1.000 | 0.938 | 0.822 | 0.550 | 0.818 |
| Recall | 0.990 | 0.727 | 0.786 | 0.750 | 0.949 | 0.839 | 0.353 | 0.290 | |
| 0.981 | 0.798 | 0.759 | 0.857 | 0.943 | 0.831 | 0.416 | 0.429 | ||
| RLNformer | Precision | 0.970 | 0.897 | 0.846 | 1.000 | 0.937 | 0.812 | 0.553 | 0.909 |
| Recall | 0.992 | 0.716 | 0.786 | 0.750 | 0.943 | 0.846 | 0.347 | 0.323 | |
| 0.981 | 0.796 | 0.815 | 0.857 | 0.940 | 0.829 | 0.426 | 0.476 | ||
| DFFNet (Ours) | Precision | 0.974 | 0.887 | 1.000 | 1.000 | 0.949 | 0.853 | 0.672 | 1.000 |
| Recall | 0.991 | 0.756 | 0.714 | 0.750 | 0.956 | 0.872 | 0.507 | 0.452 | |
| 0.982 | 0.816 | 0.833 | 0.857 | 0.952 | 0.862 | 0.578 | 0.622 | ||
| Dataset | Rainfall Level | TDE Branch Module | FIRE Branch Module | DFFNet (Ours) | ||||||
|---|---|---|---|---|---|---|---|---|---|---|
| Precision | Recall | Precision | Recall | Precision | Recall | |||||
| Northern Xinjiang | 0 | 0.970 | 0.992 | 0.981 | 0.971 | 0.991 | 0.981 | 0.974 | 0.991 | 0.982 |
| 1 | 0.897 | 0.716 | 0.796 | 0.887 | 0.713 | 0.791 | 0.887 | 0.756 | 0.816 | |
| 2 | 0.846 | 0.786 | 0.815 | 0.538 | 0.500 | 0.519 | 1.000 | 0.714 | 0.833 | |
| 3 | 1.000 | 0.750 | 0.857 | 0.429 | 0.750 | 0.545 | 1.000 | 0.750 | 0.857 | |
| India | 0 | 0.937 | 0.943 | 0.940 | 0.900 | 0.960 | 0.929 | 0.949 | 0.956 | 0.952 |
| 1 | 0.812 | 0.846 | 0.829 | 0.822 | 0.764 | 0.792 | 0.853 | 0.872 | 0.862 | |
| 2 | 0.553 | 0.347 | 0.426 | 0.571 | 0.312 | 0.403 | 0.672 | 0.507 | 0.578 | |
| 3 | 0.909 | 0.323 | 0.476 | 0.000 | 0.000 | 0.000 | 1.000 | 0.452 | 0.622 | |
Disclaimer/Publisher’s Note: The statements, opinions and data contained in all publications are solely those of the individual author(s) and contributor(s) and not of MDPI and/or the editor(s). MDPI and/or the editor(s) disclaim responsibility for any injury to people or property resulting from any ideas, methods, instructions or products referred to in the content. |
© 2024 by the authors. Licensee MDPI, Basel, Switzerland. This article is an open access article distributed under the terms and conditions of the Creative Commons Attribution (CC BY) license (https://creativecommons.org/licenses/by/4.0/).
Share and Cite
Liu, S.; Liu, Y.; Zheng, J.; Liao, Y.; Zheng, G.; Zhang, Y. DFFNet: A Rainfall Nowcasting Model Based on Dual-Branch Feature Fusion. Electronics 2024, 13, 2826. https://doi.org/10.3390/electronics13142826
Liu S, Liu Y, Zheng J, Liao Y, Zheng G, Zhang Y. DFFNet: A Rainfall Nowcasting Model Based on Dual-Branch Feature Fusion. Electronics. 2024; 13(14):2826. https://doi.org/10.3390/electronics13142826
Chicago/Turabian StyleLiu, Shuxian, Yulong Liu, Jiong Zheng, Yuanyuan Liao, Guohong Zheng, and Yongjun Zhang. 2024. "DFFNet: A Rainfall Nowcasting Model Based on Dual-Branch Feature Fusion" Electronics 13, no. 14: 2826. https://doi.org/10.3390/electronics13142826
APA StyleLiu, S., Liu, Y., Zheng, J., Liao, Y., Zheng, G., & Zhang, Y. (2024). DFFNet: A Rainfall Nowcasting Model Based on Dual-Branch Feature Fusion. Electronics, 13(14), 2826. https://doi.org/10.3390/electronics13142826

