You are currently viewing a new version of our website. To view the old version click .
Electronics
  • Article
  • Open Access

15 September 2022

Bi-Directional Converter System for Light Load by Heterogeneous Combined Type Reactor

,
,
,
,
and
1
Department of Electrical Engineering, Chonnam National University, Buk-gu, Gwangju 61186, Korea
2
Korea Department of Lift Engineering, Korea Lift College, 120, Unjeong-gil, Geochang-gun 50141, Korea
*
Author to whom correspondence should be addressed.
This article belongs to the Section Power Electronics

Abstract

In this paper, we propose a new type of smoothing reactor using different types of reactors with different magnetic flux saturation to construct a DC-DC converter with low current ripple under the light load of the bidirectional DC-DC converter. Reduction of current ripple at light load in the limited hybrid reactor can greatly reduce the inrush current ripple of DC-Grid at light load, which is a weakness of existing bidirectional DC-DC converters and is considered to contribute to DC-Grid stabilization. Experiments were conducted to prove the feasibility of the proposed system and hybrid reactor.

1. Introduction

Entering the age of the 4th industrial revolution of energy, the construction of large-scale renewable energy generation is rapidly increasing all over the world. Along with this, in the power transmission industry, many new technologies are adopted, and the representative technology is the DC power transmission network. In addition, to provide high-quality power services and maximize the efficiency of the use of energy, studies of smart DC grid are actively conducted, which is the power grid intelligence information and communication technology [1]. In the DC power grid, DC-circuit breaker, DC/DC converter, DC-fault current limiting device, and DC hub are key technologies [2]. Among them, DC/DC converter and DC-fault current limit are the technologies directly connected to the motion and control of the DC/DC converter. Especially, the cooperative control technology for the converter is brought into relief as a very important technical element by composing several converters in the form of a closed-circuit or mesh in the DC power transmission network.
In many converters installed in the DC power transmission network, due to the switching action, high-frequency current flows in, which causes the malfunctions of a variety of equipment. In particular, since the ESS (Energy Storage System) battery directly affects the lifespan and efficiency of the incoming harmonic current, it is required to lower the harmonic content in the current. For this purpose, it is essential to construct a low-frequency filter with a large capacity at the output stage of the DC-DC converter. This large-capacity filter raises the unit cost of the converter, which is a major obstacle to the supply of power converters [3,4,5].
The converter for renewable energy generation and ESS installed in the DC power transmission network is mostly operated at all times; however, the time of participation in the power transmission of heavy load or higher is considerably shorter than the stand-by motion or the light load. Thus, it is necessary to develop a topology that can reduce the current ripple factor in the light load motion for the converter installed in the DC power transmission network [6,7,8,9].
This paper proposes a new type of smoothing reactor using heterogeneous reactors with different magnetic flux saturation to construct a DC-DC converter with low current ripple under light load in a bidirectional DC-DC converter. Moreover, the validity of the proposed DC-DC converter system was verified through simulation by PSIM and experiment by topology production.

2. Bidirectional DC-DC Converter Characteristics Analysis

2.1. Bidirectional Converter for DC Power Grid

A number of converters installed in the DC power transmission network require a boost, buck, and boost-buck functions according to each function. Converters that require boost or buck functions are generally used by selecting the topology shown in Figure 1a, which has a simple structure [10,11,12]. In the converter of Figure 1a, the step-down side current is a continuous current, but the step-up side converter has the disadvantage of becoming a discontinuous current. In addition, it is common to select and use the topology shown in Figure 1b for converters that require input/output boost-buck function. Unlike the converter in Figure 1a, the converter in Figure 1b can boost-buck both input/output sides, but the step-up converter like the converter in Figure 1a has the disadvantage of being a discontinuous current. In this paper, we propose a converter structure as shown in Figure 1c in which input/output step-up is possible and input/output current is continuous. This paper proposes a converter structure as shown in Figure 1c in which input/output boost-buck is possible and input/output current is continuous.
Figure 1. Bidirectional boost-buck converter topology. (a) Buck-Boost Converter, (b) Boost-Buck/Buck-Boost Converter, (c) Buck-Boost/Boost-Buck Converter.
A number of converters are installed in the DC power transmission, as shown in Equation (1), the voltage conversion form of the two arms in the converter structure of Figure 1b is the series structures of a step-down converter and a step-up converter. Accordingly, the current on the power supply side operating as a step-up converter is discontinuous. Therefore, there is a possibility that devices- connected to the boost side may have voltage fluctuations due to discontinuous currents and malfunctions due to high-frequency currents.
G b = d 1 · 1 d 2 = d 1 d 2
G c = d 1 · 1 d 2 · d 2 = d 2 d 1
As shown in Equation (2), the converter structure in Figure 1c is a series structure of a boost converter and a buck converter in the form of voltage conversion between the two arms. Therefore, since the input/output side has a boost-buck converter structure, the currents on both power supply sides are continuous. Therefore, devices connected to the bidirectional DC-DC converter can operate safely due to small voltage fluctuations and small high-frequency currents due to continuous current.

2.2. Bidirectional Converter Control

Figure 2a is the gain according to the duty ratio of the two arms of Figure 1b, and Figure 2b is the gain according to the duty ratio of the two arms of Figure 1c.
Figure 2. Bidirectional boost-buck converter duty gain. (a) One arm has a fixed fertilization ratio of 1; (b) The two arms independently adjust the fertilization rate.
In the converter of Figure 2a, the switch signal has a mutually dependent relationship due to the structure in which one of the two arms is set to 1 and the other is adjusted. However, in Figure 2b in the converter, the switch signals of the two arms have an independent relationship with each other. Therefore, the converter of Figure 2b has the advantage of having a large margin for the duty between the two arms compared to the converter of Figure 2a. When power is transmitted in the case where the input/output voltage is the same condition as gain 1, the converter of Figure 2a is difficult to control, whereas the converter of Figure 2b has the advantage of being easy to control. In the DC-DC converter of the arm structure used in the bidirectional converter, dead-time is essential to prevent short circuits of the upper and lower switches.
In this case, the conversion duty rate is limited by the dead-time, and the maximum value of the duty rate is as shown in Equation (3).
  d m a x = T s T d T s
d m a x : maximum value of the duty rate
T d : dead-time
When controlling the converter to the maximum value of the duty ratio in the buck converter, there is a disadvantage in that the switching loss increases due to the PWM switching operation of the two arms even when the voltage gain is greater than 1. The problem is that in the case of the maximum value of the duty ratio in the buck converter, the arm voltage variation for the output voltage is constant when the irrigation ratio is changed to 1 is as shown in Equation (4).
Δ V H 2 = 1 d m a x · V H = d d · V H
Δ V H 2 : maximum value of the duty rate
d d : duty rate
V H : input voltage
The arm voltage is controlled by the boost converter. Therefore, the relational expression with the duty ratio (dset) of the dead-time compensation of the buck converter to generate the variation in Equation (4) is as follows in Equation (5).
Δ V H 1 = 1 d 1 d s e t 1 d · V H 2
Δ V H 1 : maximum value of the duty rate
d s e t : duty ratio of dead-time compensation
By Equations (4) and (5), dset is defined as Equation (6).
d s e t = d 2 · d d · V H V H 2 + d 1 d d · V H
Therefore, when the maximum value of the duty ratio is changed to 1 in the boost converter, the same output voltage gain can be maintained by changing the duty ratio of the boost converter as in Equation (6).

3. Hybrid Reactor Characterization

3.1. Series Reactor Characteristics with HETEROGENEOUS Saturation Current Series Reactor

In a bidirectional DC-DC converter, the current ripple of the reactor is determined by the input voltage, output voltage, switching frequency, and reactor capacity regardless of the load. In general, the current ripple of a bidirectional converter is determined by the input voltage, switching frequency, inductor, and duty ratio regardless of the load current as shown in Equation (7) below. When the duty ratio is 0.5, it becomes the maximum ripple.
Δ I = d 1 d · V i f s w · L
Δ I : current ripple
The inductor is designed in terms of current ripple and is designed by the ripple factor of the rated current. In this case, there is a disadvantage in that the ripple rate becomes large in the converter system with many light load operating areas. That is, the ripple rate of the reactor current is the smallest at the maximum load and has the characteristic that it becomes infinite at no load. In particular, in the case of an interface converter for direct current distribution, which has a lot of no-load operation, there is a problem due to the inflow of high-frequency current from the distribution line. Due to this characteristic, when a plurality of converters installed in the DC power transmission network transmits energy to a light load, there is a disadvantage in that a large current ripple flows into the inflow current of the DC power transmission network.
Therefore, when a converter with a low current ripple is applied at a light load, the burden on the current ripple of the DC power grid can be reduced. Therefore, there is an urgent need for a converter topology that can reduce the no-load current ripple in a converter system with a lot of no-load operation.
In this paper, to reduce the inductor current ripple at light load, a hybrid reactor with two reactor values according to the current level is designed. Figure 3a shows the total flux linkage and inductor value according to the current in an inductor with a large rated current capacity. As the current increases, a saturation phenomenon occurs in the magnetic flux density saturation of the core, which leads to a saturation phenomenon in the total flux linkage. At this time, the inductance value is defined as the slope of the total flux linkage, and the value decreases as the current increases. Figure 3b shows the total flux linkage and inductance values according to current in an inductor with a large inductance value but low magnetic rated current capacity. When connecting the two inductors in Figure 3a,b in series, the same allowable current wire must be used. When the above two inductors are connected in series, the inductance value is equal to the sum of the two inductance values as shown in Figure 3c.
Figure 3. Characteristics of heterogeneous inductors as a function of current. (a) Reactor characteristics with large rated capacity; (b) Reactor characteristics with small rated capacity; (c) Hybrid Reactor Characteristics.
An inductor in which two inductors having different current rating capacities are connected in series may have different inductance values according to current levels. The inductance characteristics shown in Figure 3 for designing two types of inductors can be considered simplified characteristics as shown in Figure 4. When designing a hybrid inductor, first, an inductor value that satisfies the current ripple rate at the rated current should be determined.
Figure 4. Simplified characteristics of a heterogeneous inductor. (a) Reactor characteristics with large rated capacity; (b) Reactor characteristics with small rated capacity; (c) Hybrid Reactor Characteristics.
V L = L d i L d t = L Δ i L 1 D · T
L m a i n = d 1 d · V i f s w · I r a t e
I r a t e : Current ripple rate
The auxiliary inductance value that satisfies the current ripple at no-load is the same as Equation (9) below:
L a u x = d 1 d · V i f s w · Δ I L m a i n

3.2. Heterogeneous Reactor Configuration

There are three main ways to implement a type 2 reactor to reduce current ripple at light load, as shown in Figure 5. First, the relationship between magnetomotive force and magnetic flux is analyzed without considering the magnetic saturation phenomenon. Figure 5a shows the method of implementing two independent reactors in series. Therefore, the current flowing in both reactors is the same. The two magnetic fluxes are defined by Equations (10) and (11), and the design of the reactor is simple because magnetomotive force and magnetoresistance form an independent magnetic circuit, but there is a disadvantage to using two reactors.
φ m = N m I 2 R c m + R g m
φ a = N a I 2 R c a
Figure 5. Heterogeneous reactor implementation method. (a) Two independent reactor series configuration; (b) Two independent magnetic circuits in one magnetoelectric circuit; (c) One magnetic circuit in one magnetoelectric circuit.
Figure 5b shows the method of configuring two independent magnetic circuits in one magnetoelectric circuit by increasing the distance. In this method, assuming that there is no flux sharing between the two magnetic fluxes, the magnetomotive force that generates the two magnetic fluxes is defined as Equation (12).
N = N m = N a
Figure 5c shows that one magnetoelectric circuit is composed of one magnetic circuit, and the magnetic flux is defined as in Equation (13) below:
φ = N I 2 R c 1 + R g a · R g m R g a + R g m

4. Simulation and Experimental Results

4.1. Simulation Results

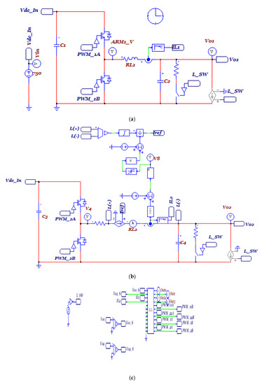
Figure 6 is a simulation circuit diagram for analyzing the characteristics of a case in which a single reactor is applied and a case in which the proposed heterogeneous reactor is applied in a bidirectional boost-buck converter. Figure 6a shows the topology of the existing bidirectional boost-buck converter, and the inductor value was set to 1.2 mH. Figure 6b is a bi-directional boost-buck converter topology using the proposed heterogeneous reactor, in which the inductor is implemented by a DLL file. Figure 6c is a DLL control block using Visual C++ to control two converters.
Figure 6. Simulation schematic. (a): Conventional bidirectional boost-buck converter. (b): Proposed heterogenous reactor bi-directional boost-buck converter. (c): Control DLL block diagram.
Modeling for heterogeneous reactors, as shown in Figure 6b, the inductance value according to the current was calculated using the DLL file using Visual C++ and implemented by the voltage integration circuit at both ends of the reactor. Figure 7 shows the inductance value according to the current magnitude by the above reactor modeling.
Figure 7. Inductor value model result of heterogeneous reactor.
Figure 8 shows the simulation results for analyzing the characteristics of heavy load and no-load in both converters. The simulation conditions are shown in Table 1. Figure 8a shows the simulation result of the conventional converter when the load resistance is set to 10 Ω and the output voltage command value is set to 400 V, and the load is dropped at 0.4 s. As shown in the figure, the initial start is soft-start, and it becomes a steady state at 80 msec, and it can be seen that the steady-state time rate for controlling it is 0.529. Moreover, it can be seen that the output voltage increases to 454 V when the load is removed but becomes a normal state after 18 ms. In the conventional converter, the reactor current fluctuation was 17.54 A regardless of the load at the duty rate of 0.529. Therefore, the inrush current ripple of the smoothing capacitor is the same regardless of the load.
Figure 8. Simulation results. (a): Simulation results of conventional converters. (b): Simulation results of the proposed converter.
Table 1. Simulation condition.
Figure 8b shows the simulation result under the same conditions as Figure 8a for the converter equipped with the proposed heterogeneous reactor. As shown in the figure, the output voltage fluctuations during initial start-up, steady-state time ratio, and load drop-out appeared similar to those of the conventional converter. However, in the proposed converter, the reactor current fluctuation at heavy load was similar to that of the previous one, but at no load, it was found to be 14.7% or 2.58 A compared to the conventional converter. Therefore, it was found that the inrush current ripple of the smoothing capacitor was also reduced to 0.147 times compared to the previous one at no load.

4.2. Experimental Results

The heterogeneous reactor was constructed as shown in Figure 9 by using a heterogeneous core composed of a single magnetic material. The main reactor did not give the magnetic circuit gap, and the auxiliary reactor was constituted by the magnetic circuit gap.
Figure 9. Drawing of integral heterogenous reactor.
Figure 10 shows a photo of the actually manufactured heterogeneous reactor. Figure 10a is a side view, Figure 10b is a top view, and Figure 10c is a completed heterogeneous reactor. In order to eliminate the interference with the magnetic path, the main reactor with the gap between the cores is designed to be three times or more than the gap of the magnetic circuit.
Figure 10. Integral heterogeneous reactor. (a): Core side view. (b): Core top view. (c): Completed heterogeneous reactor.
Figure 11 shows a photo of the Bi-directional boost-buck system. Figure 11a is a bi-directional boost-buck converter module, and Ti’s DSP28055 is used for the controller and the reference command value is performed by 485 communications, which is Modbus communication. Figure 11b shows the upper controller of the bidirectional boos-buck converter module. Figure 11c shows the system composed of 5 parallel and 10 parallel using a 25 kW module for power increase in LVDC micro-grid demonstration.
Figure 11. Bi-directional boost-buck system. (a): Bi-directional converter module. (b): Module monitoring system. (c): Bi-directional boost-buck converter.
In Figure 12, in order to analyze the characteristics of a heterogeneous reactor, the reactor current waveform shape according to the load was analyzed under control with input 440 V, switching frequency 4 kHz, and output 20 V. Figure 12a is an experimental waveform under no-load conditions, and the current ripple was low as about 3 A due to the influence of the auxiliary reactor. Figure 12b is an experimental waveform under a load of about 2 kW, and the current ripple was about 30 A under the influence of the main reactor. Figure 12c is an experimental waveform under a load of about 4 kW, and the current ripple was about 56 A due to the saturation effect of the main reactor.
Figure 12. Analyze the characteristics of a heterogeneous reactor. (a): No-load condition. (b): 2 kW load. (c): 4 kW load.
Figure 13 shows the experimental waveforms for analyzing the no-load operation and steady-state characteristics in the existing reactor method and the proposed heterogeneous reactor method under the assumption that it is connected to a 380 V DC-Grid using a battery. In Figure 13a, the initial soft-start shows a response characteristic of about 18 ms in the existing method and starts well, but the steady-state reactor current ripple is about 10 A, which is large. Figure 13b shows that the proposed method has the same dynamic characteristics as the conventional method, but the steady-state reactor current ripple is about 2 A, which is about 5 times lower than that of the conventional method. Since the current ripple of the reactor in the bidirectional converter is directly related to the inrush current ripple of the DC-Grid, it is thought that the proposed method will contribute to the stabilization of the DC-Grid.
Figure 13. Comparison waveform of no-load starting characteristics. (a): Experimental results of conventional converters. (b): Experimental results of the proposed converter.
Figure 14 shows experimental waveforms for analyzing the starting and steady-state characteristics of about 3.8 kW load in the existing reactor method and the proposed heterogeneous reactor method. Figure 14a is the conventional method, and the initial soft-start response characteristics are the same as those of the conventional method for the no-load starting characteristics and steady-state reactor current ripple in Figure 13. However, the proposed method has a similar value to the existing method due to the saturation of the auxiliary reflector. In Figure 14a is the exit method, the initial soft-start shows a response characteristic the same as the no-load character of Figure 13.
Figure 14. Load soft-start character. (a): Experimental results of exit converter. (b): Experimental results of the proposed converter.
Figure 15 shows the experimental waveforms in the case of changing from about 3 kW load to no load in order to compare the load variation test characteristics. As shown in the figure, the dynamic characteristics of the existing method and the proposed method are similar. In the existing method, the current ripple of the reactor is the same regardless of the load, but it can be seen that the proposed method significantly reduces the current ripple at light load due to the operation of the auxiliary reactor.
Figure 15. Comparison of load variation characteristic test. (a): Experimental results of conventional converters. (b): Experimental results of the proposed converter.
Figure 16 shows the experimental waveforms for the case of sending and receiving the power of about 6 kW in both directions to analyze the bidirectional current characteristics. As shown in the figure, it can be seen that the dynamic characteristics of the existing method and the proposed method are similar.
Figure 16. Bidirectional power transfer characteristic test. (a): Experimental results of conventional converters. (b): Experimental results of the proposed converter.
Figure 17 is the result of analyzing the power conversion no-load loss according to the output voltage in the state where the power transmission command is zero in the bidirectional converter.
Figure 17. Comparison of input power at no-load.
As a result of the analysis, it can be seen that when the duty ratio is 0.5, the reactor current ripple becomes the maximum, resulting in a power loss of 84 W in the conventional method and 41 W, which is about half of the conventional method in the proposed method. In addition, when the duty ratio is increased or decreased based on 0.5, the same characteristic that the loss is reduced by reducing the current ripple is seen. However, in the case of the overall proposed converter, it can be seen that the power loss is about half compared to the conventional method. Therefore, it is considered that the effect will be large in the bidirectional converter occupying a large area where the power transmission command is zero.

5. Conclusions

In a situation where DC energy, including renewable energy and batteries, is rapidly increasing, the importance of a DC/DC converter capable of converting high-quality DC power is rapidly rising. In this paper, a new type of smoothing reactor using different types of reactors with different magnetic flux saturation is proposed to improve the characteristics of the bidirectional DC-DC converter, which is extremely weak in terms of high-quality power supply at light load. In addition, three configuration methods of heterogeneous reactors were proposed, and the advantages and disadvantages of each method were analyzed. As a result of a comparative analysis of the characteristics of the proposed bi-directional step-up DC/DC converter using a heterogeneous reactor and the conventional bi-directional step-up DC/DC converter, the following conclusions were obtained.
By applying a heterogeneous reactor in which the auxiliary reactor is in charge of reactance at light load and the main reactor is in charge of reactance at heavy load to the bidirectional step-up/down DC/DC converter, the current ripple of the reactor at light load can be significantly reduced. Reduction of current ripple under such light load is considered to contribute to the stabilization of DC-Grid as it can greatly reduce the inrush current ripple of DC-Grid at light load, which is a weakness of the existing bidirectional step-up DC/DC converter.
The existing bidirectional step-up DC/DC converter has a disadvantage in that the ripple rate becomes very large at light loads because the current ripple is constant regardless of the load when the input/output voltage is determined. However, when the proposed heterogeneous reactor is used, there is an advantage that a constant current ripple rate can be maintained regardless of the load.
The proposed bidirectional step-up/down DC/DC converter has excellent current ripple characteristics at no load. Therefore, when used as a bidirectional power transfer converter, it is considered that the effect will be great, especially in the bidirectional converter occupying a large area where the power transmission command is zero.

Author Contributions

Conceptualization, S.-J.P., S.-M.P. and K.-H.K.; methodology, B.-C.H.; software, T.-V.L.; validation, T.-V.L., K.-H.K. and S.-J.P.; formal analysis, S.-M.P.; investigation, K.-H.K.; resources, C.-H.L.; data curation, T.-V.L.; writing—original draft preparation, T.-V.L.; writing—review and editing, K.-H.K., S.-M.P. and S.-J.P. All authors have read and agreed to the published version of the manuscript.

Funding

This research was financially supported by the Ministry of Trade, Industry and Energy (MOTIE) and Korea Institute for Advancement of Technology (KIAT) through the National Innovation Cluster R&D program (P0015333_Development and Demonstration of Distributed Source Tied Converter Module for DC Grid Stabilization). This study was conducted with the support of the Korea Energy Technology Evaluation Institute (KETEP) with the funding of the Ministry of Knowledge Economy in 2022. (No. 20214000000560).

Conflicts of Interest

The authors declare no conflict of interest.

References

  1. Kutkut, N.H.; Divan, D.M.; Novotny, D.W. Charge equalization for series connected battery strings. IEEE Trans. Ind. Appl. 1995, 31, 562–568. [Google Scholar] [CrossRef]
  2. Gottwald, T.; Ye, Z.; Stuart, T. Equalization of EV and HEV batteries with a ramp converter. IEEE Trans. Aerosp. Electron. Syst. 1997, 33, 307–312. [Google Scholar] [CrossRef]
  3. Kutkut, N.H.; Wiegman, H.L.; Divan, D.M.; Novotny, D.W. Design considerations for charge equalization of an electric vehicle battery system. IEEE Trans. Ind. Appl. 1999, 35, 28–35. [Google Scholar] [CrossRef]
  4. Bhatt, C.B.; Patel, V.P.; Sheth, N.K. High Voltage Battery Charger. In Proceedings of the 2007 International Conference on Electrical Machines and Systems (ICEMS), Seoul, Korea, 8–11 October 2007; pp. 1772–1777. [Google Scholar]
  5. Einhorn, M.; Roessler, W.; Fleig, J. Improved performance of serially connected li-ion batteries with active cell balancing in electric vehicles. IEEE Trans. Vehicular Tech. 2011, 60, 2448–2457. [Google Scholar] [CrossRef]
  6. Vazquez, S.; Lukic, S.M.; Galvan, E.; Franquelo, L.G.; Carrasco, J.M. Energy storage systems for transport and grid applications. IEEE Trans. Ind. Electron. 2010, 57, 3881–3895. [Google Scholar] [CrossRef]
  7. Atzeni, I.; Ordóñez, L.G.; Scutari, G.; Palomar, D.P.; Fonollosa, J.R. Demand-side management via distributed energy generation and storage optimization. IEEE Trans. Smart Grid 2012, 4, 866–876. [Google Scholar] [CrossRef]
  8. Morstyn, T.; McCulloch, M.D. Multiclass energy management for peer-to-peer energy trading driven by prosumer preferences. IEEE Trans. Power Syst. 2018, 34, 4005–4014. [Google Scholar] [CrossRef]
  9. Keju, Z.; Xin, W.; He, B. Research on Reactive Power Compensation Based on Magnetic Saturation Controllable Reactor. IEEE Access 2022, 10, 31377–31384. [Google Scholar] [CrossRef]
  10. Uno, M.; Tanaka, K. Single-switch cell voltage equalizer using multistacked buck–boost converters operating in discontinuous conduction mode for series-connected energy storage cells. IEEE Trans. Veh. Technol. 2011, 60, 3635–3645. [Google Scholar] [CrossRef]
  11. Uno, M.; Tanaka, K. Single-switch multioutput charger using voltage multiplier for series-connected lithium-ion battery/supercapacitor equalization. IEEE Trans. Ind. Electron. 2013, 60, 3227–3239. [Google Scholar] [CrossRef]
  12. Phung, T.H.; Crebier, J.C.; Chureau, A.; Collet, A.; Nguyen, V. Optimized structure for next-to-next balancing of series-connected lithium-ion cells. In Proceedings of the 2011 Twenty-Sixth Annual IEEE Applied Power Electronics Conference and Exposition (APEC), Fort Worth, TX, USA, 6–11 March 2011; pp. 1374–1381. [Google Scholar]
Publisher’s Note: MDPI stays neutral with regard to jurisdictional claims in published maps and institutional affiliations.

Article Metrics

Citations

Article Access Statistics

Multiple requests from the same IP address are counted as one view.