From Digitalization to Knowledge Innovation: Integrated Model of AI Knowledge Agility and Organizational Learning Culture
Abstract
1. Introduction
2. Literature Review
2.1. AI-Enabled Knowledge Integration and Knowledge Innovation Capability
2.2. Digital Ecosystem Connectivity and Knowledge Innovation Capability
2.3. Mediating Role of Knowledge Agility
2.4. Moderating Role of Digital Trust
2.5. Moderating Role of Organizational Learning Culture
2.6. Theoretical Framework Supporting the Research
3. Methodology
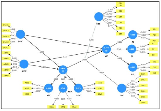
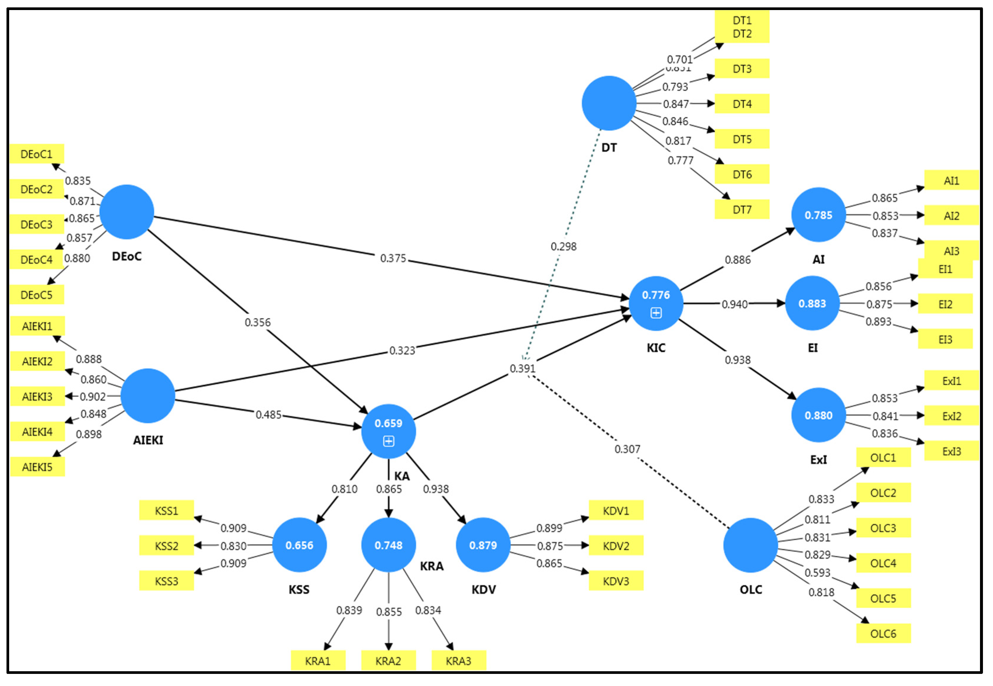
4. Results
5. Discussion
6. Implications
6.1. Theoretical Implications
6.2. Practical Implications
6.3. Limitations and Future Research Directions
7. Conclusions
Author Contributions
Funding
Institutional Review Board Statement
Informed Consent Statement
Data Availability Statement
Conflicts of Interest
References
- Zhang, W.; Zhang, W.; Daim, T.; Yalçın, H. AI challenges conventional knowledge management: Light the way for reframing SECI model and Ba theory. J. Knowl. Manag. 2025, 29, 1618–1654. [Google Scholar] [CrossRef]
- Kulkarni, V.; Reddy, S.; Clark, T.; Proper, H. The AI-Enabled Enterprise. In The AI-Enabled Enterprise; Springer: Berlin/Heidelberg, Germany, 2023; pp. 1–12. [Google Scholar]
- Fischer, L.H.; Nicolajsen, H.W.; Marttila, S.-M.; Sandbukt, S. Crafting Meaningful Generative AI-Enabled Knowledge Work. In Proceedings of the European Conference on Information Systems (ECIS), Paphos, Cyprus, 13–19 June 2024. [Google Scholar]
- Šilenskytė, A.; Butkevičienė, J.; Bartminas, A. Blockchain-based connectivity within digital platforms and ecosystems in international business. J. Int. Manag. 2024, 30, 101109. [Google Scholar] [CrossRef]
- Miller, T.; Durlik, I.; Łobodzińska, A.; Dorobczyński, L.; Jasionowski, R. AI in context: Harnessing domain knowledge for smarter machine learning. Appl. Sci. 2024, 14, 11612. [Google Scholar] [CrossRef]
- Sima, X.; Coudert, T.; Geneste, L.; de Valroger, A. Agility-based knowledge management method for small and medium-sized enterprises. Knowl. Manag. Res. Pract. 2024, 22, 234–246. [Google Scholar] [CrossRef]
- Olan, F.; Nyuur, R.B.; Arakpogun, E.O. AI: A knowledge sharing tool for improving employees’ performance. J. Decis. Syst. 2024, 33, 700–720. [Google Scholar] [CrossRef]
- Yellanki, S.K. Co-Creation and Connectivity: The Role of Consumers in Digital Ecosystem Evolution. J. Artif. Intell. Big Data Discip. 2024, 1, 1. [Google Scholar] [CrossRef]
- Alamsjah, F.; Asrol, M. The impacts of middle managers’ ambidexterity, continuous improvement, and organizational agility on business performance: A knowledge-based view. J. Ind. Eng. Manag. 2023, 16, 27–53. [Google Scholar] [CrossRef]
- Mata, M.N.; Martins, J.M.; Inácio, P.L. Collaborative innovation, strategic agility, & absorptive capacity adoption in SMEs: The moderating effects of customer knowledge management capability. J. Knowl. Manag. 2024, 28, 1116–1140. [Google Scholar] [CrossRef]
- Pitafi, A.H.; Rasheed, M.I.; Islam, N.; Dhir, A. Investigating visibility affordance, knowledge transfer and employee agility performance. A study of enterprise social media. Technovation 2023, 128, 102874. [Google Scholar] [CrossRef]
- Martín-Peña, M.-L.; Lorenzo, P.C.; Meyer, N. Digital platforms and business ecosystems: A multidisciplinary approach for new and sustainable business models. Rev. Manag. Sci. 2024, 18, 2465–2482. [Google Scholar] [CrossRef]
- Ramadan, M.; Zakhem, N.B.; Baydoun, H.; Daouk, A.; Youssef, A.; Elia, J.; Ashaal, A. Toward digital transformation and business model innovation: The nexus between leadership, organizational agility, and knowledge transfer. Adm. Sci. 2023, 13, 185. [Google Scholar] [CrossRef]
- Hao, X.; Demir, E.; Eyers, D. Critical success and failure factors in the AI lifecycle: A knowledge graph-based ontological study. J. Model. Manag. 2025; ahead-of-print. [Google Scholar]
- Waseel, A.H.; Zhang, J.; Shehzad, M.U.; Sarki, I.H.; Kamran, M.W. Navigating the innovation frontier: Ambidextrous strategies, knowledge creation, and organizational agility in the pursuit of competitive excellence. Bus. Process Manag. J. 2024, 30, 2127–2160. [Google Scholar] [CrossRef]
- Das, S.; Mitra, A. Advancing lightweight digital trust architectures in the internet of medical things: A multi-dimensional analysis. In Lightweight Digital Trust Architectures in the Internet of Medical Things (IoMT); IGI Global Scientific Publishing: Hershey, PA, USA, 2024; pp. 1–14. [Google Scholar]
- Olaniyi, O.O. Ballots and padlocks: Building digital trust and security in democracy through information governance strategies and blockchain technologies. Asian J. Res. Comput. Sci. 2024, 17, 172–189. [Google Scholar] [CrossRef]
- Buhagiar, K.; Anand, A. Synergistic triad of crisis management: Leadership, knowledge management and organizational learning. Int. J. Organ. Anal. 2023, 31, 412–429. [Google Scholar]
- Blaique, L.; Ismail, H.N.; Aldabbas, H. Organizational learning, resilience and psychological empowerment as antecedents of work engagement during COVID-19. Int. J. Product. Perform. Manag. 2023, 72, 1584–1607. [Google Scholar]
- Grant, R.M. Toward a knowledge—Based theory of the firm. Strateg. Manag. J. 1996, 17, 109–122. [Google Scholar]
- Nonaka, L.; Takeuchi, H.; Umemoto, K. A theory of organizational knowledge creation. Int. J. Technol. Manag. 1996, 11, 833–845. [Google Scholar]
- Li, F.; Xu, J. Revolutionizing AI-enabled Information Systems Using Integrated Big Data Analytics and Multi-modal Data Fusion. IEEE Access 2025, 13, 212316–212340. [Google Scholar]
- Teece, D.J.; Pisano, G.; Shuen, A. Dynamic capabilities and strategic management. Strateg. Manag. J. 1997, 18, 509–533. [Google Scholar]
- Altarawneh, S.J.; Al-Adaileh, R. Can knowledge management processes support business transformation? The mediating role of business agility. Glob. Knowl. Mem. Commun. 2023, 72, 864–881. [Google Scholar]
- Tsoi, J.C.-H.; Strgnen, F. Integration of conversational AI capabilities in knowledge management processes for higher education. In Proceedings of the European Conference on Knowledge Management, Veszprém, Hungary, 5–6 September 2024. [Google Scholar]
- Mukherjee, S.; Mukherjee, S.; Ferraris, A.; Stehlikova, B. Enhancing health-care service delivery through AI-integrated knowledge management systems. J. Knowl. Manag. 2025, 29, 3379–3409. [Google Scholar] [CrossRef]
- Gelashvili-Luik, T.; Vihma, P.; Pappel, I. Navigating the AI Revolution: Challenges and Opportunities for Integrating Emerging Technologies into Knowledge Management Systems. Systematic Literature Review. Front. Artif. Intell. 2025, 8, 1595930. [Google Scholar]
- Krivý, M. Digital ecosystem: The journey of a metaphor. Digit. Geogr. Soc. 2023, 5, 100057. [Google Scholar] [CrossRef]
- Begeç, S.; Akyuz, G.A. Requirements of collaborative and transformational leadership in digital ecosystems: Techno-orchestrating leaders in a VUCA world. Rev. De Adm. De Empresas 2023, 63, e2022-0155. [Google Scholar] [CrossRef]
- Oluoha, O.M.; Odeshina, A.; Reis, O.; Okpeke, F.; Attipoe, V.; Orieno, O. A privacy-first framework for data protection and compliance assurance in digital ecosystems. Iconic Res. Eng. J. 2023, 7, 620–646. [Google Scholar]
- Arokodare, M.A.; Falana, R.B.; Olubiyi, T.O. Strategic agility, knowledge management and organisational performance in a post-pandemic era: A mediation analysis. J. Fam. Bus. Manag. Stud. 2023, 27, 83–108. [Google Scholar]
- Rehman, S.U.; Bresciani, S.; Giordino, D.; Abdulmuhsin, A.A. Exploring the role of knowledge management and organizational agility in an emerging market. J. Innov. Knowl. 2025, 10, 100761. [Google Scholar] [CrossRef]
- Stei, G.; Rossmann, A.; Szász, L. Leveraging organizational knowledge to develop agility and improve performance: The role of ambidexterity. Int. J. Oper. Prod. Manag. 2024, 44, 1446–1466. [Google Scholar] [CrossRef]
- Khasmafkan-Nezam, M.H. Harnessing information system capabilities to enhance organizational agility: The interplay of green absorptive capacity, collaborative knowledge creation, and strategic flexibility. J. Enterp. Inf. Manag. 2025, 1–35. [Google Scholar] [CrossRef]
- Sarwar, Z.; Song, Z.-H.; Ali, S.T.; Khan, M.A.; Ali, F. Unveiling the path to innovation: Exploring the roles of big data analytics management capabilities, strategic agility, and strategic alignment. J. Innov. Knowl. 2025, 10, 100643. [Google Scholar] [CrossRef]
- Gregori, P.; Holzmann, P.; Audretsch, D.B. Sustainable entrepreneurship on digital platforms and the enactment of digital connectivity through business models. Bus. Strategy Environ. 2024, 33, 1173–1190. [Google Scholar]
- Zhang, J.; Zhang, S.; Tan, X.; Zhao, H. The impact of digitalization on organizational agility: Evidence from the enterprise survey for innovation and entrepreneurship in China. Humanit. Soc. Sci. Commun. 2025, 12, 917. [Google Scholar] [CrossRef]
- Jäger, J.; Karg, J.; Asprion, P.; Misyura, I. The Digital Trust Radar—A structured collection and analysis of global AI guidelines. In Human Interaction and Emerging Technologies (IHIET-AI 2025): Artificial Intelligence and Future Applications; AHFE Open Access: New York, NY, USA, 2025. [Google Scholar]
- Kumari, A.; Gupta, D.; Uppal, M. Enhancing Digital Trust in Finance: Proactive Measures against Riskware and SMS Malware. In Proceedings of the 2024 3rd International Conference for Advancement in Technology (ICONAT), Goa, India, 13–15 September 2024. [Google Scholar]
- Mollah, M.A.; Choi, J.-H.; Hwang, S.-J.; Shin, J.-K. Exploring a pathway to sustainable organizational performance of South Korea in the digital age: The effect of digital leadership on IT capabilities and organizational learning. Sustainability 2023, 15, 7875. [Google Scholar] [CrossRef]
- Auladi, G.A.; Muwahid, F. Cybersecurity and Moral Responsibility: A Philosophical-Islamic Approach to Digital Trust. TechComp Innov. J. Comput. Sci. Technol. 2025, 2, 53–65. [Google Scholar] [CrossRef]
- Otamiri, S.; Ahunna, V.A. Digital trust and operational effectiveness of information managers in tertiary Institutions in Imo State. BW Acad. J. 2023, 10. Available online: https://mail.bwjournal.org/index.php/bsjournal/article/view/1261 (accessed on 3 January 2026).
- El-Maksoud, R.M.A. Exploring the role of cybersecurity in enhancing digital trust of Egyptian travel agencies. J. Assoc. Arab. Univ. Tour. Hosp. 2024, 26, 185–204. [Google Scholar] [CrossRef]
- Strazzullo, S. Fostering digital trust in manufacturing companies: Exploring the impact of industry 4.0 technologies. J. Innov. Knowl. 2024, 9, 100621. [Google Scholar] [CrossRef]
- Graf, B. Sounds good, doesn’t work—An experimental study on the dynamic development of trust in digital systems under inconsistent information about developer reputation and system errors. Comput. Hum. Behav. 2025, 172, 108736. [Google Scholar] [CrossRef]
- Jarrahi, M.H.; Kenyon, S.; Brown, A.; Donahue, C.; Wicher, C. Artificial intelligence: A strategy to harness its power through organizational learning. J. Bus. Strategy 2023, 44, 126–135. [Google Scholar] [CrossRef]
- Garmaki, M.; Gharib, R.K.; Boughzala, I. Big data analytics capability and contribution to firm performance: The mediating effect of organizational learning on firm performance. J. Enterp. Inf. Manag. 2023, 36, 1161–1184. [Google Scholar] [CrossRef]
- Nimran, U.; Al Musadieq, M.; Afrianty, T.W. Empowerment effect on competence and organizational commitments: Organizational learning culture as moderating. Multidiscip. Rev. 2024, 7, 2024038. [Google Scholar]
- Ali, A.; Jiang, X.; Ali, A. Enhancing corporate sustainable development: Organizational learning, social ties, and environmental strategies. Bus. Strategy Environ. 2023, 32, 1232–1247. [Google Scholar] [CrossRef]
- Inthavong, P.; Rehman, K.U.; Masood, K.; Shaukat, Z.; Hnydiuk-Stefan, A.; Ray, S. Impact of organizational learning on sustainable firm performance: Intervening effect of organizational networking and innovation. Heliyon 2023, 9, e16177. [Google Scholar] [CrossRef]
- Meher, J.R.; Nayak, L.; Mishra, R.K.; Patel, G. Impact of organizational learning culture on organizational effectiveness: A serial mediation analysis with knowledge sharing and employee competencies. VINE J. Inf. Knowl. Manag. Syst. 2024, 54, 324–338. [Google Scholar] [CrossRef]
- Siswadi, Y.; Jufrizen, J.; Saripuddin, J.; Farisi, S.; Sari, M. Organizational culture and organizational citizenship behavior: The mediating role of learning organizations and organizational commitment. J. Ris. Bisnis Dan Manaj. 2023, 16, 73–82. [Google Scholar] [CrossRef]
- Lars, R.; Jan, T.; Wioleta, K.; Anna, W. Adaptive dynamical systems modelling of transformational organizational change with focus on organizational culture and organizational learning. Cogn. Syst. Res. 2023, 79, 85–108. [Google Scholar] [CrossRef]
- Huang, L.-S.; Quaddus, M.; Rowe, A.; Lai, C.-P. PLS-Based Multi-Group analysis for knowledge management in the life insurance industry. In Proceedings of the 2017 Portland International Conference on Management of Engineering and Technology (PICMET), Portland, OR, USA, 9–13 July 2017. [Google Scholar]
- Tsujimoto, M.; Kajikawa, Y.; Tomita, J.; Matsumoto, Y. A review of the ecosystem concept—Towards coherent ecosystem design. Technol. Forecast. Soc. Change 2018, 136, 49–58. [Google Scholar] [CrossRef]
- Roberts, N.; Grover, V. Leveraging information technology infrastructure to facilitate a firm’s customer agility and competitive activity: An empirical investigation. J. Manag. Inf. Syst. 2012, 28, 231–270. [Google Scholar] [CrossRef]
- Li, Y.; Zhao, Y.; Liu, Y. The relationship between HRM, technology innovation and performance in China. Int. J. Manpow. 2006, 27, 679–697. [Google Scholar] [CrossRef]
- McKnight, D.H.; Choudhury, V.; Kacmar, C. Developing and validating trust measures for e-commerce: An integrative typology. Inf. Syst. Res. 2002, 13, 334–359. [Google Scholar] [CrossRef]
- Marsick, V.J.; Watkins, K.E. Demonstrating the value of an organization’s learning culture: The dimensions of the learning organization questionnaire. Adv. Dev. Hum. Resour. 2003, 5, 132–151. [Google Scholar] [CrossRef]
- Bhupathi, P.; Prabu, S.; Goh, A.P. Artificial intelligence-enabled knowledge management using a multidimensional analytical framework of visualizations. Int. J. Cogn. Comput. Eng. 2023, 4, 240–247. [Google Scholar] [CrossRef]




| Variable | Category | Frequency (n) | Percentage (%) |
|---|---|---|---|
| Gender | Male | 162 | 66.7 |
| Female | 81 | 33.3 | |
| Age Group | 20–25 years | 54 | 22.2 |
| 26–30 years | 87 | 35.8 | |
| 31–35 years | 58 | 23.9 | |
| Above 35 years | 44 | 18.1 | |
| Educational Qualification | Bachelor’s degree | 76 | 31.3 |
| Master’s degree | 115 | 47.3 | |
| Doctorate | 52 | 21.4 | |
| Organizational Type | Private Sector | 142 | 58.4 |
| Public Sector | 101 | 41.6 | |
| Job Experience | Less than 2 years | 39 | 16.0 |
| 2–5 years | 84 | 34.6 | |
| 6–10 years | 71 | 29.2 | |
| More than 10 years | 49 | 20.2 |
| Variable | Mean | Standard Deviation (SD) |
|---|---|---|
| AI-Enabled Knowledge Integration (AIEKI) | 4.12 | 0.56 |
| Digital Ecosystem Connectivity (DEoC) | 4.05 | 0.60 |
| Knowledge Agility (KA) | 4.00 | 0.58 |
| Digital Trust (DT) | 4.08 | 0.59 |
| Knowledge Innovation Capability (KIC) | 4.03 | 0.57 |
| Variable | 1 | 2 | 3 | 4 | 5 |
|---|---|---|---|---|---|
| 1. AI-Enabled Knowledge Integration (AIEKI) | 1 | ||||
| 2. Digital Ecosystem Connectivity (DEoC) | 0.52 ** | 1 | |||
| 3. Knowledge Agility (KA) | 0.55 ** | 0.50 ** | 1 | ||
| 4. Digital Trust (DT) | 0.47 ** | 0.49 ** | 0.61 ** | 1 | |
| 5. Knowledge Innovation Capability (KIC) | 0.50 ** | 0.48 ** | 0.65 ** | 0.58 ** | 1 |
| Cronbach’s Alpha | Composite Reliability (rho_a) | Composite Reliability (rho_c) | Average Variance Extracted (AVE) | |
|---|---|---|---|---|
| Adaptive Innovation | 0.812 | 0.816 | 0.888 | 0.726 |
| AI-Enabled Knowledge Integration | 0.927 | 0.930 | 0.945 | 0.773 |
| Digital Ecosystem Connectivity | 0.913 | 0.914 | 0.935 | 0.743 |
| Digital Trust | 0.909 | 0.911 | 0.928 | 0.650 |
| Exploitative Innovation | 0.846 | 0.846 | 0.907 | 0.765 |
| Exploratory Innovation | 0.797 | 0.798 | 0.881 | 0.711 |
| Knowledge Diffusion Velocity | 0.854 | 0.855 | 0.911 | 0.774 |
| Knowledge Recombination Ability | 0.796 | 0.797 | 0.880 | 0.710 |
| Knowledge Sensing Speed | 0.858 | 0.866 | 0.914 | 0.780 |
| Organizational Learning Culture | 0.878 | 0.896 | 0.908 | 0.625 |
| Variables | Indicator | Outer Loading |
|---|---|---|
| Adaptive Innovation | AI1 | 0.865 |
| AI2 | 0.853 | |
| AI3 | 0.837 | |
| AI-Enabled Knowledge Integration | AIEKI1 | 0.888 |
| AIEKI2 | 0.860 | |
| AIEKI3 | 0.902 | |
| AIEKI4 | 0.848 | |
| AIEKI5 | 0.898 | |
| Digital Ecosystem Connectivity | DEoC1 | 0.835 |
| DEoC2 | 0.871 | |
| DEoC3 | 0.865 | |
| DEoC4 | 0.857 | |
| DEoC5 | 0.880 | |
| Digital Trust | DT1 | 0.701 |
| DT2 | 0.851 | |
| DT3 | 0.793 | |
| DT4 | 0.847 | |
| DT5 | 0.846 | |
| DT6 | 0.817 | |
| DT7 | 0.777 | |
| Exploitative Innovation | EI1 | 0.856 |
| EI2 | 0.875 | |
| EI3 | 0.893 | |
| Exploratory Innovation | ExI1 | 0.853 |
| ExI2 | 0.841 | |
| ExI3 | 0.836 | |
| Knowledge Diffusion Velocity | KDV1 | 0.899 |
| KDV2 | 0.875 | |
| KDV3 | 0.865 | |
| Knowledge Recombination Ability | KRA1 | 0.839 |
| KRA2 | 0.855 | |
| KRA3 | 0.834 | |
| Knowledge Sensing Speed | KSS1 | 0.909 |
| KSS2 | 0.830 | |
| KSS3 | 0.909 | |
| Organizational Learning Culture | OLC1 | 0.833 |
| OLC2 | 0.811 | |
| OLC3 | 0.831 | |
| OLC4 | 0.829 | |
| OLC5 | 0.593 | |
| OLC6 | 0.818 |
| Construct | AIEKI | DEoC | KSS | KRA | KDV | EI | ExI | AI | DT | OLC |
|---|---|---|---|---|---|---|---|---|---|---|
| AI-Enabled Knowledge Integration | ||||||||||
| Digital Ecosystem Connectivity | 0.592 | |||||||||
| Knowledge Sensing Speed | 0.525 | 0.932 | ||||||||
| Knowledge Recombination Ability | 0.810 | 0.735 | 0.681 | |||||||
| Knowledge Diffusion Velocity | 0.876 | 0.737 | 0.706 | 0.721 | ||||||
| Exploitative Innovation | 0.812 | 0.709 | 0.663 | 0.797 | 0.353 | |||||
| Exploratory Innovation | 0.770 | 0.790 | 0.711 | 0.764 | 0.592 | 0.488 | ||||
| Adaptive Innovation | 0.772 | 0.682 | 0.598 | 0.782 | 0.740 | 0.814 | 0.657 | |||
| Digital Trust | 0.529 | 0.810 | 0.792 | 0.656 | 0.695 | 0.672 | 0.737 | 0.581 | ||
| Organizational Learning Culture | 0.794 | 0.718 | 0.647 | 0.785 | 0.424 | 0.745 | 0.600 | 0.625 | 0.636 |
| Construct | Coefficient of Determination (R2) | Adjusted R2 | Q2 Predict | RMSE | MAE |
|---|---|---|---|---|---|
| Knowledge Agility | 0.659 | 0.656 | 0.642 | 0.607 | 0.436 |
| Knowledge Innovation Capability | 0.776 | 0.770 | 0.697 | 0.557 | 0.449 |
| Hypothesis | Coefficients | Standard Errors | t-Values | p-Values |
|---|---|---|---|---|
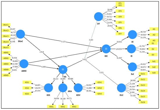
| H1: AI-Enabled Knowledge Integration positively influences Knowledge Innovation Capability. | 0.323 | 0.096 | 3.363 | 0.000 |
| H2: Digital Ecosystem Connectivity positively influences Knowledge Innovation Capability. | 0.375 | 0.120 | 3.123 | 0.000 |
| H3: Knowledge Agility mediates the relationship between AI-Enabled Knowledge Integration and Knowledge Innovation Capability. | 0.24 | 0.063 | 1.968 | 0.049 |
| H4: Knowledge Agility mediates the relationship between Digital Ecosystem Connectivity and Knowledge Innovation Capability. | 0.138 | 0.059 | 2.339 | 0.021 |
| H5: Digital Trust moderates the relationship between Knowledge Agility and Knowledge Innovation Capability, such that the relationship is stronger when digital trust is high. | 0.298 | 0.094 | 3.183 | 0.001 |
| H6: Organizational Learning Culture moderates the relationship between Knowledge Agility and Knowledge Innovation Capability, such that the relationship is stronger under a in organizations with a strong learning culture. | 0.307 | 0.092 | 3.321 | 0.000 |
Disclaimer/Publisher’s Note: The statements, opinions and data contained in all publications are solely those of the individual author(s) and contributor(s) and not of MDPI and/or the editor(s). MDPI and/or the editor(s) disclaim responsibility for any injury to people or property resulting from any ideas, methods, instructions or products referred to in the content. |
© 2026 by the authors. Licensee MDPI, Basel, Switzerland. This article is an open access article distributed under the terms and conditions of the Creative Commons Attribution (CC BY) license.
Share and Cite
Alshammari, K.H.; Alshammari, A.F. From Digitalization to Knowledge Innovation: Integrated Model of AI Knowledge Agility and Organizational Learning Culture. Systems 2026, 14, 67. https://doi.org/10.3390/systems14010067
Alshammari KH, Alshammari AF. From Digitalization to Knowledge Innovation: Integrated Model of AI Knowledge Agility and Organizational Learning Culture. Systems. 2026; 14(1):67. https://doi.org/10.3390/systems14010067
Chicago/Turabian StyleAlshammari, Khalid H., and Abdulhamid F. Alshammari. 2026. "From Digitalization to Knowledge Innovation: Integrated Model of AI Knowledge Agility and Organizational Learning Culture" Systems 14, no. 1: 67. https://doi.org/10.3390/systems14010067
APA StyleAlshammari, K. H., & Alshammari, A. F. (2026). From Digitalization to Knowledge Innovation: Integrated Model of AI Knowledge Agility and Organizational Learning Culture. Systems, 14(1), 67. https://doi.org/10.3390/systems14010067

