AI as a Cognitive Partner: Investigating Knowledge Augmentation and Its Role in Digital Transformation Outcomes
Abstract
1. Introduction
2. Literature Review
2.1. AI Augmentation Level and Employee Productivity
2.2. AI Augmentation Level and Quality of Innovation
2.3. Knowledge Augmentation Quality as Mediator
2.4. Task Complexity as Moderator
2.5. Employee AI Trust as Moderator
2.6. Theoretical Framework That Supported Research
3. Methodology
4. Results
5. Discussion
6. Implications
6.1. Theoretical Implications
6.2. Practical Implications
6.3. Limitations and Future Research Directions
7. Conclusions
Author Contributions
Funding
Institutional Review Board Statement
Informed Consent Statement
Data Availability Statement
Conflicts of Interest
References
- Diwan, C.; Srinivasa, S.; Suri, G.; Agarwal, S.; Ram, P. AI-based learning content generation and learning pathway augmentation to increase learner engagement. Comput. Educ. Artif. Intell. 2023, 4, 100110. [Google Scholar] [CrossRef]
- Shaikh, F.; Afshan, G.; Anwar, R.S.; Abbas, Z.; Chana, K.A. Analyzing the impact of artificial intelligence on employee productivity: The mediating effect of knowledge sharing and well-being. Asia Pac. J. Hum. Resour. 2023, 61, 794–820. [Google Scholar] [CrossRef]
- Vorobeva, D.; Pinto, D.C.; António, N.; Mattila, A.S. The augmentation effect of artificial intelligence: Can AI framing shape customer acceptance of AI-based services? Curr. Issues Tour. 2024, 27, 1551–1571. [Google Scholar] [CrossRef]
- Jin, W.; Zhao, B.; Zhang, L.; Liu, C.; Yu, H. Back to common sense: Oxford dictionary descriptive knowledge augmentation for aspect-based sentiment analysis. Inf. Process. Manag. 2023, 60, 103260. [Google Scholar] [CrossRef]
- Wu, D.; Zhang, J.; Huang, X. Chain of thought prompting elicits knowledge augmentation. arXiv 2023, arXiv:2307.01640. [Google Scholar] [CrossRef]
- Ruan, C.; Huang, C.; Yang, Y. Comprehensive evaluation of multimodal ai models in medical imaging diagnosis: From data augmentation to preference-based comparison. In Proceedings of the 2025 13th International Conference on Bioinformatics and Computational Biology (ICBCB), Seoul, Republic of Korea, 27 February–2 March 2025. [Google Scholar]
- Alam, M.F.; Lentsch, A.; Yu, N.; Barmack, S.; Kim, S.; Acemoglu, D.; Hart, J.; Johnson, S.; Ahmed, F. From automation to augmentation: Redefining engineering design and manufacturing in the age of NextGen-AI. In An MIT Exploration of Generative AI; Massachusetts Institute of Technology: Cambridge, MA, USA, 2024; Volume 1. [Google Scholar]
- Lee, C.; Cha, K. FAT-CAT—Explainability and augmentation for an AI system: A case study on AI recruitment-system adoption. Int. J. Hum. Comput. Stud. 2023, 171, 102976. [Google Scholar] [CrossRef]
- Wang, Z.; Wang, P.; Liu, K.; Wang, P.; Fu, Y.; Lu, C.-T.; Aggarwal, C.C.; Pei, J.; Zhou, Y. A comprehensive survey on data augmentation. arXiv 2024, arXiv:2405.09591. [Google Scholar] [CrossRef]
- Zhou, L.; Rudin, C.; Gombolay, M.; Spohrer, J.; Zhou, M.; Paul, S. From artificial intelligence (AI) to intelligence augmentation (IA): Design principles, potential risks, and emerging issues. AIS Trans. Hum.-Comput. Interact. 2023, 15, 111–135. [Google Scholar] [CrossRef]
- Wang, J.; Zhao, C.; Du, H.; Sun, G.; Kang, J.; Mao, S.; Niyato, D.; Kim, D.I. Generative AI enabled robust data augmentation for wireless sensing in ISAC networks. IEEE J. Sel. Areas Commun. 2025, 1. [Google Scholar] [CrossRef]
- Bibri, S.E.; Huang, J. Generative AI of Things for Sustainable Smart Cities: Synergies in Cognitive Augmentation, Resource Efficiency, Network Traffic, and Anomaly and Threat Detection for Environmental Optimization. Sustain. Cities Soc. 2025, 133, 106826. [Google Scholar] [CrossRef]
- Ren, R.; Wang, Y.; Qu, Y.; Zhao, W.X.; Liu, J.; Tian, H.; Wu, H.; Wen, J.-R.; Wang, H. Investigating the factual knowledge boundary of large language models with retrieval augmentation. arXiv 2023, arXiv:2307.11019. [Google Scholar] [CrossRef]
- Xue, Z.; Zhang, Z.; Liu, H.; Yang, S.; Han, S. Learning knowledge graph embedding with multi-granularity relational augmentation network. Expert Syst. Appl. 2023, 233, 120953. [Google Scholar] [CrossRef]
- Xi, Y.; Liu, W.; Lin, J.; Cai, X.; Zhu, H.; Zhu, J.; Chen, B.; Tang, R.; Zhang, W.; Yu, Y. Towards open-world recommendation with knowledge augmentation from large language models. In Proceedings of the 18th ACM Conference on Recommender Systems, Bari, Italy, 14–18 October 2024. [Google Scholar]
- Baer, I.; Waardenburg, L.; Huysman, M. What Is Augmented? A Metanarrative Review of AI-Based Augmentation. J. Assoc. Inf. Syst. 2025, 26, 760–798. [Google Scholar] [CrossRef]
- Harfouche, A.; Quinio, B.; Saba, M.; Saba, P.B. The Recursive Theory of Knowledge Augmentation: Integrating human intuition and knowledge in Artificial Intelligence to augment organizational knowledge. Inf. Syst. Front. 2023, 25, 55–70. [Google Scholar] [CrossRef]
- Galway, M.; DiRenzo, M.; Esposito, D.; Marchand, R.; Grigoriev, V. The mitigation of excessive retrieval augmentation and knowledge conflicts in large language models. Res. Sq. 2024; Preprint. [Google Scholar] [CrossRef]
- Liu, C.; Jiang, Y.; Xiao, R.; Wan, Z.; Zhang, Y. Machine Learning-Based Prediction of Carbonation Depth in Alkali-Activated Materials: Integrating Physics Knowledge and Data Augmentation. Case Stud. Constr. Mater. 2025, 23, e05311. [Google Scholar] [CrossRef]
- Abdelwahed, N.A.A.; Doghan, M.A.A. Developing employee productivity and performance through work engagement and organizational factors in an educational society. Societies 2023, 13, 65. [Google Scholar] [CrossRef]
- Liu, Q.; Ying, M.; Xiao, P.; Li, G.; Yuan, X. Prompting Large Models for Knowledge and Reasoning Augmentation in KB-VQA. In International Conference on Intelligent Computing; Springer: Singapore, 2025. [Google Scholar]
- Grant, R.M. Toward a knowledge—Based theory of the firm. Strateg. Manag. J. 1996, 17, 109–122. [Google Scholar] [CrossRef]
- Nonaka, L.; Takeuchi, H.; Umemoto, K. A theory of organizational knowledge creation. Int. J. Technol. Manag. 1996, 11, 833–845. [Google Scholar]
- Shrestha, Y.R.; Ben-Menahem, S.M.; Von Krogh, G. Organizational decision-making structures in the age of artificial intelligence. Calif. Manag. Rev. 2019, 61, 66–83. [Google Scholar] [CrossRef]
- Bostrom, N.; Yudkowsky, E. The ethics of artificial intelligence. In Artificial Intelligence Safety and Security; Chapman and Hall/CRC: Boca Raton, FL, USA, 2018; pp. 57–69. [Google Scholar]
- Benbya, H.; Pachidi, S.; Jarvenpaa, S. Special issue editorial: Artificial intelligence in organizations: Implications for information systems research. J. Assoc. Inf. Syst. 2021, 22, 10. [Google Scholar] [CrossRef]
- Glikson, E.; Woolley, A.W. Human trust in artificial intelligence: Review of empirical research. Acad. Manag. Ann. 2020, 14, 627–660. [Google Scholar] [CrossRef]
- Zhuo, C.; Chen, J. Can digital transformation overcome the enterprise innovation dilemma: Effect, mechanism and effective boundary. Technol. Forecast. Soc. Change 2023, 190, 122378. [Google Scholar] [CrossRef]
- Zhao, L.; Gu, J.; Abbas, J.; Kirikkaleli, D.; Yue, X.-G. Does quality management system help organizations in achieving environmental innovation and sustainability goals? A structural analysis. Econ. Res.-Ekon. Istraživanja 2023, 36, 2484–2507. [Google Scholar] [CrossRef]
- Van, V.H. Ensuring the quality of education and training in the context of educational innovation. Calitatea 2024, 25, 40–50. [Google Scholar]
- Ayinaddis, S.G.; Taye, B.A.; Yirsaw, B.G. Examining the effect of electronic banking service quality on customer satisfaction and loyalty: An implication for technological innovation. J. Innov. Entrep. 2023, 12, 22. [Google Scholar] [CrossRef]
- Su, Y.; Lee, C.C. Green finance, environmental quality and technological innovation in China. Int. J. Financ. Econ. 2025, 30, 405–425. [Google Scholar] [CrossRef]
- Chen, P.; Kim, S. The impact of digital transformation on innovation performance-The mediating role of innovation factors. Heliyon 2023, 9, e13916. [Google Scholar] [CrossRef] [PubMed]
- Zickar, M.J.; Keith, M.G. Innovations in sampling: Improving the appropriateness and quality of samples in organizational research. Annu. Rev. Organ. Psychol. Organ. Behav. 2023, 10, 315–337. [Google Scholar] [CrossRef]
- Wang, H.; Xu, Y.; Yang, C.; Shi, C.; Li, X.; Guo, N.; Liu, Z. Knowledge-adaptive contrastive learning for recommendation. In Proceedings of the Sixteenth ACM International Conference on Web Search and Data Mining, Singapore, 27 February–3 March 2023. [Google Scholar]
- Zhu, P.; Jing, Y.; Cheng, L.; Tang, K.; Guo, Y. Ken: Knowledge augmentation and emotion guidance network for multimodal fake news detection. arXiv 2025, arXiv:2507.09647. [Google Scholar] [CrossRef]
- Cui, Z.; Gao, T.; Talamadupula, K.; Ji, Q. Knowledge-augmented deep learning and its applications: A survey. IEEE Trans. Neural Netw. Learn. Syst. 2023, 36, 2133–2153. [Google Scholar] [CrossRef]
- Amin, N.; Shabbir, M.S.; Song, H.; Farrukh, M.U.; Iqbal, S.; Abbass, K. A step towards environmental mitigation: Do green technological innovation and institutional quality make a difference? Technol. Forecast. Soc. Change 2023, 190, 122413. [Google Scholar] [CrossRef]
- Shabir, M.; Hussain, I.; Işık, Ö.; Razzaq, K.; Mehroush, I. The role of innovation in environmental-related technologies and institutional quality to drive environmental sustainability. Front. Environ. Sci. 2023, 11, 1174827. [Google Scholar] [CrossRef]
- AlDhaheri, H.; Hilmi, M.F.; Abudaqa, A.; Alzahmi, R.A.; Ahmed, G. The relationship between HRM practices, innovation, and employee productivity in UAE public sector: A structural equation modelling approach. Int. J. Process Manag. Benchmarking 2023, 13, 157–176. [Google Scholar] [CrossRef]
- Zheng, Z.; Han, X.; Xiao, Y. Quantity or quality? Regional innovation policy and green technology innovation. Environ. Sci. Pollut. Res. 2023, 30, 77358–77370. [Google Scholar] [CrossRef]
- Tabari, M.A.; Johnson, M.D.; Farahanynia, M. Automated analysis of cohesive features in L2 writing: Examining effects of task complexity and task repetition. Assess. Writ. 2023, 58, 100783. [Google Scholar] [CrossRef]
- Huang, D.F.; Li, F.; Guo, H. Chunking in simultaneous interpreting: The impact of task complexity and translation directionality on lexical bundles. Front. Psychol. 2023, 14, 1252238. [Google Scholar] [CrossRef] [PubMed]
- Chen, O.; Paas, F.; Sweller, J. A cognitive load theory approach to defining and measuring task complexity through element interactivity. Educ. Psychol. Rev. 2023, 35, 63. [Google Scholar] [CrossRef]
- Zhang, M. Collaborative writing in an EFL secondary setting: The role of task complexity. Int. Rev. Appl. Linguist. Lang. Teach. 2024, 62, 325–350. [Google Scholar] [CrossRef]
- Bae, H.; Deeb, A.; Fleury, A.; Zhu, K. Complexitynet: Increasing llm inference efficiency by learning task complexity. arXiv 2023, arXiv:2312.11511. [Google Scholar]
- Leikin, R.; Guberman, R. Creativity and challenge: Task complexity as a function of insight and multiplicity of solutions. In Mathematical Challenges for All; Springer: Berlin/Heidelberg, Germany, 2023; pp. 325–342. [Google Scholar]
- Jin, C.; Yan, J. The effects of task complexity and task sequencing on L2 performance: A systematic review. Lang. Learn. J. 2025, 53, 114–141. [Google Scholar] [CrossRef]
- Lin, H.; Li, S. A Methodological Review of the Research on Task Complexity in Second Language Oral Production: Cognitive Task Complexity and Second Language Performance a Methodological Review of the Research on Task Complexity. In Cognitive Task Complexity and Second Language Performance; Taylor & Francis Group: Abingdon, UK, 2025; pp. 32–54. [Google Scholar]
- Krajenbrink, H.; Lust, J.M.; Wilmut, K.; Steenbergen, B. Motor and cognitive dual-task performance under low and high task complexity in children with and without developmental coordination disorder. Res. Dev. Disabil. 2023, 135, 104453. [Google Scholar] [CrossRef]
- Liu, B.; Xu, P.; Yuan, Q.; Chen, Y. Probing In-Context Learning: Impact of Task Complexity and Model Architecture on Generalization and Efficiency. arXiv 2025, arXiv:2505.06475. [Google Scholar] [CrossRef]
- Entezari, M.; Tadayonifar, M. Task complexity and task type: L1 use and functions. TASK 2023, 3, 336–360. [Google Scholar] [CrossRef]
- George, P.; Cheng, C.-T.; Pang, T.Y.; Neville, K. Task complexity and the skills dilemma in the programming and control of collaborative robots for manufacturing. Appl. Sci. 2023, 13, 4635. [Google Scholar] [CrossRef]
- Wenlong, Z.; Tien, N.H.; Sibghatullah, A.; Asih, D.; Soelton, M.; Ramli, Y. Impact of energy efficiency, technology innovation, institutional quality, and trade openness on greenhouse gas emissions in ten Asian economies. Environ. Sci. Pollut. Res. 2023, 30, 43024–43039. [Google Scholar] [CrossRef]
- Nikmanesh, M.; Feili, A.; Sorooshian, S. Employee productivity assessment using fuzzy inference system. Information 2023, 14, 423. [Google Scholar] [CrossRef]
- Almaamari, Q.A. Factors influencing employees’ productivity in Bahraini Alhelli Company—Literature review. In From Industry 4.0 to Industry 5.0: Mapping the Transitions; Springer: Berlin/Heidelberg, Germany, 2023; pp. 383–387. [Google Scholar]
- Shabani, T.; Jerie, S.; Shabani, T. The impact of occupational safety and health programs on employee productivity and organisational performance in Zimbabwe. Saf. Extrem. Environ. 2023, 5, 293–304. [Google Scholar]
- Kurdy, D.M.; Al-Malkawi, H.-A.N.; Rizwan, S. The impact of remote working on employee productivity during COVID-19 in the UAE: The moderating role of job level. J. Bus. Socio-Econ. Dev. 2023, 3, 339–352. [Google Scholar]
- Lari, M. A longitudinal study on the impact of occupational health and safety practices on employee productivity. Saf. Sci. 2024, 170, 106374. [Google Scholar]
- Bijalwan, P.; Gupta, A.; Johri, A.; Asif, M. The mediating role of workplace incivility on the relationship between organizational culture and employee productivity: A systematic review. Cogent Soc. Sci. 2024, 10, 2382894. [Google Scholar] [CrossRef]
- Mutegi, T.M.; Joshua, P.M.; Kinyua, J.M. Workplace safety and employee productivity of manufacturing firms in Kenya. Cogent Bus. Manag. 2023, 10, 2215569. [Google Scholar] [CrossRef]
- Janssen, O. Job demands, perceptions of effort—Reward fairness and innovative work behaviour. J. Occup. Organ. Psychol. 2000, 73, 287–302. [Google Scholar]
- Sigala, M.; Chalkiti, K. Knowledge management, social media and employee creativity. Int. J. Hosp. Manag. 2015, 45, 44–58. [Google Scholar] [CrossRef]
- Davenport, T.H.; Ronanki, R. Artificial intelligence for the real world. Harv. Bus. Rev. 2018, 96, 108–116. [Google Scholar]
- Farh, C.I.; Lanaj, K.; Ilies, R. Resource-based contingencies of when team–member exchange helps member performance in teams. Acad. Manag. J. 2017, 60, 1117–1137. [Google Scholar] [CrossRef]
- Kock, N. Common method bias in PLS-SEM: A full collinearity assessment approach. Int. J. e-Collab. 2015, 11, 1–10. [Google Scholar]
- Hair, J.F., Jr.; Hult, G.T.M.; Ringle, C.M.; Sarstedt, M.; Danks, N.P.; Ray, S. Evaluation of reflective measurement models. In Partial Least Squares Structural Equation Modeling (PLS-SEM) Using R: A Workbook; Springer: Berlin/Heidelberg, Germany, 2021; pp. 75–90. [Google Scholar]
- Fornell, C.; Larcker, D.F. Evaluating Structural Equation Models with Unobservable Variables and Measurement Error. J. Mark. Res. 1981, 18, 39–50. [Google Scholar] [CrossRef] [PubMed]
- Henseler, J.; Ringle, C.M.; Sarstedt, M. A new criterion for assessing discriminant validity in variance-based structural equation modeling. J. Acad. Mark. Sci. 2014, 43, 115–135. [Google Scholar] [CrossRef]
- Zeitlhofer, I.; Zumbach, J.; Schweppe, J. Complexity affects performance, cognitive load, and awareness. Learn. Instr. 2024, 94, 102001. [Google Scholar] [CrossRef]







| Variable | Category | Frequency (n = 275) | Percentage (%) |
|---|---|---|---|
| Gender | Male | 172 | 62.5 |
| Female | 103 | 37.5 | |
| Age (years) | 20–29 | 58 | 21.1 |
| 30–39 | 112 | 40.7 | |
| 40–49 | 72 | 26.2 | |
| 50 and above | 33 | 12.0 | |
| Educational Qualification | Bachelor’s degree | 146 | 53.1 |
| Master’s degree | 97 | 35.3 | |
| Doctorate | 32 | 11.6 | |
| Work Experience | Less than 5 years | 67 | 24.4 |
| 5–10 years | 108 | 39.3 | |
| Above 10 years | 100 | 36.3 | |
| Industry Sector | Technology | 75 | 27.3 |
| Banking and Finance | 64 | 23.3 | |
| Telecommunications | 68 | 24.7 | |
| Digital Services | 68 | 24.7 |
| Cronbach’s Alpha | CR | AVE | |
|---|---|---|---|
| AI Augmentation Level | 0.934 | 0.950 | 0.791 |
| Employee AI Trust | 0.886 | 0.914 | 0.642 |
| Employee Productivity | 0.869 | 0.905 | 0.657 |
| Innovation Quality | 0.897 | 0.929 | 0.765 |
| Knowledge Augmentation Quality | 0.890 | 0.924 | 0.752 |
| Task Complexity | 0.869 | 0.920 | 0.792 |
| Variables | Items | Outer Loading | VIF |
|---|---|---|---|
| AI Augmentation Level | AIAL1 | 0.894 | 3.310 |
| AIAL2 | 0.870 | 2.784 | |
| AIAL3 | 0.906 | 3.824 | |
| AIAL4 | 0.870 | 2.797 | |
| AIAL5 | 0.907 | 3.567 | |
| Employee AI Trust | EAIT1 | 0.685 | 1.871 |
| EAIT2 | 0.742 | 2.032 | |
| EAIT3 | 0.802 | 2.263 | |
| EAIT4 | 0.812 | 2.451 | |
| EAIT5 | 0.872 | 3.331 | |
| EAIT6 | 0.876 | 3.412 | |
| Employee Productivity | EP1 | 0.813 | 1.983 |
| EP2 | 0.803 | 1.929 | |
| EP3 | 0.850 | 2.272 | |
| EP4 | 0.862 | 2.543 | |
| EP5 | 0.718 | 1.828 | |
| Innovation Quality | IQ1 | 0.888 | 2.978 |
| IQ2 | 0.886 | 2.911 | |
| IQ3 | 0.833 | 2.321 | |
| IQ4 | 0.890 | 2.899 | |
| Knowledge Augmentation Quality | KAQ1 | 0.862 | 2.820 |
| KAQ2 | 0.904 | 3.399 | |
| KAQ3 | 0.859 | 2.676 | |
| KAQ4 | 0.844 | 2.471 | |
| Task Complexity | TC1 | 0.911 | 2.652 |
| TC2 | 0.894 | 2.295 | |
| TC3 | 0.865 | 2.096 |
| AIAL | EAIT | EP | IQ | KAQ | TC | |
|---|---|---|---|---|---|---|
| AI Augmentation Level | ||||||
| Employee AI Trust | 0.843 | |||||
| Employee Productivity | 0.681 | 0.853 | ||||
| Innovation Quality | 0.745 | 0.751 | 0.771 | |||
| Knowledge Augmentation Quality | 0.760 | 0.801 | 0.636 | 0.710 | ||
| Task Complexity | 0.828 | 0.732 | 0.572 | 0.680 | 0.629 |
| R-Square | R-Square Adjusted | Q2predict | RMSE | MAE | |
|---|---|---|---|---|---|
| Employee Productivity | 0.771 | 0.770 | 0.766 | 0.489 | 0.346 |
| Innovation Quality | 0.748 | 0.742 | 0.713 | 0.542 | 0.409 |
| Knowledge Augmentation Quality | 0.634 | 0.626 | 0.574 | 0.659 | 0.497 |
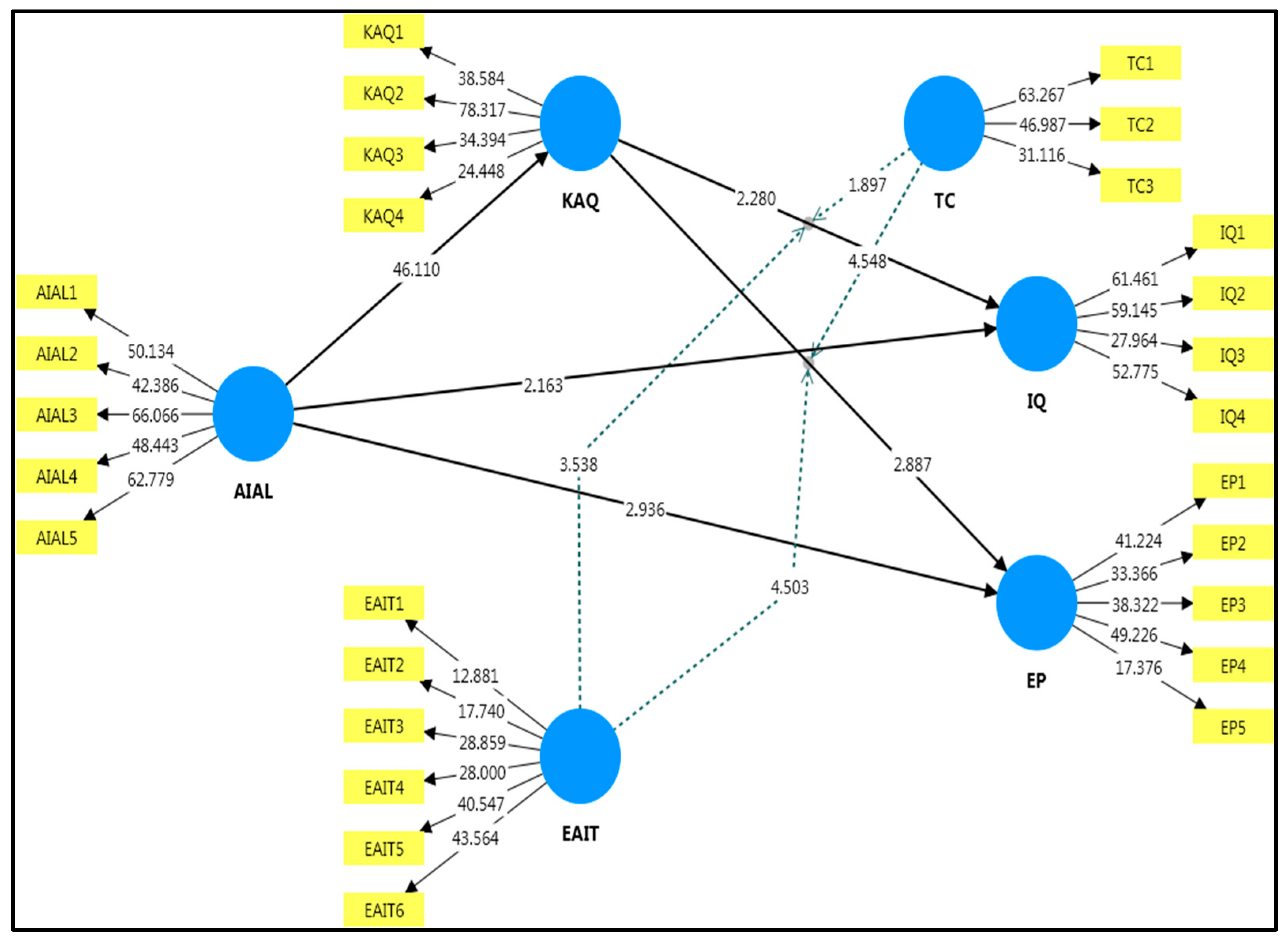
| Path | β | SD | t | p | 95% Bootstrapped CI | f2 (Effect Size) | Interpretation |
|---|---|---|---|---|---|---|---|
| AIAL → EP | 0.265 | 0.090 | 2.936 | <0.001 | [0.092, 0.412] | 0.17 | Medium direct effect |
| AIAL → IQ | 0.210 | 0.097 | 2.163 | <0.001 | [0.061, 0.385] | 0.08 | Small direct effect |
| AIAL → KAQ → EP | 0.254 | 0.089 | 2.844 | 0.002 | [0.102, 0.386] | — | Significant indirect effect (partial mediation) |
| AIAL → KAQ → IQ | 0.121 | 0.053 | 2.279 | 0.004 | [0.041, 0.229] | — | Significant indirect effect (partial mediation) |
| EAIT × KAQ → EP | 0.163 | 0.036 | 4.503 | <0.001 | [0.098, 0.232] | 0.12 | Moderate positive moderation |
| EAIT × KAQ → IQ | 0.132 | 0.037 | 3.538 | <0.001 | [0.061, 0.205] | 0.10 | Moderate positive moderation |
| TC × KAQ → EP | 0.218 | 0.048 | 4.548 | <0.001 | [0.129, 0.326] | 0.15 | Medium positive moderation |
| TC × KAQ → IQ | 0.284 | 0.150 | 1.897 | 0.029 | [0.024, 0.493] | 0.12 | Moderate positive moderation |
Disclaimer/Publisher’s Note: The statements, opinions and data contained in all publications are solely those of the individual author(s) and contributor(s) and not of MDPI and/or the editor(s). MDPI and/or the editor(s) disclaim responsibility for any injury to people or property resulting from any ideas, methods, instructions or products referred to in the content. |
© 2026 by the authors. Licensee MDPI, Basel, Switzerland. This article is an open access article distributed under the terms and conditions of the Creative Commons Attribution (CC BY) license.
Share and Cite
Alshammari, K.H.; Alshammari, A.F. AI as a Cognitive Partner: Investigating Knowledge Augmentation and Its Role in Digital Transformation Outcomes. Systems 2026, 14, 65. https://doi.org/10.3390/systems14010065
Alshammari KH, Alshammari AF. AI as a Cognitive Partner: Investigating Knowledge Augmentation and Its Role in Digital Transformation Outcomes. Systems. 2026; 14(1):65. https://doi.org/10.3390/systems14010065
Chicago/Turabian StyleAlshammari, Khalid H., and Abdulhamid F. Alshammari. 2026. "AI as a Cognitive Partner: Investigating Knowledge Augmentation and Its Role in Digital Transformation Outcomes" Systems 14, no. 1: 65. https://doi.org/10.3390/systems14010065
APA StyleAlshammari, K. H., & Alshammari, A. F. (2026). AI as a Cognitive Partner: Investigating Knowledge Augmentation and Its Role in Digital Transformation Outcomes. Systems, 14(1), 65. https://doi.org/10.3390/systems14010065

