Coordinated Optimization of Late-Night Metro Timetables with Selective Skip-Stop Strategy: A Hybrid GWO-CNN Approach Balancing OD Accessibility and Maintenance Needs
Abstract
1. Introduction
- (1)
- We formulate a bi-objective mixed-integer programming (MIP) model that jointly maximizes passenger OD accessibility and extends maintenance windows. The model explicitly integrates a flexible skip-stop strategy—applied selectively to non-last trains—and captures realistic passenger transfer logic across multi-line trips, including route choices and timing feasibility constraints.
- (2)
- To efficiently solve the high-dimensional and computationally intensive MIP model, we design a hybrid metaheuristic algorithm that embeds a CNN-based surrogate model within the GWO framework. The surrogate model learns the objective landscape from a curated solution dataset and replaces time-consuming fitness evaluations in the GWO search process, achieving significant acceleration without sacrificing solution quality.
- (3)
- A comprehensive case study based on the Beijing metro network—covering 13 bidirectional lines, hundreds of stations, and thousands of OD pairs—demonstrates the effectiveness and scalability of the proposed approach. The results show substantial improvements in both OD accessibility and maintenance time, while the proposed GWO-CNN algorithm reduces computational time by 98.4% compared to conventional metaheuristics.
- (4)
- Sensitivity analysis reveals the trade-offs between skip-stop rates, objective weights, and optimization outcomes. The findings provide practical guidance for transit agencies to tailor late-night scheduling strategies based on line-specific characteristics and operational priorities.
2. Literature Review
2.1. Last Train Timetabling in Metro Networks
2.2. Skip-Stop Strategies in Metro Operations
2.3. Research Gaps and Motivation
3. Model Formulation
3.1. Basic Assumptions
3.2. Notations
3.3. Constraints
3.3.1. Operational Constraints
3.3.2. Skip-Stop Constraints
3.4. Passenger Travel Behavior
3.5. Objective Functions
3.5.1. Maximize Passenger OD Accessibility
3.5.2. Maximize Non-Operational Hours for Maintenance Works
3.5.3. Integrated Objective Function
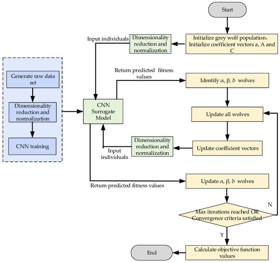
4. Solution Algorithm
4.1. Algorithm Framework and Motivation
4.2. Algorithm Procedures of GWO-CNN
- Initialize the population
- 2.
- Data dimension reduction and normalization
- 3.
- Fitness evaluation
- 4.
- Position update
- 5.
- Coefficient adaptation
- 6.
- Iterative control
4.3. CNN Training
- Hierarchical architecture design
- 2.
- Data preparation and preprocessingTo construct a high-quality dataset that enables the CNN surrogate to learn the global fitness landscape, a rigorous data generation and sampling strategy is implemented based on the model constraints defined in Section 3.
- (1)
- Data generation: The GWO algorithm is executed for 20 independent runs with different random seeds to ensure diversity in search trajectories. In each run, a population of 100 individuals evolves over 100 iterations, generating a total pool of 200,000 raw candidate solutions. All generated individuals are strictly constrained by the operational constraints to ensure physical feasibility.
- (2)
- Sampling strategy: To ensure the dataset covers a broad range of scenarios from suboptimal to near-optimal, we adopt a stratified sampling strategy based on evolutionary stages: 30% of the samples are selected from early iterations (Iterations 1–30). These solutions, initialized randomly, exhibit high diversity and lower fitness, helping the CNN learn the global features of the solution space. 40% of the samples are drawn from intermediate iterations (Iterations 31–70), capturing the gradient information as the population moves toward promising regions. 30% of the samples are taken from the final stages (Iterations 71–100), representing high-quality, and near-optimal solutions essential for precision.
- (3)
- Data preprocessing: From the stratified pool, a final dataset of 10,000 distinct samples is constructed. To improve model robustness, duplicate or highly similar solutions are filtered out to prevent data leakage or overfitting. Finally, all input features are dimensionally compressed and normalized according to the method in Figure 3. The corresponding objective values are normalized and aggregated into a unified composite score used as training labels.
- 3.
- Training results and validation
4.4. Numerical Experiment on a Small-Scale Network
5. Case Study
5.1. Case Setup
5.2. Results Analysis
5.3. Sensitivity Analysis
5.3.1. Skip Rates
5.3.2. Weight of Objective Functions
6. Conclusions
Author Contributions
Funding
Data Availability Statement
Conflicts of Interest
References
- Ma, Y.; Wang, H.; Yang, H. Timetable scheduling considering non-traffic hour maintenance window. In Proceedings of the Australasian Transport Research Forum, Melbourne, Australia, 27–29 November 2024. [Google Scholar]
- Nie, W.; Li, H.; Xiao, N.; Yang, H.; Jiang, Z.; Buhigiro, N. Modeling and solving the last-shift period train scheduling problem in subway networks. Physica A 2021, 569, 125775. [Google Scholar] [CrossRef]
- Buurman, B.; Gkiotsalitis, K.; Berkum, E. Railway maintenance reservation scheduling considering detouring delays and maintenance demand. J. Rail Transp. Plan. Manag. 2023, 25, 100359. [Google Scholar] [CrossRef]
- Ji, H.; Wang, R.; Zhang, C.; Yin, J.; Ma, L.; Yang, L. Optimization of train schedule with uncertain maintenance plans in high-speed railways: A stochastic programming approach. Omega 2024, 124, 102999. [Google Scholar] [CrossRef]
- Kang, L.; Wu, J.; Sun, H.; Zhu, X.; Gao, Z. A case study on the coordination of last trains for the Beijing subway network. Transp. Res. Part B Methodol. 2015, 72, 112–127. [Google Scholar] [CrossRef]
- Kang, L.; Meng, Q. Two-phase decomposition method for the last train departure time choice in subway networks. Transp. Res. Part B Methodol. 2017, 104, 568–582. [Google Scholar] [CrossRef]
- Zhang, Q.; Li, X.; Yan, T.; Lu, L.; Shi, Y. Last train timetabling optimization for minimizing passenger transfer failures in urban rail transit networks: A time-period based approach. Physica A 2022, 605, 128071. [Google Scholar] [CrossRef]
- Wang, C.; Meng, X.; Guo, M.; Li, H.; Hou, Z. An integrated energy-efficient and transfer-accessible model for the last train timetabling problem. Physica A 2022, 588, 126575. [Google Scholar] [CrossRef]
- Zhou, Y.; Wang, Y.; Yang, H.; Yan, X. Last train scheduling for maximizing passenger destination reachability in urban rail transit networks. Transp. Res. Part B Methodol. 2019, 129, 79–95. [Google Scholar] [CrossRef]
- Yang, L.; Di, Z.; Dessouky, M.; Gao, Z.; Shi, J. Collaborative optimization of last-train timetables with accessibility: A space-time network design based approach. Transp. Res. Part C Emerg. Technol. 2020, 114, 572–597. [Google Scholar] [CrossRef]
- Yao, Y.; Zhu, X.; Shi, H.; Shang, P. Last train timetable optimization considering detour routing strategy in an urban rail transit network. Meas. Control 2019, 52, 1461–1479. [Google Scholar] [CrossRef]
- Chen, Y.; Mao, B.; Bai, Y.; Ho, T.; Li, Z. Timetable synchronization of last trains for urban rail networks with maximum accessibility. Transp. Res. Part C Emerg. Technol. 2019, 99, 110–129. [Google Scholar] [CrossRef]
- Wang, F.; Xu, R.; Song, X.; Wang, P. Collaborative optimization of last-train timetables for metro network to increase service time for passengers. Comput. Oper. Res. 2023, 151, 106091. [Google Scholar] [CrossRef]
- Li, W.; Peng, R.; Luo, Q. Last train schedule optimization for metro systems considering minimum adjustment cost under elastic passenger demand. Transp. Lett. 2025, 17, 1302–1319. [Google Scholar] [CrossRef]
- Huang, K.; Wu, J.; Liao, F.; Sun, H.; He, F.; Gao, Z. Incorporating multimodal coordination into timetabling optimization of the last trains in an urban railway network. Transp. Res. Part C Emerg. Technol. 2021, 124, 102889. [Google Scholar] [CrossRef]
- Ning, J.; Peng, Q.; Zhu, Y.; Xing, X.; Nielsen, O. Bi-objective optimization of last-train timetabling with multimodal coordination in urban transportation. Transp. Res. Part C Emerg. Technol. 2023, 154, 104260. [Google Scholar] [CrossRef]
- Ning, J.; Xing, X.; Wang, Y.; Yao, Y.; Kang, L.; Peng, Q. Coordinating last-train timetabling with app based ride-hailing service under uncertainty. Physica A 2024, 636, 129537. [Google Scholar] [CrossRef]
- Zhou, F.; Wang, W.; Wang, F.; Xu, R. Operation extension strategy on last train timetables in urban rail transit network: A Pareto optimality-based approach. Transportation 2025, 52, 2007–2026. [Google Scholar] [CrossRef]
- Du, Y.; Ye, X.; Chen, D.; Ni, S. Last-train timetable synchronization for service compatibility maximization in urban rail transit networks with arrival uncertainties. Appl. Math. Model. 2025, 138, 115768. [Google Scholar] [CrossRef]
- Salama, M.; Abdelhafiez, E.; Shalaby, M. Maximizing number of direct trips for a skip-stop policy in metro systems. Comput. Ind. Eng. 2019, 137, 106091. [Google Scholar] [CrossRef]
- Oh, S.; Choi, J. An optimization method to design a skip–stop pattern for renovating operation schemes in urban railways. Transp. Lett. 2022, 14, 909–919. [Google Scholar] [CrossRef]
- Mei, Y.; Gu, W.; Cassidy, M.; Fan, W. Planning skip-stop transit service under heterogeneous demands. Transp. Res. Part B Methodol. 2021, 150, 503–523. [Google Scholar] [CrossRef]
- Limsawasd, C.; Athigakunagorn, N.; Khathawatcharakun, P.; Boonmee, A. Skip-stop strategy patterns optimization to enhance mass transit operation under physical distancing policy due to COVID-19 pandemic outbreak. Transp. Policy 2022, 126, 225–238. [Google Scholar] [CrossRef] [PubMed]
- Yang, S.; Wu, J.; Yang, X.; Liao, F.; Li, D.; Wei, Y. Analysis of energy consumption reduction in metro systems using rolling stop-skipping patterns. Comput. Ind. Eng. 2019, 127, 129–142. [Google Scholar] [CrossRef]
- Farrando, R.; Farhi, N.; Christoforou, Z.; Urban, A. A mathematical model for a two-service skip-stop policy with demand-dependent dwell times. J. Rail Transp. Plan. Manag. 2024, 31, 100461. [Google Scholar] [CrossRef]
- Zhang, P.; Liu, X.; Chen, M. Optimal train scheduling under a flexible skip-stop scheme for urban rail transit based on smartcard data. In Proceedings of the 2016 IEEE International Conference on Intelligent Rail Transportation (ICIRT), Birmingham, UK, 23–25 August 2016; pp. 13–22. [Google Scholar] [CrossRef]
- Wang, Y.; Zheng, C.; Shen, J.; Chen, Z.; Ma, J.; Shen, Y. Metro stop-skipping rescheduling optimization considering passenger waiting time fairness. Transp. Lett. 2024, 16, 1115–1125. [Google Scholar] [CrossRef]
- Yuan, F.; Sun, H.; Kang, L.; Lv, Y.; Yang, X.; Wei, Y. An integrated optimization approach for passenger flow control strategy and metro train scheduling considering skip-stop patterns in special situations. Appl. Math. Model. 2023, 118, 412–436. [Google Scholar] [CrossRef]
- Pan, H.; Yu, J.; Liu, Z.; Chen, W. Optimal train skip-stop operation at urban rail transit transfer stations for nonrecurrent extreme passenger flow mitigation. J. Transp. Eng. Part A Syst. 2020, 146, 04020062. [Google Scholar] [CrossRef]
- Guo, X.; Wu, J.; Sun, H.; Yang, X.; Jin, J.; Wang, D. Scheduling synchronization in urban rail transit networks: Trade-offs between transfer passenger and last train operation. Transp. Res. Part A Policy Pract. 2020, 138, 463–490. [Google Scholar] [CrossRef]
- Kang, L.; Sun, H.; Wu, J.; Gao, Z. Last train station-skipping, transfer-accessible and energy-efficient scheduling in subway networks. Energy 2020, 206, 118127. [Google Scholar] [CrossRef]
- Ning, J.; Peng, Q.; Zhu, Y.; Jiang, Y.; Nielsen, O. A bi-objective optimization model for the last train timetabling problem. J. Rail Transp. Plan. Manag. 2022, 23, 100333. [Google Scholar] [CrossRef]
- Zhang, D.; Gao, Y.; Yang, L.; Cui, L. Timetable synchronization of the last several trains at night in an urban rail transit network. Eur. J. Oper. Res. 2024, 313, 494–512. [Google Scholar] [CrossRef]
- Mirjalili, S.; Mirjalili, S.; Lewis, A. Grey Wolf Optimizer. Adv. Eng. Softw. 2014, 69, 46–61. [Google Scholar] [CrossRef]
- Faris, H.; Aljarah, I.; Al-Betar, M.; Mirjalili, S. Grey wolf optimizer: A review of recent variants and applications. Neural Comput. Appl. 2018, 30, 413–435. [Google Scholar] [CrossRef]
- Yıldırım, E.; Denizhan, B. Comparative study of application of production sequencing and scheduling problems in tire mixing operations with ADAM, Grey Wolf Optimizer, and Genetic Algorithm. Systems 2025, 13, 998. [Google Scholar] [CrossRef]
- Liu, G.; Yin, Z.; Jia, Y.; Xie, Y. Passenger flow estimation based on convolutional neural network in public transportation system. Knowl.-Based. Syst. 2017, 123, 102–115. [Google Scholar] [CrossRef]
- Arani, M.; Momenitabar, M.; Priyanka, T.J. Unrelated parallel machine scheduling problem considering job splitting, inventories, shortage, and resource: A meta-heuristic approach. Systems 2024, 12, 37. [Google Scholar] [CrossRef]

















| Study | Skip-Stop Considered | Maintenance Window Considered | Solution Method |
|---|---|---|---|
| Kang and Meng [6] | ✖ | ✖ | CPLEX (two-phase decomposition) |
| Chen et al. [12] | ✖ | ✖ | GA |
| Yang et al. [10] | ✖ | ✖ | Heuristic algorithm |
| Guo et al. [30] | ✖ | ✖ | NSGA-II |
| Kang et al. [31] | √ | ✖ | HEBO algorithm |
| Zhang et al. [7] | ✖ | ✖ | GA |
| Ning et al. [32] | ✖ | ✖ | Iterative algorithm |
| Wang et al. [13] | ✖ | ✖ | QGA |
| Ma et al. [1] | ✖ | √ | CPLEX |
| Zhang et al. [33] | ✖ | ✖ | ALNS algorithm |
| This study | √ | √ | GWO-CNN hybrid algorithm |
| Algorithm | GWO | GWO-CNN | Gurobi |
|---|---|---|---|
| Computation time (s) | 1800 | 45 | 65 |
| OD accessibility (persons) | 652 | 687 | 703 |
| Extended maintenance time (s) | 857 | 805 | 843 |
| Fitness value Z | 0.5801 | 0.6017 | 0.6172 |
| Variables | Values | Variables | Values |
|---|---|---|---|
| Population size | 100 | 100 | |
| Running times | ±20% | (0.10, 0.15] | |
| 30 s | 50 s | ||
| 90 s | 150 s | ||
| 6 min | 8 min |
| Algorithm | GWO | GWO-CNN | Original |
|---|---|---|---|
| Computation time (h) | 4 | 0.05 | --- |
| OD accessibility (persons) | 9565 | 9944 | 8045 |
| Extended maintenance time (s) | 8038 | 8310 | 0 |
| Fitness value Z | 0.5222 | 0.5914 | 0.1045 |
Disclaimer/Publisher’s Note: The statements, opinions and data contained in all publications are solely those of the individual author(s) and contributor(s) and not of MDPI and/or the editor(s). MDPI and/or the editor(s) disclaim responsibility for any injury to people or property resulting from any ideas, methods, instructions or products referred to in the content. |
© 2025 by the authors. Licensee MDPI, Basel, Switzerland. This article is an open access article distributed under the terms and conditions of the Creative Commons Attribution (CC BY) license.
Share and Cite
Wang, Z.; Hu, S.; Chen, Z.; Li, X.; Huang, Z.; Pan, H. Coordinated Optimization of Late-Night Metro Timetables with Selective Skip-Stop Strategy: A Hybrid GWO-CNN Approach Balancing OD Accessibility and Maintenance Needs. Systems 2026, 14, 11. https://doi.org/10.3390/systems14010011
Wang Z, Hu S, Chen Z, Li X, Huang Z, Pan H. Coordinated Optimization of Late-Night Metro Timetables with Selective Skip-Stop Strategy: A Hybrid GWO-CNN Approach Balancing OD Accessibility and Maintenance Needs. Systems. 2026; 14(1):11. https://doi.org/10.3390/systems14010011
Chicago/Turabian StyleWang, Zhiwei, Shanqing Hu, Zilu Chen, Xuan Li, Zhaodong Huang, and Hanchuan Pan. 2026. "Coordinated Optimization of Late-Night Metro Timetables with Selective Skip-Stop Strategy: A Hybrid GWO-CNN Approach Balancing OD Accessibility and Maintenance Needs" Systems 14, no. 1: 11. https://doi.org/10.3390/systems14010011
APA StyleWang, Z., Hu, S., Chen, Z., Li, X., Huang, Z., & Pan, H. (2026). Coordinated Optimization of Late-Night Metro Timetables with Selective Skip-Stop Strategy: A Hybrid GWO-CNN Approach Balancing OD Accessibility and Maintenance Needs. Systems, 14(1), 11. https://doi.org/10.3390/systems14010011

