Abstract
This study adopts an evolutionary game theory framework and focuses on the strategic interaction between brands and KOLs. It examines how the two parties interact under conditions of uncertainty and risk, especially when the KOLs’ contract fulfillment capability is low, and how they adjust strategies to achieve sustainable collaboration. Different from previous studies, this paper not only examines objective parameters such as commission rate, brand value, return cost, and reputation risk, but also introduces behavioral factors, including risk preference, loss aversion, and the psychological perception of gains and losses. By modeling the decision-making process of KOLs and brands under uncertainty and risk, the key factors affecting the evolution of cooperation strategies are identified. The simulation results show that although the cooperation strategy (such as information disclosure and truthful promotion) can achieve stability under certain conditions, the system is highly sensitive to external factors (such as environmental uncertainty) and internal psychological factors (such as risk preference and loss sensitivity). This study provides practical suggestions for brands and KOLs to promote long-term cooperation, emphasizing the importance of incentive coordination, reputation risk management, commission structure optimization, and psychological perception regulation. These findings provide practical guidance for enhancing the sustainability of brand–KOL collaborations.
1. Introduction
1.1. Background and Motivation
Live-streaming e-commerce is a business model that facilitates real-time interaction between brands and consumers through live broadcasts, where products are showcased and sold. Since the outbreak of COVID-19 in 2020, the live-streaming e-commerce market has experienced rapid growth, leading to a significant expansion in market size. Although the growth rate has slowed in recent times, live-streaming e-commerce has become a critical channel for many brands to promote their products. An increasing number of brands are leveraging live-streaming e-commerce to attract consumers, thereby enhancing brand influence and driving product sales [1]. With the rapid development of live-streaming e-commerce, key opinion leaders (KOLs), who possess expertise in specific domains and the ability to consistently produce content, have gained a large following and substantial influence, thereby securing more opportunities for monetization [2].
As the industry expands, the influence of KOLs has grown further, but several issues have emerged. Several Multi-Channel Network agencies have fabricated false “big streamer” images through deceptive packaging and the purchase of traffic to attract brands to pay high fees for promotion. However, the actual sales from these “sales-driving” live-streaming broadcasts often fail to meet expectations, raising doubts about their effectiveness in the market. To boost sales, collaborations between brands and KOLs have also involved unethical practices such as concealing product quality, deceptive promotion, and vulgar performances, further exacerbating the industry’s lack of regulation. Therefore, whether brands and KOLs partnerships can achieve the expected purchase conversion rate and drive sales growth has become a key factor determining the success of such collaborations. Although previous research has shown that data such as a KOL’s historical transaction volume and fan conversion rate can reflect certain characteristics of the partnership [3], the inherent uncertainty and risk of live-streaming e-commerce, such as public relations crises or damage to a KOL’s image, may significantly impact sales volume [4]. Some scholars, based on sociological and behavioral theories (such as SOR theory and empathy responses), have explored how KOLs affect consumers’ purchase decisions through emotional value transmission and product information sharing [5,6]. Other studies, from the perspective of brands, treat e-commerce live-streaming as a unique channel within the supply chain and analyze its integration with traditional e-commerce platforms and offline distributors, offering strategic advice for brands on when and how to collaborate with KOLs [7,8].
However, existing studies primarily treat KOLs as traditional sales channels for brands in supply chain competition and lack in-depth analysis of the long-term interactive relationship between brands and KOLs, especially when the contract fulfillment capability of KOLs fails to meet the brand’s expectations, as well as how both parties adjust their collaboration strategies. Inspired by Hosseini-Motlagh’s study [9] on how long-term behaviors of supply chain members influence coordination decisions, this paper aims to explore the evolutionary interaction between brands and KOLs through evolutionary game theory. Specifically, this paper introduces prospect theory (PT) to examine the decision-making behavior of brands and KOLs in the face of risk and uncertainty, primarily analyzing the evolutionary interaction mechanism between the two under varying contract fulfillment abilities, with the goal of providing theoretical support for their long-term sustainable cooperation. This study investigates the influence of factors such as commission rates and brands’ emphasis on integrity on the evolutionarily stable strategy choices of brand–KOL collaborations and examines under what conditions an ideal evolutionarily stable strategy (information disclosure, truthful promotion) can be achieved.
1.2. Research Questions and Major Findings
This study attempts to answer the following three questions:
(1) How do objective factors influence the cooperation strategies between brands and KOLs in live-streaming e-commerce? For example, how does an increase in the commission rate of the KOLs affect the strategic choices of the parties involved in the game?
(2) How do changes in psychological perception factors of the game participants, such as loss aversion and risk preference, affect the decision-making of brands and KOLs during the cooperation process?
(3) Under what objective conditions and psychological factors can a stable and sustainable cooperation strategy (brands’ information disclosure, KOLs’ truthful promotion) be achieved in live-streaming e-commerce collaborations?
To answer these questions, this paper employs an evolutionary game theory framework and incorporates behavioral factors such as risk preferences and loss aversion. The study models the strategic interactions between KOLs and brands under different conditions of uncertainty and risk. The findings reveal the following: The evolution of cooperation strategies between KOLs and brands is significantly influenced by external factors like environmental uncertainty and internal psychological factors such as risk sensitivity. KOLs’ commission rates, product value, and the long-term brand value influence the stability of cooperation strategies, particularly the shift toward truthful promotion and information disclosure. This study finds that when certain conditions—such as trust in the influencer and the brand’s long-term value—are met, the cooperation strategy of truthful promotion and information disclosure tends to stabilize, ensuring a sustainable partnership. These results provide important insights for enhancing the stability and longevity of influencer–brand collaborations in live-streaming e-commerce. The research framework of this study is illustrated in Figure 1 [10].
Figure 1.
Research framework of this study.
1.3. Contribution Statements and Organization
To the best of our knowledge, this paper is the first to apply PT to the study of the evolutionary strategies in long-term collaborations between brands and KOLs, thereby enriching the existing literature on operational management in the field of e-commerce live-streaming. We not only conduct a comparative analysis of objective factors—such as commission rates, influencer fulfillment capabilities, and contract scale—that influence the system’s equilibrium outcomes but also explore how psychological factors of the game participants affect their decision-making. This study provides theoretical guidance on how brands and KOLs can establish long-term, sustainable cooperation.
The structure of this paper is as follows: Section 2 reviews the latest relevant literature; Section 3 presents the relevant hypotheses and the evolutionary game model, followed by an analysis of the replication dynamic equations; Section 4 conducts simulation analyses of some key parameters of the model; Section 5 extends the model through additional analyses; and finally, Section 6 concludes with the practical implications, managerial insights, and directions for future research. All proofs are provided in Appendix A.
2. Literature Review
Our work is related to three main research processes in food delivery: (1) evolutionary game theory and prospect theory, (2) marketing analysis between brands and KOLs.
2.1. Evolutionary Game Theory and Prospect Theory
Evolutionary game theory, grounded in traditional game theory, focuses on the strategy evolution of individuals within a group, with an emphasis on analyzing game behaviors in long-term dynamics. This theory stresses the gradual evolution of strategies rather than solely focusing on decisions made at a single point in time. In evolutionary games, the success of a strategy depends not only on its own utility but also on its performance within the group. In this way, evolutionary game theory analyzes how individuals adjust their strategies in response to environmental changes. Wang et al. [11] have applied evolutionary game theory to sustainable energy systems, emphasizing the dynamic evolution of stakeholder strategies in both competitive and cooperative environments. It has also been used to study the behaviors of stakeholders in coastal power systems, focusing on how brands and KOLs adjust their strategies in response to changing market environments and competitive pressures [12]. The integration of behavioral economics with game theory, particularly within the framework of PT, aids in a more comprehensive understanding of complex decision-making processes. While game theory emphasizes participants’ strategic interactions, PT explains participants’ behavioral biases when facing risks from a psychological perspective. PT, proposed by Kahneman and Tversky [13], captures the decision-making behaviors of game participants under uncertainty, particularly focusing on loss aversion and reference point effects, where the pain of losses outweighs the pleasure of equivalent gains. Moreover, PT suggests that risk preferences vary across different scenarios, with individuals tending to avoid risks when facing gains and embrace risks when facing losses. Brünner et al. [14] were the first to include the PT (including probability weighting) in a dynamic and game theoretic model to analysis online pay-per-bid auctions. Dorahaki et al. [15] enriched PT by incorporating a time discounting effect into the value function, which simulates the decline in the expected income value of decision-makers over time in P2P contexts, reflecting the psychological perception of money. Wang et al. [16] addressed the digital transformation issues faced by platform enterprises and participating companies within the rural e-commerce supply chain, introducing the value function and decision weights from PT, and developed a game model to analyze the interactions between both parties. Fan et al. [17] constructed a tri-party evolutionary game model involving enterprises, graduates, and universities, based on PT, to address the employment challenges faced by university graduates. Yong et al. [18] developed a tri-party evolutionary game model involving carbon emission companies, third-party verification agencies, and governments, addressing the issue of rent-seeking in carbon emissions trading systems, and incorporated PT to describe the bounded rationality of participants, making the game process more realistic. Burgess et al. [19] combined PT with the Technology Acceptance Model to reveal the role of psychological factors such as loss aversion and risk aversion in technology adoption, assisting in the analysis of consumer adoption mechanisms and providing effective strategic support for brand and retailers. The introduction of behavioral economics theory makes game models more realistic, particularly in brand marketing, where the application of PT helps explain how both consumers and businesses make decisions. The studies mentioned above provide valuable insights for analyzing the interactions between brands and KOLs in the ever-changing market environment.
2.2. Marketing Analysis Between Brands and KOLs
The rise of influencer marketing has led to a wealth of related research. In existing studies, KOLs are portrayed as brand ambassadors who utilize their social influence to promote brand awareness. Luo et al. [20] adopt the Elaboration Likelihood Model of persuasion to examine how live-streaming influences consumer buying behavior. Lee et al. [21] explore the four motivations behind consumers’ following of KOLs on Instagram based on survey data. Apriadee et al. [22] propose a comprehensive framework to examine the relationships among customers’ perceived value of live-streaming, customer trust, and engagement. Zhang et al. [23] illuminate the subtle dynamics of how streamers’ facial characteristics sway consumer purchase intention. Niu et al. [24] investigate how brands use KOLs for product promotion and sales, conducting an in-depth study of the revenue differences between direct sales channels and traditional retail channels. Niu et al. [25] focus on when brands should adopt “influencer-driven” or “brand-owner-driven” live broadcasts to maximize their profits. Lu et al. [26] study the impact of collaborations between manufacturers and live broadcasters on retailers, suggesting that such partnerships may not harm retailers’ interests but could help them capitalize on the social influence of live-streamers to increase profits. Ji et al. [27] examine how the unique nature of live-streaming commerce affects the selection of sales models and optimal price discount strategies. However, due to the inherent uncertainty in traffic conversion within e-commerce supply chains and the unpredictable nature of influencer-driven sales, small factors such as recent comments from KOLs, historical social media data, or broader trends in public opinion and consumer preferences can significantly influence consumer decision-making [28,29,30]. This indicates that KOLs may exaggerate or disseminate false information to enhance their personal benefits, leading to both cooperation and competition dynamics between brands and KOLs. Zhou et al. [31] use evolutionary game theory to study the strategies and evolution of KOLs, platforms, and consumers in response to malicious marketing practices such as deceptive promotion and exaggeration. They discuss key factors for regulating influencer behavior, encouraging consumer rights protection, and improving platform governance efficiency. He et al. [32] analyze the behavior and evolutionary stability strategies of brands, MCNs, and e-commerce platforms in the context of misinformation, deceptive promotion, and poor regulation in the “live-streaming+” e-commerce supply chain using evolutionary game theory. Fargetta and Scrimali [33] utilize a tripartite evolutionary game model to analyze strategic decision-making in live-streaming e-commerce, illustrating how brands, KOLs, and consumers adjust their strategies over time.
2.3. Literature Summary
Although existing research has extensively explored the interaction between brands and KOLs, it is primarily based on static game models, and there remains a lack of research on the evolutionary strategies of both parties in dynamic market environments. Specifically, the understanding of the combined impact of market changes and deceptive promotion behavior on game strategies, as well as the dynamic mechanisms of strategy evolution in long-term games, remains limited. Furthermore, the integration of PT and evolutionary game theory in analyzing the decision-making behavior of brands and KOLs has not been sufficiently explored. To clarify the positioning of this study and highlight the research gap, we summarize the key differences between our work and the related literature in Table 1.
Table 1.
Comparison between this study and closely related research.
3. The Model and Equation
3.1. Model Assumption
This paper develops a two-party evolutionary game model involving brands and KOLs. To thoroughly examine the evolutionary interaction strategies between brands and KOLs, investigate the stability of system equilibrium points, and explore the influence of both objective and psychological factors on the stability of system evolution, the following assumptions are made:
Assumption 1.
This paper focuses on the collaboration between brands and KOLs in live-streaming-based product promotion and conducts an in-depth analysis of their cooperative interactions. From a theoretical perspective, due to the complexity of the social environment surrounding live-streaming commerce and the influence of information asymmetry, the two types of agents typically make decisions under conditions of incomplete information. As boundedly rational players, achieving optimal strategy in a single game is difficult, necessitating a continuous process of repeated interaction and learning to gradually approach equilibrium. From a practical standpoint, the actual sales generated by KOL live-streaming (i.e., their contract fulfillment capability) may fall short of brands’ expectations, creating incentives for both parties to engage in opportunistic behaviors such as misreporting product quality information or engaging in deceptive promotion in pursuit of their own interests. Accordingly, in the bilateral game framework of live-streaming e-commerce examined in this study, the strategic choices available to brands are {information disclosure, misinformation}, while the KOLs’ strategies are {truthful promotion, deceptive promotion}.
Assumption 2.
When KOLs engage in product promotion during live-streaming sales, several uncertainties arise, such as the complexity of the consumer base, the uncertainty of expected returns from the collaboration between brands and KOLs, and the risks of spillover effects during KOL promotion. In uncertain situations, game participants typically make decisions based on their perceived value of the strategies rather than expected utility. According to the Cumulative PT proposed by Tversky and Kahneman [36], the perceived value of brands and KOLs can be measured by the prospect value , which is determined jointly by the value function and the weighting function : . By replacing the expected utility function with the prospect value function and the decision weight function with objective probabilities, this approach more accurately reflects the subjective judgment of brands and KOLs regarding the practical gains/losses and their probabilities in the decision-making process:
As the value of γ increases, the curvature of the function decreases. represents the actual gains received by the decision group after the event, relative to the reference point , i.e., ; represents the subjective perceived value of the difference between the actual gains and the reference point after the event occurs. The reference point serves as the benchmark for the decision-maker to assess gains and losses. In this study, the reference point for the perception of gains and losses by the live-streaming e-commerce decision-makers is defined as the profit derived from the strategy choices of misinformation and deceptive promotion, where the perceived value for both parties is zero.
Assumption 3.
The revenue generated from the collaboration between brands and KOLs depends on the contract value of live-streaming e-commerce and the KOLs’ contract fulfillment capability . Generally, is influenced by factors such as the information disclosure capacity of both parties and the KOLs’ effort level. However, since the live-streaming sales require conversion through the platform’s live-streaming room, the environmental uncertainty within the platform’s live-streaming room can affect the success rate of fan conversion. Therefore, this study incorporates such environmental uncertainty as a factor influencing . Based on [37], we define the KOL’s fulfillment capability as and , where represents uncertainty. For analytical convenience, this is converted to , where denotes environmental uncertainty, and represents the impact of the game participants’ information disclosure ability and effort factors on the outcome . Assuming the commission share received by the KOLs is , the collaborative benefits that the brands and the KOLs can achieve are represented by and , respectively.
Assumption 4.
When the brands or KOLs engage in misinformation and deceptive promotion, changes to , where represents the increment caused by misinformation and deceptive promotion. If only the brands engage in misinformation, it is denoted as ; if only the KOLs engage in deceptive promotion, it is denoted as . When both the brands engage in misinformation and the KOLs in deceptive promotion simultaneously, it is denoted as . Here, is the saturation adjustment coefficient, which adjusts the combined effect of both parties’ actions, with a value of . and represent the extent of misinformation by the brands and deceptive promotion by the KOLs, respectively. There are , , and . When making decisions involving misinformation and deceptive promotion, the brands’ and KOLs’ respective revenues are represented by and . However, misinformation and deceptive promotion can also lead to return risks and reputation damage effects. Typically, the actual losses from product returns are borne by the brands, while the reputation damage caused by adverse selection of products or excessive promotion is borne by the KOLs [38]. These losses are represented by and , respectively. represents the unit return cost coefficient generated by , while represents the unit reputation loss coefficient generated by . Due to the high uncertainty surrounding these events, this study uses and to represent the decision-makers’ judgments of the probability of the occurrence of these losses.
Assumption 5.
When the brands discloses information, it contributes to the long-term brand value, with representing this future brand value. represents the probability of occurrence . For the KOLs, truthful promotion not only generates immediate benefits in the current collaboration but also helps build a foundation of trust with the brand for future cooperation, leading to potential future gains. These potential gains primarily depend on the product value in the live-streaming sales and the brand’s level of trust in the KOL’s integrity , with the specific denoted by . Due to the uncertainty surrounding these long-term benefits, the probability of the occurrence of potential gains is represented by .
Assumption 6.
Assuming that in live-streaming e-commerce, the proportion of brands choosing the “information disclosure” strategy is , then the proportion choosing the “misinformation” strategy is . The proportion of KOLs choosing the “truthful promotion” strategy is , while the proportion choosing the “deceptive promotion” strategy is , where .
- All the notations related to the article and their description are shown in Table 2.
Table 2. Notations and descriptions.
3.2. Replicator Dynamic Equation
Based on the previous assumptions and analysis, we obtained the payoff matrix for the brands and KOLs, as shown in Table 3. The expected payoff values, average payoff values, and replicator dynamic equations for both parties’ strategies can be calculated.
Table 3.
Payoffs of the brands and KOLs.
Based on Table 3, the expected payoff value and average payoff value for the brands under the two strategic behaviors of information disclosure and misinformation are as follows:
Similarly, the expected payoff value and average payoff value for the KOLs under the two strategic behaviors of truthful promotion and deceptive promotion are as follows:
The replicator dynamic equation for the brands and KOLs is as follows:
3.3. Stability Analysis of Equilibrium Points in Evolutionary Game System
, , the equilibrium points , , , , can be derived, where:
The fifth equilibrium point exists if and only if condition , is satisfied.
According to the Jacobian matrix criterion proposed by Friedman, the system is in an evolutionarily stable state if and only if the determinant Det(J) > 0 and the trace tr(J) < 0. The stability condition for the pure strategy equilibrium points is that the two eigenvalues of the Jacobian matrix must both be less than 0. By taking the partial derivatives of the replicator dynamic equations with respect to x and y, the Jacobian matrix of the system can be derived. Subsequently, eigenvalue calculations are performed, and through relevant computations, it can be concluded that the eigenvalues of equilibrium point A do not satisfy the condition: the first eigenvalue is less than 0, and the second eigenvalue is greater than 0, thereby eliminating its potential as the ESS within the system for this interval. The situation of the other four equilibrium points is shown in Table 4.
Table 4.
Discussion on the stability of the equilibrium points.
The specific expressions for to and their meanings are as follows:
represents the difference in payoffs for the brands when the KOLs choose deceptive promotion, between the brands’ strategies of information disclosure and misinformation.
represents the difference in payoffs for the KOLs when the brands choose misinformation, between the KOLs’ strategies of truthful promotion and deceptive promotion.
represents the difference in payoffs for the brands when the KOLs choose truthful promotion, between the brands’ strategies of information disclosure and misinformation.
represents the difference in payoffs for the KOLs when the brands choose information disclosure, between the KOLs’ strategies of truthful promotion and deceptive promotion.
In order to achieve the ideal scenario of KOLs engaging in truthful promotion and brands engaging in honest disclosure, this article focuses on analyzing the conditions under which equilibrium point A can become a stable point. Referring to [39], phase diagrams were used to analyze the evolutionary stable states of the system studied.
Situation 1. When , , , and , the KOLs achieve higher payoffs when they choose deceptive promotion while the brands choose misinformation, and higher payoffs when they choose truthful promotion while the brands choose information disclosure. The brands achieve higher payoffs when the KOLs choose truthful promotion and the brands choose information disclosure, and also when the KOLs choose deceptive promotion and the brands choose information disclosure. At this point, E4 is stable, E3 is unstable, and E1 and E2 are saddle points. The evolution of the system reaches a stable state as shown in Figure 2.
Figure 2.
Dynamic evolution phase diagram of the system in Situation 1.
Situation 2. When , , , and , the KOLs achieve higher payoffs when they choose truthful promotion while the brands choose misinformation, and also higher payoffs when they choose truthful promotion while the brands choose information disclosure. The brands achieve higher payoffs when the KOLs choose truthful promotion and the brands choose information disclosure, and higher payoffs when the KOLs choose deceptive promotion and the brands choose misinformation. At this point, E4 is an evolutionarily stable point, E2 is an unstable point, and E1 and E3 are saddle points. The evolution of the system reaches a stable state as shown in Figure 3.
Figure 3.
Dynamic evolution phase diagram of the system in Situation 2.
Situation 3. When , , , and , the KOLs achieve higher payoffs when they choose truthful promotion while the brands choose misinformation, and also higher payoffs when they choose truthful promotion while the brands choose information disclosure. The brands achieve higher payoffs when the KOLs choose truthful promotion and the brands choose information disclosure, and higher payoffs when the KOLs choose deceptive promotion and the brands choose information disclosure. At this point, E4 is an evolutionarily stable point, E1 is an unstable point, and E2 and E3 are saddle points. The evolution of the system reaches a stable state as shown in Figure 4.
Figure 4.
Dynamic evolution phase diagram of the system in Situation 3.
Situation 4. When , , , and , based on the conditions of the eigenvalues, the following constraints still hold: When the KOLs choose deceptive promotion while the brands choose misinformation, the KOLs achieve higher payoffs, and when the brands choose information disclosure, the KOLs achieve higher payoffs by choosing truthful promotion. The brands achieve higher payoffs when the KOLs choose truthful promotion and the brands choose information disclosure, and higher payoffs when the KOLs choose deceptive promotion and the brands choose misinformation.
At this point, E1 and E4 are stable, E2 and E3 are unstable, and E5 is a saddle point. The system has two evolutionarily stable states, E1 and E4, with the specific direction of evolution depending on the initial state of the system. The evolution of the system reaches a stable state as shown in Figure 5.
Figure 5.
Dynamic evolution phase diagram of the system in Situation 4.
To explore the influencing factors of the evolutionarily stable state in case four, an analysis is conducted in conjunction with Figure 5. The line segments ABC divide the system into two planes. When the initial point is above the line, the system will converge to (information disclosure, truthful promotion); when the initial point is below the line, the system will converge to (misinformation, deceptive promotion). The probability of the system converging to E4 is
3.4. The Impact of Changes in Objective Factors
All the proofs for these propositions can be found in Appendix A.
Proposition 1:
The commission rate for KOLs needs to fall within a certain range for the system to converge to the stable strategy of (information disclosure, truthful promotion).
Proposition 2:
The contract value of live-streaming e-commerce needs to fall within a certain range for the system to converge to the stable strategy of (information disclosure, truthful promotion). (This range is determined by the difference in the payoff functions that have been set.)
Proposition 3:
The brand value that a brand receives by adhering to information disclosure needs to exceed a certain threshold for the system to converge to the stable strategy of (information disclosure, truthful promotion). Furthermore, the larger the brand value obtained by the brand from adhering to information disclosure, the greater the probability that the system will converge to the stable strategy of (information disclosure, truthful promotion).
Proposition 4:
The greater the brand’s level of trust in the KOL’s integrity , the higher the probability that the system will converge to the stable strategy of (information disclosure, truthful promotion).
Proposition 5:
The greater the unit return cost coefficient , the higher the probability that the system will converge to the stable strategy of (information disclosure, truthful promotion).
Proposition 6:
The greater the unit reputation loss coefficient , the higher the probability that the system will converge to the stable strategy of (information disclosure, truthful promotion).
3.5. The Impact of Changes in Subjective Factors
Proposition 7:
When , there always exists a situation where the more sensitive the decision-makers are to their payoffs, that is, the larger the value of , the smaller the probability that the system will converge to the stable strategy of (information disclosure, truthful promotion).
Proposition 8:
When , there always exists a situation where the more sensitive the decision-makers are to their losses, that is, the larger the value of , the greater the probability that the system will converge to the stable strategy of (information disclosure, truthful promotion) (since the game participants tend to avoid risk).
Proposition 9:
When is true, there always exists a situation where the greater the loss sensitivity coefficient of the game participants, the higher the probability that the system will converge to the stable strategy of (information disclosure, truthful promotion).
4. Simulation Analysis
In order to analyze more intuitively the impact of objective factors and subjective factors perceived by the game participants on the evolution of the brand and KOL collaboration strategy, this section uses Mathematica 12 software for simulation modeling, focusing on a detailed discussion of the parameters that lead the system to converge to the (information disclosure, truthful promotion) state. It considers the independent effects of KOL’s deceptive promotion and brand’s misinformation on improving KOL’s contract performance, i.e., . Drawing on PT and the relevant literature on strategic interactions between brands and KOLs [32,33,36], we specify the initial parameter values for the model simulation, as presented in Table 5.
Table 5.
Initial setting of parameters’ value.
4.1. Evolution of Steady States Under Different Objective Parameters
4.1.1. The Sensitivity Analysis of
As shown in Figure 6, an increase in causes the brand’s evolutionary stable strategy to shift from deceptive promotion to information disclosure. For KOLs, as increases, the income from deceptive promotion gradually rises. Although KOLs will choose truthful promotion within a certain range, constrained by reputation costs and the brand’s trust, when the commission rate reaches a certain level, 0.6–0.8, the potential for substantial profits prompts KOLs to overlook the risks. This leads to the evolutionarily stable strategy shifting from truthful promotion to deceptive promotion. Therefore, to achieve the evolutionary stable state of information disclosure and truthful promotion in the system, needs to be set within a reasonable range, which is consistent with the conclusion of Proposition 1.
Figure 6.
(a,b) each show the dynamic evolution of x and y with different δ values.
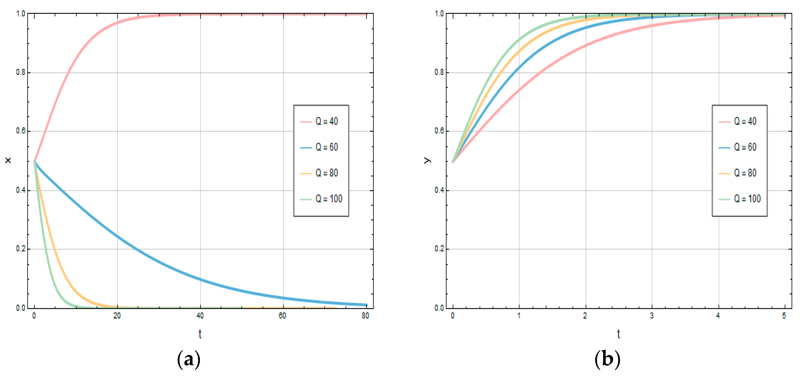
4.1.2. The Sensitivity Analysis of Q
As shown in Figure 7, when the cooperation value Q between the brands and the KOLs is low, the relative return (proportion) from brand value o is higher, prompting the brands to focus more on using information disclosure strategy to maintain their brand value. As Q increases, the lower brand value and unit return cost push the brand toward a strategy of misinformation. Brands exhibit high sensitivity to variations in Q. For KOLs, with other parameters held constant, an increase in Q does not change their evolutionary strategy; instead, it accelerates the evolution of KOLs toward a truthful promotion strategy. This suggests that merely increasing Q is not enough to regulate the brand’s behavior; Q needs to be maintained within a certain range, which aligns with the result found in Proposition 2.
Figure 7.
(a,b) each show the dynamic evolution of x and y with different Q values.
4.1.3. The Sensitivity Analysis of o
As shown in Figure 8, the increase in the long-term brand value o has a relatively small impact on the KOLs’ evolutionary stable strategy choice but a significant impact on the brands’ strategy selection. As o increases within a certain range, the time required for the brands to evolve to the misinformation strategy increases, but the strategy does not change. Once o surpasses a certain threshold, the brand’s evolutionary stable strategy shifts to information disclosure, and as o increases further, the time required to evolve to information disclosure decreases. Furthermore, brands exhibit high sensitivity to variations in o. When the Q is fixed, a higher brand value o leads to a larger proportion of brand value in total returns. Under such conditions, brands are more incentivized to prioritize maintaining their brand value through the information disclosure strategy, which is consistent with the result obtained in Proposition 3.
Figure 8.
(a,b) each show the dynamic evolution of x and y with different o values.
4.1.4. The Sensitivity Analysis of φ
As shown in Figure 9, the increase in the brand’s level of trust in the KOL’s integrity φ has a minimal impact on the brand’s evolutionary stable strategy choice but a more significant effect on the KOL’s evolutionary stable strategy choice. When the parameter φ assumes a relatively low value, KOLs evolve toward the deceptive promotion strategy. However, once the value of φ exceeds a critical threshold, the evolutionarily stable strategy of KOLs shifts to truthful promotion. Moreover, as φ increases, the time required for the system to converge to the truthful promotion strategy diminishes, which is consistent with the result obtained in Proposition 4.
Figure 9.
(a,b) each show the dynamic evolution of x and y with different φ values.
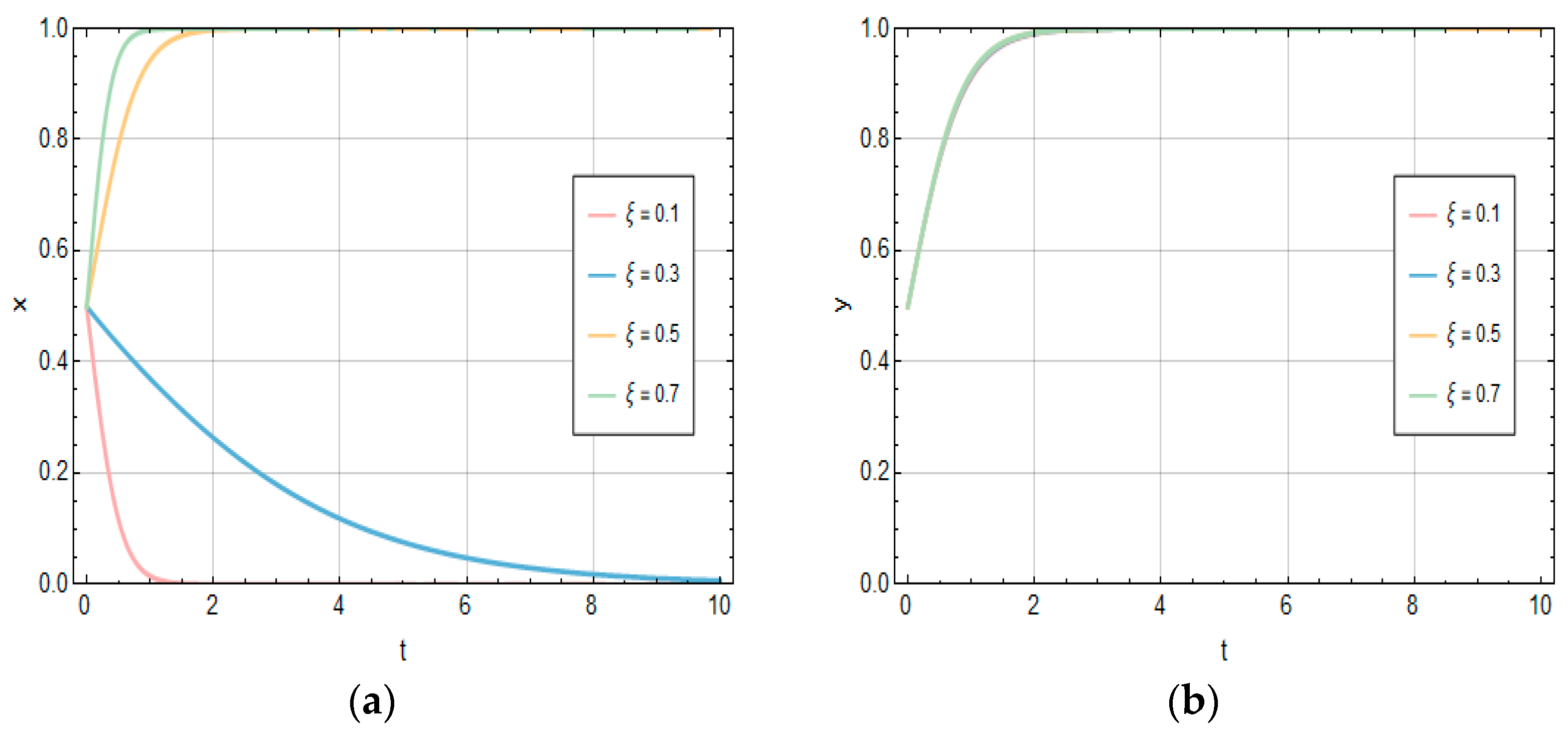
4.1.5. The Sensitivity Analysis of ξ
As shown in Figure 10, the unit return cost coefficient ξ has no effect on the KOL’s evolutionary stable strategy; however, it significantly impacts the brand’s evolutionary stable strategy. As ξ increases, the brand’s evolutionary stable strategy shifts from misinformation to information disclosure. This indicates that when ξ is low, the brand does not consider the losses incurred from misinformation. However, as ξ increases, the benefits the brand can obtain from misinformation decrease significantly, making it insufficient to sustain the decision to engage in misinformation, thus leading to a shift towards an information disclosure strategy, which is consistent with the result obtained in Proposition 5.
Figure 10.
(a,b) each show the dynamic evolution of x and y with different ξ values.
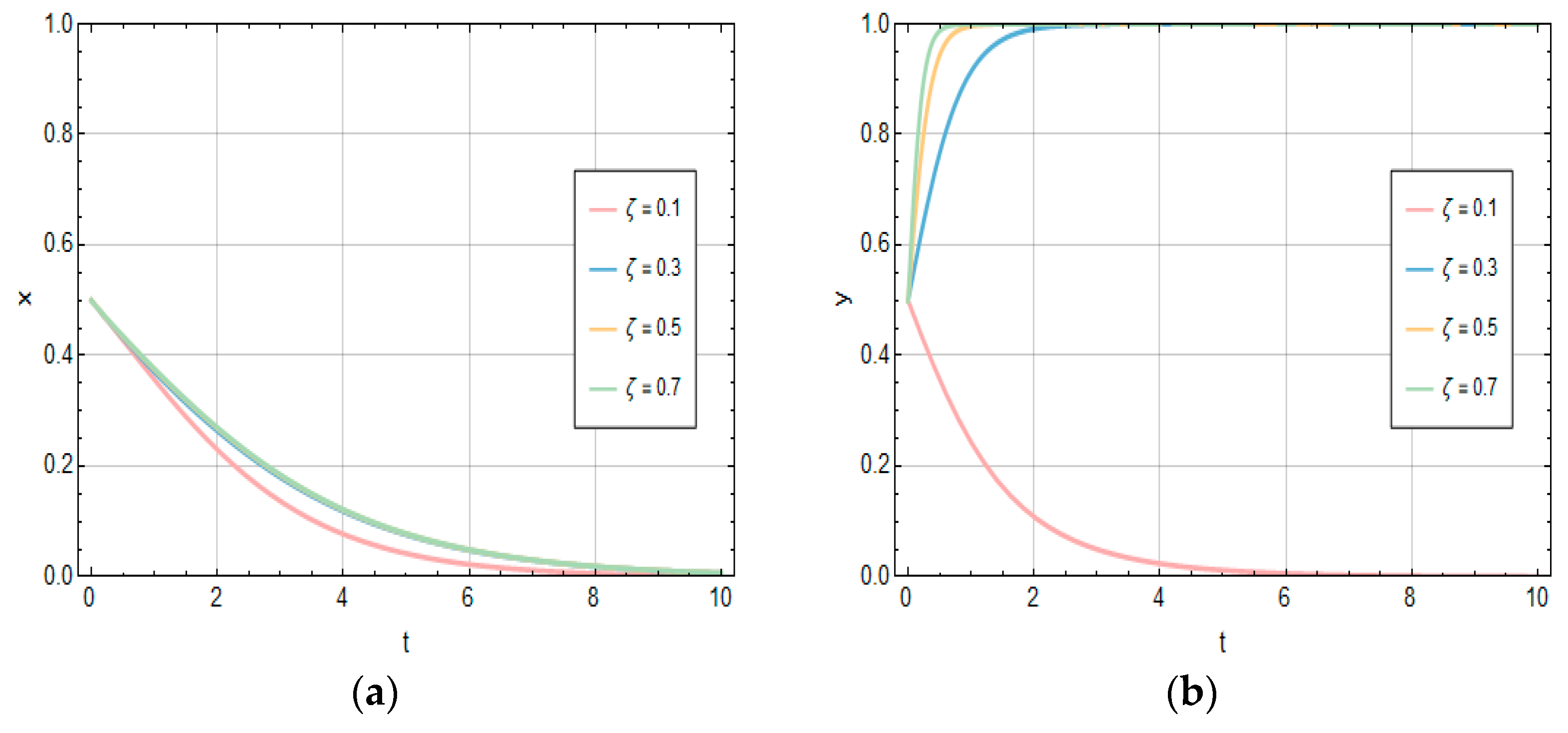
4.1.6. The Sensitivity Analysis of ζ
As shown in Figure 11, the unit reputation loss coefficient ζ has no effect on the brand’s evolutionary stable strategy; however, it significantly impacts the KOL’s evolutionary stable strategy. As ζ increases, the KOLs’ evolutionary stable strategy shifts from deceptive promotion to truthful promotion. This indicates that when ζ is low, the KOL does not consider the losses incurred from deceptive promotion. However, as ζ increases, the benefits that the KOL can gain from deceptive promotion decrease significantly, making it insufficient to sustain the decision to engage in deceptive promotion, thus leading to a shift towards a truthful promotion strategy, which is consistent with the result obtained in Proposition 6.
Figure 11.
(a,b) each show the dynamic evolution of x and y with different ζ values.
4.2. Analysis of the Subjective Factors of Game Participants
The above analysis has examined the impact of objective factors on the evolutionary strategies of the two game agents. In the following section, we will discuss the influence of subjective factors on the evolutionarily stable strategies of these agents.
4.2.1. The Sensitivity Analysis of α
As shown in Figure 12, the increase in the sensitivity of the game participants to their payoffs α affects both the KOL’s and the brand’s evolutionary stable strategy choices. As α increases, the time required for the brand to evolve towards information disclosure also increases. Once α reaches a certain threshold, the brand shifts its strategy from information disclosure to misinformation, while the time for the KOL to evolve towards truthful promotion also increases, which is consistent with the result obtained in Proposition 7.
Figure 12.
(a,b) each show the dynamic evolution of x and y with different α values.
4.2.2. The Sensitivity Analysis of β
As shown in Figure 13, the increase in the sensitivity of the game participants to their losses β affects both the KOL’s and the brand’s evolutionary stable strategy choices. As β increases, the time required for the brand to evolve towards the misinformation strategy also increases. Simultaneously, the time required for the KOL to evolve towards deceptive promotion increases. Once β reaches a certain threshold, the KOL transitions from deceptive promotion to truthful promotion. This indicates that when β is low, the KOL perceives the losses from deceptive promotion as relatively insignificant. However, as β increases, the KOLs’ perception of the losses becomes more substantial, making it insufficient to sustain the decision to engage in deceptive promotion, thus shifting to a truthful promotion strategy, which is consistent with the result obtained in Proposition 8.
Figure 13.
(a,b) each show the dynamic evolution of x and y with different β values.
4.2.3. The Sensitivity Analysis of λ
As shown in Figure 14, an increase in the loss aversion coefficient λ of the game participants affects the evolutionarily stable strategy of the brand. As λ rises, the time required for the brand to evolve toward the misinformation strategy also increases. Once λ surpasses a certain threshold, the brand transitions from misinformation to information disclosure. For the KOL, an increase in λ reduces the time required to evolve toward the truthful promotion strategy, which is consistent with the result obtained in Proposition 9.
Figure 14.
(a,b) each show the dynamic evolution of x and y with different λ values.
5. Extended Research
This section extends the previous analysis by conducting a sensitivity analysis on the intensity of brands’ misinformation and KOLs’ deceptive promotion, aiming to enhance the robustness and scalability of the model. In addition, we further investigate the combined effect of misinformation and deceptive promotion on the improvement of KOLs’ contract fulfillment capability, thereby expanding the model’s applicability. Moreover, considering that environmental uncertainty in live-streaming e-commerce may affect KOLs’ actual contract fulfillment capability, and thus influence the evolutionary stability of the system, we incorporate such uncertainty into the analysis to validate the overall robustness of the model.
5.1. Sensitivity Analysis of Misinformation and Promotional Deception Intensities
By fixing the extent of deceptive promotion, this analysis examines the impact of changes in the extent of misinformation by brands k1 on the evolutionary stability of the system. As shown in Figure 15, changes in k1 primarily affect the brand’s evolutionary stable strategy selection. As k1 increases, the time required for the brand to evolve towards the misinformation strategy decreases. This indicates that, under the current parameter configuration, the higher k1, the more likely it is to evolve towards the misinformation strategy.
Figure 15.
(a,b) each show the dynamic evolution of x and y with different k1 values.
By fixing the extent of misinformation by brands, this analysis examines the impact of changes in the extent of deceptive promotion by KOLs k2 on the evolutionary stability of the system. As shown in Figure 16, changes in k2 primarily affect the KOLs’ evolutionary stable strategy selection. As k2 increases, the time required for the brand to evolve towards the truthful promotion strategy increases. This suggests that, under the current parameter configuration, the KOL’s extent of deceptive promotion affects its evolutionary stable strategy but still allows for the eventual evolution towards a truthful promotion strategy.
Figure 16.
(a,b) each show the dynamic evolution of x and y with different k2 values.
By fixing k1 and k2, this analysis examines the impact of changes in the adjustment coefficient μ of the cumulative effect on the evolutionary stability of the system. As shown in Figure 17, changes in μ affect both the brand’s and KOL’s evolutionary stable strategy selection. As μ increases, the time required for the brand to evolve toward the misinformation strategy decreases, while the time required for the KOL to evolve toward the truthful promotion strategy increases. However, these changes do not alter the strategic choices of the game participants.
Figure 17.
(a,b) each show the dynamic evolution of x and y with different μ values.
5.2. Sensitivity Analysis of Environmental Uncertainty
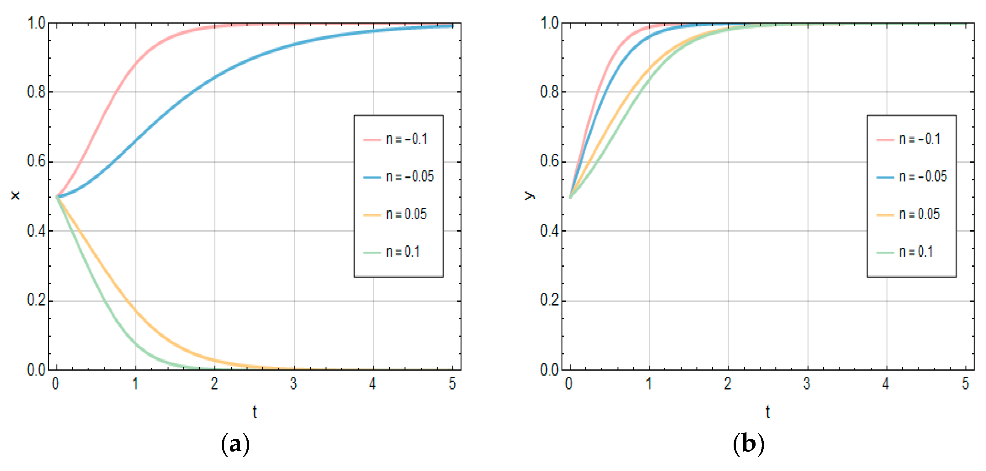
In the live-streaming e-commerce sales model, where brands collaborate with KOLs (key opinion leaders) for product sales, the virtual live-streaming room allows for potential consumers to interact with both the KOL and each other. However, various external factors, such as platform traffic, the latest public opinion about the KOL, and the latest public opinion about the brand, can influence the normal sales process in the live-streaming room. Therefore, this section discusses the impact of environmental uncertainty on the system’s evolutionary stability.
As shown in Figure 18, changes in n affect the evolutionary stable strategy choices of both the brand and the KOL. When , as n increases, the time required for the brand to evolve towards the information disclosure strategy increases. When , as n increases, the time required for the brand to evolve towards the misinformation strategy decreases. The KOL’s evolutionary strategy consistently shows that, as n increases, the time required for the KOL to evolve towards truthful promotion increases.
Figure 18.
(a,b) each show the dynamic evolution of x and y with different values.
5.3. Discussion
During numerical simulations and sensitivity analysis, we conduct a comprehensive examination of the conditions enabling brands’ information disclosure and KOLs’ truthful promotional practices. The results are consistent with the theoretical propositions in Section 3. The simulations and theoretical propositions collectively demonstrate that the initial parameter configurations are instrumental in shaping the system’s evolutionary trajectory, a finding further substantiated by the parameter sensitivity analysis.
In contrast to previous studies, we integrate PT to analyze the psychological factors influencing brands and KOLs. The findings reveal that brands exhibit a higher sensitivity to psychological parameters—minor changes in perceived income–risk thresholds have a significant impact on their strategic decisions. In contrast, when objective parameters (e.g., commission rates, brands’ trust in KOLs’ integrity) remain within predefined ranges, KOLs show less sensitivity to perceived gains or risks, resulting in minimal adjustments to their strategies. Therefore, governance focuses on enhancing brands’ subjective perceptions of benefits and risks through psychological mechanisms, while regulating KOLs involves institutional designs that objectively increase the costs of unethical behavior through contractual constraints.
This article conducts some extended research: (1) Sensitivity analysis is performed on three parameters: the extent of misinformation by brands, the extent of deceptive promotion by KOLs, and the adjustment coefficient for the cumulative effect of KOLs’ contract fulfillment capability by the game participants. The results show that variations in these parameters do not change the system’s evolutionary stable state but accelerate its convergence to equilibrium. (2) Environmental uncertainty significantly impacts the brand’s evolutionary stable strategy. When environmental conditions favor KOLs’ contract fulfillment capability, brands are more likely to adopt misinformation strategies to maximize their profits.
6. Conclusions
6.1. Summary of Findings
This study employs an evolutionary game theory framework to analyze the strategic interactions between brands and KOLs in live-streaming e-commerce. By constructing replicator dynamic equations for each stakeholder group, it identifies the system’s evolutionarily stable equilibrium (ESS). Through rigorous theoretical propositions and numerical simulations, this study demonstrates that critical objective parameters (e.g., commission rates, contract enforcement intensity) and psychological–cognitive parameters (e.g., loss aversion coefficient, risk preference level) significantly influence system stability by modulating agents’ expected utility functions.
This study makes two major contributions to the field. First, it extends evolutionary game models to live-streaming e-commerce supply chains, systematically investigating the behavioral dynamics between brands and KOLs. The findings provide actionable insights for optimizing collaborative strategies and incentive-compatible governance mechanisms. Second, this study rigorously analyzes how decision-making is governed by objective factors (e.g., brand value, return cost factor) and subjective cognitive biases (e.g., gain sensitivity, reference point dependency). Furthermore, sensitivity analyses on promotional strategy intensity and environmental uncertainty broaden the model’s applicability to real-world scenarios.
6.2. Practical and Managerial Implications
In order to achieve stable cooperation (information disclosure and truthful promotion), brands should first optimize the commission rate structure, and secondly, continuously build the brand effect to enhance the brand’s value. They should also place greater emphasis on ensuring that KOLs engage in truthful promotion. On the KOLs’ side, they should focus on truthful promotion while paying attention to their personal reputation, reducing risks related to environmental uncertainty, and improving their contract fulfillment capability. KOLs should also strengthen their sense of social responsibility as public figures and avoid blindly pursuing profits without considering the associated risks.
For platforms and regulatory bodies, it is important to strengthen the management of the per-unit return costs and per-unit reputation loss incurred by brands’ misinformation and KOLs’ deceptive promotions. Additionally, proper management of brands and KOLs under their oversight is essential. By adjusting their subjective perceptions of risks and rewards, platforms and regulators can truly achieve stable cooperation (information disclosure and truthful promotion).
6.3. Limitations and Future Research
This study provides valuable insights into the strategic interactions between brands and KOLs in live-streaming e-commerce; however, several limitations warrant further exploration. First, the current framework centers on bilateral interactions between brands and KOLs, without considering the role of live-streaming platforms. Future research could extend the model by incorporating platforms as a third party to investigate how they regulate content and manage associated risks. Second, the model does not account for rapid technological advancements, such as the integration of artificial intelligence. Subsequent studies could examine how such emerging technologies reshape strategic behaviors and decision-making processes. Third, the findings of this study are based entirely on theoretical simulations, without empirical data or real-world validation. Although this aligns with the theoretical orientation of the research, we acknowledge that the absence of empirical grounding may limit the practical applicability of our results. In future work, we intend to incorporate case studies, field data, or experimental approaches to empirically test and refine the proposed model, thereby enhancing its external validity and relevance to real-world practice.
Author Contributions
Conceptualization, Y.W., S.S., L.L., and H.L.; Formal analysis, S.S., Z.L., and Z.G.; Funding acquisition, Y.W. and X.S.; Investigation, Y.W. and X.S.; Methodology, S.S., H.L., and Z.G.; Resources, Z.L. and X.S.; Software, L.L.; Writing—original draft, S.S., Z.L., L.L., and H.L.; Writing—review and editing, Z.L. and Z.G. All authors have read and agreed to the published version of the manuscript.
Funding
This research was funded by the Science and Technology Research Project of Henan Province (nos. 232102320041, 242102320308, 252102320128); Soft Science program of Henan province (no. 252400410324).
Data Availability Statement
Data sharing does not apply to this article.
Acknowledgments
The authors express gratitude for the hard work of the reviewers.
Conflicts of Interest
The authors declare that they have no known competing financial interests or personal relationships that could have appeared to influence the work reported in this paper.
Appendix A
Proof of Proposition 1.
By solving for , the following can be obtained:
□
Proof of Proposition 2.
When , it becomes challenging to determine the outcome of the nonlinear inequality. Therefore, the discussion is extended to , from which the following can be derived: The subsequent situation is possible only when is satisfied, and holds.
Specifically:
If holds, then ;
If holds, then
If holds, then . □
Proof of Proposition 3.
By solving for , the following can be obtained:
This indicates that the brand value (o) obtained by brand owners through persistent information disclosure must exceed a certain threshold. Furthermore, there exists
Given that and , so . □
Proof of Proposition 4.
By solving for , the following can be obtained:
Furthermore, there exists
Given that and , so . □
Proof of Proposition 5.
By solving for , the following can be obtained:
Furthermore, there exists
The sign of depends on the sign of .
, due to , the original expression depends on the sign of . Furthermore, since , follows. □
Proof of Proposition 6.
By solving for , the following can be obtained:
Furthermore, there exists
The sign of depends on the sign of .
, due to , the original expression depends on the sign of . Furthermore, since , follows. □
Proof of Proposition 7.
There exists
Denote as and as . The sign of the original expression depends on the monotonicity of and . If both and , then and are monotonically increasing. Changes were analyzed by fixing and .
Because , , there exists , . Additionally, if , , .
Furthermore, due to , , , , , follows. In summary, exists in most cases. □
Proof of Proposition 8.
There exists
Let be denoted as , and as . The sign of the original expression depends on the monotonicity of and with respect to . Here, we consider the strict solution, where all four polynomials are greater than zero. Only when both and , that is, when holds, does satisfy the condition. If holds, further discussion on the specific relationships and magnitudes of the polynomials is required. □
Proof of Proposition 9.
There exists
Due to , , , , , , , and , it follows that and . Furthermore, if , there exists , , then must be true. If holds, further discussion on the specific relationships and magnitudes of the polynomials is required. □
References
- Geng, R.; Wang, S.; Chen, X.; Song, D.; Yu, J. Content Marketing in E-Commerce Platforms in the Internet Celebrity Economy. Ind. Manag. Data Syst. 2020, 120, 464–485. [Google Scholar] [CrossRef]
- Chatterjee, P. From Conformity to Reactance: Contingent Role of Network Centrality in Consumer-to-Consumer Influence. J. Bus. Res. 2017, 75, 86–94. [Google Scholar] [CrossRef]
- Geng, R.; Chen, X.; Wang, S. Wear in or Wear out: How Consumers Respond to Repetitive Influencer Marketing. Internet Res. 2024, 34, 810–848. [Google Scholar] [CrossRef]
- Kieren, P.; Weber, M. Expectation Formation Under Uninformative Signals. Manag. Sci. 2024, 71, 5123–5141. [Google Scholar] [CrossRef]
- Chen, A.; Chen, Y.; Li, R.; Lu, Y. Live-Streaming E-Commerce. Ind. Manag. Data Syst. 2024, 124, 2151–2179. [Google Scholar] [CrossRef]
- Wang, Y.; Lu, Z.; Cao, P.; Chu, J.; Wang, H.; Wattenhofer, R. How Live Streaming Changes Shopping Decisions in E-Commerce: A Study of Live Streaming Commerce. Comput. Support. Coop. Work CSCW 2022, 31, 701–729. [Google Scholar] [CrossRef]
- Huang, S.; Gao, Y.; Wang, Y. Supply Chain Channel Structure with Online Platform and Dual-Purpose Firms. Transp. Res. Part E Logist. Transp. Rev. 2023, 180, 103363. [Google Scholar] [CrossRef]
- Shi, S.; Wang, C.; Cheng, T.C.E.; Liu, S. Manufacturer Encroachment with an E-commerce Division. Prod. Oper. Manag. 2023, 32, 2002–2019. [Google Scholar] [CrossRef]
- Hosseini-Motlagh, S.-M.; Choi, T.-M.; Johari, M.; Nouri-Harzvili, M. A Profit Surplus Distribution Mechanism for Supply Chain Coordination: An Evolutionary Game-Theoretic Analysis. Eur. J. Oper. Res. 2022, 301, 561–575. [Google Scholar] [CrossRef]
- Liu, H.; Luo, R.; Li, L.; Shao, S.; Liu, Y.; Zhang, C.; Yang, Y. Study on the Selection of Takeaway Operating Modes from a Restaurant Perspective. Systems 2024, 12, 536. [Google Scholar] [CrossRef]
- Wang, G.; Chao, Y.; Cao, Y.; Jiang, T.; Han, W.; Chen, Z. A Comprehensive Review of Research Works Based on Evolutionary Game Theory for Sustainable Energy Development. Energy Rep. 2022, 8, 114–136. [Google Scholar] [CrossRef]
- Xu, L.; Di, Z.; Chen, J.; Shi, J.; Yang, C. Evolutionary Game Analysis on Behavior Strategies of Multiple Stakeholders in Maritime Shore Power System. Ocean Coast. Manag. 2021, 202, 105508. [Google Scholar] [CrossRef]
- Kahneman, D. Tversky A Prospect Theory: An Analysis of Decision under Risk. Econometrica 1979, 47, 263–291. [Google Scholar] [CrossRef]
- Brünner, T.; Reiner, J.; Natter, M.; Skiera, B. Prospect Theory in a Dynamic Game: Theory and Evidence from Online Pay-per-Bid Auctions. J. Econ. Behav. Organ. 2019, 164, 215–234. [Google Scholar] [CrossRef]
- Dorahaki, S.; Rashidinejad, M.; Fatemi Ardestani, S.F.; Abdollahi, A.; Salehizadeh, M.R. A Peer-to-Peer Energy Trading Market Model Based on Time-Driven Prospect Theory in a Smart and Sustainable Energy Community. Sustain. Energy Grids Netw. 2021, 28, 100542. [Google Scholar] [CrossRef]
- Wang, Y.; Xu, J. Synergistic Evolution in the Digital Transformation of the Whole Rural E-Commerce Industry Chain: A Game Analysis Using Prospect Theory. Systems 2025, 13, 117. [Google Scholar] [CrossRef]
- Fan, L.; Zhang, C.; Lian, K.; Chen, J. Tripartite Evolutionary Game Analysis on the Employment of University Graduates from the Perspective of the Talent Supply Chain Based on Prospect Theory. Systems 2025, 13, 205. [Google Scholar] [CrossRef]
- Yong, X.; Tao, Y.; Wu, Y.; Chen, W. Rent-Seeking Analysis of Carbon Emission Verification Based on Game Theory and Prospect Theory from the Perspective of Multi-Participation. J. Clean. Prod. 2024, 438, 140784. [Google Scholar] [CrossRef]
- Burgess, B.; Yaoyuneyong, G.; Pollitte, W.A.; Sullivan, P. Adopting Retail Technology in Crises: Integrating TAM and Prospect Theory Perspectives. Int. J. Retail Distrib. Manag. 2023, 51, 939–954. [Google Scholar] [CrossRef]
- Luo, X.; Cheah, J.-H.; Hollebeek, L.D.; Lim, X.-J. Boosting Customers’ Impulsive Buying Tendency in Live-Streaming Commerce: The Role of Customer Engagement and Deal Proneness. J. Retail. Consum. Serv. 2024, 77, 103644. [Google Scholar] [CrossRef]
- Lee, J.A.; Sudarshan, S.; Sussman, K.L.; Bright, L.F.; Eastin, M.S. Why Are Consumers Following Social Media Influencers on Instagram? Exploration of Consumers’ Motives for Following Influencers and the Role of Materialism. Int. J. Advert. 2022, 41, 78–100. [Google Scholar] [CrossRef]
- Wongkitrungrueng, A.; Assarut, N. The Role of Live Streaming in Building Consumer Trust and Engagement with Social Commerce Sellers. J. Bus. Res. 2020, 117, 543–556. [Google Scholar] [CrossRef]
- Zhang, Y.; Li, X.; Liu, R.; Shuai, Q.; Huang, C. How Facial Cues of Streamers Drive Purchase Intention in Live Streaming Commerce: Based on a Lens Model. J. Bus. Res. 2025, 190, 115193. [Google Scholar] [CrossRef]
- Niu, B.; Yu, X.; Li, Q.; Wang, Y. Gains and Losses of Key Opinion Leaders’ Product Promotion in Livestream E-Commerce. Omega 2023, 117, 102846. [Google Scholar] [CrossRef]
- Niu, B.; Chen, Y.; Zhang, J.; Chen, K.; Jin, Y. Brands’ Livestream Selling with Influencers’ Converting Fans into Consumers. Omega 2025, 131, 103195. [Google Scholar] [CrossRef]
- Lu, W.; Ji, X.; Wu, J. Retailer’s Information Sharing and Manufacturer’s Channel Expansion in the Live-Streaming E-Commerce Era. Eur. J. Oper. Res. 2025, 320, 527–543. [Google Scholar] [CrossRef]
- Ji, G.; Fu, T.; Li, S. Optimal Selling Format Considering Price Discount Strategy in Live-Streaming Commerce. Eur. J. Oper. Res. 2023, 309, 529–544. [Google Scholar] [CrossRef]
- Bu, Y.; Parkinson, J.; Thaichon, P. Influencer Marketing: Homophily, Customer Value Co-Creation Behaviour and Purchase Intention. J. Retail. Consum. Serv. 2022, 66, 102904. [Google Scholar] [CrossRef]
- Pick, M. Psychological Ownership in Social Media Influencer Marketing. Eur. Bus. Rev. 2021, 33. [Google Scholar] [CrossRef]
- Zhang, J.; Cai, L.; Zheng, X. How Influencers Can Enhance Consumer Responses by Value Co-Creation. Eur. J. Mark. 2024, 58, 2566–2595. [Google Scholar] [CrossRef]
- Zhou, H.; Gai, P. Collaborative governance strategy of marketing problems in online celebrity based on tripartite evolutionary game. China Soft Sci. 2024, S1, 100–111. [Google Scholar]
- He, P.; Shang, Q.; Wang, X.J.; Wang, T.; Chen, Z. Evolutionary game analysis of e-commerce supply chain considering platform supervision under the background of “Live streaming +”. Syst. Eng.—Theory Pract. 2023, 43, 2366–2379. [Google Scholar]
- Fargetta, G.; Scrimali, L.R.M. A Tripartite Evolutionary Game for Strategic Decision-Making in Live-Streaming e-Commerce. J. Comput. Sci. 2025, 87, 102585. [Google Scholar] [CrossRef]
- Pu, X.; Wang, Z.; Zhang, W. Optimal Homing Policy of the Manufacturer Facing Competing Platforms: The Effect of Selling Formats. Int. J. Prod. Res. 2024, 62, 7382–7411. [Google Scholar] [CrossRef]
- Zuo, W.; Chen, S.; Wang, X.; Chen, H. Multiple attribute behavioral decision-making model of internet consumers based on prospect theory. J. Ind. Eng. Eng. Manag. 2019, 33, 125–135. [Google Scholar]
- Tversky, A.; Kahneman, D. Advances in Prospect Theory: Cumulative Representation of Uncertainty. J. Risk Uncertain. 1992, 5, 297–323. [Google Scholar] [CrossRef]
- Shao, L.; Wu, X.; Zhang, F. Sourcing Competition under Cost Uncertainty and Information Asymmetry. Prod. Oper. Manag. 2020, 29, 447–461. [Google Scholar] [CrossRef]
- Bian, Y.; Xiao, T. Returns Management in a Supply Chain Considering Freight Insurance and Consumer Disappointment Aversion. Transp. Res. Part E Logist. Transp. Rev. 2025, 195, 103975. [Google Scholar] [CrossRef]
- Tan, Y.; Huang, X.; Li, W. Does Blockchain-Based Traceability System Guarantee Information Authenticity? An Evolutionary Game Approach. Int. J. Prod. Econ. 2023, 264, 108974. [Google Scholar] [CrossRef]
Disclaimer/Publisher’s Note: The statements, opinions and data contained in all publications are solely those of the individual author(s) and contributor(s) and not of MDPI and/or the editor(s). MDPI and/or the editor(s) disclaim responsibility for any injury to people or property resulting from any ideas, methods, instructions or products referred to in the content. |
© 2025 by the authors. Licensee MDPI, Basel, Switzerland. This article is an open access article distributed under the terms and conditions of the Creative Commons Attribution (CC BY) license (https://creativecommons.org/licenses/by/4.0/).

















