Integrating Evidence and Causal Mapping of Factors Which Influence Medication-Taking Behavior of Pregnant Women at Risk of Hypertensive Disorder: A Scoping Review
Abstract
1. Introduction
2. Theoretical Framework
3. Materials and Methods
3.1. Protocol and Registration
3.2. Eligibility Criteria
3.3. Information Sources and Search Strategy
3.4. Study/Sources of Evidence Selection
3.5. Data Charting Process
3.6. Synthesis of Results
4. Results
4.1. General Characteristics of Sources of Evidence
4.2. Causal Map
4.2.1. Provider Factors
4.2.2. Patient Factors
4.2.3. System-Level Factors
4.3. Loops and Major Factors Influencing Loops
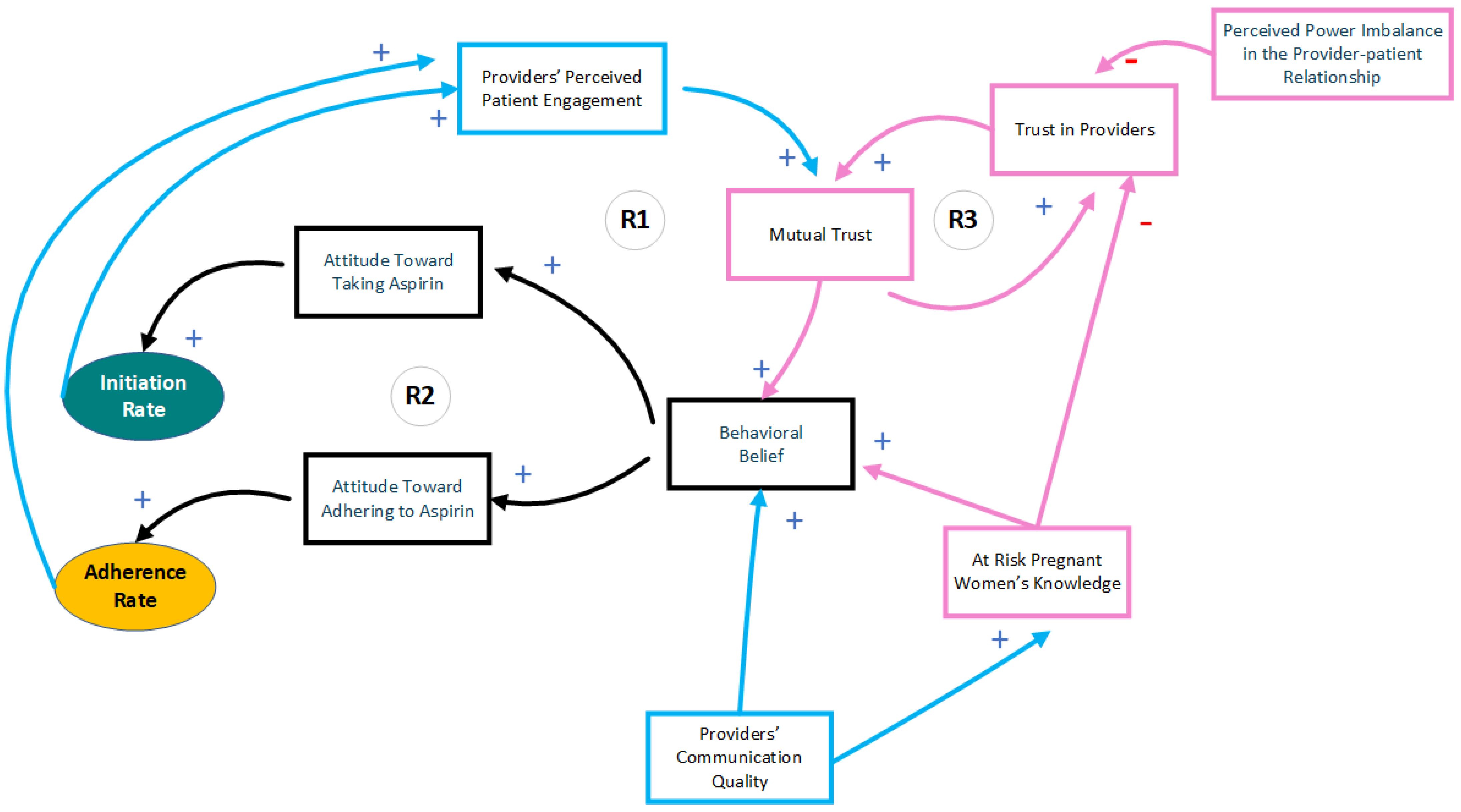
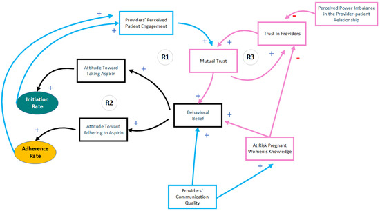
4.3.1. Loops R1, R2, and R3—Mutual Trust and LDA Uptake
Providers’ Perceived Patient Engagement and LDA Initiation Loop (R1) and LDA Adherence Loop (R2)
Trust in Providers and Mutual Trust Loop (R3)
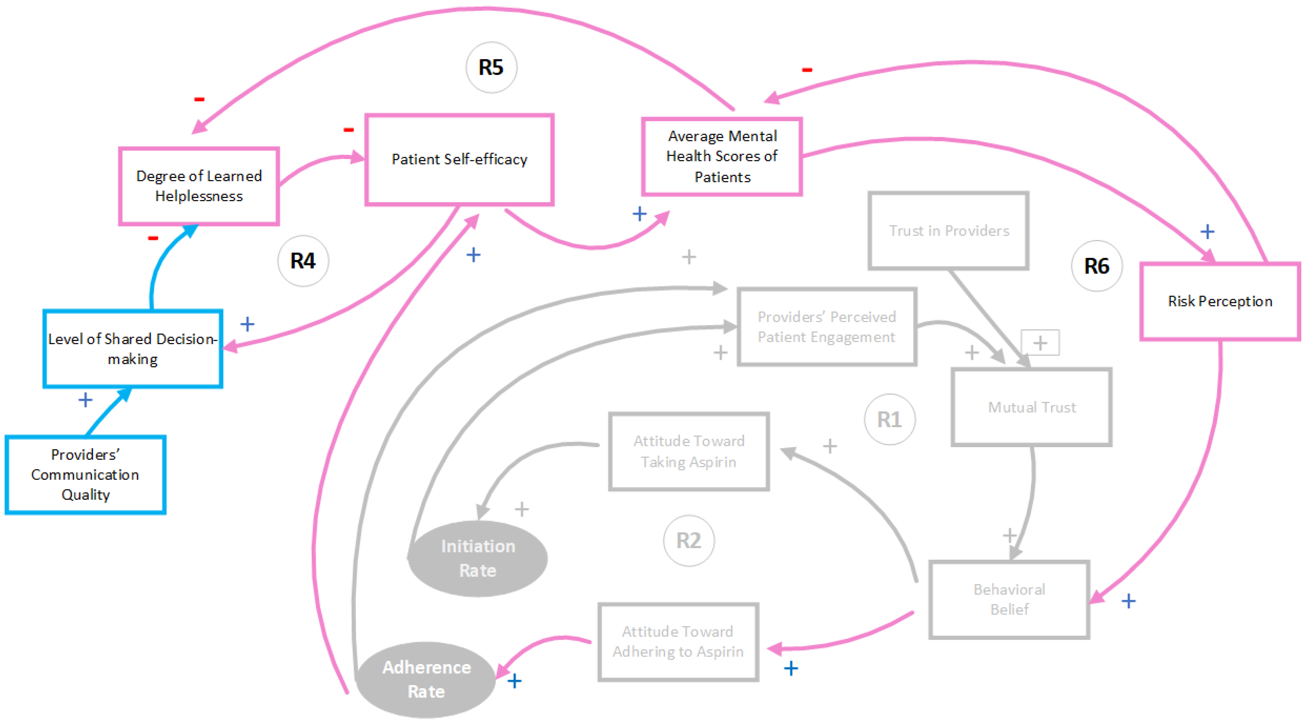
4.3.2. Loops R4, R5, R6 or B1—Shared Decision and Self-Efficacy
Risk Perception and Adherence Rate Loop (R6)
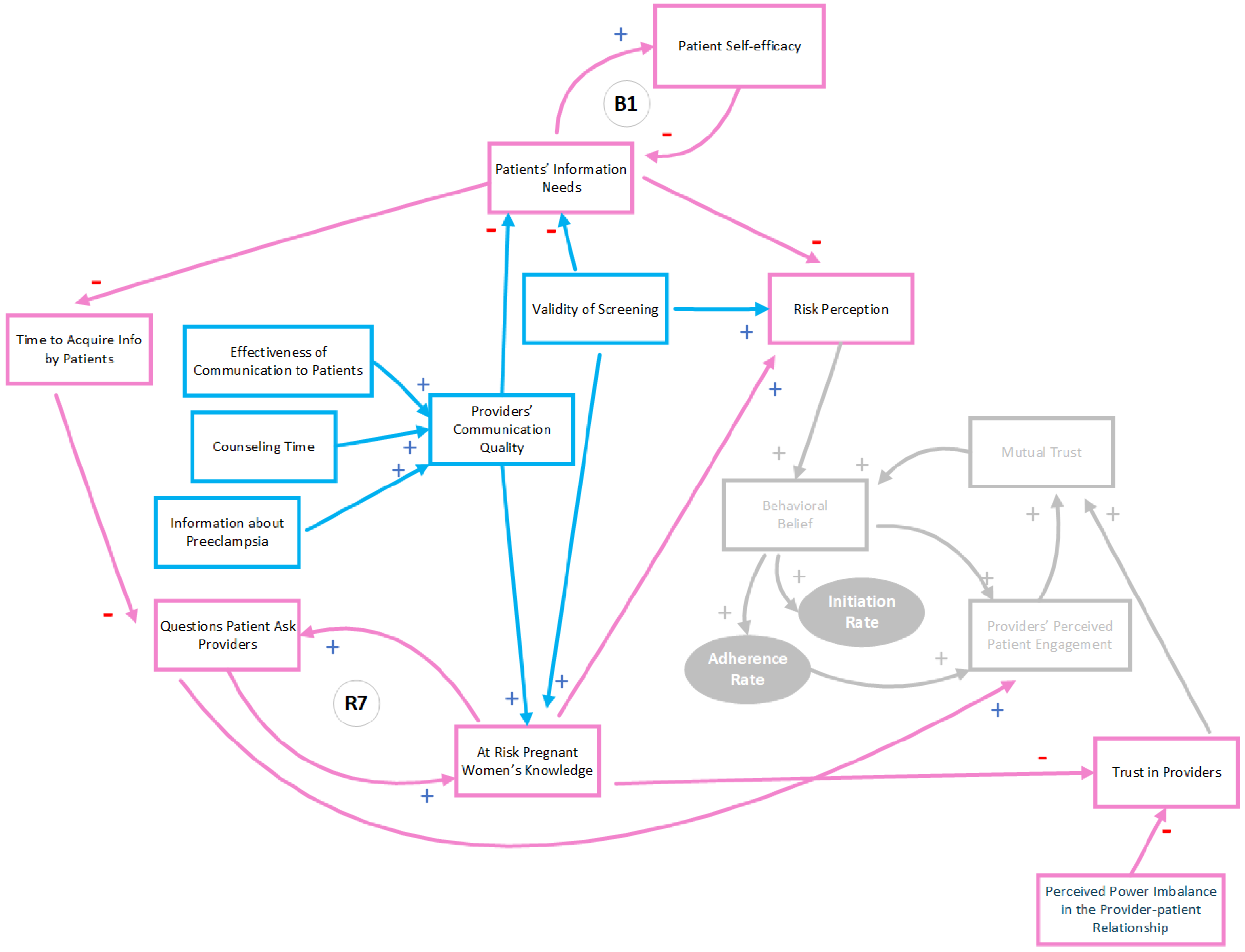
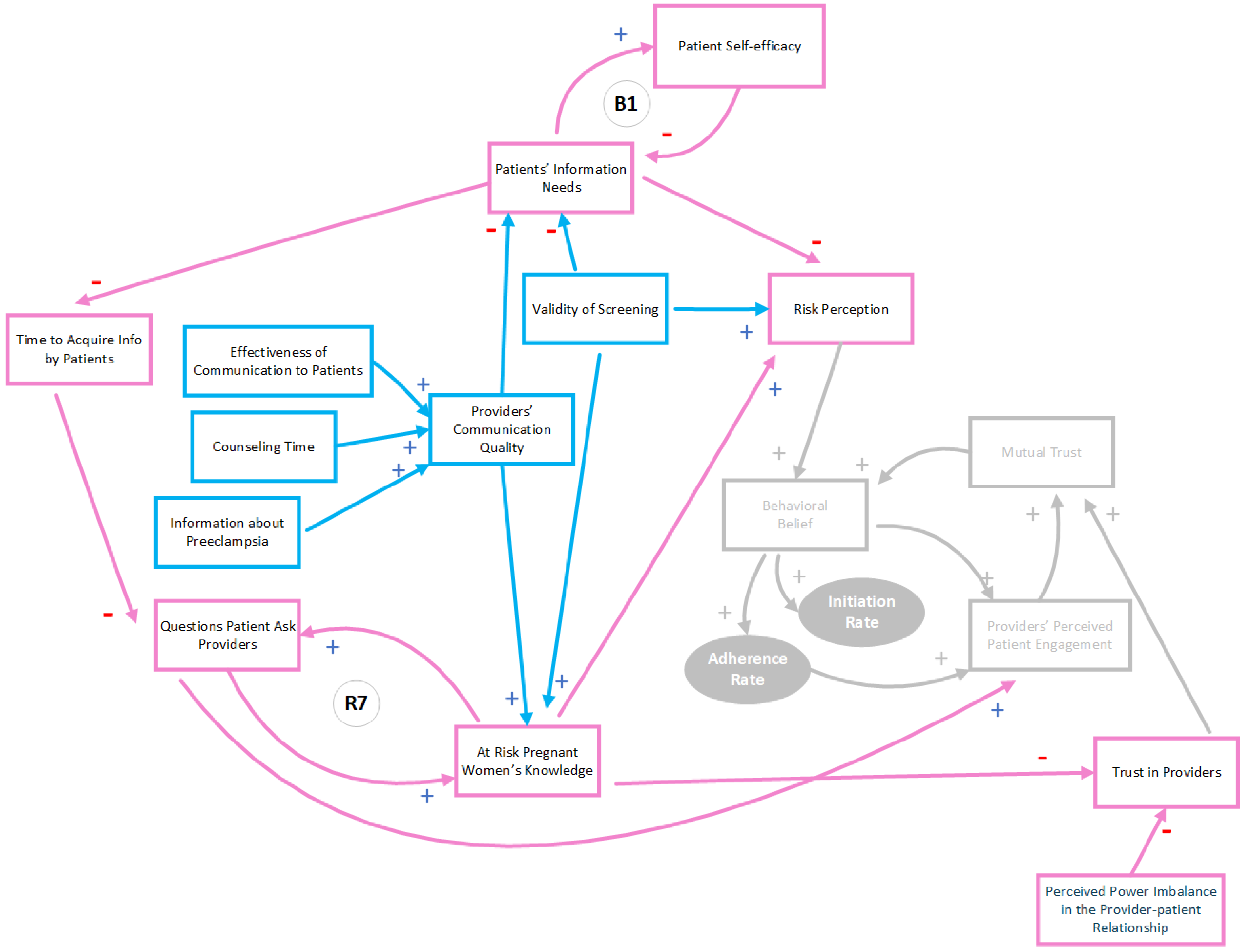
4.3.3. Loop B2 and R7—Patient Information Needs and Women’s Knowledge
B1—Patients’ Information Needs and Self-Efficacy Loop
R7—Patients Asking Questions and Knowledge Accumulation Loop
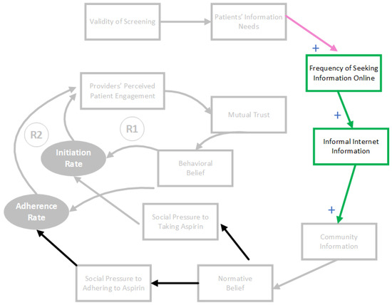
4.3.4. Influence of Community Information on LDA Uptake
5. Discussion
Supplementary Materials
Author Contributions
Funding
Data Availability Statement
Acknowledgments
Conflicts of Interest
References
- Ananth, C.V.; Keyes, K.M.; Wapner, R.J. Pre-eclampsia Rates in the United States, 1980–2010: Age-period-cohort Analysis. BMJ 2013, 347, f6564. [Google Scholar] [CrossRef]
- CDC. “Pregnancy Mortality Surveillance System”. Centers for Disease Control and Prevention. 2022. Available online: https://www.cdc.gov/maternal-mortality/php/pregnancy-mortality-surveillance/index.html (accessed on 24 January 2023).
- Joseph, K.S.; Boutin, A.; Lisonkova, S.; Muraca, G.M.; Razaz, N.; John, S.M.; Mehrabadi, A.; Sabr, Y.M.; Ananth, C.V.; Schisterman, E. Maternal Mortality in the United States: Recent Trends, Current Status, and Future Considerations. Obstet. Gynecol. 2021, 137, 763–771. [Google Scholar] [CrossRef] [PubMed]
- Ton, T.G.N.; Bennett, M.V.; Incerti, D.; Peneva, D.; Druzin, M.; Stevens, W.; Butwick, A.J.; Lee, H.C. Maternal and Infant Adverse Outcomes Associated with Mild and Severe Preeclampsia during the First Year after Delivery in the United States. Am. J. Perinatol. 2020, 37, 398–408. [Google Scholar] [CrossRef] [PubMed]
- Duffy, J.M.; Cairns, A.E.; Richards-Doran, D.; van’t Hooft, J.; Gale, C.; Brown, M.; Chappell, L.C.; Grobman, W.A.; Fitzpatrick, R.; Karumanchi, S.A.; et al. A Core Outcome Set for pre-eclampsia Research: An International Consensus Development Study. BJOG An. Int. J. Obstet. Gynaecol. 2020, 127, 1516–1526. [Google Scholar] [CrossRef]
- Henderson, J.T.; Vesco, K.K.; Senger, C.A.; Thomas, R.G.; Redmond, N. Aspirin Use to Prevent Preeclampsia and Related Morbidity and Mortality: Updated Evidence Report and Systematic Review for the US Preventive Services Task Force. JAMA 2021, 326, 1192–1206. [Google Scholar] [CrossRef] [PubMed]
- US Preventive Services Task Force. Aspirin Use to Prevent Preeclampsia and Related Morbidity and Mortality: US Preventive Services Task Force Recommendation Statement. JAMA 2021, 326, 1186–1191. [Google Scholar] [CrossRef]
- Ragunanthan, N.W.; Lamb, J.; Hauspurg, A.; Beck, S. Assessment of Racial Disparities in Aspirin Prophylaxis for Preeclampsia Prevention. Am. J. Perinatol. 2024, 41, 635–640. [Google Scholar] [CrossRef] [PubMed]
- Olson, D.N.; Russell, T.; Ranzini, A.C. Assessment of Adherence to Aspirin for Preeclampsia Prophylaxis and Reasons for Nonadherence. Am. J. Obstet. Gynecol. MFM 2022, 4, 100663. [Google Scholar] [CrossRef] [PubMed]
- van Montfort, P.; Scheepers, H.C.J.; van Dooren, I.M.A.; Meertens, L.J.E.; Zelis, M.; Zwaan, I.M.; Spaanderman, M.E.A.; Smits, L.J.M. Low-dose-aspirin Usage among Women with an Increased Preeclampsia Risk: A Prospective Cohort Study. Acta Obstet. Gynecol. Scand. 2020, 99, 875–883. [Google Scholar] [CrossRef]
- Lorreia, A.D.A.; Renaud, S.; Pimentel, V.M. Aspirin Acceptance Rate and Perceived Preeclampsia Risk after the Implementation of Universal Screening for Preeclampsia. Am. J. Obstet. Gynecol. 2021, 224, S184. [Google Scholar] [CrossRef]
- Abheiden, C.N.H.; van Reuler, A.V.R.; Fuijkschot, W.W.; de Vries, J.I.P.; Thijs, A.; de Boer, M.A. Aspirin Adherence During High-risk Pregnancies: A Questionnaire Study. Pregnancy Hypertens. Int. J. Womens Cardiovasc. Health 2016, 6, 350–355. [Google Scholar] [CrossRef]
- Zhou, M.K.; Combs, C.A.; Pandipati, S.; Del Rosario, A. Association of Checklist Usage with Adherence to Recommended Prophylactic Low-dose Aspirin for Prevention of Preeclampsia. Am. J. Obstet. Gynecol. 2023, 228, 349–351.e2. [Google Scholar] [CrossRef]
- Snead, C.M.; Strassberg, E.; Overcash, R.; Stark, L.; Paglia, M.J.; Schulkin, J.; Jelin, A. Obstetricians’ Knowledge and Practices Regarding the Management of Preeclampsia. J. Matern.-Fetal Neonatal Med. 2019, 33, 2970–2975. [Google Scholar] [CrossRef]
- Boelig, R.C.; Wanees, M.; Zhan, T.; Berghella, V.; Roman, A. Improving Utilization of Aspirin for Prevention of Preeclampsia in a High-Risk Urban Cohort: A Prospective Cohort Study. Am. J. Perinatol. 2021, 38, 544–552. [Google Scholar] [CrossRef] [PubMed]
- Phelps, A.J.D.; Holmgren, C. Relationship between Risk Factor Profile and Prescription of Low-dose Aspirin for Preeclampsia Prevention. Arch. Gynecol. Obstet. 2023, 308, 1279–1286. [Google Scholar] [CrossRef] [PubMed]
- Farrar, D.; Tuffnell, D.; Sheldon, T.A. An Evaluation of the Influence of the Publication of the UK National Institute for Health and Care Excellence’s Guidance on Hypertension in Pregnancy: A Retrospective Analysis of Clinical Practice. BMC Pregnancy Childbirth 2020, 20, 101. [Google Scholar] [CrossRef] [PubMed]
- Abbott, J.; Mendez, L.; Miller, E.; Noel, N.; Francoeur, A.; Karzhevsky, S.; Wang, C.; Vragovic, O. Provision of Prenatal Aspirin in an Urban Safety-net Population Improves Equity in Perinatal Hypertensive Outcomes. Am. J. Obstet. Gynecol. 2020, 222, S465. [Google Scholar] [CrossRef]
- Kumar, N.; Speedy, S.; Song, J.; Welty, L.; Cavens, A. Quality Improvement Initiative for Aspirin Screening and Prescription Rates for Preeclampsia Prevention in an Outpatient Obstetric Clinic. Am. J. Perinatol. 2022, 41, e917–e921. [Google Scholar] [CrossRef]
- Shanmugalingam, R.; Mengesha, Z.; Notaras, S.; Liamputtong, P.; Fulcher, I.; Lee, G.; Kumar, R.; Hennessy, A.; Makris, A. Factors that Influence Adherence to Aspirin Therapy in the Prevention of Preeclampsia amongst High-risk Pregnant Women: A Mixed Method Analysis. PLoS ONE 2020, 15, e0229622. [Google Scholar] [CrossRef] [PubMed]
- Helou, A.; Stewart, K.; Ryan, K.; George, J. ’I wish my body was stronger’: A Qualitative Study of Attitudes and Behaviours Regarding Treatment of Hypertensive Disorders of Pregnancy. SAGE Open Med. 2021, 9, 20503121211032480. [Google Scholar] [CrossRef] [PubMed]
- Nordeng, H.; Ystrom, E.; Einarson, A. Perception of Risk Regarding the Use of Medications and Other Exposures During Pregnancy. Eur. J. Clin. Pharmacol. 2010, 66, 207–214. [Google Scholar] [CrossRef] [PubMed]
- WHO. Adherence to Long-Term Therapies: Evidence for Action. Switzerland, 2003. Available online: http://apps.who.int/iris/bitstream/handle/10665/42682/9241545992.pdf;jsessionid=23A6248AFFA07D10CEFB1D83700294AE?sequence=1 (accessed on 16 September 2022).
- Ajzen, I. The Theory of Planned Behavior. Organ. Behav. Hum. Decis. Process. 1991, 50, 179–211. [Google Scholar] [CrossRef]
- Fishbein, M. An Investigation of the Relationships between Beliefs about an Object and the Attitude toward that Object. Hum. Relat. 1963, 16, 233–239. [Google Scholar] [CrossRef]
- Kamekis, A.; Bertsias, A.; Moschandreas, J.; Petelos, E.; Papadakaki, M.; Tsiantou, V.; Saridaki, A.; Symvoulakis, E.K.; Souliotis, K.; Papadakis, N.; et al. Patients’ intention to consume prescribed and non-prescribed medicines: A study based on the theory of planned behaviour in selected European countries. J. Clin. Pharm. Ther. 2018, 43, 26–35. [Google Scholar] [CrossRef]
- Peters, M.D.J.; Godfrey, C.; McInerney, P.; Munn, Z.; Tricco, A.C.; Khalil, H. Chapter 11: Scoping Reviews. In JBI Manual for Evidence Synthesis; Joanna Briggs Institute Reviewer’s Manual: Adelaide, Australia, 2020. [Google Scholar]
- Arksey, H.; O’Malley, L. Scoping Studies: Towards a Methodological Framework. Int. J. Social. Res. Methodol. 2005, 8, 19–32. [Google Scholar] [CrossRef]
- Levac, D.; Colquhoun, H.; O’Brien, K.K. Scoping Studies: Advancing the Methodology. Implement. Sci. 2010, 5, 69. [Google Scholar] [CrossRef] [PubMed]
- Peters, M.D.J.; Marnie, C.; Tricco, A.C.; Pollock, D.; Munn, Z.; Alexander, L.; McInerney, P.; Godfrey, C.M.; Khalil, H. Updated Methodological Guidance for the Conduct of Scoping Reviews. JBI Evid. Synth. 2020, 18, 2119–2126. [Google Scholar] [CrossRef] [PubMed]
- Lee, Y.J.; Taft, A.; Stevenson, D.K.; Darmstadt, G.L. Integrating Evidence and Causal Mapping of Factors that Influence Medication Decision-making by Pregnant Women At Risk of Hypertensive Disorder: Protocol for a Scoping Review. BMJ Open 2024, 14, e074775. [Google Scholar] [CrossRef] [PubMed]
- Goodman, M.R. (Ed.) Causal-loop Diagraming. In Study Notes in System Dynamics; The MIT Press: Cambridge, MA, USA, 1983; Chapter 1; pp. 3–65. [Google Scholar]
- Shree, R.; Hatfield-Timajchy, K.; Brewer, A.; Tsigas, E.; Vidler, M. Information Needs and Experiences from Pregnancies Complicated by Hypertensive Disorders: A Qualitative Analysis of Narrative Responses. BMC Pregnancy Childbirth 2021, 21, 743. [Google Scholar] [CrossRef] [PubMed]
- Wallis, A.B.; Tsigas, E.Z.; Saftlas, A.F.; Sibai, B.M. Prenatal Education is an Opportunity for Improved Outcomes in Hypertensive Disorders of Pregnancy: Results from an Internet-based Survey. J. Matern.-Fetal Neonatal Med. 2013, 26, 1565–1567. [Google Scholar] [CrossRef] [PubMed]
- Heimberger, S.; Perdigao, J.L.; Mueller, A.; Arenas, G.; Kuriloff, M.; Duncan, C.; Amegashie, C.; Rana, S. Women’s Perspectives and Attitudes towards the Utility of Angiogenic Biomarkers in Preeclampsia. Pregnancy Hypertens. 2022, 28, 09–113. [Google Scholar] [CrossRef] [PubMed]
- von Dawson, N.; Weiss, R. Implementing a Preeclampsia Prediction Model in Obstetrics: Cutoff Determination and Health Care Professionals’ Adherence. Med. Decis. Mak. 2020, 40, 81–89. [Google Scholar] [CrossRef]
- Krishnamurti, T.; Davis, A.L.; Rodriguez, S.; Hayani, L.; Bernard, M.; Simhan, H.N. Use of a Smartphone App to Explore Potential Underuse of Prophylactic Aspirin for Preeclampsia. JAMA Netw. Open 2021, 4, e2130804. [Google Scholar] [CrossRef] [PubMed]
- Crombag, N.M.T.H.; Ruiter, M.L.-D.; Kwee, A.; Schielen, P.C.J.I.; Bensing, J.M.; Visser, G.H.A.; Franx, A.; Koster, M.P.H. Perspectives, Preferences and Needs Regarding Early Prediction of Preeclampsia in Dutch Pregnant Women: A Qualitative Study. BMC Pregnancy Childbirth 2017, 17, 12. [Google Scholar] [CrossRef]
- de Weg, J.M.B.; Abheiden, C.N.H.; de Boer, M.A.; de Groot, C.; de Vries, J.I.P. Patients’ Perspective on Aspirin During Pregnancy: A Survey. Hypertens. Pregnancy 2020, 39, 371–378. [Google Scholar] [CrossRef]
- Vinogradov, R.; Smith, V.J.; Robson, S.C.; Araujo-Soares, V. Aspirin Non-adherence in Pregnant Women at Risk of Preeclampsia (ANA): A Qualitative Study. Health Psychol. Behav. Med. 2021, 9, 681–700. [Google Scholar] [CrossRef]
- Karunia, R.I.; Purnamayanti, A.; Prasetyadi, F.O.H. Impact of Educational Preeclampsia Prevention Booklet on Knowledge and Adherence to Low Dose Aspirin among Pregnant Women with High Risk for Preeclampsia. J. Basic. Clin. Physiol. Pharmacol. 2019, 30. [Google Scholar] [CrossRef] [PubMed]
- Fenn, A.; Lie, M.; Vinogradov, R.; Robson, S.; Kunadian, V. Women’s Perceptions of a High Risk Pregnancy and Their Motives and Beliefs Which Influence Aspirin Therapy. BJOG-Int. J. Obstet. Gynaecol. 2019, 126, 33. [Google Scholar]
- Vinogradov, R.; Smith, V.; Hiu, S.; McParlin, C.; Farnworth, A.; Araújo-Soares, V. Let’s Talk Aspirin: A Survey of Barriers and Facilitators Faced by Midwives when Engaging in Conversations about Aspirin with Women at Risk of Pre-eclampsia. Midwifery 2023, 127, 103860. [Google Scholar] [CrossRef] [PubMed]
- Matthews, K.; Khander, A.; Edusei, E.; Solanski, K.; Marion, R.; Chasen, S.T.; Riley, L.E.; August, P.; Malha, L. Assessing Compliance to Daily Low Dose Aspirin for Preeclampsia Prevention Using a Validated Questionnaire. Am. J. Obstet. Gynecol. 2021, 224, S648. [Google Scholar] [CrossRef]
- Abel, W.; Efird, J. The Association between Trust in Health Care Providers and Medication Adherence among Black Women with Hypertension. Front. Public Health 2013, 1, 66. [Google Scholar] [CrossRef] [PubMed]
- Ahmed, S.; Brewer, A.; Tsigas, E.Z.; Rogers, C.; Chappell, L.; Hewison, J. Women’s Attitudes, Beliefs and Values about Tests, and Management for Hypertensive Disorders of Pregnancy. BMC Pregnancy Childbirth 2021, 21, 665. [Google Scholar] [CrossRef]
- Grob, R.; Darien, G.; Meyers, D. Why Physicians Should Trust in Patients. JAMA-J. Am. Med. Assoc. 2019, 321, 1347–1348. [Google Scholar] [CrossRef]
- DiMatteo, M.R. Social Support and Patient Adherence to Medical Treatment: A Meta-analysis. Health Psychol. 2004, 23, 207–218. [Google Scholar] [CrossRef] [PubMed]
- Berry, L.L.; Danaher, T.S.; Beckham, D.; Awdish, R.L.A.; Mate, K.S. When Patients and Their Families Feel Like Hostages to Health Care. Mayo Clin. Proc. 2017, 92, 1373–1381. [Google Scholar] [CrossRef] [PubMed]
- Nielsen, L.M.; Hauge, M.G.; Ersbøll, A.S.; Johansen, M.; Linde, J.J.; Damm, P.; Nielsen, K.K. Women’s Perceptions of Cardiovascular Risk after Preeclampsia: A Qualitative Study. BMC Pregnancy Childbirth 2022, 22, 832. [Google Scholar] [CrossRef] [PubMed]
- Anderson, L.A.; Dedrick, R.F. Development of the Trust in Physician Scale: A Measure to Assess Interpersonal Trust in Patient-Physician Relationships. Psychol. Rep. 1990, 67, 1091–1100. [Google Scholar] [CrossRef] [PubMed]
- Bandura, A. Self-efficacy. In Encyclopedia of Mental Health; Friedman, H.S., Ed.; Academic Press: San Diego, CA, USA, 1998. [Google Scholar]
- Sacco, W.P.; Wells, K.J.; Vaughan, C.A.; Friedman, A.; Perez, S.; Matthew, R. Depression in Adults with Type 2 Diabetes: The Role of Adherence, Body Mass Index, and Self-efficacy. Health Psychol. 2005, 24, 630–634. [Google Scholar] [CrossRef] [PubMed]
- Gupton, A.; Heaman, M.; Cheung, L.W. Complicated and Uncomplicated Pregnancies- Women’s Perception of Risk. J. Obstet. Gynecol. Neonatal Nurs. 2001, 30, 192–201. [Google Scholar] [CrossRef]
- Gershman, S.J.; Ullman, T.D. Causal Implicatures from Correlational Statements. PLoS ONE 2023, 18, e0286067. [Google Scholar] [CrossRef] [PubMed]
- Altman, N.; Krzywinski, M. Association, Correlation and Causation. Nat. Methods 2015, 12, 899–900. [Google Scholar] [CrossRef] [PubMed]
- Harris, J.M.; Franck, L.; Green, B.; Michie, S. The Psychological Impact of Providing Women with Information for Pre-eclampsia: A Qualitative Study. Midwifery 2014, 30, 1187–1195. [Google Scholar] [CrossRef] [PubMed]
- Silang, K.; Tomfohr-Madsen, L.; Maxey, C.; Pastuck, M.; Johnson, J.-A. First-trimester Preeclampsia Screening and Prevention: Impact on Patient Satisfaction and Anxiety. AJOG Glob. Rep. 2023, 3, 100205. [Google Scholar] [CrossRef]
- Hibbard, J.; Greene, J. What The Evidence Shows About Patient Activation: Better Health Outcomes And Care Experiences; Fewer Data On Costs. Health Aff. 2013, 32, 207–214. [Google Scholar] [CrossRef] [PubMed]
- Head, S.K.; Doamekpor, L.; South, E.M.; Louie, C.; Zakharkin, S.; Vasisht, K.; Bersoff-Matcha, S. Behaviors Related to Medication Safety and Use During Pregnancy. J. Women’s Health 2022, 32, 47–56. [Google Scholar] [CrossRef]
- Carter, W.; Bick, D.; Mackintosh, N.; Sandall, J. Maternal Help Seeking about Early Warning Signs and Symptoms of Pre-eclampsia: A Qualitative Study of Experiences of Women and Their Families. Midwifery 2021, 98, 102992. [Google Scholar] [CrossRef] [PubMed]
- Larsson, M. A Descriptive Study of the Use of the Internet by Women Seeking Pregnancy-related Information. Midwifery 2009, 25, 14–20. [Google Scholar] [CrossRef]
- Püschl, I.; de Wolff, M.; Broberg, L.; Macklon, N.; Hegaard, H. Pregnant Women’s Attitudes to and Experiences with a Smartphone-based Self-test for Prediction of Pre-eclampsia: A Qualitative Descriptive Study. BMJ Open 2023, 13, e065575. [Google Scholar] [CrossRef] [PubMed]
- Meadows, D.H. Leverage Points: Places to Intervene in a System; The Sustainability Institute: Hartland, VT, USA, 1999; Available online: http://donellameadows.org/wp-content/userfiles/Leverage_Points.pdf (accessed on 15 September 2017).
- Vinogradov, R.; Holden, E.; Patel, M.; Grigg, R.; Errington, L.; Araújo-Soares, V.; Rankin, J. Barriers and Facilitators of Adherence to Low-dose Aspirin during Pregnancy: A Co-produced Systematic Review and COM-B Framework Synthesis of Qualitative Evidence. PLoS ONE 2024, 19, e0302720. [Google Scholar] [CrossRef] [PubMed]
- Náfrádi, L.; Nakamoto, K.; Schulz, P.J. Is Patient Empowerment the Key to Promote Adherence? A systematic Review of the Relationship between Self-efficacy, Health Locus of Control and Medication Adherence. PLoS ONE 2017, 12, e0186458. [Google Scholar] [CrossRef]
- Oladejo, M.; Bewley, S. Adherence in Pregnancy: A Systematic Review of the Literature. Fetal Matern. Med. Rev. 2012, 23, 201–229. [Google Scholar] [CrossRef]







| Findings | Insights and Actions | |
|---|---|---|
| 1. | Women learned about symptoms to monitor from screening, thus increasing their knowledge, their reporting of symptoms to their providers, and adherence to LDA treatment. However, they were likely taught that taking medication during pregnancy could lead to side effects, which might harm their fetuses. | Education efforts will be undermined if women are unconvinced that LDA is safe to take and will reduce the risk of developing PE. |
| 2. | Providers’ communication quality directly affects women’s belief systems and their knowledge, along with the validity of screening and the questions asked of providers. | Women learned about symptoms to monitor from screening, thus increasing their knowledge, their reporting of symptoms to their providers, and adherence to LDA treatment. |
| 3. | Providers developed trust in their patients when patients were engaged and followed their advice. Patients corresponded with their providers and built stronger relationships with their providers when they trusted that their providers genuinely cared about their well-being, leading to patients being more likely to adhere to their treatment plans. | Monitoring the perceived power imbalance and at-risk women’s knowledge and periodically updating providers on their patients’ treatment uptake are crucial to keeping their trust in their patients. |
| 4. | The perceived imbalance between providers’ and patients’ status may negatively affect patients’ trust in providers. | A platform for providers to keep track of patients’ uptake and adherence to treatment and emphasizing shared decision-making in the physician–patient relationship will be useful in promoting mutual trust. |
| 5. | The relationship between at-risk pregnant women’s mental health state and risk perception reported in the literature is unclear. The increase in at-risk women’s mental health state could increase or reduce risk perception. | If interventions increase patient self-efficacy and lead to higher risk perception, women will form a positive outlook on LDA treatment and adhere to it. As their adherence to the treatment increases, they may be more confident in managing the treatment. Women’s confidence in managing their treatment will help reduce their anxiety and stress levels. Better mental health leads to higher risk perception, and LDA uptake will increase. If the relationship between mental health and risk perception is negative, the increase in mental health due to increased self-efficacy may lower the perceived risk of PE. Women who are less anxious and stressed might perceive PE as less risky. Then, consistently sharing more accurate and precise information and screening results with the women and their families will help remind women about the risk of PE. |
| 6. | At-risk pregnant women’s knowledge might influence their trust in providers positively or negatively. | If more knowledge leads to lower trust in providers, other strategies to maintain or increase the trust in providers are essential. |
| 7. | At-risk women sought information online and advice from their families. The more information is shared online, the more community information accumulates. | Measuring and monitoring misinformation in the community is also critical. Misinformation that discounts the risk of PE and the benefits of LDA might undermine the effort to increase the LDA treatment uptake. |
Disclaimer/Publisher’s Note: The statements, opinions and data contained in all publications are solely those of the individual author(s) and contributor(s) and not of MDPI and/or the editor(s). MDPI and/or the editor(s) disclaim responsibility for any injury to people or property resulting from any ideas, methods, instructions or products referred to in the content. |
© 2025 by the authors. Licensee MDPI, Basel, Switzerland. This article is an open access article distributed under the terms and conditions of the Creative Commons Attribution (CC BY) license (https://creativecommons.org/licenses/by/4.0/).
Share and Cite
Lee, Y.J.; Taft, A.; Moua, M.; Stevenson, D.K.; Darmstadt, G.L. Integrating Evidence and Causal Mapping of Factors Which Influence Medication-Taking Behavior of Pregnant Women at Risk of Hypertensive Disorder: A Scoping Review. Systems 2025, 13, 86. https://doi.org/10.3390/systems13020086
Lee YJ, Taft A, Moua M, Stevenson DK, Darmstadt GL. Integrating Evidence and Causal Mapping of Factors Which Influence Medication-Taking Behavior of Pregnant Women at Risk of Hypertensive Disorder: A Scoping Review. Systems. 2025; 13(2):86. https://doi.org/10.3390/systems13020086
Chicago/Turabian StyleLee, Yin Jien, Anita Taft, Melody Moua, David K. Stevenson, and Gary L. Darmstadt. 2025. "Integrating Evidence and Causal Mapping of Factors Which Influence Medication-Taking Behavior of Pregnant Women at Risk of Hypertensive Disorder: A Scoping Review" Systems 13, no. 2: 86. https://doi.org/10.3390/systems13020086
APA StyleLee, Y. J., Taft, A., Moua, M., Stevenson, D. K., & Darmstadt, G. L. (2025). Integrating Evidence and Causal Mapping of Factors Which Influence Medication-Taking Behavior of Pregnant Women at Risk of Hypertensive Disorder: A Scoping Review. Systems, 13(2), 86. https://doi.org/10.3390/systems13020086

