Enhancing Invoice Processing Automation Through the Integration of DevOps Methodologies and Machine Learning
Abstract
1. Introduction
2. Literature Review
2.1. Finance Automation Using Artificial Intelligence
2.1.1. Theoretical Concepts for AI in Finance
2.1.2. Benefits and Applications of AI in Finance
2.1.3. Challenges in Adoption of AI in Finance
2.2. DevOps and Financial Automation
2.2.1. Conceptual Framework for DevOps in Finance
2.2.2. Benefits and Practical Implementations of DevOps in Financial Automation
2.2.3. Challenges in DevOps Implementation for Invoicing Systems
2.3. Invoice Processing Using Machine Learning
2.3.1. Knowledge Framework in ML
- Contextual understanding: Understanding the context is the initial step, where a general overview requires a foundational understanding of the context.
- Data collection: The second stage is gathering facts about the setting from a variety of sources in order to acquire knowledge and information.
- Data analysis: In order to help uncover behavioral patterns, the obtained data are then analyzed utilizing fundamental analysis techniques, grouped, and mapped to priorities and decision situations.
- Learning: The next step is the learning phase, during which the system investigates novel situations and gains the ability to apply information derived from empirical data.
- Enhancement: It is the last stage, where the system updates priorities and decision situations to increase its knowledge base [20].
2.3.2. Practical Applications and Benefits
2.3.3. Limitations and Gaps
3. Methodology
- 1.
- Review of Current Research and Literature
- 2.
- Performing a Survey to Gather Empirical Data
- 3.
- Examining Current Solutions and Finding Development Possibilities
- 4.
- Designing and Developing a Proposed Architecture
- 5.
- Testing and Validating the Solution
- 6.
- Reflection and Conclusions
3.1. Survey
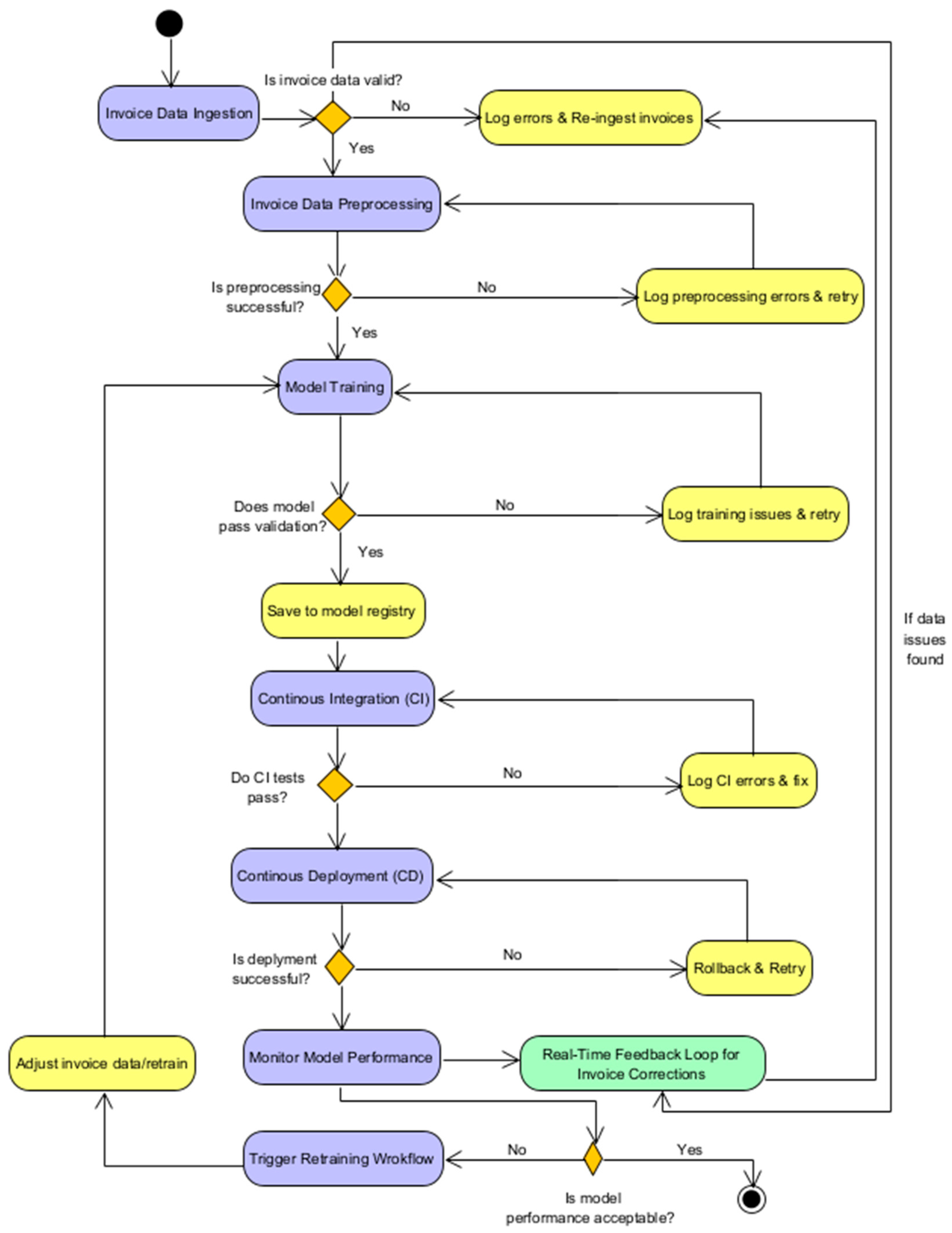
3.2. A Modular Framework Solution
- Data ingestion, a module that collects data from diverse sources like APIs, databases, and cloud platforms;
- Preprocessing, a dedicated module that cleans, normalizes, and validates data, minimizing noise and bias.
- Module training, a module that trains models on tasks such as classification, anomaly detection, and data extraction.
- Integration and Deployment, where Continuous Integration (CI) workflows automate the testing and validation of trained models. Continuous Deployment (CD) workflows facilitate incremental updates, with containerized deployments ensuring portability and scalability across environments.
- Monitoring and feedback, a module designed for providing real-time monitoring of metrics such as accuracy, latency, and data drift.
4. Results
4.1. Survey Results
4.2. A Modular Framework for Invoice Processing Automation
5. Discussion
6. Conclusions
Author Contributions
Funding
Data Availability Statement
Conflicts of Interest
References
- Weber, P.; Carl, K.V.; Hinz, O. Applications of explainable artificial intelligence in finance—A systematic review of finance, information systems, and computer science literature. Manag. Rev. Q. 2024, 74, 867–907. [Google Scholar] [CrossRef]
- Goodell, J.W.; Kumar, S.; Lim, W.M.; Pattnaik, D. Artificial intelligence and machine learning in finance: Identifying foundations, themes, and research clusters from bibliometric analysis. J. Behav. Exp. Financ. 2021, 32, 100577. [Google Scholar] [CrossRef]
- Donepudi, P.K. Automation and machine learning in transforming the financial industry. Asian Bus. Rev. 2019, 9, 129–138. [Google Scholar] [CrossRef]
- Black, J. 12 Innovative Approaches to Invoice Processing. Available online: https://www.zeni.ai/blog/invoice-processing (accessed on 14 September 2024).
- Krishna, M.Y.S.; Gawre, S.K. MLOps for Enhancing the Accuracy of Machine Learning Models using DevOps, Continuous Integration, and Continuous Deployment. Res. Rep. Comput. Sci. 2023, 2, 97–103. [Google Scholar] [CrossRef]
- Shima, A.; Munthe-Kaas, J. How Process Automation Affects Invoice Processing Performance: A Case Study. Lund University, 2021. Available online: https://lup.lub.lu.se/luur/download?func=downloadFile&recordOId=9166015&fileOId=9166740 (accessed on 26 September 2024).
- Dandale, M.N.; Mazharunnisa, N.; Daniel, D.J.J.D.; Priya, R.S.; Walid, M.A.A.; Thulasimani, T. Business Process Automation using Robotic Process Automation (RPA) and AI Algorithm’s on Various Tasks. In Proceedings of the 2023 8th International Conference on Communication and Electronics Systems (ICCES), Coimbatore, India, 1–3 June 2023; Volume 83, pp. 821–827. [Google Scholar] [CrossRef]
- World of Conferences. The modern vector of the development of science. In Proceedings of the XVI International Scientific Conference, Philadelphia, PA, USA, 3–4 October 2024; pp. 64–70. [Google Scholar] [CrossRef]
- Yang, Z. Why Does Amazon Always Guess Our Preference?—Explaining Contextual Bandit Problem Without Mathematics. Available online: https://www.lancaster.ac.uk/stor-i-student-sites/ziyang-yang/2021/02/08/contextual-bandit-problem-starting-from-an-example (accessed on 26 September 2024).
- AskJamieTurner. How Amazon Increased Sales 29% Using One Important New Technology. 60 Second Marketer @AskJamieTurner. Available online: https://60secondmarketer.com/simpler-recommendation-engine-might-better-conversions (accessed on 26 September 2024).
- Kumar, N.; Katoch, S.; Tripathi, S.; Singh, B.P.; Sajal, S.; Yadav, A.L. AI Enabled Invoice Management Application. In Proceedings of the 2023 8th International Conference on Communication and Electronics Systems (ICCES), Coimbatore, India, 1–3 June 2023; pp. 816–820. [Google Scholar] [CrossRef]
- Siderska, J.; Aunimo, L.; Süße, T.; Von Stamm, J.; Kedziora, D.; Aini, S.N.B.M. Towards Intelligent Automation (IA): Literature Review on the Evolution of Robotic Process Automation (RPA), its Challenges, and Future Trends. Eng. Manag. Prod. Serv. 2023, 15, 90–103. [Google Scholar] [CrossRef]
- Lwakatare, L.E.; Kilamo, T.; Karvonen, T.; Sauvola, T.; Heikkilä, V.; Itkonen, J.; Kuvaja, P.; Mikkonen, T.; Oivo, M.; Lassenius, C. DevOps in practice: A multiple case study of five companies. Inf. Softw. Technol. 2019, 114, 217–230. [Google Scholar] [CrossRef]
- Rajkumar, M.; Pole, A.K.; Adige, V.S.; Mahanta, P. DevOps culture and its impact on cloud delivery and software development. In Proceedings of the 2016 International Conference on Advances in Computing, Communication, & Automation (ICACCA) (Spring), Dehradun, India, 8–9 April 2016; Volume 56, pp. 1–6. [Google Scholar] [CrossRef]
- Perera, P.; Silva, R.; Perera, I. Improve software quality through practicing DevOps. In Proceedings of the 2017 Seventeenth International Conference on Advances in ICT for Emerging Regions (ICTer), Colombo, Sri Lanka, 6–9 September 2017; pp. 1–6. [Google Scholar] [CrossRef]
- Robert, A. Automating Financial Operations and Compliance Through DevOps: A Dock Case Study. Hoop.dev—The Only Access Gateway with Data Masking. Available online: https://hoop.dev/blog/automating-financial-operations-and-compliance-through-devops-a-dock-case-study/ (accessed on 12 October 2024).
- Yarlagadda, R.T. DevOps for Better Software Security in the Cloud. Int. J. Emerg. Technol. Innov. Res. 2020, 7, 1081–1085. [Google Scholar]
- Baertschi, S.; Guenthardt, L.; Sabani, R.; Krey, M. A Method for the Adoption of DevOps in the Banking Industry. In Proceedings of the 2023 International Conference on Information Management (ICIM), Oxford, UK, 17–19 March 2023; pp. 31–36. [Google Scholar] [CrossRef]
- Albuquerque, A.B.; Cruz, V.L. Implementing DevOps in legacy systems. In Intelligent Systems in Cybernetics and Automation Control Theory; Springer: Cham, Switzerland, 2018; pp. 143–161. [Google Scholar] [CrossRef]
- Kulkarni, P. Knowledge Augmentation: A Machine Learning Perspective. In Reinforcement and Systemic Machine Learning for Decision Making; Wiley-IEEE Press: Piscataway, NJ, USA, 2012; pp. 209–236. [Google Scholar]
- Bukhsh, F.A.; Weigand, H.; Spreeuwenberg, S. A machine learning approach to invoice classification in accounting. Expert Syst. Appl. 2018, 93, 110–118. [Google Scholar] [CrossRef]
- Kokina, J.; Mancha, R.; Pachamanova, D. Blockchain: Emerging applications for accounting. J. Emerg. Technol. Account. 2017, 14, 91–100. [Google Scholar] [CrossRef]
- PWC. AI in Accounting and Finance: The Role of Automation in Modern Accounting. PwC Report. 2020. Available online: https://www.pwc.com (accessed on 12 October 2024).
- Morrison, C. AI in ERP: The Next Wave of Intelligent ERP Systems for 2025. Top10ERP 2024. Available online: https://www.top10erp.org/blog/ai-in-erp (accessed on 30 October 2024).
- Kanaparthi, V. Exploring the Impact of Blockchain, AI, and ML on Financial Accounting Efficiency and Transformation. arXiv 2024, arXiv:2401.15715. [Google Scholar]
- Yi, Z.; Cao, X.; Chen, Z.; Li, S. Artificial intelligence in accounting and finance: Challenges and opportunities. IEEE Access 2023, 11, 129100–129123. [Google Scholar] [CrossRef]
- Jovanovic, T.; Stenbom, M. The Impact of Invoice Automation on Financial Process Performance: A Case Study. Jönköping University, 2015. Available online: https://www.diva-portal.org/smash/get/diva2:934351/FULLTEXT01.pdf (accessed on 12 October 2024).
- Takyar, A.; Takyar, A. Harnessing AI for Streamlined Invoice Processing. LeewayHertz—AI Development Company, 13 May 2023. Available online: https://www.leewayhertz.com/ai-for-invoice-processing/#Benefits-of-AI-driven-invoice-processing (accessed on 12 October 2024).
- Bostan, I.A.; Dragomirescu, O.A. Revolutionizing Finance: Insights on the impact of Automation. Proc. Int. Conf. Bus. Excell. 2024, 18, 3374–3386. [Google Scholar] [CrossRef]
- Seguin, P. How AI Invoice Processing Works—ML, AI, etc.|Rossum. Cognitive Data Capture|Rossum. Available online: https://rossum.ai/blog/how-ai-invoice-processing-works (accessed on 20 October 2024).
- Rossum. eBook—5 Ways Artificial Intelligence Benefits Invoice Automation—Rossum.ai. 4 July 2024. Available online: https://rossum.ai/five-ways-ai-benefits-invoice-automation (accessed on 20 October 2024).
- Guru, E. AI Transforming Invoicing Beyond Recognition. Emagia.com. Available online: https://www.emagia.com/blog/ai-transforming-invoicing-beyond-recognition (accessed on 18 October 2024).
- Robinett, L. Artificial Intelligence in Accounts Payable: How AI Improves AP Processing. Ascend Software. 22 October 2019. Available online: https://www.ascendsoftware.com/blog/artificial-intelligence-in-accounting-how-ai-improves-ap-processing (accessed on 12 November 2024).
- John, R. AI Invoice Automation: The Key to Faster and Error-Free Processing. Available online: https://www.docsumo.com/blogs/invoice-processing/artificial-intelligence (accessed on 20 November 2024).
- Matthew, F.D.; Halperin, I.; Bilokon, P. Machine Learning in Finance; Springer: Cham, Switzerland, 2020; pp. 349–354. [Google Scholar] [CrossRef]
- Moreschini, S.; Lomio, F.; Hästbacka, D.; Taibi, D. MLOps for evolvable AI intensive software systems. In Proceedings of the 2022 IEEE International Conference on Software Analysis, Evolution and Reengineering (SANER), Honolulu, HI, USA, 15–18 March 2022; pp. 1293–1294. [Google Scholar] [CrossRef]
- LeCun, Y.; Bengio, Y.; Hinton, G. Deep learning. Nature 2015, 521, 436–444. [Google Scholar] [CrossRef] [PubMed]
- Sculley, D.; Holt, G.; Golovin, D.; Davydov, E.; Phillips, T.; Ebner, D.; Chaudhary, V.; Young, M.; Crespo, J.F.; Dennison, D. Hidden technical debt in machine learning systems. Adv. Neural Inf. Process. Syst. 2015, 28, 1–9. [Google Scholar]
- Bass, L.; Weber, I.; Zhu, L. DevOps: A Software Architect’s Perspective; Addison-Wesley Professional: Boston, MA, USA, 2015. [Google Scholar]
- Amershi, S.; Begel, A.; Bird, C.; DeLine, R.; Gall, H.; Kamar, E.; Nagappan, N.; Nushi, B.; Zimmermann, T. Software engineering for machine learning: A case study. In Proceedings of the 2019 IEEE/ACM 41st International Conference on Software Engineering: Software Engineering in Practice (ICSE-SEIP), Montreal, QC, Canada, 25–31 May 2019; pp. 291–300. [Google Scholar] [CrossRef]
- Tiwari, A.; Sachdeva, S.; Kumar, R. MLOps: Streamlining Machine Learning Development. Int. J. Adv. Res. Comput. Sci. 2020, 11, 23–29. [Google Scholar]
- Craciun, P.C.; Necula, R.C. Why Startups Outpace Multinationals in Leveraging DevOps. Proc. Int. Conf. Bus. Excell. 2024, 18, 3421–3429. [Google Scholar] [CrossRef]
- Editorial Staff. Unveiling DevOps Case Studies and Examples for Success—The Tech Artist. The Insurance Universe. Available online: https://thetechartist.com/devops-case-studies-and-examples/ (accessed on 28 October 2024).
- Ruppel, K. EZ Cloud Runs Its AI-Powered A/P Platform in a Kubernetes Cluster on OCI. Available online: https://www.oracle.com/customers/ez-cloud-case-study/ (accessed on 28 October 2024).








Disclaimer/Publisher’s Note: The statements, opinions and data contained in all publications are solely those of the individual author(s) and contributor(s) and not of MDPI and/or the editor(s). MDPI and/or the editor(s) disclaim responsibility for any injury to people or property resulting from any ideas, methods, instructions or products referred to in the content. |
© 2025 by the authors. Licensee MDPI, Basel, Switzerland. This article is an open access article distributed under the terms and conditions of the Creative Commons Attribution (CC BY) license (https://creativecommons.org/licenses/by/4.0/).
Share and Cite
Dragomirescu, O.-A.; Crăciun, P.-C.; Bologa, A.R. Enhancing Invoice Processing Automation Through the Integration of DevOps Methodologies and Machine Learning. Systems 2025, 13, 87. https://doi.org/10.3390/systems13020087
Dragomirescu O-A, Crăciun P-C, Bologa AR. Enhancing Invoice Processing Automation Through the Integration of DevOps Methodologies and Machine Learning. Systems. 2025; 13(2):87. https://doi.org/10.3390/systems13020087
Chicago/Turabian StyleDragomirescu, Oana-Alexandra, Pavel-Cristian Crăciun, and Ana Ramona Bologa. 2025. "Enhancing Invoice Processing Automation Through the Integration of DevOps Methodologies and Machine Learning" Systems 13, no. 2: 87. https://doi.org/10.3390/systems13020087
APA StyleDragomirescu, O.-A., Crăciun, P.-C., & Bologa, A. R. (2025). Enhancing Invoice Processing Automation Through the Integration of DevOps Methodologies and Machine Learning. Systems, 13(2), 87. https://doi.org/10.3390/systems13020087

