Abstract
Emergency scenario characterization and analysis is an essential approach to describing and understanding the future development of emergencies and assisting in response decision-making. This paper aims to develop a method for emergency evolution analysis in a scenario-based way to improve “scenario response” decision-making. A systematic conceptual framework for emergency scenario evolution (ESE) analysis has been developed based on the domain knowledge of emergency management and the disaster system, combined with the representational ability of the knowledge element model. In addition, a modelling approach for ESE based on the generalized stochastic Petri net (ESEGSPN) is proposed to depict the evolutionary uncertainty through basic control flow and to optimize the parameter uncertainty using fuzzy theory. Finally, the COVID-19 pandemic is used as a case study to show how ESEGSPN works. The results indicate that ESEGSPN can simulate the emergency evolution process, identify critical states and trigger actions, present the evolution trend of typical scenario elements, and assist decision-makers in deploying more targeted emergency responses in dynamically changing situations.
1. Introduction
The uncertainty and complexity of the occurrence and evolution of emergencies pose a response challenge to emergency management, and how to improve the cyclical and stage-specific management of emergencies has become the crux in the discipline of emergency management. However, the evolution process of an emergency event is a complex system. The unpredictability and complexity of emergencies determine that researchers can only asymptotically approach an understanding through bounded rational methodologies. With the development of scenario theory, the scenario response approach became an important method focusing on emergency preparedness and providing a basis for emergency decision-making. The scenario approach, as a crucial technique for future research, integrated with diverse models can face the uncertainty issue flexibly [1]. The emergency scenario aims to help emergency decision-makers understand possible trends and make the best decisions [2]. Therefore, improving and enriching the methodology of emergency scenario construction and dynamic analysis from the perspective of the evolutionary behaviors of emergencies are of great theoretical and practical importance in improving the effectiveness of emergency management evaluation.
Scenario planning was first used in military research [3] and has subsequently been applied to problems such as disaster risk analysis and emergency decision improvement due to its advantages in uncertainty identification and analysis [4]. Scenarios describe futures that could be rather than futures that will be, provide insight into drivers of change, and reveal the implications of current trajectories [5]. Based on existing certain and potential uncertain conditions, scenario modelling can create future-based possibilities for pathway analysis to determine appropriate measures and control negative outcomes [6]. Definitely, few scenarios can describe the future accurately, but they can help managers overcome the limitations of the decision-making process as much as possible [7,8]. Therefore, emergency scenarios are constructed to gain insight into the drivers of event development and to clarify options for emergency action. The scenario approach provides a crucial analytical tool for strategy development in response to sudden incidents.
Nevertheless, the mainstream scenario analysis approach is often used to judge the most probable or conservative results with a narrow scope of scenarios, which is valuable for large-scale and long-term emergency planning but may not be sufficient to guide precise emergency mitigation and response. Hence, exploring driving characteristics of evolution from multiple dimensions, enhancing the ability of scenario representation and analysis, is specifically relevant to improving the accuracy of crisis emergency scenarios.
Even though some studies have considered the dynamic features of the emergency evolution process, most only consider the cascade and decision-making processes of emergencies [9,10,11]. While researchers constructed dynamic evolutionary models for a specific type of incident [12,13], limited attention has been paid to scenario-driven behavior and complex evolutionary relationships. It is worth noting that emergency evolution is a process in which response activities and event triggers interact with a variety of complex influencing relationships [14]. A Petri net (PN) is a risk analysis and system reliability analysis method [15] that can represent system performance graphically and can achieve process simulation of emergency drills [16], disaster response [17], and so on in the management of emergencies by rigorous mathematical analysis. On the one hand, a PN accounts for both the dynamic behavior of the system and the relationships between change of system status [18], facilitating the identification of key factors in complex systems. This aligns with our objective of exploring the evolution of emergency scenarios and their driving forces. On the other hand, a PN enhances the model analysis ability with good scalability to simulate various emergency propagation processes. The generalized stochastic Petri net (GSPN) distinguishes immediate and timed driving behaviors in the development of incidents with two kinds of transitions [19], allowing for the construction of more complex underlying stochastic processes without increasing the complexity of the analysis [20]. Therefore, the GSPN approach was chosen and further extended to support evolutionary scenario construction and analysis.
1.1. Related Work
Scenario-based research on unconventional emergencies can be used for risk identification and vulnerability assessment to support emergency decision-making [21,22,23]. Relevant research in emergency preparedness and response [12,24], emergency deduction [25], event risk identification [21], crisis early warning [26], and emergency decision-making [27] have been developed. Chang et al. used GIS to simulate changes in different rainfall conditions and estimated the demand for rescue supplies under different scenarios when studying emergency preparedness under uncertain conditions [12]. Shi et al. proposed a network model-based approach for scenario construction and reasoning in emergency response and applied this method to deduce the development of railway emergencies [24]. Xie et al. took into account the emotions of decision-makers, employing a dynamic Bayesian network model to model the evolutionary scenario of an emergency [25]. Li et al. developed an evolutionary scenario model of engineering system disasters based on the Markov process, which aids in identifying the key vulnerabilities that contribute to the occurrence of risk events [21]. Gao et al. employed the scenario modeling method to construct an infectious disease dynamics model and a dynamic Bayesian network for public health emergencies, and used these models to predict the spread of COVID-19 [26]. Zhang et al. applied the CIA-ISM scenario analysis method to construct an analytical model for evaluating the effectiveness of earthquake disaster emergency management [27]. Scenario analysis provides management references for emergencies such as storm and flood events [2,12,25], public health events [28], and oil tank fires [29].
The paradigms and methods of emergency scenario research, although not uniformly defined, commonly focus on two key issues—how the disaster elements are selected and how the probabilities are determined. They also correspond to two uncertainties in emergency scenarios: uncertainty in the events’ development and uncertainty in data information. Traditional methods are generally based on case studies [30], gathering crucial scenarios either by the grounded theory approach [31] or the Delphi method [6], using cross-influence analysis and an interpretive structural model to deduce the scenario structure [27]. In terms of scenario expression, research focuses more on element acquisition, scenario characterization, and scenario reasoning. The relatively mature path to obtaining scenario elements comes from disaster system theory by extracting the disaster-pregnant environment, the disaster-bearing body, and the disaster-causing factors of the emergency [32]. Scenario characterization is generally based on the scenario structure [33], event evolutionary stage [26], or topological relationships of the disaster-bearing body [9]. In describing the evolution of emergency scenarios, the basic paradigm of most emergency event deduction research is to graph the evolutionary state based on a binary tree-like principle and then evolve subsequent scenarios in two or three directions. Dominant reasoning methods include probabilistic reasoning, knowledge-based reasoning, and network-based reasoning. Probabilistic methods are widely used in scenario analysis: inferring the inverse probability of scenarios by the Bayesian network model [34] and enabling time series modelling by the Markov process [21]. Some evidence fusion [25] and information diffusion methods [35] can mitigate the subjectivity of expert opinions and reduce the uncertainty of scenario deduction. In this way, future scenarios are defined as multivariate probability distributions on the state space. Building scenarios by constructing directed acyclic causal networks and reasoning by correcting the probabilities of nodes using various uncertainty analysis methods have become a more mature research system in the scenario response approach. Furthermore, under the context of big data, machine learning provides a data-driven method of scenario construction and analysis. For example, natural language processing enriches the acquisition and representation of scenarios based on historical cases [36], and artificial neural networks forecast scenario consequences with case-based reasoning [24].
Emergency scenarios differ from strategy planning scenarios in more than simple node associations and static structures. Their construction requires a systematic understanding of the complex relationships during the development of an event and its evolutionary behavior under emergency response [37,38]. Therefore, researchers propose to analyze emergencies as complex systems and pay attention to their multi-layered character [33]. To study emergency events with the idea of system theory, methods in the field of complex systems such as multi-agent theory [39], system dynamics [13], entropy change theory, and immunological theory are widely used in the field of emergency management [35]. Although these studies have considered emergent features in the evolution of emergencies, their ability to model the dynamic behavior of system states in terms of causal correlations and time dependence is very limited. PNs can systematically simulate the evolutionary behavior of emergencies. Scholars have already extended the functionality of PNs to simulate the evolution process of emergencies, such as using hybrid Petri net logic to describe emergency scenarios [29] and employing stochastic Petri nets to analyze the evolution processes of a gas leakage emergency [40], mining subsidence disaster chains [41], and complex accident scenarios [42]. Zhong et al. [43] developed a Petri net model of an urban emergency response system to analyze the rescue command and dispatch process during major incidents, incorporating sensitivity analysis of selected emergency response actions. Zhou et al. [14] developed an emergency response model for three simultaneous fire incidents using time-colored hybrid Petri nets, analyzing the firefighting process to determine optimal strategies under varying conditions, thereby enhancing emergency preparedness. Chen et al. [29] employed knowledge element models and hybrid Petri nets to hierarchically represent accident scenarios, enabling the description of time-dependent system performance and thereby providing a novel approach for the standardized expression of emergency scenarios. Zeng et al. [44] proposed a novel Petri net that incorporates the dimensions of time and resources to simulate cross-organizational emergency response processes. Sun et al. [45] developed a quantitative evaluation model for a command and control system using generalized stochastic Petri nets (GSPN), based on safety, reliability, and availability metrics, to analyze the credibility evolution process.
1.2. Summary
The PN technique has been reviewed comprehensively in the preceding sections and previous studies [15,46], and the related scenario studies have laid the foundation for emergency prospective scenario conduction and its application in emergency management [29]. However, some major deficiencies have yet to be addressed: (1) Limited attention has been paid to the dynamic simulation of system structure and behavior from the perspective of scenario evolution, which makes it impossible to accurately evaluate the emergency response and put forward suggestions for improvement. (2) Prior research has always focused on applying PNs in reliability analysis [47], which still needs further improvement from the perspective of emergency evolution and scenario analysis. (3) There are few studies on system knowledge representation of emergency scenarios, scenario evolution modelling principles, and mechanism elaboration. The powerful performance analysis ability of PNs has not been fully explored in the dynamic analysis of scenario evolution.
This study endeavors to formulate an improved scenario-based methodology for the analysis of emergency evolution, with the objective of advancing “scenario response” decision-making capabilities. To address the aforementioned three deficiencies, it differs from other emergency scenario studies in the following ways: (1) It aims to improve the problem of the single, static structure of previous scenario modelling by considering the dynamic evolutionary behavior between elements in scenario reconstruction to generate effective exploratory aids for emergency decision-making. (2) In terms of model improvement, it takes into account the time dependence of the development of emergencies in addition to causality and circumventing the contingent scenario failure of black swan events caused by probabilistic analysis; both stochastic and fuzziness are considered, expanding the uncertainty expression and analysis capability of the scenario and alleviate the problem of space explosion, which is more adaptable to the characterization of emergency scenario status path. (3) It combines systematic scenario knowledge representation with graphical models to overcome the lack of balance between quantitative results and qualitative processes in emergency scenario analysis.
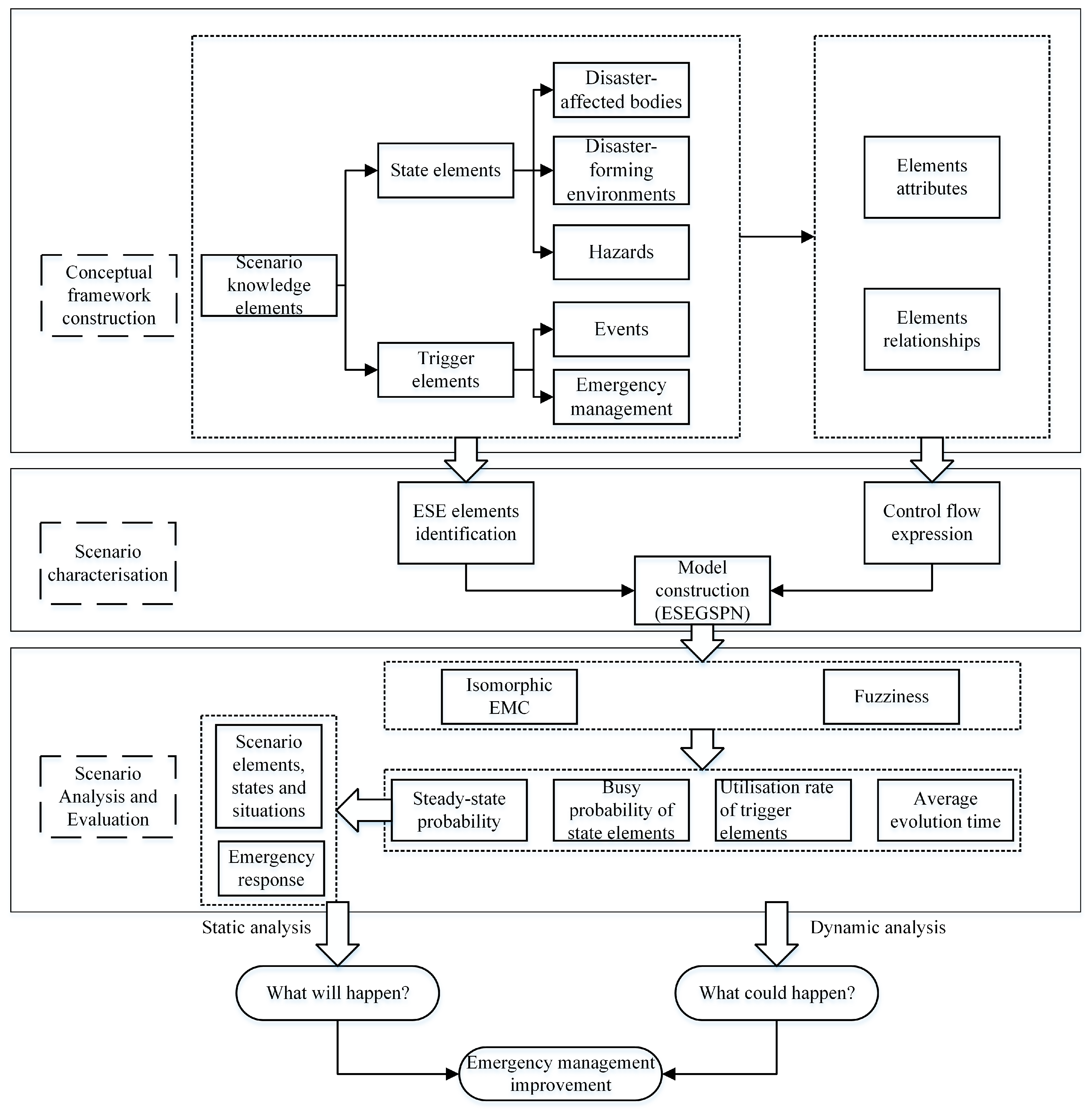
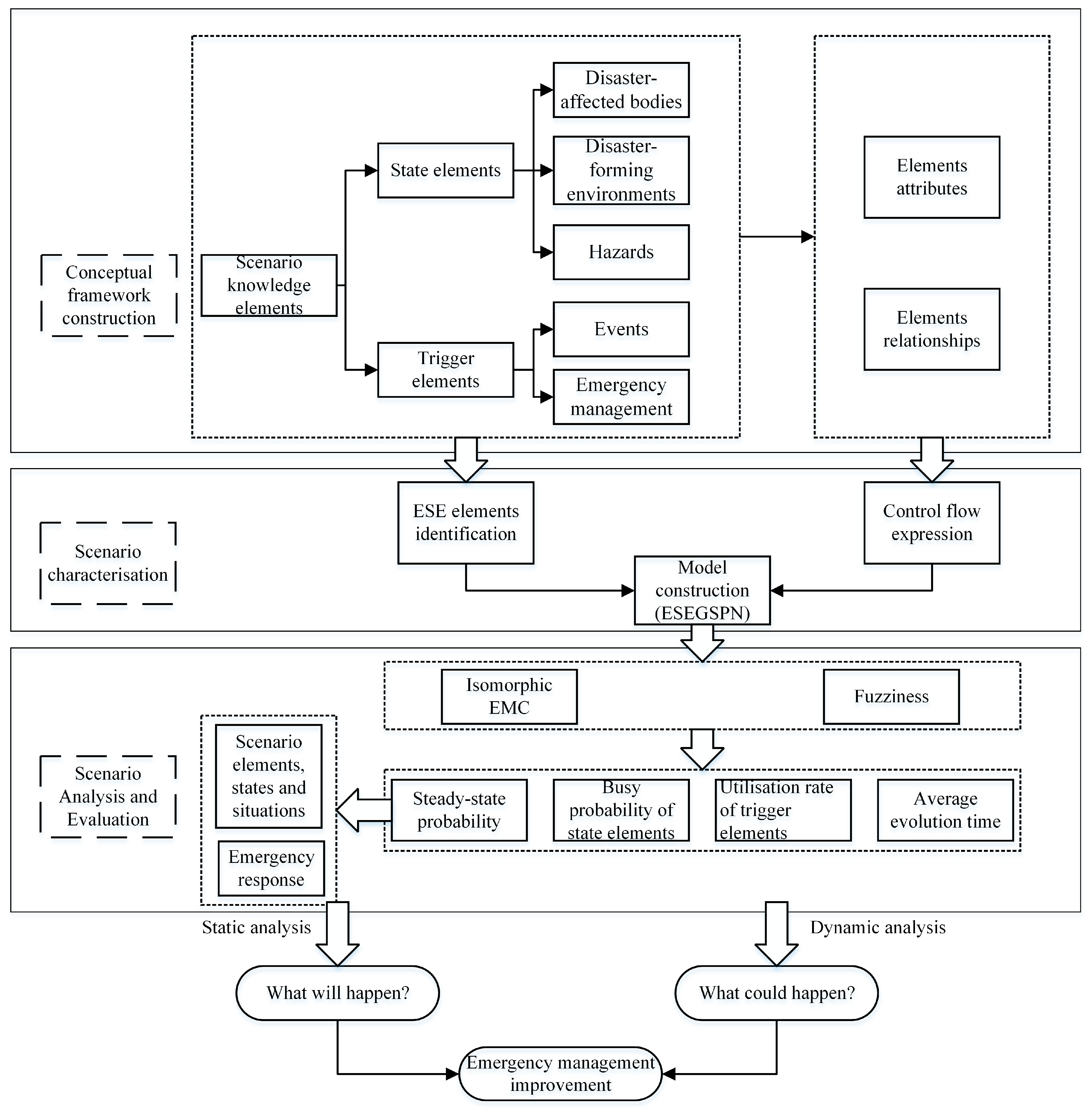
The developed method provides a systematic description of emergencies, considers the complex influences and constraints of scenario elements during evolution, identifies uncertain behaviors and characteristics, and explores the possibility of event development, which can be used in scenario analysis to support emergency preparedness and response. The methodological process framework is shown in Figure 1. Three theoretical contributions are given: (1) The knowledge element model is adopted to construct the multi-layered scenario knowledge framework to describe the evolution process of an emergency, realizing the abstract expression and characterization of scenario attributes and relationships, and a formal definition of the emergency scenario evolution (ESE) is proposed. (2) An emergency scenario evolution model based on a generalized stochastic Petri net (ESEGSPN) is proposed to represent the development of the scenario and conduct quantitative analysis. (3) Fuzzy theory and a random switch are introduced to improve the uncertainty of the evolution constraint and action and expand the function of scenario dynamic analysis. Furthermore, the practical contribution of this paper is to view possible futures and evaluate the effectiveness of emergency management against the background of the unpredictability of emergencies by providing a complex analysis system to enrich scenario stories.
Figure 1.
The ESEGSPN methodological process framework.
The remainder of this paper is organized as follows: Section 2 is a systemic representation of knowledge about emergency evolution, combining knowledge element theory and ontology, analyzing the process of emergency evolution, and characterizing emergency scenarios. Section 3 proposes the construction method for emergency scenario evolution based on the generalized stochastic Petri net (ESEGSPN) model to simulate the uncertainty in evolution, identify the key nodes affecting the development of emergency events, and study the evolutionary trend of the event development. Finally, Section 4 illustrates the model with a case study of COVID-19 evolution and attempts to provide certain valuable suggestions for emergency response improvement and stretch minds for situation awareness and risk analysis.
2. Conceptual Framework for Emergency Scenario Evolution System
“Emergency” means a natural disaster, calamitous accident, public health incident, or social security incident which occurs suddenly, causes or may cause serious social harm, and requires the adoption of emergency response measures [48]. Emergency evolution is a process of continuous change in the discrete state of a system under the action of the event’s internal and external interventions. Scenario analysis is a way to explore the possible course of the future by analyzing the driving forces and interrelations in a system [49]. The evolutionary mechanism of the emergency scenario is the operating pattern of the scenario’s components within an emergency system, as well as the operating rules and principles of the interconnections and interactions between the various elements. Therefore, in this section, the concept of the ESE system is organized to describe and characterize the emergency scenario for modelling purposes.
Regarding the concept of scenarios and scenario evolution, studies in different fields have given different definitions [1,5,29,37,50]. Based on the conceptual discussions in the relevant literature, this paper argues that the emergency scenario is the existential situation of the occurrence and development of an emergency event faced by emergency managers and decision-makers. Accordingly, the ESE conceptual framework should be able to characterize the composition of the system and the relationships between elements abstractly to elucidate the current state as well as the evolutionary trend.
2.1. Knowledge Elements for ESE Modelling
The ESE model involves numerous scenario elements with complex representations, and different elements have different names, attributes, scales, and units. Therefore, for a systematic characterization of emergency scenarios and evolutionary dynamics research, it is necessary to integrate and represent the common knowledge involved in the model. The knowledge elements model can abstract the common knowledge of heterogeneous elements and their relationships [51] and lays the premises and foundation for scenario model construction and scenario evolution analysis. The knowledge elements of the ESE are defined as follows.
Definition 1.
ESE Knowledge Element.
For any model object for scenario evolution, it can be expressed by object knowledge elements:
where is the set of models; refers to the set of concepts of the ESE model; is the set of attribute states involved in the model; and is the set of attribute state change relations for ×.
For any attribute state , the definition of its attribute knowledge elements can be represented as follows:
where is the expressible feature of the attribute; is the measurable dimension of the attribute when is available; and is the rule of variation or time-varying function of the attribute.
For ∀, the attribute constraint relationship knowledge elements can be expressed as follows:
where is the mapping type of the relation, which can be a specific function mapping or a rule such as logical, fuzzy, random, or structural mapping; and are the input and output attributes state sets; is the mapping function; and the mapping relationship between the three can be expressed as = .
2.2. ESE Elements
In order to construct a reasonable framework for the evolution of emergencies, we reviewed classic research on knowledge management and emergency management. Ontologies of different types of emergency events have gained attention in the organization and representation of emergency knowledge as a collection of concepts describing domain knowledge [52]. This paper argues that modelling the evolutionary process of emergencies should consider the general aspects explored in the representation of knowledge about emergencies. Emergency evolution is time dependent, hence the temporality expression capability possessed by the ABC ontology is reused for the conceptual definition of the emergency [53]. It can be supposed that an emergency has four categories of key concepts: event, object, action, and situation. An event (disaster event or disaster relief event) marks a transition from one situation to another. An object is the basis for presenting a situation as a result of the impact of the event. An action provides the dynamic for emergency evolution. A situation provides the context for framing time-dependent properties of objects.
Although the classification of elements in different types of emergency analysis methods varies, they are bound to regional disaster system theory [54] and the triangular model [55] of the public safety system as shown in Figure 2 and Figure 3. The regional disaster system theory, introduced by Shi [32], is frequently applied to the analysis of various types of emergencies and in conducting comprehensive disaster assessments [56]. It is composed of three categories of elements: the hazard, the disaster-formative environment, and the hazard-affected body. In the triangular model of the public safety system, the development process of emergencies involves three types of objects: the hazard-affected body, the emergency, and the emergency management. From the perspective of these theories, an emergency event is the collapse of the regional disaster system when disaster factors such as material, energy, and information act on the disaster-affected body and exceed its tolerance threshold affected by the disaster-forming environment. In addition, emergency management can intervene in emergency evolution from two perspectives: changing the resistance of disaster-bearing bodies and influencing the strength of emergencies.
Figure 2.
Regional disaster system.
Figure 3.
Triangular model of a public safety system.
Therefore, this paper divides the knowledge elements of ESE into the trigger elements (TEs) and the state elements (SEs) to further extend the ability of scenario expression.
Definition 2.
ESE Elements.
, is the set of ESE elements, and and represent the set of TEs and SEs, respectively. TEs consist of events and emergency management, denoted by , including a collection of natural and human actions from event occurrence to extinction. SEs consist of disaster-affected bodies, disaster-forming environments, and hazards, expressed as , and their attribute states will change under the action of TEs to form the ESE process.
2.3. Element Relationships
The ESE model is based on the general process of emergencies where elements are the basic units and the interactions between them are the conditions under which the situation evolves. The TEs are the key driving forces that lead to qualitative changes in the state of event objects and represent the transition of scenario states from preceding to succeeding. The SEs are the objects of ESE, and the changes in their attribute states imply the evolution of the scenario, as shown in Figure 4a, where denotes the attribute set of preceding SEs, is the attribute set of succeeding SEs, and is the set of TE attributes. It means that the SE attributes influence the action of TEs (e.g., the intensity of the hazard influences the choice of measures for disaster response), and the TEs guide transitions in the scenario situation by changing the attributes of SEs (e.g., increasing the resilience of the disaster-affected body through pre-disaster prevention measures will lead to a positive scenario); the causal or temporal associations formed are then scenario element relationships. As a practical example, Figure 4b shows the infectious and pathogenic properties of a “pathogens” hazard (), triggered by “population movements” (), which spreads to affect disaster-affected bodies ()—”suspected cases”, “unconfirmed infected individuals”, and “susceptible individuals”. Under the status “risk awareness” of the disaster-forming environment, the “susceptible population” of the disaster-bearing body () is protected through “vaccination” () and forms “immunity” (), which can control the development of the epidemic situation. In this process, causal or temporal relationships between elements are formed.
Figure 4.
Role of ESE elements. (a) The role of ESE elements. (b) A practical example of element relationships.
Definition 3.
ESE element relationship.
The binary relationship between element attributes in the evolution process of emergencies is recorded as “”. If there are two scenario elements , ( and are the set of spatiotemporal output and input attributes of and , respectively), then and there is an evolutionary transfer relationship between the attributes of the two elements; otherwise, there is no evolutionary transfer relationship. Exceptionally, when , it is considered that there is no evolutionary transfer relationship between the attributes themselves. The resulting ESE structure can be represented by adjacency matrix .
Subject to knowledge element theory, the mapping relationships of attributes between elements during scenario evolution and their information processing and transfer are expressed. Thereby, the control flow, such as sequential, concurrent, composition, aggregation, and confliction relationships between elements, can be further developed to constrain the ESE process.
2.4. Conceptual Framework of the ESE System
A systematic framework for ESE construction is defined given scenario elements and elemental relationships. The evolution of emergencies is a time-dependent dynamic process of uncertainty that shows the characteristics of randomness and sequence. The initial state is often deterministic, and each intermediate and end scenario state is connected by the transition of the attributes of the ESE elements, presenting multiple development paths and different scenario situations [50]. From the view of system theory, the conceptual framework of ESE consists of three levels—the scenario element, scenario state, and scenario situation—which characterize the evolution of emergencies, as shown in the Figure 5.
Figure 5.
Conceptual framework of ESE.
Definition 4.
ESE system.
An ESE system is a 4-tuple, , where is the set of scenario elements, the object of the ESE, and the smallest inseparable entity unit that constitutes the ESE system. is the element relationship, which represents the transmission of disaster elements. is a scenario state set characterising the state of the event at a particular time, formed by the elemental attributes and constrained by the evolutionary rules. For , is the ESE state presented by a subset of the scenario element attributes under constraint at the moment . is a collection of scenario situations characterising the possible future and reflecting the development of the emergency. For , , i.e., the scenario situation consists of the sequence relationship and the set of constraints . is composed of scenario states associated with temporal attributes.
3. Methodology
The implementation of the ESE framework consists of two main parts: scenario modelling based on the evolutionary process of emergencies and evolutionary analysis of scenarios. Traditionally, emergency scenario research generally aims to determine the most probable or worst future. The system optimization theory holds that the optimization of a system structure must identify the central elements that play a decisive role in the system and make a breakthrough as a support point to make the system obtain the best performance. Therefore, the emergency evolution system is to discover the key factors affecting the development trends and consequences of the event and to carry out a targeted scientific response.
PNs were proposed by Carl Adam Petri in the 1960s [57] as a graphical tool for modelling and analyzing complex systems. They can be used for the simulation and mathematical representation of systems and to describe concurrent and asynchronous relationships efficiently [58]. Therefore, PNs are used to model complex relationships in scenarios. PNs have the ability to describe the performance of time-dependent systems [19]. A GSPN, which introduces immediate transitions on the basis of PNs, can better handle time delays and stochastic issues in emergency evolution [20]. Combined with graphical model representations, it provides a preferable tool for analyzing ESE change processes. Therefore, an emergency scenario evolutionary generalized stochastic Petri net (ESEGSPN) model is constructed based on the ESE system framework to implement the situational analysis function of the system.
3.1. Generalized Stochastic Petri Net
Definition 5.
Generalized Stochastic Petri Net.
A GSPN [20] is a 6-tuple, , where the following criteria apply:
is a system;
is a finite set of places, and ;
is a finite set of transitions, and ; is the set of timed transitions and is the set of immediate transitions.
is the set of directed arcs between the places and the transitions, ;
is the weight function for which the scenario state changes;
is the initial marking, which indicates the initial distribution of the token in the place;
is the set of firing rates, .
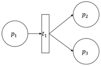
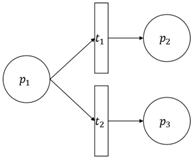
When using a PN for system modelling, it is common to use “place” to express the attribute state and “transition” to model the system transition behavior. Directed arcs connect places and transitions. The input and output places of a transition represent the initiating conditions and the results of the trigger behavior, respectively. The transfer of tokens between places indicates the transition process of the system state. The symbolic representation of a GSPN is shown in Figure 6.
Figure 6.
GSPN.
3.2. ESEGSPN Model Construction
3.2.1. ESEGSPN Method
Definition 6.
ESEGSPN.
The emergency scenario evolution based on a generalized stochastic Petri net is defined as a 5-tuple, , where the following criteria apply:
is a finite set of major attributes of SEs in , expressed by places in the GSPN, , storing information about the state of the event, the preconditions, and the consequences of the emergency events or emergency management actions;
is a finite set of major attributes of TEs in , expressed by transitions in the GSPN, . An ESE transition represents a scenario event or emergency management event that occurs and whose triggering can change the scenario situation; timed transitions represent the occurrence of specific behaviors and are associated with delays in the exponential distribution; immediate transitions do not represent specific behaviors but only indicate that the logical choice of the evolutionary process has a higher priority of occurrence and causes a change of situation without delay.
is a finite set of directed arrows between the elements representing the flow processes of the disaster elements (material, energy, information, etc.);
is the initial scenario state. The different scenario states formed by the token transfer compose the scenario evolution state space . The path of development between scenario states represents the evolution of scenarios situation ;
is related to the TEs as an evolutionary constraint limiting the change of scenario state, and the inverse of the average firing rate is called the average firing delay .
Suppose that there is a continuous random variable () for a timed transition () between fireable and true fire, obeying a distribution function , then for , the distribution function and density function are given by Equations (5) and (6):
The ESEGSPN model works under SPN rule constraints, and some definitions can help to understand scenario evolution:
Definition 7.
Pre-set and post-set.
is a node of the ESEGSPN, let , , then is the pre-set (input set) of and is the post-set (output set) of . If , and represent the input and output places of ; i.e., and represent the set of input and output SEs of the trigger element , respectively.
The change of the scenario state is a result of the law of event evolution and human intervention, implying that the occurrence of the trigger element needs to satisfy certain conditions, which in the ESEGSPN means that the scenario evolution needs to be in an enabling status.
Definition 8.
Enabling rule.
In the ESEGSPN system, the enabling status means the condition under which the trigger element fires, represented as : , , . is the markings set and denotes the distribution of tokens in . Transition is enabled, which means that an emergent event triggers the behavior, and the scenario moves to the next state.
Definition 9.
Firing rule.
When the transition is enabled, the scenario evolves from the state to , represented as , and the distribution of tokens within the markings is transferred:
The number of tokens contained in different state attributes changes, and the set of reachable states for the scenario will be generated according to Equation (7), such that a reachable graph can be drawn. The tokens defined in this paper will be used to indicate that the state is active, and the number of tokens in any place will not exceed 1.
The ESEGSPN model is constructed based on the evolutionary characteristics by adding directed arcs between the TEs and SEs that meet Definition 3 to form the basic evolutionary relational control flow of the scenario [41,59], as listed in Table 1.
Table 1.
Basic control flow.
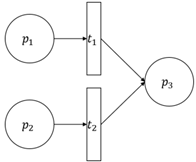
The five control flow relationships shown in Table 1 constitute the basic structure of the ESEGSPN. In particular, the confliction flow can model uncertain variables in different evolutionary directions of events [42] and calculate the confliction solution from the competition strategy. The time scale is of great relevance for an emergency, such that when there are several enabled timed transitions, the most likely fired one will have the shortest time delay. When characterizing the different evolutionary directions of the scenario situation, the probability distribution through random switches [47] sets the immediate trigger parameters.
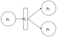
We define that if , then [47]. As shown in Figure 7, a random switch that puts two immediate transitions (with probabilities and ) before two timed transitions (with firing rates and ) can eliminate the conflicts between them. This is called a random switch.
Figure 7.
Random switch.
3.2.2. Model Validation
To validate the accuracy and effectiveness of the ESEGSPN model, we use the method of solving T-invariants using the incidence matrix , which is widely employed in assessing the validity of PN models [59]. The incidence matrix is used to represent the state transition relationships between knowledge elements:
To ensure that the model has reachability, activity, and boundedness to avoid deadlock, the T-invariant is solved to prove that there is no resource overflow:
When Equation (8) has a non-negative basic solution, and the unique rational matrix components of the basic solution set are 1 and 0, the constructed net model can operate safely and effectively [60].
3.2.3. Fuzzification of the GSPN
In the SPN model and MC, the value of comes from measured and reliable data. However, data on emergencies are difficult to measure, and there can be inaccuracy in the parameters. In this way, fuzzy theory is introduced to cope with the uncertainties in ESE [61]. Fuzzy theory is often used to deal with the unclear extension of concepts. The fuzzy membership function can be determined by using the special insight knowledge of domain experts or the available parameter estimation results. This paper takes the triangular membership function as an example.
Definition 10.
Triangular Fuzzy Number.
The triangular fuzzy number is defined by three numbers , representing the most pessimistic, most likely, and most optimistic values, respectively, as shown in Figure 8, and its membership function is expressed as Equation (9).
Figure 8.
Triangular fuzzy number.
According to Zadeh’s extension principle, a fuzzy number can be expressed as a union of its α-cuts. The α-cut of a fuzzy number is , .
Therefore, the fuzzy number is decomposed into its -cut set and simulated at each α level to obtain the -cut set of each target output, which can be extended to derive its membership function, and to reflect the effect of the uncertainty of the input parameters [62]. The specific steps are as follows:
- The one-dimensional firing rate is transformed into a triangular fuzzy number , which can be determined from historical case data or expert assessment, and its fuzzy degree is selected according to the needs of the scenario;
- For each fuzzy parameter , its membership function is decomposed into several -cut sets (, , is the number of -cut sets). To simplify the mathematical operations, the α-cut is usually divided into equal-step sets;
- The fuzzy number is transformed into the corresponding interval number under the confidence level . Based on the fuzzy algorithm [63], it is solved separately at each confidence interval to obtain the fuzzy value of the target output and its membership function distribution;
- Finally, the crisp value of the target output is calculated by the center of gravity defuzzification method.
3.2.4. Model Complexity
The complexity of the model mainly comprises three parts:
- ESEGSPN initialization: it is used to obtain the number of tokens contained in each state attribute place based on the initial marking . If the number of nodes is , the time complexity is and the space complexity is ;
- Parameters fuzzification: assuming that the total number of trigger element states is , the corresponding time complexity of fuzzifying them is , while the fuzzification converts the attribute value to an array of size two, the space complexity is ;
- Simulation solution: it is solved separately at the level of each -cut set, so the time complexity is , and it is converted into two sets of equations according to the f interval number algorithm, while the space complexity is .
In summary, the total time complexity and space complexity of the model after ignoring the coefficients can be written as .
3.3. ESEGSPN Analysis
3.3.1. Steady-State Probability
If has n markings, then there is a transfer matrix of order , .
where and .
Since immediate transitions represent the possibility of event evolution, the solve method improves on the isomorphic MC. The GSPN performs the same as the continuous-time stochastic point process (SPP). In this way, the basic idea for solving the steady-state probability distribution of the GSPN is based on an isomorphic embedded Markov chain (EMC) to identify the stable EMC in the SPP [50]. Therefore, it is necessary to introduce the concepts of tangible and vanishing states:
Definition 11.
Tangible states and vanishing states.
Let be a scenario state within the ESEGSPN reachable state space . If , then is a tangible state (TS); otherwise, it is a vanishing state (VS).
The stochastically discrete finite-state Markov process or the compressed EMC algorithm can analyze a GSPN [19]. Here, the first algorithm is used as an example to calculate the steady-state probability. The TS set is further divided into two disjoint subsets, and (, ), where the state markings in are neither reachable by any of the elements in nor able to implement any of ; other states are grouped as . The compressed state transfer matrix is obtained by removing the VS.
The compressed steady-state probability vector with the vanishing states removed is regarded as , which is calculated according to the stationary distribution of a Markov chain and the Chapman–Kolmogorov equation:
3.3.2. Analysis of the ESEGSPN
Based on steady-state probabilities, the ESE system can be further analyzed by solving the following parameters.
- Distribution of token
For , , represents the probability of place with tokens. Its probability density function is shown in Equation (12), where and .
- 2.
- Busy probability of places
For , represents the number of tokens that the place contains on average in any reachable marking state in the steady state and is derived from Equation (13). It reflects the busy probability of the element. The higher the is, the more important the state element is in the emergency evolution.
- 3.
- Utilization of trigger transitions
For , represents the sum of the steady-state probabilities of all reachable marking states that make fireable. The higher the utilization, the more time consuming the trigger element on the system, and vice versa. Utilization is calculated by Equation (14), where is the set of all reachable states that fire .
- 4.
- Average evolution time
According to Little’s law, , is the average number of tokens in the system, v is the average flow rate, and is the average delay time; therefore, the average delay time of the subsystem can be calculated by Equation (15):
where and come from Equations (16) and (18), respectively. The average number of tokens flowing from to per unit of time is written as and comes from Equation (17).
4. Case Study
At the end of 2019, the COVID-19 epidemic emerged and became a pandemic. Its continuous evolution on a global scale led to social turbulence and governance crisis. Such a major public health event poses new challenges to emergency management. The Chinese government effectively curbed the spread of the disaster through a series of prevention and control measures, such as case finding and management, with identification and quarantine of close contacts [64]. It actively promoted vaccination and achieved herd immunity and community protection [65]. Abdalla et al. summarized seven critical aspects of managing the spread of COVID-19 [66]. The control of the pandemic depended on swift, effective, coordinated, and sustained responses at different levels. Using the ESEGSPN method framework proposed in Figure 1, scenario modeling and dynamic analysis of the COVID-19 evolution process could be carried out.
4.1. Knowledge Element Representation
The historical events of COVID-19 in China from 2019 to 2022 were collected to extract scenario knowledge elements and model the general evolution process. The ESE elements (both SEs and TEs) in the case were extracted and the relevant attributes are shown in Table 2.
Table 2.
ESE knowledge elements of COVID-19.
4.2. ESEGSPN Model
4.2.1. Model Development
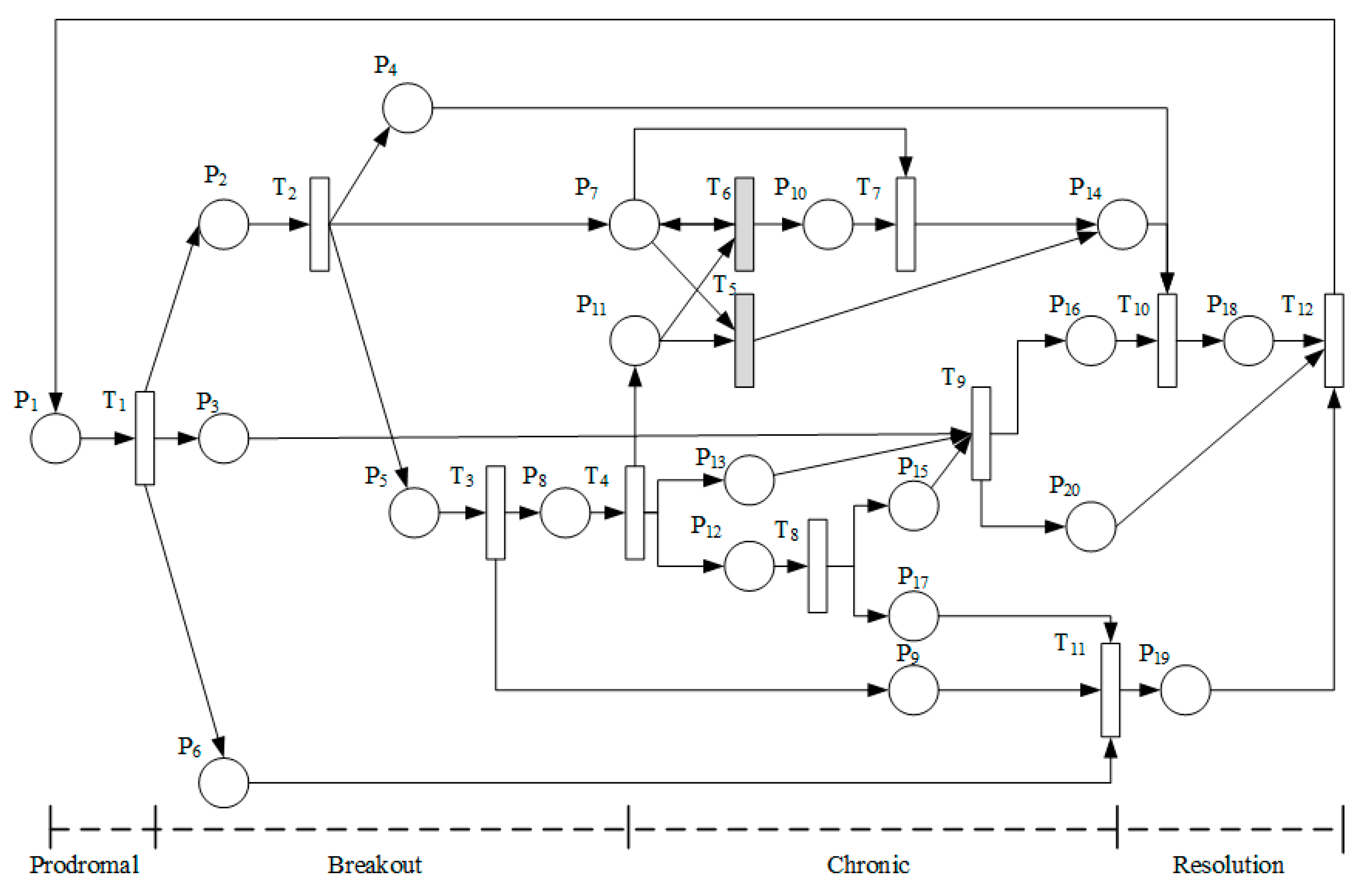
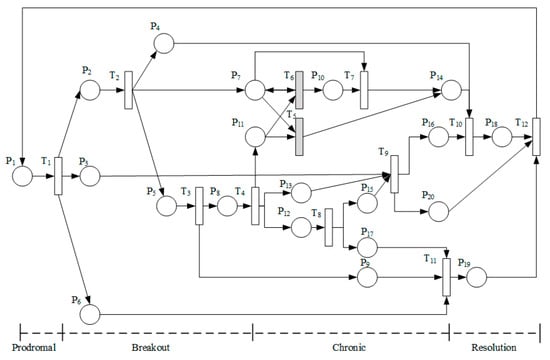
According to the four-stage model of a crisis lifecycle proposed by Fink [67], the ESEGSPN model was constructed and the scenario evolution rules are graphically demonstrated in Figure 9. The model was divided into two evolutionary sub-modules: the upper medical treatment and the lower emergency prevention and control sub-systems. The legend descriptions are provided in Table 3, where the distribution of and is set as a random switch to simulate the evolutionary confliction of different reserve actions of medical resources.
Figure 9.
ESEGSPN model for COVID-19 infectious disease.
Table 3.
Legend for ESEGSPN.
4.2.2. Correctness Validation
The association matrix was obtained from Figure 9, and the T-invariant of the model was calculated according to Equation (8):
Both and satisfy the non-negative integer solutions condition. During the model’s operation, all places were covered, and each place had corresponding input and output transitions. No deadlocks were observed. This indicates that the model was reachable and live, thereby confirming its correctness and effectiveness, making it suitable for analyzing the evolution scenarios of COVID-19 pandemic emergencies.
4.2.3. Scenario States
The initial scenario state of the model was , and for the convenience of recording, the marking was expressed in terms of element numbers, denoted as . If was activated, the token in would move to , , and , and the marking . Table 4 shows 21 scenario states (markings) formed by the evolution rules, with TS and vs. representing the tangible and vanishing states, respectively. The isomorphic SPP reachability diagram is shown in Figure 10, which can visually describe the scenario development situation.
Table 4.
Set of ESEGSPN states.
Figure 10.
Reachability graph of the GSPN.
4.3. Scenario Performance Analysis and Discussion
4.3.1. Static Performance Analysis of the ESE System
The firing rate of each trigger action was parameterized, assuming that and . According to cases and related research [30,68], the values of the other firing rates were set on the basis of the actual evolution time. Table 5 shows the remaining fuzzy numbers and α-cuts representation. The fuzzy steady-state probability distribution was solved according to the algorithm of triangular fuzzy numbers [63] using Equation (11) with the cut set step size 0.1 in the interval . A portion of the results are shown in Table 6 owing to space limitations. The membership functions are depicted in Figure 11.
Table 5.
Fuzzy firing rates and -cut representation.
Table 6.
Steady-state probability confidence intervals.
Figure 11.
Fuzzy steady-state probability.
Thus, the fuzzy steady-state probability can be represented as:
The steady-state probability values were obtained using the center of gravity defuzzification method, where = 0.1812, = 0.1297, = 0.0275, = 0.0648, = 0.0121, = 0.0333, = 0.0123, = 0.0789, = 0.0065, = 0.0022, = 0.0619, = 0.0369, = 0.0034, = 0.1435, = 0.0681, and = 0.1298.
The results show that , , , and , which had higher steady-state probability, should have been focused on during the transmission of the hazard factors. At the early stage of such an event, when new pathogens emerge, active suspected cases, unconfirmed infected persons, and unprotected susceptible persons are essential factors in an event outbreak; during the spread phases, attention should be given to the possibility of social panic events while the susceptible population is not yet protected; for the recovery period, when vaccination creates herd immunity, the continuation of stringent controls to dynamic zero-infection can bring about a severe economic downturn event.
Calculating the busy probability of the SEs from Equations (12) and (13) yielded a fuzzy distribution of each place. Taking as an example, according to the distribution of state attributes in Table 4, the busy probability of social panic was as follows:
Similarly, the busy probability of the other places can be represented thus:
The busy probability of the SEs after defuzzification are shown in Table 7. The places , , , , , and , which had higher busy probability, were analyzed. Specifically, analysis of the evolution of the scenario should focus on the risk of the susceptible population, the admission and treatment status of the ascertained infected, and the active status of the unascertained infected population during the breakout period. Because these elements were the major disaster-affected bodies and infectious sources of the epidemic, it would have been difficult to take targeted intervention measures before fully understanding the keystone pathogen of the epidemic. Their prevention and control processes were also concurrent, resulting in high busy probability and disaster factor accumulation. During the chronic period, social panic and public risk awareness were also prone to maintain a high level because of the public’s fear of infectious diseases, concern about epidemic events, and self-protection awareness. Towards the resolution period, the busy probability of economic downturn was also relatively high as epidemic prevention and control measures such as regional closed-loop management were used to control the deterioration of the epidemic, inevitably limiting socio-economic activities.
Table 7.
Busy probability of places.
The fuzzy distribution of the TEs could be calculated from Equation (15), which solves the utilization rate .
Defuzzification was used to derive the utilization rate of TEs, where = 0.1812, = 0.1297, = 0.0275, = 0.0648, = 0.0365, = 0.0454, = 0.1303, = 0.1300, = 0.3031, and = 0.1298.
The utilization rates of transitions such as , , , , , and were considerably higher than that of others, which reflects that those TEs were relatively time-consuming in the overall scenario evolution system. Vaccine development and vaccination took the maximum time. Therefore, it was necessary to strengthen the efficiency of extensive medical research and clinical trials during the vaccine development phase. In addition, population movement accelerated the spread of the epidemic and led to the outbreak. To decrease the spread of the virus, it was necessary to promote vaccination to protect susceptible populations (the hazard-affected body). Timely diagnosis and isolation and regional closed-loop management were necessary to reduce the effective reproduction number and increase the efficiency of patient admission and transfer to control the source of infection. The normalization of prevention and control needed to be promoted gradually at the tail end of the epidemic. One of the crucial tasks in the resolution period was to grasp the balance between the restriction and relaxation of COVID-19 management measures.
4.3.2. ESE Dynamic Simulation and Discussion
To study the evolutionary trends under the interaction of scenario elements, scenario evolutionary constraints were changed to analyze the system evolution horizontally and vertically. All relevant images were plotted, but some representative simulations were selected to illustrate the scenario dynamic analysis ability of the ESEGSPN.
Firstly, we simulated the trend of steady-state probability, state busy probability, and trigger utilization rate affected by a specific constraint to discuss the impact of the trigger element on the scenario horizontally. Assuming that only the speed of the nucleic acid amplification test and closed-loop management changed while the remaining evolution constraints were constant, was taken as the independent variable, and the corresponding curves of the scenario states changed, as shown in Figure 12a. The steady-state probabilities of decreased rapidly and other scenario states improved, especially , , and . This trend suggests that with the improvement of the infectious source control efficiency, the prodromal period of an epidemic event will be relatively longer, the outbreak period will be relatively shorter, and the whole epidemic evolution system will be more resilient.
Figure 12.
Scenario evolution trend with change in trigger elements. (a) Variation of steady-state probability with change in random switch. (b) Variation of the busy probability with change in the random switch. (c) Variation of the utilization with change in the random switch. (d) Variation of average system evolution time.
A noticeable phenomenon is that the steady-state probability of scenario state appeared to increase sharply and then decrease steadily. It was further analyzed by simulating the busy probability and utilization of each scenario element, as shown in Figure 12b,c. These scenario elements did not follow a similar trend. However, the figure still conveys some important information. If increases, the busy probabilities of , , , , , and decrease, while the others increase, with higher growth in , , and . It shows that the speed of nucleic acid screening determines the efficiency of control of sources of infection, with active unascertained infected and ascertained infected individuals moving quickly into closed-loop management, which means the adequate flow of information on sources of infection and effective control of the sources of infection. This process requires the support of emergency supplies, which are limited in reserve. Therefore, it is necessary to make good emergency supplies to prevent the expansion of an epidemic event. The easier it is to control the source of infection, the more the level of herd immunity decreases and the risk to susceptible individuals persists, and there is still a need to strengthen public health interventions and promote vaccination for major infectious diseases. It is worth paying attention to the fact that while prevention and control work can raise public awareness of risks, social panic and the public awareness of cooperation may also be related to closed-loop management. Therefore, attention should also be paid to ways and means of carrying out prevention and control work to minimize the impact on the normal life of the people, which may result in a socio-economic downturn.
Secondly, we compared the trend of the busy probability of a particular state element influenced by different TEs separately to discover the key associated elements vertically. Based on Table 7, the highest busy probability () was selected for simulation, as shown in Figure 12d. The most substantial decrease in with increasing suggests that promoting vaccination was effective in reducing the risk to susceptible individuals. Furthermore, it was necessary to accelerate the diagnosis and quarantine of suspected cases and achieve timely case reporting, efficient epidemiological investigation and information dissemination, and public education on non-pharmacological interventions to protect the susceptible populations.
Thirdly, the probability distribution of random switches was changed to analyze the confliction details of the model. Assuming that the probability that the medical stockpile is adequate increases from 0 to 1, the steady-state probability of the scenario state changes, as shown in Figure 13a, and the busy probability and utilization rate are shown in Figure 13b,c, respectively. The steady-state probabilities of the scenario states and increased more significantly, while and decreased. This scenario state change suggests that ensuring medical stockpiles and material support may reduce the pressure of social resource coordination and allocation. It is vital to meet the medical supply gap and relieve the burden on the healthcare system, enable the sufficient treatment of patients, and ensure the safety of medical staff, all of which improve the efficiency of the evolution of the medical treatment subsystem. The random switch setting provided a more detailed description of the variables and strengthened the presentation of the scenario evolution analysis.
Figure 13.
Scenario evolution trend with change in . (a) Variation of steady-state probability with change in random switch. (b) Variation of the busy probability with change in the random switch. (c) Variation of the utilization with change in the random switch. (d) Variation of average system evolution time.
Finally, a sensitivity analysis was performed to analyze the key responses that influenced the scenario evolution of the epidemic event. Equation (18) was used to calculate the average execution time of the system. A subsystem after the mass migration of the population was analyzed, and the average evolution time of the epidemic event from outbreak to normalization could be solved thus:
In Figure 13d, the average time decreases as the rate of each trigger element increases, where improving the effectiveness of vaccine development and vaccination and completing the protection of susceptible populations could maximize the reduction of the evolution time and accelerate the system process. Increasing the speed of coordination of social resources would result in the fastest stabilization point of the evolution time of the system, which means that timely replenishment of supplies could quickly steer the emergency for the better. Moreover, the screening and infectious sources management and the treatment and transfer of infected patients can also facilitate the evolution. There is flexibility for improvement of these emergency management measures that could have enhanced the COVID-19 response more effectively.
The above discussions are consistent with the evaluation results of existing studies on COVID-19 emergency management. For example, Xiao [69] found that measures such as NPI, isolation, and improved healthcare resources could have significantly reduced the effective reproduction number. Zhu [70] concluded from the logistic analysis that the efficiency of successive nucleic acid amplification tests directly affected the increase of infected cases, and vaccine coverage could have effectively controlled outbreaks. The epidemic evolution scenario analyzed in the case is limited to a partial emergency management perspective to illustrate the ESEGSPN methodology. For its infectious disease development characteristics, public health intervention methods, and derivative public opinion events, readers can refer to the literature [64,71,72].
5. Conclusions
The evolution of emergencies is fraught with uncertainty. With the release of hazards and the intervention of emergency responses, the event system situation is constantly changing, leading to the continuous evolution of various risks, which brings challenges to emergency management. Scenario modelling aims to assist decision-makers in uncovering the intrinsic patterns of a major emergency evolution, improve the ability of emergency situational awareness, and evaluate the effectiveness of management. Therefore, this paper provides a deeper insight into ESE, proposes the ESEGSPN method to model the evolution process of emergency, improves the construction and uncertainty expression strategy, and simulates and discusses the ESE system of the COVID-19 epidemic. The method contains five modules: (1) integrates ontology and knowledge element models to define the ESE system and capture scenario TEs, SEs, and attribute evolution relationships; (2) maps the knowledge elements in the scenarios to the GSPN to visually describe the evolution characteristics and behavior; (3) uses triangular fuzzy numbers to improve the model accuracy and a random switch to represent the evolution confliction to make the model more realistic; (4) adopts isomorphic EMC and extension principles to solve the compressed steady-state probability and further analyze the critical factors affecting the event evolution; and (5) identifies key trigger behaviors based on the dynamics of the scenario situation and puts forward suggestions for improvement.
This paper takes COVID-19 as an example to illustrate the process and key steps of scenario deduction. The emergency is regarded as a dynamic complex system, and the questions “what will happen” and “what could happen” can be answered respectively by static forward-looking analysis and dynamic exploratory analysis. According to the result of the case study, the proposed method can identify the critical scenarios and evolutionary behaviors of an emergency, assist managers in targeted improvement of emergency management, and provide a reference for disaster response and decision-making. Scenario construction based on the ESE framework reduces the expert workload, and scenario analysis with GSPN and temporal parameters avoids subjectivity in probabilistic reasoning. It can not only characterize the complex logic of emergency development but also analyze system performance dynamically, which can be used for emergency assessment and situation awareness. We concluded that attention should be paid to the critical scenarios and corresponding factors that affect the development of emergency dynamics and specifically improve the emergency responses used to control undesirable situations.
It should be noted that scenario analysis is a future-oriented technology, which means that future-based validation has always been challenging. We will further investigate alternative approaches to modelling the emergency scenario evolution system and clarify the validity of the framework by a comparison of the different alternatives. Meanwhile, this study focuses on the dynamic characterization of the evolutionary behavior of emergency scenarios, whereas emergency uncertainty is far more complex than presented by the model. It may be interesting to integrate real-time data streams to carry out scenario analysis, incorporating time-varying features in the future. The limitation of the research lies in the manual extraction of knowledge elements based on case studies, which may impact the efficiency of scenario construction. Future work will integrate deep learning and artificial intelligence technologies to expand the channels for scenario knowledge element extraction.
Author Contributions
Conceptualization, Y.S. and H.X.; methodology, H.X. and D.F.; software, H.X.; validation, H.X. and D.F.; formal analysis, H.X.; investigation, H.X. and X.S.; resources, Y.S.; data curation, H.X.; writing—original draft preparation, H.X.; writing—review and editing, D.F. and H.X.; visualization, H.X. and X.S.; supervision, D.F.; project administration, Y.S.; funding acquisition, Y.S. All authors have read and agreed to the published version of the manuscript.
Funding
This research was funded by the National Social Science Fund of China, grant number 21&ZD127.
Data Availability Statement
Research data for this article can be requested from the corresponding author.
Conflicts of Interest
The authors declare no conflicts of interest.
References
- Mietzner, D.; Reger, G. Advantages and disadvantages of scenario approaches for strategic foresight. Int. J. Technol. Intell. Plan. 2005, 1, 220–239. [Google Scholar] [CrossRef]
- Bradfield, R.; Wright, G.; Burt, G.; Cairns, G.; Heijden, K.V.D. The origins and evolution of scenario techniques in long range business planning. Futures 2005, 37, 795–812. [Google Scholar] [CrossRef]
- Kahn, H.; Hillegas, M.R. Through a Glass Darkly. Book Reviews: The Year 2000. A Framework for Speculation on the Next Thirty-Three Years; The Future as Nightmare. Science 1968, 160, 200–201. [Google Scholar] [CrossRef]
- Stefano, T.; Roberto, T.; Lidia, B.; Alberto, A.; Annalisa, G.; Richard, G.; Nathalia, V.; Stefan, S. Handbook on Tsunami Hazards and Damage Scenarios; Joint Research Center, EU Publications Website: Ispra, Italy, 2011. [Google Scholar]
- Peterson, G.D.; Cumming, G.S.; Carpenter, S.R. Scenario planning: A tool for conservation in an uncertain world. Conserv. Biol. 2003, 17, 358–366. [Google Scholar] [CrossRef]
- Banuls, V.A.; Turoff, M. Scenario construction via Delphi and cross-impact analysis. Technol. Forecast. Soc. 2011, 78, 1579–1602. [Google Scholar] [CrossRef]
- Varum, C.A.; Melo, C. Directions in scenario planning literature—A review of the past decades. Futures 2010, 42, 355–369. [Google Scholar] [CrossRef]
- Stewart, T.J.; French, S.; Rios, J. Integrating multicriteria decision analysis and scenario planning—Review and extension. Omega-Int. J. Manag. Sci. 2013, 41, 679–688. [Google Scholar] [CrossRef]
- Qie, Z.; Rong, L. A scenario modelling method for regional cascading disaster risk to support emergency decision making. Int. J. Disast. Risk Reduct. 2022, 77, 103102. [Google Scholar] [CrossRef]
- Meng, L.; Cheng, W. A dynamic emergency decision support model for emergencies in urban areas. Int. J. Disast. Risk Reduct. 2023, 95, 12. [Google Scholar] [CrossRef]
- Duan, J.L.; Lin, Z.B.; Jiao, F.; Jiang, Y.X.; Chen, K.X. A dynamic case-based reasoning system for responding to infectious disease outbreaks. Expert. Syst. Appl. 2022, 204, 8. [Google Scholar] [CrossRef]
- Chang, M.; Tseng, Y.; Chen, J. A scenario planning approach for the flood emergency logistics preparation problem under uncertainty. Transp. Res. E-Log. 2007, 43, 737–754. [Google Scholar] [CrossRef]
- Qian, Y.; Huang, J.; Zhao, L.; Cheong, I.H.; Cao, S.; Xiong, L.; Zhu, Q. Which Matters More in Fighting COVID-19-Government Policy or Community Participation ? Front. Public Health 2022, 10, 11. [Google Scholar] [CrossRef] [PubMed]
- Zhou, J.; Reniers, G. Petri-net based modeling and queuing analysis for resource-oriented cooperation of emergency response actions. Process Saf. Environ. 2016, 102, 567–576. [Google Scholar] [CrossRef]
- Kabir, S.; Papadopoulos, Y. Applications of Bayesian networks and Petri nets in safety, reliability, and risk assessments: A review. Saf. Sci. 2019, 115, 154–175. [Google Scholar] [CrossRef]
- Li, Q.; Deng, Y.; Liu, C.; Zeng, Q.; Lu, Y. Modeling and analysis of subway fire emergency response: An empirical study. Saf. Sci. 2016, 84, 171–180. [Google Scholar] [CrossRef]
- Zhou, J.; Reniers, G. Probabilistic Petri-net addition enabling decision making depending on situational change: The case of emergency response to fuel tank farm fire. Reliab. Eng. Syst. Safe 2020, 200, 12. [Google Scholar] [CrossRef]
- Li, X.; Ma, J.; Pasman, H.; Zhang, R. Dynamic risk investigation of urban natural gas pipeline accidents using Stochastic Petri net approach. Process Saf. Environ. 2023, 178, 933–946. [Google Scholar] [CrossRef]
- Lin, C. Stochastic Petri Net and System Performance Evaluation; Tsinghua University Press: Beijing, China, 2005; pp. 30–33. [Google Scholar]
- Balbo, G. Introduction to Generalized Stochastic Petri Nets. In Proceedings of the Formal Methods for Performance Evaluation, International School on Formal Methods for the Design of Computer, Communication & Software Systems, Sfm, Bertinoro, Italy, 28 May–2 June 2007. [Google Scholar]
- Li, C.; Ding, L.; Fang, Q. Dynamic Simulation of the Probable Propagation of a Disaster in an Engineering System Using a Scenario-Based Hybrid Network Model. IEEE Trans. Eng. Manag. 2024, 71, 1490–1503. [Google Scholar] [CrossRef]
- Rocchetta, R.; Crespo, L.G. A scenario optimization approach to reliability-based and risk-based design: Soft-constrained modulation of failure probability bounds. Reliab. Eng. Syst. Safe 2021, 216, 15. [Google Scholar] [CrossRef]
- Yuan, C.; Hu, Y.; Zhang, Y.; Zuo, T.; Wang, J.; Fan, S. Evaluation on consequences prediction of fire accident in emergency processes for oil-gas storage and transportation by scenario deduction. J. Loss Prev. Proc. 2021, 72, 18. [Google Scholar] [CrossRef]
- Shi, L.; Yang, X.; Li, J.; Wu, J.; Sun, H. Scenario construction and deduction for railway emergency response decision-making based on network models. Inf. Sci. 2022, 588, 331–349. [Google Scholar] [CrossRef]
- Xie, X.; Tian, Y.; Wei, G. Deduction of sudden rainstorm scenarios: Integrating decision makers’ emotions, dynamic Bayesian network and DS evidence theory. Nat. Hazards 2023, 116, 2935–2955. [Google Scholar] [CrossRef]
- Gao, S.; Wang, H. Scenario prediction of public health emergencies using infectious disease dynamics model and dynamic Bayes. Future Gener. Comput. Syst. 2022, 127, 334–346. [Google Scholar] [CrossRef]
- Zhang, Y.; Weng, W.G.; Huang, Z.L. A scenario-based model for earthquake emergency management effectiveness evaluation. Technol. Forecast. Soc. 2018, 128, 197–207. [Google Scholar] [CrossRef]
- Xie, T.; Ni, M.; Zhang, Z.; Wei, Y. Parallel Simulation Decision-Making Method for a Response to Unconventional Public Health Emergencies Based on the Scenario-Response Paradigm and Discrete Event System Theory. Disaster Med. Public 2019, 13, 1017–1027. [Google Scholar] [CrossRef]
- Chen, C.; Yang, Y.; Wang, M.; Zhang, X. Characterization and evolution of emergency scenarios using hybrid Petri net. Process Saf. Environ. 2018, 114, 133–142. [Google Scholar] [CrossRef]
- Ouyang, T.H.; Zheng, S.W.; Cheng, Y. The Construction of a Governance System for Large-scale Public Health Emergency: A case study based on the Chinese scenario. J. Manag. World 2020, 36, 19–32. [Google Scholar] [CrossRef]
- Yang, F.; Yao, L.Y. Research on Scenario Element Extraction from Intelligence Resources on Hazardous Chemical Accidents. J. China Soc. Sci. Tech. Inf. 2019, 38, 586–594. [Google Scholar] [CrossRef]
- Shi, P. Theory on disaster science and disaster dynamics. J. Nat. Disasters 2002, 11, 1–9. [Google Scholar] [CrossRef]
- Wang, D.; Wan, K.; Ma, W. Emergency decision-making model of environmental emergencies based on case-based reasoning method. J. Environ. Manag. 2020, 262, 110382. [Google Scholar] [CrossRef]
- Xie, X.; Huang, L.; Marson, S.M.; Wei, G.; Glade, T.; Murty, T.S. Emergency response process for sudden rainstorm and flooding: Scenario deduction and Bayesian network analysis using evidence theory and knowledge meta-theory. Nat. Hazards 2023, 117, 3307–3329. [Google Scholar] [CrossRef]
- Yu, X.B.; Yu, X.R.; Li, C.L.; Ji, Z.H. Information diffusion-based risk assessment of natural disasters along the Silk Road Economic Belt in China. J. Clean. Prod. 2020, 244, 12. [Google Scholar] [CrossRef]
- Zou, Y.; Huang, Y.; Wang, Y.; Zhou, F.; Xia, Y.; Shen, Z. The Construction of Urban Rainstorm Disaster Event Knowledge Graph Considering Evolutionary Processes. Water 2024, 16, 942. [Google Scholar] [CrossRef]
- Wang, J.; Gu, X.; Huang, T. Using Bayesian networks in analyzing powerful earthquake disaster chains. Nat. Hazards 2013, 68, 509–527. [Google Scholar] [CrossRef]
- Banuls, V.A.; Turoff, M.; Hiltz, S.R. Collaborative scenario modeling in emergency management through cross-impact. Technol. Forecast. Soc. 2013, 80, 1756–1774. [Google Scholar] [CrossRef]
- Yang, Q.; Liu, X.X.; Chen, R.Q.; Cai, W.T. Risk identification model of unconventional crisis based on immune system. J. Manag. Sci. China 2015, 18, 49–61. [Google Scholar] [CrossRef]
- Liu, S.; Li, W.; Gao, P.; Sun, Y. Modeling and performance analysis of gas leakage emergency disposal process in gas transmission station based on Stochastic Petri nets. Reliab. Eng. Syst. Safe 2022, 226, 10. [Google Scholar] [CrossRef]
- Chen, Y.; Zhang, J.; Zhou, A.; Yin, B. Modeling and analysis of mining subsidence disaster chains based on stochastic Petri nets. Nat. Hazards 2018, 92, 19–41. [Google Scholar] [CrossRef]
- Nyvlt, O.; Haugen, S.; Ferkl, L. Complex accident scenarios modelled and analysed by Stochastic Petri Nets. Reliab. Eng. Syst. Safe 2015, 142, 539–555. [Google Scholar] [CrossRef]
- Zhong, M.; Shi, C.; Fu, T.; He, L.; Shi, J. Study in performance analysis of China Urban Emergency Response System based on Petri net. Saf. Sci. 2010, 48, 755–762. [Google Scholar] [CrossRef]
- Zeng, Q.; Liu, C.; Duan, H.; Zhou, M. Resource Conflict Checking and Resolution Controller Design for Cross-Organization Emergency Response Processes. IEEE Trans. Syst. Man Cybern. Syst. 2020, 50, 3685–3700. [Google Scholar] [CrossRef]
- Sun, X.; Yu, Z.; Gao, H.; Li, X. Trustworthiness analysis and evaluation for command and control cyber-physical systems using generalized stochastic Petri nets. Inf. Sci. 2023, 638, 118942. [Google Scholar] [CrossRef]
- Liu, H.; You, J.; Li, Z.; Tian, G. Fuzzy Petri nets for knowledge representation and reasoning: A literature review. Eng. Appl. Artif. Intel. 2017, 60, 45–56. [Google Scholar] [CrossRef]
- Hu, H.; Yu, J.; Li, Z.; Chen, J.; Hu, H. Modeling and Analysis of Cyber—Physical System Based on Object-Oriente Generalized Stochastic Petri Net. IEEE Trans. Reliab. 2021, 70, 1271–1285. [Google Scholar] [CrossRef]
- Emergency Response Law of the People’s Republic of China (2024 Revision). 2024. Available online: https://www.gov.cn/yaowen/liebiao/202406/content_6960130.htm (accessed on 29 June 2024).
- Gault, F.D.; Hamilton, K.E.; Hoffman, R.B.; McInnis, B.C. The design approach to socio-economic modelling. Futures 1987, 19, 3–25. [Google Scholar] [CrossRef]
- Jiang, H. The Study on the Issues of Scenario Evolvement in Real-time Decision Making of Infrequent Fatal Emergencies. J. Huazhong Univ. Sci. Technol. 2009, 23, 104–108. [Google Scholar]
- Wang, Y. Knowledge and representation of model management. J. Syst. Eng. 2011, 26, 850–856. [Google Scholar]
- Xu, J.; Nyerges, T.L.; Nie, G. Modeling and representation for earthquake emergency response knowledge: Perspective for working with geo-ontology. Int. J. Geogr. Inf. Sci. 2014, 28, 185–205. [Google Scholar] [CrossRef]
- Lagoze, C.; Hunter, J. The ABC Ontology and Model. In Proceedings of the International Conference on Dublin Core & Metadata Applications, Dublin, Ireland, 24 October 2001. [Google Scholar]
- Qie, Z.; Rong, L. An integrated relative risk assessment model for urban disaster loss in view of disaster system theory. Nat. Hazards 2017, 88, 165–190. [Google Scholar] [CrossRef]
- Fan, W.C.; Liu, Y.; Weng, W.G. Triangular framework and “4+1” methodology for public security science and technology. Sci. Technol. Rev. 2009, 27, 3. [Google Scholar] [CrossRef]
- Yang, P.; Huang, X.; Peng, L.; Zheng, Z.; Wu, X.; Xing, C. Safety evaluation of major hazard installations based on regional disaster system theory. J. Loss Prev. Proc. 2021, 69, 104346. [Google Scholar] [CrossRef]
- Balbo, G.; Bruell, S.C.; Ghanta, S. Combining queueing network and Generalized Stochastic Petri Net models for the analysis of some software blocking phenomena. IEEE Trans. Softw. Eng. 1986, SE-12, 561–576. [Google Scholar] [CrossRef]
- Sun, H.L.; Liu, J.G.; Han, Z.Q.; Jiang, J. Stochastic Petri Net Based Modeling of Emergency Medical Rescue Processes during Earthquakes. J. Syst. Sci. Complex. 2021, 34, 1063–1086. [Google Scholar] [CrossRef] [PubMed]
- Li, X.; Shi, Y.; Wang, Z.; Zhang, W. Modified Stochastic Petri Net-Based Modeling and Optimization of Emergency Rescue Processes during Coal Mine Accidents. Geofluids 2021, 2021, 13. [Google Scholar] [CrossRef]
- Liu, Q.; Guo, K.; Wu, X.; Xiao, Z.; Zhang, L. Simulation-based rescue plan modeling and performance assessment towards resilient metro systems under emergency. Reliab. Eng. Syst. Safe 2024, 241, 109642. [Google Scholar] [CrossRef]
- Tuysuz, F.; Kahraman, C. Modeling a flexible manufacturing cell using stochastic Petri nets with fuzzy parameters. Expert. Syst. Appl. 2010, 37, 3910–3920. [Google Scholar] [CrossRef]
- Liu, F.; Heiner, M.; Yang, M. Fuzzy Stochastic Petri Nets for Modeling Biological Systems with Uncertain Kinetic Parameters. PLoS ONE 2016, 11, e0149674. [Google Scholar] [CrossRef]
- Dubois, D.; Prade, H. Fuzzy Sets and Systems: Theory and Applications; Academic Press: Cambridge, MA, USA, 1980. [Google Scholar]
- Hartley, D.M.; Perencevich, E.N. Public Health Interventions for COVID-19 Emerging Evidence and Implications for an Evolving Public Health Crisis. Jama-J. Am. Med. Assoc. 2020, 323, 1908–1909. [Google Scholar] [CrossRef]
- Cai, Y.; Golay, M.W. A dynamic Bayesian network-based emergency decision-making framework highlighting emergency propagations: Illustrated using the Fukushima nuclear accidents and the Covid-19 pandemic. Risk Anal. 2023, 43, 480–497. [Google Scholar] [CrossRef]
- Abdalla, W.; Renukappa, S.; Suresh, S. An evaluation of critical knowledge areas for managing the COVID-19 pandemic. J. Knowl. Manag. 2022, 26, 2634–2667. [Google Scholar] [CrossRef]
- Fink, S. Crisis Management: Planning for the Inevitable; American Management Association: New York, NY, USA, 1986; p. 245. [Google Scholar]
- Pan, A.; Liu, L.; Wang, C.; Guo, H.; Hao, X.; Wang, Q.; Huang, J.; He, N.; Yu, H.; Lin, X.; et al. Association of Public Health Interventions With the Epidemiology of the COVID-19 Outbreak in Wuhan, China. Jama-J. Am. Med. Assoc. 2020, 323, 1915–1923. [Google Scholar] [CrossRef] [PubMed]
- Xiao, J.; Hu, J.; He, G.; Liu, T.; Ma, W. The time-varying transmission dynamics of COVID-19 and synchronous actions in China. Int. J. Infect. Dis. 2020, 103, 617–623. [Google Scholar] [CrossRef] [PubMed]
- Zhu, W.; Zhu, Y.; Wen, Z.; Zheng, B.; Xu, A.; Yao, Y.; Wang, W. Quantitative assessment of the effects of massive nucleic acid testing in controlling a COVID-19 outbreak. BMC Infect. Dis. 2022, 22, 11. [Google Scholar] [CrossRef] [PubMed]
- Ma, Q.; Gao, J.; Zhang, W.; Wang, L.; Li, M.; Shi, J.; Zhai, Y.; Sun, D.; Wang, L.; Chen, B.; et al. Spatio-temporal distribution characteristics of COVID-19 in China: A city-level modeling study. BMC Infect. Dis. 2021, 21, 14. [Google Scholar] [CrossRef]
- Li, Y.; Zeng, Y.; Liu, G.; Lu, D.; Yang, H.; Ying, Z.; Hu, Y.; Qiu, J.; Zhang, C.; Fall, K.; et al. Public awareness, emotional reactions and human mobility in response to the COVID-19 outbreak in China—A population-based ecological study. Psychol. Med. 2022, 52, 1793–1800. [Google Scholar] [CrossRef]
Disclaimer/Publisher’s Note: The statements, opinions and data contained in all publications are solely those of the individual author(s) and contributor(s) and not of MDPI and/or the editor(s). MDPI and/or the editor(s) disclaim responsibility for any injury to people or property resulting from any ideas, methods, instructions or products referred to in the content. |
© 2025 by the authors. Licensee MDPI, Basel, Switzerland. This article is an open access article distributed under the terms and conditions of the Creative Commons Attribution (CC BY) license (https://creativecommons.org/licenses/by/4.0/).

















