Integrating Lean Principles into Lean Robotics Systems for Enhanced Production Processes
Abstract
1. Introduction
2. Materials and Methods
- (a)
- Understanding lean principles in manufacturing systems is an initial step that serves as the basis of reviewing the existing literature on lean principles in manufacturing systems. The importance of this method offers insights and potential gaps in the current knowledge. The literature review includes articles from the years 2013 to 2024, along with two articles from 2011 and 2012 on lean robotics, lean manufacturing, and lean principles, ensuring an analysis of the latest knowledge.
- (b) Focus Group Discussion. Robotics engineers are responsible for deciding the best possible solution that can be used to solve the automation problem. This step has recognized the results of integrating lean concepts into robotics systems by contacting directly robotics engineers, delving into their day-to-day activities and challenges. This approach was able to bridge the gap between theory and practice, exploring real-world applications and the potential barriers to integration, and it has examined the advantages of integrating lean principles into robotics systems for improved production operations based on a survey related to the incorporation of lean principles into robotics systems. There were a variety of questions, some with numerical scales and others with text-based responses. The data were analyzed in two steps, with the first step representing the quantitative analysis (numerical answers) as they can be visualized through graphical representations such as histograms and qualitative analysis for textual responses.
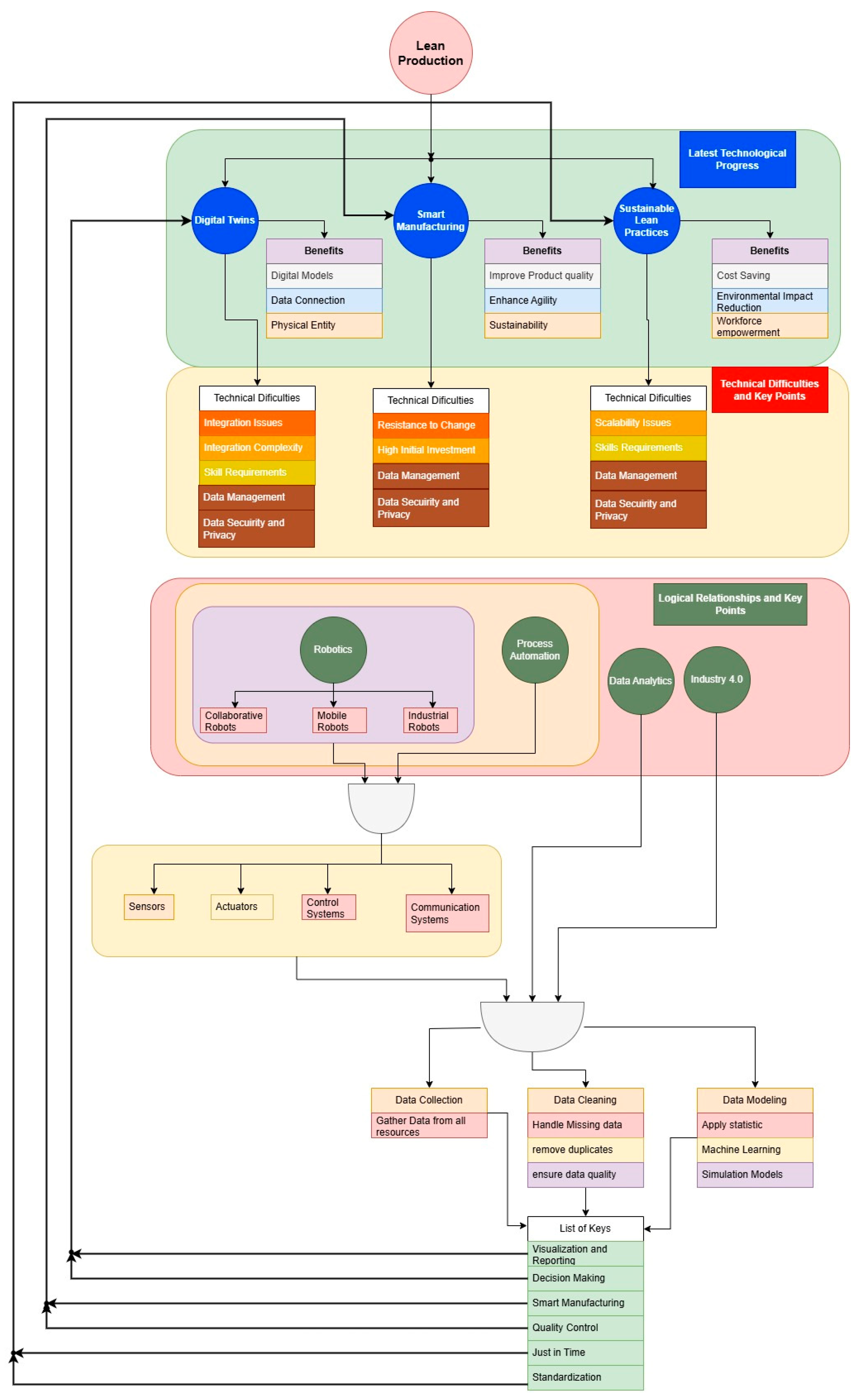
- (c) The role of robotics systems will discuss the advantages of deploying robotics systems in manufacturing applications, and understanding the progress of traditional robotics systems to be leaner and adaptable through a structured approach begins with the definition of lean robotics systems, the historical context of robotics systems, the technological advancement of lean robotics systems, and the lean principles applied in robotics systems.
- (d) Voice of Table Performance Function Deployment (VoT) analysis. Based on the insights gathered from the previous steps, the VoT analysis represents the synthesis tool by identifying the primary functions and scopes that act as a conduit to determine the pathways in integrating lean principles into lean robotics systems. In this context of industrial collaborations, it facilitates the development of lean robotics design aimed to validate potential skills and practices in terms of interruption, quickly adapting to changes, eliminating unnecessary motions, cost savings, and more. The proposed approach can thus be used to assess the performance of different configurations of robotics solutions. This brings together new techniques relating to robotics and manufacturing, leading to advanced manufacturing systems, which in turn offer safer working environments, more optimized operations, and better end user products. Moreover, it assists researchers in identifying the best aspects of lean integration in robotics while offering a fine view of how and where the most frequent research questions are raised.
3. Understanding Lean Principles in Manufacturing Systems
- Transportation: refers to unnecessary movements of products, materials, and data from the process flow, leading to delays and increases in cost;
- Inventory: describes the raw materials, finished goods, and work-in-progress. As a result, excessive inventory will lead to reduced flexibility and increased costs;
- Motion: refers to unimportant steps by workers and equipment during the process flow, which reduces productivity;
- Waiting: indicates the idle time in the process flow while no value was added, leading to decreased efficiency and productivity;
- Overproduction: the process of producing goods and products more than what is required by the customer, which will add more complexity;
- Overprocessing: adding more complexity and doing more work to a product or a process that is unnecessary to meet customer needs;
- Defects: clearly points to defects, errors, or rework in the production, resulting in customer dissatisfaction, potential rework, and higher expenses.
- Specify Value: which describes the customer’s need;
- Identify value stream: identifies all processes from producing to delivering to the final customer;
- Create flow: ensures the process flows smoothly with no interruption;
- Establish pull: refers to “time to market”, which means the customer can pull the product from manufacturing as needed;
- Pursue perfection: make lean thinking a part of the corporate culture.
- Overproduction: in robotics, through precise programming and synchronizing, robots will manufacture an accurate quantity of needed goods;
- Waiting: involves robots operating continuously through effective maintenance and continuous improvement among different parts of the system;
- Transportation: in a robotic context, transportation refers to an efficient routing of materials or products between the robotics stations, leading to an optimized time and reduced risk of damage;
- Motion: includes an efficient and precise pattern or sequence that adds value, eliminating unnecessary adjustments through optimization;
- Defects: such as early detection of defects and minimizing the need for rework or scrap.
4. Direct Engagement with Robotics Engineers
- Lean principles incorporation: The histogram shows a concentration around the mid-scale. This indicates how lean principles are incorporated into robotics systems, and it implies that there is still room for improvement in organizations, while others have already integrated lean principles into their manufacturing systems;
- Resilience consideration: These data illustrate the resilience of lean robotics systems. A higher rating implies a perception of resilience and suggests a diverse range of experience and a possibility of the need for more robust systems;
- Applications of lean principles eliminate specific types of disruptions: These data illustrate how lean principles are applied in robotics systems, how well they work in recovery from disruptions, and how it is important to adopt lean principles;
- Contribution of continuous improvement: The positive impact of improvement and efficiency is determined by the histogram. It demonstrates how much the implementation of lean principles has contributed to continuous improvement;
- Ease of integration: The histogram indicates that there are common challenges observed, and it measures how simple it is to integrate lean concepts into robotics systems and highlights factors that are important for a successful adoption of lean principles;
- Importance of training: The histogram reflects how important it is to provide training on lean robotics applications. The need for training is demonstrated by the higher ratings towards the upper end of the scale;
- Complexity of implementation: The data show how complex it is to implement robotics systems. The histogram demonstrates that the systems are found to be less complex by integrating lean principles into robotics systems.
5. The Role of Robotics Systems in Manufacturing
- “People before robots”: it considers human safety when implementing a robotic system in manufacturing processes, which includes enhancing the work environment and increasing the collaboration between humans and robots;
- “Focusing on the robotics cell output”: it emphasizes the high-quality output of the robotic system to optimize the productivity and efficiency of the robotic cell;
- “Eliminate of waste”: this is one of the lean principles and lean manufacturing systems that is also applied in lean robotics systems to identify any activity or process that does not add value to the final service;
- “Leverage the skills”: it emphasizes that robots should perform repetitive and dangerous tasks that align with their strengths and that humans can perform more creative tasks.
- W = waste (time, material, or energy);
- P = productivity (output per unit of time);
- T = task optimized in HRC.
6. Voice of Use Table Function Deployment Analysis
7. Results and Discussion
8. Conclusions
Author Contributions
Funding
Institutional Review Board Statement
Informed Consent Statement
Data Availability Statement
Conflicts of Interest
References
- Mehta, R.K.; Mehta, D.; Mehta, N.K. Lean manufacturing practices: Problems and prospects. Ann. Fac. Eng. Hunedoara 2012, 10, 119. [Google Scholar]
- Gupta, S.; Jain, S.K. A literature review of lean manufacturing. Int. J. Manag. Sci. Eng. Manag. 2013, 8, 241–249. [Google Scholar] [CrossRef]
- Anvari, A.; Ismail, Y.; Hojjati, S.M.H. A study on total quality management and lean manufacturing: Through lean thinking approach. World Appl. Sci. J. 2011, 12, 1585–1596. Available online: https://www.researchgate.net/publication/267409057_A_Study_on_Total_Quality_Management_and_Lean_Manufacturing_Through_Lean_Thinking_Approach (accessed on 10 January 2025).
- Colim, A.; Morgado, R.; Carneiro, P.; Costa, N.; Faria, C.; Sousa, N.; Rocha, L.A.; Arezes, P. Lean Manufacturing and Ergonomics Integration: Defining Productivity and Wellbeing Indicators in a Human–Robot Workstation. Sustainability 2021, 13, 1931. [Google Scholar] [CrossRef]
- Li, L.-R. Lean Smart Manufacturing in Taiwan—Focusing on the Bicycle Industry. J. Open Innov. Technol. Mark. Complex. 2019, 5, 79. [Google Scholar] [CrossRef]
- Kumar, M.; Vaishya, R. Parag Real-Time Monitoring System to Lean Manufacturing. Procedia Manuf. 2018, 20, 135–140. [Google Scholar] [CrossRef]
- Özkeser, B. Lean Innovation Approach in Industry 5.0; ResearchGate: Berlin, Germany, 2018; Available online: https://www.researchgate.net/publication/324746930_LEAN_INNOVATION_APPROACH_IN_INDUSTRY_50 (accessed on 10 January 2025).
- Delkhosh, A. Lean Automation: Combining Lean with Industrial Robotics in Real Examples. Master’s Thesis, Mälardalen University, Västerås, Sweden, 2012. Available online: https://www.diva-portal.org/smash/record.jsf?pid=diva2%3A588910&dswid=5198 (accessed on 10 January 2025).
- Bokhorst, J.A.; Knol, W.; Slomp, J.; Bortolotti, T. Assessing to what extent smart manufacturing builds on lean principles. Int. J. Prod. Econ. 2022, 253, 108599. [Google Scholar] [CrossRef]
- Oliff, H.; Liu, Y.; Kumar, M.; Williams, M.; Ryan, M. Reinforcement learning for facilitating human-robot-interaction in manufacturing. J. Manuf. Syst. 2020, 56, 326–340. [Google Scholar] [CrossRef]
- Hartanti, L.P.S.; Gunawan, I.; Mulyana, I.J.; Herwinarso, H. Identification of Waste Based on Lean Principles as the Way towards Sustainability of a Higher Education Institution: A Case Study from Indonesia. Sustainability 2022, 14, 4348. [Google Scholar] [CrossRef]
- Leksic, I.; Stefanic, N.; Veza, I. The impact of using different lean manufacturing tools on waste reduction. Adv. Prod. Eng. Manag. 2020, 15, 81–92. [Google Scholar] [CrossRef]
- Wyrwicka, M.K.; Mrugalska, B. Mirages of Lean Manufacturing in Practice. Procedia Eng. 2017, 182, 780–785. [Google Scholar] [CrossRef]
- Voronova, O. Improvement of warehouse logistics based on the introduction of lean manufacturing principles. Transp. Res. Procedia 2022, 63, 919–928. [Google Scholar] [CrossRef]
- Synnes, E.L.; Welo, T. Using Lean to Transform the Product Development Process in a Marine Company: A Case Study. Procedia CIRP 2022, 109, 623–628. [Google Scholar] [CrossRef]
- McKie, M.; Jones, R.; Miles, J.; Jones, I. Implementing Digitalised Lean Manufacturing Training in a UK Engine Manufacturing Centre During the SARS-CoV2 Pandemic of 2020. Procedia Manuf. 2021, 55, 571–579. [Google Scholar] [CrossRef] [PubMed]
- Lakshmanan, R.; Nyamekye, P.; Virolainen, V.-M.; Piili, H. The convergence of lean management and additive manufacturing: Case of manufacturing industries. Clean. Eng. Technol. 2023, 13, 100620. [Google Scholar] [CrossRef]
- Raweewan, M.; Kojima, F. Digital Lean Manufacturing—Collaborative University-Industry Education in Systems Design for Lean Transformation. Procedia Manuf. 2020, 45, 183–188. [Google Scholar] [CrossRef]
- Marinelli, M. Human–Robot Collaboration and Lean Waste Elimination: Conceptual Analogies and Practical Synergies in Industrialized Construction. Buildings 2022, 12, 2057. [Google Scholar] [CrossRef]
- Castaneda, J.A.C.; Mudireddy, V.; Martinez, P.; Ahmad, R. Addressing Waste During the Design Phase: A Matrix Model for the Interactions Between Robotic Systems and Lean Principles. In Proceedings of the 30th Annual Conference of the International Group for Lean Construction (IGLC), Edmonton, AB, Canada, 25–31 July 2022; Available online: https://iglc.net/Papers/Details/2027 (accessed on 10 January 2025).
- Haidegger, T. Taxonomy and Standards in Robotics. In Encyclopedia of Robotics; Springer: Berlin/Heidelberg, Germany, 2022. [Google Scholar] [CrossRef]
- Stefanac, T.; Colomo-Palacios, R. NoOps—A Multivocal literature review. Procedia Comput. Sci. 2022, 196, 167–174. [Google Scholar] [CrossRef]
- Ahmad, R.; Vàzquez, C.; Roman, A.; Romero, D.; Bača, D. TEC Smart Factory Lab for Learning “Lean Robotics”. In Proceedings of the 13th Conference on Learning Factories (CLF 2023), Reutlingen, Germany, 9–11 May 2023; Social Science Research Network. RELX Group: Ansterdam, The Netherlands, 2023. [Google Scholar] [CrossRef]
- Sobaszek, A. Lean Robotics Approach to the Scheduling of Robotic Adhesive Dispensing Process. Adv. Sci. Technol. Res. J. 2022, 16, 136–146. [Google Scholar] [CrossRef]
- Michalos, G.; Makris, S.; Tsarouchi, P.; Guasch, T.; Kontovrakis, D.; Chryssolouris, G. Design Considerations for Safe Human-robot Collaborative Workplaces. Procedia CIRP 2015, 37, 248–253. [Google Scholar] [CrossRef]
- Dröder, K.; Bobka, P.; Germann, T.; Gabriel, F.; Dietrich, F. A Machine Learning-Enhanced Digital Twin Approach for Human-Robot-Collaboration. Procedia CIRP 2018, 76, 187–192. [Google Scholar] [CrossRef]
- Baskaran, S.; Niaki, F.A.; Tomaszewski, M.; Gill, J.S.; Chen, Y.; Jia, Y.; Mears, L.; Krovi, V. Digital Human and Robot Simulation in Automotive Assembly using Siemens Process Simulate: A Feasibility Study. Procedia Manuf. 2019, 34, 986–994. [Google Scholar] [CrossRef]
- Malik, A.A.; Bilberg, A. Digital twins of human robot collaboration in a production setting. Procedia Manuf. 2018, 17, 278–285. [Google Scholar] [CrossRef]
- Emeric, C.; Geoffroy, D.; Paul-Eric, D. Development of a new robotic programming support system for operators. Procedia Manuf. 2020, 51, 73–80. [Google Scholar] [CrossRef]
- Meyes, R.; Tercan, H.; Roggendorf, S.; Thiele, T.; Büscher, C.; Obdenbusch, M.; Brecher, C.; Jeschke, S.; Meisen, T. Motion Planning for Industrial Robots using Reinforcement Learning. Procedia CIRP 2017, 63, 107–112. [Google Scholar] [CrossRef]
- Stulp, F.; Sigaud, O. Robot Skill Learning: From Reinforcement Learning to Evolution Strategies. Paladyn. J. Behav. Robot. 2013, 4, 49–61. [Google Scholar] [CrossRef]
- Kim, M.J.; Chi, H.-L.; Wang, X.; Ding, L. Automation and Robotics in Construction and Civil Engineering. J. Intell. Robot. Syst. 2015, 79, 347–350. [Google Scholar] [CrossRef]
- Schumacher, S.; Hall, R.; Bildstein, A.; Bauernhansl, T. Toolbox Lean 4.0—Development and Implementation of a Database Approach for the Management of Digital Methods and Tools. Procedia CIRP 2022, 107, 776–781. [Google Scholar] [CrossRef]
- Hariyani, D.; Mishra, S. Drivers for the adoption of integrated sustainable green lean six sigma agile manufacturing system (ISGLSAMS) and research directions. Clean. Eng. Technol. 2022, 7, 100449. [Google Scholar] [CrossRef]
- Dossou, P.E.; Torregrossa, P.; Martinez, T. Industry 4.0 concepts and lean manufacturing implementation for optimizing a company logistics flows. Procedia Comput. Sci. 2022, 200, 358–367. [Google Scholar] [CrossRef]
- Coetzee, R.; Van der Merwe, K.; Van Dyk, L. Lean implementation strategies: How are the Toyota way principles addressed? S. Afr. J. Ind. Eng. 2016, 27, 79–91. [Google Scholar] [CrossRef]
- Thangarajoo, Y.; Smith, A. Lean thinking: An overview. Ind. Eng. Manag. 2015, 4, 2169-0316. [Google Scholar] [CrossRef]
- Nikolić, N.; Djapan, M.; Damjanovic, A.; Radenkovic, M.; Macuzic, I. Implementation of robotics for lean manufacturing improvement. Int. J. Qual. Res. 2023, 17, 1127–1140. [Google Scholar] [CrossRef]
- Ribeiro, T.B.; Ferreira, L.M.D.; Magalhães, V.S.; Azevedo, S.G. Analysis of the Impact of Lean and Green Practices in Manufacturing Companies: An Exploratory Study. IFAC-PapersOnLine 2022, 55, 2419–2424. [Google Scholar] [CrossRef]
- Kolla, S.; Minufekr, M.; Plapper, P. Deriving essential components of lean and industry 4.0 assessment model for manufacturing SMEs. Procedia CIRP 2019, 81, 753–758. [Google Scholar] [CrossRef]
- Hoellthaler, G.; Braunreuther, S.; Reinhart, G. Digital Lean ProductionAn Approach to Identify Potentials for the Migration to a Digitalized Production System in SMEs from a Lean Perspective. Procedia CIRP 2018, 67, 522–527. [Google Scholar] [CrossRef]
- Wagner, T.; Herrmann, C.; Thiede, S. Industry 4.0 Impacts on Lean Production Systems. Procedia CIRP 2017, 63, 125–131. [Google Scholar] [CrossRef]
- Dombrowski, U.; Richter, T.; Krenkel, P. Interdependencies of Industrie 4.0 & Lean Production Systems: A Use Cases Analysis. Procedia Manuf. 2017, 11, 1061–1068. [Google Scholar] [CrossRef]
- Cagnetti, C.; Gallo, T.; Silvestri, C.; Ruggieri, A. Lean production and Industry 4.0: Strategy/management or technique/implementation? A systematic literature review. Procedia Comput. Sci. 2021, 180, 404–413. [Google Scholar] [CrossRef]
- Hoellthaler, G.; Meister, F.; Braunreuther, S.; Reinhart, G. Function framework for describing digital technologies in the context of lean production. Procedia CIRP 2020, 88, 167–172. [Google Scholar] [CrossRef]
- Dillinger, F.; Tropschuh, B.; Dervis, M.Y.; Reinhart, G. A Systematic Approach to Identify the Interdependencies of Lean Production and Industry 4.0 Elements. Procedia CIRP 2022, 112, 85–90. [Google Scholar] [CrossRef]
- Romanov, D.; Korostynska, O.; Lekang, O.I.; Mason, A. Towards human-robot collaboration in meat processing: Challenges and possibilities. J. Food Eng. 2022, 331, 111117. [Google Scholar] [CrossRef]
- Skrzek, M.; da Silva, L.L.; Szejka, A.L. Towards a smart reconfiguration process for complex product manufacturing based on industrial robot cells. IFAC-PapersOnLine 2022, 55, 108–113. [Google Scholar] [CrossRef]
- Kabir, H.; Tham, M.-L.; Chang, Y.C. Internet of robotic things for mobile robots: Concepts, technologies, challenges, applications, and future directions. Digit. Commun. Networks 2023, 9, 1265–1290. [Google Scholar] [CrossRef]
- El-Meligy, M.A.; Mahmoud, H.A.; Sarhan, N.; Awwad, E.M. A configurable process control method for robotic system-based industrial service improvements. J. Eng. Res. 2023, in press. [CrossRef]
- Alieva, J.; Powell, D. The significance of digital waste in the automation of Lean practices. Qual. Manag. J. 2023, 30, 121–134. [Google Scholar] [CrossRef]
- Malik, A.A.; Bilberg, A. Human centered Lean automation in assembly. Procedia CIRP 2019, 81, 659–664. [Google Scholar] [CrossRef]
- Chemweno, P.; Torn, R.-J. Innovative robotization of manual manufacturing processes. Procedia CIRP 2022, 106, 96–101. [Google Scholar] [CrossRef]
- Silva, F.; Swertvaegher, G.; Campilho, R.; Ferreira, L.; Sá, J. Robotized solution for handling complex automotive parts in inspection and packing. Procedia Manuf. 2020, 51, 156–163. [Google Scholar] [CrossRef]








| Case Study | Goal | Lean Solution | Implementation |
|---|---|---|---|
| Large Polish Factory (Mirages of Lean Manufacturing in Practice) | Understanding why lean tools did not achieve expected waste elimination despite high implementation levels | Examination of lean tool implementation | Analysis of employee involvement, management approach, and cultural aspects in lean tool effectiveness |
| GIANT (Lean Smart Manufacturing in Taiwan) | Implementation of lean smart manufacturing, integrating lean production with Industry 4.0 | Combining lean production principles with Industry 4.0 technologies | Gradual build-up of lean smart manufacturing, focusing on customer interaction and co-creative platforms |
| Coca-Cola HBC Russia’s Warehouse (Improvement of Warehouse Logistics) | Enhancing warehouse logistics through lean manufacturing principles and digital technologies | Application of digital technologies to lean principles in warehouse operations. | Introduction of mechanization and digital technologies to improve efficiency and reduce costs |
| Marine Company’s New Thruster Project (Using Lean to Transform PD Process) | Evaluating the effectiveness of lean product development in marine product development | Implementation of lean product development principles | Integration of manufacturing competencies early in the product development process |
| SME Real-Time Monitoring (Real-Time Monitoring System to Lean Manufacturing) | Enhancing lean manufacturing processes in SMEs through real-time monitoring systems | Integration of real-time production monitoring systems | Tailoring real-time monitoring to SME needs, balancing technology with lean principles |
| Jaguar Land Rover Engine Manufacturing Centre | Implementing digitalized lean manufacturing training during the COVID-19 pandemic | Transition to online training platforms and digital resources | Development of digital training materials and assessments, adapting to remote and socially distanced learning environments |
| Impact Footwear | Customizable product development | Mass customization and design efficiency | Utilized AM for on-demand manufacturing of customizable slippers |
| Digital Lean Manufacturing Course at SIIT | Equip students with lean manufacturing skills using Industry 4.0 methodologies | Combination of theoretical education and practical training in lean manufacturing and Industry 4.0 | Development and offering of a comprehensive course that includes simulations, project-based learning, and collaboration between university and industry |
| Case Study Approach | Survey Questions |
|---|---|
| Respondent information | What is your role in the organization? How many years of experience do you have in the industry? What type of industry does your organization belong to? How would you define “lean principles” within the context of your organization? To what extent are lean principles being incorporated in your organization’s robotic systems? |
| Lean Principles in Robotic systems | Can you list the lean principles that are most important in the context of your organization’s robotic systems? How are these lean principles incorporated in the design, development, and operation of your robotic systems? How is the effectiveness of lean principles measured in your organization’s robotic systems? How has the application of lean principles improved the efficiency of your robotic systems? On a scale of 1–5, how well are lean principles incorporated in your organization’s robotic systems? (1 = Not at all, 5 = Fully incorporated) On a scale of 1–5, how would you rate the effectiveness of lean principles in your organization’s robotic systems? (1 = Not at all effective, 5 = Extremely effective) |
| Ratings of Lean Principles and Robotic Systems | On a scale of 1–5, how much has the application of lean principles in robotic systems contributed to the elimination of waste and increased efficiency in your organization? (1 = No contribution, 5 = Significant contribution) On a scale of 1–5, how much has the application of lean principles in robotic systems contributed to continuous improvements in your organization? (1 = No contribution, 5 = Significant contribution) On a scale of 1–5, how easy is it to reconfigure and reprogram your organization’s robots when introducing new products into the manufacturing process? (1 = Extremely difficult, 5 = Extremely easy) How would you define “production process resilience” within the context of your organization? On a scale of 1–5, how would you rate the importance of production process resilience in your organization’s operational strategy? (1 = Not at all important, 5 = Extremely important) |
| Production Process Resilience | On a scale of 1–5, how resilient do you consider your organization’s production processes in the face of disruptions? (1 = Not at all resilient, 5 = Extremely resilient) How do you assess and improve the resilience of your production processes? Can you give examples of how your organization has demonstrated production process resilience in the face of disruptions? Do you see a relationship between the application of lean principles in robotic systems and production process resilience? Can you provide examples of how lean principles in robotic systems have contributed to improving production process resilience? In your view, what lean principles contribute the most to production process resilience? |
| Lean Principles and Resilience | Are there any lean principles that you think are particularly important for improving resilience in the face of specific types of disruptions (e.g., supply chain disruptions, equipment failure, etc.)? On a scale of 1–5, how much do you think the application of lean principles in robotic systems contributes to production process resilience? (1 = No contribution, 5 = Significant contribution) On a scale of 1–5, how well has the application of lean principles in robotic systems improved your organization’s resilience in the face of specific types of disruptions (e.g., supply chain disruptions, equipment failure, etc.)? (1 = Not improved at all, 5 = Significantly improved) What challenges have you encountered in applying lean principles to robotic systems? What are the barriers to improving production process resilience in your organization? |
| Implementation and challenges | On a scale of 1–5, how complex do you find the implementation of robotic systems in your organization? (1 = Not at all complex, 5 = Extremely complex) On a scale of 1–5, how important is providing training after implementing robotic systems in production processes? (1 = Not at all important, 5 = Extremely important) Do you have any suggestions on how to better integrate lean principles in robotic systems to improve production process resilience? |
| Technological Advancements | Used Technologies |
|---|---|
| Reinforcement Learning (RL) for complex motion planning tasks in industrial robots [30] | Six-degrees-of-freedom robot (UR5 robot), visual sensor (camera), image processing, robot simulation. |
| Integration of reinforcement learning (RL) and evolution strategies (ESs) for robot skill learning [31]. | Dynamic movement primitives (DMPs), policy improvement algorithms, evolution strategies (ESs). |
| Flexible Automation | Robots are deployed in manufacturing systems to handle a variety of tasks, adapting to changes in production needs. |
| Human Robot Collaboration | Robots perform repetitive tasks and humans focus on more complex activity. Workers and robots can collaborate closely for better performance. |
| Error Reduction | Robots can precisely perform tasks and reduce defects and errors in production systems. |
| Decision-Making | Robots can be connected via IoT for real-time monitoring and data analysis, leading to better process optimization. |
| No | Function | Why | Criticality | Means to Achieve Them |
|---|---|---|---|---|
| F1 | Decrease Interruption | enhance efficiency, waste reduction continuous improvement, and error prevention. | Critical | 1. Ensure reliable communication within the robotic cell and implement real time alert systems. 2. Train operators on system application and troubleshooting procedures. 3. Establish a comprehensive maintenance plan based on equipment requirements and usage. 4. Utilize condition monitoring techniques for real time robot status analysis. |
| F2 | Quality Control | Focus on error prevention, process optimization, and adaptability. | Critical | 1. integrate sensors and advanced programming for data capture and communication. 2. Define communication protocols interfaces for human-robot interaction. 3. Program robots for predefined testcases and interactions. |
| F3 | Speed up Production | Align with customer demand, waste reduction, and continuous improvement. | High | 1. Optimize robot programming for efficiency and invest in advanced robotic technologies. 2. Minimize human intervention by automating processes. 3. implement parallel execution through multi-threaded programming. |
| F4 | Decrease Waiting Time | Enhance cycle time, waste reduction, and flexibility. | High | Optimze equipment setup and configuaration. 2. Utilize real-time data processing for immediate feedback. 3. Leverage digital technologies for issues identification and resolution. |
| F5 | Eliminate Unnecessary Motion | Focus on waste reduction, process optimzation, and resource efficiency. | Critical | 1. implement automation to reduce manual handling. 2. Analyze robot path and trajectory for optimization. 3Optimize robot testing trajectories and sequences. |
| F6 | Eliminate Non-Value Added | Enhance customer value, minimize waste, and optimize resources. | High | 1. Apply lean principles like 7 Wastes for waste identification and elimination. 2. Conduct value-stream mapping for process analysis and improvement. 3. implement pull systems and error-proofing mechanisms |
| F7 | Product Mix | Maximize production and enhance resilience. | Critical | 1. Analyze market demand and align product mix accordingly. 2. Design adaptable setup interfaces for product variations. 3. identify and capitalize on opportunities for product mix efficiency improvements. |
| F8 | Quick Adapt to Changes | Focus on customer satisfaction, operational agility, and efficiency | High | 1. Develop software for real time product and material availability assessment, 2. Adopt iterative execution processes for easy modifications. 3. implement configurable tests in robot programming for adaptability |
| F9 | Cost Saving | Aim for faster ROl through error reduction and resource optimization | Critical | 1. Focus on error-proofing mechanisms like sensors and validation checks. 2. Employ data analysis for insights into testing efficiency and defect rates, 3. Leverage automation for labor cost reduction and workflow optimization. |
| No | KPI List | KPI importance | Measuring System | Target |
|---|---|---|---|---|
| 1 | Productivity | Enhance operational efficiency and output. | Percentage (%) | >25% |
| 2 | Cost-Saving | Optimize resource utilization and reduce expenses. | Euro/Range | <15% |
| 3 | Cycle Time | Ensure swift execution and minimize delays. | Seconds per one execution | >range (3–10) s |
| 4 | Accuracy | Ensure precision in operations and results. | Millimeters (mm) | +/−0.01 mm |
| 5 | Quality Measure | Ensure high standards of output and customer satisfaction. | Percentage (%) | 100% |
| 6 | Level of Lean Adaptation | Enhance operational efficiency and continuous improvement. | Percentage (%) | 100% |
| 7 | Level of interruption | Minimize disruptions to ensure consistent production and maintain system reliability | Count Frequency | Target frequency |
| 8 | Error Reduction | Enhance product quality and reduce waste! | Number or Percentage (%) | Target reduction rate |
| 9 | Maintenance Requirements | Ensure equipment longevity and minimize downtime. | Hours of Operation | Non-Stop |
| 10 | Flexibility measure | Ensure system adaptability to changes and operational shifts | Percentage (%) | 100% |
| Functions/KPIs | Level of Interruption | Error Reduction | Maintenenace Requirements | Accuracy | Quality Measure | Defect Rate | Productivity | Cost Saving | Cycle Time | Change over Time | Throughput | Level of Lean Adaptation | Test Efficiency | Test Flexibility | Product Mix |
|---|---|---|---|---|---|---|---|---|---|---|---|---|---|---|---|
| F1 | 100 | 90 | 80 | - | - | - | - | - | - | - | - | - | - | - | - |
| F2 | - | - | - | 90 | 100 | 80 | - | - | - | - | - | - | - | - | - |
| F3 | - | - | - | - | - | - | 80 | 70 | 90 | 80 | 80 | - | - | - | - |
| F4 | 90 | - | - | - | - | - | - | - | - | 90 | - | - | - | - | - |
| F5 | - | - | - | - | -80 | - | - | - | - | - | - | 90 | 80 | 90 | - |
| F6 | - | 90 | - | - | -80 | - | 90 | 90 | - | - | - | 80 | - | - | - |
| F7 | - | - | - | - | - | - | - | - | - | 80 | - | - | - | 90 | 80 |
| F8 | - | - | - | - | -80 | - | - | - | - | - | - | - | - | - | 100 |
| F9 | - | - | - | - | - | - | - | - | - | - | - | 90 | - | 100 | - |
| F10 | - | 90 | 80 | - | - | - | - | 80 | - | - | - | - | - | - |
| KPI | Plan Strategies | Implementation |
|---|---|---|
| Productivity | Implement lean processes, optimize techniques, invest in training programs, and upgrade technology | Apply lean tools like Value Stream mapping, use real-time monitoring tools to track productivity levels. Analyze data regularly for improvement. |
| Cost Saving | Identify and eliminate waste in processes and resources, eliminate bottlenecks, and automate repetitive tasks | Conduct lean waste techniques like Just-In-Time inventory management, compare actual expenses with budgets identify and implement cost-saving opportunities |
| Accuracy | Implement quality control measures, provide training, and use precision tools. Ensure precision through standardized processes and continues improvement. | Regularly update procedures for accuracy, apply lean quality control, and implement corrective actions for observed deviations. |
| Cycle time | Streamline processes using lean methodologies to reduce delays and bottlenecks. | Monitor the time taken for each task, or process, implement lean six sigma to analyze and improve process efficiency |
| Level of lean adaptation | Integrate lean principles into daily operations and culture, conduct lean training programs, and empower continuous improvement | Develop a roadmap for further lean integration and training and enhance lean practices |
| Error reduction | Implement error-proofing mechanisms, provide training, and conduct regular quality checks | Monitor errors and identify root causes. implement corrective actions to reduce errors |
| Flexibility measure | Fostering a lean culture and investing in versatile systems. Provide cross training for employees | Implement lean flexibility strategy like Single-Minute exchange of Die(SMED) for rapid changeover |
Disclaimer/Publisher’s Note: The statements, opinions and data contained in all publications are solely those of the individual author(s) and contributor(s) and not of MDPI and/or the editor(s). MDPI and/or the editor(s) disclaim responsibility for any injury to people or property resulting from any ideas, methods, instructions or products referred to in the content. |
© 2025 by the authors. Licensee MDPI, Basel, Switzerland. This article is an open access article distributed under the terms and conditions of the Creative Commons Attribution (CC BY) license (https://creativecommons.org/licenses/by/4.0/).
Share and Cite
Brad, S.; Deeb, E. Integrating Lean Principles into Lean Robotics Systems for Enhanced Production Processes. Systems 2025, 13, 106. https://doi.org/10.3390/systems13020106
Brad S, Deeb E. Integrating Lean Principles into Lean Robotics Systems for Enhanced Production Processes. Systems. 2025; 13(2):106. https://doi.org/10.3390/systems13020106
Chicago/Turabian StyleBrad, Stelian, and Eyas Deeb. 2025. "Integrating Lean Principles into Lean Robotics Systems for Enhanced Production Processes" Systems 13, no. 2: 106. https://doi.org/10.3390/systems13020106
APA StyleBrad, S., & Deeb, E. (2025). Integrating Lean Principles into Lean Robotics Systems for Enhanced Production Processes. Systems, 13(2), 106. https://doi.org/10.3390/systems13020106

