Abstract
Taking into account retailers’ resistance and operational costs, manufacturer enterprises are facing the optimal decision-making problem of whether and what kind of direct sales channels to open. Meanwhile, against the backdrop of asymmetric demand information, how does retailers’ information sharing affect manufacturers’ channel selection? Based on this, this study considers three types of sales channels for manufacturers in the context of asymmetric demand information: a traditional channel, online direct sales channel, and subsidiary direct sales channel. Six supply chain game models are established under the retailer’s information strategy, and the manufacturer’s channel-selection decision and the retailer’s information-sharing decision are analyzed. The study demonstrates that when information is shared, the online direct sales channel represents the optimal choice. Conversely, when information sharing is absent, the manufacturer will select the subsidiary direct channel when the subsidiary sales channel opening cost is minimal, and the unit direct selling cost of online direct sales channels is moderate. Furthermore, we discover that retailers lack motivation to share demand information. Therefore, we propose an information-sharing incentive system to encourage retailers to voluntarily share information with manufacturers, aiming for Pareto optimization in the supply chain.
1. Introduction
In recent years, advancements in modern information technologies, including the Internet and big data, have fueled the rapid expansion of the e-commerce economy. To bolster market competitiveness and uncover new profit growth avenues, numerous manufacturers have established direct sales channels, fostering a dual-channel sales model that coexists with traditional offline channels [1]. While direct sales channels offer immediate benefits such as pricing flexibility, distribution control, and enhanced customer service, many manufacturers have been compelled to abandon this approach due to high initial costs and retailers’ opposition [2], instead maintaining a singular traditional sales model. Existing research underscores that establishing direct sales channels can benefit manufacturers and potentially increase overall supply chain and retailer profits [3,4]. However, the majority of studies concentrate on manufacturers independently determining direct sales prices upon opening direct channels, neglecting scenarios where manufacturers sell products through subsidiaries or other entities. For instance, Sony formed Sony Life Holdings to oversee its retail business, empowering its management and staff to run it independently. To bolster this independence, Sony plans to gradually decrease its stake in the holding company, boosting subsidiary efficiency. In 2012, Xiangxue Pharmaceutical’s subsidiary, Guangdong Jiuji, China, secured a direct sales license, allowing it to focus on expanding markets and enhancing competitiveness through direct sales. Regarding equity holdings among supply chain participants, numerous scholars have deliberated on various scenarios, including vertical shareholding [5,6,7], horizontal shareholding [8,9,10], and cross-equity holdings [11,12,13]. However, the interplay between channel encroachment and horizontal equity holdings has received scant attention [14]. Although Li et al. [15] partially explored product sales by subsidiaries, they only considered manufacturers with 100% ownership, neglecting the influence of varying ownership percentages on manufacturers’ channel-selection strategies. Therefore, analyzing these disparities and providing plausible explanations represent promising research avenues in dual-channel supply chain studies.
Moreover, information asymmetry is a pervasive phenomenon in supply chains. When upstream enterprises introduce direct sales channels, they fiercely compete with retailers in the end market, leading to increasingly prevalent pricing wars among retail channels. This structural shift not only intensifies price competition but also triggers abnormal fluctuations in demand-sensitive supply chain orders and inventories, causing distorted demand information [16]. Supply chain members mitigate such information asymmetry through information sharing [17,18,19,20]. In volatile markets, retailers, with their specialized retail expertise and abundant first-hand sales data, often possess more accurate market demand information than manufacturers during the sales process [21,22]. However, existing research [23] reveals that even when retailers have an information advantage, they may refrain from sharing it with other supply chain members to protect their interests and mitigate channel competition. In this context, the choice of information-sharing strategies is pivotal for members of dual-channel supply chains comprising independent profit-maximizing enterprises, as it impacts manufacturers’ channel decisions and overall supply chain efficiency.
Given these phenomena, this study endeavors to ascertain whether manufacturers should establish direct sales channels and the optimal type of direct sales channels to open, i.e., manufacturers’ optimal channel decisions. Considering retailers’ information advantage, we analyze the ramifications of retailers’ information sharing on manufacturers’ channel-selection decisions. As manufacturers expand their channels and venture into new markets, do retailers have the incentive to actively share their forecast demand information? Can information-sharing incentives be realized across different channel contexts? Specifically, this paper examines the influence of manufacturers’ ownership percentages in subsidiaries on supply chain members’ equilibrium decisions when manufacturers open subsidiaries. Based on these research objectives, we focus on two types of supply chains: a single-channel supply chain and dual-channel supply chain, featuring either an online direct sales channel or a subsidiary-based direct sales channel. Firstly, we delve into the decision-making processes of supply chain members across various information-sharing scenarios and explore how pertinent parameters affect their expected profits. Secondly, by comparing the expected profits of supply chain members across different channels under varying information states, we investigate manufacturers’ and retailers’ optimal channel-selection decisions. Lastly, we analyze retailers’ information-sharing decisions and devise information-sharing incentive mechanisms to encourage retailers’ information sharing in diverse channel contexts. In summary, we integrate the channel-selection dilemma with information sharing in supply chain management. We are examining the manufacturer’s optimal channel selection, considering various information-sharing cases, and aiming to investigate the impact of a retailer’s information sharing on both the manufacturer’s choice to set up a direct sales channel and the retailer’s profits, while also expanding our study on channel selection.
The remaining portion of the paper is structured as follows. Section 2 reviews the literature and compares it with the most pertinent papers. Section 3 introduces our modeling framework and initial analysis. In Section 4, we analyze the supply chain game equilibrium of the three channels under no information sharing by retailers and determine the manufacturer’s channel choice decision. Section 5 analyzes the equilibrium of the supply chain game for three channels when retailers share information and discusses the manufacturer’s channel choice. Section 6 analyzes the retailer’s choice to share information and the design of a compensation mechanism for information sharing. Section 7 provides a numerical study, while Section 8 offers a discussion. In Section 9, conclusions are drawn and recommendations for future research are provided. All essential proofs are placed in Appendix A.
2. Literature Review
Two enlightening streams of the literature are provided in this section: the dual-channel supply chain and information sharing in the supply chain.
2.1. Dual-Channel Supply Chain
2.1.1. Channel Encroachment
Retail and direct sales channels frequently coexist in today’s market. Scholars have debated the merits and demerits of introducing direct sales channels within the context of dual-channel supply chains [24,25,26,27,28,29,30,31,32,33,34,35,36]. Early studies by Chiang revealed that manufacturers’ direct sales encroachment reduces prices and alleviates double marginalization [24]. Khouja M et al. [25] examining whether manufacturers should establish direct sales channels, analyzed channel-selection and pricing strategies for manufacturers with multiple distribution options. Retailers’ perspectives suggest that, while dual-channel models benefit the supply chain, they may harm traditional retailers’ profits [26,27]. In scenarios of asymmetric demand information or endogenous product quality, direct sales can erode retailers’ interests [28,29]. From a theoretical modeling standpoint, research has validated the rationale behind numerous prominent manufacturers’ decision not to establish online channels, given the potential for intense competition it may entail [30]. However, channel encroachment does not invariably exert detrimental effects on retailers, as retailers can reap certain benefits from free-riding behavior to a degree [31,32,33]. Arya et al. [34] argue that dual channels reduce double marginalization, boosting overall supply chain and retailer profits, especially when product differentiation mitigates retail competition; despite this, channel conflicts from manufacturers’ encroachment are inevitable in some cases [35,36].
2.1.2. Dual-Channel Supply Chain Coordination
In order to reduce channel conflicts and avoid retailers’ resistance to direct sales channels, scholars have conducted a series of studies on the coordination mechanisms of dual-channel supply chains [37,38,39,40,41,42]. Tsay et al. [37] summarized channel conflicts and coordination, pointing out that manufacturers can increase their own and retailers’ revenues by adjusting wholesale prices. They also studied two methods prevalent in the industry for adjusting the relationship between manufacturers and retailers. The adoption of profit distribution mechanisms, encompassing contract design, has been demonstrated as a potent strategy to address and resolve channel conflicts [38,39]. Through a wholesale price adjustment mechanism, not only the manufacturer’s profits but also the retailers’ profits can be increased [40,41]. Additionally, by establishing contractual agreements and constructing a Pareto region within the contract, the dual-channel supply chain can be effectively coordinated within the Pareto region of contract execution [42].
2.1.3. Studies on Dual-Channel Supply Chains Under Asymmetric Information
With the arrival of the informatization era, market information plays a crucial role in enterprise competition. Some scholars have conducted extensive research on a series of problems in dual-channel supply chains under information asymmetry [43,44,45,46,47,48,49]. Li et al. [43] explored the impact of retailers being cautious about risk alongside manufacturer encroachment and the presence of asymmetric information. Zhou Jianheng et al. [44] conducted research on signaling strategies employed by manufacturers to retailers, interpreting manufacturers’ motivations for introducing dual-channel competition as stemming from two effects: “channel competition” and “information asymmetry”. When considering different structures, the impact of information asymmetry on dual-channel supply chains varies according to the power structure [45]. Contracts for dual-channel supply chains have also been designed based on issues of demand information asymmetry and quality variations [46]. Liu H et al. [47] also investigated contract designs for dual-channel supply chains under information asymmetry based on retailers’ cost information-sharing strategies. Scholars combined the channel-occupation problem with information asymmetry to delve deeper into the complex interactions between information sharing, manufacturer encroachment, and broader channel structures [48,49].
2.2. Information Sharing in the Supply Chain
2.2.1. One-Way Information Sharing by Retailers
The sharing of demand forecast information within the supply chain has emerged as a potent strategy to mitigate uncertainty risks and rectify information asymmetry, capturing the keen interest of the academic community. In contrast to upstream enterprises, retailers, positioned proximately to the consumer market and leveraging extensive sales data, possess a more precise comprehension of market dynamics. [50] This disparity results in information asymmetry among supply chain participants. Consequently, scholars have delved into the subject of retailers unilaterally sharing information within the supply chain [51,52,53,54]. Huang et al. [51] explored retailers’ incentives to share private demand information with manufacturers, finding that retailers may voluntarily do so. Notably, sharing low-demand information can deter manufacturer encroachment, reducing downstream competition [52]. Yang H et al. [53] proposed that retailers with cost advantages share information to lure suppliers into encroaching via their channels. Huang et al. [54] delved deeply into the interplay between channel encroachment and retailers’ information sharing, uncovering that the equilibrium encroachment decision bears no relation to retailers’ choice to share information. This revelation constitutes a pivotal cornerstone for the research endeavor undertaken in this paper.
Regarding retailers’ decisions on information sharing, retailers are often reluctant to share demand information with manufacturers but are more willing to disclose their cost information [55,56]. As a result, information sharing among supply chain members does not materialize. Zhang et al. [57] examined retailers’ decisions on sharing forecast information under two different service-provision strategies: when either the manufacturer or the retailer offers demand-enhancement services.
2.2.2. Studies on Two-Way Information Sharing
As competition within supply chains intensifies, supply chain participants are increasingly leveraging technological investments to enhance their market information prediction capabilities, ultimately bolstering their corporate competitiveness [58]. The topic of bidirectional information sharing in supply chains has garnered significant attention from scholars in recent years [59,60,61,62]. Wang Wenlong [59] has made contributions to the existing research by exploring the dynamic processes of bidirectional information sharing within supply chains. Zhao Y et al. [60] examined the interplay between decision-making timelines and information inference, studying strategies for full and partial information sharing, and underscoring the pivotal role of information flow in supply chain operations. Dai et al. [61] further analyzed the decision-making challenges confronted by supply chain entities across four distinct information-sharing scenarios: no sharing, forward sharing, reverse sharing, and comprehensive sharing. In the backdrop of channel competition, Bian et al. [62] formulated a finite Bayesian Stackelberg game model to investigate the ramifications of bidirectional information sharing on manufacturers and retailers.
With the strides made in blockchain technology, blockchain-based methods for supply chain information management have seen widespread adoption in recent times, significantly addressing the complexities of transaction costs and the opacity surrounding bidirectional demand information in supply chains [63]; a business architecture system for blockchain-based supply chain information sharing has been proposed [64]. Chong Zhang et al. [65] developed a multi-stage game theory model to delve into the interplay between blockchain adoption and supply chain information-sharing strategies. C. Ye et al. [66] posits that a blockchain-facilitated bidirectional information-sharing mechanism can effectively catalyze low-carbon collaboration within supply chains.
2.3. Summary and Evaluation
By reviewing, analyzing, and synthesizing the existing literature, it is evident that a considerable body of research has been dedicated to dual-channel supply chains, supply chain channel selection, supply chain information sharing, and incentive mechanisms. However, several questions remain ripe for further exploration. Notably, the majority of the literature focuses on scenarios where manufacturers determine all variables when establishing direct sales channels, often neglecting the practice of manufacturers establishing subsidiaries within these channels to sell products to end-consumers. In reality, this approach is a prevalent marketing strategy. Therefore, grounded in the shared context of demand information asymmetry and (single/dual) channel structures, this study delves into manufacturers’ strategies for selecting sales channels under varying information-sharing scenarios, exploring the influence of retailers’ information sharing on manufacturers’ channel choices, and examining retailers’ decisions on information sharing. Furthermore, this study proposes an information-sharing compensation mechanism aimed at incentivizing retailers to share information, ultimately enhancing overall supply chain efficiency.
The present study differs from the previous literature in two main respects. Firstly, it introduces the direct sales channel of subsidiaries as an additional channel for manufacturers to diversify their decision-making risks. Secondly, it combines the problem of information sharing with the problem of manufacturers’ three-channel choice strategies. Table 1 lists the relevant literature pertaining to the theme of this study, demonstrating the distinctive aspects of our research.
Table 1.
Related studies.
3. Modeling Framework
3.1. Model Description
Consider three distinct channel structures, as illustrated in Figure 1: The traditional retail single-channel comprising only a manufacturer and a retailer, where the manufacturer sets the wholesale price and the retailer determines the retail price; a dual-channel structure where the manufacturer establishes an online direct sales channel alongside the traditional retail channel. In this scenario, the manufacturer decides both the direct sales price and the wholesale price, while the retailer sets the retail price; a dual-channel structure involving a manufacturer, its subsidiary, and a retailer, where the manufacturer operates a direct sales channel through its subsidiary. Here, the manufacturer determines the wholesale price and the transfer price to its subsidiary, the subsidiary independently sets the direct sales price, and the retailer establishes the retail price.
Figure 1.
Channel structures under different cases.
This study integrates system modeling and Stackelberg game theory, augmented by a Bayesian game model, to formulate profit functions for diverse supply chain entities amidst uncertain demand conditions. The equilibrium of the Bayesian Stackelberg game is derived and analyzed through the application of backward induction. Subsequently, numerical analysis is employed to investigate the influence of pivotal parameters on the game equilibrium and to substantiate the accuracy of the obtained results.
To improve the clarity of the model formulation, this paper includes a list in Table 2 of the notations used, along with their respective meanings.
Table 2.
The explanation of the symbols.
3.2. Model Assumption
(1) The demand function is as follows if the manufacturer does not establish a direct sales channel:
The demand function is as follows if the manufacturer opens a direct sales channel and coexists with the retail channel [24]:
(2) When faced with uncertain market demand, the retailer predicts the market demand, which is , i.e., . Variable is a random entity and , where reflects the uncertainty of demand, which obeys an expectation of 0 and a variance of . is the prediction error value, which obeys the expectation of 0 and variance of , and the smaller means more accurate information prediction, where and are independent of each other. According to the conditional expectation formula, it can be seen that is the weighted average of the a priori expectation and the demand forecast value ; then, the following is obtained: . is recorded, which reflects the retailer’s market prediction accuracy; this suggests that the retailer’s forecast is more precise when is larger. Therefore, . When , it indicates that the retailer is optimistic about the anticipated demand in the market. Conversely, when is used, it shows that the retailer is pessimistic about the potential demand in the market. Based on the nature of expectation and variance, the following conclusions can be drawn:
This serves as the foundation for our model calculations.
(3) When the manufacturer sells its products through the online direct sales channel, considering that the manufacturer’s efficiency in retail operations may be lower than that of the retailer, we assume that the manufacturer’s unit sales cost for each product sold directly to consumers is . This cost directly impacts the manufacturer’s expected earnings. Furthermore, to ensure channel competitiveness, we introduce a parameter . Additionally, for the convenience of the model analysis, we denote the manufacturer’s unit production cost as 0.
(4) When the manufacturer indirectly markets its products to end-consumers via the subsidiary direct sales channel, it incurs a fixed cost, encompassing expenses such as website development and operational expenditures. To delve into how varying ownership stakes affect supply chain equilibrium decisions, we postulate that the manufacturer does not possess full ownership of the subsidiary, implying .
4. Manufacturer Channel Selection Under the Case of No Information Sharing
Retailers have the advantage of forecasting product demand in advance and making decisions based on this information. However, when information sharing does not satisfy manufacturers, an information asymmetry arises, and manufacturers must rely solely on market information to make decisions. The retailer’s demand function in this scenario depends on the predicted market potential demand, i.e., , while the manufacturer’s demand function is based on the a priori expectation of the market potential demand, i.e., .
4.1. Traditional Channel
The objective profit function of the manufacturer and the retailer in the traditional channel supply chain is as follows:
Without sharing information, the retailer’s decision will respond to its demand forecast signal and will be influenced by the value of the demand forecast information; the manufacturer will deduce the demand based on the price signal from the retailer and then determine its decision to maximize profit. In a traditional supply chain channel, the manufacturer and the retailer engage in a two-stage Bayesian Stackelberg game. The manufacturer is the leader in the first stage, setting the wholesale price to optimize its profits. In the second stage, the retailer, as the follower, determines the retail price to maximize its profits.
Proposition 1.
The Bayesian Stackelberg equilibrium strategies of the supply chain participants when retailers do not share information and the manufacturer sells its products through traditional channel are as follows:
Proposition 1 shows that manufacturers’ profits are increased with the level of underlying market demand, implying that the more market demand information a manufacturer receives, the higher the manufacturer profits. Manufacturers can only formulate decisions grounded in a priori beliefs, rendering wholesale prices that are unrelated to demand signals; in other words, wholesale prices remain unaffected by forecasts of demand information. For retailers, an augmentation in the demand signal signifies an increase in potential market demand, prompting them to elevate their retail prices. Furthermore, the retailer’s profit tends to augment with the precision of the information forecast.
4.2. Online Direct Sales Channel
The objective profit function of the manufacturer and the retailer in the supply chain of the online direct sales channel is as follows:
When a manufacturer’s products are sold through a direct online sales channel, the manufacturer’s unit direct selling cost has a direct impact on the manufacturer’s expected profit. The manufacturer and the retailer are involved in a two-stage Bayesian Stackelberg game, where the manufacturer takes the lead in the initial stage by determining the wholesale price or a direct selling price in order to maximize profit. In the subsequent stage, the retailer, acting as a follower, sets the retail price with the goal of maximizing its own profit.
Proposition 2.
The Bayesian Stackelberg equilibrium strategies of the supply chain participants when retailers do not share information and the manufacturer opens an online direct sales channel for product sales are as follows:
Proposition 2 suggests that the retailer maintains a competitive edge in terms of information and the retail price is positively related to the demand signal. The manufacturer does not know the demand signal or the wholesale price, and the direct selling price is not related to the demand signal, and the manufacturer and the retailer make their own price decisions, and they cannot infer the real market demand from the retailer’s price signal; therefore, they can only decide their wholesale price and direct selling price based on the a priori beliefs of demand. To ensure channel competitiveness, only when , we have .
4.3. Subsidiary Sales Channel
The objective profit function of the manufacturer, its subsidiaries, and the retailer in a supply chain of the subsidiary sales channel is as follows:
The size of the shareholding and the cost of setting up the subsidiary channel will directly affect the manufacturer’s expected profit if the manufacturer transfers the firm’s products to its subsidiaries for sale in the direct channel at a reasonable transfer price. The players in the subsidiary channel supply chain include the manufacturer, its subsidiaries, and the retailer. The participants engage in a three-phase Bayesian Stackelberg game. Initially, the manufacturer determines the wholesale price and transfer price to its affiliates in order to optimize its profit. Subsequently, the subsidiary autonomously establishes the direct selling price to maximize its profit. Lastly, the retailer decides the retail price to maximize its profit.
Proposition 3.
The Bayesian Stackelberg equilibrium strategies of the supply chain participants when retailers do not share information and the manufacturer opens a subsidiary sales channel are as follows:
Proposition 3 is similar to Proposition 2, but this is a three-party game, as opposed to the traditional channel structure and the online direct sales channel structure. In this case, the manufacturer’s subsidiary does not know the market demand information, because the retailer still has the information advantage, and the manufacturer does not know the demand information. That is, the wholesale price and the transfer price from the manufacturer to the subsidiary remain unaffected by the demand signal, indicating that the profits of both the manufacturer and the subsidiary are not impacted by the value of the demand forecast.
4.4. Analysis of Supply Chain Game Equilibrium Under Three Channels and Manufacturer Channel Selection
Proposition 4.
, ; .
Proposition 4 indicates that as a manufacturer establishes an online direct sales channel to market its products, an increase in the unit direct selling cost leads to a corresponding rise in both the direct sales price and the retail price. In essence, the heightened costs associated with channel establishment exert a direct influence on the pricing strategies employed by both the manufacturer and the retailer. To accommodate these increased costs, they will adjust their pricing, ultimately resulting in a positive correlation between manufacturers’ and retailers’ profits and the unit direct selling cost.
Proposition 5.
, , ; .
Proposition 5 shows that when a manufacturer decides to establish a subsidiary channel, the direct sales price set by subsidiary, the manufacturer’s transfer price per unit of product to its subsidiary, and the retailer’s retail price all decrease as the manufacturer’s shareholding of its subsidiary increases. Of these, changes in the manufacturer’s shareholding of the subsidiary have the slightest effect on the retailer’s retail price, the subsequent more significant impact on the subsidiary’s direct selling price, and the most enormous effect on the manufacturer’s transfer price per unit of product. In general, a manufacturer’s incentive to choose to open a subsidiary direct sales channel increases with the increase in the manufacturer’s shareholding of the subsidiary. At this point, we conclude that the manufacturer’s transfer price decreases as the manufacturer’s ownership stake in the subsidiary increases. When the manufacturer’s shareholding in the subsidiary is significant, a smaller transfer price results in a severe loss of benefits to the manufacturer, and thus the manufacturer may abandon the idea of establishing a subsidiary in the direct sales channel.
Corollary 1.
When retailers have no demand information to share, the manufacturer’s channel preferences are as follows:
Corollary 1 gives the optimal strategy for selecting channels by the manufacturer when the retailer does not share their demand forecast information. If the construction cost of the subsidiary channel is high, the manufacturer will not hesitate to choose online direct sales, as shown in Table 3. However, if the construction cost of the subsidiary channel is small, i.e., when is satisfied, the manufacturer’s channel preference will be based on the unit direct sales cost. Specifically, if the unit direct sales cost in the online direct sales channel is moderate, the manufacturer will prioritize opening the subsidiary direct sales channel. If the unit direct sales cost in the online direct sales channel is either too low or too high, the manufacturer will prefer to open the online direct sales channel for product sales. Therefore, manufacturers are likely to choose either online direct sales as a sales channel or open a subsidiary direct sales channel to sell their products when the manufacturer and their subsidiaries do not have information about the real market demand. Consumers prefer traditional retail stores to online-based direct sales channels in the actual consumer market. However, our study concludes that if the manufacturer lacks accurate knowledge of market demand, opening a direct sales channel is always beneficial to the manufacturers’ profit growth; hence, the manufacturer always chooses to introduce a direct sales channel. This is a result of the rapid development of e-commerce in recent years; consumers have extensive access through the Internet and other direct sales channels, enhancing consumer convenience. The consumer experience in the direct sales channel is also continuing to improve, and the consumer’s acceptance of the direct channel continues to increase. As a result, manufacturers can flexibly adjust their pricing strategies to realize sales growth and gain market shares from traditional retailers.
Table 3.
Manufacturer’s channel preferences under the case of no information sharing.
Corollary 2.
When retailers do not share information, the optimal expected profit of the retailer in the three models are satisfied.
Corollary 2 explains the effect of a manufacturer opening a direct sales channel on a retailer’s profitability when the retailer does not share information. As can be seen from Table 4, the level of unit direct selling cost, the consumer acceptance of the direct channel, the level of underlying market demand, and the accuracy of the retailer’s market demand forecasting information jointly determine the effect of the direct channel’s opening on the retailer’s expected profit. In terms of channel encroachment, conditionally, retailers are willing to accept the manufacturer’s choice to open a subsidiary direct sales channel. According to Table 4, some conditions can be obtained for a retailer to obtain the highest return in the subsidiary sales channel. This suggests that it is also profitable for retailers when the manufacturer opens a subsidiary sales channel. However, the aforementioned scenarios may prove detrimental to the retailer’s anticipated profit if the manufacturer initiates the direct sales channel when the unit direct selling cost is low, and the retailer’s demand forecasts are highly accurate. The situation is also influenced by the consumer’s acceptance of the direct sales channel and the level of underlying demand in the market. Specifically, when the level of the consumer’s acceptance of the direct channel is low and the level of basic market demand is below a certain threshold, the retailer will still achieve the highest profit in the traditional retail channel. From the above combinations of threshold conditions on retailers’ profit preference scenarios, it can be seen that the impact on retailers of a manufacturer opening an online direct sales or a subsidiary direct sales channel is closely related to the consumer’s acceptance of the direct sales channel. This validates the analysis that for different product categories, consumers’ acceptance of the direct sales channel varies, which affects the revenue of the supply chain sales entities to some extent. Kacen et al.’s [67] research and analysis on the relationship between product categories and the consumer acceptance of the direct channel confirms the reasonableness of the prospect condition of channel acceptance in this section, as shown in Table 5.
Table 4.
Retailer’s channel preferences under the case of no information sharing.
Table 5.
Customers’ acceptance index for direct sales channel.
5. Manufacturer Channel Selection Under the Case of Information Sharing
When the retailer forecasts the market demand and shares this information with the manufacturer, both parties have equal access to the information. This allows the manufacturer to make informed decisions based on both market and forecast information. Currently, the demand function of the supply chain members is derived from the conditional expectation of the market potential demand, given the forecast value, i.e., .
5.1. Traditional Channel
In a traditional channel supply chain, the target profit function of the manufacturer and the retailer is as follows:
Proposition 6.
In the information-sharing situation, both the manufacturer and the retailer make decisions in response to their demand forecast signals and are influenced by the value of the demand forecast information. The equilibrium strategies of the manufacturer and the retailer are as follows:
Proposition 6 shows that wholesale prices in the information-sharing scenario are not only affected by demand signals but are also related to the accuracy of information forecasts. This is due to the retailer’s prior commitment to information sharing, which reduces the manufacturer’s decision risk in determining wholesale prices, and the more accurate the retailer’s demand forecast is, the less risky the manufacturer’s decision is.
5.2. Online Direct Sales Channel
The objective profit function of the manufacturer and the retailer in the supply chain of the online direct sales channel is as follows:
Proposition 7.
The Bayesian Stackelberg equilibrium strategies of the supply chain participants when retailers share information and the manufacturer opens an online direct sales channel to sell its products in the direct sales channel are as follows:
Proposition 7 presents the equilibrium decisions and expected profit of the manufacturer and the retailer when the retailer shares information and the manufacturer opens an online direct sales channel to sell its products. The effect of information sharing on retail prices is consistent with the case where no information is shared. If the retailer shares information in advance, the manufacturer can infer demand from the demand signals, and based on these signals, the manufacturer sets its wholesale and direct prices. If the retailer’s forecast of potential market demand is optimistic, the manufacturer will raise its wholesale and direct prices. Conversely, if the retailer’s forecast of potential market demand is poor, the manufacturer will lower its wholesale and direct prices.
5.3. Subsidiary Sales Channel
In a supply chain where the manufacturer opens a subsidiary sales channel, the objective profit function of the manufacturer and the retailer is as follows:
Proposition 8.
The Bayesian Stackelberg equilibrium strategies of the supply chain participants when retailers share information and the manufacturer opens a subsidiary sales channel are as follows:
Proposition 8 is comparable to Proposition 7’s conclusion. If retailers have optimistic forecasts of potential demand in the market, the manufacturer will increase its wholesale price and transfer price, and its subsidiaries will increase their direct selling prices. Conversely, if retailers have poor forecasts of potential demand in the market, the manufacturer will decrease its wholesale price and transfer price. Its subsidiaries will also make direct selling price decisions based on the manufacturer’s demand information situation after the manufacturer receives the forecast information.
5.4. Analysis of Supply Chain Game Equilibrium Under Three Channel and Manufacturer Channel Selection
Proposition 9.
, , ; ,
Proposition 9 demonstrates that when a manufacturer shares information with a retailer, the direct sales price and the manufacturer’s transfer price to its subsidiaries increase as consumer acceptance of the direct sales channel increases. The sharing of retailer information greatly reduces the uncertainty in the manufacturer’s decisions regarding transfer price and direct sales price. The manufacturer strategically adjusts their pricing to ensure they receive more revenue when they open the direct sales channel as consumer acceptance of this direct channel continues to increase. For retailers who possess real demand information, the retail prices are positively related to the consumer acceptance of direct channel when the manufacturer chooses to open a subsidiary sales channel. Conversely, the retail prices are negatively related to the consumer acceptance of the direct channel when the manufacturer chooses to open an online direct sales channel.
Proposition 10.
; if , ; if , .
Proposition 10 shows that when a retailer shares its demand forecast information with a manufacturer, the retailer’s profit always decreases as the manufacturer’s shareholding of the subsidiary increases. However, the effect of a change in the manufacturer’s shareholding of the subsidiary on the manufacturer’s profit depends on the size of the subsidiary’s channel opening costs. In this case, a larger shareholding is not better. This is because an increase in shareholding could worsen the harm to the retailer’s interests, cause channel conflict, encourage the retailer to conceal its demand forecast information, and decrease the motivation to share information. Simultaneously, if the subsidiary’s costs for opening a channel are too high, an increase in shareholding will also raise the manufacturer’s channel opening costs. This, in turn, will decrease the manufacturer’s motivation to establish subsidiaries in the direct sales channel.
Corollary 3.
The optimal profits of the manufacturer in the models under information sharing satisfy the following:
- (1)
- If , .
- (2)
- If , .
where .
Corollary 3 compares the equilibrium profits under three different scenarios based on Propositions 6, 7, and 8. It analyzes the impact of introducing the manufacturer’s direct channel on the manufacturer under information sharing by the retailer and derives the optimal channel choice of the manufacturer. In such cases, direct selling channels are more profitable than traditional channels. When the retailer shares its demand forecast information, the manufacturer gains knowledge of the real market demand. This makes the opening of a direct channel favorable to the manufacturer’s profit growth, leading them to choose to introduce the direct sales channel. In the real-life managerial decision-making process, an online direct sales channel can be profitable if the additional benefits of widening sales channels and information accuracy cover the high channel opening costs. This approach can create better profit for the firm while better meeting the needs of consumers with different channel preferences. However, the approach a manufacturer takes to enter a market through a direct sales channel differs from that when retailers do not share information. Specifically, when information is shared, the direct network sales channel is the optimal channel regardless of the size of ; when information is not shared, the subsidiary sales channel is the optimal channel under certain circumstances. This is because, on the one hand, if retailers share their demand forecasts, manufacturers will have access to relatively accurate market information, which will enable them to make more flexible pricing adjustments and important decisions in a competitive market. This significantly reduces the market entry risk for the manufacturer opening an online direct sales channel. In addition, when a manufacturer does not own all the shares of a subsidiary, it does not have full control over the operations and management practices of that subsidiary. This may expose the manufacturer to the risk of profit damage. Consequently, the manufacturer does not prioritize sales through the subsidiary’s direct sales channel. This is distinct from the conclusion reached in the absence of information sharing. Therefore, information sharing may alter the optimal channel choice for manufacturers.
Corollary 4.
The optimal profits of the retailer in the models under information sharing satisfy the following:
- (1)
- If , .
- (2)
- If , .
- (3)
- If , .
where , .
Corollary 4 describes the impact of a manufacturer’s implementation of a direct sales channel on a retailer’s profit when demand forecast information is jointly accessed. The impact of opening a direct channel on the retailer depends solely on the size of the manufacturer’s unit direct selling cost of the online channel, regardless of the accuracy of the demand forecast, channel acceptance index, or the level of demand in the underlying market. Retailers are willing to accept a manufacturer’s opening of an online channel for direct sales when the unit direct selling cost is high. At present, the manufacturer may choose to collaborate with the retailer to work together in the channel and push the retailer to disclose information while exploring new channels to increase their revenue. When the unit direct selling cost is low, opening an online direct sales channel or subsidiaries for direct sales by the manufacturer can harm the retailer’s profit. Retailers may not be willing to accept the manufacturer’s direct sales channel due to concerns about channel encroachment. The opening of the direct channel by the manufacturer affects the retailer’s profit and that is only related to the cost of the manufacturer’s channel opening. The reason is that after the information sharing of retailer, the members of the supply chain are in a state of information symmetry, and the impact of uncertainty on manufacturers and subsidiaries is weakened.
6. Information-Sharing Decision
Section 5 examines the manufacturer’s channel choice strategy under the retailer’s demand for information sharing. This section focuses on analyzing the relevant equilibrium results obtained in the previous section to further explore retailers’ information-sharing decision.
6.1. Impact of Retailers’ Information Sharing on Parties’ Equilibrium Prices and Profit
Proposition 11.
- (1)
- , ; , , .
- (2)
- , , , .
Proposition 11(1) confirmed that sharing information does not affect the anticipated wholesale price. Nevertheless, it does allow the manufacturer to modify the wholesale price based on demand data, thus intensifying the double marginalization effect on the wholesale price. This occurrence is often known as the “dual marginalization impact of sharing information”. Simultaneously, sharing information does not affect the expected direct price of the direct sales channel compared to the manufacturer’s expected transfer price. Furthermore, regardless of the presence of information sharing, channel encroachment by the manufacturer always has no effect on wholesale prices, which differs from previous studies. If retailers share information, the double marginalization effect is stronger when wholesale prices are more responsive to demand signals. As a retailer’s forecasting accuracy improves, the risk of manufacturer channel incursion decreases, thereby reducing the harm caused by uncertainty.
Additionally, Proposition 11(2) explains the impact of information sharing on retailers’ retail prices. In the traditional channel and subsidiary direct channel, sharing information can increase retail prices when retailers have optimistic forecasts of the potential market demand. Conversely, sharing information can decrease retail prices when retailers have poor forecasts of the potential market demand. However, it is worth noting that sharing information can raise retail prices in the online direct channel. This statement reflects the idea that online retail channels are also able to have relatively accurate market forecasts and more scientific pricing after the retailer shares its demand forecast information, making the price trends in the physical and online markets synergistic, thus enabling physical retailers to adjust their prices and no longer be harmed by competition brought about by unreasonable pricing in the online channel.
Corollary 5.
The value of retailer information sharing
- (1)
- , , .
- (2)
- , , .
Corollary 5 demonstrates that irrespective of the market demand forecast of the retailer, sharing information results in a reduction in the retailer’s earnings. In contrast, the manufacturer can make timely adjustments to its decisions due to the availability of market forecast information. Although the manufacturer’s channel incursion increases the retailer’s profitability under specified conditions, the retailer may choose not to share the information, even if the sharing strategy could change the manufacturer’s channel-selection strategy and lead to channel cooperation. Therefore, retailers do not usually share their market demand forecast information with manufacturers.
Corollary 6.
The impact of retailer information sharing on supply chain value.
- (1)
- Retailer information sharing increases supply chain margins in the online direct sales channel.
- (2)
- The effect of retailer information sharing on subsidiary direct channel supply chain margins is related to the size of the manufacturer’s stake in the subsidiary, the precision of the retailer’s information, and the subsidiary’s channel opening costs.
Corollary 6 shows that retailers predict that the impact of information sharing on the supply chain is always positive when the manufacturer opens an online direct sales channel for product sales. Therefore, when retailers share information, manufacturers and retailers can conditionally choose the online direct sales channel for channel cooperation.
6.2. Compensatory Mechanism for Information Sharing
From Section 6.1, it is evident that sharing market forecast information with retailers can increase the manufacturer’s profit, but at the cost of the retailer’s profit. On the other hand, establishing an online direct sales channel by the manufacturer can result in boosted profits for the entire supply chain through enhanced information sharing. To ensure retailers have sufficient incentives to share information with manufacturers, this subsection establishes a bargaining power-based supply chain information-compensation mechanism. This mechanism significantly varies the bargaining power of firms in different situations in the real economy, achieving an overall Pareto improvement. For instance, major retailers such as Wal-Mart possess greater bargaining power than small manufacturers, but their bargaining power may be weaker than that of large manufacturers such as Coca-Cola and Procter & Gamble. The variation in bargaining power impacts pricing decisions, profit allocation, and coordination strategies within the supply chain. This mechanism aims to distribute the additional profits in the supply chain so that both the manufacturer and the retailer benefit more than they would have if the information was not shared. Assuming that the incremental profit of the supply chain relative to the time when no information is shared is and that the profit share of the manufacturer and the retailer under the information-sharing compensation mechanism is and respectively, we have . Thus, the Nash bargaining information-sharing compensation mechanism is modeled as follows:
where U is the total utility of the supply chain members, and and are the bargaining power of the manufacturer and the retailer, respectively. To ensure that the retailer’s share of the profit after coordination through the mechanism is greater than its loss due to the sharing of information, we need to ensure the following: . The Kuhn–Tucker condition can be solved to obtain , . Thus, the profits of the manufacturer and the retailer under the coordination of the Nash bargaining information-compensation mechanism can be obtained as follows: + , +. For example, when the manufacturer chooses to open an online direct sales channel, suppose , , , , . Solving for the Kuhn–Tucker condition yields . Thus, the distributed profits of the manufacturer and the retailer coordinated by this Nash bargaining information-sharing compensation mechanism are as follows: , .
Proposition 12.
In order to streamline the analysis, we make the assumption that the bargaining power of the manufacturer and the retailer . Therefore, the retailer’s choice regarding information sharing within the information-sharing compensation mechanism is as follows:
- (1)
- The manufacturer’s profit from the redistribution of the increased supply chain value due to retailer’s information sharing minus the manufacturer’s profit when the retailer does not share information is always greater than zero.
- (2)
- If ,, , and , the retailer’s profit after redistributing the increased supply chain value of the online channel due to the retailer’s information sharing is greater than the retailer’s profit when the retailer does not share information.
Proposition 12 implies that the mechanism for compensating information can lead to a Pareto improvement for all parties involved in the supply chain, provided that retailers share information. When the threat level of the direct channel is low, the supply chain information-compensation mechanism based on bargaining power fails to achieve Pareto optimality for all parties involved. However, when the threat level of the direct channel is high, the ability of the information-compensation mechanism to achieve Pareto optimality for all parties in the supply chain all comes down to the level of underlying market demand, the cost of the direct channel per unit of the online channel, and the accuracy of the retailer’s demand forecasts.
7. Numerical Analysis
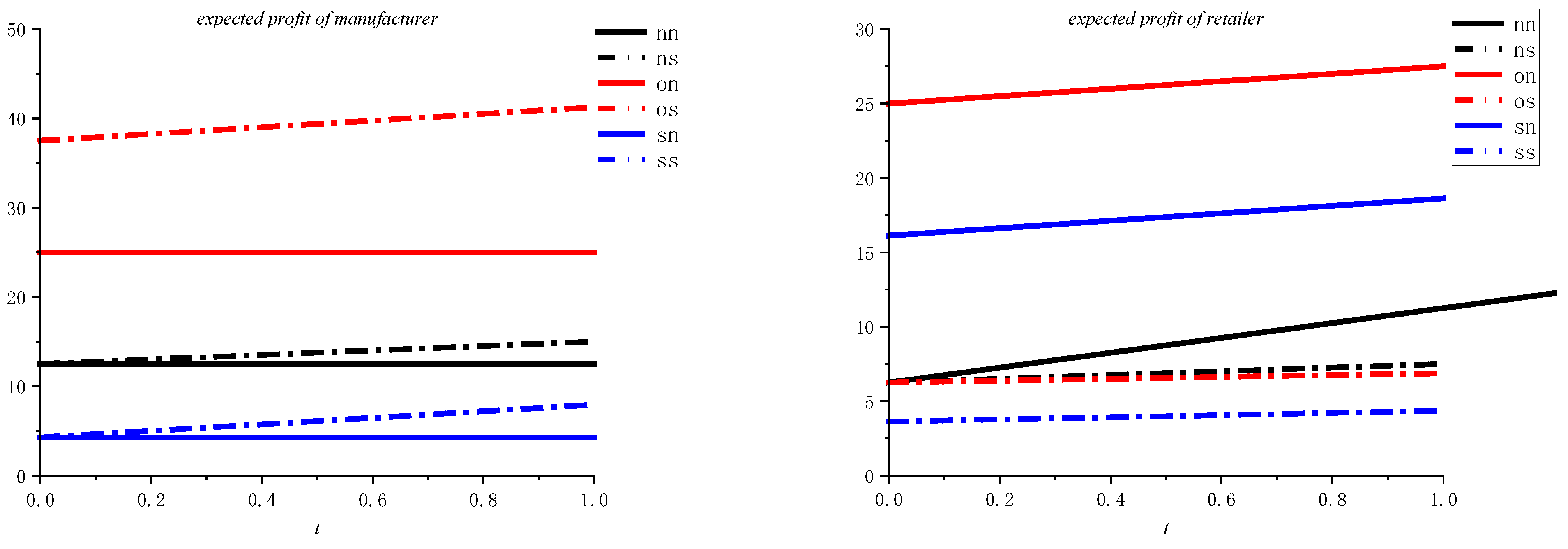
In the previous sections, we solved the decision variables under different models and investigated the manufacturer’s optimal channel-selection decision. Due to the complexity of the profit function, the effects of some key parameters on the profit of each party in the supply chain cannot be directly determined through comparative analysis. Therefore, this section aims to illustrate more intuitively the effects of parameter changes on the profits of manufacturers and retailers through the design of numerical experiments to verify our conclusions. To ensure channel competitiveness, we have set the parameters as follows: , , , , , , and .
This section explores how the accuracy of retailer forecasts can affect the profits of manufacturers and retailers in various channel contexts. Here, the abbreviation “nn” signifies the traditional channel model operating without information sharing, whereas “ns” denotes the traditional channel model that incorporates information sharing. Similarly, “on” represents the online direct sales channel model devoid of information sharing, and “os” signifies the online direct sales channel model enhanced with information sharing. Furthermore, “sn” pertains to the subsidiary direct sales channel model without information sharing, and “ss” represents the subsidiary direct sales channel model characterized by information sharing. Figure 2 shows that as the forecast accuracy increases, retailers’ profit increases regardless of whether retailers share information or not. In the absence of information sharing, retailers have the advantage of real market demand information, which is not available to manufacturers, and can minimize uncertainty in the decision-making process. Therefore, the accuracy of information prediction always affects retailers more highly in the absence of information sharing. Manufacturers only experience increased profits with greater forecast accuracy when information sharing is present; otherwise, changes in demand forecast accuracy do not affect their profits. Furthermore, it has been found that manufacturers consistently experience higher profits when information is shared, whereas retailers experience lower profits. This effect is amplified as the accuracy of information forecasting increases, which supports the conclusion of corollary 5, i.e., that retailers lack the motivation to initiate information sharing. Furthermore, Figure 2 illustrates that retailers’ revenue increases after sharing information, indicating their willingness to accept manufacturers’ opening of an online direct sales channel for market encroachment. The shared information influences both manufacturers and retailers to opt for the online direct sales channel for collaboration. The cooperation enhances the manufacturer’s incentive to open a direct sales channel and constantly stimulates retailers to share their demand forecast information. In cases where retailers’ information sharing is detrimental to their interests, manufacturers should actively implement an information-sharing compensation mechanism to induce retailers to share information voluntarily to gain a larger profit margin.
Figure 2.
Effect of on , .
Figure 3 shows that no matter which direct sales channel the manufacturer opens, the manufacturer’s profit consistently increases when the retailer shares forecast information, compared to situations where the retailer does not provide this information. When the manufacturer introduces an online direct sales channel, the manufacturer’s profit first decreases and then increases as the consumer’s acceptance of the direct sales channel increases, and its profit is always higher than its profit when it does not open a direct sales channel; this suggests that it is advantageous for the manufacturer to engage in online direct sales channel penetration. If the consumer’s recognition of the direct sales channel is higher, the dual-channel sales model of the manufacturer opening the subsidiary is better than the traditional retailing, and vice versa. For retailers, regardless of whether they share information or not, as the consumer’s acceptance of the direct channel increases, the retailer’s profit increases when the manufacturer opens an online direct sales channel, while it decreases when the manufacturer opens a subsidiary channel. From the perspective of channel encroachment, we find that without information sharing, retailers benefit when the manufacturer opens a subsidiary channel at , and retailers maximize their profit in the subsidiary direct channel when is satisfied. And at , retailers are willing to accept the manufacturer’s opening of an online direct channel even though the retailer will be harmed by the manufacturer’s opening of a direct channel through its subsidiaries. When retailers share information, when is used, both the manufacturer’s opening an online channel and the opening of a subsidiary channel will harm retailers, while when is used, the retailer will benefit from the manufacturer opening an online channel. This validates our previous discussion of the foreground conditions for . Based on this, the acceptance of direct sales channels by consumers represents a significant factor influencing the decisions of supply chain members. Consequently, manufacturers must investigate the relationship between channel competition and channel strategy choices. When the consumer’s acceptance of online direct channels is high, manufacturers should proactively embrace the dual-channel market. Conversely, when the consumer’s acceptance of online direct channels is low, manufacturers should prioritize retailer channels for distribution, while avoiding any potential damage to their own interests caused by their information disadvantage.
Figure 3.
Effect of on , .
Figure 4 describes the impact of a manufacturer’s shareholding in its subsidiary on the profits of both the manufacturer and the retailer in the channel context of the subsidiary’s sales channel. In order to examine how shareholding impacts supply chain members in a varying consumer acceptance index, we compare the two cases at and , and our parameter settings satisfy . As can be seen from the figure, as the manufacturer’s shareholding in its subsidiaries increases, the profits of both the manufacturer and the retailer decrease whether the retailer discloses information or not. Therefore, when the channel construction cost of the subsidiary is high, a larger shareholding is not better. This verifies the correctness of Proposition 10. In addition, the growing acceptance of direct sales channels by consumers further impacts the retailer’s profits negatively, and this cannibalization effect becomes stronger as the shareholding ratio increases. For the manufacturer, if the cost of channel construction of subsidiaries is large, to ensure the maximization of their revenue, they should reasonably adjust the size of the shareholding ratio of their subsidiaries and improve the management of the equity organization structure.
Figure 4.
Effect of on , . (a) , (b) .
8. Discussion
Based on different information strategies employed by retailers, we investigate the manufacturers’ channel-selection issues under various information states. Regarding manufacturers’ channel selection under uncertain demand information, some scholars have conducted research from multiple perspectives, demonstrating that online channels are beneficial to manufacturers and are unaffected by the cost of establishing direct sales channels [28,68,69]. This aligns with the findings of our study.
However, after incorporating a dual-channel structure featuring a subsidiary-based direct sales channel, our research reveals that manufacturers’ decision to open a subsidiary direct sales channel for channel encroachment is closely related to the cost of establishing this subsidiary channel. Regardless of whether retailers share their demand information with manufacturers, when the cost of opening a subsidiary direct sales channel is high, manufacturers will not proceed with it. Conversely, when the cost is low, manufacturers’ choice between an online direct sales channel and a subsidiary direct sales channel is jointly determined by the unit product direct sales cost in the online direct sales channel and the subsidiary channel establishment cost (Corollary 1, Corollary 3). Furthermore, this strategic choice is influenced by retailers’ information sharing, that is, information sharing may alter manufacturers’ channel selection, differing from previous research. The primary reason for our differing conclusions lies in the consideration that subsidiaries participate in price competition among supply chain members, obtaining some vested interests, and that the size of shareholding and subsidiary construction costs will directly affect manufacturers’ profits. Based on three different game sequences in the channel context, manufacturer’ channel-selection decisions become more complex.
Therefore, manufacturers should necessitate an active embrace of the dual-channel market model rooted in online direct sales. Secondly, manufacturers with the capacity to set up subsidiary direct sales channels should meticulously evaluate whether the anticipated revenue uptick justifies the incorporation of such a channel, given that excessive subsidiary establishment costs could negate the profits gained from opening a new channel. Ultimately, manufacturers are highly motivated to introduce direct sales channels, yet retailers may inadvertently undermine their own interests by sharing demand information. Consequently, manufacturers should actively develop information-sharing compensation mechanisms or alternative compensation approaches to incentivize retailers to part with their demand data. This will facilitate the accurate assessment of market demand when venturing into new sales channels, mitigating management decision-making risks, and fostering revenue growth.
From the perspective of channel encroachment, Zhang et al. [57] indicate that manufacturers always prefer to open direct sales channels for encroachment, which invariably harms retailers. However, our research finds that manufacturers always prefer online direct sales channels for encroachment, but this encroachment does not always hurt retailers. Specifically, under certain conditions, manufacturers’ establishment of direct sales channels can be beneficial to retailers (Corollary 2, Corollary 4). This reveals that retailers must weigh the trade-offs between the losses incurred from information sharing and the gains from dual-channel ’free-riding’ behaviors. If manufacturers fulfill the conditions for compensating retailers for information sharing, such sharing can have a positive ripple effect across the supply chain, enhancing overall supply chain performance. The insights derived from this paper suggest that companies should effectively expand their sales channels and serve as a reference for supply chain enterprises seeking to refine their information-management practices.
Therefore, our study expands research on manufacturers’ channel-selection decisions and channel encroachment under asymmetric demand information, enriching the application of information-sharing theory in supply chains.
9. Conclusions
This paper mainly focused on the selection of different channel strategies for manufacturers in the context of information asymmetry. Through the establishment and analysis of Bayesian Stackelberg game models, it delved into the equilibrium decisions made by supply chain participants. Building upon this foundation, the paper explored the optimal channel strategy for manufacturers. Furthermore, it scrutinized retailers’ decisions regarding information sharing and proposed a compensation mechanism aimed at coordinating and facilitating such information sharing.
The research findings can be summarized as follows: (1) manufacturers consistently prefer to open online direct sales channel over traditional retail channels, regardless of whether information is shared. This strategy remains unchanged even when the unit direct selling cost is high. (2) If the cost of establishing a direct channel for the subsidiary is expensive, the manufacturer will refrain from setting up the subsidiary’s direct channel. This strategy is not affected by the retailer’s choice to disclose information. (3) When a manufacturer opens the direct selling channel of its subsidiaries, the shareholding should not be as big as possible. (4) Retailer information sharing may change how a manufacturer opens a direct sales channel, but the manufacturer will always choose the direct sales channel. Precisely, when information is shared, the online direct sales channel represents the optimal choice. Conversely, when information sharing is absent, the manufacturer will select the subsidiary direct channel when the subsidiary sales channel opening cost is minimal, and the unit direct selling cost is moderate. (5) Manufacturers often benefit from opening a direct sales channel, and in some cases, it can also be advantageous for retailers. (6) Although retailers may not be motivated to share forecast information, the compensation mechanism of information sharing can result in a mutually beneficial outcome for both the manufacturer and the retailer, known as a Pareto improvement.
There are multiple potential avenues for future research. Firstly, this paper solely considers the prospect of retailers being able to forecast demand information. However, with the increasing prevalence of data storage and cloud computing technology, market demand forecasting based on big data technology is becoming increasingly important to companies. In this context, manufacturers in the upstream market with sufficient operational capacity can invest in big data technology and other technologies to gather information about market demand and mitigate the adverse consequences of information asymmetry in their supply chains. Therefore, future research could investigate the impact of bidirectional information sharing in the supply chain on the operational decisions of supply chain members. Additionally, it could analyze the impact of bidirectional information sharing on manufacturers’ channel choices in the context of supply chain members’ information-forecasting capabilities. It is important to note that this paper only considers one retailer, whereas in a genuine business setting, a manufacturer frequently encounters numerous retailers. Therefore, future studies could comprehensively consider information sharing in the supply chain after multiple retailers have joined.
Author Contributions
Conceptualization, funding acquisition, project administration, validation, F.H.; methodology, software, formal analysis, H.S.; investigation, resources, data curation, Z.Z.; writing—original draft preparation, Y.P.; writing—review and editing, supervision, visualization, Y.L. All authors have read and agreed to the published version of the manuscript.
Funding
This research was supported by the National Social Science Foundation of China (grant number 24XMZ027).
Data Availability Statement
The authors confirm that the data supporting the findings of this study are available within the article and the authors’ data come from the references in this study.
Conflicts of Interest
All authors certify that they have no affiliations with or involvement in any organization or entity with any financial interest or non-financial interest in the subject matter or materials discussed in this manuscript.
Appendix A
Proof of Proposition 1.
Based on the retailer’s target expected profit function, let , and we can obtain . Since retailers do not share their forecast information, the manufacturer’s forecast of the optimal retail price period is , which can be substituted in Equation (1). We can obtain ; substituting the optimal price back, the optimal decision and the optimal expected profit of the manufacturer and the retailer when the retailer does not share information can be obtained, as shown in Proposition 1. □
Proof of Proposition 2.
Based on the retailer’s target expected profit function, . Let , and we can obtain . Since retailers do not share their forecast information, the manufacturer’s forecast of the optimal retail price period is , which can be substituted in Equation (3). We can easily obtain the Hesse matrix:
Among them, the first-order leading principal minor is ; the second-order leading principal minor is ; therefore, the target profit function has a maximum value.
Let , , and we can obtain , .
Substituting the optimal price back, the optimal decision and the optimal expected profit of the manufacturer and the retailer when the retailer does not share information can be obtained, as shown in Proposition 2. □
Proof of Proposition 3.
Based on the retailer’s target expected profit function, , let , and we can obtain . Since retailers do not share their forecast information, the manufacturer’s forecast of the optimal retail price period is , which can be substituted in Equation (6). We can obtain , and then substitute it in Equation (5). We can easily obtain the Hesse matrix.
Among them, the first-order leading principal minor is ;the second-order leading principal minor is .
Let , , and we can obtain , .
Substituting the optimal price back, the optimal decision and the optimal expected profit of the manufacturer and the retailer when the retailer does not share information can be obtained. □
Proof of Corollary 1.
- (1)
- .
It can be easily found that . So, we only need to discuss the sign (positive or negative) of .
We let , and it can be shown that is a quadratic function with a downward opening, ; then, we can obtain , .
- (2)
- .
Let ; it can be shown that is a primary function with a negative slope. Let .
Then, we can obtain .
When , , so .
When , , so .
- (3)
- .
Where , , .
It can be easily found that . So, we only need to discuss the sign (positive or negative) of the numerator. We let . It can be found that , So is a quadratic function with an upward opening.
Let , and we can obtain .
Let . It can be shown that is a primary function with a negative slope. Let .
Then, we can obtain .
When , , we can obtain . Based on the above conclusion, let , and we can obtain the following:
For the quadratic function, we can obtain the following:
if (a) and or (b) : ;
if and : .
When , , then , .
According to the above derivation, we can find that ; so, pairwise comparisons are conducted. We can obtain three manufacturer’s channel preferences, as shown in Corollary 1. □
Proof of Corollary 2.
The comparison of retailer profits across the three channels in this section is similar to the comparison of manufacturer profits, employing a pairwise comparison method.
- (1)
- .
Let , where is a quadratic function with a downward opening.
Let , and we can obtain . It can be shown that is a primary function with a positive slope. Let , and we can obtain . Due to , next we need to kick something around the reasonableness of to determine the magnitude of .
- For , we have , so .
Therefore, we must discuss the distribution of zeros of the under this case.
Let , and we obtain .
When , we have ; so, .
Let , and we can obtain .
For , .
For , .
- 2.
- When , we have . Due to , next we need to discuss the reasonableness of to determine the magnitude of .
Let
When , we obtain ; so, , then , .
When , we obtain .
So, for , , then , ;
For , , then ,
and we obtain , ; , .
- 3.
- For , we have . Let .
When , we obtain ; so, , .
When , we obtain . So, for , we obtain ; then, .
For , we obtain .
Specifically, we will not proceed with further discussions based on . Similar to the proof presented earlier, we can obtain the following:
when and and , ;
when and and and , ;
when and and and , .
- (2)
- .
Let , where is a quadratic function with a downward opening.
Let , so that we can obtain ; then .
- (3)
- .
Where ,
Let , and we can obtain
For , we have .
For , we have .
Based on the conclusion drawn earlier in the proofs of Corollary 3, we can obtain , ; so, one key piece of information that we can gather is . In order to demonstrate the generalizability of the conclusion and ensure that it falls within the parameter threshold range, we only consider the case of . Based on the conclusions obtained above, we compare them pairwise and integrate them to obtain the final conclusion, shown in Corollary 2. □
Proof of Proposition 6.
Based on the retailer’s target expected profit function, , let , and we can obtain . Since retailers share their forecast information, the manufacturer’s forecast of the optimal retail price period is ; then, substitute it in Equation (24). We can obtain . Substituting the optimal price back, the optimal decision and the optimal expected profit of the manufacturer and the retailer when the retailer does not share information can be obtained as follows:
The proofs of Proposition 7 and Proposition 8 are similar to Proposition 6 and are omitted. The proofs of Proposition 10 and Proposition 9 are straightforward and are therefore omitted. □
Proof of Proposition 10.
Let ; it can be shown that is a primary function with a positive slope, and we can obtain .
For , we have ; so, .
For , we have ; so, . □
Proof of Corollary 3.
- (1)
- .
We let .
When , we can obtain a threshold value .
So, ; then, we obtain and .
- (2)
- .
Where ,
Let .
So, ; then, we obtain .
- (3)
Let , and we have .
For , we can obtain .
For , we can obtain .
Based on the conclusions obtained above, we compare them pairwise and integrate them to obtain the final conclusion. The proofs of Corollary 5 are similar to the proofs of Corollary 4 and are omitted. Proposition 11 is straightforward and therefore omitted. □
Proof of Corollary 5.
- (1)
- .
- (2)
- .
Let .
For the primary function , we have a threshold value .
So, ; then, we obtain .
- (3)
- .
, , .
Let .
So, for the quadratic function , we can obtain
Based on the above conclusion, let , and we can obtain the following:
where .
Due to , next we need to discuss the reasonableness of to determine the magnitude of .
Let , where , , .
So, we only need to discuss the sign (positive or negative) of the numerator; for the two positive factors, we have ;
So, . Thus, .
Furthermore, we can prove that
So, for ,, we can obtain , then .
Similar to the above proof process, we can obtain the following:
□
Proof of Corollary 6.
According to the equilibrium solution, we can obtain the value of the supply chain when the manufacturer opens the online direct sales channel as follows:
The value of the supply chain when a manufacturer opens a subsidiary direct sales channel can be obtained as follows:
where ,
We let , and it can be shown that is a primary function with a negative slope.
Let , and we have a threshold value
The range of is jointly determined by , , and . Therefore, it is difficult to conclude the absolute positive and negative value of the supply chain value. □
Proof of Proposition 12.
According to the equilibrium solution, we can obtain the manufacturer’s profit after the reallocation of the supply chain value due to the retailer’s information sharing minus the manufacturer’s profit if retailer does not share information:
The manufacturer’s profit after the redistribution of the increased supply chain value due to the retailer’s information sharing minus the manufacturer’s profit if the retailer does not share information is given by the following:
Let , and we can obtain a threshold .
For , we have ; then, . So, .
For , let , where . Let , and we can obtain .
When ,.
For , we have , and then we can obtain the following:
if , ;
if , .
For , we have ; then, .
When , , and , we obtain ; then, . □
References
- Liu, Y.; Lu, J.; Yan, N. Agency or reselling? Supplier’s online channel strategies with platform financing. Eur. J. Oper. Res. 2024, 318, 1014–1027. [Google Scholar] [CrossRef]
- Wang, H.; Liu, G. Distributing the fashion product in direct or retail channel: The impact of fashion level and direct selling cost. Int. Trans. Oper. Res. 2023, 30, 3597–3624. [Google Scholar] [CrossRef]
- Park, S.Y.; Keh, H.T. Modelling hybrid distribution channels: A games-theoretic analysis. J. Retail. Consum. Serv. 2003, 10, 155–167. [Google Scholar] [CrossRef]
- Arya, A.; Mittendorf, B.; Sappington, D.E.M. The bright side of supplier encroachment. Mark. Sci. 2007, 26, 651–659. [Google Scholar] [CrossRef]
- Xiong, S.; Zhou, T. Impact of Quality Investment and Vertical Shareholding in Hybrid Competing Supply Chains. Systems 2024, 12, 292. [Google Scholar] [CrossRef]
- Ren, D.; Guo, R.; Lan, Y.; Shang, C. Shareholding strategies for selling green products on online platforms in a two-echelon supply chain. Transp. Res. Part E Logist. Transp. Rev. 2021, 149, 102261. [Google Scholar] [CrossRef]
- He, M.; Kang, K.; Wei, X.; Li, Y. Financing strategy of transnational supply chain with vertical shareholding under tax system difference: Creditor or guarantor? Transp. Res. Part E Logist. Transp. Rev. 2023, 169, 102973. [Google Scholar] [CrossRef]
- Li, R.; Yan, J.J.; Wang, X.Y. Horizontal cooperation strategies for competing manufacturers in a capital constrained supply chain. Transp. Res. Part E Logist. Transp. Rev. 2024, 181, 103369. [Google Scholar] [CrossRef]
- Zhao, X.; Niu, T. Impacts of horizontal mergers on dual-channel supply chain. J. Ind. Manag. Optim. 2022, 18, 655–680. [Google Scholar] [CrossRef]
- Pu, J. The optimal decision for automobile enterprises considering shareholding strategies and dual-credit policy. Manag. Decis. Econ. 2024, 45, 80–97. [Google Scholar] [CrossRef]
- Zhang, S.; Meng, Q. Electronics closed-loop supply chain value co-creation considering cross-shareholding. J. Clean. Prod. 2021, 278, 123878. [Google Scholar] [CrossRef]
- Xia, Q.; Zhi, B.; Wang, X. The role of cross-shareholding in the green supply chain: Green contribution, power structure and coordination. Int. J. Prod. Econ. 2021, 234, 108037. [Google Scholar] [CrossRef]
- Sun, J.; Yang, L.; Shao, T.; Yao, F. Modelling low-carbon closed-loop supply chain considering channel power structures and cross-shareholding. RAIRO-Oper. Res. 2023, 57, 609–629. [Google Scholar] [CrossRef]
- Liu, X.; Zhou, Q. Interactions between supplier encroachment format and pricing scheme with horizontal shareholding. Expert Syst. Appl. 2024, 256, 124934. [Google Scholar] [CrossRef]
- Li, J.; Yi, L.; Shi, V. Supplier encroachment strategy in the presence of retail strategic inventory: Centralization or decentralization? Omega 2021, 98, 102–213. [Google Scholar] [CrossRef]
- Mahar, S.; Salzarulo, P.A.; Daniel Wright, P. Using online pickup site inclusion policies to manage demand in retail/E-tail organizations. Comput. Oper. Res. 2011, 39, 991–999. [Google Scholar] [CrossRef]
- Raweewan, M.; Ferrell, W.G., Jr. Information sharing in supply chain collaboration. Comput. Ind. Eng. 2018, 126, 269–281. [Google Scholar] [CrossRef]
- Khan, M.; Hussain, M.; Saber, H.M. Information sharing in a sustainable supply chain. Int. J. Prod. Econ. 2016, 181, 208–214. [Google Scholar] [CrossRef]
- Fu, K.; Wang, C.; Xu, J. The impact of trade credit on information sharing in a supply chain. Omega 2022, 110, 102633. [Google Scholar] [CrossRef]
- Zhong, Q.; Wang, J.; Zou, Z. The incentives for information sharing in online retail platforms. Transp. Res. Part E Logist. Transp. Rev. 2023, 172, 103050. [Google Scholar] [CrossRef]
- Wei, L.; Zhang, J.; Zhu, G. Incentive of retailer information sharing on manufacturer volume flexibility choice. Omega 2021, 100, 102210. [Google Scholar] [CrossRef]
- Niu, B.; Shen, Z.; Li, Q. Information advantage and payment disadvantage when selling goods through a powerful retailer. Ann. Oper. Res. 2023, 331, 417–446. [Google Scholar] [CrossRef]
- Shi, C.; Nie, J.; Li, Z. Impact of information sharing on manufacturer’s channel choice under diseconomies of scale. Ind. Eng. Manag. 2016, 21, 73–80. [Google Scholar]
- Chiang, W.K.; Chhajed, D.; Hess, J.D. Direct Marketing, Indirect Profits: A Strategic Analysis of Dual Channel Supply-Chain Design. Manag. Sci. 2003, 49, 1–20. [Google Scholar] [CrossRef]
- Khouja, M.; Park, S.; Cai, G. Channel selection and pricing in the presence of retail-captive consumers. Int. J. Prod. Econ. 2010, 125, 84–95. [Google Scholar] [CrossRef]
- Wang, R.; Wang, S.; Yan, S. Pricing and coordination strategies of dual channels considering consumers’ channel preferences. Sustainability 2021, 13, 11191. [Google Scholar] [CrossRef]
- Zhang, Y.; Hezarkhani, B. Competition in dual-channel supply chains: The manufacturers’ channel selection. Eur. J. Oper. Res. 2021, 291, 244–262. [Google Scholar] [CrossRef]
- Li, Z.; Gilbert, S.M.; Lai, G. Supplier encroachment under asymmetric information. Manag. Sci. 2014, 60, 449–462. [Google Scholar] [CrossRef]
- Ha, A.; Long, X.; Nasiry, J. Quality in supply chain encroachment. Manuf. Serv. Oper. Manag. 2015, 18, 280–298. [Google Scholar] [CrossRef]
- Hsiao, L.; Chen, Y.J. Strategic Motive for Introducing Internet Channel in a Supply Chain. Prod. Oper. Manag. 2014, 23, 36–47. [Google Scholar] [CrossRef]
- Yan, N.; Zhang, Y.; Xu, X.; Gao, Y. Online finance with dual channels and bidirectional free-riding effect. Int. J. Prod. Econ. 2021, 231, 107834. [Google Scholar] [CrossRef]
- Liu, C.; Dan, Y.; Dan, B.; Xu, G. Cooperative strategy for a dual-channel supply chain with the influence of free-riding customers. Electron. Commer. Res. Appl. 2020, 43, 101001. [Google Scholar] [CrossRef]
- Zhou, Y.W.; Guo, J.; Zhou, W. Pricing/service strategies for a dual-channel supply chain with free riding and service-cost sharing. Int. J. Prod. Econ. 2018, 196, 198–210. [Google Scholar] [CrossRef]
- Ha, A.Y.; Luo, H.; Shang, W. Supplier Encroachment, Information Sharing, and Channel Structure in Online Retail Platforms. Prod. Oper. Manag. 2022, 31, 1235–1251. [Google Scholar] [CrossRef]
- Tahirov, N.; Glock, C.H. Manufacturer encroachment and channel conflicts: A systematic review of the literature. Eur. J. Oper. Res. 2022, 302, 403–426. [Google Scholar] [CrossRef]
- Xu, X.J.; Liu, Y.; Ren, W.W.; Forrest, J.Y. Pricing decision making and coordination of a dual-channel supply chain considering online reviews and channel preferences. Manag. Decis. Econ. 2023, 44, 4621–4636. [Google Scholar] [CrossRef]
- Tsay, A.A.; Agrawal, N. Channel conflict and coordination in the e-commerce age. Prod. Oper. Manag. 2004, 13, 93–110. [Google Scholar] [CrossRef]
- Shang, W.; Yang, L. Contract negotiation and risk preferences in dual-channel supply chain coordination. Int. J. Prod. Res. 2015, 53, 4837–4856. [Google Scholar] [CrossRef]
- Xu, L.; Wang, C.; Zhao, J. Decision and coordination in the dual-channel supply chain considering cap-and-trade regulation. J. Clean. Prod. 2018, 197, 551–561. [Google Scholar] [CrossRef]
- Chen, J.; Zhang, H.; Sun, Y. Implementing coordination contracts in a manufacturer Stackelberg dual-channel supply chain. Omega 2012, 40, 571–583. [Google Scholar] [CrossRef]
- Panda, S.; Modak, N.M.; Sana, S.S. Pricing and replenishment policies in dual-channel supply chain under continuous unit cost decrease. Appl. Math. Comput. 2015, 256, 913–929. [Google Scholar] [CrossRef]
- Cai, G.G. Channel selection and coordination in dual-channel supply chains. J. Retail. 2010, 86, 22–36. [Google Scholar] [CrossRef]
- Li, Q.H.; Li, B.; Chen, P.; Hou, P. Dual-channel supply chain decisions under asymmetric information with a risk-averse retailer. Ann. Oper. Res. 2017, 257, 423–447. [Google Scholar] [CrossRef]
- Zhou, J.; Zhao, R. A dual-channel signaling strategy considering the introduction of channel competition. Syst. Eng. Theory Pract. 2018, 38, 414–428. [Google Scholar]
- Hu, X.; Cai, J.; Yue, X. Power structure preferences in a dual-channel supply chain: Demand information symmetry vs. asymmetry. Eur. J. Oper. Res. 2024, 314, 920–934. [Google Scholar] [CrossRef]
- Yin, S.; Nishi, T.; Zhang, G. A game theoretic model for coordination of single manufacturer and multiple suppliers with quality variations under uncertain demands. Int. J. Syst. Sci. Oper. Logist. 2016, 3, 79–91. [Google Scholar] [CrossRef]
- Liu, H.; Sun, S.; Lei, M.; Leong, G.K.; Deng, H. Research on Cost Information Sharing and Channel Choice in a Dual-Channel Supply Chain. Math. Probl. Eng. 2016, 1, 4368326. [Google Scholar] [CrossRef]
- Zhang, J.X.; Li, S.; Zhang, S.C. Manufacturer encroachment with quality decision under asymmetric demand information. Eur. J. Oper. Res. 2018, 273, 217–236. [Google Scholar] [CrossRef]
- Guan, Z.; Zhang, X.; Zhou, M. Demand information sharing in competing supply chains with manufacturer-provided service. Int. J. Prod. Econ. 2020, 220, 107450. [Google Scholar] [CrossRef]
- Wang, Y.; Tang, W.; Zhao, R. Information sharing and information concealment in the presence of a dominant retailer. Comput. Ind. Eng. 2018, 121, 36–50. [Google Scholar] [CrossRef]
- Huang, S.; Chen, S.; Guan, X. Retailer information sharing under endogenous channel structure with investment spillovers. Comput. Ind. Eng. 2020, 142, 106346. [Google Scholar] [CrossRef]
- Lei, H.; Wang, J.; Shao, L.; Yang, H. Ex post demand information sharing between differentiated suppliers and a common retailer. Int. J. Prod. Res. 2020, 58, 703–728. [Google Scholar] [CrossRef]
- Yang, H.; Peng, J. Coordinating a supply chain with demand information updating. J. Ind. Manag. Optim. 2022, 18, 843. [Google Scholar] [CrossRef]
- Huang, S.; Guan, X.; Chen, Y.J. Retailer information sharing with supplier encroachment. Prod. Oper. Manag. 2018, 27, 1133–1147. [Google Scholar] [CrossRef]
- Li, L. Information sharing in a supply chain with horizontal competition. Manag. Sci. 2002, 48, 1196–1212. [Google Scholar] [CrossRef]
- Wang, J.; Zhang, Q.; Hou, P. Information Disclosure Strategy of Retailers Based on Blockchain Technology Under Quality Information Asymmetry. J. Ind. Eng. Manag. 2023, 37, 153–164. [Google Scholar]
- Zhang, P.; Xiong, Y.; Xiong, Z.K.; Zhou, Y. Information sharing and service channel design in the presence of forecasting demand. J. Oper. Res. Soc. 2018, 69, 1920–1934. [Google Scholar] [CrossRef]
- Liu, P.; Yi, S. A study on supply chain investment decision-making and coordination in the Big Data environment. Ann. Oper. Res. 2018, 270, 235–253. [Google Scholar] [CrossRef]
- Wang, W.L.; Yao, R.; Zhang, B.-X. A Study on Bidirectional Demand Information Sharing in Supply Chain Considering manufacturer’ Innovation. China Manag. Sci. 2022, 30, 22–235. [Google Scholar]
- Zhao, Y.; Zhou, H.; Leus, R. Decision timing, information inference, and information sharing: A robust supply chain game with two-way information asymmetry. Transp. Res. Part E Logist. Transp. Rev. 2024, 192, 103807. [Google Scholar] [CrossRef]
- Dai, Y.; Dou, L.; Song, H.; Zhou, L.; Li, H. Two-way information sharing of uncertain demand forecasts in a dual-channel supply chain. Comput. Ind. Eng. 2022, 169, 108162. [Google Scholar] [CrossRef]
- Bian, W.; Shang, J.; Zhang, J. Two-way information sharing under supply chain competition. Int. J. Prod. Econ. 2016, 178, 82–94. [Google Scholar] [CrossRef]
- Wu, J.; Yu, J.; Wang, X. Platform information sharing and selling contract strategies with blockchain adoption. Comput. Ind. Eng. 2023, 183, 109506. [Google Scholar] [CrossRef]
- Hsiao, S.J.; Sung, W.T. Blockchain-based supply chain information sharing mechanism. IEEE Access 2022, 10, 78875–78886. [Google Scholar] [CrossRef]
- Zhang, C.; Zhu, Y.; Ren, X. Quality decision and demand information sharing: The role of blockchain adoption. Comput. Ind. Eng. 2024, 189, 109991. [Google Scholar] [CrossRef]
- Ye, C.; Weng, S.; Zhang, X. Research on low carbon collaborative strategy of supply chain under blockchain information-sharing mechanism. Int. J. Environ. Sci. Technol. 2024, 2, 1–16. [Google Scholar] [CrossRef]
- Kacen, J.J.; Hess, J.D.; Chiang, W.K. Bricks or clicks? Consumer attitudes toward traditional stores and online stores. Glob. Econ. Manag. Rev. 2013, 18, 12–21. [Google Scholar] [CrossRef]
- Shi, C.; Liao, Z.; Jiang, Y. The Impact of Reference Price Effect on Retailers’ Information Sharing Strategies in a Dual-Channel Context. Manag. Rev. 2022, 34, 153–161. [Google Scholar]
- Wu, C.; Zhao, D.; Pan, X. The Impact of Cloud Service Platform’s Predictive Information Sharing on Manufacturers’ Channel Strategies. Soft Sci. 2016, 30, 105–110. [Google Scholar]
Disclaimer/Publisher’s Note: The statements, opinions and data contained in all publications are solely those of the individual author(s) and contributor(s) and not of MDPI and/or the editor(s). MDPI and/or the editor(s) disclaim responsibility for any injury to people or property resulting from any ideas, methods, instructions or products referred to in the content. |
© 2025 by the authors. Licensee MDPI, Basel, Switzerland. This article is an open access article distributed under the terms and conditions of the Creative Commons Attribution (CC BY) license (https://creativecommons.org/licenses/by/4.0/).



