Stefan Blowing Impacts on Unsteady MHD Flow of Nanofluid over a Stretching Sheet with Electric Field, Thermal Radiation and Activation Energy
Abstract
:1. Introduction
2. Physical Model and Mathematical Formulation
3. Physical Quantities
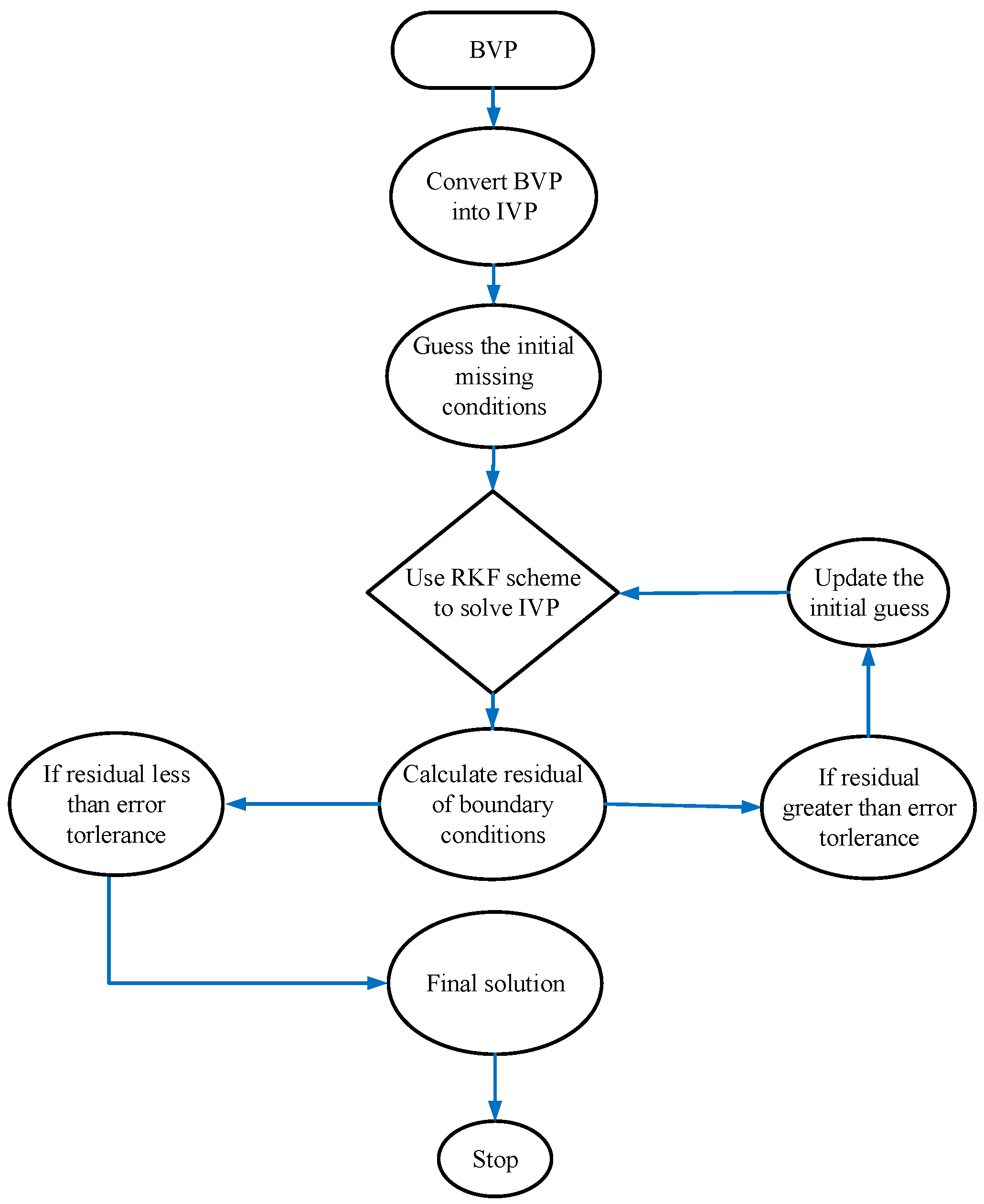
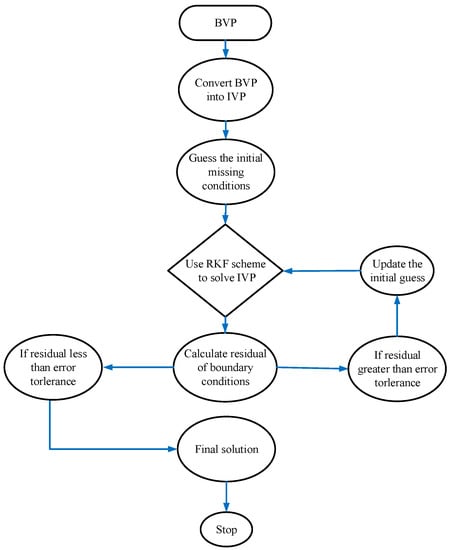
4. Execution of Method
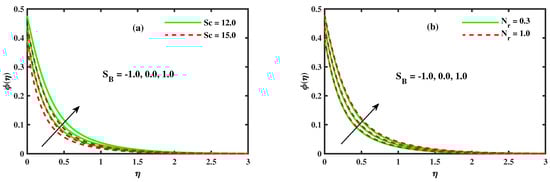
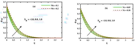
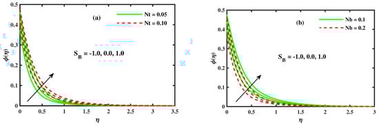
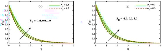
5. Results and Discussion
6. Conclusions
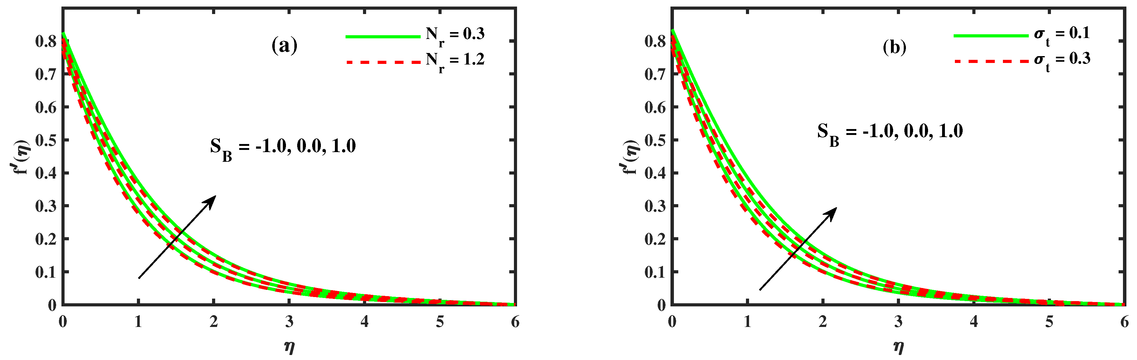
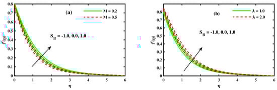
- The growing values of magnetic field, solutal buoyancy and hydrodynamic slip parameter slow down the fluid velocity, but the velocity profile rises against growing values of thermal buoyancy and electric current parameters.
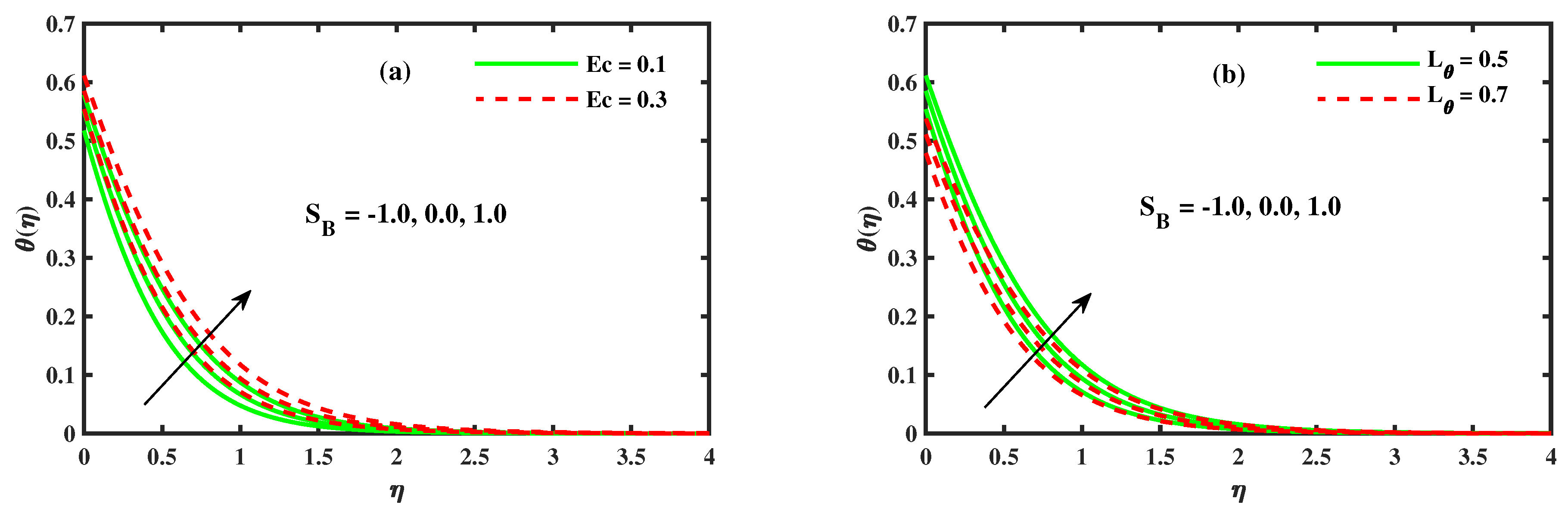
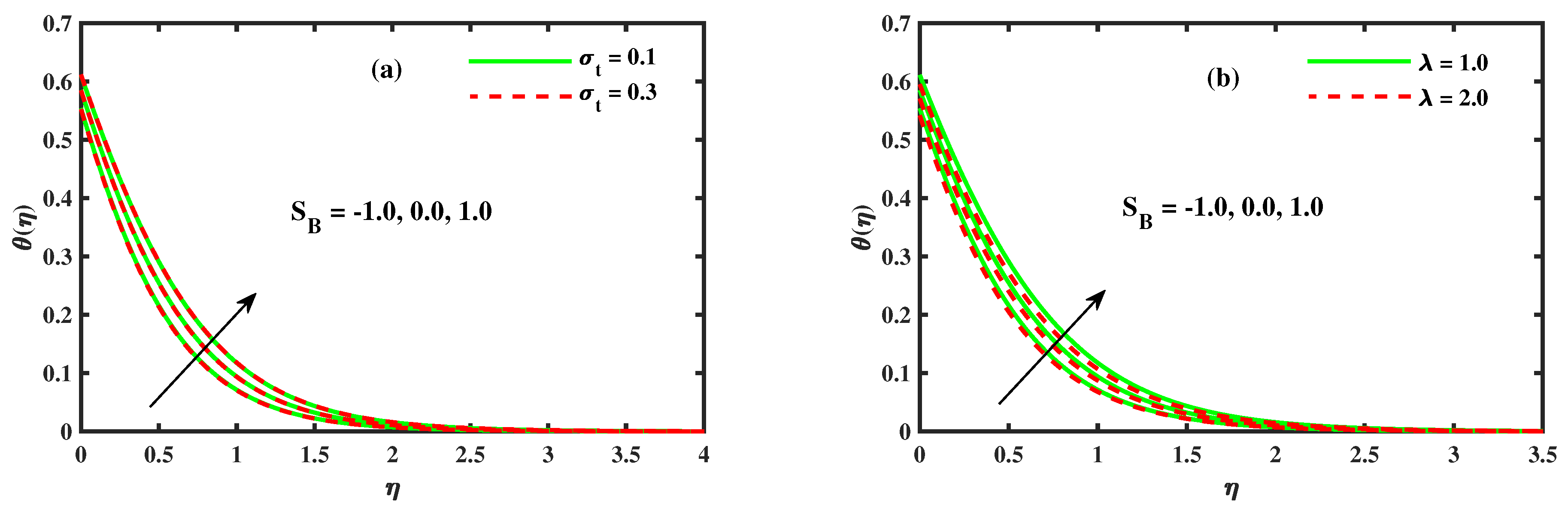
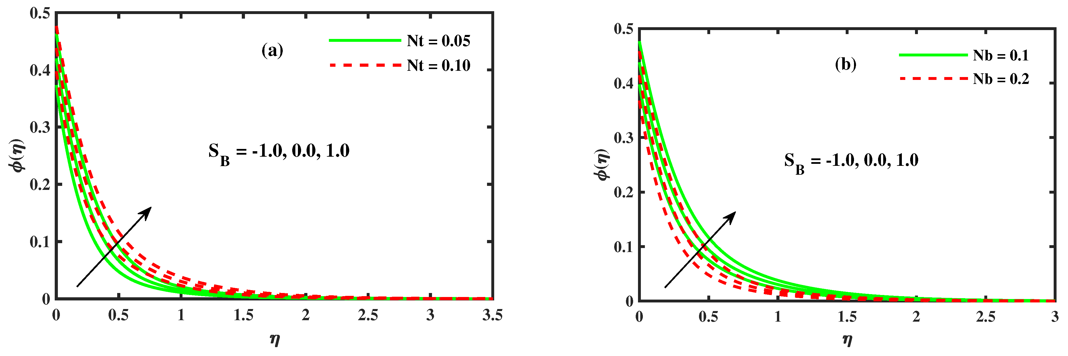
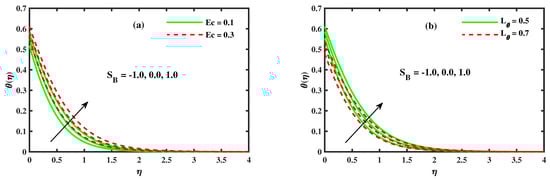
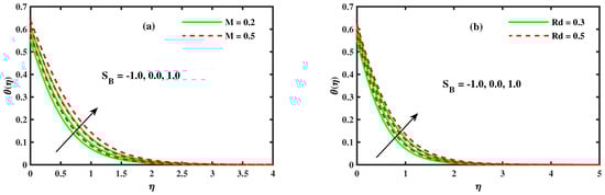
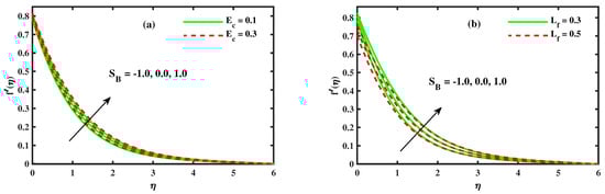
- The temperature profile rises with rising values of Brownian motion , magnetic field M, Eckert number , thermophoresis and thermal radiation .
- The fluid velocity, temperature and nanoparticle concentration profile are observed to have deteriorated with augmentation in the unsteadiness parameter .
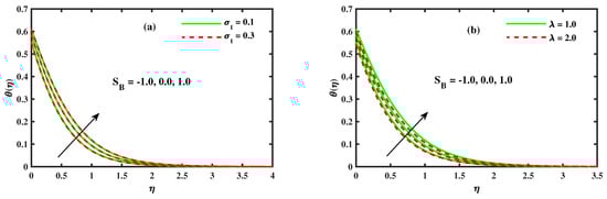
- The temperature of the fluid declines with increasing values of the thermal slip and thermal buoyancy parameters.
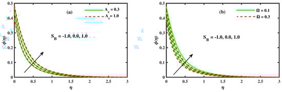
- Due to an enhancement in the activation energy , thermophoresis and buoyancy ratio parameters, the nanoparticle concentration profile increases.
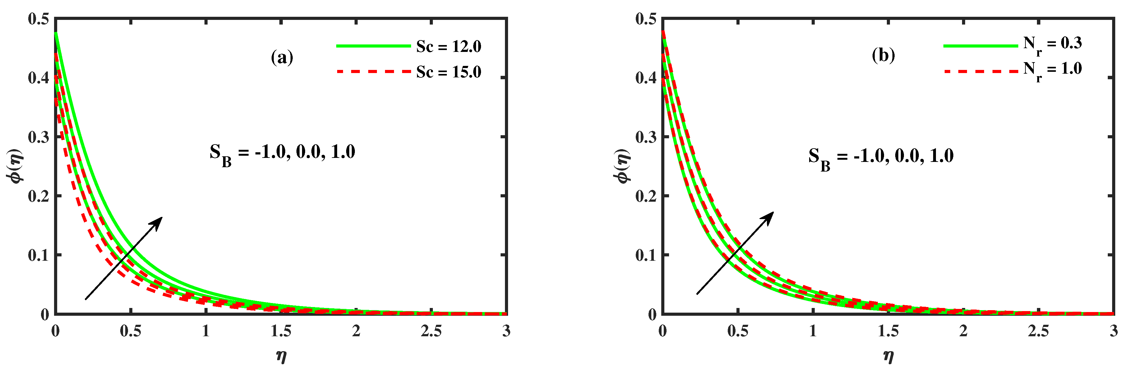
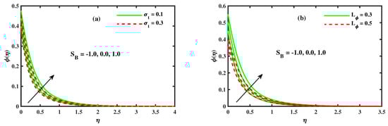
- With the increasing values of Brownian motion , , and , the nanoparticle concentration profile decreases.
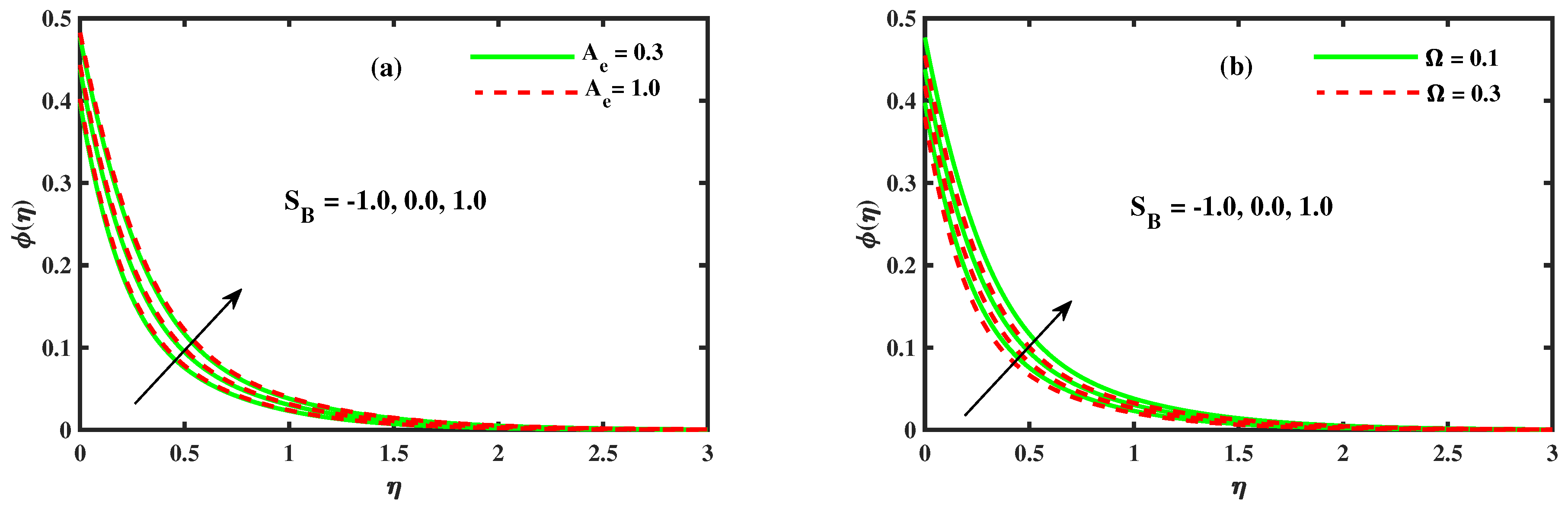
- The nanoparticle volume fraction, temperature and velocity function are decreased against wall suction and enhanced against wall injection .
Author Contributions
Funding
Institutional Review Board Statement
Informed Consent Statement
Data Availability Statement
Acknowledgments
Conflicts of Interest
References
- Sreeremya, T.S.; Krishnan, A.; Mohamed, A.P.; Hareesh, U.; Ghosh, S. Synthesis and characterization of cerium oxide based nanofluids: An efficient coolant in heat transport applications. Chem. Eng. J. 2014, 255, 282–289. [Google Scholar] [CrossRef]
- Zarifi, E.; Jahanfarnia, G.; Veysi, F. Subchannel analysis of nanofluids application to VVER-1000 reactor. Chem. Eng. Res. Des. 2013, 91, 625–632. [Google Scholar] [CrossRef]
- Su, F.; Deng, Y.; Ma, H. Numerical analysis of ammonia bubble absorption in a binary nanofluid. Chem. Eng. Commun. 2015, 202, 500–507. [Google Scholar] [CrossRef]
- Tripathi, D.; Bég, O.A. Mathematical modelling of peristaltic pumping of nano-fluids. In Modelling and Simulation of Diffusive Processes; Springer: Berlin/Heidelberg, Germany, 2014; pp. 69–95. [Google Scholar]
- Khan, S.A.; Nie, Y.; Ali, B. Multiple slip effects on MHD unsteady viscoelastic nano-fluid flow over a permeable stretching sheet with radiation using the finite element method. SN Appl. Sci. 2020, 2, 1–14. [Google Scholar] [CrossRef] [Green Version]
- Liu, L. Aggregation of silica nanoparticles in an aqueous suspension. AIChE J. 2015, 61, 2136–2146. [Google Scholar] [CrossRef]
- Ali, B.; Hussain, S.; Naqvi, S.I.R.; Habib, D.; Abdal, S. Aligned magnetic and bioconvection effects on tangent hyperbolic nanofluid flow across faster/slower stretching wedge with activation energy: Finite element simulation. Int. J. Appl. Comput. Math. 2020, 7, 1–20. [Google Scholar]
- Ali, B.; Rasool, G.; Hussain, S.; Baleanu, D.; Bano, S. Finite element study of magnetohydrodynamics (MHD) and activation energy in Darcy–Forchheimer rotating flow of Casson Carreau nanofluid. Processes 2020, 8, 1185. [Google Scholar] [CrossRef]
- Masuda, H.; Ebata, A.; Teramae, K.; Hishinuma, N.; Ebata, Y. Alteration of thermal conductivity and viscosity of liquid by dispersing ultra-fine particles (dispersion of γ-Al2O3, SiO2 and TiO2 ultra-fine particles). NETSU BUSSEI 1993, 7, 227–233. [Google Scholar] [CrossRef]
- Choi, S. Enhancing thermal conductivity of fluids with nanoparticle, in: Development and Applications of Non-Newtonian Flow. ASME Fluids Eng. Div. 1995, 231, 99–105. [Google Scholar]
- Buongiorno, J. Convective transport in nanofluids. J. Heat Transf. 2006, 128, 240–250. [Google Scholar] [CrossRef]
- Eastman, J.A.; Phillpot, S.; Choi, S.; Keblinski, P. Thermal transport in nanofluids. Annu. Rev. Mater. Res. 2004, 34, 219–246. [Google Scholar] [CrossRef]
- Khairul, M.; Shah, K.; Doroodchi, E.; Azizian, R.; Moghtaderi, B. Effects of surfactant on stability and thermo-physical properties of metal oxide nanofluids. Int. J. Heat Mass Transf. 2016, 98, 778–787. [Google Scholar] [CrossRef]
- Ali, B.; Nie, Y.; Hussain, S.; Habib, D.; Abdal, S. Insight into the dynamics of fluid conveying tiny particles over a rotating surface subject to Cattaneo–Christov heat transfer, Coriolis force, and Arrhenius activation energy. Comput. Math. Appl. 2021, 93, 130–143. [Google Scholar] [CrossRef]
- Bagherzadeh, S.A.; Jalali, E.; Sarafraz, M.M.; Akbari, O.A.; Karimipour, A.; Goodarzi, M.; Bach, Q.V. Effects of magnetic field on micro cross jet injection of dispersed nanoparticles in a microchannel. Int. J. Numer. Methods Heat Fluid Flow 2019, 30, 2683–2704. [Google Scholar] [CrossRef]
- Ali, B.; Siddique, I.; Khan, I.; Masood, B.; Hussain, S. Magnetic dipole and thermal radiation effects on hybrid base micropolar CNTs flow over a stretching sheet: Finite element method approach. Results Phys. 2021, 25, 104145. [Google Scholar] [CrossRef]
- Irfan, M.; Khan, M.; Khan, W.; Ahmad, L. Influence of binary chemical reaction with Arrhenius activation energy in MHD nonlinear radiative flow of unsteady Carreau nanofluid: Dual solutions. Appl. Phys. A 2019, 125, 179. [Google Scholar] [CrossRef]
- Maleki, H.; Safaei, M.R.; Alrashed, A.A.; Kasaeian, A. Flow and heat transfer in non-Newtonian nanofluids over porous surfaces. J. Therm. Anal. Calorim. 2019, 135, 1655–1666. [Google Scholar] [CrossRef]
- Pordanjani, A.H.; Aghakhani, S.; Karimipour, A.; Afrand, M.; Goodarzi, M. Investigation of free convection heat transfer and entropy generation of nanofluid flow inside a cavity affected by magnetic field and thermal radiation. J. Therm. Anal. Calorim. 2019, 137, 997–1019. [Google Scholar] [CrossRef]
- Sadiq, K.; Jarad, F.; Siddique, I.; Ali, B. Soret and Radiation Effects on Mixture of Ethylene Glycol-Water (50%-50%) Based Maxwell Nanofluid Flow in an Upright Channel. Complexity 2021, 2021, 57–74. [Google Scholar] [CrossRef]
- Ershkov, S.; Leshchenko, D. Solving procedure for the dynamics of charged particle in variable (time-dependent) electromagnetic field. Z. Angew. Math. Phys. 2020, 71, 1–8. [Google Scholar] [CrossRef]
- Smith, J.F.; Hsiao, M.Y.; Lin, T.F.; Willis, M.G. Magnetohydrodynamically enhanced heat transfer in a liquid metal system. Nucl. Eng. Des. 1991, 125, 147–159. [Google Scholar] [CrossRef]
- Reed, C.B.; Hua, T.Q.; Black, D.B.; Kirillov, I.; Sidorenkov, S.; Shapiro, A.; Evtushenko, I. Liquid metal MHD and heat transfer in a tokamak blanket slotted coolant channel. In Proceedings of the 15th IEEE/NPSS Symposium, Fusion Engineering, Hyannis, MA, USA, 11–15 October 1993; Volume 1, pp. 263–272. [Google Scholar]
- Maleki, H.; Alsarraf, J.; Moghanizadeh, A.; Hajabdollahi, H.; Safaei, M.R. Heat transfer and nanofluid flow over a porous plate with radiation and slip boundary conditions. J. Cent. South Univ. 2019, 26, 1099–1115. [Google Scholar] [CrossRef]
- Gireesha, B.; Ramesh, G.; Bagewadi, C. Heat transfer in MHD flow of a dusty fluid over a stretching sheet with viscous dissipation. Adv. Appl. Sci. Res. 2012, 3, 2392–2401. [Google Scholar]
- Malvandi, A.; Safaei, M.; Kaffash, M.; Ganji, D. MHD mixed convection in a vertical annulus filled with Al2O3–water nanofluid considering nanoparticle migration. J. Magn. Magn. Mater. 2015, 382, 296–306. [Google Scholar] [CrossRef]
- Ali, B.; Raju, C.; Ali, L.; Hussain, S.; Kamran, T. G-Jitter impact on magnetohydrodynamic non-Newtonian fluid over an inclined surface: Finite element simulation. Chin. J. Phys. 2021, 71, 479–491. [Google Scholar] [CrossRef]
- Ali, L.; Liu, X.; Ali, B. Finite element analysis of variable viscosity impact on mhd flow and heat transfer of nanofluid using the cattaneo–christov model. Coatings 2020, 10, 395. [Google Scholar] [CrossRef] [Green Version]
- Khan, S.A.; Ali, B.; Eze, C.; Lau, K.T.; Ali, L.; Chen, J.; Zhao, J. Magnetic Dipole and Thermal Radiation Impacts on Stagnation Point Flow of Micropolar Based Nanofluids over a Vertically Stretching Sheet: Finite Element Approach. Processes 2021, 9, 1089. [Google Scholar] [CrossRef]
- Ali, L.; Liu, X.; Ali, B.; Mujeed, S.; Abdal, S.; Khan, S.A. Analysis of magnetic properties of nano-particles due to a magnetic dipole in micropolar fluid flow over a stretching sheet. Coatings 2020, 10, 170. [Google Scholar] [CrossRef] [Green Version]
- Arrhenius, S. Über die Dissociationswärme und den Einfluss der Temperatur auf den Dissociationsgrad der Elektrolyte. Z. Phys. Chem. 1889, 4, 96–116. [Google Scholar] [CrossRef] [Green Version]
- Ali, B.; Naqvi, R.A.; Mariam, A.; Ali, L.; Aldossary, O.M. Finite Element Study for Magnetohydrodynamic (MHD) Tangent Hyperbolic Nanofluid Flow over a Faster/Slower Stretching Wedge with Activation Energy. Mathematics 2021, 9, 25. [Google Scholar] [CrossRef]
- Reddy, S.; Reddy, P.B.A.; Bhattacharyya, K. Effect of nonlinear thermal radiation on 3D magneto slip flow of Eyring-Powell nanofluid flow over a slendering sheet with binary chemical reaction and Arrhenius activation energy. Adv. Powder Technol. 2019, 30, 3203–3213. [Google Scholar] [CrossRef]
- Faraz, F.; Imran, S.M.; Ali, B.; Haider, S. Thermo-diffusion and multi-slip effect on an axisymmetric Casson flow over a unsteady radially stretching sheet in the presence of chemical reaction. Processes 2019, 7, 851. [Google Scholar] [CrossRef] [Green Version]
- Ali, B.; Hussain, S.; Nie, Y.; Rehman, A.U.; Khalid, M. Buoyancy Effetcs On FalknerSkan Flow of a Maxwell Nanofluid Fluid with Activation Energy past a wedge: Finite Element Approach. Chin. J. Phys. 2020, 68, 368–380. [Google Scholar] [CrossRef]
- Fang, T.; Jing, W. Flow, heat, and species transfer over a stretching plate considering coupled Stefan blowing effects from species transfer. Commun. Nonlinear Sci. Numer. Simul. 2014, 19, 3086–3097. [Google Scholar] [CrossRef]
- Fang, T. Flow and mass transfer for an unsteady stagnation-point flow over a moving wall considering blowing effects. J. Fluids Eng. 2014, 136, 071103. [Google Scholar] [CrossRef]
- Hamid, R.A.; Nazar, R.; Pop, I. Stagnation point flow, heat transfer and species transfer over a shrinking sheet with coupled stefan blowing effects from species transfer. In AIP Conference Proceedings; AIP Publishing LLC: Melville, NY, USA, 2016; Volume 1784, p. 050005. [Google Scholar]
- Lund, L.A.; Omar, Z.; Raza, J.; Khan, I.; Sherif, E.S.M. Effects of Stefan blowing and slip conditions on unsteady MHD casson nanofluid flow over an unsteady shrinking sheet: Dual solutions. Symmetry 2020, 12, 487. [Google Scholar] [CrossRef] [Green Version]
- Uddin, M.J.; Kabir, M.; Bég, O.A. Computational investigation of Stefan blowing and multiple-slip effects on buoyancy-driven bioconvection nanofluid flow with microorganisms. Int. J. Heat Mass Transf. 2016, 95, 116–130. [Google Scholar] [CrossRef]
- Daniel, Y.S.; Aziz, Z.A.; Ismail, Z.; Bahar, A.; Salah, F. Slip role for unsteady MHD mixed convection of nanofluid over stretching sheet with thermal radiation and electric field. Indian J. Phys. 2020, 94, 195–207. [Google Scholar] [CrossRef]
- Ershkov, S.V.; Leshchenko, D. Dynamics of a charged particle in electromagnetic field with joule effect. Rom. Rep. Phys 2020, 72, 120. [Google Scholar]
- Daniel, Y.S.; Aziz, Z.A.; Ismail, Z.; Salah, F. Entropy analysis in electrical magnetohydrodynamic (MHD) flow of nanofluid with effects of thermal radiation, viscous dissipation, and chemical reaction. Theor. Appl. Mech. Lett. 2017, 7, 235–242. [Google Scholar] [CrossRef]
- Mabood, F.; Shateyi, S. Multiple slip effects on MHD unsteady flow heat and mass transfer impinging on permeable stretching sheet with radiation. Model. Simul. Eng. 2019, 2019, 3052790. [Google Scholar] [CrossRef] [Green Version]
- Maleque, K. Effects of binary chemical reaction and activation energy on MHD boundary layer heat and mass transfer flow with viscous dissipation and heat generation/absorption. Int. Sch. Res. Notes 2013, 259, 273–284. [Google Scholar] [CrossRef]
- Ali, B.; Hussain, S.; Abdal, S.; Mehdi, M.M. Impact of Stefan blowing on thermal radiation and Cattaneo–Christov characteristics for nanofluid flow containing microorganisms with ablation/accretion of leading edge: FEM approach. Eur. Phys. J. Plus 2020, 135, 1–18. [Google Scholar] [CrossRef]
- Ibrahim, W.; Shankar, B. MHD boundary layer flow and heat transfer of a nanofluid past a permeable stretching sheet with velocity, thermal and solutal slip boundary conditions. Comput. Fluids 2013, 75, 1–10. [Google Scholar] [CrossRef]
- Hayat, T.; Imtiaz, M.; Alsaedi, A. Unsteady flow of nanofluid with double stratification and magnetohydrodynamics. Int. J. Heat Mass Transf. 2016, 92, 100–109. [Google Scholar] [CrossRef]
- Daniel, Y.S.; Aziz, Z.A.; Ismail, Z.; Salah, F. Double stratification effects on unsteady electrical MHD mixed convection flow of nanofluid with viscous dissipation and Joule heating. J. Appl. Res. Technol. 2017, 15, 464–476. [Google Scholar] [CrossRef]
- Ali, B.; Nie, Y.; Khan, S.A.; Sadiq, M.T.; Tariq, M. Finite element simulation of multiple slip effects on MHD unsteady maxwell nanofluid flow over a permeable stretching sheet with radiation and thermo-diffusion in the presence of chemical reaction. Processes 2019, 7, 628. [Google Scholar] [CrossRef] [Green Version]
- Ali, L.; Liu, X.; Ali, B.; Mujeed, S.; Abdal, S. Finite element analysis of thermo-diffusion and multi-slip effects on MHD unsteady flow of casson nano-fluid over a shrinking/stretching sheet with radiation and heat source. Appl. Sci. 2019, 9, 5217. [Google Scholar] [CrossRef] [Green Version]
- Wang, C. Free convection on a vertical stretching surface. ZAMM-J. Appl. Math. Mech. Angew. Math. Mech. 1989, 69, 418–420. [Google Scholar] [CrossRef]
- Gorla, R.S.R.; Sidawi, I. Free convection on a vertical stretching surface with suction and blowing. Appl. Sci. Res. 1994, 52, 247–257. [Google Scholar] [CrossRef]













Publisher’s Note: MDPI stays neutral with regard to jurisdictional claims in published maps and institutional affiliations. |
© 2021 by the authors. Licensee MDPI, Basel, Switzerland. This article is an open access article distributed under the terms and conditions of the Creative Commons Attribution (CC BY) license (https://creativecommons.org/licenses/by/4.0/).
Share and Cite
Haider, S.M.A.; Ali, B.; Wang, Q.; Zhao, C. Stefan Blowing Impacts on Unsteady MHD Flow of Nanofluid over a Stretching Sheet with Electric Field, Thermal Radiation and Activation Energy. Coatings 2021, 11, 1048. https://doi.org/10.3390/coatings11091048
Haider SMA, Ali B, Wang Q, Zhao C. Stefan Blowing Impacts on Unsteady MHD Flow of Nanofluid over a Stretching Sheet with Electric Field, Thermal Radiation and Activation Energy. Coatings. 2021; 11(9):1048. https://doi.org/10.3390/coatings11091048
Chicago/Turabian StyleHaider, Syed Muhammad Ali, Bagh Ali, Qiuwang Wang, and Cunlu Zhao. 2021. "Stefan Blowing Impacts on Unsteady MHD Flow of Nanofluid over a Stretching Sheet with Electric Field, Thermal Radiation and Activation Energy" Coatings 11, no. 9: 1048. https://doi.org/10.3390/coatings11091048
APA StyleHaider, S. M. A., Ali, B., Wang, Q., & Zhao, C. (2021). Stefan Blowing Impacts on Unsteady MHD Flow of Nanofluid over a Stretching Sheet with Electric Field, Thermal Radiation and Activation Energy. Coatings, 11(9), 1048. https://doi.org/10.3390/coatings11091048

