You are currently viewing a new version of our website. To view the old version click .
  • This is an early access version, the complete PDF, HTML, and XML versions will be available soon.
  • Article
  • Open Access

17 December 2025

The Carbon Dots from Seabuckthorn (Hippophae rhamnoides L.) Leaves: Recycle the Herbal Waste Products for a Nano-Formulation in Delivering Bioactive Compounds

,
,
,
,
,
,
,
,
and
1
Shenzhen Key Laboratory of Edible and Medicinal Bioresources, HKUST Shenzhen Research Institute, Hi-Tech Park, Nanshan, Shenzhen 518000, China
2
Division of Life Science and Center for Chinese Medicine, The Hong Kong University of Science and Technology, Clear Water Bay, Hong Kong, China
*
Author to whom correspondence should be addressed.
This article belongs to the Section Biomaterials for Drug Delivery

Abstract

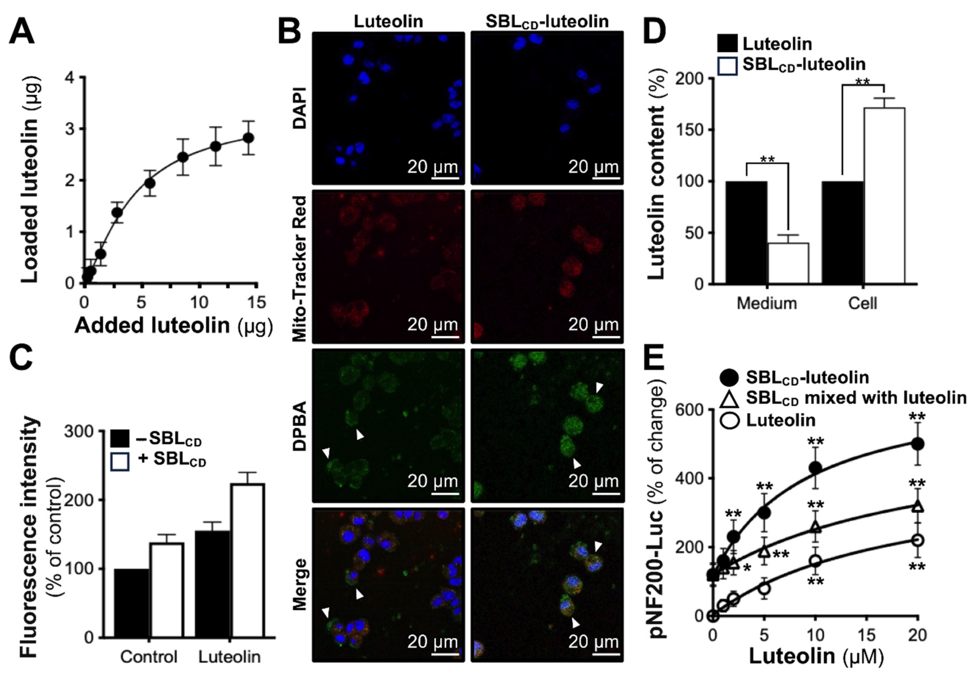
Carbon dots have emerged as promising nanocarriers for drug delivery due to their unique physicochemical properties and biocompatibilities. Here, the potential of leaf-derived carbon dots (named as SBLCD), derived from Seabuckthorn (Hippophae rhamnoides L.), was illustrated as a novel nano-formulation for bioactive compound delivery. Seabuckthorn leaves, rich in flavonoids, are the waste product during the production of Seabuckthorn fruits. The wasted leaves were utilized to synthesize carbon dots via a hydrothermal method. The resulting SBLCD, characterized by TEM, FT-IR and Raman spectroscopy, exhibited a diameter of ~5 nm in both amorphous and quasi-crystalline forms. Applications of SBLCD in cultures demonstrated robust properties of anti-inflammation and inducing neuronal cell differentiation. Furthermore, SBLCD was able to encapsulate luteolin, a bioactive flavonoid. The enhanced delivery efficiency translated to superior biological activity, with SBLCD-luteolin requiring only 1.50 μg/mL in achieving the EC50 efficacy, as compared to 6.82 μg/mL for free luteolin in pNF200-Luc expression assays. This approach not only valorizes Seabuckthorn leaf by-products but also potentially improves the efficacy of encapsulated flavonoids. The development of SBLCD as a multifunctional platform for flavonoid delivery represents a promising strategy in enhancing the efficacy of neuroactive compounds, combining anti-inflammatory effects (>70% cytokine suppression) with enhanced cellular uptake (4.5-fold increase).

Article Metrics

Citations

Article Access Statistics

Multiple requests from the same IP address are counted as one view.