A Novel Approach to Address Lead Exceedance Issue in the Geographical Indication Product Laifeng Ginger (Zingiber officinale cv. Fengtoujiang): Co-Application of Organic Fertilizer and Compound Fertilizer
Abstract
1. Introduction
2. Materials and Methods
2.1. Samples
2.2. Field Study
2.3. Pot Experiment
2.4. Agronomic Traits
2.5. Determination of Pb Content and Soil pH
2.6. Absorption and Transfer Coefficients of Pb
2.7. 16S Ribosomal RNA Sequencing of Rhizosphere Soil Microbiome
2.8. Statistical Analysis
3. Results
3.1. Prevalence of Pb Exceedance in Laifeng Ginger Is Correlated with Fertilization Practice Approaches
3.2. Organic Fertilizer Promotes the Growth of Ginger
3.3. Organic Fertilizer Reduces Pb Content in the Rhizome of Ginger
3.4. Pb Accumulation and Distribution Rates Within Different Organs of Ginger Under Pb Stress
3.5. Organic Fertilizer Promotes the Transfer of Pb to the Above-Ground Parts
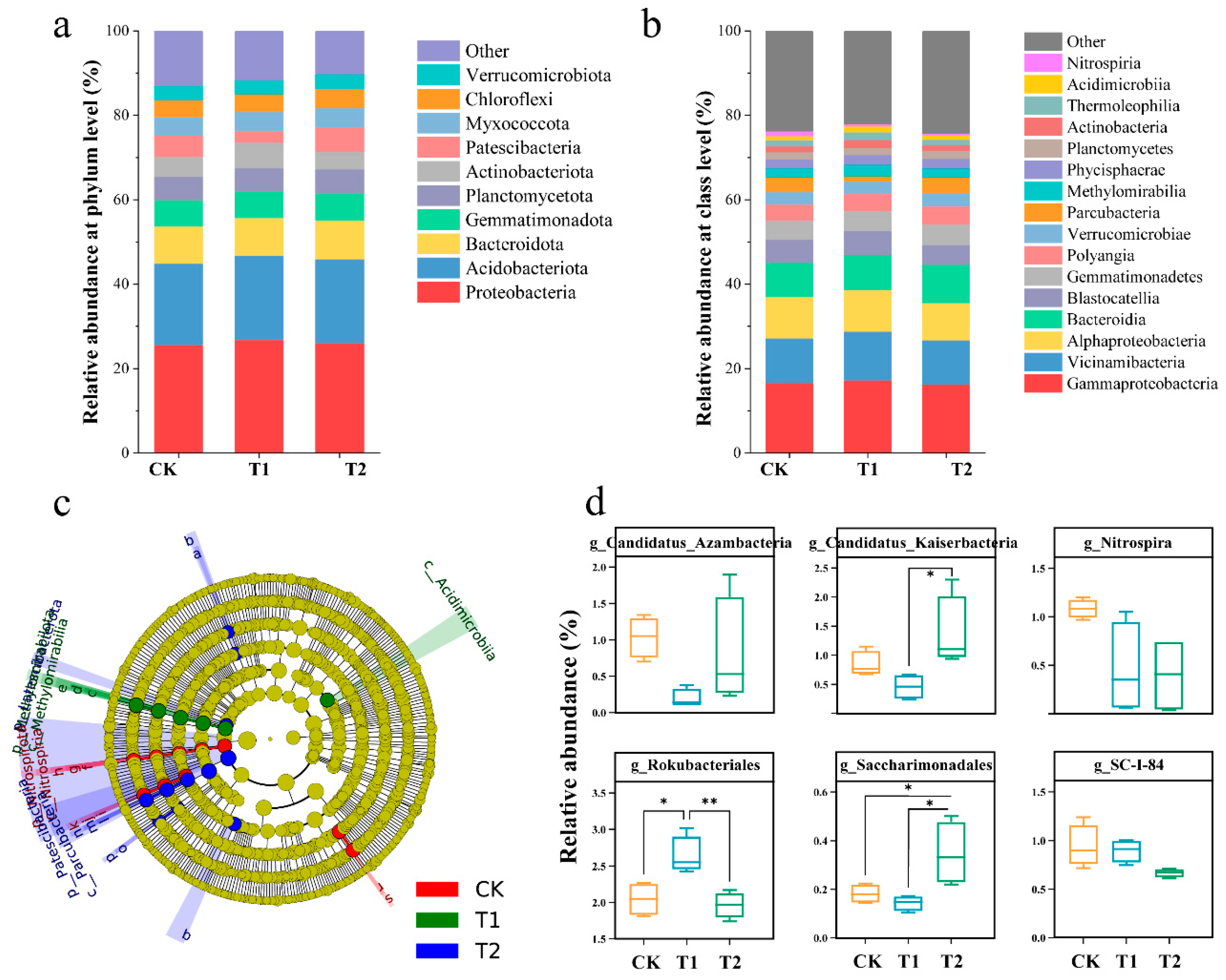
3.6. Rhizosphere Soil Microbiome
3.6.1. Diversity Analysis
3.6.2. Microbial Composition and Difference Analysis
3.7. Correlation Analysis Between Soil Microbial Species with Pb Content of Ginger and Soil
4. Discussion
4.1. Organic Fertilizer Alleviates Pb Stress-Induced Growth Inhibition in Ginger Plants
4.2. Organic Fertilizer Application Reduces Pb Accumulation in Ginger Rhizomes Under Pb Stress
4.3. Organic Fertilizer Application Enhances Microbial Species Richness in Soil Under Pb Stress
5. Conclusions
Supplementary Materials
Author Contributions
Funding
Data Availability Statement
Acknowledgments
Conflicts of Interest
References
- Liu, G.L.; Zhang, Q.; Yin, G.; Musyimi, Z. Spatial distribution of geographical indications for agricultural products and their drivers in China. Environ. Earth Sci. 2016, 75, 612. [Google Scholar] [CrossRef]
- Qie, H.K.; Chao, Y.D.; Chen, H.; Zhang, F. Do geographical indications of agricultural products promote county-level economic growth? China Agric. Econ. Rev. 2023, 15, 666–681. [Google Scholar] [CrossRef]
- Yang, X.T.; Li, Y.L.; Zhao, S.L.; Zhang, P.; Zhao, Y. Geographical origin authentication of agricultural products in the China-EU Geographical Indications Agreement: A comprehensive review of Chinese products. Trends Food Sci. Technol. 2024, 152, 104679. [Google Scholar] [CrossRef]
- Chung, I.M.; Kim, J.K.; Yang, Y.J.; An, Y.J.; Kim, S.Y.; Kwon, C.; Kim, S.H. A case study for geographical indication of organic milk in Korea using stable isotope ratios-based chemometric analysis. Food Control 2020, 107, 106755. [Google Scholar] [CrossRef]
- Liu, W.W.; Chen, Y.; Liao, R.X.; Zhao, J.; Yang, H.; Wang, F.H. Authentication of the geographical origin of Guizhou green tea using stable isotope and mineral element signatures combined with chemometric analysis. Food Control 2021, 125, 107954. [Google Scholar] [CrossRef]
- Fengtou Ginger Harvests Well, Comprehensive Output Value Reaches 350 Million Yuan. 2024. Available online: https://www.sohu.com/a/810802551_121610648 (accessed on 22 September 2024).
- Multiple Batches of Ginger Were Found to Have Excessive Lead Content! Here’s How to Deal with It! Available online: https://www.163.com/dy/article/FQP58A9T0534JZBM.html (accessed on 6 November 2020).
- GB 2762-2022; National Food Safety Standards-Limits of Contaminants in Food. National Health Commission of the People’s Republic of China: Beijing, China, 2023.
- Hernández-Martínez, R.; Navarro-Blasco, I. Estimation of dietary intake and content of lead and cadmium in infant cereals marketed in Spain. Food Control 2012, 26, 6–14. [Google Scholar] [CrossRef]
- Huang, Z.; Pan, X.D.; Wu, P.G.; Han, J.L.; Chen, Q. Heavy metals in vegetables and the health risk to population in Zhejiang, China. Food Control 2014, 36, 248–252. [Google Scholar] [CrossRef]
- Abt, E.; Robin, L.P. Perspective on Cadmium and Lead in Cocoa and Chocolate. J. Agric. Food Chem. 2020, 68, 13008–13015. [Google Scholar] [CrossRef] [PubMed]
- Flegal, A.R.; Odigie, K.O. Distinguishing between Natural and Industrial Lead in Consumer Products and Other Environmental Matrices. J. Agric. Food Chem. 2020, 68, 12810–12819. [Google Scholar] [CrossRef]
- Villa, J.E.L.; Peixoto, R.R.A.; Cadore, S. Cadmium and Lead in Chocolates Commercialized in Brazil. J. Agric. Food Chem. 2014, 62, 8759–8763. [Google Scholar] [CrossRef]
- Gaw, S.K.; Kim, N.D.; Northcott, G.L.; Wilkins, A.L.; Robinson, G. Uptake of ΣDDT, arsenic, cadmium, copper, and lead by lettuce and radish grown in contaminated horticultural soils. J. Agric. Food Chem. 2008, 56, 6584–6593. [Google Scholar] [CrossRef]
- Pourrut, B.; Shahid, M.; Dumat, C.; Winterton, P.; Pinelli, E. Lead uptake, toxicity, and detoxification in plants. Rev. Environ. Contam. Toxicol. 2011, 213, 113–136. [Google Scholar]
- Zhou, H.; Meng, H.; Zhao, L.; Shen, Y.; Hou, Y.; Cheng, H.; Song, L. Effect of biochar and humic acid on the copper, lead, and cadmium passivation during composting. Bioresour. Technol. 2018, 258, 279–286. [Google Scholar] [CrossRef]
- Zulfiqar, U.; Farooq, M.; Hussain, S.; Maqsood, M.; Hussain, M.; Ishfaq, M.; Ahmad, M.; Anjum, M.Z. Lead toxicity in plants: Impacts and remediation. J. Environ. Manage. 2019, 250, 109557. [Google Scholar] [CrossRef]
- Sengar, R.S.; Gautam, M.; Sengar, R.S.; Garg, S.K.; Sengar, K.; Chaudhary, R. Lead stress effects on physiobiochemical activities of higher plants. Rev. Environ. Contam. Toxicol. 2008, 196, 73–93. [Google Scholar]
- Ashraf, U.; Hussain, S.; Anjum, S.A.; Abbas, F.; Tanveer, M.; Noor, M.A.; Tang, X. Alterations in growth, oxidative damage, and metal uptake of five aromatic rice cultivars under lead toxicity. Plant Physiol. Biochem. 2017, 115, 461–471. [Google Scholar] [CrossRef]
- Ashraf, U.; Tang, X. Yield and quality responses, plant metabolism and metal distribution pattern in aromatic rice under lead (Pb) toxicity. Chemosphere 2017, 176, 141–155. [Google Scholar] [CrossRef]
- Elizabeth George, S.; Wan, Y. Microbial functionalities and immobilization of environmental lead: Biogeochemical and molecular mechanisms and implications for bioremediation. J. Hazard. Mater. 2023, 457, 131738. [Google Scholar] [CrossRef]
- Zanin Lima, J.; Monici Raimondi Nauerth, I.; Ferreira da Silva, E.; José Pejon, O.; Guimarães Silvestre Rodrigues, V. Competitive sorption and desorption of cadmium, lead, and zinc onto peat, compost, and biochar. J. Environ. Manage. 2023, 344, 118515. [Google Scholar] [CrossRef]
- Zeng, G.; Si, M.; Dong, C.; Liao, Q.; He, F.; Johnson, V.E.; Arinzechi, C.; Yang, W.; Yang, Z. Adsorption behavior of lead, cadmium, and arsenic on manganese-modified biochar: Competition and promotion. Environ. Geochem. Health 2024, 46, 86. [Google Scholar] [CrossRef]
- Chen, S.; Sun, L.; Sun, T.; Chao, L.; Guo, G. Interaction between cadmium, lead and potassium fertilizer (K2SO4) in a soil-plant system. Environ. Geochem. Health 2007, 29, 435–446. [Google Scholar] [CrossRef]
- Kumar, A.; Prasad, M.N.V. Plant-lead interactions: Transport, toxicity, tolerance, and detoxification mechanisms. Ecotoxicol. Environ. Saf. 2018, 166, 401–418. [Google Scholar] [CrossRef]
- Wang, S.T.; Gao, Z.J.; Zhang, Y.Q.; Zhang, H.R.; Wu, Z.; Jiang, B.; Liu, Y.; Dong, H.Z. Source and Health Risk Assessment of Heavy Metals in Soil-Ginger System in the Jing River Basin of Shandong Province, North China. Int. J. Environ. Res. Public Health 2021, 18, 6749. [Google Scholar] [CrossRef]
- Szwejda-Grzybowska, J.; Ropelewska, E.; Wrzodak, A.; Sabat, T. The influence of natural preparations on the chemical composition, flesh structure and sensory quality of pepper fruit in organic greenhouse cultivation. Food Control 2024, 155, 110088. [Google Scholar] [CrossRef]
- Wiessner, S.; Thiel, B.; Krämer, J.; Köpke, U. Hygienic quality of head lettuce: Effects of organic and mineral fertilizers. Food Control 2009, 20, 881–886. [Google Scholar] [CrossRef]
- Liao, F.; Zheng, Y.Y.; Wang, X.F. Promoting the replacement of chemical fertilizer with organic fertilizer: The role of policy incentives and digital technology. Front. Sustain. Food Syst. 2025, 9, 1527913. [Google Scholar] [CrossRef]
- Boberski, P.; Glówka, M.; Torchala, K.; Kulczycki, G.; Kuznik, N. Sustainable Agriculture Solutions: Biodegradable Coatings for Enhanced-Efficiency Fertilizers Using Cellulose and Lignin. J. Agric. Food Chem. 2025, 73, 13105–13124. [Google Scholar] [CrossRef] [PubMed]
- Ni, B.L.; Liu, M.Z.; Lü, S.Y.; Xie, L.H.; Wang, Y.F. Multifunctional Slow-Release Organic-Inorganic Compound Fertilizer. J. Agric. Food Chem. 2010, 58, 12373–12378. [Google Scholar] [CrossRef]
- Tie, J.Z.; Qiao, Y.L.; Jin, N.; Gao, X.Q.; Liu, Y.Y.; Lyu, J.; Zhang, G.B.; Hu, L.L.; Yu, J.H. Yield and Rhizosphere Soil Environment of Greenhouse Zucchini in Response to Different Planting and Breeding Waste Composts. Microorganisms 2023, 11, 1026. [Google Scholar] [CrossRef]
- Maltas, A.; Oberholzer, H.; Charles, R.; Bovet, V.; Sinaj, S. Long-term effect of organic fertilizers on soil properties. Agrar. Schweiz 2012, 3, 148–155. [Google Scholar]
- Li, Y.R.; Wang, K.; Dötterl, S.; Xu, J.M.; Garland, G.; Liu, X.M. The critical role of organic matter for cadmium-lead interactions in soil: Mechanisms and risks. J. Hazard. Mater. 2024, 476, 135123. [Google Scholar] [CrossRef] [PubMed]
- Wang, L.Y.; Liu, S.Q.; Li, J.F.; Li, S.Q. Effects of Several Organic Fertilizers on Heavy Metal Passivation in Cd-Contaminated Gray-Purple Soil. Front. Environ. Sci. 2022, 10, 895646. [Google Scholar] [CrossRef]
- Zheng, Y.H.; Zhang, Z.G.; Chen, Y.C.; An, S.K.; Zhang, L.; Chen, F.L.; Ma, C.N.; Cai, W.Q. Adsorption and desorption of Cd in reclaimed soil under the influence of humic acid: Characteristics and mechanisms. Int. J. Coal Sci. Technol. 2022, 9, 7. [Google Scholar] [CrossRef]
- Cheng, L.; Wang, L.; Wang, X.; Ou, Y.; Liu, H.; Hou, X.; Yan, L.; Li, X. The various effect of cow manure compost on the degradation of imazethapyr in different soil types. Chemosphere 2023, 337, 139325. [Google Scholar] [CrossRef]
- Amjad, M.; Khan, Z.I.; Nadeem, M.; Ahmad, K.; Shah, A.A.; Gatasheh, M.K.; Shaffique, S.; Abbas, T. Accumulation and translocation of lead in vegetables through intensive use of organic manure and mineral fertilizers with wastewater. Sci. Rep. 2024, 14, 12641. [Google Scholar] [CrossRef]
- Chen, L.; Li, B.; Wu, Z.; Zhao, Q.; Wang, Q.; Wang, H.; Singh, B.P.; Wu, W.; Fu, C. Interactions between lead(II) ions and dissolved organic matter derived from organic fertilizers incubated in the field. J. Environ. Sci. 2022, 121, 77–89. [Google Scholar] [CrossRef]
- Chen, Y.; Li, W.; Cai, X.; Li, B.; Zhan, F.; Zu, Y.; He, Y. Organic Materials Promote Rhododendron simsii Growth and Rhizosphere Soil Properties in a Lead-Zinc Mining Wasteland. Plants 2024, 13, 891. [Google Scholar] [CrossRef]
- Ouyang, L.; Chen, S.; Yang, W.; Zheng, J.; Ye, L.; Liu, Q.; Yang, J. Organic fertilizer improved the lead and cadmium metal tolerance of Eucalyptus camaldulensis by enhancing the uptake of potassium, phosphorus, and calcium. Front. Plant Sci. 2024, 15, 1444227. [Google Scholar] [CrossRef]
- Wang, X.J.; Chen, J.W.; An, J.H.; Wang, X.P.; Shao, Y. Comparison of the Effects of Different Organic Amendments on the Immobilization and Phytoavailability of Lead. Sustainability 2024, 16, 2981. [Google Scholar] [CrossRef]
- Wu, Y.; Ji, H.; Li, C.; Hou, Z.; Huang, C.; Chen, L.; Wang, Y.; Fu, C.; Zhang, D.; Wu, Z.; et al. Molecular size-dependent compositions and lead (II) binding behaviors of two origins of organic fertilizers-derived dissolved organic matter. Ecotoxicol. Environ. Saf. 2023, 258, 114959. [Google Scholar] [CrossRef]
- Nguyen, T.T.; Sasaki, Y.; Nasukawa, H.; Katahira, M. Recycling potassium from cow manure compost can replace potassium fertilizers in paddy rice production systems. Sci. Total Environ. 2024, 912, 168823. [Google Scholar] [CrossRef]
- Qin, J.; Qian, S.; Chen, Q.; Chen, L.; Yan, L.; Shen, G. Cow manure-derived biochar: Its catalytic properties and influential factors. J. Hazard. Mater. 2019, 371, 381–388. [Google Scholar] [CrossRef]
- Li, Q.J.; Zhang, D.Q.; Song, Z.X.; Ren, L.R.; Jin, X.; Fang, W.S.; Yan, D.D.; Li, Y.; Wang, Q.X.; Cao, A.C. Organic fertilizer activates soil beneficial microorganisms to promote strawberry growth and soil health after fumigation. Environ. Pollut. 2022, 295, 118653. [Google Scholar] [CrossRef] [PubMed]
- Li, X.; Feng, C.L.; Lei, M.; Luo, K.; Wang, L.Y.; Liu, R.G.; Li, Y.Y.; Hu, Y.N. Bioremediation of organic/heavy metal contaminants by mixed cultures of microorganisms: A review. Open Chem. 2022, 20, 793–807. [Google Scholar] [CrossRef]
- Pu, R.F.; Wang, P.P.; Guo, L.P.; Li, M.H.; Cui, X.M.; Wang, C.X.; Liu, Y.; Yang, Y. The remediation effects of microbial organic fertilizer on soil microorganisms after chloropicrin fumigation. Ecotoxicol. Environ. Saf. 2022, 231, 113188. [Google Scholar] [CrossRef]
- Yang, Y.J.; Liu, H.X.; Dai, Y.C.; Tian, H.X.; Zhou, W.; Lv, J.L. Soil organic carbon transformation and dynamics of microorganisms under different organic amendments. Sci. Total Environ. 2021, 750, 141719. [Google Scholar] [CrossRef]
- Chang Chien, S.W.; Wang, M.C.; Huang, C.C. Reactions of compost-derived humic substances with lead, copper, cadmium, and zinc. Chemosphere 2006, 64, 1353–1361. [Google Scholar] [CrossRef]
- Liu, M.; Tan, X.; Zheng, M.; Yu, D.; Lin, A.; Liu, J.; Wang, C.; Gao, Z.; Cui, J. Modified biochar/humic substance/fertiliser compound soil conditioner for highly efficient improvement of soil fertility and heavy metals remediation in acidic soils. J. Environ. Manage. 2023, 325 Pt A, 116614. [Google Scholar] [CrossRef] [PubMed]
- Řezáčová, V.; Czakó, A.; Stehlík, M.; Mayerová, M.; Šimon, T.; Smatanová, M.; Madaras, M. Organic fertilization improves soil aggregation through increases in abundance of eubacteria and products of arbuscular mycorrhizal fungi. Sci. Rep. 2021, 11, 12548. [Google Scholar] [CrossRef] [PubMed]
- Chen, Z.J.; Xu, J.M.; Xu, Y.; Wang, K.; Cao, B.L.; Xu, K. Alleviating effects of silicate, selenium, and microorganism fertilization on lead toxicity in ginger (Zingiber officinale Roscoe). Plant Physiol. Biochem. 2019, 145, 153–163. [Google Scholar] [CrossRef]
- Lyu, C.; Li, L.; Liu, X.W.; Zhao, Z.Q. Rape straw application facilitates Se and Cd mobilization in Cd-contaminated seleniferous soils by enhancing microbial iron reduction. Environ. Pollut. 2022, 310, 119818. [Google Scholar] [CrossRef]
- Wang, D.; Peng, Q.; Yang, W.X.; Dinh, Q.T.; Tran, T.A.T.; Zhao, X.D.; Wu, J.T.; Liu, Y.X.; Liang, D.L. DOM derivations determine the distribution and bioavailability of DOM-Se in selenate applied soil and mechanisms. Environ. Pollut. 2020, 259, 113899. [Google Scholar] [CrossRef]
- Specification for Description of Ginger (Zingiber officinale Roscoe) Germplasm Resources. Available online: https://max.book118.com/html/2017/0522/108381220.shtm (accessed on 6 June 2021).
- GB 5009.12-2017; National Food Safety Standard—Determination of Lead in Food. National Health Commission of the People’s Republic of China: Beijing, China, 2017.
- GB/T 17141-1997; Soil Quality—Determination of Lead and Iron. China National Environmentional Monitoring Center: Beijing, China, 1997.
- GB 15618-2018; Soil Environmental Quality—Risk Control Standards for Soil Pollution in Agricultural Land (Trial Version). Ministry of Ecology and Environment of the People’s Republic of China: Beijing, China, 2018.
- Li, J.; Chang, Y.; Al-Huqail, A.A.; Ding, Z.; Al-Harbi, M.S.; Ali, E.F.; Abeed, A.H.A.; Rekaby, S.A.; Eissa, M.A.; Ghoneim, A.M.; et al. Effect of Manure and Compost on the Phytostabilization Potential of Heavy Metals by the Halophytic Plant Wavy-Leaved Saltbush. Plants 2021, 10, 2176. [Google Scholar] [CrossRef] [PubMed]
- Huang, W.J.; Ma, T.F.; Liu, X.Y.; Xu, Y.H.; Gu, J.T.; Gu, Y.F.; Yuan, J.; Wen, T.; Xue, C.; Shen, Q.R. Degradation of Complex Carbon Sources in Organic Fertilizers Facilitates Nitrogen Fixation. J. Agric. Food Chem. 2024, 72, 12988–13000. [Google Scholar] [CrossRef] [PubMed]
- Verenitch, S.; Mazumder, A. Carbon and Nitrogen Isotopic Signatures and Nitrogen Profile To Identify Adulteration in Organic Fertilizers. J. Agric. Food Chem. 2012, 60, 8278–8285. [Google Scholar] [CrossRef]
- Ren, L.J.; Yang, H.; Li, J.; Zhang, N.; Han, Y.Y.; Zou, H.T.; Zhang, Y.L. Organic fertilizer enhances soil aggregate stability by altering greenhouse soil content of iron oxide and organic carbon. J. Integr. Agric. 2025, 24, 306–321. [Google Scholar] [CrossRef]
- Ren, L.J.; Yang, H.; Li, J.Q.; Li, X.Y.; Han, Y.Y.; Zou, H.T.; Zhang, Y.L. Soil Aggregates and Organic Carbon Affected by Bio-Fertilizer in Greenhouse Soil. Commun. Soil. Sci. Plant Anal. 2025, 56, 784–799. [Google Scholar] [CrossRef]
- Wang, H.X.; Xu, J.L.; Liu, X.J.; Zhang, D.; Li, L.W.; Li, W.; Sheng, L.X. Effects of long-term application of organic fertilizer on improving organic matter content and retarding acidity in red soil from China. Soil Tillage Res. 2019, 195, 104382. [Google Scholar] [CrossRef]
- Jia, X.; Wang, Y.; Zhang, Q.; Lin, S.; Zhang, Y.; Du, M.; Chen, M.; Ye, J.; Wu, Z.; Wang, H. Reasonable deep application of sheep manure fertilizer to alleviate soil acidification to improve tea yield and quality. Front. Plant Sci. 2023, 14, 1179960. [Google Scholar] [CrossRef]
- Yu, B.; Xu, D.; Li, Y.; Wang, W. Influence of Fertilization on Growth and Lead Content of Pepper under Lead Stress. Plants 2023, 12, 2960. [Google Scholar] [CrossRef]
- Kim, M.; Jeong, C.; Kim, M.; Nam, J.; Shim, C.; Shin, J. Evaluation of the Impact of Activated Biochar-Manure Compost Pellet Fertilizer on Volatile Organic Compound Emissions and Heavy Metal Saturation. Int. J. Environ. Res. Public Health 2022, 19, 12405. [Google Scholar] [CrossRef]
- Kim, S.H.; Kumari, S.; Kim, C.J.; Lee, E.Y.; Alam, A.N.; Chung, Y.S.; Hwang, Y.H.; Joo, S.T. Effect of Adding Cultured Meat Tissue on Physicochemical and Taste Characteristics of Hybrid Cultured Meat Manufactured Using Wet-Spinning. Food Sci. Anim. Resour. 2024, 44, 1440–1452. [Google Scholar] [CrossRef]
- Kumari, M.; Sheoran, S.; Prakash, D.; Yadav, D.B.; Yadav, P.K.; Jat, M.K.; Ankit, A. Long-term application of organic manures and chemical fertilizers improve the organic carbon and microbiological properties of soil under pearl millet-wheat cropping system in North-Western India. Heliyon 2024, 10, e25333. [Google Scholar] [CrossRef]
- Zheng, C.M.; Wu, W.; Rui, Y.K. Effects of Organic Fertilizer on the Contents and Distribution of Heavy Metals in Spinach. Asian J. Chem. 2012, 24, 2811–2812. [Google Scholar]
- Zhu, R.; Liu, J.; Zong, H.Y.; Xie, Y.X.; Li, S.J.; Wang, F.L. Effect of Combined Application of Organic and Inorganic Fertilizer and Irrigation on Lead Transport Characteristics in Soil-Wheat Systems. Fresenius Environ. Bull. 2021, 30, 164–170. [Google Scholar]
- Qi, H.; Zhuang, Z.; Liu, J.; Huang, S.Y.; Wang, Q.Q.; Wang, Q.; Li, H.F.; Wan, Y.N. Potential to Ensure Safe Production of Water Spinach in Heavy Metals-Contaminated Soil by Substituting Chemical Fertilizer with Organic Fertilizer. Plants 2024, 13, 2935. [Google Scholar] [CrossRef]
- Khan, I.; Iqbal, M.; Raza, S.H.; Anwar, S.; Ashraf, M.; Shafiq, F. Tartaric acid soil-amendment increases phytoextraction potential through root to shoot transfer of lead in turnip. Chemosphere 2022, 296, 134055. [Google Scholar] [CrossRef]
- Wu, X.S.; Cai, Q.Y.; Xu, Q.; Zhou, Z.; Shi, J.Y. Wheat (Triticum aestivum L.) grains uptake of lead (Pb), transfer factors and prediction models for various types of soils from China. Ecotoxicol. Environ. Saf. 2020, 206, 111387. [Google Scholar] [CrossRef]
- Zhang, C.; Wang, X.M.; Ashraf, U.; Qiu, B.L.; Ali, S. Transfer of lead (Pb) in the soil-plant-mealybug-ladybird beetle food chain, a comparison between two host plants. Ecotoxicol. Environ. Saf. 2017, 143, 289–295. [Google Scholar] [CrossRef] [PubMed]
- Lee, B.D.; Hwang, S. Tobacco phytochelatin synthase (NtPCS1) plays important roles in cadmium and arsenic tolerance and in early plant development in tobacco. Plant Biotechnol. Rep. 2015, 9, 107–114. [Google Scholar] [CrossRef]
- Wu, C.J.; Zhang, J.; Chen, M.; Liu, J.K.; Tang, Y.L. Characterization of a Nicotiana tabacum phytochelatin synthase 1 and its response to cadmium stress. Front. Plant Sci. 2024, 15, 1418762. [Google Scholar] [CrossRef] [PubMed]
- Xu, Z.Y.; Ban, Y.H.; Li, Z.; Chen, H.; Yang, R.; Tang, M. Arbuscular mycorrhizal fungi play a role in protecting roots of Sophora viciifolia Hance. from Pb damage associated with increased phytochelatin synthase gene expression. Environ. Sci. Pollut. Res. 2014, 21, 12671–12683. [Google Scholar] [CrossRef]
- Jin, N.; Jin, L.; Wang, S.Y.; Li, J.W.; Liu, F.H.; Liu, Z.C.; Luo, S.L.; Wu, Y.; Lyu, J.; Yu, J.H. Reduced Chemical Fertilizer Combined With Bio-Organic Fertilizer Affects the Soil Microbial Community and Yield and Quality of Lettuce. Front. Microbiol. 2022, 13, 863325. [Google Scholar] [CrossRef]
- Yang, Q.Y.; Zhang, M.K. Effect of bio-organic fertilizers partially substituting chemical fertilizers on labile organic carbon and bacterial community of citrus orchard soils. Plant Soil 2023, 483, 255–272. [Google Scholar] [CrossRef]
- Yu, Z.; Yao, X.; Yang, M.; Hu, S.; An, X.; Li, C. Co-application of sheep manure and commercial organic fertilizer enhances plant productivity and soil quality in alpine mining areas. Front. Microbiol. 2024, 15, 1488121. [Google Scholar] [CrossRef] [PubMed]
- Zhang, H.Y.; Wang, K.; Liu, X.R.; Yao, L.G.; Chen, Z.J.; Han, H. Exopolysaccharide-Producing Bacteria Regulate Soil Aggregates and Bacterial Communities to Inhibit the Uptake of Cadmium and Lead by Lettuce. Microorganisms 2024, 12, 2112. [Google Scholar] [CrossRef] [PubMed]
- Xie, X.F.; Liu, Y.; Chen, G.F.; Turatsinze, A.N.; Yue, L.; Ye, A.L.; Zhou, Q.; Wang, Y.; Zhang, M.L.; Zhang, Y.B.; et al. Granular bacterial inoculant alters the rhizosphere microbiome and soil aggregate fractionation to affect phosphorus fractions and maize growth. Sci. Total Environ. 2024, 912, 169371. [Google Scholar] [CrossRef]









| Fertilizer Type | CF | OF | ||
|---|---|---|---|---|
| Urea | KH2PO4 | K2SO4 | Sheep Manure | |
| CK | 0.392 | 0.258 | 0.562 | -- |
| T1 | 0.392 | 0.258 | 0.562 | 10 |
| T2 | 0.392 | 0.258 | 0.562 | 20 |
| Sample Id | pH of Soil | The Content of Pb in Soil (mg/kg) | The Content of Pb in Gingers (mg/kg) | Fertilization Approaches |
|---|---|---|---|---|
| LS1 | 6.5 | 22.9 | 0.07 | organic and compound fertilizer |
| LS2 | 6.4 | 25.4 | 0.07 | organic and compound fertilizer |
| LS3 | 6.5 | 23.9 | 0.18 | organic and compound fertilizer |
| LS4 | 6.4 | 27.5 | 0.15 | organic and compound fertilizer |
| LS5 | 6.5 | 19.4 | 0.16 | organic and compound fertilizer |
| LS6 | 6.6 | 17.4 | 0.60 | organic, compound and Urea fertilizer |
| LS7 | 6.4 | 16.9 | 0.52 | organic, compound and Urea fertilizer |
| LS8 | 6.5 | 18.3 | 0.19 | compound fertilizer |
| LS9 | 6.5 | 16.4 | 0.48 | compound fertilizer |
| LS10 | 6.6 | 23.5 | 0.28 | compound fertilizer |
| LS11 | 6.5 | 20.4 | 0.48 | compound fertilizer |
| LS12 | 6.3 | 22.4 | 0.24 | compound fertilizer |
| LS13 | 6.5 | 22.2 | 0.16 | compound fertilizer |
| LS14 | 6.4 | 22.7 | 0.22 | compound fertilizer |
| LS16 | 6.5 | 20.3 | 0.22 | compound fertilizer |
| LS17 | 6.5 | 20.1 | 0.10 | organic fertilizer |
| LS18 | 6.5 | 21.3 | 0.08 | organic fertilizer |
| LS19 | 6.6 | 22.7 | 0.08 | organic fertilizer |
| LS20 | 6.5 | 23.8 | 0.78 | compound fertilizer |
| LS21 | 6.4 | 20.8 | 0.33 | compound fertilizer |
| MS1 | 6.4 | 15.2 | 0.22 | organic fertilizer |
| MS2 | 6.4 | 12.6 | 0.17 | organic fertilizer |
| MS3 | 6.4 | 14.2 | 0.13 | organic fertilizer |
| MS4 | 6.3 | 15.4 | 0.16 | compound fertilizer |
| MS5 | 6.3 | 15.6 | 0.08 | compound and Urea fertilizers |
| MS6 | 6.4 | 16.7 | 0.30 | compound fertilizer |
| MS7 | 6.3 | 15.3 | 0.08 | compound fertilizer |
| MS8 | 6.4 | 14.7 | 0.33 | compound fertilizer |
| MS10 | 6.4 | 14.3 | 0.41 | compound fertilizer |
| BF2 | 6.5 | 16.1 | 0.51 | organic and compound fertilizer |
| BF3 | 6.4 | 13.5 | 0.08 | organic and compound fertilizer |
| BF4 | 6.5 | 14.4 | 0.20 | organic and compound fertilizer |
| BF5 | 6.4 | 18.6 | 0.13 | organic and compound fertilizer |
| BF6 | 6.4 | 17.9 | 0.34 | organic and compound fertilizer |
| HS1 | 6.2 | 16.4 | 0.08 | organic and compound fertilizer |
| HS2 | 6.1 | 11.5 | 0.14 | organic and compound fertilizer |
| XL001 | 6.2 | 15.2 | 0.05 | organic fertilizer |
| Fertilization Approaches | The Pb Content of Ginger | Proportion of Pb Exceedance in Ginger | |
|---|---|---|---|
| Pb ≤ 0.2 mg/kg | Pb > 0.2 mg/kg | ||
| The number of farmers who apply OF | 17 | 5 | 23.81% |
| The number of farmers who apply CF sole | 3 | 11 | 68.75% |
| Total number of farmers | 21 | 16 | |
Disclaimer/Publisher’s Note: The statements, opinions and data contained in all publications are solely those of the individual author(s) and contributor(s) and not of MDPI and/or the editor(s). MDPI and/or the editor(s) disclaim responsibility for any injury to people or property resulting from any ideas, methods, instructions or products referred to in the content. |
© 2025 by the authors. Licensee MDPI, Basel, Switzerland. This article is an open access article distributed under the terms and conditions of the Creative Commons Attribution (CC BY) license (https://creativecommons.org/licenses/by/4.0/).
Share and Cite
Song, M.; Huai, H.; Wan, J.; Ai, T.; He, H.; Liu, H.; Qin, R.; Liu, J. A Novel Approach to Address Lead Exceedance Issue in the Geographical Indication Product Laifeng Ginger (Zingiber officinale cv. Fengtoujiang): Co-Application of Organic Fertilizer and Compound Fertilizer. Agriculture 2025, 15, 2172. https://doi.org/10.3390/agriculture15202172
Song M, Huai H, Wan J, Ai T, He H, Liu H, Qin R, Liu J. A Novel Approach to Address Lead Exceedance Issue in the Geographical Indication Product Laifeng Ginger (Zingiber officinale cv. Fengtoujiang): Co-Application of Organic Fertilizer and Compound Fertilizer. Agriculture. 2025; 15(20):2172. https://doi.org/10.3390/agriculture15202172
Chicago/Turabian StyleSong, Mengdie, Hao Huai, Jiawei Wan, Tingyang Ai, Hongzao He, Hong Liu, Rui Qin, and Jiao Liu. 2025. "A Novel Approach to Address Lead Exceedance Issue in the Geographical Indication Product Laifeng Ginger (Zingiber officinale cv. Fengtoujiang): Co-Application of Organic Fertilizer and Compound Fertilizer" Agriculture 15, no. 20: 2172. https://doi.org/10.3390/agriculture15202172
APA StyleSong, M., Huai, H., Wan, J., Ai, T., He, H., Liu, H., Qin, R., & Liu, J. (2025). A Novel Approach to Address Lead Exceedance Issue in the Geographical Indication Product Laifeng Ginger (Zingiber officinale cv. Fengtoujiang): Co-Application of Organic Fertilizer and Compound Fertilizer. Agriculture, 15(20), 2172. https://doi.org/10.3390/agriculture15202172

