Abstract
Nowadays, the development of the world shows that building a new countryside is the only way for all countries to move towards industrialization and urbanization. Whether from the perspective of world development or from the perspective of China’s century-old villages, the development of rural agriculture is very important. Rural infrastructure construction is the key measure to promote all aspects of rural development. The purpose of this paper is to analyze the current situation of China’s rural infrastructure construction, study the factors affecting the development of rural infrastructure construction and find out the key reasons, so as to put forward suggestions on rural infrastructure construction and promote rural development. Therefore, this article uses the relevant data of China Rural Statistical Yearbook 2020 to analyze the influencing factors of China’s rural infrastructure. The article divides rural infrastructure into three levels: agricultural production infrastructure, peasant living infrastructure and rural social undertakings infrastructure, and eight indicators are selected for each level. The article analyzes the new indicators system constructed from 24 original indicators using factor analysis. According to the analysis results, the article comprehensively analyzes rural infrastructure construction situation of 31 provincial administrative regions from three levels and comprehensive indicators. Finally, the articled reaches the following conclusions: the overall development of rural infrastructure construction in Jiangsu, Shandong and Henan provinces is the best, while the rural infrastructure construction in Hainan and Ningxia Hui Autonomous Region, Tibet Autonomous Region, Qinghai and other provinces is the worst compared with other provinces.
1. Introduction
For many years, agricultural production has been one of the points of policymakers in many countries because of its favorable effects on social and economic issues [1] such as economic growth [2,3], employment [4], poverty [5,6], food security [6,7,8], immigration [9], civil conflict [10] and malnutrition [11,12]. Agriculture accounted for about 25% of the GDP (Gross Domestic Product) of some developing countries in 2018, accounting for 4% of the global economy. Agriculture is crucial to the economic growth of many countries in the world. In addition, agricultural production risk affects food availability [13]. In recent years, the issue of food security has taken center stage on the global agenda [14]. As a food-producing country, China’s rural land area accounts for 94%, which shows that agriculture is the primary and basic industry in China. At the same time, as a developing country, China’s agriculture is an important support and guarantee for national economic development. Agriculture is the foundation of national economic development and also the main driving force. Therefore, in order to further promote China’s economic development and enhance China’s economic status, the most arduous and arduous task is still in rural areas, and the most extensive and profound foundation is still in rural areas. Agriculture production must be put in in the first place, with focus on rural areas and the pace of rural construction accelerated. Rural, as referred to in this paper, is based on the approval of Chinese documents issued by the State Council on the statistical division of urban and rural regulations, in our country, to the civil affairs department to confirm the residents’ committee and villagers’ committee jurisdiction for divided objects, based on the actual construction, of our country’s regional division into towns and villages.
Rural infrastructure construction is the material condition and basic guarantee for rural development in China. Therefore, improving rural infrastructure construction is an important measure to speed up rural development. Infrastructure is a multi-layered combination of interdependent transportation, communication, energy and trade systems, which affects our ability to meet our most basic needs for food, water and shelter [15]. Rural infrastructure construction is related to all aspects of rural agriculture, peasant living and rural social undertakings. Rural infrastructure plays a vital role in promoting the development of rural economy, improving the quality of farmers’ lives and maintaining the stability of rural grass-roots life. However, with the economic development of every country, the industrial sector continues to expand, thus promoting the expansion of the number and scale of cities, driving the construction of urban transportation, communication and other infrastructure and the development of commerce, while the rural areas are in a state of lack of infrastructure and backward social economy [16]. Therefore, all countries have come up on the stage corresponding policy documents to promote rural infrastructure construction. Japan has promulgated a series of laws such as the Basic Law of Agriculture and the Financing Law of Agricultural Modernization, the main contents of which are to promote rural modernization and improve agricultural productivity. The United States promulgated the “Federal Agricultural Improvement and Policy Act of 1996” document, proposing financial subsidies to farmers. The EU’s annual seven-year rural development plan is an important cornerstone of the EEC’s Common Agricultural Policy. In the implementation of the rural development plan, the European Union has established the European agriculture and forestry integration system. China has issued a series of policy documents, the main contents of which are to support rural water conservancy construction, rural electric energy development and rural public environment improvement. In addition, China has continuously increased investment in rural infrastructure construction. China’s funding for comprehensive agricultural development increased from 8.67 billion in 2003 to 19 billion in 2010. China’s investment in Rural small-scale agricultural water conservancy construction increased from 200 million in 2005 to 7.8 billion in 2010. According to these policies and data, China attaches great importance to rural infrastructure construction. China’s rural infrastructure construction is in a good position for development. Therefore, it is necessary to study the current situation of rural infrastructure construction. This article establishes an evaluation system of rural infrastructure quality indicators, analyzes the rural infrastructure construction in 31 provincial administrative regions of China, and puts forward relevant suggestions to help the new rural construction.
There is still a considerable gap between the current situation of rural infrastructure construction in China and the realization of agricultural and rural modernization. It is a necessary measure to continue to focus on developing rural infrastructure construction. Some scholars also put forward similar views, indicating the importance of rural infrastructure construction to rural development. Xin et al. analyzed the policy guarantee mechanism of rural key infrastructure policies based on deep learning to provide a scientific basis for application of this mechanism in rural China [17]. Daud analyzed the relationship between rural infrastructure construction and rural grain output in Nigeria, and drew a conclusion that the development of agricultural production was influenced by rural infrastructure construction, and put forward suggestions to focus on improving rural infrastructure construction to boost agricultural production [18]. Wang and Zhuo analyzed the effects of large-scale agricultural infrastructure investment on rural development. They believe that in terms of agricultural development, agricultural infrastructure in investment has contributed to the increase of farmland area, agricultural productivity and farm income [19]. Magugu conducted a survey on the rural green infrastructure construction in the United States through some advanced technologies such as geographic information and evaluated the impact of infrastructure on the rural environment, so as to obtain an effective and feasible green infrastructure construction system and promote the green and healthy development of rural areas [20].
Rural infrastructure construction covers all aspects of the countryside. In the current study, the scholars have analyzed the rural infrastructure construction from different aspects. Wang and Li divided China’s rural infrastructure into four categories: agricultural production infrastructure, including infrastructures to support modern agricultural production and water conservation; rural community infrastructure, such as infrastructures for safe drinking water, natural roads, local public transport and rural electricity; rural social development infrastructure, such as infrastructures for delivering compulsory education, health and cultural activities; and ecological environment infrastructure, such as the infrastructures for natural resource protection, ecological protection and the construction of nature reserves, and analyzed the infrastructure development of rural communities in China from these four aspects [21]. Nepal and Thapa found that the use of tractors and pump-sets made a major contribution to agricultural commercialization through crop production increment [22]. Fairbanks thinks that the facilities of medical welfare security system in rural infrastructure construction in the United States have made good achievements, and provide targeted support for the development of different regions by using advanced health information technology [23]. Schweikert believes that the healthy development of rural areas is mainly influenced by the construction of rural medical welfare security system and the construction of transportation [24]. Chen et al. selected the performance evaluation indicators of rural infrastructure, analyzed the influence of each indicator by adopting the explanatory structure model, and developed a hierarchical directed graph. Finally, based on the influence relationships among the index factors in the hierarchical directed graph, a performance appraisal analytic network process model was established to evaluate the effect of rural infrastructure construction [25]. Li et al. built the evaluation indicator system from three dimensions—transportation facilities evaluation indicator; water supply and drainage facilities evaluation indicator; and safety and disaster prevention facilities evaluation indicator. The saving and intensive extent of rural infrastructure would be quantitatively evaluated by this indicator system to build livable environments [26]. Based on the research results of the literature, this article concludes that rural infrastructure is mainly analyzed from three aspects: agricultural production, peasant life and rural social undertakings, but there is a lack of clear evaluation factors.
The main research purpose of this paper is to analyze the current situation of rural infrastructure construction in the 31 provincial administrative regions in China, study various factors affecting rural infrastructure construction, and put forward relevant suggestions for rural infrastructure construction in China according to the conclusions, so as to help rural development. Therefore, in this article, the rural infrastructure construction is divided into three levels: agricultural production infrastructure, peasant living infrastructure and rural social undertakings infrastructure. The article selects eight indicators for each level to build a quality index evaluation system. This article analyzes the influencing factors of rural infrastructure construction in China using factor analysis. According to the results of this study, the article comes to the conclusion and put forward relevant suggestions.
2. Methods
In scientific research in various fields, scholars need to observe a large number of variables that can reflect the research object. Then they collect relevant data and analyze them to obtain rules. Although extracting multivariate information from large samples can give a comprehensive and complete understanding of the research object, it increases the complexity of the collected data. In order to reduce unnecessary labor cost and time cost, we have to analyze and process the data. In addition, the factor analysis method can only solve the above problems.
2.1. Basic Concept
The factor analysis method, based on the idea of dimension reduction, starts from the study of the dependence relationship within the correlation matrix of the original variables, and boils down some variables with intricate relationships to a few comprehensive factors, which is a multivariate statistical analysis method. The basic idea of the factor analysis method is to analyze the original variables, and then find out the variables with correlation between them, and then divide these variables with high correlation into a group, while the correlation between variables in different groups is relatively low. Each group of variables represents a basic structure, and each group of variables is represented by a common factor, which includes most of the information in these variables. Therefore, we can use fewer common factor variables to reflect the data information included in multiple variables, further find out the main influencing factors in this group of variables, and reflect the endogenous relationship among these variables.
2.2. Factor Analysis Model
The statistical model used in factor analysis is described as follows:
Let X = (X1, X2,…, Xm) be an observable vector, E(X) = 0, D(X) = (rij)m × m, F = (F1, F2, …, Fn)(n < m) be not observable common factor variable, E(F) = 0, D(F) = ; ξ = (ξ1, ξ2, …, ξm) and F are independent, E(ξ) = 0, D(ξ) = diag(£12, £22, …, £m2). The model can be constructed as follows:
The process of factor analysis is described as follows:
Step 1: This article carries out data preprocessing.
Step 2: This article uses SPSS for factor analysis of the index system.
Number of common factors extracted: let X = (X1, X2, …, Xm) be an M-dimensional random variable, and note μ = E(X), σ = var (x), and consider its linear transformation.
The system of equations requires l1k2 + l2k2 + … + lmk2 = 1 (k = 1, 2, …, m).
If the actual meaning of the extracted factors or the generalization of their data information is not obvious, then the article adopts the most commonly used maximum variance method. Through rotating the determined common factors, the method can obtain the meaning that their actual meaning can be explained.
F represents each factor, and R represents the variance contribution rate corresponding to each factor.
The following model can be obtained:
Formula (5) is called factor score model, and each formula is a function that can calculate the index factor score.
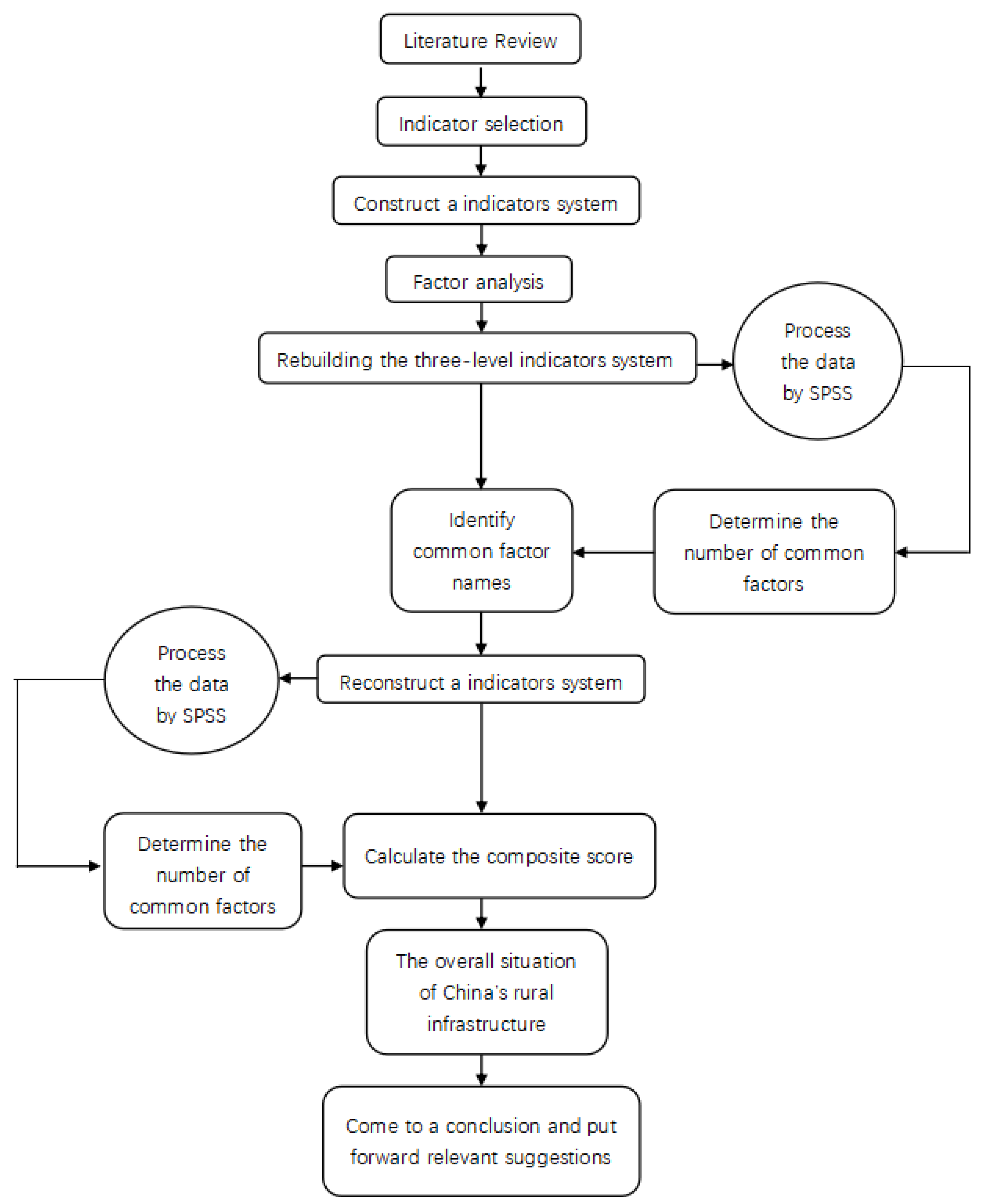
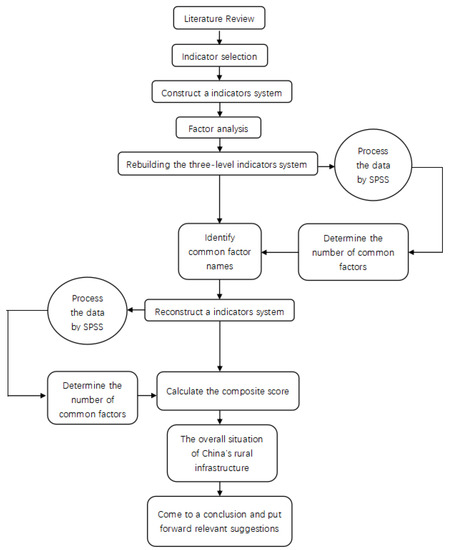
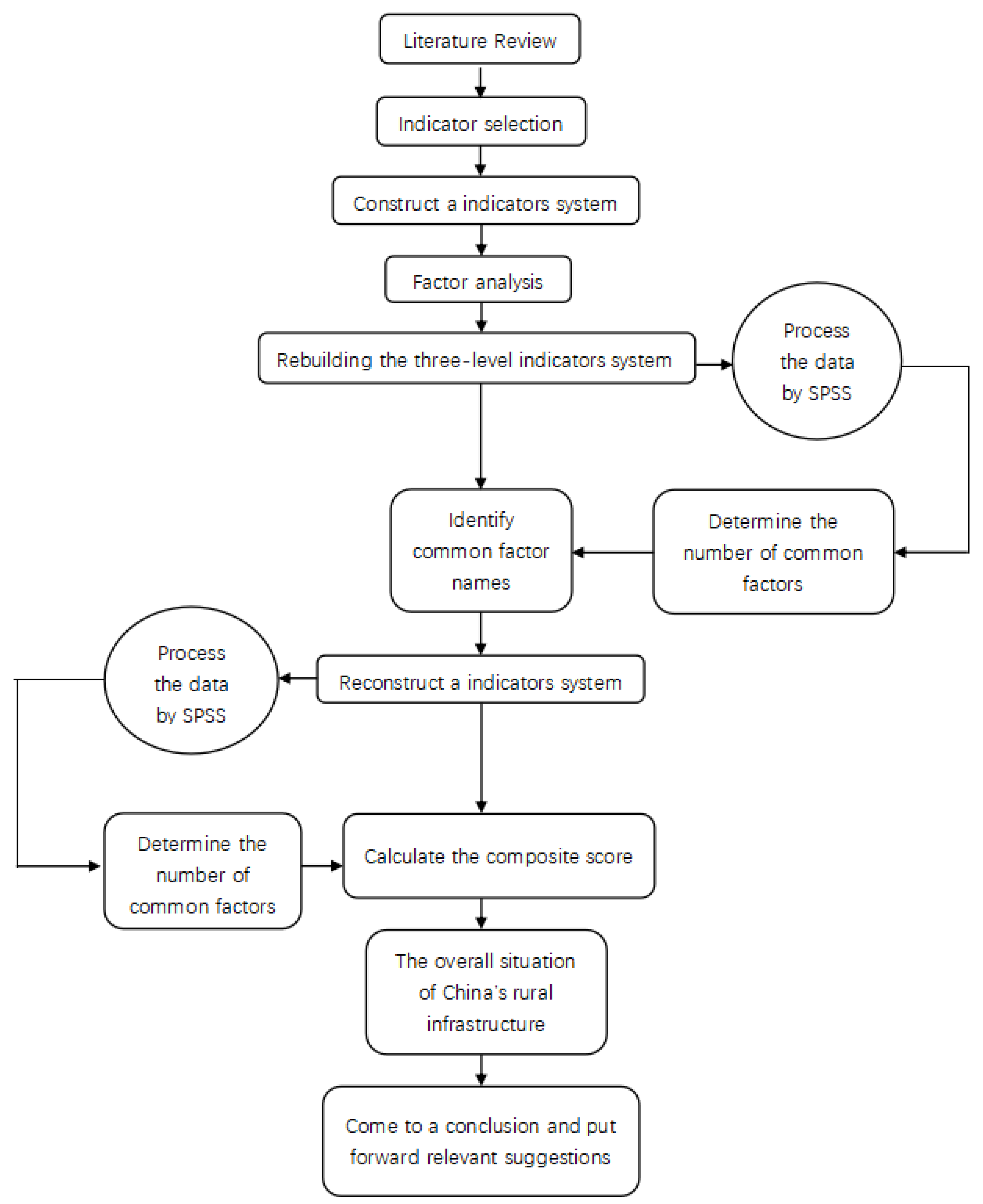
The specific analysis steps of the factor analysis method are shown in Figure 1 below.
Figure 1.
Technology roadmap.
3. Indicators System of Rural Infrastructure in China
3.1. Indicators Selection and Data Source
The level of rural infrastructure construction has become an important symbol to measure the level of rural economic development and peasant living quality. According to the country’s rural revitalization strategy document and related regulations, and according to the actual situation of our country, the article selects the indicators. Then the article analyzes the development status of rural infrastructure by scientific methods. At present, rural infrastructure construction in many provinces and cities is still in a backward stage, with backward agricultural economy development, low living standard of farmers and imperfect rural social undertakings, which have seriously hindered the implementation of rural revitalization strategy. The overall research of rural infrastructure is complex and has a large workload. Based on this analysis, this article selects the indicator system, as show in Table 1.
Table 1.
Evaluation indicator system of rural infrastructure construction.
On the basis of the selection principle of evaluation indicators for rural infrastructure construction, according to the previous research results, the article constructs the first-level indicator “rural infrastructure construction” and the corresponding second-level indicator “agricultural production infrastructure, peasant living infrastructure and rural social undertakings infrastructure”. In addition, the third-level indicator corresponding to the second-level indicator “agricultural production infrastructure” is “rural electricity consumption, rural hydro-power stations, reservoir number, total power of agricultural machinery, agricultural large and medium-sized tractors, small tractors, cereal combine harvester and water-saving irrigation machinery”. The third-level indicator corresponding to the second-level indicator “peasant living infrastructure” is “household biogas digester, biogas project, solar water heater, per capita disposable income of farmers, the average number of cars per 100 household, the average number of refrigerators per 100 household, the average number of computers per 100 household and per capita housing area at year-end”. The third-level indicator corresponding to the second-level indicator “rural social undertakings infrastructure” is “village clinic, doctors and hygienists, hospital beds, number of adoptions by aid agencies at year-end, rural employment personnel, township cultural station, poor relief organization and rural minimum living security”.
This article collects all the data of 31 provincial administrative regions from China Rural Statistical Yearbook 2020 and the statistical yearbooks of all provinces, municipalities and autonomous regions 2020. Since the statistical yearbook 2020 did not report in detail the rural data of some infrastructures in Shanghai and the rural employment data in Sichuan, Tibet, Xinjiang and Hebei, this article uses the urban data reported in the statistical yearbook 2020 to replace the rural data for analysis.
Before performing factor analysis, the article uses the Kaiser–Meyer–Olkin (KMO) test and Bartlett test to examine whether these variables shared common variance and whether original variables had an adequate correlation to allow to reduce dimensions, as show in Table 2. The KMO value are, respectively, 0.712, 0.701 and 0.761. Moreover, the Bartlett test rejects the null hypothesis, that is, variables are orthogonal. Results from both tests show that our data are appropriate for factor analysis.
Table 2.
The KMO and Bartlett test of sphericity.
3.2. Rebuilding the Three-Level Indicators System
According to the main contents of the selection principle of rural infrastructure construction indicators, this article selects 24 indicators such as rural electricity consumption, rural hydro-power stations and the number of reservoirs to analyze rural infrastructure construction.
Variance contribution rate refers to the influence of a common factor on each variable, which reflects the explanatory ability of the factor to the total variance of the original variable. The larger the contribution rate, the greater the influence of the corresponding factor on the original variable and the higher the importance. The article extracts three factors from the eight third-level indicators which are” rural electricity consumption, rural hydro-power stations, reservoir number, total power of agricultural machinery, agricultural large and medium-sized tractors, small tractors, cereal combine harvester and water-saving irrigation machinery”. As show in Table 3, the variance contribution rates of these three factors after rotation are 51.116%, 22.812% and 13.552%, respectively. After rotation, the cumulative variance contribution rate is 87.48%, which shows that the three factors can extract 87.48% of the information of the eight original indexes, and the information extraction is sufficient; The article extracts three factors from the eight third-level indicators which are “household biogas digester, biogas project, solar water heater, per capita disposable income of farmers, the average number of cars per 100 household, the average number of refrigerators per 100 household, the average number of computers per 100 household and per capita housing area at year-end”. As show in Table 3, the variance contribution rates of these three factors after rotation are 35.840%, 23.852% and 14.958%, respectively. After rotation, the cumulative variance contribution rate is 74.65%, which shows that the three factors can extract 74.65% of the information of the eight original indexes, and the information extraction is sufficient; The article extracts three factors from the eight third-level indicators which are ”village clinic, doctors and hygienists, hospital beds, number of adoptions by aid agencies at year-end, rural employment personnel, township cultural station, poor relief organization and rural minimum living security”. As show in Table 3, the variance contribution rates of these three factors after rotation are 37.478%, 33.813% and 17.577%, respectively. After rotation, the cumulative variance contribution rate is 88.868%, which shows that the three factors can extract 88.868% of the information of the eight original indexes, and the information extraction is sufficient.
Table 3.
Variance contribution rate of rural infrastructure construction.
The rotated component matrix obtained by rotating the component matrix can reflect the coefficient of each variable in each common factor, indicate the load of the variable in the common factor, and name the extracted common factor in Table 4.
Table 4.
Composition matrix of rural infrastructure construction.
The common factor “1” includes the information of cereal combine harvester, total power of agricultural machinery, small tractors, agricultural large and medium-sized tractors and water-saving irrigation machinery, and its variance contribution rate is 51.116%. Therefore, it is named as the level of agricultural mechanization.
The common factor “2” includes the information of rural hydro-power station and reservoir number, and its variance contribution rate is 22.812%. Therefore, it is named as rural water conservancy situation.
The common factor “3” only includes the situation of rural electricity consumption, and the variance contribution rate is 13.552%. Therefore, what it represents is actually the situation of rural electricity consumption.
The common factor “4” includes the information of per capita disposable income of farmers, the average number of cars per 100 household, the average number of computers per 100 household, the average number of refrigerators per 100 household and per capita housing area at year-end. The variance contribution rate of this factor is 35.84%, which can be named as the level of peasant living convenience.
The common factor “5” includes the information of biogas project and household biogas digester. In addition, its variance contribution rate is 23.852%, which can be named as the new energy situation in rural areas.
The common factor “6” only includes solar water heater, and its variance contribution rate is 14.958%, which can be named as peasant basic living level.
The common factor “7” includes the information of village clinic, doctors and hygienists, hospital beds, township cultural station and rural minimum living security. Its contribution rate is 37.478%. Therefore, it is named as medical welfare situation.
The common factor “8” includes the information of number of adoptions by aid agencies at year-end and poor relief organization. In addition, its variance contribution rate is 33.813%, which can be interpreted as the assistance situation to the rural poor.
The common factor “9” includes the information of rural employment personnel. In addition, its variance contribution rate is 17.577%. Therefore, it is named as rural employment situation in Table 5.
Table 5.
Common factor.
Overall, the level of agricultural mechanization determines the construction of agricultural production infrastructure. On the other hand, it can be concluded that the development of agricultural economy in provinces and cities with low level of agricultural mechanization lags behind other provinces; peasant living convenience and new energy situation in rural areas determine the development of peasant living infrastructure construction in China. This shows that focusing on improving peasant living convenience level will directly affect the development of peasant living infrastructure; medical welfare and assistance to the rural poor determine the development of rural social undertakings in China. Therefore, if provinces want to improve the level of rural social infrastructure construction, they should first vigorously develop medical welfare construction.
3.3. Reconstruct a New Indicators System
In the indicators’ analysis of rural infrastructure construction, according to the above research results, 9 common factors extracted from 24 indicators are combined. However, the practical significance of these nine common factors is not obvious, and the factor needs to be rotated again to obtain more realistic explanatory factors. Therefore, the article reconstructs a new index system of rural infrastructure construction. In the index analysis of rural infrastructure construction, according to the above research results, nine common factors extracted from 24 indexes are combined. Then the article reconstructs a new indicators system of rural infrastructure construction.
As show in Table 6, the new indicators system is the first-level index “rural infrastructure construction” and the corresponding second-level index “agricultural infrastructure construction, peasant living infrastructure construction and rural social undertakings infrastructure construction”. In addition, the third-level indicator corresponding to the second-level indicator “agricultural production infrastructure” is “level of agricultural mechanization, rural water conservancy situation, rural electricity consumption”. The third-level indicator corresponding to the second-level indicator “peasant living infrastructure” is “level of peasant living convenience, new energy situation in rural areas, peasant basic living level”. The third-level indicator corresponding to the second-level indicator” rural social undertakings infrastructure” is “medical welfare situation, assistance situation to the rural poor, rural employment situation”.
Table 6.
New evaluation indicators system of rural infrastructure construction.
According to Table 7 the principle of selecting factors, the article extracts four factors from the nine third-level indicators which are “level of agricultural mechanization, rural water conservancy situation, rural electricity consumption, level of peasant living convenience, new energy situation in rural areas, peasant basic living level, medical welfare situation, assistance situation to the rural poor and rural employment situation”. The variance contribution rates of these four factors after rotation are 25.319%, 23.534%, 19.425% and 13.431%, respectively. After rotation, the cumulative variance contribution rate is 82%. In addition, the information extraction is sufficient.
Table 7.
Variance contribution rate of overall situation.
4. Result and Discussion
The article analyzes the influencing factors of rural infrastructure construction using factor analysis. Then, this article makes concrete analysis and evaluation on agricultural production infrastructure construction, peasant living infrastructure construction and rural social undertakings infrastructure construction in 31 provincial administrative regions. Finally, the article makes comprehensive evaluation on rural infrastructure construction.
4.1. The Specific Situation of Agricultural Production Infrastructure Construction
The dark color in Figure 2 indicates the provinces with better agricultural production infrastructure. The color gradually fades, indicating that the construction of agricultural production infrastructure is getting worse and worse. At the same time, as can be seen from Figure 2, the provinces with the best agricultural production infrastructure are basically located in Central China and East China, while the poor provinces are basically located in Northwest and Southwest China and North China.
Figure 2.
Current situation of agricultural production infrastructure construction in China.
4.2. The Specific Conditions of Peasant Living Infrastructure Construction
The dark color in Figure 3 indicates the provinces with better agricultural production infrastructure. The color gradually fades, indicating that the construction of agricultural production infrastructure is getting worse and worse. It can be seen that the provinces with the best peasant living infrastructure for farmers are basically located in Central China, East China and South China, while the provinces with the worst peasant living infrastructure are located in northwest and southwest China.
Figure 3.
Current situation of peasant living infrastructure construction in China.
4.3. The Specific Situation of Rural Social Infrastructure Construction
The dark color in Figure 4 indicates the provinces with better agricultural production infrastructure. The color gradually fades, indicating that the construction of agricultural production infrastructure is getting worse and worse. At the same time, it can be seen from the Figure 4 that the provinces with the best rural social undertaking infrastructure construction are basically located in Central China, East China and South China, while the worst provinces are basically located in northwest and southwest China, North China and Northeast China.
Figure 4.
Current situation of rural social undertakings infrastructure construction in China.
4.4. Comprehensive Situation of Rural Infrastructure Construction
Table 8 shows the comprehensive score and ranking of rural infrastructure construction in various regions of China. The higher the score, the better the construction situation. As shown in Table 8, Jiangsu, Shandong and Henan provinces have highest comprehensive scores, indicating that the overall situation of rural infrastructure is the best. Ningxia Hui Autonomous Region, Tibet Autonomous Region and Qinghai Province have the lowest comprehensive scores, indicating that the rural infrastructure is relatively backward compared with other provinces. The result indicates that rural construction develops slowly and rural infrastructure management is lacking. It will seriously hinder the development of agricultural economy and reduce the peasant living quality.
Table 8.
Comprehensive ranking of rural infrastructure construction in various regions of China.
The dark color in Figure 5 indicates the provinces with better rural infrastructure. The color gradually fades, indicating that the rural infrastructure construction is getting worse and worse. Figure 5 shows that the provinces with the best rural infrastructure construction are basically located in Central China and East China, while the provinces with poor rural infrastructure construction are located in North China and South China, and the provinces with the worst rural infrastructure construction are basically located in northwest and southwest China.
Figure 5.
Current situation of rural infrastructure construction in China.
This article analyzes 24 third-level indicators corresponding to the second-level indicators “agricultural production infrastructure, peasant living infrastructure construction and rural social undertakings infrastructure” using factor analysis, and the article obtains nine common factors. Then the article constructs a new indicator system for factor analysis. Finally, this article makes a comprehensive analysis and ranking based on the rural conditions of 31 provincial administrative regions.
Firstly, from the comprehensive ranking of rural infrastructure construction in various regions, we can see that the infrastructure in Jiangsu, Shandong and Henan provinces is relatively good, while the infrastructure in Hainan and Ningxia Hui Autonomous Region, Tibet Autonomous Region and Qinghai provinces is relatively weak. Therefore, the state should give more support to other provinces, increase capital investment and narrow the gap with other provinces as soon as possible, so as to smooth the imbalance of development among provinces.
Secondly, the rural infrastructure in Central China and East China is the best, while that in Northwest China is the worst. The government should increase capital investment in northwest China to ensure that rural residents in northwest China can obtain a good living standard.
5. Conclusions
The modern history of the world shows that the construction of new countryside has become a necessary stage for the development of every country. As a populous country, China’s rural development is crucial. Rural infrastructure construction is an important measure for rural development. Therefore, the study of rural infrastructure construction has great significance for the development of new rural construction. The main purpose of this paper is to analyze the current situation of rural infrastructure construction in China’s 31 provincial administrative regions, study the important factors affecting rural infrastructure, and put forward targeted suggestions on rural infrastructure construction, so as to promote rural development and improve people’s happiness. Based on the relevant national policy documents and the research results of some experts and scholars, this article constructs the indicator system of rural infrastructure construction and divides the indicator system into three levels. Then this article effectively analyzes the indicators of rural infrastructure construction in all provinces, municipalities and autonomous regions in China using factor analysis. Finally, this article come to the conclusion and put forward relevant suggestions.
Firstly, rural infrastructure can be classified into three types: agricultural production infrastructure, peasant living infrastructure and rural social undertakings infrastructure. From the data analysis, it can be seen that China’s agricultural production infrastructure is mainly determined by the level of agricultural mechanization. Peasant living infrastructure is mainly determined by the level of peasant living convenience; rural social infrastructure is mainly determined by medical welfare situation.
Secondly, according to the ranking of comprehensive scores obtained by factor analysis, the overall development of rural infrastructure construction in Jiangsu, Shandong and Henan provinces is the best, while the rural infrastructure construction in Hainan and Ningxia Hui Autonomous Region, Tibet Autonomous Region, Qinghai and other provinces is the worst compared with other provinces. This article proposes to increase financial input, improve the utilization efficiency of existing facilities, actively establish strong economic cooperation with other provinces and promote the real-time process of rural revitalization strategy by all provinces.
Thirdly, the rural infrastructure in Central China and East China is the best, while that in Northwest China is the worst. The government should pay more attention to the northwest region, increase the capital investment in the northwest region, enhance the rural infrastructure construction in the northwest region and improve the living standards of the rural residents in the northwest region.
Author Contributions
Conceptualization, F.Z.; methodology, F.Z. and X.G.; formal analysis, F.Z., X.G. and C.L.; writing—original draft preparation, X.G. and C.L.; writing—review and editing, F.Z.; visualization, Q.M.; project administration, S.G.; funding acquisition, F.Z. and S.G. All authors have read and agreed to the published version of the manuscript.
Funding
This research was supported by the Science and Technology Innovation Foundation of Henan Agricultural University (KJCX2020B05) and Soft Science Research Program of Henan Province (222400410148).
Institutional Review Board Statement
“Not applicable” for studies not involving humans or animals.
Data Availability Statement
This article collects all the data of 31 provincial administrative regions from China Rural Statistical Yearbook 2020 and the statistical yearbooks of all provinces, municipalities and autonomous regions 2020.
Acknowledgments
Thanks to College of Information and Management Science, Henan Agricultural University.
Conflicts of Interest
The authors declare no conflict of interest.
References
- Bozkurt, İ.; Kaya, M.V. Agricultural production index: International comparison. Agric. Econ. Czech 2021, 67, 236–245. [Google Scholar] [CrossRef]
- Singariya, M.R.; Naval, S.C. An empirical study of intersectoral linkages and economic growth in India. Am. J. Rural. Dev. 2016, 4, 78–84. [Google Scholar]
- Mohammed, R. The causality between agriculture and economic growth in the Arab world. Eurasian J. Econ. Financ. 2020, 8, 54–67. [Google Scholar] [CrossRef]
- Mellor, J.W. Agriculture on the Road to Industrialization; The Johns Hopkins University Press: London, UK, 1995; pp. 1–358. [Google Scholar]
- Machethe, C.L. Agricultural and poverty in South Africa: Can agriculture reduce poverty? In Proceedings of the Conference on the Overcoming Underdevelopment in Pretoria, Pretoria, South Africa, 28–29 October 2004; pp. 1–24. [Google Scholar]
- Dhahri, S.; Omri, A. Foreign capital towards SDGs 1 & 2-Ending poverty and hunger: The role of agricultural production. Struct. Chang. Econ. Dyn. 2010, 53, 208–221. [Google Scholar]
- Bishwajit, G.; Barmon, R.; Ghosh, S. Reviewing the status of agricultural production in Bangladesh from a food security perspective. Russ. J. Agric. Socio-Econ. Sci. 2014, 25, 19–27. [Google Scholar] [CrossRef]
- Asim, H.; Akbar, M. Sectoral growth linkages of agricultural sector: Implications for food security in Pakistan. Agric. Econ. Czech 2019, 65, 278–288. [Google Scholar] [CrossRef]
- Cristea, M.; Noja, G.G. European agriculture under immigration effects: New empirical evidence. Agric. Econ. Czech 2019, 65, 112–122. [Google Scholar] [CrossRef]
- Crost, B.; Duquennois, C.; Felter, J.H.; Rees, D.I. Climate change, agricultural production and civil conflict: Evidence from the Philippines. J. Environ. Econ. Manag. 2018, 88, 379–395. [Google Scholar] [CrossRef]
- Gulati, A.; Kumar, A.G.; Shreedhar, G.; Nandakumar, T. Agricultural and malnutrition in India. Food Nutr. Bull. 2012, 33, 74–86. [Google Scholar] [CrossRef] [PubMed]
- Rao, T.; Pingali, P. The role of agriculture in women’s nutrition: Empirical evidence from India. PLoS ONE 2018, 13, e0201115. [Google Scholar] [CrossRef] [PubMed]
- Chavas, J.-P.; Rivieccio, G.; Di Falco, S.; De Luca, G.; Capitano, F. Agricultural diversification, productivity, and food security across time and space. Agric. Econ. 2022, 53, 41–58. [Google Scholar] [CrossRef]
- De Castro, P.; Adinolfi, F.; Capitanio, F.; Di Falco, S.; Di Mambro, A. The Politics of Land and Food Scarcity”, Book Edited by Routledge-Earthscan; Taylor & Francis Group Ltd.: Oxford, UK, 2012. [Google Scholar]
- Welch-White, V.; Langan, R. Co-ops Advocate for Rural Infrastructure: At Capitol hearing, co-op leaders address critical need for modern infrastructure. N. Y. For. Own. 2017, 55, 12–17. [Google Scholar]
- Yang, D.; Li, X.; Liu, R.; Zhu, X. Rural Construction and Development in major Countries in the World. In Proceedings of the Seminar of Chinese Society of Agricultural Technology and Economy, Nanning, China, 3–6 December 2006. Chinese Society of Agricultural Technology and Economy; Guangxi Agricultural Economics Society; Guangxi University. [Google Scholar]
- Jin, X.; Zuo, X.; Dong, X.; Dong, Y.; Ding, H. Analysis of the policy guarantee mechanism of rural infrastructure based on deep learning. Technol. Forecast. Soc. Chang. 2021, 166, 120605. [Google Scholar] [CrossRef]
- Daud, S.A. Rural Infrastructure and Profitability of Food Crop Production in Oyo-State, NIGERIA. Appl. Ecol. Environ. Res. 2018, 16, 4655–4665. [Google Scholar] [CrossRef]
- Wang, H.; Zhuo, Y. The Necessary Way for the Development of China’s Rural Areas in the New Era-Rural Revitalization Strategy. Open J. Soc. Sci. 2018, 06, 97–106. [Google Scholar] [CrossRef]
- Magugu, J.W. Actualizing Urban Forestry and Agroforestry Green Infrastructure Integration at Scott’s Bluff Rural; Southern University and Agricultural and Mechanical College: Baton Rouge, LA, USA, 2012; pp. 37–44. [Google Scholar]
- Wang, J.; Li, B. Governance and Finance: Availability of Community and Social Development Infrastructures in Rural China. Asia Pac. Policy Stud. 2018, 5, 4–17. [Google Scholar] [CrossRef]
- Nepal, R.; Thapa, G.B. Determinants of agricultural commercialization and mechanization in the hinterland of a city in Nepal. Appl. Geogr. 2009, 29, 377–389. [Google Scholar] [CrossRef]
- Fairbanks, M.R. Electronic Health Record in Rural Health and Alternative Health Information Technology Infrastructure Models; St. Scholastic College Press: Duluth, MN, USA, 2012; pp. 25–30. [Google Scholar]
- Schweikert, A.E. A Framework for Including Social Benefits in Rural Road Prioritization Invest Ments and Decision Making; Boston University Press: Boston, MA, USA, 2009; pp. 7–23. [Google Scholar]
- Chen, C.; Ao, Y.; Wang, Y.; Li, J. Performance appraisal method for rural infrastructure construction based on public satisfaction. PLoS ONE 2018, 13, e0204563. [Google Scholar] [CrossRef] [PubMed]
- Li, X.; Cao, Y.; Zhang, L.; Qiu, P. Research on Saving and Intensive Evaluation Indicator System of Rural Infrastructure Construction; Atlantis Press: Amsterdam, The Netherlands, 2015. [Google Scholar]
Disclaimer/Publisher’s Note: The statements, opinions and data contained in all publications are solely those of the individual author(s) and contributor(s) and not of MDPI and/or the editor(s). MDPI and/or the editor(s) disclaim responsibility for any injury to people or property resulting from any ideas, methods, instructions or products referred to in the content. |
© 2023 by the authors. Licensee MDPI, Basel, Switzerland. This article is an open access article distributed under the terms and conditions of the Creative Commons Attribution (CC BY) license (https://creativecommons.org/licenses/by/4.0/).




