Enamel Wear of Antagonist Tooth Caused by Dental Ceramics: Systematic Review and Meta-Analysis
Abstract
1. Introduction
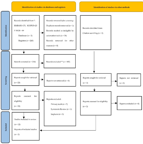
2. Materials and Methods
3. Results
3.1. Tooth Wear—Linear Analysis
3.2. Tooth Wear—Volumetric Analysis
3.3. Tooth Wear Control Group o Natural Tooth
3.4. Tooth Wear—Zirconia Analysis
4. Discussion
5. Conclusions
Author Contributions
Funding
Informed Consent Statement
Conflicts of Interest
References
- Pickles, M.J. Tooth Wear. In Monographs in Oral Science; Karger Publishers: Basel, Switzerland, 2006; Volume 19, pp. 86–104. ISBN 0077-0892. [Google Scholar]
- Driscoll, C.F.; Freilich, M.A.; Guckes, A.D.; Knoernschild, K.L.; Mcgarry, T.J. The Glossary of Prosthodontic Terms: Ninth Edition. J. Prosthet. Dent. 2017, 117, e1–e105. [Google Scholar] [CrossRef]
- Bartlett, D.; Dugmore, C. Pathological or Physiological Erosion—Is There a Relationship to Age? Clin. Oral Investig. 2008, 12, 27–31. [Google Scholar] [CrossRef]
- Aladağ, A.; Oğuz, D.; Çömlekoğlu, M.E.; Akan, E. In Vivo Wear Determination of Novel CAD/ CAM Ceramic Crowns by Using 3D Alignment. J. Adv. Prosthodont. 2019, 11, 120–127. [Google Scholar] [CrossRef] [PubMed]
- Hmaidouch, R.; Weigl, P. Tooth Wear against Ceramic Crowns in Posterior Region: A Systematic Literature Review. Int. J. Oral Sci. 2013, 5, 183–190. [Google Scholar] [CrossRef] [PubMed]
- Seghi, R.R.; Rosenstiel, S.F.; Bauer, P. Abrasion of Human Enamel by Different Dental Ceramics in Vitro. J. Dent. Res. 1991, 70, 221–225. [Google Scholar] [CrossRef] [PubMed]
- Page, M.J.; McKenzie, J.E.; Bossuyt, P.M.; Boutron, I.; Hoffmann, T.C.; Mulrow, C.D.; Shamseer, L.; Tetzlaff, J.M.; Akl, E.A.; Brennan, S.E.; et al. The PRISMA 2020 Statement: An Updated Guideline for Reporting Systematic Reviews. BMJ 2021, 372, n71. [Google Scholar] [CrossRef]
- Higgins, J.P.; Savović, J.; Page, M.J.; Sterne, J.A.C. RoB 2 Guidance: Parallel Trial; Cochrane: London, UK, 2019; pp. 1–24. [Google Scholar]
- Mahmoud Ibrahim, N.; El-basty, R.; Katamish, H. Clinical Evaluation of Wear Behavior of Human Enamel and Chipping of Veneered Zirconia against Monolithic Zirconia (Randomized Controlled Clinical Trial). Braz. Dent. Sci. 2020, 23, 1–11. [Google Scholar] [CrossRef]
- Deval, P.; Tembhurne, J.; Gangurde, A.; Chauhan, M.; Jaiswal, N.; Tiwari, D. A Clinical Comparative Evaluation of the Wear of Enamel Antagonists Against Monolithic Zirconia and Metal-Ceramic Crowns. Int. J. Prosthodont. 2021, 34, 744–751. [Google Scholar] [CrossRef]
- Etman, M.K.; Woolford, M.; Dunne, S. Quantitative Measurement of Tooth and Ceramic Wear: In Vivo Study. Int. J. Prosthodont. 2008, 21, 245–252. [Google Scholar]
- Hartkamp, O.; Lohbauer, U.; Reich, S. Antagonist Wear by Polished Zirconia Crowns A 24 Months Pilot Study Using the Intraoral Digital Impression Technique. Int. J. Comput. Dent. 2017, 20, 263–274. [Google Scholar]
- Lohbauer, U.; Reich, S. Antagonist Wear of Monolithic Zirconia Crowns after 2 Years. Clin. Oral Investig. 2017, 21, 1165–1172. [Google Scholar] [CrossRef] [PubMed]
- Mundhe, K.; Jain, V.; Pruthi, G.; Shah, N. Clinical Study to Evaluate the Wear of Natural Enamel Antagonist to Zirconia and Metal Ceramic Crowns. J. Prosthet. Dent. 2015, 114, 358–363. [Google Scholar] [CrossRef] [PubMed]
- Nazirkar, G.; Patil, S.; Shelke, P.; Mahagaonkar, P. Comparative Evaluation of Natural Enamel Wear against Polished Yitrium Tetragonal Zirconia and Polished Lithium Disilicate—An in Vivo Study. J. Indian. Prosthodont. Soc. 2020, 20, 83–89. [Google Scholar] [CrossRef] [PubMed]
- Pathan, M.S.; Kheur, M.G.; Patankar, A.H.; Kheur, S.M. Assessment of Antagonist Enamel Wear and Clinical Performance of Full-Contour Monolithic Zirconia Crowns: One-Year Results of a Prospective Study. J. Prosthodont. 2019, 28, e411–e416. [Google Scholar] [CrossRef] [PubMed]
- Selvaraj, U.; Koli, D.K.; Jain, V.; Nanda, A. Evaluation of the Wear of Glazed and Polished Zirconia Crowns and the Opposing Natural Teeth: A Clinical Pilot Study. J. Prosthet. Dent. 2021, 126, 52–57. [Google Scholar] [CrossRef]
- Silva, N.R.; Thompson, V.P.; Valverde, G.B.; Coelho, P.G.; Powers, J.M.; Farah, J.W.; Esquivel-Upshaw, J. Comparative Reliability Analyses of Zirconium Oxide and Lithium Disilicate Restorations in Vitro and in Vivo. J. Am. Dent. Assoc. 2011, 142, 4S–9S. [Google Scholar] [CrossRef]
- Stober, T.; Bermejo, J.L.; Rammelsberg, P.; Schmitter, M. Enamel Wear Caused by Monolithic Zirconia Crowns after 6 Months of Clinical Use. J. Oral Rehabil. 2014, 41, 314–322. [Google Scholar] [CrossRef]
- Stober, T.; Bermejo, J.L.; Schwindling, F.S.; Schmitter, M. Clinical Assessment of Enamel Wear Caused by Monolithic Zirconia Crowns. J. Oral Rehabil. 2016, 43, 621–629. [Google Scholar] [CrossRef]
- Tang, Z.; Zhao, X.; Wang, H. Quantitative Analysis on the Wear of Monolithic Zirconia Crowns on Antagonist Teeth. BMC Oral Health 2021, 21, 94. [Google Scholar] [CrossRef]
- Etman, M.K.; Woolford, M.J. Three-year clinical evaluation of two ceramic crown systems: A preliminary study. J. Prosthet. Dent. 2010, 103, 80–90. [Google Scholar] [CrossRef]
- Gracis, S.; Thompson, V.; Ferencz, J.; Silva, N.; Bonfante, E. A New Classification System for All-Ceramic and Ceramic-like Restorative Materials. Int. J. Prosthodont. 2015, 28, 227–235. [Google Scholar] [CrossRef] [PubMed]
- Memari, Y.; Mohajerfar, M.; Armin, A.; Kamalian, F.; Rezayani, V.; Beyabanaki, E. Marginal Adaptation of CAD/CAM All-Ceramic Crowns Made by Different Impression Methods: A Literature Review. J. Prosthodont. 2019, 28, e536–e544. [Google Scholar] [CrossRef] [PubMed]
- García, V.D.F.; Freire, Y.; Fernández, S.D.; Murillo, B.T.; Sánchez, M.G. Application of the Intraoral Scanner in the Diagnosis of Dental Wear: An In Vivo Study of Tooth Wear Analysis. Int. J. Environ. Res. Public Health 2022, 19, 4481. [Google Scholar] [CrossRef] [PubMed]
- Aswani, K.; Wankhade, S.; Khalikar, A.; Deogade, S. Accuracy of an Intraoral Digital Impression: A Review. J. Indian Prosthodont. Soc. 2020, 20, 27–37. [Google Scholar] [CrossRef] [PubMed]
- Erozan, Ç.; Ozan, O. Evaluation of the Precision of Different Intraoral Scanner-Computer Aided Design (CAD) Software Combinations in Digital Dentistry. Med. Sci. Monit. 2020, 26, 1–8. [Google Scholar] [CrossRef] [PubMed]
- Giachetti, L.; Sarti, C.; Cinelli, F.; Russo, D. Accuracy of Digital Impressions in Fixed Prosthodontics: A Systematic Review of Clinical Studies. Int. J. Prosthodont. 2020, 33, 192–201. [Google Scholar] [CrossRef] [PubMed]
- Albanchez-González, M.I.; Brinkmann, J.C.B.; Peláez-Rico, J.; López-Suárez, C.; Rodríguez-Alonso, V.; Suárez-García, M.J. Accuracy of Digital Dental Implants Impression Taking with Intraoral Scanners Compared with Conventional Impression Techniques: A Systematic Review of In Vitro Studies. Int. J. Environ. Res. Public Health 2022, 19, 2026. [Google Scholar] [CrossRef]
- Peck, C.C. Biomechanics of Occlusion-Implications for Oral Rehabilitation. J. Oral Rehabil. 2016, 43, 205–214. [Google Scholar] [CrossRef]
- Tatarciuc, M.; Maftei, G.A.; Vitalariu, A.; Luchian, I.; Martu, I.; Diaconu-Popa, D. Inlay-Retained Dental Bridges-A Finite Element Analysis. Appl. Sci. 2021, 11, 3770. [Google Scholar] [CrossRef]
- Katona, T.R.; Eckert, G.J. The Mechanics of Dental Occlusion and Disclusion. Clin. Biomech. 2017, 50, 84–91. [Google Scholar] [CrossRef]
- Türp, J.C.; Greene, C.S.; Strub, J.R. Dental Occlusion: A Critical Reflection on Past, Present and Future Concepts. J. Oral Rehabil. 2008, 35, 446–453. [Google Scholar] [PubMed]
- Gou, M.; Chen, H.; Kang, J.; Wang, H. Antagonist Enamel Wear of Tooth-Supported Monolithic Zirconia Posterior Crowns in Vivo: A Systematic Review. J. Prosthet. Dent. 2019, 121, 598–603. [Google Scholar] [CrossRef] [PubMed]
- Ispas, A.; Iosif, L.; Popa, D.; Negucioiu, M.; Constantiniuc, M.; Bacali, C.; Buduru, S. Comparative Assessment of the Functional Parameters for Metal-Ceramic and All-Ceramic Teeth Restorations in Prosthetic Dentistry—A Literature Review. Biology 2022, 11, 556. [Google Scholar] [CrossRef]
- Habib, S.R.; Ansari, A.S.; Alqahtani, M.; Alshiddi, I.F.; Alqahtani, A.S.; Hassan, S.H. Analysis of Enamel and Material Wear by Digital Microscope: An in-Vitro Study Ceramics. Braz. Oral Res. 2019, 33, 1–11. [Google Scholar] [CrossRef] [PubMed]
- Zarone, F.; di Mauro, M.I.; Ausiello, P.; Ruggiero, G.; Sorrentino, R. Current Status on Lithium Disilicate and Zirconia: A Narrative Review. BMC Oral Health 2019, 19, 1–14. [Google Scholar] [CrossRef] [PubMed]
- Branco, A.C.; Colaço, R.; Figueiredo-Pina, C.G.; Serro, A.P. A State-of-the-Art Review on the Wear of the Occlusal Surfaces of Natural Teeth and Prosthetic Crowns. Materials 2020, 13, 3525. [Google Scholar] [CrossRef]
- Lambrechts, P.; Braem, M.; Vuylsteke-Wauters, M.; Vanherle, G. Quantitative in Vivo Wear of Human Enamel. J. Dent. Res. 1989, 68, 1752–1754. [Google Scholar] [CrossRef]
- Gao, W.; Geng, W.; Yan, Y.; Wang, Y. Antagonist Wear of Zirconia Fixed Restorations In Vitro and In Vivo: A Systematic Review. Int. J. Prosthodont. 2021, 34, 492–504. [Google Scholar] [CrossRef]








| Author (Year) | Sample (n) | Age | Tooth or Buccal Region | Follow-Up Time | Wear Evaluation Method | Software |
|---|---|---|---|---|---|---|
| Aladag, 2019 [4] | 24 | 18–50 | * | 3 and 6 months | Intraoral scanner Bluecam (Cerec 3D) | David-Laserscanner, V3.10.4, Berlin, Germany |
| Deval, 2019 [10] | 30 | 18–40 | First molar, maxillary or mandibular | 1 year | Polyvinyl siloxane impression, cast poured in type IV gypsum and scanned using 3D white light scanner (SmartSCAN 3D-HE, Breuckmann, Heiligenhaus, Germany) | Polyworks InnovMetric software |
| Etman, 2008 [11] | 48 | 20–60 | First premolar: 6 (5 = maxilar, 1 mandibular), second premolar: 18 (11 = maxilar, 7 mandibula), first molar: 52 (22 = maxilar, 30 = mandibula), second molar: 14 (5 = maxilar, 9 = mandibula) | 6, 12, 18, and 24 months | Polyvinyl siloxane impression scanned with a noncontacting laser profilometer (Keyence LC-2400 series laser displacement meter) | Scan-Surf Sotware |
| Hartkamp, 2017 [12] | 9 | * | Premolar and molar maxilar and mandibular teeth | 12 and 24 months | Intraoral scanner LAVA C.O.S (3M ESPE, Seefeld, Germany) | Geomagic Qualify 2012 1.2, 64 bit version; Geomagic Inc., Morrisville, NC, USA) |
| Lohbauer, 2017 [13] | 10 | Mean: 45.2 (11.9) | First premolar to molar region. | 24 months | Polyvinyl siloxane impressions, replicas were manufactured from the epoxy resin material and scanned using scanning electron microscopy (Leitz ISI SR 50, Akashi, Japan) | Surfer 9 (Golden software, Golden, CO, USA) |
| Mahmoud, 2020 [9] | 34 | 20–60 | Premolar and molar teeth | 3, 6, and 12 months | Polyvinyl siloxane impressions and replicas were manufactured from the epoxy resin cast and photographed using USB digital microscope with a built-in camera connected with an IBM-compatible personal computer using a fixed magnification. | WSxM software |
| Mundhe, 2015 [14] | 10 | 18–35 | Premolar and molar teeth | 12 months | Polyvinyl siloxane impressions were poured in type III gypsum and scanned using a Smart Scan 3d HD scanner (Breukmann). | Polyworks InnovMetric software |
| Nazirkar, 2020 [15] | 30 | 20–40 | 14 maxillary and 16 mandibular molars | 12 months | Polyvinyl siloxane impression and scanned using ZirkonZannSagoo (Arti Germany) | Polyworks InnovMetric software |
| Pathan, 2018 [16] | 60 | * | Premolar and molar teeth | 6 and 12 months | Polyvinyl siloxane impressions were poured and the casts were scanned using a 3D laser scanner (REXCAN CS = Solutionix, Seoul, Korea). | Geomagic Qualify (3D Systems, Inc., Morrisville, NC, USA) |
| Selvaraj, 2021 [17] | 14 | 18–45 | Premolar and molar teeth | 12 months | Polyvinyl siloxane impressions were scanned with a SmartSCAN 3D HE Scanner (Breuckmann) | Polyworks InnovMetric software |
| Silva, 2011 [18] | 31 | 24–62 | * | 6, 12 months | Polivinyl siloxane impressions were scanned with a 3D scanner (es1 Scanner, Etkon, Gräfelfing, Germany) | SAS PROC MIXED, SAS Institute, Cary, NC, USA |
| Stober, 2014 [19] | 20 | 21–73 | Molar teeth | 12 months | Polyvinyl siloxane impressions and poured in type IV gypsum and digitalized with laser scanner 3D and profilometer (Laserscan 3D) | MATCH 3D, version 1.6 |
| Stober, 2016 [20] | 20 | 21–73 | Molar teeth | 12, 24, and 36 months | Polyvinyl siloxane impressions and poured in type IV gypsum and digitalized with laser scanner 3D and profilometer (Laserscan 3D) | MATCH 3D, version 1.6 |
| Tang, 2021 [21] | 43 | 21–71 | 43 teeth: 16 maxillary first molar, 3 maxillary second molar, 1 maxillary second premolar, 19 mandibular first molar, 3 mandibular second molar, and 1 mandibular second premolar. | 6 months | Introral scanner (InEos X5 3D scanner, Dentsply Sirona Inc., Berlin, Germany) | Geomagic control 2014.3.0 software (Geomagic Co. Ltd., Morrisville, NC, USA) |
| Author (Year) | Material | Wear |
|---|---|---|
| Aladag, 2019 [4] | IPS e.max CAD (EM) (lithium disilicate) | Volumetric |
| Cerasmart (GC) (resin matrix ceramic) | ||
| Suprinity (VS) (zirconia-reinforced lithium silicate) (ZLS) | ||
| Enamic (VE) (resin matrix ceramic (polymer-infiltrated-ceramic-network (PICN)) | ||
| Deval, 2019 [10] | Metal ceramic Monolithic zirconia | Linear |
| Etman, 2008 [11] | Procera coping AllCeram Simidur S2 alloy Experimental glass ceramic | Linear |
| Hartkamp, 2017 [12] | Lava Plus | Linear |
| Lohbauer, 2017 [13] | Lava Plus | Linear/Volumetric |
| Mahmoud, 2020 [9] | Feldspalthic veneering VM9 katana blanks | Linear |
| Mundhe, 2015 [14] | Y-TZP Lava Bellabond Plus and Ceramco 3 | Linear |
| Nazirkar, 2020 [15] | Zirconia yttrium tetragonal Ingots-IPS e. Max | Linear |
| Pathan, 2018 [16] | Monolithic Zirconia | Linear |
| Selvaraj, 2021 [17] | Lava (Polished Dialite ZR, Brasseler) Lava (Glazed, IPS ivocolor glaze paste, Ivoclar Vivadent) | Linear |
| Silva, 2011 [18] | Argedent 62, Argen, San Diego, and IPS d.SIGN veneer, Ivoclar Vivadent IPS Empress 2 core ceramic with IPS Eris for E2 veneering ceramic, Ivoclar Vivadent IPS e.max Press core ceramic without a veneering ceramic | Volumetric |
| Stober, 2014 [19] | Zenostar Zr Translucent | Linear |
| Stober, 2016 [20] | Zenostar Zr Translucent | Linear |
| Tang, 2021 [21] | Zenostar Zr Translucent | Linear/Volumetric |
Publisher’s Note: MDPI stays neutral with regard to jurisdictional claims in published maps and institutional affiliations. |
© 2022 by the authors. Licensee MDPI, Basel, Switzerland. This article is an open access article distributed under the terms and conditions of the Creative Commons Attribution (CC BY) license (https://creativecommons.org/licenses/by/4.0/).
Share and Cite
León Velastegui, M.; Montiel-Company, J.M.; Agustín-Panadero, R.; Fons-Badal, C.; Solá-Ruíz, M.F. Enamel Wear of Antagonist Tooth Caused by Dental Ceramics: Systematic Review and Meta-Analysis. J. Clin. Med. 2022, 11, 6547. https://doi.org/10.3390/jcm11216547
León Velastegui M, Montiel-Company JM, Agustín-Panadero R, Fons-Badal C, Solá-Ruíz MF. Enamel Wear of Antagonist Tooth Caused by Dental Ceramics: Systematic Review and Meta-Analysis. Journal of Clinical Medicine. 2022; 11(21):6547. https://doi.org/10.3390/jcm11216547
Chicago/Turabian StyleLeón Velastegui, Manuel, José María Montiel-Company, Rubén Agustín-Panadero, Carla Fons-Badal, and María Fernanda Solá-Ruíz. 2022. "Enamel Wear of Antagonist Tooth Caused by Dental Ceramics: Systematic Review and Meta-Analysis" Journal of Clinical Medicine 11, no. 21: 6547. https://doi.org/10.3390/jcm11216547
APA StyleLeón Velastegui, M., Montiel-Company, J. M., Agustín-Panadero, R., Fons-Badal, C., & Solá-Ruíz, M. F. (2022). Enamel Wear of Antagonist Tooth Caused by Dental Ceramics: Systematic Review and Meta-Analysis. Journal of Clinical Medicine, 11(21), 6547. https://doi.org/10.3390/jcm11216547

