Type I Interferon Modulates the Function of Ly6C High-Expressing Naïve CD8+ T Cells to Promote an Antitumor Response
Abstract
1. Introduction
2. Material and Methods
2.1. Reagents and Antibodies
2.2. Ethics Approval
2.3. Mice
2.4. Cell Culture
2.5. In Vitro Stimulation of Naïve T Cell
2.6. Type I IFN-Mediated Immunomodulation of Ly6C Expression in CD8⁺ T Cells
2.7. Flow Cytometry and Cell Sorting
2.8. Adoptive Cell Transfer
2.9. Tumor Experiments
2.10. Vaccinia and Vaccination
2.11. Statistical Analysis
3. Results
3.1. Naïve CD8+ T Cells with High Ly6C Expression Enhance Effector Functions and Tumor Control
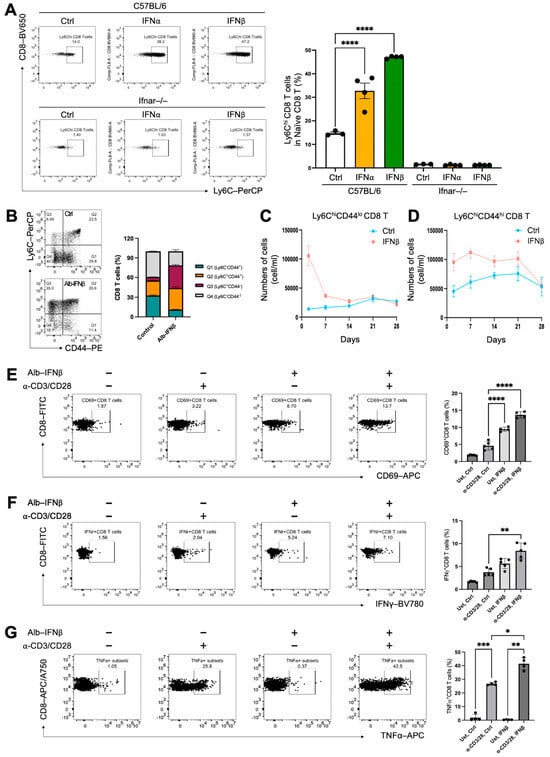
3.2. Type I IFN Signaling Modulates Naïve CD8 T Cell to Express Ly6Chi Features
3.3. IFNβ-Preconditioned Naïve CD8+ T Cells Enhance Activation and Effector Functions
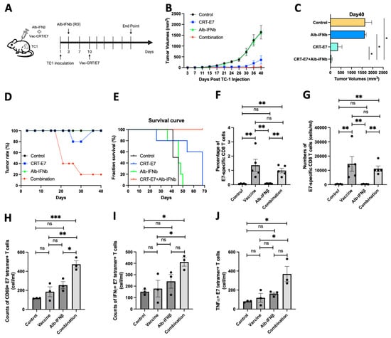
3.4. Vaccination with HPV16 Vaccinia CRT-E7 and Alb-IFNβ Increases Tumor-Specific CD8+ T Cell Infiltration and Delays Tumor Progression
4. Discussion
5. Conclusions
Supplementary Materials
Author Contributions
Funding
Institutional Review Board Statement
Informed Consent Statement
Data Availability Statement
Acknowledgments
Conflicts of Interest
References
- Surh, C.D.; Sprent, J. Homeostasis of naive and memory T cells. Immunity 2008, 29, 848–862. [Google Scholar] [CrossRef] [PubMed]
- Sprent, J.; Surh, C.D. Normal T cell homeostasis: The conversion of naive cells into memory-phenotype cells. Nat. Immunol. 2011, 12, 478–484. [Google Scholar] [CrossRef] [PubMed]
- White, J.T.; Cross, E.W.; Burchill, M.A.; Danhorn, T.; McCarter, M.D.; Rosen, H.R.; O’connor, B.; Kedl, R.M. Virtual memory T cells develop and mediate bystander protective immunity in an IL-15-dependent manner. Nat. Commun. 2016, 7, 11291. [Google Scholar] [CrossRef]
- Fulton, R.B.; E Hamilton, S.; Xing, Y.; Best, J.A.; Goldrath, A.W.; A Hogquist, K.; Jameson, S.C. The TCR’s sensitivity to self peptide-MHC dictates the ability of naive CD8+ T cells to respond to foreign antigens. Nat. Immunol. 2015, 16, 107–117. [Google Scholar] [CrossRef] [PubMed]
- Ju, Y.-J.; Lee, S.-W.; Kye, Y.-C.; Lee, G.-W.; Kim, H.-O.; Yun, C.-H.; Cho, J.-H. Self-reactivity controls functional diversity of naive CD8+ T cells by co-opting tonic type I interferon. Nat. Commun. 2021, 12, 6059. [Google Scholar] [CrossRef]
- Lin, S.L.; Castano, A.P.; Nowlin, B.T.; Lupher, M.L.; Duffield, J.S., Jr. Bone marrow Ly6Chigh monocytes are selectively recruited to injured kidney and differentiate into functionally distinct populations. J. Immunol. 2009, 183, 6733–6743. [Google Scholar] [CrossRef] [PubMed]
- Nahrendorf, M.; Swirski, F.K.; Aikawa, E.; Stangenberg, L.; Wurdinger, T.; Figueiredo, J.-L.; Libby, P.; Weissleder, R.; Pittet, M.J. The healing myocardium sequentially mobilizes two monocyte subsets with divergent and complementary functions. J. Exp. Med. 2007, 204, 3037–3047. [Google Scholar] [CrossRef]
- Johnson, R.; Lancki, D.W.; Fitch, F.W. Accessory molecules involved in antigen-mediated cytolysis and lymphokine production by cytotoxic T lymphocyte subsets. I. Identification of functions for the T cell surface molecules Ly-6C and Thy-1. J. Immunol. 1993, 151, 2986–2999. [Google Scholar] [CrossRef]
- Dumont, F.J. Stimulation of murine T cells via the Ly-6C antigen: Lack of proliferative response in aberrant T cells from lpr/lpr and gld/gld mice despite high Ly-6C antigen expression. J. Immunol. 1987, 138, 4106–4113. [Google Scholar] [CrossRef]
- Jergović, M.; Coplen, C.P.; Uhrlaub, J.L.; Besselsen, D.G.; Cheng, S.; Smithey, M.J.; Nikolich-Žugich, J. Infection-induced type I interferons critically modulate the homeostasis and function of CD8+ naive T cells. Nat. Commun. 2021, 12, 5303. [Google Scholar] [CrossRef]
- Urban, S.L.; Berg, L.J.; Welsh, R.M. Type 1 interferon licenses naive CD8 T cells to mediate anti-viral cytotoxicity. Virology 2016, 493, 52–59. [Google Scholar] [CrossRef] [PubMed]
- Platanias, L.C. Mechanisms of type-I- and type-II-interferon-mediated signalling. Nat. Rev. Immunol. 2005, 5, 375–386. [Google Scholar] [CrossRef]
- Robinson, S.N.; Chavez, J.M.; Pisarev, V.M.; Mosley, R.L.; Rosenthal, G.J.; Blonder, J.M.; Talmadge, J.E. Delivery of Flt3 ligand (Flt3L) using a poloxamer-based formulation increases biological activity in mice. Bone Marrow Transpl. 2003, 31, 361–369. [Google Scholar] [CrossRef] [PubMed]
- Alkhani, A.; Levy, C.S.; Tsui, M.; Rosenberg, K.A.; Polovina, K.; Mattis, A.N.; Mack, M.; Van Dyken, S.; Wang, B.M.; Maher, J.J.; et al. Ly6c(Lo) non-classical monocytes promote resolution of rhesus rotavirus-mediated perinatal hepatic inflammation. Sci. Rep. 2020, 10, 7165. [Google Scholar] [CrossRef] [PubMed]
- Liu, Z.; Chen, X. Simple bioconjugate chemistry serves great clinical advances: Albumin as a versatile platform for diagnosis and precision therapy. Chem. Soc. Rev. 2016, 45, 1432–1456. [Google Scholar] [CrossRef]
- Chuang, V.T.; Kragh-Hansen, U.; Otagiri, M. Pharmaceutical strategies utilizing recombinant human serum albumin. Pharm. Res. 2002, 19, 569–577. [Google Scholar] [CrossRef]
- Chuang, Y.M.; He, L.; Pinn, M.L.; Tsai, Y.C.; Cheng, M.A.; Farmer, E.; Karakousis, P.C.; Hung, C.F. Albumin fusion with granulocyte-macrophage colony-stimulating factor acts as an immunotherapy against chronic tuberculosis. Cell. Mol. Immunol. 2021, 18, 2393–2401. [Google Scholar] [CrossRef] [PubMed]
- Kung, Y.-J.; Lam, B.; Tseng, S.-H.; MacDonald, A.; Tu, H.-F.; Wang, S.; Lin, J.; Tsai, Y.C.; Wu, T.C.; Hung, C.-F. Localization of Salmonella and albumin-IL-2 to the tumor microenvironment augments anticancer T cell immunity. J. Biomed. Sci. 2022, 29, 57. [Google Scholar] [CrossRef] [PubMed]
- Tseng, S.H.; Cheng, M.A.; Farmer, E.; Ferrall, L.; Kung, Y.J.; Lam, B.; Lim, L.; Wu, T.C.; Hung, C.F. Albumin and interferon-beta fusion protein serves as an effective vaccine adjuvant to enhance antigen-specific CD8+ T cell-mediated antitumor immunity. J. Immunother. Cancer 2022, 10, e004342. [Google Scholar] [CrossRef] [PubMed]
- Lin, K.Y.; Guarnieri, F.G.; Staveley-O’Carroll, K.F.; Levitsky, H.I.; August, J.T.; Pardoll, D.M.; Wu, T.C. Treatment of established tumors with a novel vaccine that enhances major histocompatibility class II presentation of tumor antigen. Cancer Res. 1996, 56, 21–26. [Google Scholar]
- Hsieh, C.-J.; Kim, T.W.; Hung, C.-F.; Juang, J.; Moniz, M.; Boyd, D.A.; He, L.; Chen, P.-J.; Chen, C.-H.; Wu, T.-C. Enhancement of vaccinia vaccine potency by linkage of tumor antigen gene to gene encoding calreticulin. Vaccine 2004, 22, 3993–4001. [Google Scholar] [CrossRef] [PubMed]
- DeLong, J.H.; Hall, A.O.; Konradt, C.; Coppock, G.M.; Park, J.; Pritchard, G.H.; Hunter, C.A. Cytokine- and TCR-Mediated Regulation of T Cell Expression of Ly6C and Sca-1. J. Immunol. 2018, 200, 1761–1770. [Google Scholar] [CrossRef] [PubMed]
- Seo, S.U.; Kwon, H.J.; Ko, H.J.; Byun, Y.H.; Seong, B.L.; Uematsu, S.; Akira, S.; Kweon, M.N. Type I interferon signaling regulates Ly6C(hi) monocytes and neutrophils during acute viral pneumonia in mice. PLoS Pathog. 2011, 7, e1001304. [Google Scholar] [CrossRef] [PubMed]
- Dyevoich, A.M.; Haas, K.M. Type I IFN, Ly6C+ cells, and Phagocytes Support Suppression of Peritoneal Carcinomatosis Elicited by a TLR and CLR Agonist Combination. Mol. Cancer Ther. 2020, 19, 1232–1242. [Google Scholar] [CrossRef] [PubMed]
- Walunas, T.L.; Bruce, D.S.; Dustin, L.; Loh, D.Y.; Bluestone, J.A. Ly-6C is a marker of memory CD8+ T cells. J. Immunol. 1995, 155, 1873–1883. [Google Scholar] [CrossRef] [PubMed]



| ANTIBODIES | CATALOG | COMPANY |
|---|---|---|
| APC/Cyanine7 anti-mouse CD62L Antibody | 104427 | BioLegend (San Diego, CA, USA) |
| BD Horizon™ APC-R700 Rat Anti-Mouse CD44 | 565480 | BD Biosciences (Franklin Lakes, NJ, USA) |
| Brilliant Violet 421™ anti-mouse Ly-6C Antibody | 128031 | BioLegend (San Diego, CA, USA) |
| FITC anti-mouse CD8a Antibody | 100705 | BioLegend (San Diego, CA, USA) |
| PerCP/Cyanine5.5 anti-mouse Ly-6C Antibody | 128011 | BioLegend (San Diego, CA, USA) |
| APC anti-mouse TNF-α Antibody | 506307 | BioLegend (San Diego, CA, USA) |
| APC anti-mouse CD69 Antibody | 104513 | BioLegend (San Diego, CA, USA) |
| Brilliant Violet 785™ anti-mouse IFN-γ Antibody | 505837 | BioLegend (San Diego, CA, USA) |
| APC/Fire™ 750 anti-mouse CD8a Antibody | 100766 | BioLegend (San Diego, CA, USA) |
| Zombie AquaTM Fixable Viability Kit | 423102 | BioLegend (San Diego, CA, USA) |
| HLA-A*02:01 HPV16 E7 Tetramer-YMLDLQPETT-PE | TB-M048-1 | MBL International (Schaumburg, IL, USA) |
| Brilliant Violet 650™ anti-mouse CD8a Antibody | 100742 | BioLegend (San Diego, CA, USA) |
| Brilliant Violet 785™ anti-mouse CD3 Antibody | 100231 | BioLegend (San Diego, CA, USA) |
| CD44 Monoclonal Antibody (IM7), PE | 12-0441-82 | Thermo Fisher Scientific (San Diego, CA, USA) |
| FITC Anti-CD8 alpha antibody [KT15] | Ab22504 | Abcam (Cambridge, United Kingdom) |
| Brilliant Violet 785™ anti-mouse CD3 Antibody | 100231 | BioLegend (San Diego, CA, USA) |
| EasySep™ Mouse Naïve CD8+ T Cell Isolation Kit | 19858 | StemCell Technologies (Vancouver, BC, Canada) |
| Ultra-LEAF™ Purified anti-mouse CD3 Antibody | 100238 | BioLegend (San Diego, CA, USA) |
| Ultra-LEAF™ Purified anti-mouse CD28 Antibody | 102116 | BioLegend (San Diego, CA, USA) |
| Invitrogen™ eBioscience™ Foxp3/Transcription Factor Staining Buffer Set | 50-112-8857 | Thermo Fisher Scientific (San Diego, CA, USA) |
| Recombinant Mouse IFN-α (carrier-free) | 752804 | BioLegend (San Diego, CA, USA) |
| Recombinant Mouse IFN-β1 (carrier-free) | 581304 | BioLegend (San Diego, CA, USA) |
Disclaimer/Publisher’s Note: The statements, opinions and data contained in all publications are solely those of the individual author(s) and contributor(s) and not of MDPI and/or the editor(s). MDPI and/or the editor(s) disclaim responsibility for any injury to people or property resulting from any ideas, methods, instructions or products referred to in the content. |
© 2025 by the authors. Licensee MDPI, Basel, Switzerland. This article is an open access article distributed under the terms and conditions of the Creative Commons Attribution (CC BY) license (https://creativecommons.org/licenses/by/4.0/).
Share and Cite
Tu, H.-F.; Tao, J.; Hu, M.-H.; Fan, D.; Tsai, Y.-C.; Wu, T.-C.; Hung, C.-F. Type I Interferon Modulates the Function of Ly6C High-Expressing Naïve CD8+ T Cells to Promote an Antitumor Response. Vaccines 2025, 13, 246. https://doi.org/10.3390/vaccines13030246
Tu H-F, Tao J, Hu M-H, Fan D, Tsai Y-C, Wu T-C, Hung C-F. Type I Interferon Modulates the Function of Ly6C High-Expressing Naïve CD8+ T Cells to Promote an Antitumor Response. Vaccines. 2025; 13(3):246. https://doi.org/10.3390/vaccines13030246
Chicago/Turabian StyleTu, Hsin-Fang, Julia Tao, Ming-Hung Hu, Darrell Fan, Ya-Chea Tsai, Tzyy-Choou Wu, and Chien-Fu Hung. 2025. "Type I Interferon Modulates the Function of Ly6C High-Expressing Naïve CD8+ T Cells to Promote an Antitumor Response" Vaccines 13, no. 3: 246. https://doi.org/10.3390/vaccines13030246
APA StyleTu, H.-F., Tao, J., Hu, M.-H., Fan, D., Tsai, Y.-C., Wu, T.-C., & Hung, C.-F. (2025). Type I Interferon Modulates the Function of Ly6C High-Expressing Naïve CD8+ T Cells to Promote an Antitumor Response. Vaccines, 13(3), 246. https://doi.org/10.3390/vaccines13030246

