You are currently viewing a new version of our website. To view the old version click .
Antioxidants
  • This is an early access version, the complete PDF, HTML, and XML versions will be available soon.
  • Article
  • Open Access

3 December 2025

Cuban Sugarcane Wax Alcohol Supplementation Prevents Brain and Eye Damages of Zebrafish Exposed to High-Cholesterol and High-Galactose Diet for 30 Weeks: Protection of Myelin, Cornea, and Retina

,
,
,
,
,
,
,
and
Raydel HDL Research Institute, Medical Innovation Complex, Daegu 41061, Republic of Korea
*
Author to whom correspondence should be addressed.
This article belongs to the Special Issue The Janus Face of Oxidative Stress in Normal and Pathological Conditions

Abstract

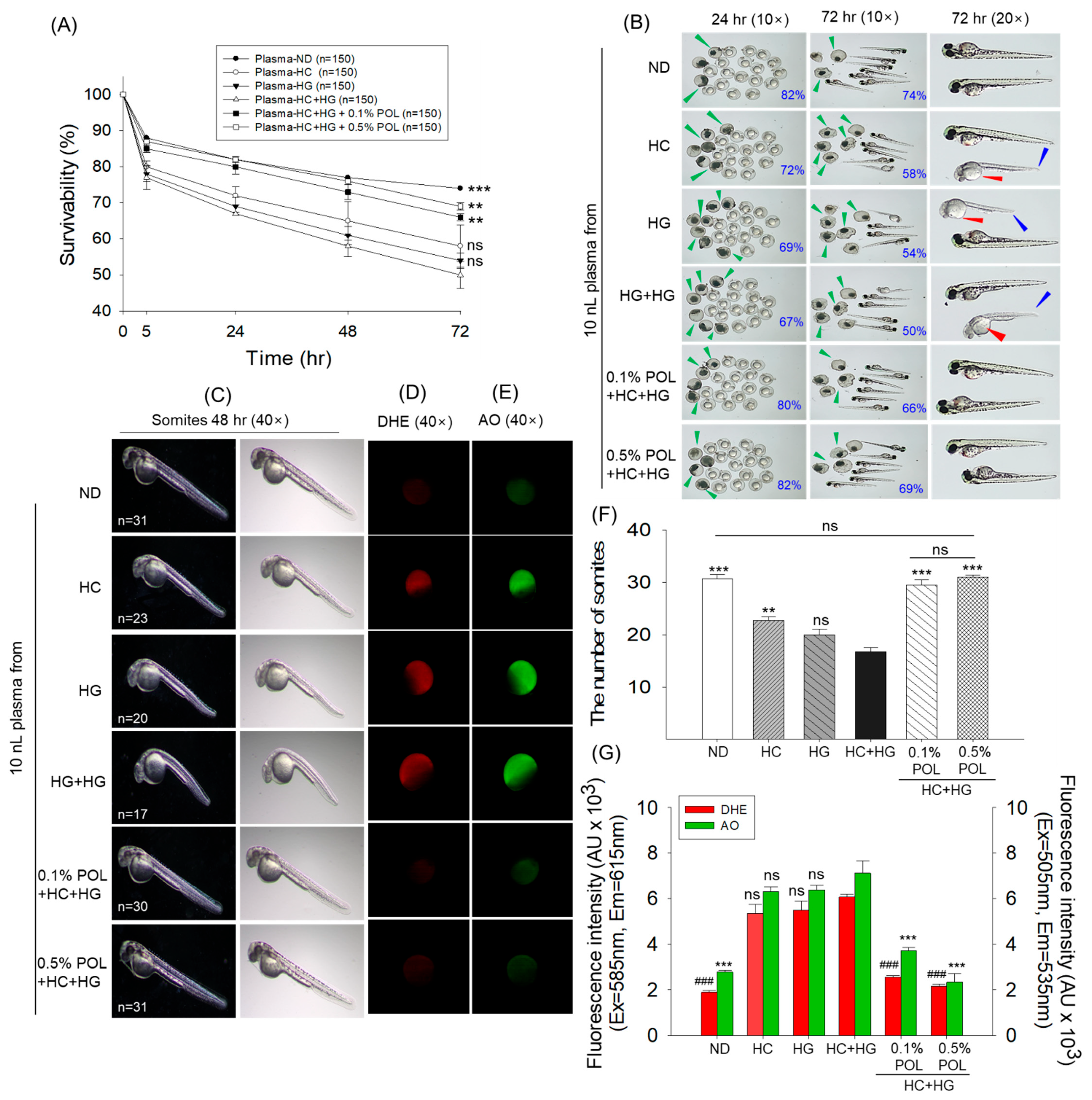
Cuban sugarcane wax alcohol (policosanol) is a blend of eight characteristic aliphatic alcohols extracted from the Cuban sugarcane and widely recognized for its multifunctional applications and therapeutic properties. In the present study, the potency of policosanol (POL) was assessed for its ability to prevent metabolic stress and associated disorders posed by a high-cholesterol (HC) and high-galactose (HG) diet in zebrafish (Danio rerio). Adult zebrafish (n = 56/group) were fed either with an HC+HG diet (containing 4%, w/w cholesterol and 30%, w/w galactose), or an HC+HG amalgamated diet with POL (final 0.1% w/w or 0.5% w/w). Zebrafish in the specified groups were sacrificed post-30 weeks of feeding, and blood and organs (liver, brain, and eyes) were processed for biochemical, histological, and immunohistochemical (IHC) analysis. After 30 weeks of feeding, the highest mortality (12.5%) was noticed in the HC+HG supplement group, which was reduced to 4.5% with co-supplementation of POL (0.1% and 0.5%). In a dose-dependent manner, POL significantly reversed HC+HG elevated levels of total cholesterol (TC), triglycerides (TG), low-density lipoprotein cholesterol (LDL-C), glucose, and malondialdehyde (MDA), while substantially augmenting plasma high-density lipoprotein cholesterol (HDL-C), sulfhydryl content, ferric ion reduction ability (FRA), and paraoxonase (PON) activity. In addition, POL mitigated HC+HG-induced hepatomegaly, inflammation, and fatty liver changes. Consistently, POL minimizes ROS generation and cellular senescence in the brain and substantially improves HC+HG-induced cognitive changes (cessation of swimming ability and motion), with a marked ~5 times higher swimming distance. Notably, POL mitigated the HC+HG-induced corneal opacity and attenuated oxidative stress, apoptosis, 4-hydroxynonenal (4-HNE) accumulation, and myelin sheath degeneration in the retina. The findings underscore the therapeutic potential of policosanol in attenuating oxidative stress, metabolic changes, and various organ damage caused by prolonged exposure to the HC+HG diet.

Article Metrics

Citations

Article Access Statistics

Article metric data becomes available approximately 24 hours after publication online.