Abstract
Cisplatin is a widely used antineoplastic drug for treating various types of cancers. However, it can cause severe side effects, such as bilateral and irreversible hearing loss, which significantly impacts quality of life. Ferroptosis, an iron-dependent form of programmed cell death, has been implicated in the pathogenesis of cisplatin-induced ototoxicity. Here, we investigated the effects of nuciferine, a natural active ingredient isolated from lotus species, on the ferroptosis of cochlear hair cells. Firstly, our results demonstrated that nuciferine can protect hair cells against RSL3-induced and cisplatin-induced damage. Secondly, nuciferine treatment reduced ferrous iron (Fe2+) overload in cochlear hair cells via inhibiting NCOA4-mediated ferritinophagy. Inhibition of ferritinophagy by knocking down Ncoa4 alleviated cisplatin-induced ototoxicity. Importantly, nuciferine treatment mitigated cochlear hair cell loss and damage to ribbon synapse, and improved mouse hearing function in an acute cisplatin-induced hearing loss model. Our findings highlight the role of NCOA4-mediated ferritinophagy in the pathogenesis of cisplatin-induced ototoxicity and provide evidence for nuciferine as a promising protective agent for treating cisplatin-induced hearing loss.
1. Introduction
Hearing loss is one of the most prevalent human disorders that affects communication and impacts quality of life. According to the World Health Organization (WHO), it is projected that nearly 2.5 billion people will experience some level of hearing impairment by 2050, with at least 700 million individuals requiring hearing rehabilitation [1]. Cisplatin, a highly potent antineoplastic drug, is widely used to treat a wide range of malignancies such as ovarian, bladder, lung, and head and neck solid tumors. Unfortunately, its usage is severely limited due to inevitable toxic side effects, notably nephrotoxicity, neurotoxicity, and ototoxicity [2]. More than 50% of patients developed sensorineural hearing loss after receiving cisplatin chemotherapy [3,4,5]. By targeting cochlear hair cells (HCs), spiral ganglion neurons, and the stria vascularis [6,7], cisplatin can cause permanent and irreversible hearing loss. The ototoxic effects of cisplatin are associated with the accumulation of reactive oxygen species (ROS) [8,9,10,11,12,13], DNA damage, mitochondrial dysfunction [12,14,15], and the dysregulation of inflammatory responses [16,17,18]. However, the exact mechanisms are still not very clear. To date, there are few clinically approved therapies for preventing cisplatin-induced ototoxicity. Several interventions that have demonstrated strong otoprotective effects in animal experiments, including sodium thiosulfate [19], dexamethasone [20], N-Acetylcysteine [21], amifostine [22], statins [2], multivitamins [23], and D-methionine [24], have been enrolled in clinical trials. So far, only sodium thiosulfate has been approved by the Food and Drug Administration (FDA) to mitigate cisplatin-induced hearing loss in children. However, its application is limited due to its interference with the anti-neoplastic effect of cisplatin and gastrointestinal side effects [19,25,26]. Therefore, there is an urgent need to identify novel therapeutic interventions and investigate the underlying molecular mechanisms responsible for cisplatin-induced hearing loss.
Ferroptosis, a regulated form of cell death, is characterized by the iron-dependent accumulation of lipid peroxides [27,28]. Several small molecules, such as erastin and RSL3, have been identified as triggers of ferroptosis by inhibiting the cell surface cystine/glutamate antiporter (system xc-) and glutathione peroxidase 4 (GPX4), respectively [29,30]. In conditions such as stroke [31,32,33], acute kidney injury [34,35,36], and certain neurodegenerative diseases [37,38,39], ferroptosis is considered a critical factor contributing to disease initiation or progression. The overload of redox-active iron (ferrous iron, Fe2+) and accumulation of lipid peroxidation products, two hallmarks of ferroptosis, result in mitochondrial dysfunction, DNA damage, impairment of membrane integrity, and, ultimately, cell death [40]. As an indispensable element of living organisms, iron has an essential role in regulating various physiological and pathological processes. Thus, iron metabolism, including iron absorption, transportation, storage, and utilization must be finely regulated to maintain normal physiological functions [41]. Ferritinophagy, a selective form of autophagy that regulates iron metabolism, refers to selective autophagic degradation of ferritin. This process is mediated by nuclear receptor coactivator 4 (NCOA4), which specifically recognizes and binds to ferritin heavy chain 1 (FTH1), a component of ferritin, and delivers it to autophagosomes for lysosomal degradation, leading to ferrous iron release [40,42,43,44]. Over-activation of ferritinophagy can result in excessive ferrous iron accumulation within cells, which may contribute to ferroptosis in two ways. Firstly, the overload of ferrous iron may provoke an intensive lipid ROS generation driven by an inorganic chemical reaction, termed the “Fenton reaction” [28,45]. Secondly, the sharply rising levels of ferrous iron elicit the over-activation of iron-containing enzymes such as lipoxygenases and acyl-CoA synthetase long-chain family member 4 (ACSL4), which further promote the lipid peroxidation [28,40]. It is reported that the pharmacological inhibition of ferroptosis using ferrostatin-1 alleviated cisplatin-induced damage in cochlear hair cells [46,47]. However, whether ferritinophagy is involved in cisplatin-induced ototoxicity still remains elusive.
Nuciferine, an active compound extracted from lotus leaf, has been shown to have various bioactivities, including anti-obesity, anti-inflammation, and anti-cancer effects [48,49,50,51]. Recent studies have demonstrated that nuciferine mitigates ferroptosis in folic acid-induced kidney injury by inhibiting iron accumulation and inflammatory cell infiltration [52], suggesting its potential as an anti-ferroptosis and anti-nephrotoxicity agent. We speculated that nuciferine might exert an anti-ferroptosis effect on cochlear hair cells. To date, there has been no investigation into the potential protective effect of nuciferine on cochlear hair cells and hearing function. In this study, we aimed to explore the anti-ferroptosis effect of nuciferine in cochlear hair cells, validate its therapeutic potential in cisplatin-induced hearing loss, and elucidate the underlying molecular mechanisms involved.
2. Materials and Methods
2.1. Animals
Five-week-old and postnatal three-day (P3) C57/BL6 wild-type mice were bought from JSJ Experimental Animal Company Ltd. After temporary rest (at least two days) in clean, quiet, and constant-temperature (22–24 °C) rooms, the adult animals were used for subsequent experiments. The initial sample size was 10 or 12 for one group, considering the “3Rs” guidelines, statistical analysis, and the possibility of animal death. Animals of both sexes were randomly divided into the control and experimental groups. Researchers were blinded to the group allocation during the experiment stages and data analysis. Atoh1-EGFP mice, in which the cochlear hair cells were labeled by EGFP fluorescence at the postnatal stage [53], were bred under specific pathogen-free conditions. We strictly adhered to ARRIVE and “3Rs” guidelines throughout all experiments [54]. Every effort was made to minimize the number of animals used. All experimental procedures were conducted according to the guidelines of the Declaration of Helsinki, and approved by the Animal Ethics Committee of Fudan University (approval code: 202107010S, date of approval: 22 July 2021).
2.2. Quantitative Real-Time PCR (qPCR)
All experimental procedures of qPCR were carried out adhering to the MIQE guidelines [55]. All samples used for qPCR experiments were the cochlear sensory epithelia from P3 C57/BL6 wild-type mice treated with or without cisplatin and nuciferine. Each group had 8 cochleae from different mice. All samples were fresh and had not been fixed or frozen in any way. All cochlear explants were rinsed three times with phosphate buffered saline (PBS) to ensure no drug residues. Subsequently, the cochlear explants were carefully transferred to RNase-free tubes prefilled with Trizol (Invitrogen, Carlsbad, CA, USA, 15596026CN). Then, RNA was extracted according to the manufacturer’s instructions and dissolved in the RNase-free water. During the process of RNA extraction, all efforts were made to avoid the degradation of RNA. The concentration and purity of RNA were detected via a NanoDrop2000 spectrophotometer (Thermo Scientific, Waltham, MA, USA). RNA integrity was assessed by gel electrophoresis. Then, 2 μg of RNA was reverse transcribed into cDNA using PrimeScript™ RT reagent Kit with gDNA Eraser (Takara, Kyoto, Japan, RR047A) according to the manufacturer’s instructions. qPCR was performed on a CFX-96 Real-Time PCR system (Bio-Rad, Hercules, CA, USA) using the TB Green™ PrimeScript™ RT-PCR Kit (Takara, Kyoto, Japan, RR820A). The protocols for RNA extractions, cDNA reverse transcription, and qPCR experiments are provided in the Supplementary Materials. All primers used in this study are listed in Table 1. The specificity of the primers was determined by observing the melting curve. Relative gene expression compared to Gapdh was quantified using the 2−ΔΔCq method.
Table 1.
The primers designed for the quantitative real-time PCR.
2.3. HEI-OC1 Cells Culture and Cisplatin Treatments
HEI-OC1 cells were incubated in DMEM/F12 medium (Gibco, Logan, UT, USA) with 5% fetal bovine serum (FBS, Gibco, Logan, UT, USA) and 100 μg/mL ampicillin at 33 °C with 10% CO2. HEI-OC1 cells were treated with 30 μM cisplatin (Sigma-Aldrich, St. Louis, MO, USA, Cat.no. 15663-27-1) for 24 h with or without nuciferine (Selleckchem, Houston, TX, USA, s3821). The dosage of cisplatin used in this study was determined based on our previous work, which demonstrated that 30 μM cisplatin induced the maximum damage intensity in HEI-OC1 cells [56].
2.4. The Preparation Protocol of Nuciferine Solution
According to the instructions from Selleck Chemicals (Houston, TX, USA), nuciferine can only be dissolved in dimethyl sulfoxide (DMSO), not in water or ethanol. In the in vitro experiments, nuciferine was dissolved in DMSO at a stock concentration of 20 mM and further diluted in the cell culture medium to a desired concentration. In the in vivo experiments, nuciferine was dissolved in DMSO at a stock concentration of 37 mM by vortex oscillation and then diluted in solvent (10% DMSO + 90% corn oil), and finally injected into mice intraperitoneally.
2.5. Cochlear Explant Culture
The cochlear sensory epithelia from P3 C57/BL6 wild-type mice were carefully dissected and collected in PBS. Then the dissected cochlear explants were transferred to a Cell-Tak (BD Bioscience, Franklin Lakes, NJ, USA, 354240)-coated slide, and placed on ice for 5–10 min to ensure tight adhesion. Finally, the well-adhered cochlear explants were cultured in DMEM/F12 medium supplemented with N2 (Life Technologies, Carlsbad, CA, USA), B27 (Life Technologies, Carlsbad, CA, USA), and 100 μg/mL ampicillin overnight at 37 °C.
2.6. RSL3 Experiments
The cochlear sensory epithelia from P3 C57/BL6 wild-type mice were dissected and cultured as described above. After 3~4 h of incubation in medium for stability, the cochlear sensory epithelia were treated with 5 μM RSL3 (Sigma-Aldrich, St. Louis, MO, USA, Cat.no. 1219810-16-8) for 6 h with or without co-treatment with nuciferine (60 μM or 90 μM). Then the explants of each group were harvested for hair cell analysis after 24 h recovery.
2.7. Detection of Iron in Hair Cells
To detect intracellular Fe2+, FerroOrange (Dojindo, Kumamoto, Japan, F374) was used according to the manufacturer’s protocol. P3 cochleae from Atoh1-EGFP mice were stained with FerroOrange at a final concentration of 1 μM for 30 min at 37 °C after cisplatin treatment (30 μM, 18 h) with or without nuciferine. The presence of intracellular Fe2+ was observed under a Leica SP8 confocal laser scanning microscope (Leica Microsystems, Wetzlar, Germany). The fluorescence intensity was measured and analyzed using ImageJ (National Institutes of Health).
2.8. Immunofluorescence
The HEI-OC1 cells and cochlear explants samples were fixed in 4% paraformaldehyde at room temperature for 30 min. Cochlear samples from adult mice were fixed in 4% paraformaldehyde at room temperature for 2 h. After complete fixation, samples were rinsed three times with PBS, then permeabilized and blocked with PBST (PBS with 1% Triton X-100) containing 10% donkey serum for 1 h. Well-prepared samples were immersed in PBST with 1% donkey serum and certain primary antibodies overnight at 4 °C. The primary antibodies used in this study included anti-myosin VIIA (Myo7a) antibodies (Proteus Biosciences, Ramona, CA, USA, 25-6790, AB_10015251, 1:1000 dilution), anti-NCOA4 antibodies (Invitrogen, Carlsbad, CA, USA, PA5-96398, AB_2808200, 1:50 dilution), anti-FTH antibodies (Cell Signaling, Danvers, MA, USA, 3998, AB_1903974, 1:100 dilution), anti-LAMP1 antibodies (Santa Cruz, Dallas, TX, USA, sc-20011, AB_626853, 1:50 dilution), and anti-C-Terminal Binding Protein (CtBP2, BD Biosciences, Franklin Lakes, NJ, USA, 612044, AB_399431, 1:1000 dilution). Specimens were then rinsed three times with PBS and incubated with the corresponding fluorescent secondary antibody for 12 h at 4 °C in the dark. DAPI (Sigma-Aldrich, St. Louis, MO, USA, D9542, 1:800 dilution) was used to label nuclei. All samples were observed and documented using confocal fluorescence microscopy (Leica Microsystems, SP8).
2.9. Small Interfering RNA (siRNA) and Transfection
Predesigned siRNAs against mouse Ncoa4 (Gene ID:27057), and negative control siRNA (scrambled siRNA, siScramble) were purchased from GenePharma. The sense strands of siRNAs against Ncoa4 were as follows: Duplex 1 Sense Strand: 5′-GGAGUAUACUCAGAACAAATT-3′, Duplex 2 Sense Strand: 5′-CCACGUCAUAAAGAAUAGUTT-3′, and Duplex 3 Sense Strand: 5′-CCCUACAAGAAGAACGUAATT-3′. Cochlear explants were transiently transfected with 100 nM of siRNA construct in the Opti-MEM medium with the presence of Lipofectamine 3000 Reagents (Thermo Fisher Scientific, Waltham, MA, USA) according to the manufacturer’s protocol. After incubation at 37 °C and 5% CO2 for 48 h, the cochlear explants were further treated with cisplatin for 24 h. The knockdown of Ncoa4 expression was confirmed by qPCR analysis.
2.10. In Vivo Acute Cisplatin Challenge and Drug Treatment
For validation of the otoprotective effect of nuciferine in cisplatin-treated adult mice, we established an acute cisplatin challenge model as previously described [56]. After baseline hearing evaluation, 30 mg/kg cisplatin was administered intraperitoneally. A quantity of 15 mg/kg nuciferine was given intraperitoneally 2 h before and 24 h after cisplatin injection [48,52,57]. Warm saline was administered to mitigate cisplatin-induced dehydration and renal toxicity as described previously [58]. Hearing thresholds were measured 3 days after cisplatin treatment [56,59].
2.11. Auditory Brainstem Response (ABR)
ABR was used to assess mouse auditory function using the TDT’s RZ6 workstation [60,61,62] (Tucker Davis Technology, Alachua, FL, USA). Hearing thresholds of 8, 16, 24, and 32 kHz were evaluated using open-field loudspeakers. In brief, ABRs were recorded via three subdermal needle electrodes placed on the vertex of the skull (active electrode), the mastoid area of the right ear (reference electrode), and the back (ground electrode). The hearing thresholds, the amplitude, and latency of ABR wave I were measured and determined using Bio-Sig RP software (Version 4.4.10, Tucker Davis Technology, Alachua, FL, USA) as previously described [56].
2.12. Image Processing
All samples were observed and documented using confocal fluorescence microscopy (Leica Microsystems, SP8). The pixel size of each original image derived from confocal fluorescence microscopy was 1024 × 1024. All final images in figures were processed by Image J, and cropped by Adobe Photoshop in the ratio of 4:3 or 3:2. During the image acquisition using confocal fluorescence microscopy (Leica Microsystems, SP8), Z stack was utilized throughout the process. According to the respective characteristics of the zones of interest in the cochlea, we chose different scanning thicknesses per Z stack layer: 1 μm for hair cells; 0.3 μm for lysosomes in HEI-OC1 cells; and 0.5 μm for Ctbp2 positive puncta. Additionally, a 40× oil lens was used for hair cell observation and a 63× oil lens with 3× zoom was used for lysosomes and Ctbp2 positive puncta imaging. In all groups of the same experiment, the thresholding of fluorescence intensity was kept at the same level to ensure the comparability of results. The length of ROI (Region of Interest) lines in FerroOrange and lysosomes images were 65 μm and 15 μm, respectively. All ROI lines were randomly selected.
2.13. Cell Counting
Immunofluorescence staining-positive cells were counted as previously described by selecting nine separate segments from the apical to the basal turn along the entire cochlea [56,60]. The details were as follows: the Myosin7a positive cells (HCs) were counted as shown in Figure 1D. We counted cells in nine serial counting boxes (100 μm length, 3 boxes in the apex, 3 boxes in the mid, and 3 boxes in the base) in each cochlear explant. The cell numbers of 3 counting boxes (apex, mid, or base) in each cochlear explant were averaged, then the average of six cochlear explants was further analyzed using GraphPad Prism 9 software to obtain the mean and SEM of the cell number in each group, and the statistical graphs.
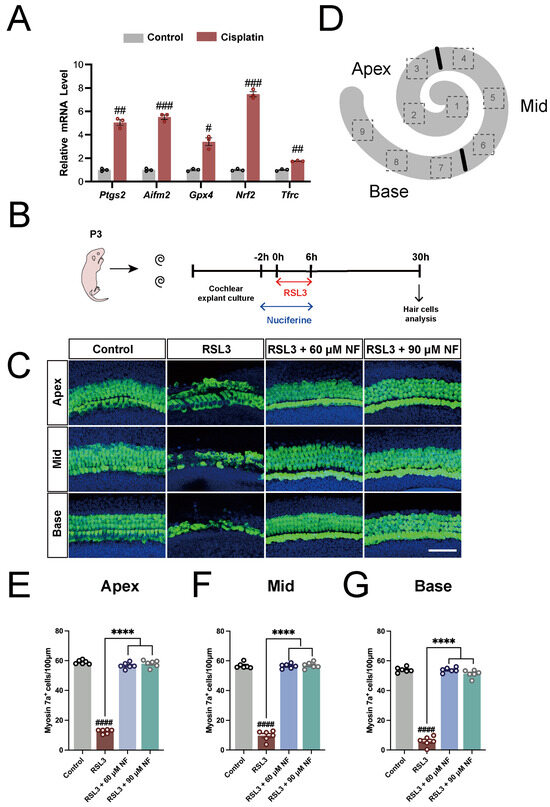
Figure 1.
Nuciferine potently suppressed RSL3-induced ferroptosis of cochlear hair cells. (A) Quantitative real-time PCR results showed the relative mRNA levels of Ptgs2, Aifm2/Fsp1, Gpx4, Nrf2, and Tfrc in hair cells after 24 h cisplatin treatment. n = 3. (B) Diagram of the assay for (C–G). (C) Immunofluorescence staining with Myosin7a (green) and DAPI (blue) in the apical, middle, and basal turns of the cochleae from control, RSL3-only, RSL3 with 60 μM nuciferine co-treatment, and RSL3 with 90 μM nuciferine co-treatment groups. (D) The scheme for cell counting. We counted cells in 9 serial counting boxes (100 μm length, 3 boxes in the apex (number 1–3), 3 boxes in the mid (number 4–6), and 3 boxes in the base (number 7–9)) in each cochlear explant. (E–G) Quantification of Myosin7a+ hair cells in different groups. n = 6. The data are shown as mean ± SEM. # indicates p < 0.05, ## indicates p < 0.01, ### indicates p < 0.001, #### and **** indicates p < 0.0001, ns indicates not significant. Octothorpe (#) indicates statistical difference vs. the control group. Stars (*) indicate statistical difference vs. the RSL3 group. Bar = 50 μm. NF, nuciferine.
2.14. Statistical Analysis
The Student’s t-test was used to analyze differences between two groups, and one-way ANOVA followed by the Bonferroni post-test was used for comparisons among three or more groups. Two-way ANOVA followed by the Bonferroni post-test was used for comparisons of ABR hearing threshold, threshold shift, and latency of ABR wave I. The rank sum test (Mann–Whitney U test) was used to analyze data that did not conform to a normal distribution. Data are presented as the mean ± SEM. A p-value < 0.05 was considered significant (* and # indicate p < 0.05, ** and ## indicate p < 0.01, *** and ### indicate p < 0.001, and **** and #### indicate p < 0.0001).
3. Results
3.1. Nuciferine Inhibited RSL3-Induced Hair Cell Ferroptosis
Previous studies have noted that cisplatin induces an overload of ferrous iron and accumulation of lipid reactive oxygen species in HEI-OC1 cells [46], a HC-like cell line [63,64,65]. Ferrostatin-1, a ferroptosis inhibitor, can protect HEI-OC1 cells and cochlear hair cells against cisplatin-induced cell death. To confirm whether cisplatin can induce ferroptosis in cochlear HCs, cochlear explants were treated with cisplatin for 24 h. Subsequently, the relative mRNA levels of representative ferroptosis-related genes were assessed via qPCR. The data showed that the expression levels of the ferroptosis marker Ptgs2, ferroptosis suppressor protein 1 (Fsp1, also known as Aifm2), glutathione peroxidase 4 (Gpx4), nuclear factor erythroid 2-related factor 2 (Nrf2), and transferrin receptor protein 1(Tfr1, also known as Tfrc) were all significantly upregulated after cisplatin treatment (Figure 1A), confirming that ferroptosis was involved in cisplatin-induced ototoxicity.
Next, we investigated whether nuciferine exhibits an anti-ferroptosis effect in cochlear HCs using an RSL3-induced HC injury model. As shown in Figure 1B, cochlear explants from P3 C57BL/6 mice were treated with 5 μM RSL3, a well-known ferroptosis inducer, for 6 h, with or without nuciferine co-treatment (60 μM or 90 μM). After the washout of nuciferine and RSL3, explants were further incubated for another 24 h before harvest. Myosin7a was used as a marker of cochlear HCs. The treatment of RSL3 resulted in massive hair cell loss (Figure 1C–G). Notably, co-treatment with nuciferine significantly ameliorated RSL3-induced hair cell damage, as indicated by the improved quantity, morphology, and arrangement of HCs (Figure 1C–G), which suggested that nuciferine protected cochlear HCs against RSL3-induced ferroptosis.
3.2. Nuciferine Protected Cochlear HCs against Cisplatin-Induced Ototoxicity In Vitro
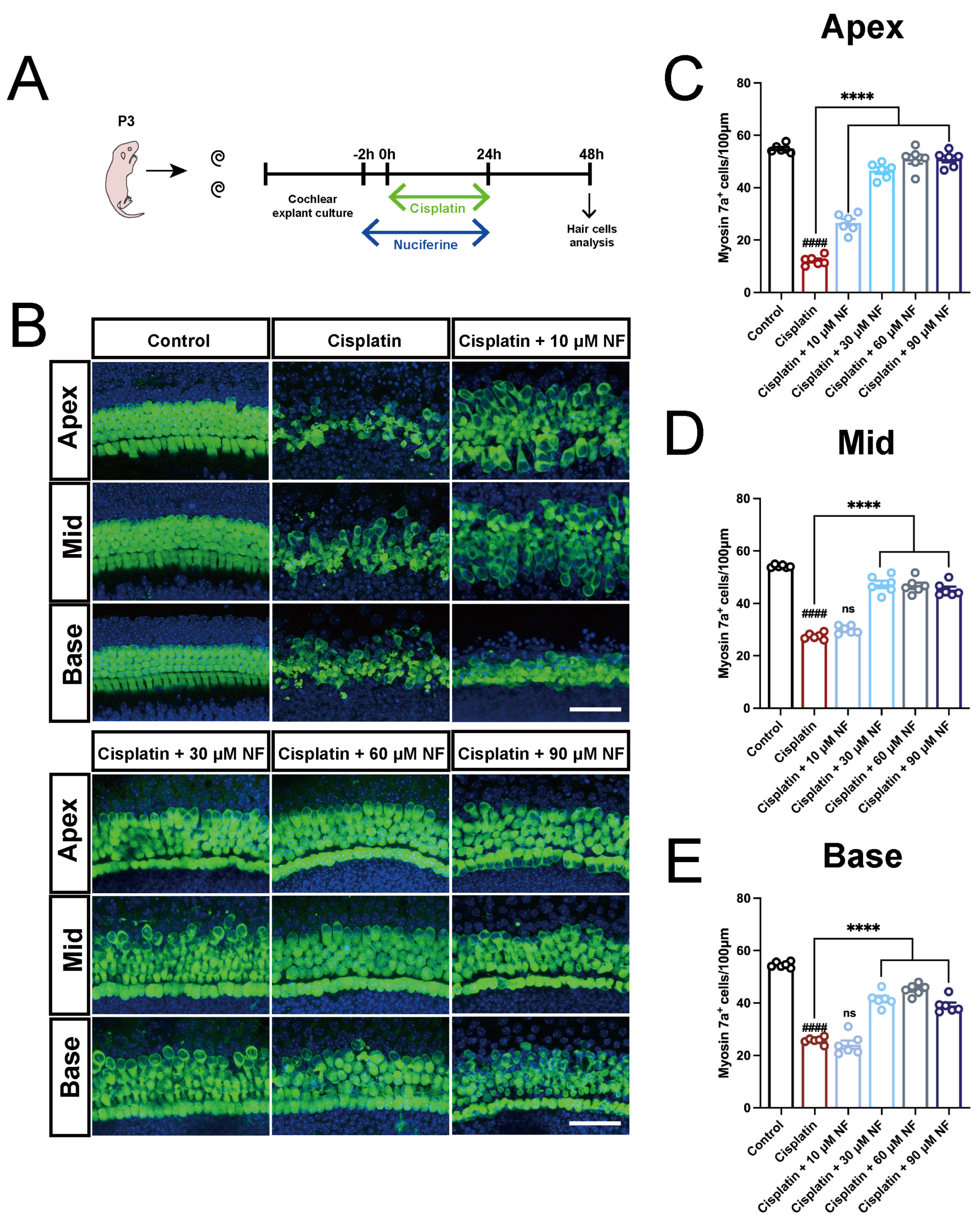
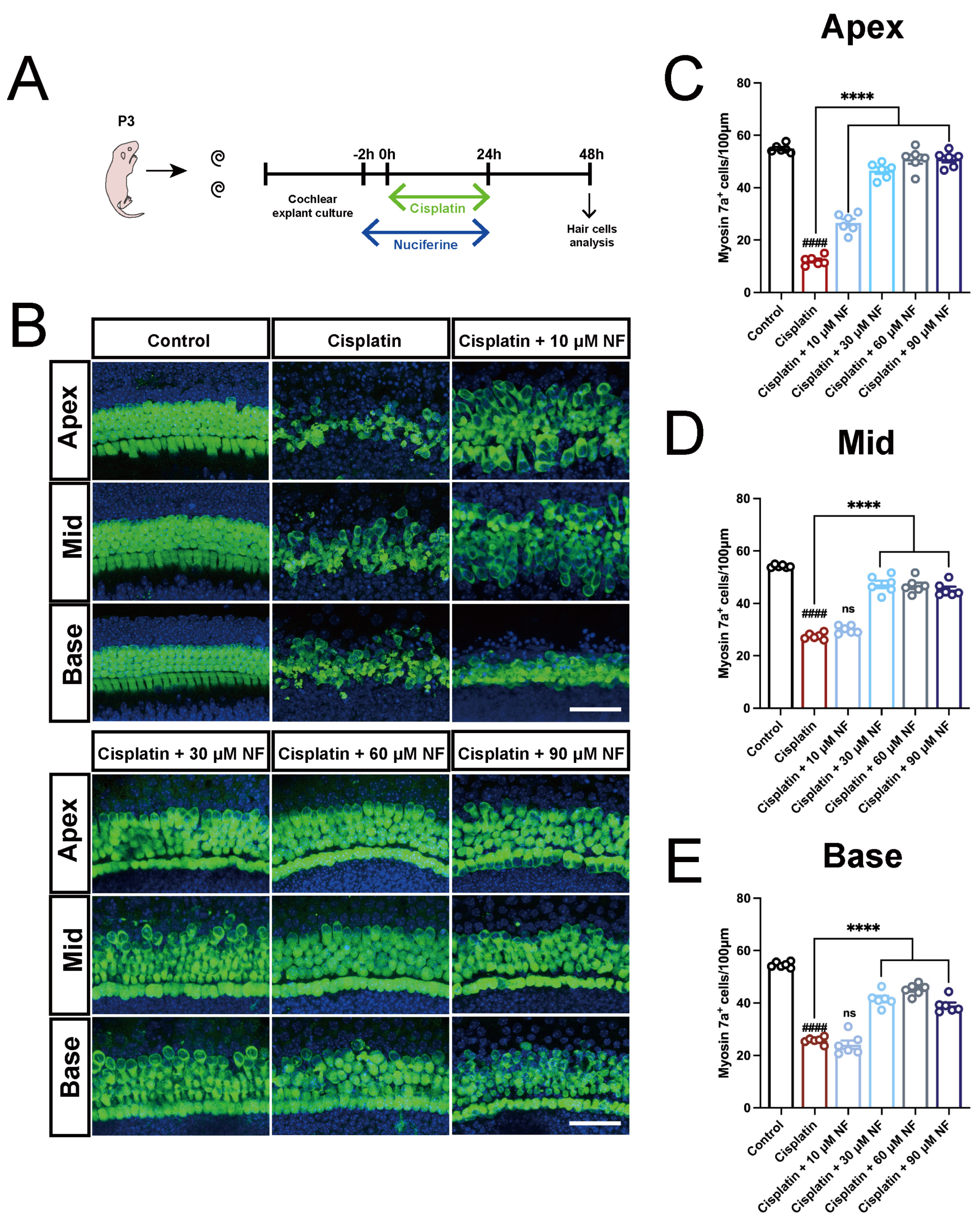
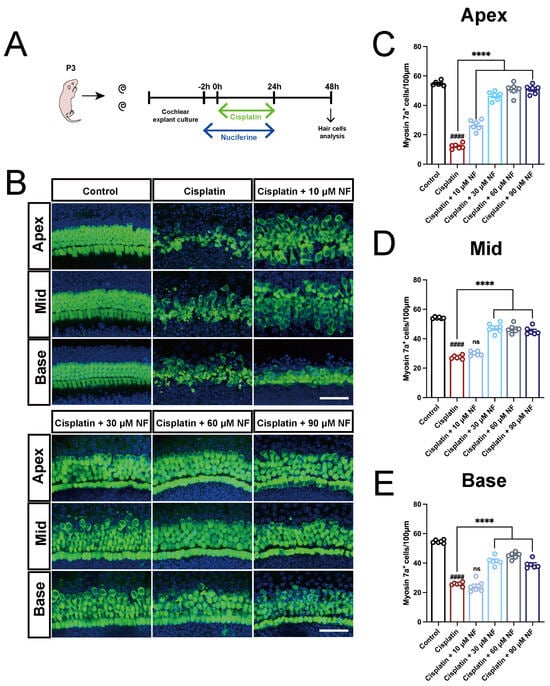
Based on the potent inhibitory effect of nuciferine on hair cell ferroptosis, we explored whether nuciferine could rescue the hair cell damage caused by cisplatin. Cochlear explants were treated with 30 μM cisplatin for 24 h, with or without co-treatment with nuciferine at a series of concentrations (10, 30, 60, and 90 μM) (Figure 2A). As shown in Figure 2B–E, cisplatin treatment resulted in tremendous cell loss, morphological changes, and disarrangement of cochlear hair cells. However, significantly more hair cells were preserved in nuciferine co-treatment groups, at concentrations of 30, 60, and 90 μM. The morphology and arrangement of hair cells in the nuciferine co-treatment groups were much better than those in the cisplatin-alone group. The protective effect of 60 μM nuciferine on hair cells was stronger than that of 90 μM nuciferine, demonstrated by a more numerous and better-organized residual hair cells. We concluded that 60 μM nuciferine is more capable of normalizing the morphology and reducing the loss of hair cells. These results indicated that nuciferine had a potent protective effect against cisplatin-induced hair cell damage and demonstrated that nuciferine was a promising otoprotectant for cisplatin-induced ototoxicity.
Figure 2.
Nuciferine protected against cisplatin-induced ototoxicity in vitro. (A) Diagram of the assay for (B–E). (B) Immunofluorescence staining with Myosin7a (green) and DAPI (blue) in the apical, middle, and basal turns of the cochleae from six groups: control, cisplatin (30 μM cisplatin only), and cisplatin co-treated with different concentrations of nuciferine (10 μM, 30 μM, 60 μM, and 90 μM, respectively). (C–E) Quantification of Myosin7a+ hair cells in different groups. n = 6 cochleae from independent mice. The data are shown as mean ± SEM. #### and **** indicate p < 0.0001, ns indicates not significant. Octothorpe (#) indicates statistical difference vs. the control group. Stars (*) indicate statistical difference vs. the cisplatin group. Bar = 50 μm. NF, nuciferine.
Given that iron accumulation is one of the key characteristics of ferroptosis, we detected the level of intracellular labile Fe2+ in cisplatin-damaged hair cells using FerroOrange probes. Cochlear explants from P3 Atoh1-EGFP mice were used, so that cochlear hair cells could be clearly seen under the fluorescence microscope. As expected, cisplatin treatment induced an excessive increase in labile Fe2+ levels in cochlear hair cells (Figure 3A–E). Conversely, co-treatment of nuciferine significantly suppressed the aberrant increase in the Fe2+ level induced by cisplatin (Figure 3A–E), indicating that nuciferine inhibited the overload of labile Fe2+ in hair cells caused by cisplatin.
Figure 3.
Nuciferine alleviated iron accumulation in hair cells in vitro. (A) Representative images of Atoh1-EGFP (green), FerroOrange (red) fluorescence in the middle turn of the cochleae. FerroOrange was used to assess the Fe2+ levels in hair cells. Atoh1-EGFP-positive cells were cochlear hair cells. The samples were divided into four groups: control, cisplatin (30 μM cisplatin only), cisplatin co-treated with 60 μM nuciferine, and 60 μM nuciferine only. (B–E) The fluorescence intensity of Atho1-EGFP and FerroOrange along the white line in (A): control group, cisplatin-alone group, cisplatin with nuciferine co-treatment group, and nuciferine-alone group. The fluorescence intensity was quantified using ImageJ software (Version 2.9.0/1.54f). n = 6 cochleae from independent mice. The length of white line is 65 μm. Bar = 50 μm. NF, nuciferine.
3.3. Nuciferine Inhibited Cisplatin-Induced Ferritinophagy in Cochlear Hair Cells
We next sought to understand the underlying mechanisms of how nuciferine inhibited cisplatin-induced hair cell ferroptosis. We first examined the expression changes in representative ferroptosis-related genes, including antioxidant genes like Gpx4 and Nrf2, lipid peroxidation-promoting genes like Acsl4 and Lpcat3, and iron homeostasis regulatory genes like Slc40a1 and Ncoa4 (Figure 4A,B). Among these genes, ferritinophagy regulatory genes, including Ftl, Fth1, Ncoa4, and Sqstm1, were the genes most affected by cisplatin and nuciferine treatment. As shown in Figure 4B, the mRNA levels of ferritin heavy chain (FTH) and ferritin light chain (FTL), which collectively form a 24-subunit macromolecular iron-storage complex (ferritin) [66], were both significantly upregulated upon cisplatin treatment and downregulated by nuciferine co-treatment. Moreover, the mRNA levels of NCOA4, which acts as the selective cargo receptor of ferritinophagy by specifically binding to FTH1 and delivering ferritin to the lysosome for degradation (Figure 4C) [67,68], remarkably increased after cisplatin injury and were rescued by nuciferine co-treatment. Furthermore, the mRNA expression of the autophagy-related protein P62 (encoded by Sqstm1) [69] changed in the same way (Figure 4B). The above results raised the possibility that ferritinophagy might be involved in the cisplatin-induced hair cell damage and nuciferine may protect against cisplatin-induced ototoxicity by suppressing this process.
Figure 4.
Nuciferine inhibited NCOA4-mediated ferritinophagy in cochlear hair cells. (A,B) Relative mRNA levels of ferroptosis-related genes in cochlear explants with cisplatin and nuciferine treatment for 24 h. (C) The iron metabolism schematic diagram. (D) Quantitative real-time PCR analysis showed the relative mRNA levels of ferritinophagy-related genes in cochlear explants treated with cisplatin for 0 h (control), 18 h, 24 h, and 36 h, respectively. n = 3. The data are shown as mean ± SEM. # and * indicate p < 0.05, ## and ** indicate p < 0.01, ### and *** indicate p < 0.001, #### and **** indicate p < 0.0001, ns indicates not significant. Octothorpe (#) indicates statistical difference vs. the control group. Stars (*) indicate statistical difference vs. the cisplatin group. NF, nuciferine.
To verify whether cisplatin triggered ferritinophagy in HCs, we measured the expression changes in Ftl, Fth1, Ncoa4, and Sqstm1 at a series of time points (18, 24, and 36 h) after the beginning of cisplatin exposure via qPCR. As shown in Figure 4D, the mRNA levels of these genes exhibited an increasing tendency in a time-dependent manner, further confirming that the process of ferritinophagy was activated by cisplatin injury.
We further used HEI-OC1 cells, the HC-like cell line, to explore the subcellular process of ferritinophagy upon cisplatin damage. Dual immunofluorescence labeling of FTH1/NCOA4 and lysosome-associated membrane protein 1 (LAMP1, a marker of lysosomes) was performed to observe the localization of FTH1 and NCOA4 in the lysosomes. In response to cisplatin injury, the co-localization of FTH1 with LAMP1 significantly increased (p < 0.0001, Figure 5A–C), indicating that more ferritins were delivered to lysosomes for degradation upon cisplatin exposure. Nuciferine co-treatment significantly reduced the co-localization of FTH1 with LAMP1 caused by cisplatin injury (p < 0.01, Figure 5A–C). Consistent with the above data, cisplatin injury enhanced the co-localization of NCOA4 and LAMP1, which was remarkably alleviated by nuciferine co-treatment (Figure 5D–F). These data suggested that nuciferine inhibited cisplatin-induced over-activation of NCOA4-mediated ferritinophagy.
Figure 5.
Nuciferine inhibited NCOA4-mediated ferritinophagy in HEI-OC1 cells. (A) Immunofluorescence staining with LAMP1 (green), FTH1 (red), and DAPI (blue) in the HEI-OC1 cells. (B) Quantitative immunofluorescence intensity along the white line in (A). (C) Pearson’s correlation coefficients quantified the extent of colocalization of LAMP1 and FTH1 in respective groups in (A) (n ≥ 5 cells for each group). (D) Immunofluorescence staining with LAMP1 (green), NCOA4 (red), and DAPI (bule) in the HEI-OC1 cells. (E) Quantitative immunofluorescence intensity along the white line in (D). (F) Pearson’s correlation coefficients quantified the extent of colocalization of LAMP1 and NCOA4 in respective groups in (D) (n ≥ 5 cells for each group). The data are shown as mean ± SEM. * indicates p < 0.05, ** indicates p < 0.01, ### indicates p < 0.001, #### indicates p < 0.0001, ns indicates not significant. Octothorpe (#) indicates statistical difference vs. the control group. Stars (*) indicate statistical difference vs. the cisplatin group. The length of white line is 15 μm. Bar = 10 μm. NF, nuciferine.
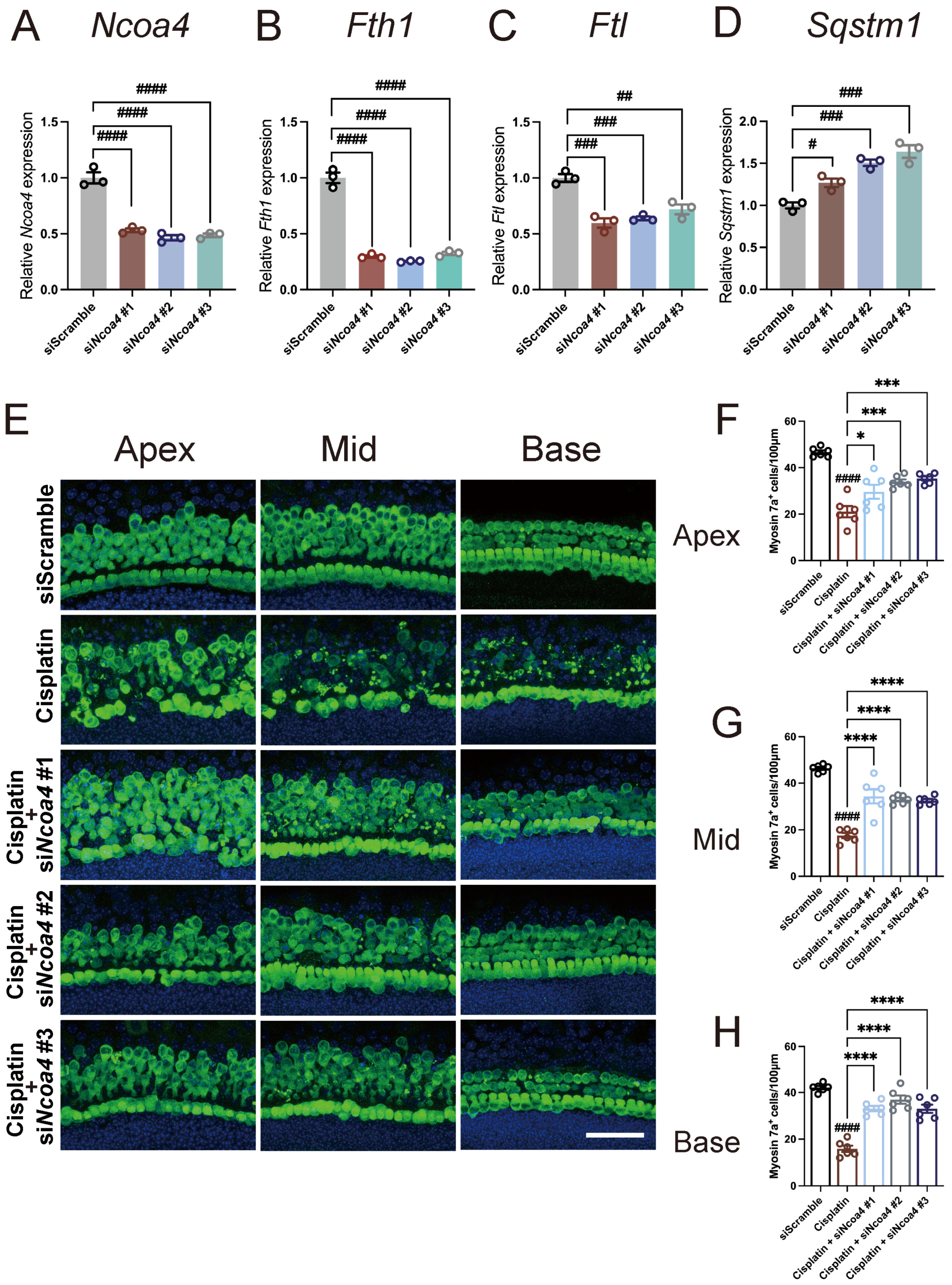
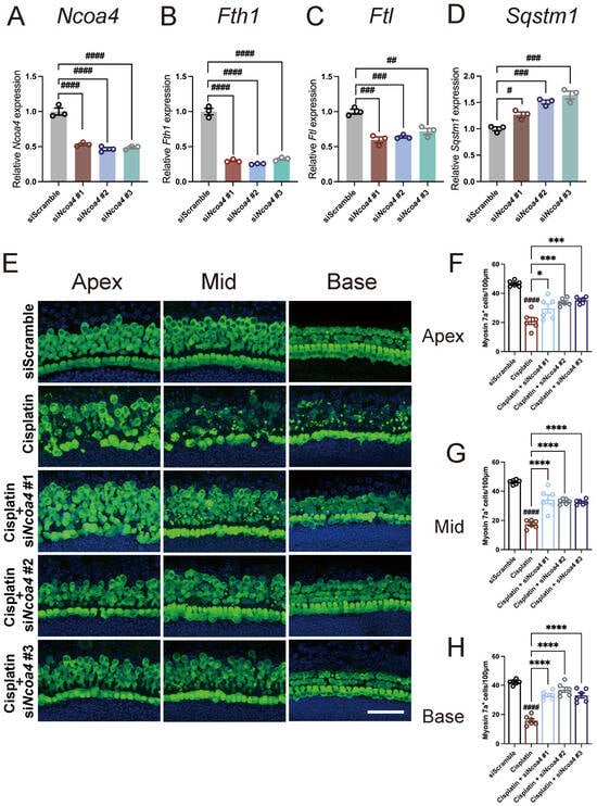
3.4. Knocking Down of Ncoa4 Alleviated Cisplatin-Induced Ototoxicity In Vitro
Ferritinophagy is a highly orchestrated regulatory process critical for intracellular iron bioavailability, depending on the precise recognition and direct interaction between a conserved C-terminal domain of NCOA4 and a key conserved residue on FTH1 [68]. Continuous transference of ferritin to lysosomes for degradation results in a significant release of free ferrous iron, thus promoting the generation and accumulation of free radicals and lipid peroxides via Fenton reactions [67,70,71]. Although accumulating evidence has shown that ferritinophagy plays a critical role in the pathological mechanisms of ischemic stroke, Parkinson’s disease, and other diseases [72,73,74,75], whether ferritinophagy is involved in cisplatin-induced ototoxicity is still unknown. The above data indicated that nuciferine inhibited ferritinophagy-related genes expression and ferritin degradation, but whether direct inhibition of ferritinophagy can generate a protective effect against cisplatin-induced ototoxicity is unclear. To answer this question, the expression of NCOA4 was knocked down using siRNA in cochlear explants to suppress ferritinophagy. As qPCR data (Figure 6A–D) showed, in siNcoa4 treatment groups, the gene expressions of Ncoa4, Fth1, and Ftl were all significantly reduced, and the mRNA levels of autophagy receptor Sqstm1 were correspondingly upregulated, indicating that knockdown of Ncoa4 effectively suppressed the process of ferritinophagy in hair cells. As a result, the hair cell damage induced by cisplatin was notably attenuated by Ncoa4 knockdown, as demonstrated by the significantly larger number of residual Myosin7a-positive cells in the three siNcoa4 RNA groups after cisplatin exposure (Figure 6E–H). These results confirmed that NCOA4-mediated ferritinophagy was involved in cisplatin-induced ototoxicity and suggested that ferritinophagy inhibition is a promising therapeutic target for treating cisplatin-induced hearing loss.
Figure 6.
Genetic knockdown of Ncoa4 alleviated cisplatin-induced ototoxicity. (A–D) The relative mRNA levels of ferritinophagy-related genes were detected by quantitative real-time PCR in the negative control (siScramble) and Ncoa4 knockdown (siNcoa4) cochlear explants. (E) Representative immunofluorescence images with Myosin7a (green) and DAPI (blue) in the apical, middle, and basal turns of the cochleae after co-treatment with the Ncoa4 siRNA and cisplatin. (F–H) Quantification of Myosin7a+ hair cells in different groups. n = 6 cochleae from independent mice. The data are shown as mean ± SEM. # and * indicate p < 0.05, ## indicates p < 0.01, ### and *** indicate p < 0.001, #### and **** indicate p < 0.0001. Octothorpe (#) indicates statistical difference vs. the siScramble group. Stars (*) indicate statistical difference vs. the cisplatin group. Bar = 50 μm.
3.5. Nuciferine Protected against Cisplatin-Induced Hearing Loss
Next, we explored the protective potential of nuciferine against cisplatin-induced hearing loss. An acute cisplatin injury model was established by intraperitoneally administering a dose (30 mg/kg) of cisplatin once to induce acute hearing loss in 5-week-old C57BL/6 mice [59]. Nuciferine (15 mg/kg, i.p.) was injected 2 h before and 24 h after cisplatin administration. Auditory brainstem response (ABR) tests were conducted 72 h after cisplatin injection (Figure 7A). The same amount of solvent vehicle (10% DMSO + 90% corn oil) was delivered intraperitoneally to the vehicle group and the cisplatin-only group to exclude the influence of drug delivery vehicle on hearing analysis. As shown in Figure 7B–E, the ABR thresholds significantly elevated after cisplatin injury. However, the co-treatment of nuciferine significantly reduced threshold elevations at 8, 16, and 24 kHz frequencies (p < 0.05, Figure 7B). Threshold shifts were significantly smaller in the nuciferine co-treatment group at 8, 16, and 24 kHz frequencies (p < 0.01, Figure 7C) compared to the cisplatin-only group. Analysis of ABR wave I at 16 kHz frequency revealed a significant amplitude reduction and prolonged latency after cisplatin treatment, indicating potential changes in the function of the synapses between inner hair cells (IHCs) and spiral ganglion neurons (SGNs). Nuciferine co-treatment significantly reduced the cisplatin-induced amplitude decrease in wave I at 70 dB (p < 0.05, Figure 7D), and attenuated the cisplatin-induced latency prolongation of ABR wave I at 70, 80, and 90 dB (p < 0.05, Figure 7E).
Figure 7.
Nuciferine protected against cisplatin-induced hearing loss. (A) Flow chart of in vivo experiments in mice. Five-week-old mice were injected intraperitoneally with 30 mg/kg cisplatin. Nuciferine (15 mg/kg) was administered intraperitoneally 2 h before and 24 h after cisplatin administration. The same dose of solvent was administered intraperitoneally in the vehicle group and the cisplatin group. Hearing function was measured and cochleae were harvested 72 h after the first cisplatin injection. (B) ABR thresholds at 72 h after cisplatin treatment. The meaning of “cisplatin pre” and “cisplatin + NF pre” indicates the baseline ABR threshold before cisplatin treatment. (C) Statistical data of ABR threshold shifts after cisplatin injury. (D,E) Statistical data of the amplitudes and latencies of ABR wave I at 16 kHz in different groups. n = 6, 7, and 10 for vehicle, cisplatin, and cisplatin +NF groups, respectively. The data are shown as mean ± SEM. * indicates p < 0.05, ** indicates p < 0.01, *** indicates p < 0.001, ns indicates not significant. Stars (*) indicate statistical difference vs. the cisplatin group. NF, nuciferine.
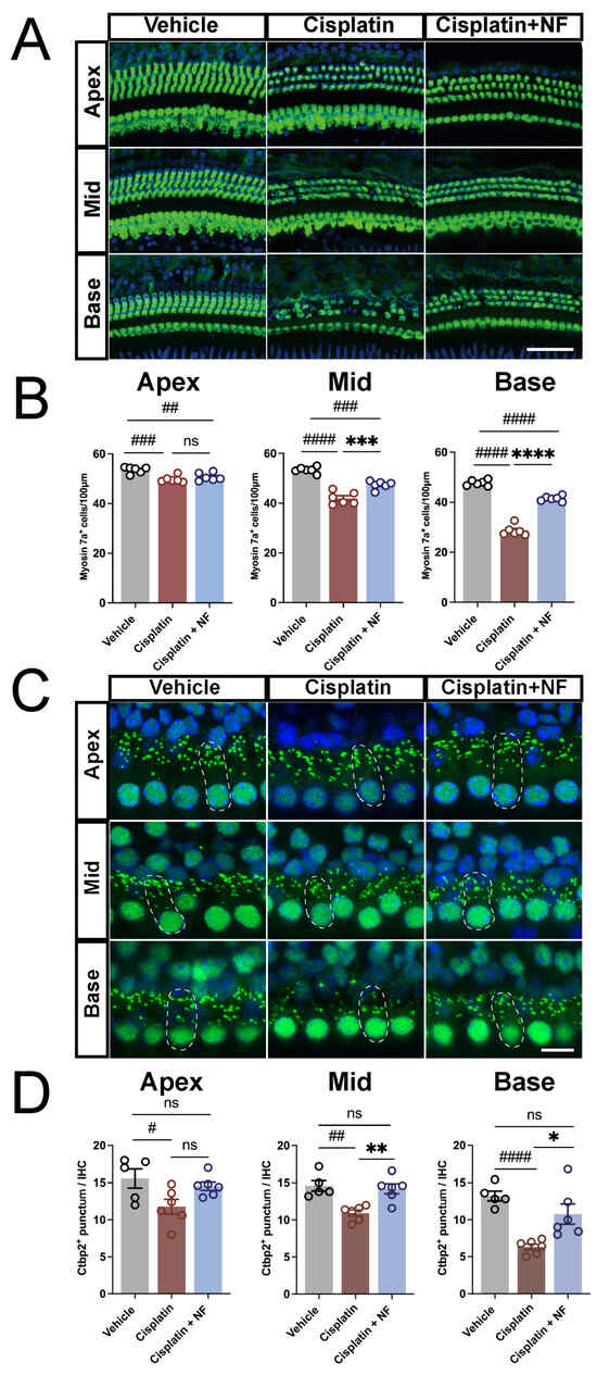
Morphological analysis showed that nuciferine significantly ameliorated the cisplatin-induced hair cell loss at the middle and basal turns (p < 0.001, Figure 8A,B). Considering the effect of nuciferine on ABR wave I amplitude and latency, we explored whether it can protect the synapses between IHCs-SGNs, another vulnerable cochlear component of cisplatin injury [76,77], by immunostaining of Ctbp2, a presynaptic marker of IHCs-SGNs synapse. As demonstrated in Figure 8C,D, after cisplatin treatment, the numbers of Ctbp2+ puncta were significantly lower than those in the vehicle group in all three turns. However, nuciferine co-treatment remarkably alleviated the cisplatin-induced loss of Ctbp2+ puncta in the middle and basal cochlear turns (p < 0.05, Figure 8D), suggesting that nuciferine treatment preserved more ribbon synapses from cisplatin injury. These results indicated that nuciferine could protect against hair cell degeneration and cisplatin-induced hearing loss.
Figure 8.
Nuciferine reduced cochlear hair cell loss and ribbon synapse damage in vivo. (A) Representative images of Myosin7a+ hair cells after the administration of cisplatin and nuciferine. (B) Quantification of Myosin7a+ hair cells in apical, middle, and basal turns. (C) Representative images of Ctbp2 positive puncta in the IHC-SGN synapses. The typical image of IHC and surrounding Ctbp2 positive puncta are outlined with dashed lines. (D) Quantification of Ctbp2 positive puncta per IHC from different groups. n = 6. The data are shown as mean ± SEM. # and * indicate p < 0.05, ## and ** indicate p < 0.01, ### and *** indicate p < 0.001, #### and **** indicate p < 0.0001, ns indicates not significant. Octothorpe (#) indicate statistical difference vs. the vehicle group. Stars (*) indicate statistical difference vs. the cisplatin group. Bar = 50 μm in A, and 10 μm in C. NF, nuciferine.
4. Discussion
Cisplatin is a frequently used chemotherapeutic medicine for cancer treatment. Bilateral and permanent sensorineural hearing loss is recognized as one of the most serious side effects of cisplatin, but there are few FDA-approved medicines to prevent it. Therefore, finding effective drugs to ameliorate cisplatin-induced ototoxicity is urgently needed. Previous studies have reported that ferroptosis inhibitor ferrostatin-1, which can inhibit the generation of lipid peroxides [29,78], protects against cisplatin-induced ototoxicity in HEI-OC1 cells and cochlear hair cells [46]. However, the deeper understanding of the underlying mechanisms among iron homeostasis, ferroptosis, and cisplatin-induced ototoxicity remains elusive. In the current work, we confirmed that cisplatin triggered the overload of divalent iron and overwhelming ferroptosis in cochlear hair cells (Figure 1, Figure 2 and Figure 3), which is consistent with previous studies. Ferritinophagy, a selective type of autophagy mediated by the selective cargo receptor NCOA4, can induce ferroptosis by degrading ferritin and inducing iron overload [67]. Our data showed that NCOA4-mediated ferritinophagy was over-activated in HEI-OC1 cells and cochlear hair cells, demonstrated by the upregulation of ferritinophagy-related genes in cisplatin damaged hair cells and increased localization of NCOA4 and FTH1 in LAPM1+ lysosomes of HEI-OC1 cells (Figure 4 and Figure 5). Additionally, we demonstrated that knocking down Ncoa4 enabled hair cells to be more resistant to cisplatin-induced ototoxicity, as indicated by the more residual Myosin7a positive cells upon cisplatin exposure (Figure 6). All of these findings collectively confirmed the critical role of NCOA4-mediated ferritinophagy in the pathogenesis of cisplatin-induced ototoxicity. Targeting ferritinophagy provides a promising approach for treating cisplatin-induced hearing loss.
Upon cisplatin injury, the morphology and arrangement of the residual cells changed. Previous studies have shown that cisplatin-induced hair cell damage increases from the apex to the base, which might be attributed to the lower levels of the antioxidant glutathione in basal hair cells compared to apical hair cells [77]. At a concentration of 10 μM, nuciferine preserved more hair cells in the apical turn but failed to protect additional hair cells in the middle and basal turns. Furthermore, 10 μM nuciferine improved the morphology and arrangement of hair cells in the apical and middle turns but had no significant effect on those in the basal turns (Figure 2). This suggests that 10 μM may be too low to exert protective effects on cochlear basal cells. In contrast, higher concentrations of nuciferine (30, 60, and 90 μM) exhibited better protective effects against cisplatin-induced ototoxicity in the basal turn (Figure 2). Among these, 60 μM nuciferine provided the most potent protective effect on hair cells, demonstrated by a more significant number and better-organized arrangement of residual hair cells, indicating it is the optimal protective concentration in vitro. Although 90 μM nuciferine also had a protective effect, it caused minor cytotoxicity due to the high dosage.
Atoh1 labels hair cells and overlaps with hair cell-specific marker Myosin7a in cochlear explants [53]. As shown in Figure 3A, after using the FerroOrange probes, hair cells in each group (including the control group) were more dispersedly arranged, and the space between inner and outer hair cells increased. The subtle changes in hair cell morphology in these groups may be attributed to the mild toxicity of FerroOrange probes; however, this does not affect the observation of iron accumulation in cochlear hair cells.
Natural active products have been reported to possess certain pharmacological bioactivities, and some of them have been proven to protect hair cells from damage caused by cisplatin [56,79,80]. Nuciferine exhibits anti-inflammatory, antioxidant, anti-obesity [48,81,82], and anti-cancer [83] activities. Nuciferine also can protect against acute kidney injury [52] and lipopolysaccharide (LPS)-induced endometritis [57] by inhibiting ferroptosis. In our study, nuciferine exhibited a noticeable anti-ferroptosis effect in both RSL3-induced and cisplatin-induced hair cell damage (Figure 1 and Figure 2). Nuciferine largely inhibited cisplatin-induced activation of ferritinophagy (Figure 4 and Figure 5), reduced the overload of ferrous iron (Figure 3), and thus reduced hair cell damage (Figure 2). Moreover, nuciferine reduced cochlear hair cell loss and ribbon synapse damage in an acute hearing loss mouse model (Figure 8). Importantly, nuciferine protected mouse hearing function. ABR measurement demonstrated an approximately 20 dB improvement in hearing threshold (Figure 7), suggesting that nuciferine is a promising therapeutic agent to protect against cisplatin-induced hearing loss.
Our findings provide evidence of an effective otoprotective agent, nuciferine, to protect from cisplatin-induced ototoxicity by inhibiting NCOA4-mediated ferritinophagy (Figure 3). However, how nuciferine suppresses NCOA4 expression remains to be further explored. Although nuciferine can rapidly cross the blood–brain barrier [84], its ability to cross the blood–labyrinth barrier needs to be further studied. In addition, the poor solubility of nuciferine in both water and DMSO limits its bioavailability and efficacy. Previous study has reported the structure of nuciferine, a tetracyclic core with two methoxy substituents, one methyl group connected to nitrogen, and one chirality center [85]. Modifying the structure or functional groups of nuciferine may help improve its solubility to acquire better therapeutic effects.
5. Conclusions
Overall, the current work shows that NCOA4-mediated ferritinophagy is involved in cisplatin-induced ototoxicity, and nuciferine can inhibit cisplatin-induced ferroptosis of cochlear hair cells by regulating ferritinophagy and iron homeostasis. Nuciferine alleviated cisplatin-induced ototoxicity and improved hearing function in both in vitro and in vivo experiments (Figure 9). These results suggest that the inhibition of ferritinophagy is an important therapeutic target and nuciferine is a promising natural agent for treating cisplatin-induced hearing loss.
Figure 9.
The possible mechanisms of nuciferine protective effects on cisplatin-induced ototoxicity. The left and right parts of the diagram represent cisplatin-injured hair cells and nuciferine co-treatment-rescued hair cells, respectively. After cisplatin treatment, the process of ferritinophagy was over-activated in the injured hair cells. The selective cargo receptor of ferritinophagy, NCOA4, was upregulated, which in turn recognized and delivered ferritin into lysosomes for complete degradation and ferric iron (Fe3+) release. The released lysosomal Fe3+ can be reduced to ferrous iron (Fe2+) in the lysosome and exported to the cell plasma, promoting the increase in the intracellular labile iron pool (LIP) and the lethal ferroptosis of cochlear hair cells. Nuciferine protected against cisplatin-induced ototoxicity by potently inhibiting ferritinophagy, reducing intracellular LIP, and regulating the iron homeostasis in hair cells. Therefore, nuciferine could be developed as a promising protective agent for treating cisplatin-induced hearing loss.
Supplementary Materials
The following supporting information can be downloaded at: https://www.mdpi.com/article/10.3390/antiox13060714/s1.
Author Contributions
Y.C., H.L. and W.L. conceived the experiments. X.G., H.M., L.Z., X.L. and Y.L. performed the majority of experiments and acquired the data. X.G., Y.C. and H.M. analyzed the data and wrote the paper. H.L., Y.C. and W.L. revised the paper. All authors have read and agreed to the published version of the manuscript.
Funding
This work was supported by the National Natural Science Foundation of China (Nos. 82271159, 82071049, 81830029, 82192860, 81922018, 82201283, and 82192861), the STI2030-Major Projects (Nos. 2022ZD0205400), Shanghai Clinical Medical Research Center for Otolaryngology Diseases (20MC1920200), the Foundation from Science and Technology Commission of Shanghai Municipality (22140900800), and the Foundation from Shanghai Municipal Health Commission (20234Z0007).
Institutional Review Board Statement
All animal experiments were approved by the Animal Ethics Committee of Fudan University (approval code: 202107010S, date of approval: 22 July 2021).
Informed Consent Statement
Not applicable.
Data Availability Statement
The data presented in this study are available on request from the corresponding author.
Acknowledgments
The authors would like to thank Yanping Zhang for help with the confocal imaging, Wen Li for help with the immunostaining, and Chuijin Lai for help with the ABR test.
Conflicts of Interest
The authors declare that they have no conflicts of interest.
References
- Deafness and Hearing Loss. Available online: https://www.who.int/news-room/fact-sheets/detail/deafness-and-hearing-loss (accessed on 12 March 2024).
- Fernandez, K.A.; Allen, P.; Campbell, M.; Page, B.; Townes, T.; Li, C.-M.; Cheng, H.; Garrett, J.; Mulquin, M.; Clements, A.; et al. Atorvastatin Is Associated with Reduced Cisplatin-Induced Hearing Loss. J. Clin. Investig. 2021, 131, e142616. [Google Scholar] [CrossRef] [PubMed]
- Frisina, R.D.; Wheeler, H.E.; Fossa, S.D.; Kerns, S.L.; Fung, C.; Sesso, H.D.; Monahan, P.O.; Feldman, D.R.; Hamilton, R.; Vaughn, D.J.; et al. Comprehensive Audiometric Analysis of Hearing Impairment and Tinnitus after Cisplatin-Based Chemotherapy in Survivors of Adult-Onset Cancer. J. Clin. Oncol. 2016, 34, 2712–2720. [Google Scholar] [CrossRef] [PubMed]
- Knight, K.R.; Chen, L.; Freyer, D.; Aplenc, R.; Bancroft, M.; Bliss, B.; Dang, H.; Gillmeister, B.; Hendershot, E.; Kraemer, D.F.; et al. Group-Wide, Prospective Study of Ototoxicity Assessment in Children Receiving Cisplatin Chemotherapy (ACCL05C1): A Report from the Children’s Oncology Group. J. Clin. Oncol. 2017, 35, 440–445. [Google Scholar] [CrossRef] [PubMed]
- Moke, D.J.; Luo, C.; Millstein, J.; Knight, K.R.; Rassekh, S.R.; Brooks, B.; Ross, C.J.D.; Wright, M.; Mena, V.; Rushing, T.; et al. Prevalence and Risk Factors for Cisplatin-Induced Hearing Loss in Children, Adolescents, and Young Adults: A Multi-Institutional North American Cohort Study. Lancet Child Adolesc. Health 2021, 5, 274–283. [Google Scholar] [CrossRef]
- van Ruijven, M.W.M.; de Groot, J.C.M.J.; Smoorenburg, G.F. Time Sequence of Degeneration Pattern in the Guinea Pig Cochlea during Cisplatin Administration. A Quantitative Histological Study. Hear. Res. 2004, 197, 44–54. [Google Scholar] [CrossRef] [PubMed]
- van Ruijven, M.W.M.; de Groot, J.C.M.J.; Klis, S.F.L.; Smoorenburg, G.F. The Cochlear Targets of Cisplatin: An Electrophysiological and Morphological Time-Sequence Study. Hear. Res. 2005, 205, 241–248. [Google Scholar] [CrossRef] [PubMed]
- Lanvers-Kaminsky, C.; Zehnhoff-Dinnesen, A.A.; Parfitt, R.; Ciarimboli, G. Drug-Induced Ototoxicity: Mechanisms, Pharmacogenetics, and Protective Strategies. Clin. Pharmacol. Ther. 2017, 101, 491–500. [Google Scholar] [CrossRef] [PubMed]
- Lopez-Gonzalez, M.A.; Guerrero, J.M.; Rojas, F.; Delgado, F. Ototoxicity Caused by Cisplatin Is Ameliorated by Melatonin and Other Antioxidants. J. Pineal Res. 2000, 28, 73–80. [Google Scholar] [CrossRef]
- Borse, V.; Al Aameri, R.F.H.; Sheehan, K.; Sheth, S.; Kaur, T.; Mukherjea, D.; Tupal, S.; Lowy, M.; Ghosh, S.; Dhukhwa, A.; et al. Epigallocatechin-3-Gallate, a Prototypic Chemopreventative Agent for Protection against Cisplatin-Based Ototoxicity. Cell Death Dis. 2017, 8, e2921. [Google Scholar] [CrossRef]
- Gentilin, E.; Simoni, E.; Candito, M.; Cazzador, D.; Astolfi, L. Cisplatin-Induced Ototoxicity: Updates on Molecular Targets. Trends Mol. Med. 2019, 25, 1123–1132. [Google Scholar] [CrossRef]
- He, Y.; Li, W.; Zheng, Z.; Zhao, L.; Li, W.; Wang, Y.; Li, H. Inhibition of Protein Arginine Methyltransferase 6 Reduces Reactive Oxygen Species Production and Attenuates Aminoglycoside- and Cisplatin-Induced Hair Cell Death. Theranostics 2020, 10, 133–150. [Google Scholar] [CrossRef] [PubMed]
- Gu, J.; Wang, X.; Chen, Y.; Xu, K.; Yu, D.; Wu, H. An Enhanced Antioxidant Strategy of Astaxanthin Encapsulated in ROS-Responsive Nanoparticles for Combating Cisplatin-Induced Ototoxicity. J. Nanobiotechnol. 2022, 20, 268. [Google Scholar] [CrossRef] [PubMed]
- Nan, B.; Zhao, Z.; Jiang, K.; Gu, X.; Li, H.; Huang, X. Astaxanthine Attenuates Cisplatin Ototoxicity in Vitro and Protects against Cisplatin-Induced Hearing Loss In Vivo. Acta Pharm. Sin. B 2022, 12, 167–181. [Google Scholar] [CrossRef] [PubMed]
- Benkafadar, N.; Menardo, J.; Bourien, J.; Nouvian, R.; François, F.; Decaudin, D.; Maiorano, D.; Puel, J.-L.; Wang, J. Reversible P53 Inhibition Prevents Cisplatin Ototoxicity without Blocking Chemotherapeutic Efficacy. EMBO Mol. Med. 2017, 9, 7–26. [Google Scholar] [CrossRef]
- Kim, H.-J.; Oh, G.-S.; Lee, J.-H.; Lyu, A.-R.; Ji, H.-M.; Lee, S.-H.; Song, J.; Park, S.-J.; You, Y.-O.; Sul, J.-D.; et al. Cisplatin Ototoxicity Involves Cytokines and STAT6 Signaling Network. Cell Res. 2011, 21, 944–956. [Google Scholar] [CrossRef] [PubMed]
- Kaur, T.; Mukherjea, D.; Sheehan, K.; Jajoo, S.; Rybak, L.P.; Ramkumar, V. Short Interfering RNA against STAT1 Attenuates Cisplatin-Induced Ototoxicity in the Rat by Suppressing Inflammation. Cell Death Dis. 2011, 2, e180. [Google Scholar] [CrossRef]
- Kaur, T.; Borse, V.; Sheth, S.; Sheehan, K.; Ghosh, S.; Tupal, S.; Jajoo, S.; Mukherjea, D.; Rybak, L.P.; Ramkumar, V. Adenosine A1 Receptor Protects Against Cisplatin Ototoxicity by Suppressing the NOX3/STAT1 Inflammatory Pathway in the Cochlea. J. Neurosci. 2016, 36, 3962–3977. [Google Scholar] [CrossRef]
- Meijer, A.J.M.; Diepstraten, F.A.; Ansari, M.; Bouffet, E.; Bleyer, A.; Fresneau, B.; Geller, J.I.; Huitema, A.D.R.; Kogner, P.; Maibach, R.; et al. Use of Sodium Thiosulfate as an Otoprotectant in Patients with Cancer Treated with Platinum Compounds: A Review of the Literature. J. Clin. Oncol. 2024; ahead of print. [Google Scholar] [CrossRef]
- Moreno, I.; Belinchon, A. Evaluating the Efficacy of Intratympanic Dexamethasone in Protecting Against Irreversible Hearing Loss in Patients on Cisplatin-Based Cancer Treatment: A Randomized Controlled Phase IIIB Clinical Trial. Ear Hear. 2022, 43, 676–684. [Google Scholar] [CrossRef] [PubMed]
- Orgel, E.; Knight, K.R.; Chi, Y.-Y.; Malvar, J.; Rushing, T.; Mena, V.; Eisenberg, L.S.; Rassekh, S.R.; Ross, C.J.D.; Scott, E.N.; et al. Intravenous N-Acetylcysteine to Prevent Cisplatin-Induced Hearing Loss in Children: A Nonrandomized Controlled Phase I Trial. Clin. Cancer Res. 2023, 29, 2410–2418. [Google Scholar] [CrossRef]
- Gurney, J.G.; Bass, J.K.; Onar-Thomas, A.; Huang, J.; Chintagumpala, M.; Bouffet, E.; Hassall, T.; Gururangan, S.; Heath, J.A.; Kellie, S.; et al. Evaluation of Amifostine for Protection against Cisplatin-Induced Serious Hearing Loss in Children Treated for Average-Risk or High-Risk Medulloblastoma. Neuro Oncol. 2014, 16, 848–855. [Google Scholar] [CrossRef] [PubMed]
- Weijl, N.I.; Elsendoorn, T.J.; Lentjes, E.G.W.M.; Hopman, G.D.; Wipkink-Bakker, A.; Zwinderman, A.H.; Cleton, F.J.; Osanto, S. Supplementation with Antioxidant Micronutrients and Chemotherapy-Induced Toxicity in Cancer Patients Treated with Cisplatin-Based Chemotherapy: A Randomised, Double-Blind, Placebo-Controlled Study. Eur. J. Cancer 2004, 40, 1713–1723. [Google Scholar] [CrossRef] [PubMed]
- Campbell, K.C.; Rehemtulla, A.; Sunkara, P.; Hamstra, D.; Buhnerkempe, M.; Ross, B. Oral D-Methionine Protects against Cisplatin-Induced Hearing Loss in Humans: Phase 2 Randomized Clinical Trial in India. Int. J. Audiol. 2022, 61, 621–631. [Google Scholar] [CrossRef] [PubMed]
- Brock, P.R.; Maibach, R.; Childs, M.; Rajput, K.; Roebuck, D.; Sullivan, M.J.; Laithier, V.; Ronghe, M.; Dall’Igna, P.; Hiyama, E.; et al. Sodium Thiosulfate for Protection from Cisplatin-Induced Hearing Loss. N. Engl. J. Med. 2018, 378, 2376–2385. [Google Scholar] [CrossRef]
- Freyer, D.R.; Chen, L.; Krailo, M.D.; Knight, K.; Villaluna, D.; Bliss, B.; Pollock, B.H.; Ramdas, J.; Lange, B.; Van Hoff, D.; et al. Effects of Sodium Thiosulfate versus Observation on Development of Cisplatin-Induced Hearing Loss in Children with Cancer (ACCL0431): A Multicentre, Randomised, Controlled, Open-Label, Phase 3 Trial. Lancet Oncol. 2017, 18, 63–74. [Google Scholar] [CrossRef]
- Cao, J.Y.; Dixon, S.J. Mechanisms of Ferroptosis. Cell. Mol. Life Sci. 2016, 73, 2195–2209. [Google Scholar] [CrossRef]
- Jiang, X.; Stockwell, B.R.; Conrad, M. Ferroptosis: Mechanisms, Biology and Role in Disease. Nat. Rev. Mol. Cell Biol. 2021, 22, 266–282. [Google Scholar] [CrossRef]
- Dixon, S.J.; Lemberg, K.M.; Lamprecht, M.R.; Skouta, R.; Zaitsev, E.M.; Gleason, C.E.; Patel, D.N.; Bauer, A.J.; Cantley, A.M.; Yang, W.S.; et al. Ferroptosis: An Iron-Dependent Form of Nonapoptotic Cell Death. Cell 2012, 149, 1060–1072. [Google Scholar] [CrossRef]
- Yang, W.S.; SriRamaratnam, R.; Welsch, M.E.; Shimada, K.; Skouta, R.; Viswanathan, V.S.; Cheah, J.H.; Clemons, P.A.; Shamji, A.F.; Clish, C.B.; et al. Regulation of Ferroptotic Cancer Cell Death by GPX4. Cell 2014, 156, 317–331. [Google Scholar] [CrossRef]
- Alim, I.; Caulfield, J.T.; Chen, Y.; Swarup, V.; Geschwind, D.H.; Ivanova, E.; Seravalli, J.; Ai, Y.; Sansing, L.H.; Ste Marie, E.J.; et al. Selenium Drives a Transcriptional Adaptive Program to Block Ferroptosis and Treat Stroke. Cell 2019, 177, 1262–1279.e25. [Google Scholar] [CrossRef]
- Cui, Y.; Zhang, Y.; Zhao, X.; Shao, L.; Liu, G.; Sun, C.; Xu, R.; Zhang, Z. ACSL4 Exacerbates Ischemic Stroke by Promoting Ferroptosis-Induced Brain Injury and Neuroinflammation. Brain Behav. Immun. 2021, 93, 312–321. [Google Scholar] [CrossRef] [PubMed]
- Xiao, Z.; Shen, D.; Lan, T.; Wei, C.; Wu, W.; Sun, Q.; Luo, Z.; Chen, W.; Zhang, Y.; Hu, L.; et al. Reduction of Lactoferrin Aggravates Neuronal Ferroptosis after Intracerebral Hemorrhagic Stroke in Hyperglycemic Mice. Redox Biol. 2022, 50, 102256. [Google Scholar] [CrossRef] [PubMed]
- Tonnus, W.; Meyer, C.; Steinebach, C.; Belavgeni, A.; von Mässenhausen, A.; Gonzalez, N.Z.; Maremonti, F.; Gembardt, F.; Himmerkus, N.; Latk, M.; et al. Dysfunction of the Key Ferroptosis-Surveilling Systems Hypersensitizes Mice to Tubular Necrosis during Acute Kidney Injury. Nat. Commun. 2021, 12, 4402. [Google Scholar] [CrossRef] [PubMed]
- Wang, Y.; Zhang, M.; Bi, R.; Su, Y.; Quan, F.; Lin, Y.; Yue, C.; Cui, X.; Zhao, Q.; Liu, S.; et al. ACSL4 Deficiency Confers Protection against Ferroptosis-Mediated Acute Kidney Injury. Redox Biol. 2022, 51, 102262. [Google Scholar] [CrossRef] [PubMed]
- Jin, L.; Yu, B.; Wang, H.; Shi, L.; Yang, J.; Wu, L.; Gao, C.; Pan, H.; Han, F.; Lin, W.; et al. STING Promotes Ferroptosis through NCOA4-Dependent Ferritinophagy in Acute Kidney Injury. Free Radic. Biol. Med. 2023, 208, 348–360. [Google Scholar] [CrossRef] [PubMed]
- Park, M.W.; Cha, H.W.; Kim, J.; Kim, J.H.; Yang, H.; Yoon, S.; Boonpraman, N.; Yi, S.S.; Yoo, I.D.; Moon, J.-S. NOX4 Promotes Ferroptosis of Astrocytes by Oxidative Stress-Induced Lipid Peroxidation via the Impairment of Mitochondrial Metabolism in Alzheimer’s Diseases. Redox Biol. 2021, 41, 101947. [Google Scholar] [CrossRef] [PubMed]
- Sun, J.; Lin, X.-M.; Lu, D.-H.; Wang, M.; Li, K.; Li, S.-R.; Li, Z.-Q.; Zhu, C.-J.; Zhang, Z.-M.; Yan, C.-Y.; et al. Midbrain Dopamine Oxidation Links Ubiquitination of Glutathione Peroxidase 4 to Ferroptosis of Dopaminergic Neurons. J. Clin. Investig. 2023, 133, e165228. [Google Scholar] [CrossRef] [PubMed]
- Ryan, S.K.; Zelic, M.; Han, Y.; Teeple, E.; Chen, L.; Sadeghi, M.; Shankara, S.; Guo, L.; Li, C.; Pontarelli, F.; et al. Microglia Ferroptosis Is Regulated by SEC24B and Contributes to Neurodegeneration. Nat. Neurosci. 2023, 26, 12–26. [Google Scholar] [CrossRef] [PubMed]
- Ajoolabady, A.; Aslkhodapasandhokmabad, H.; Libby, P.; Tuomilehto, J.; Lip, G.Y.H.; Penninger, J.M.; Richardson, D.R.; Tang, D.; Zhou, H.; Wang, S.; et al. Ferritinophagy and Ferroptosis in the Management of Metabolic Diseases. Trends Endocrinol. Metab. 2021, 32, 444–462. [Google Scholar] [CrossRef]
- Fang, X.; Ardehali, H.; Min, J.; Wang, F. The Molecular and Metabolic Landscape of Iron and Ferroptosis in Cardiovascular Disease. Nat. Rev. Cardiol. 2023, 20, 7–23. [Google Scholar] [CrossRef]
- Fang, Y.; Chen, X.; Tan, Q.; Zhou, H.; Xu, J.; Gu, Q. Inhibiting Ferroptosis through Disrupting the NCOA4–FTH1 Interaction: A New Mechanism of Action. ACS Cent. Sci. 2021, 7, 980–989. [Google Scholar] [CrossRef] [PubMed]
- Tang, D.; Chen, X.; Kang, R.; Kroemer, G. Ferroptosis: Molecular Mechanisms and Health Implications. Cell Res. 2021, 31, 107–125. [Google Scholar] [CrossRef]
- Galy, B.; Conrad, M.; Muckenthaler, M. Mechanisms Controlling Cellular and Systemic Iron Homeostasis. Nat. Rev. Mol. Cell Biol. 2023, 25, 133–155. [Google Scholar] [CrossRef]
- Sies, H.; Jones, D.P. Reactive Oxygen Species (ROS) as Pleiotropic Physiological Signalling Agents. Nat. Rev. Mol. Cell Biol. 2020, 21, 363–383. [Google Scholar] [CrossRef]
- Mei, H.; Zhao, L.; Li, W.; Zheng, Z.; Tang, D.; Lu, X.; He, Y. Inhibition of Ferroptosis Protects House Ear Institute-Organ of Corti 1 Cells and Cochlear Hair Cells from Cisplatin-Induced Ototoxicity. J. Cell Mol. Med. 2020, 24, 12065–12081. [Google Scholar] [CrossRef]
- Jian, B.; Pang, J.; Xiong, H.; Zhang, W.; Zhan, T.; Su, Z.; Lin, H.; Zhang, H.; He, W.; Zheng, Y. Autophagy-Dependent Ferroptosis Contributes to Cisplatin-Induced Hearing Loss. Toxicol. Lett. 2021, 350, 249–260. [Google Scholar] [CrossRef]
- Zhang, C.; Deng, J.; Liu, D.; Tuo, X.; Xiao, L.; Lai, B.; Yao, Q.; Liu, J.; Yang, H.; Wang, N. Nuciferine Ameliorates Hepatic Steatosis in High-Fat Diet/Streptozocin-Induced Diabetic Mice through a PPARα/PPARγ Coactivator-1α Pathway. Br. J. Pharmacol. 2018, 175, 4218–4228. [Google Scholar] [CrossRef] [PubMed]
- Wang, Y.; Yao, W.; Li, B.; Qian, S.; Wei, B.; Gong, S.; Wang, J.; Liu, M.; Wei, M. Nuciferine Modulates the Gut Microbiota and Prevents Obesity in High-Fat Diet-Fed Rats. Exp. Mol. Med. 2020, 52, 1959–1975. [Google Scholar] [CrossRef] [PubMed]
- Kim, S.-M.; Park, E.-J.; Lee, H.-J. Nuciferine Attenuates Lipopolysaccharide-Stimulated Inflammatory Responses by Inhibiting P38 MAPK/ATF2 Signaling Pathways. Inflammopharmacology 2022, 30, 2373–2383. [Google Scholar] [CrossRef]
- Wan, Y. Nuciferine, an Active Ingredient Derived from Lotus Leaf, Lights up the Way for the Potential Treatment of Obesity and Obesity-Related Diseases. Pharmacol. Res. 2022, 175, 106002. [Google Scholar] [CrossRef]
- Li, D.; Liu, B.; Fan, Y.; Liu, M.; Han, B.; Meng, Y.; Xu, X.; Song, Z.; Liu, X.; Hao, Q.; et al. Nuciferine Protects against Folic Acid-induced Acute Kidney Injury by Inhibiting Ferroptosis. Br. J. Pharmacol. 2021, 178, 1182–1199. [Google Scholar] [CrossRef]
- Tateya, T.; Sakamoto, S.; Ishidate, F.; Hirashima, T.; Imayoshi, I.; Kageyama, R. Three-Dimensional Live Imaging of Atoh1 Reveals the Dynamics of Hair Cell Induction and Organization in the Developing Cochlea. Development 2019, 146, dev177881. [Google Scholar] [CrossRef]
- Percie du Sert, N.; Hurst, V.; Ahluwalia, A.; Alam, S.; Avey, M.T.; Baker, M.; Browne, W.J.; Clark, A.; Cuthill, I.C.; Dirnagl, U.; et al. The ARRIVE Guidelines 2.0: Updated Guidelines for Reporting Animal Research. PLoS Biol. 2020, 18, e3000410. [Google Scholar] [CrossRef] [PubMed]
- Bustin, S.A.; Benes, V.; Garson, J.A.; Hellemans, J.; Huggett, J.; Kubista, M.; Mueller, R.; Nolan, T.; Pfaffl, M.W.; Shipley, G.L.; et al. The MIQE Guidelines: Minimum Information for Publication of Quantitative Real-Time PCR Experiments. Clin. Chem. 2009, 55, 611–622. [Google Scholar] [CrossRef]
- Liao, Y.; Mao, H.; Gao, X.; Lin, H.; Li, W.; Chen, Y.; Li, H. Drug Screening Identifies Aldose Reductase as a Novel Target for Treating Cisplatin-Induced Hearing Loss. Free Radic. Biol. Med. 2023, 210, 430–447. [Google Scholar] [CrossRef]
- Jiang, P.; Zhao, L.; Hu, R.; Zhai, Z.; Guo, J.; Zhang, K. Nuciferine Protects against Lipopolysaccharide-Induced Endometritis via Inhibiting Ferroptosis and Modulating AMPKα/mTOR/HIF-1α Signaling Axis. Int. Immunopharmacol. 2023, 124, 110914. [Google Scholar] [CrossRef] [PubMed]
- Cornelison, T.L.; Reed, E. Nephrotoxicity and Hydration Management for Cisplatin, Carboplatin, and Ormaplatin. Gynecol. Oncol. 1993, 50, 147–158. [Google Scholar] [CrossRef] [PubMed]
- DeBacker, J.R.; Harrison, R.T.; Bielefeld, E.C. Cisplatin-Induced Threshold Shift in the CBA/CaJ, C57BL/6J, BALB/cJ Mouse Models of Hearing Loss. Hear. Res. 2020, 387, 107878. [Google Scholar] [CrossRef]
- Chen, D.; Jia, G.; Zhang, Y.; Mao, H.; Zhao, L.; Li, W.; Chen, Y.; Ni, Y. Sox2 Overexpression Alleviates Noise-Induced Hearing Loss by Inhibiting Inflammation-Related Hair Cell Apoptosis. J. Neuroinflamm. 2022, 19, 59. [Google Scholar] [CrossRef]
- Zhang, Y.; Lin, G.; Wang, Y.; Xue, N.; Lin, X.; Du, T.; Xiong, W.; Song, L. Prestin Derived OHC Surface Area Reduction Underlies Age-Related Rescaling of Frequency Place Coding. Hear. Res. 2022, 423, 108406. [Google Scholar] [CrossRef]
- Tan, W.J.T.; Santos-Sacchi, J.; Tonello, J.; Shanker, A.; Ivanova, A.V. Pharmacological Modulation of Energy and Metabolic Pathways Protects Hearing in the Fus1/Tusc2 Knockout Model of Mitochondrial Dysfunction and Oxidative Stress. Antioxidants 2023, 12, 1225. [Google Scholar] [CrossRef] [PubMed]
- Kalinec, G.M.; Webster, P.; Lim, D.J.; Kalinec, F. A Cochlear Cell Line as an in Vitro System for Drug Ototoxicity Screening. Audiol. Neurotol. 2003, 8, 177–189. [Google Scholar] [CrossRef] [PubMed]
- Jeong, H.-J.; Hong, S.-H.; Park, R.-K.; Shin, T.; An, N.-H.; Kim, H.-M. Hypoxia-Induced IL-6 Production Is Associated with Activation of MAP Kinase, HIF-1, and NF-κB on HEI-OC1 Cells. Hear. Res. 2005, 207, 59–67. [Google Scholar] [CrossRef] [PubMed]
- Li, H.; Song, Y.; He, Z.; Chen, X.; Wu, X.; Li, X.; Bai, X.; Liu, W.; Li, B.; Wang, S.; et al. Meclofenamic Acid Reduces Reactive Oxygen Species Accumulation and Apoptosis, Inhibits Excessive Autophagy, and Protects Hair Cell-Like HEI-OC1 Cells From Cisplatin-Induced Damage. Front. Cell. Neurosci. 2018, 12, 139. [Google Scholar] [CrossRef] [PubMed]
- Pantopoulos, K.; Porwal, S.K.; Tartakoff, A.; Devireddy, L. Mechanisms of Mammalian Iron Homeostasis. Biochemistry 2012, 51, 5705–5724. [Google Scholar] [CrossRef] [PubMed]
- Mancias, J.D.; Wang, X.; Gygi, S.P.; Harper, J.W.; Kimmelman, A.C. Quantitative Proteomics Identifies NCOA4 as the Cargo Receptor Mediating Ferritinophagy. Nature 2014, 509, 105–109. [Google Scholar] [CrossRef] [PubMed]
- Mancias, J.D.; Pontano Vaites, L.; Nissim, S.; Biancur, D.E.; Kim, A.J.; Wang, X.; Liu, Y.; Goessling, W.; Kimmelman, A.C.; Harper, J.W. Ferritinophagy via NCOA4 Is Required for Erythropoiesis and Is Regulated by Iron Dependent HERC2-Mediated Proteolysis. eLife 2015, 4, e10308. [Google Scholar] [CrossRef] [PubMed]
- Sun, D.; Wu, R.; Zheng, J.; Li, P.; Yu, L. Polyubiquitin Chain-Induced P62 Phase Separation Drives Autophagic Cargo Segregation. Cell Res. 2018, 28, 405–415. [Google Scholar] [CrossRef]
- Kurz, T.; Gustafsson, B.; Brunk, U.T. Intralysosomal Iron Chelation Protects against Oxidative Stress-Induced Cellular Damage. FEBS J. 2006, 273, 3106–3117. [Google Scholar] [CrossRef]
- Dixon, S.J.; Stockwell, B.R. The Role of Iron and Reactive Oxygen Species in Cell Death. Nat. Chem. Biol. 2014, 10, 9–17. [Google Scholar] [CrossRef]
- Li, C.; Sun, G.; Chen, B.; Xu, L.; Ye, Y.; He, J.; Bao, Z.; Zhao, P.; Miao, Z.; Zhao, L.; et al. Nuclear Receptor Coactivator 4-Mediated Ferritinophagy Contributes to Cerebral Ischemia-Induced Ferroptosis in Ischemic Stroke. Pharmacol. Res. 2021, 174, 105933. [Google Scholar] [CrossRef] [PubMed]
- Tian, Y.; Lu, J.; Hao, X.; Li, H.; Zhang, G.; Liu, X.; Li, X.; Zhao, C.; Kuang, W.; Chen, D.; et al. FTH1 Inhibits Ferroptosis Through Ferritinophagy in the 6-OHDA Model of Parkinson’s Disease. Neurotherapeutics 2020, 17, 1796–1812. [Google Scholar] [CrossRef] [PubMed]
- Zhou, H.; Zhou, Y.-L.; Mao, J.-A.; Tang, L.-F.; Xu, J.; Wang, Z.-X.; He, Y.; Li, M. NCOA4-Mediated Ferritinophagy Is Involved in Ionizing Radiation-Induced Ferroptosis of Intestinal Epithelial Cells. Redox Biol. 2022, 55, 102413. [Google Scholar] [CrossRef] [PubMed]
- Qin, X.; Zhang, J.; Wang, B.; Xu, G.; Yang, X.; Zou, Z.; Yu, C. Ferritinophagy Is Involved in the Zinc Oxide Nanoparticles-Induced Ferroptosis of Vascular Endothelial Cells. Autophagy 2021, 17, 4266–4285. [Google Scholar] [CrossRef]
- Kamimura, T.; Whitworth, C.A.; Rybak, L.P. Effect of 4-Methylthiobenzoic Acid on Cisplatin-Induced Ototoxicity in the Rat. Hear. Res. 1999, 131, 117–127. [Google Scholar] [CrossRef] [PubMed]
- Sha, S.H.; Taylor, R.; Forge, A.; Schacht, J. Differential Vulnerability of Basal and Apical Hair Cells Is Based on Intrinsic Susceptibility to Free Radicals. Hear. Res. 2001, 155, 1–8. [Google Scholar] [CrossRef] [PubMed]
- Angeli, J.P.F.; Shah, R.; Pratt, D.A.; Conrad, M. Ferroptosis Inhibition: Mechanisms and Opportunities. Trends Pharmacol. Sci. 2017, 38, 489–498. [Google Scholar] [CrossRef] [PubMed]
- Guo, X.; Bai, X.; Li, L.; Li, J.; Wang, H. Forskolin Protects against Cisplatin-Induced Ototoxicity by Inhibiting Apoptosis and ROS Production. Biomed. Pharmacother. 2018, 99, 530–536. [Google Scholar] [CrossRef]
- Yu, X.; Man, R.; Li, Y.; Yang, Q.; Li, H.; Yang, H.; Bai, X.; Yin, H.; Li, J.; Wang, H. Paeoniflorin Protects Spiral Ganglion Neurons from Cisplatin-Induced Ototoxicity: Possible Relation to PINK1/BAD Pathway. J. Cell Mol. Med. 2019, 23, 5098–5107. [Google Scholar] [CrossRef]
- Sun, J.; Fan, J.; Li, T.; Yan, X.; Jiang, Y. Nuciferine Protects Against High-Fat Diet-Induced Hepatic Steatosis via Modulation of Gut Microbiota and Bile Acid Metabolism in Rats. J. Agric. Food Chem. 2022, 70, 12014–12028. [Google Scholar] [CrossRef]
- Du, X.; Di Malta, C.; Fang, Z.; Shen, T.; Niu, X.; Chen, M.; Jin, B.; Yu, H.; Lei, L.; Gao, W.; et al. Nuciferine Protects against High-Fat Diet-Induced Hepatic Steatosis and Insulin Resistance via Activating TFEB-Mediated Autophagy-Lysosomal Pathway. Acta Pharm. Sin. B 2022, 12, 2869–2886. [Google Scholar] [CrossRef] [PubMed]
- Bai, X.; Liu, X.; Li, S.; An, H.; Kang, X.; Guo, S. Nuciferine Inhibits TMEM16A in Dietary Adjuvant Therapy for Lung Cancer. J. Agric. Food Chem. 2022, 70, 3687–3696. [Google Scholar] [CrossRef] [PubMed]
- Ye, L.-H.; He, X.-X.; You, C.; Tao, X.; Wang, L.-S.; Zhang, M.-D.; Zhou, Y.-F.; Chang, Q. Pharmacokinetics of Nuciferine and N-Nornuciferine, Two Major Alkaloids From Nelumbo Nucifera Leaves, in Rat Plasma and the Brain. Front. Pharmacol. 2018, 9, 902. [Google Scholar] [CrossRef] [PubMed]
- Zhao, T.; Zhu, Y.; Zhao, R.; Xiong, S.; Sun, J.; Zhang, J.; Fan, D.; Deng, J.; Yang, H. Structure-Activity Relationship, Bioactivities, Molecular Mechanisms, and Clinical Application of Nuciferine on Inflammation-Related Diseases. Pharmacol. Res. 2023, 193, 106820. [Google Scholar] [CrossRef]
Disclaimer/Publisher’s Note: The statements, opinions and data contained in all publications are solely those of the individual author(s) and contributor(s) and not of MDPI and/or the editor(s). MDPI and/or the editor(s) disclaim responsibility for any injury to people or property resulting from any ideas, methods, instructions or products referred to in the content. |
© 2024 by the authors. Licensee MDPI, Basel, Switzerland. This article is an open access article distributed under the terms and conditions of the Creative Commons Attribution (CC BY) license (https://creativecommons.org/licenses/by/4.0/).








