Therapeutic Potential of Hydrogen as a Radioprotective Agent for the Prevention of Radiation Dermatitis
Abstract
1. Introduction
2. Materials and Methods
2.1. In Vitro Test
2.1.1. Cell Culture
2.1.2. Radiation Delivery
2.1.3. Double-Strand Break Assay
2.1.4. Mitochondrial Membrane Potential Detection
2.1.5. Pro-Inflammatory Cytokines
2.2. Ex Vivo Test
Hydrogen Transdermal Test
2.3. In Vivo Test
2.3.1. Animals
2.3.2. Radiation Dermatitis Model
2.3.3. Design of Hydrogen Supply Chamber
2.3.4. Hydrogen Gas Treatment
2.3.5. Experimental Design
2.3.6. Appearance of the Mice’s Dorsal Skin
2.3.7. Histopathological Analysis
2.3.8. Preparation and Extraction of Protein Samples from Skin Tissue
2.3.9. Western Blot Analysis
2.3.10. Antioxidant Enzyme Analysis
2.4. Statistical Analysis
3. Results
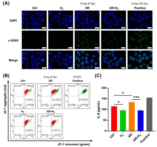
3.1. Protective Effects of Hydrogen Against Radiation Dermatitis In Vitro
3.2. Transdermal Ability of Hydrogen
3.3. Protective Effects of Hydrogen Against Radiation Dermatitis In Vivo
3.3.1. Appearance of the Mouse’s Dorsal Skin
3.3.2. Anti-Inflammation Effect of Hydrogen on Radiation Dermatitis
3.3.3. Anti-Apoptosis Effect of Hydrogen on Radiation Dermatitis
3.3.4. Antioxidant Effect of Hydrogen on Radiation Dermatitis
4. Discussion
5. Conclusions
Supplementary Materials
Author Contributions
Funding
Institutional Review Board Statement
Informed Consent Statement
Data Availability Statement
Acknowledgments
Conflicts of Interest
References
- Mun, G.I.; Kim, S.; Choi, E.; Kim, C.S.; Lee, Y.S. Pharmacology of natural radioprotectors. Arch. Pharmacal Res. 2018, 41, 1033–1050. [Google Scholar] [CrossRef] [PubMed]
- Wei, J.; Meng, L.; Hou, X.; Qu, C.; Wang, B.; Xin, Y.; Jiang, X. Radiation-induced skin reactions: Mechanism and treatment. Cancer Manag. Res. 2019, 11, 167–177. [Google Scholar] [CrossRef] [PubMed]
- Najafi, M.; Motevaseli, E.; Shirazi, A.; Geraily, G.; Rezaeyan, A.; Norouzi, F.; Rezapoor, S.; Abdollahi, H. Mechanisms of inflammatory responses to radiation and normal tissues toxicity: Clinical implications. Int. J. Radiat. Biol. 2018, 94, 335–356. [Google Scholar] [CrossRef]
- Behroozian, T.; Goldshtein, D.; Ryan Wolf, J.; van den Hurk, C.; Finkelstein, S.; Lam, H.; Patel, P.; Kanee, L.; Lee, S.F.; Chan, A.W.; et al. MASCC clinical practice guidelines for the prevention and management of acute radiation dermatitis: Part 1) systematic review. EClinicalMedicine 2023, 58, 101886. [Google Scholar] [CrossRef]
- Singh, M.; Alavi, A.; Wong, R.; Akita, S. Radiodermatitis: A review of our current understanding. Am. J. Clin. Dermatol. 2016, 17, 277–292. [Google Scholar] [CrossRef]
- Borrelli, M.R.; Shen, A.H.; Lee, G.K.; Momeni, A.; Longaker, M.T.; Wan, D.C. Radiation-induced skin fibrosis: Pathogenesis, current treatment options, and emerging therapeutics. Ann. Plast. Surg. 2019, 83, S59–S64. [Google Scholar] [CrossRef]
- Zhang, Y.; Huang, Y.; Li, Z.; Wu, H.; Zou, B.; Xu, Y. Exploring natural products as radioprotective agents for cancer therapy: Mechanisms, challenges, and opportunities. Cancers 2023, 15, 3585. [Google Scholar] [CrossRef]
- Behroozian, T.; Bonomo, P.; Patel, P.; Kanee, L.; Finkelstein, S.; van den Hurk, C.; Chow, E.; Wolf, J.R.; Behroozian, T.; Bonomo, P.; et al. Multinational Association of Supportive Care in Cancer (MASCC) clinical practice guidelines for the prevention and management of acute radiation dermatitis: International Delphi consensus-based recommendations. Lancet Oncol. 2023, 24, e172–e185. [Google Scholar] [CrossRef] [PubMed]
- Menon, A.; Prem, S.S.; Kumari, R. Topical betamethasone valerate as a prophylactic agent to prevent acute radiation dermatitis in head and neck malignancies: A randomized, open-label, phase 3 trial. Int. J. Radiat. Oncol. Biol. Phys. 2021, 109, 151–160. [Google Scholar] [CrossRef]
- Ho, A.Y.; Olm-Shipman, M.; Zhang, Z.; Siu, C.T.; Wilgucki, M.; Phung, A.; Arnold, B.B.; Porinchak, M.; Lacouture, M.; McCormick, B.; et al. A randomized trial of mometasone furoate 0.1% to reduce high-grade acute radiation dermatitis in breast cancer patients receiving postmastectomy radiation. Int. J. Radiat. Oncol. Biol. Phys. 2018, 101, 325–333. [Google Scholar] [CrossRef]
- Cui, Z.; Xin, M.; Yin, H.; Zhang, J.; Han, F. Topical use of olive oil preparation to prevent radiodermatitis: Results of a prospective study in nasopharyngeal carcinoma patients. Int. J. Clin. Exp. Med. 2015, 8, 11000–11006. [Google Scholar] [PubMed]
- Behroozian, T.; Milton, L.; Karam, I.; Zhang, L.; Ding, K.; Lou, J.; Gallant, F.; Rakovitch, E.; Tran, W.; Soliman, H.; et al. Mepitel film for the prevention of acute radiation dermatitis in breast cancer: A randomized multicenter open-label phase III trial. J. Clin. Oncol. 2022, 41, 1250–1264. [Google Scholar] [CrossRef] [PubMed]
- Dejonckheere, C.S.; Dejonckheere, E.; Layer, J.P.; Layer, K.; Sarria, G.R.; Koch, D.; Abramian, A.; Kaiser, C.; Lindner, K.; Bachmann, A.; et al. Barrier films for the prevention of acute radiation dermatitis in breast cancer: A systematic review and meta-analysis of randomised controlled trials. Breast 2023, 71, 31–41. [Google Scholar] [CrossRef] [PubMed]
- Ge, L.; Yang, M.; Yang, N.-N.; Yin, X.-X.; Song, W.-G. Molecular hydrogen: A preventive and therapeutic medical gas for various diseases. Oncotarget 2017, 8, 102653–102673. [Google Scholar] [CrossRef]
- Hirano, S.I.; Ichikawa, Y.; Sato, B.; Yamamoto, H.; Takefuji, Y.; Satoh, F. Molecular hydrogen as a potential clinically applicable radioprotective agent. Int. J. Mol. Sci. 2021, 22, 4566. [Google Scholar] [CrossRef]
- Wu, Y.; Yuan, M.; Song, J.; Chen, X.; Yang, H. Hydrogen gas from inflammation treatment to cancer therapy. ACS Nano 2019, 13, 8505–8511. [Google Scholar] [CrossRef]
- Zhang, L.; Yu, H.; Tu, Q.; He, Q.; Huang, N. New Approaches for hydrogen therapy of various diseases. Curr. Pharm. Des. 2021, 27, 636–649. [Google Scholar] [CrossRef]
- Bajgai, J.; Lee, K.J.; Rahman, M.H.; Fadriquela, A.; Kim, C.S. Role of molecular hydrogen in skin diseases and its impact in beauty. Curr. Pharm. Des. 2021, 27, 737–746. [Google Scholar] [CrossRef]
- Ono, H.; Nishijima, Y.; Adachi, N.; Sakamoto, M.; Kudo, Y.; Nakazawa, J.; Kaneko, K.; Nakao, A. Hydrogen(H2) treatment for acute erythymatous skin diseases. A report of 4 patients with safety data and a non-controlled feasibility study with H2 concentration measurement on two volunteers. Med. Gas Res. 2012, 2, 14. [Google Scholar] [CrossRef] [PubMed]
- Mei, K.; Zhao, S.; Qian, L.; Li, B.; Ni, J.; Cai, J. Hydrogen protects rats from dermatitis caused by local radiation. J. Dermatol. Treat. 2014, 25, 182–188. [Google Scholar] [CrossRef]
- Watanabe, S.; Fujita, M.; Ishihara, M.; Tachibana, S.; Yamamoto, Y.; Kaji, T.; Kawauchi, T.; Kanatani, Y. Protective effect of inhalation of hydrogen gas on radiation-induced dermatitis and skin injury in rats. J. Radiat. Res. 2014, 55, 1107–1113. [Google Scholar] [CrossRef] [PubMed]
- Zhou, P.; Lin, B.; Wang, P.; Pan, T.; Wang, S.; Chen, W.; Cheng, S.; Liu, S. The healing effect of hydrogen-rich water on acute radiation-induced skin injury in rats. J. Radiat. Res. 2018, 60, 17–22. [Google Scholar] [CrossRef]
- Clémenson, C.; Liu, W.; Bricout, D.; Soyez-Herkert, L.; Chargari, C.; Mondini, M.; Haddad, R.; Wang-Zhang, X.; Benel, L.; Bloy, C.; et al. Preventing radiation-induced injury by topical application of an amifostine metabolite-loaded thermogel. Int. J. Radiat. Oncol. Biol. Phys. 2019, 104, 1141–1152. [Google Scholar] [CrossRef]
- Murray Brunt, A.; Haviland, J.S.; Wheatley, D.A.; Sydenham, M.A.; Alhasso, A.; Bloomfield, D.J.; Chan, C.; Churn, M.; Cleator, S.; Coles, C.E.; et al. Hypofractionated breast radiotherapy for 1 week versus 3 weeks (FAST-Forward): 5-year efficacy and late normal tissue effects results from a multicentre, non-inferiority, randomised, phase 3 trial. Lancet 2020, 395, 1613–1626. [Google Scholar] [CrossRef] [PubMed]
- Qian, X.; Wang, Z.; Ning, J.; Qin, C.; Gao, L.; He, N.; Lin, D.; Zhou, Z.; Li, G. Protecting HaCaT cells from ionizing radiation using persimmon tannin-Aloe gel composite. Pharm. Biol. 2020, 58, 510–517. [Google Scholar] [CrossRef] [PubMed]
- Schmidlin, C.J.; Rojo de la Vega, M.; Perer, J.; Zhang, D.D.; Wondrak, G.T. Activation of NRF2 by topical apocarotenoid treatment mitigates radiation-induced dermatitis. Redox Biol. 2020, 37, 101714. [Google Scholar] [CrossRef]
- Miyake, T.; Shimada, M.; Matsumoto, Y.; Okino, A. DNA damage response after ionizing radiation exposure in skin keratinocytes derived from human-induced pluripotent stem cells. Int. J. Radiat. Oncol. Biol. Phys. 2019, 105, 193–205. [Google Scholar] [CrossRef]
- Mah, L.J.; El-Osta, A.; Karagiannis, T.C. gammaH2AX: A sensitive molecular marker of DNA damage and repair. Leukemia 2010, 24, 679–686. [Google Scholar] [CrossRef]
- Averbeck, D.; Rodriguez-Lafrasse, C. Role of Mitochondria in radiation responses: Epigenetic, metabolic, and signaling impacts. Int. J. Mol. Sci. 2021, 22, 11047. [Google Scholar] [CrossRef]
- Sakamuru, S.; Attene-Ramos, M.S.; Xia, M. Mitochondrial membrane potential assay. In High-Throughput Screening Assays in Toxicology; Methods in Molecular Biology; Humana Press: New York, NY, USA, 2016; Volume 1473, pp. 17–22. [Google Scholar] [CrossRef]
- Seo, T.; Kurokawa, R.; Sato, B. A convenient method for determining the concentration of hydrogen in water: Use of methylene blue with colloidal platinum. Med. Gas Res. 2012, 2, 1. [Google Scholar] [CrossRef] [PubMed]
- Misao, J.; Hayakawa, Y.; Ohno, M.; Kato, S.; Fujiwara, T.; Fujiwara, H. Expression of bcl-2 protein, an inhibitor of apoptosis, and Bax, an accelerator of apoptosis, in ventricular myocytes of human hearts with myocardial infarction. Circulation 1996, 94, 1506–1512. [Google Scholar] [CrossRef] [PubMed]
- Ighodaro, O.M.; Akinloye, O.A. First line defence antioxidants-superoxide dismutase (SOD), catalase (CAT) and glutathione peroxidase (GPX): Their fundamental role in the entire antioxidant defence grid. Alex. J. Med. 2018, 54, 287–293. [Google Scholar] [CrossRef]
- Ohta, S. Molecular hydrogen is a novel antioxidant to efficiently reduce oxidative stress with potential for the improvement of mitochondrial diseases. Biochim. Et Biophys. Acta (BBA) Gen. Subj. 2012, 1820, 586–594. [Google Scholar] [CrossRef]
- Agbele, A.T.; Fasoro, O.J.; Fabamise, O.M.; Oluyide, O.O.; Idolor, O.R.; Bamise, E.A. Protection against ionizing radiation-induced normal tissue damage by resveratrol: A systematic review. Eurasian J. Med. 2020, 52, 298–303. [Google Scholar] [CrossRef]











| Score | Skin Appearance | 
|---|---|
| 0.5 | Dryness | 
| 1 | Dry desquamation | 
| 2 | Early moist desquamation in a small area | 
| 3 | Moderate patchy, moist desquamation (30% of the area) | 
| 4 | Moist desquamation in most of the area (50% of the area) | 
| 5 | Skin necrosis and ulceration | 
| Disclaimer/Publisher’s Note: The statements, opinions and data contained in all publications are solely those of the individual author(s) and contributor(s) and not of MDPI and/or the editor(s). MDPI and/or the editor(s) disclaim responsibility for any injury to people or property resulting from any ideas, methods, instructions or products referred to in the content. | 
© 2024 by the authors. Licensee MDPI, Basel, Switzerland. This article is an open access article distributed under the terms and conditions of the Creative Commons Attribution (CC BY) license (https://creativecommons.org/licenses/by/4.0/).
Share and Cite
Kuo, D.-Y.; Wang, Y.-C.; Chou, P.-H.; Lai, C.-W.; Tung, F.-I.; Liu, T.-Y. Therapeutic Potential of Hydrogen as a Radioprotective Agent for the Prevention of Radiation Dermatitis. Antioxidants 2024, 13, 1475. https://doi.org/10.3390/antiox13121475
Kuo D-Y, Wang Y-C, Chou P-H, Lai C-W, Tung F-I, Liu T-Y. Therapeutic Potential of Hydrogen as a Radioprotective Agent for the Prevention of Radiation Dermatitis. Antioxidants. 2024; 13(12):1475. https://doi.org/10.3390/antiox13121475
Chicago/Turabian StyleKuo, Deng-Yu, Yu-Chi Wang, Pei-Han Chou, Chen-Wei Lai, Fu-I Tung, and Tse-Ying Liu. 2024. "Therapeutic Potential of Hydrogen as a Radioprotective Agent for the Prevention of Radiation Dermatitis" Antioxidants 13, no. 12: 1475. https://doi.org/10.3390/antiox13121475
APA StyleKuo, D.-Y., Wang, Y.-C., Chou, P.-H., Lai, C.-W., Tung, F.-I., & Liu, T.-Y. (2024). Therapeutic Potential of Hydrogen as a Radioprotective Agent for the Prevention of Radiation Dermatitis. Antioxidants, 13(12), 1475. https://doi.org/10.3390/antiox13121475
 
        


 
                         
       