High-Intensity Exercise Promotes Deleterious Cardiovascular Remodeling in a High-Cardiovascular-Risk Model: A Role for Oxidative Stress
Abstract
1. Introduction
2. Materials and Methods
2.1. Animal Model and Exercise Protocol
2.2. Urine and Plasma Collection and Analysis
2.3. Glucose Tolerance Test and Insulin Determination
2.4. Echocardiogram
2.5. Euthanasia
2.6. Vascular Reactivity
2.7. Heart and Vascular Histology Assessment
2.7.1. Picrosirius Red
2.7.2. Aortic NRF2 Immunofluorescence
2.7.3. Heart Triple Immunofluorescence
2.8. Expression of mRNA in Cardiac Tissue, Aorta, and PVAT
2.9. Statistical Analysis
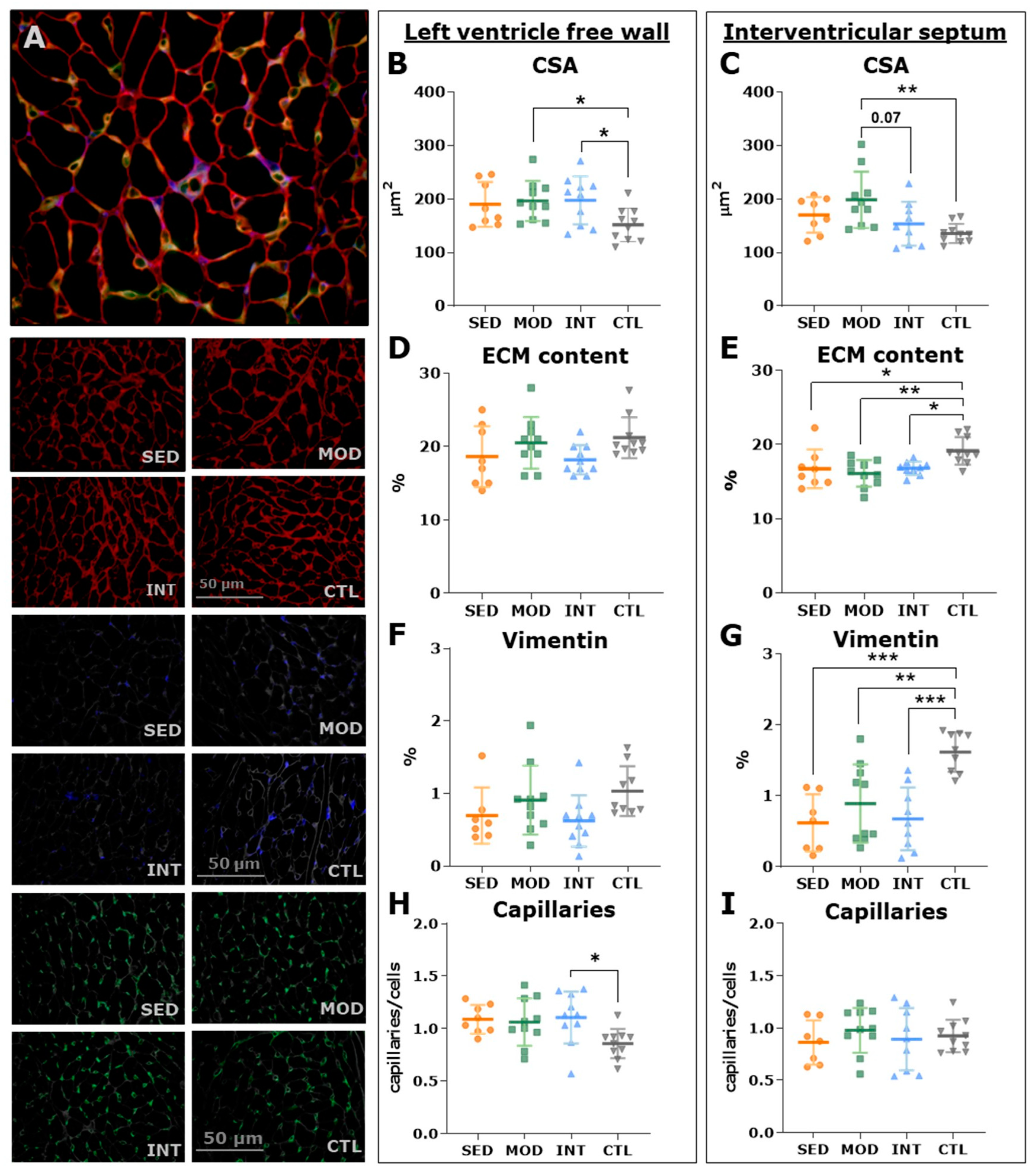
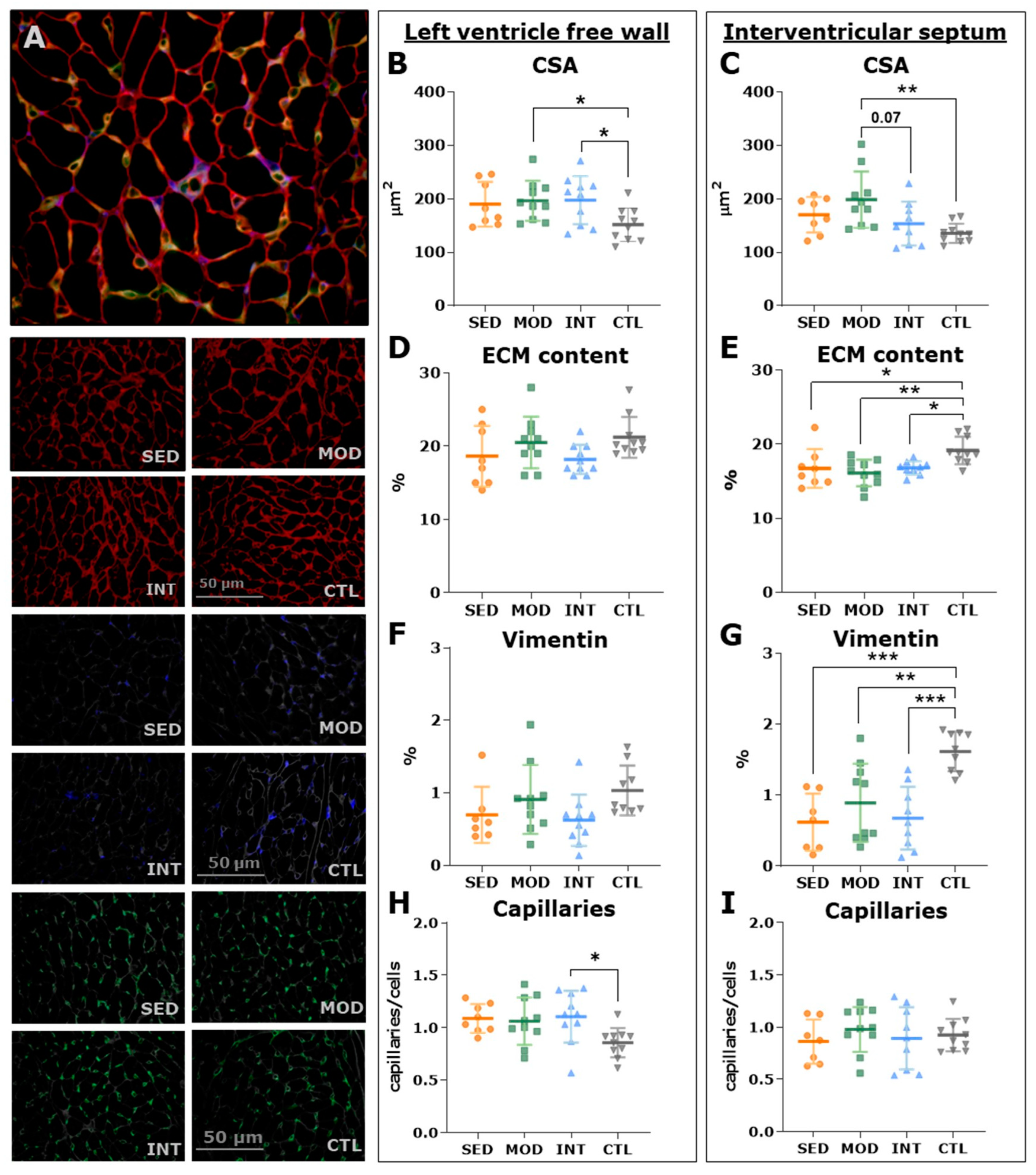
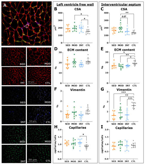
3. Results
3.1. Exercise Improves Glycosidic Metabolic Profile in Zucker Rats
3.2. Unilateral Nephrectomy Elicits a Mild Impairment in Renal Function
3.3. Exercise Induces Structural Aortic Remodeling
3.4. Moderate Exercise Enhances Endothelial Function
3.5. Oxidative Stress Modulates Endothelial Function in Intensively Trained Rats
3.6. Cardiac Phenotype Diverges Depending on Exercise Intensity in Rats at High CV Risk
3.7. Intensive Exercise Tends to Induce an Inflammatory Profile
4. Discussion
4.1. An Animal Model to Fill the Gap of Very Intense Exercise in Very High-Risk Patients
4.2. Improved Risk Profile in Heavily Trained Rats Is Not Paralleled by Vascular Prevention
4.3. Moderate Intensity Exercise Yields Larger Benefits in Preventing Obesity-Induced Cardiac Remodeling
4.4. Clinical Implications
4.5. Limitations
5. Conclusions
Supplementary Materials
Author Contributions
Funding
Institutional Review Board Statement
Informed Consent Statement
Data Availability Statement
Conflicts of Interest
References
- Matsushita, K.; van der Velde, M.; Astor, B.C.; Woodward, M.; Levey, A.S.; Tonelli, M.; Hemmelgarn, B.; Coresh, J.; Wang, Y.; Atkins, R.C.; et al. Association of Estimated Glomerular Filtration Rate and Albuminuria with All-Cause and Cardiovascular Mortality: A Collaborative Meta-Analysis of General Population Cohorts. Lancet 2010, 375, 2073–2081. [Google Scholar] [CrossRef] [PubMed]
- Elagizi, A.; Kachur, S.; Carbone, S.; Lavie, C.J.; Blair, S.N. A Review of Obesity, Physical Activity, and Cardiovascular Disease. Curr. Obes. Rep. 2020, 9, 571–581. [Google Scholar] [CrossRef] [PubMed]
- Xu, X.; Zhao, W.; Lao, S.; Wilson, B.S.; Erikson, J.M.; Zhang, J.Q. Effects of Exercise and L-Arginine on Ventricular Remodeling and Oxidative Stress. Med. Sci. Sport. Exerc. 2010, 42, 346–354. [Google Scholar] [CrossRef] [PubMed]
- Garber, C.E.; Blissmer, B.; Deschenes, M.R.; Franklin, B.A.; Lamonte, M.J.; Lee, I.-M.; Nieman, D.C.; Swain, D.P. Quantity and Quality of Exercise for Developing and Maintaining Cardiorespiratory, Musculoskeletal, and Neuromotor Fitness in Apparently Healthy Adults. Med. Sci. Sport. Exerc. 2011, 43, 1334–1359. [Google Scholar] [CrossRef] [PubMed]
- Guasch, E.; Mont, L. Diagnosis, Pathophysiology, and Management of Exercise-Induced Arrhythmias. Nat. Rev. Cardiol. 2017, 14, 88–101. [Google Scholar] [CrossRef] [PubMed]
- Aengevaeren, V.L.; Mosterd, A.; Braber, T.L.; Prakken, N.H.J.J.; Doevendans, P.A.; Grobbee, D.E.; Thompson, P.D.; Eijsvogels, T.M.H.H.; Velthuis, B.K. Relationship between Lifelong Exercise Volume and Coronary Atherosclerosis in Athletes. Circulation 2017, 136, 138–148. [Google Scholar] [CrossRef]
- Merghani, A.; Maestrini, V.; Rosmini, S.; Cox, A.T.; Dhutia, H.; Bastiaenan, R.; David, S.; Yeo, T.J.; Narain, R.; Malhotra, A.; et al. Prevalence of Subclinical Coronary Artery Disease in Masters Endurance Athletes with a Low Atherosclerotic Risk Profile. Circulation 2017, 136, 126–137. [Google Scholar] [CrossRef]
- DeFina, L.F.; Radford, N.B.; Barlow, C.E.; Willis, B.L.; Leonard, D.; Haskell, W.L.; Farrell, S.W.; Pavlovic, A.; Abel, K.; Berry, J.D.; et al. Association of All-Cause and Cardiovascular Mortality with High Levels of Physical Activity and Concurrent Coronary Artery Calcification. JAMA Cardiol. 2019, 4, 174–181. [Google Scholar] [CrossRef]
- Rubies, C.; Batlle, M.; la Garza, M.S.-D.; Dantas, A.-P.; Jorba, I.; Fernandez, G.; Sangüesa, G.; Abuli, M.; Brugada, J.; Sitges, M.; et al. Long-Term Strenuous Exercise Promotes Vascular Injury by Selectively Damaging the Tunica Media: Experimental Evidence. JACC Basic Transl. Sci. 2022, 7, 681–693. [Google Scholar] [CrossRef]
- Armstrong, M.E.G.; Green, J.; Reeves, G.K.; Beral, V.; Cairns, B.J. Million Women Study Collaborators Frequent Physical Activity May Not Reduce Vascular Disease Risk as Much as Moderate Activity: Large Prospective Study of Women in the United Kingdom. Circulation 2015, 131, 721–729. [Google Scholar] [CrossRef]
- La Gerche, A.; Heidbüchel, H.; Burns, A.T.; Mooney, D.J.; Taylor, A.J.; Pfluger, H.B.; Inder, W.J.; MacIsaac, A.I.; Prior, D.L. Disproportionate Exercise Load and Remodeling of the Athlete’s Right Ventricle. Med. Sci. Sport. Exerc. 2011, 43, 974–981. [Google Scholar] [CrossRef]
- Cerqueira, É.; Marinho, D.A.; Neiva, H.P.; Lourenço, O. Inflammatory Effects of High and Moderate Intensity Exercise—A Systematic Review. Front. Physiol. 2020, 10, 1550. [Google Scholar] [CrossRef]
- Aschar-Sobbi, R.; Izaddoustdar, F.; Korogyi, A.S.; Wang, Q.; Farman, G.P.; Yang, F.; Yang, W.; Dorian, D.; Simpson, J.A.; Tuomi, J.M.; et al. Increased Atrial Arrhythmia Susceptibility Induced by Intense Endurance Exercise in Mice Requires TNFα. Nat. Commun. 2015, 6, 6018. [Google Scholar] [CrossRef] [PubMed]
- Supruniuk, E.; Górski, J.; Chabowski, A. Endogenous and Exogenous Antioxidants in Skeletal Muscle Fatigue Development during Exercise. Antioxidants 2023, 12, 501. [Google Scholar] [CrossRef] [PubMed]
- Guasch, E.; Nattel, S. Ageing, Comorbidities, and the Complex Determinants of Atrial Fibrillation in Athletes. Eur. Heart J. 2021, 42, 3526–3528. [Google Scholar] [CrossRef] [PubMed]
- Cabiati, M.; Raucci, S.; Liistro, T.; Belcastro, E.; Prescimone, T.; Caselli, C.; Matteucci, M.; Iozzo, P.; Mattii, L.; Giannessi, D.; et al. Impact of Obesity on the Expression Profile of Natriuretic Peptide System in a Rat Experimental Model. PLoS ONE 2013, 8, e72959. [Google Scholar] [CrossRef] [PubMed]
- De Bosscher, R.; Dausin, C.; Claus, P.; Bogaert, J.; Dymarkowski, S.; Goetschalckx, K.; Ghekiere, O.; Van De Heyning, C.M.; Van Herck, P.; Paelinck, B.; et al. Lifelong Endurance Exercise and Its Relation with Coronary Atherosclerosis. Eur. Heart J. 2023, 44, 2388–2399. [Google Scholar] [CrossRef] [PubMed]
- Fiske, W.D.; Blouin, R.A.; Mitchell, B.; McNamara, P.J. Renal Function in the Obese Zucker Rat. Int. J. Obes. 1986, 10, 175–183. [Google Scholar] [PubMed]
- Cersosimo, E.; DeFronzo, R.A. Insulin Resistance and Endothelial Dysfunction: The Road Map to Cardiovascular Diseases. Diabetes Metab. Res. Rev. 2006, 22, 423–436. [Google Scholar] [CrossRef]
- Henriksen, E.J. Invited Review: Effects of Acute Exercise and Exercise Training on Insulin Resistance. J. Appl. Physiol. 2002, 93, 788–796. [Google Scholar] [CrossRef]
- Knowler, W.C.; Barrett-Connor, E.; Fowler, S.E.; Hamman, R.F.; Lachin, J.M.; Walker, E.A.; Nathan, D.M.; Diabetes Prevention Program Research Group. Reduction in the Incidence of Type 2 Diabetes with Lifestyle Intervention or Metformin. N. Engl. J. Med. 2002, 346, 393–403. [Google Scholar] [CrossRef] [PubMed]
- Gimbrone, M.A., Jr.; García-Cardeña, G. Endothelial Cell Dysfunction and the Pathobiology of Atherosclerosis. Circ. Res 2016, 118, 620–636. [Google Scholar] [CrossRef] [PubMed]
- Koike, K.; Satoh, M.; Kanai, S.; Ohtsuki, H.; Takayanagi, I. Age-Related Changes in Alpha-Adrenoceptor-Mediated Blood Pressure in the Rat: Relationship between the Potency for Phenylephrine and the Maximum Number of Binding Sites. Pharmacology 1996, 52, 16–24. [Google Scholar] [CrossRef]
- Meyer, M.R.; Fredette, N.C.; Barton, M.; Prossnitz, E.R. Prostanoid-Mediated Contractions of the Carotid Artery Become Nox2-Independent with Aging. Age 2015, 37, 9806. [Google Scholar] [CrossRef] [PubMed]
- Ren, B.; Qin, W.; Wu, F.; Wang, S.; Pan, C.; Wang, L.; Zeng, B.; Ma, S.; Liang, J. Apigenin and Naringenin Regulate Glucose and Lipid Metabolism, and Ameliorate Vascular Dysfunction in Type 2 Diabetic Rats. Eur. J. Pharmacol. 2016, 773, 13–23. [Google Scholar] [CrossRef] [PubMed]
- Battault, S.; Singh, F.; Gayrard, S.; Zoll, J.; Reboul, C.; Meyer, G. Endothelial Function Does Not Improve with High-Intensity Continuous Exercise Training in SHR: Implications of ENOS Uncoupling. Hypertens. Res. 2016, 39, 70–78. [Google Scholar] [CrossRef]
- DeVallance, E.; Branyan, K.W.; Lemaster, K.C.; Anderson, R.; Marshall, K.L.; Olfert, I.M.; Smith, D.M.; Kelley, E.E.; Bryner, R.W.; Frisbee, J.C.; et al. Exercise Training Prevents the Perivascular Adipose Tissue-Induced Aortic Dysfunction with Metabolic Syndrome. Redox Biol. 2019, 26, 101285. [Google Scholar] [CrossRef]
- Koenen, M.; Hill, M.A.; Cohen, P.; Sowers, J.R. Obesity, Adipose Tissue and Vascular Dysfunction. Circ. Res. 2021, 128, 951–968. [Google Scholar] [CrossRef]
- Lopez-Candales, A.; Burgos, P.M.H.; Hernandez-Suarez, D.F.; Harris, D. Linking Chronic Inflammation with Cardiovascular Disease: From Normal Aging to the Metabolic Syndrome. J. Nat. Sci. 2017, 3, e341. [Google Scholar]
- La Gerche, A.; Inder, W.J.; Roberts, T.J.; Brosnan, M.J.; Heidbuchel, H.; Prior, D.L. Relationship between Inflammatory Cytokines and Indices of Cardiac Dysfunction Following Intense Endurance Exercise. PLoS ONE 2015, 10, e0130031. [Google Scholar] [CrossRef]
- Alpert, M.A.; Omran, J.; Bostick, B.P. Effects of Obesity on Cardiovascular Hemodynamics, Cardiac Morphology, and Ventricular Function. Curr. Obes. Rep. 2016, 5, 424–434. [Google Scholar] [CrossRef] [PubMed]
- Cavalera, M.; Wang, J.; Frangogiannis, N.G. Obesity, Metabolic Dysfunction, and Cardiac Fibrosis: Pathophysiological Pathways, Molecular Mechanisms, and Therapeutic Opportunities. Transl. Res. 2014, 164, 323–335. [Google Scholar] [CrossRef] [PubMed]
- Nadal-Ginard, B.; Mahdavi, V. Molecular Basis of Cardiac Performance. Plasticity of the Myocardium Generated through Protein Isoform Switches. J. Clin. Investig. 1989, 84, 1693–1700. [Google Scholar] [CrossRef] [PubMed]
- Krenz, M.; Robbins, J. Impact of Beta-Myosin Heavy Chain Expression on Cardiac Function during Stress. J. Am. Coll. Cardiol. 2004, 44, 2390–2397. [Google Scholar] [CrossRef] [PubMed]
- Krüger, M.; Linke, W.A. Titin-Based Mechanical Signalling in Normal and Failing Myocardium. J. Mol. Cell. Cardiol. 2009, 46, 490–498. [Google Scholar] [CrossRef] [PubMed]
- van Heerebeek, L.; Borbély, A.; Niessen, H.W.M.; Bronzwaer, J.G.F.; van der Velden, J.; Stienen, G.J.M.; Linke, W.A.; Laarman, G.J.; Paulus, W.J. Myocardial Structure and Function Differ in Systolic and Diastolic Heart Failure. Circulation 2006, 113, 1966–1973. [Google Scholar] [CrossRef]
- Rafalski, K.; Abdourahman, A.; Edwards, J.G. Early Adaptations to Training: Upregulation of Alpha-Myosin Heavy Chain Gene Expression. Med. Sci. Sport. Exerc. 2007, 39, 75–82. [Google Scholar] [CrossRef]
- Oláh, A.; Mátyás, C.; Kellermayer, D.; Ruppert, M.; Barta, B.A.; Sayour, A.A.; Török, M.; Koncsos, G.; Giricz, Z.; Ferdinandy, P.; et al. Sex Differences in Morphological and Functional Aspects of Exercise-Induced Cardiac Hypertrophy in a Rat Model. Front. Physiol. 2019, 10, 889. [Google Scholar] [CrossRef]
- Sanz-de la Garza, M.; Rubies, C.; Batlle, M.; Bijnens, B.H.; Mont, L.; Sitges, M.; Guasch, E. Severity of Structural and Functional Right Ventricular Remodeling Depends on Training Load in an Experimental Model of Endurance Exercise. Am. J. Physiol. Heart Circ. Physiol. 2017, 313, H459–H468. [Google Scholar] [CrossRef]
- Benito, B.; Gay-Jordi, G.; Serrano-Mollar, A.; Guasch, E.; Shi, Y.; Tardif, J.-C.C.; Brugada, J.; Nattel, S.; Mont, L. Cardiac Arrhythmogenic Remodeling in a Rat Model of Long-Term Intensive Exercise Training. Circulation 2011, 123, 13–22. [Google Scholar] [CrossRef]
- Möhlenkamp, S.; Lehmann, N.; Breuckmann, F.; Bröcker-Preuss, M.; Nassenstein, K.; Halle, M.; Budde, T.; Mann, K.; Barkhausen, J.; Heusch, G.; et al. Running: The Risk of Coronary Events: Prevalence and Prognostic Relevance of Coronary Atherosclerosis in Marathon Runners. Eur. Heart J. 2008, 29, 1903–1910. [Google Scholar] [CrossRef] [PubMed]
- Mons, U.; Hahmann, H.; Brenner, H. A Reverse J-Shaped Association of Leisure Time Physical Activity with Prognosis in Patients with Stable Coronary Heart Disease: Evidence from a Large Cohort with Repeated Measurements. Heart 2014, 100, 1043–1049. [Google Scholar] [CrossRef] [PubMed]
- Williams, P.T.; Thompson, P.D. Increased Cardiovascular Disease Mortality Associated with Excessive Exercise in Heart Attack Survivors. Mayo Clin. Proc. 2014, 89, 1187–1194. [Google Scholar] [CrossRef] [PubMed]









| LogEC50 | Emax | |||||||||
|---|---|---|---|---|---|---|---|---|---|---|
| SED | MOD | INT | CTL | ANOVA (Omnibus p) | SED | MOD | INT | CTL | ANOVA (Omnibus p) | |
| CCH | −6.33 ± 0.10 ### | −7.04 ± 0.08 *** | −6.49 ± 0.07 *** | −6.51 ± 0.06 | <0.0001 | −89.54 ± 4.43 | −101.98 ± 3.36 | −95.67 ± 3.49 | −97.48 ± 2.99 | 0.13 |
| CCH + LNMMA | −5.40 ± 0.24 | −5.86 ± 0.14 | −5.86 ± 0.14 | −5.48 ± 0.12 | 0.11 | −44.91 ± 7.57 | −51.43 ± 4.15 | −46.47 ± 3.74 | −46.22 ± 3.99 | 0.33 |
| SNP + LNMMA | −7.97 ± 0.06 *,# | −7.76 ± 0.04 | −7.87 ± 0.05 | −7.76 ± 0.06 | 0.02 | −111.54 ± 2.27 * | −103.62 ± 1.46 * | −102.51 ± 1.81 * | −130.77 ± 2.94 | <0.0001 |
| CCH + TEMPOL | −6.25 ± 0.13 *,###,& | −6.87 ± 0.08 | −6.79 ± 0.06 & | −6.64 ± 0.07 | 0.0003 | −84.83 ± 5.82 | −95.03 ± 3.21 | −86.48 ± 2.53 | −95.89 ± 3.06 | 0.10 |
| PHE | −6.27 ± 0.11 **,# | −6.02 ± 0.07 *** | −6.17 ± 0.13 *** | −6.98 ± 0.08 | <0.0001 | 120.90 ± 7.01 | 118.39 ± 4.77 | 113.65 ± 7.93 | 103.39 ± 3.59 | 0.26 |
| PHE + LNMMA | −6.96 ± 0.07 ** | −6.98 ± 0.04 *** | −7.01 ± 0.09 ** | −7.42 ± 0.07 | 0.0005 | 197.92 ± 6.31 | 205.10 ± 3.92 | 182.37 ± 6.88 *,# | 206.53 ± 5.60 | 0.01 |
| PHE + TEMPOL | −6.04 ± 0.09 *** | −6.02 ± 0.08 *** | −6.06 ± 0.11 *** | −6.85 ± 0.05 | <0.0001 | 103.24 ± 5.16 | 122.47 ± 5.28 | 124.63 ± 7.51 | 122.65 ± 2.96 | 0.14 |
Disclaimer/Publisher’s Note: The statements, opinions and data contained in all publications are solely those of the individual author(s) and contributor(s) and not of MDPI and/or the editor(s). MDPI and/or the editor(s) disclaim responsibility for any injury to people or property resulting from any ideas, methods, instructions or products referred to in the content. |
© 2023 by the authors. Licensee MDPI, Basel, Switzerland. This article is an open access article distributed under the terms and conditions of the Creative Commons Attribution (CC BY) license (https://creativecommons.org/licenses/by/4.0/).
Share and Cite
Meza-Ramos, A.; Alcarraz, A.; Lazo-Rodriguez, M.; Sangüesa, G.; Banon-Maneus, E.; Rovira, J.; Ramirez-Bajo, M.J.; Sitges, M.; Mont, L.; Ventura-Aguiar, P.; et al. High-Intensity Exercise Promotes Deleterious Cardiovascular Remodeling in a High-Cardiovascular-Risk Model: A Role for Oxidative Stress. Antioxidants 2023, 12, 1462. https://doi.org/10.3390/antiox12071462
Meza-Ramos A, Alcarraz A, Lazo-Rodriguez M, Sangüesa G, Banon-Maneus E, Rovira J, Ramirez-Bajo MJ, Sitges M, Mont L, Ventura-Aguiar P, et al. High-Intensity Exercise Promotes Deleterious Cardiovascular Remodeling in a High-Cardiovascular-Risk Model: A Role for Oxidative Stress. Antioxidants. 2023; 12(7):1462. https://doi.org/10.3390/antiox12071462
Chicago/Turabian StyleMeza-Ramos, Aline, Anna Alcarraz, Marta Lazo-Rodriguez, Gemma Sangüesa, Elisenda Banon-Maneus, Jordi Rovira, Maria Jose Ramirez-Bajo, Marta Sitges, Lluís Mont, Pedro Ventura-Aguiar, and et al. 2023. "High-Intensity Exercise Promotes Deleterious Cardiovascular Remodeling in a High-Cardiovascular-Risk Model: A Role for Oxidative Stress" Antioxidants 12, no. 7: 1462. https://doi.org/10.3390/antiox12071462
APA StyleMeza-Ramos, A., Alcarraz, A., Lazo-Rodriguez, M., Sangüesa, G., Banon-Maneus, E., Rovira, J., Ramirez-Bajo, M. J., Sitges, M., Mont, L., Ventura-Aguiar, P., Batlle, M., & Guasch, E. (2023). High-Intensity Exercise Promotes Deleterious Cardiovascular Remodeling in a High-Cardiovascular-Risk Model: A Role for Oxidative Stress. Antioxidants, 12(7), 1462. https://doi.org/10.3390/antiox12071462

