Abstract
The resurgence of mead, a honey-based fermented beverage, is attributed to the increasing consumption of fermented foods and beverages, driven by its distinct flavors and perceived health benefits. This study investigates the influence of different yeast strains, namely Saccharomyces cerevisiae var. bayanus, and Torulaspora delbrueckii, on the volatile and phenolic compounds of these beverages. Analytical techniques, including HPLC-DAD and GS/MS, were employed to analyze the chemical composition of the beverages. ANOVA analysis of variance was conducted to assess differences in the volatile and phenolic compounds. The findings reveal that yeast selection significantly impacts the chemical profiles of the beverages. Saccharomyces cerevisiae fermentation preserves rosehip-specific flavonoids and phenolic acids. Sequential fermentation with Torulaspora delbrueckii demonstrated proficiency in generating esters, contributing to fruity and floral aromas in the beverages. This study investigates the importance of yeast selection in shaping the chemical composition of rosehip mead, providing insights into the distinct characteristics conferred by different yeast strains. By optimizing yeast selection and fermentation techniques, the overall quality and diversity of these beverages can be enhanced.
1. Introduction
Rosehip (Rosa canina L.) is a pseudofruit derived from the rose plant, scientifically recognized for its abundance of polyphenols, vitamin C, and a diverse array of bioactive compounds [1,2,3]. Most often found as a wild shrub, Rosa canina L. is now gaining popularity as an industrial crop [4]. It is indigenous to Europe, Northwest Africa, and Western Asia, and holds a prominent position in traditional medicine for its profound prophylactic and therapeutic effects against a range of ailments. Scientific evidence supports the potent anti-inflammatory [5], antioxidant [6], and antiobesogenic activities [7].
Mead is defined as an alcoholic beverage obtained through the fermentation of a diluted honey solution by yeast, with an ethanol content ranging from 4 to 14% (v/v) at 20 °C [8], with the possibility of incorporating additional ingredients such as fruits, herbs, or spices [9]. The manufacturing process of mead typically involves fermenting a diluted honey solution using yeast, resulting in the production of an alcoholic beverage [10]. Fermentation, a pivotal stage, significantly affects the chemical composition and quality of mead, with outcomes influenced by various factors including fermentation conditions, yeast strains, and technological treatments [11]. The presence of valuable compounds, such as sugars, organic acids, vitamins, minerals, and antioxidants, contribute to the nutritional and sensory properties of meads [12].
Mead exhibits promising functionalities owing to its intricate chemical composition. Notably, meads have demonstrated noteworthy antioxidant properties attributed to the presence of polyphenolic compounds and other bioactive constituents derived from added ingredients such as rosehips [13]. These constituents, encompassing proanthocyanidins, anthocyanins, flavonoids, and phenolic acids, contribute to the antioxidant, anti-inflammatory, and antiviral activities associated with mead consumption [14]. Moreover, research efforts have focused on optimizing mead production parameters, particularly investigating manufacturing techniques and exploring the impacts of mixed fermentations utilizing diverse yeast strains on the composition and antioxidant properties of mead [15].
Saccharomyces cerevisiae has played a crucial role in the production of alcoholic beverages with an extensive history deeply rooted in the area of fermentation, spanning over eight millennia. Its fermentation process yields a diverse range of flavor compounds, including alcohols, aldehydes, organic acids, esters, organic sulfides, and carbonyl compounds, which greatly influence the sensory characteristics and overall quality of fermented foods and beverages [16,17]. This intricate balance of low-molecular-weight compounds serves as a unique organoleptic signature, distinguishing specific products and brands [18].
In winemaking, Saccharomyces bayanus, a yeast species closely related to other Saccharomyces strains, demonstrates distinct oenological properties and the ability to synthesize volatile compounds [19]. Notably, S. bayanus exhibits heightened flavor intensity, producing significant quantities of compounds such as 2-phenylethanol, ethyl lactate, and acetate esters [20]. By leveraging the contributions of S. bayanus, winemakers can enhance sensory attributes and augment aromatic complexity, particularly through the development of floral, fruity, and spicy notes associated with 2-phenylethanol and its esters [21].
Another noteworthy yeast species, Torulaspora delbrueckii, has garnered attention in winemaking due to its potential for elevating wine quality. T. delbrueckii displays desirable characteristics such as low acetic acid production, reduced ethanol concentrations, increased glycerol content, and enhanced mouthfeel properties [22]. Moreover, T. delbrueckii positively influences wine aromatics by promoting the formation of fruity esters, thiols, and terpenes while mitigating higher alcohol levels [23].
Traditionally, fermentation has relied on monocultures of yeast strains to ensure consistent aroma profiles and a relatively high ethyl alcohol content. However, Saccharomyces species or alternative Saccharomyces strains have been exploder in the last decade. This pursuit aims to capture characteristic flavors, higher concentrations of desirable esters, and heightened aroma complexity [23,24]. Spontaneous fermentation, initiated by non-Saccharomyces yeasts such as T. delbrueckii, followed by the contribution of Saccharomyces cultures, has emerged as a viable approach to achieve these desired sensory outcomes [25].
Despite its historical significance and prevalence in Eastern European countries, mead currently lags behind other alcoholic beverages in terms of popularity, underscoring the necessity for further scientific exploration of its properties and potential functionalities [26]. According to a market survey published in 2022, the mead key consumer countries are the United States, Canada, China, Germany, and the United Kingdom; with global year-over-year growth of 6.7%, the mead popularity is continuously increasing [27].
China ranks as the first worldwide honey producer, followed by the European Union, with Romania, Spain, Hungary, Germany, Italy, Greece, France, and Poland, as the most representative countries in this sector [28]. According to Honey Market Presentation Expert Group for Agricultural Markets (2023), the imported honey price increased, ranging from 1.58 Euro/kg (in China) to 4.27 Euro/kg (in the U.K.), making the production of mead questionable in terms of economic sustainability. Still, Poland, Estonia, and Romania are the top three honey exports EU state members to the U.K., each with 1000, 867, and 514 tons, respectively.
National supporting programs for the apiculture sector applied in the EU state members help to increase the production of honey and honeybee products and indirectly offer benefits for agriculture as well. This way, new opportunities may arise for the local producers, such as producing sustainable value-added honeybee-based products. Moreover, the rosehip, presently an underutilized and sustainably grown fruit, also possesses great potential to generate value-added potentially functional products.
Our first objective was to develop a rosehip mead based on local ingredients using Saccharomyces and non-Saccharomyces yeast strains as single strain and co-fermented experimental variants, respectively. Second, we investigated the compositional analysis of rosehip mead in terms of volatile and phenolic compounds, amino acids, organic acids, and glucides. This investigation contributes to the broader understanding of yeast-driven fermentation and highlights the potential of specific yeast strains in optimizing the chemical attributes of rosehip mead.
2. Materials and Methods
This study utilized multifloral honey sourced from a local beekeeper located in close proximity to Piatra Neamt (46°56′41.9″ N, 26°22′17.4″ E) in Northeast Romania. The honey, derived from a combination of acacia (Robinia pseudoacacia), linden (Tilia spp.), and rape (Brassica napus) flowers, exhibited a Brix value of 78.3, indicating its high sugar content.
Fully ripened Rosa canina L. fruits, commonly known as rosehips, were harvested from the same region in October 2022. The quality of the fruits was assessed using a DR 201-95 refractometer (Kruss, Hamburg, Germany), which determined a Brix value of 31.7 °Brix. To prepare the rosehip component for subsequent stages of mead production, the fruits were crushed and added to the wort in a proportion of 1:6 (w/v).
For the mead production process, three yeast strains were employed: S. cerevisiae (var. bayanus) (Lalvin DV10TM, Lallemand, Montreal, QC, Canada) (V1), S. cerevisiae (var. bayanus) (Lalvin EC 1118®, Lallemand, Canada) (V2), and T. delbrueckii (BiovidaTM TD291, Lallemand, Canada) (V3 and V4).
The multifloral honey utilized in this study underwent a purification procedure to ensure its clarity and purity. A 15 g:100 mL ratio of honey to natural water was employed, followed by centrifugation at 10,000× g for 10 min to eliminate any impurities and achieve optimal clarity and purity. Additionally, the diluted honey underwent a thermic treatment at 80 °C to mitigate the risk of microbial contamination. To assess the initial composition of the honey wort prior to fermentation, its Brix value was determined using a refractometer (DR 201-95, Kruss, Germany), resulting in a measurement of 10 °Brix. The total acidity of the honey wort was quantified utilizing standard analytical methods, yielding a value of 2.68 g/L tartaric acid. Experimental standards were maintained; all procedures conducted in triplicate to ensure precision and reproducibility.
The reagents used in this study included HPLC-grade acetonitrile (Merck, Darmstadt, Germany), ultrapure water purified with the Direct-Q UV system (Millipore, Burlington, MA, USA), chlorogenic and gallic acid standards (>98% HPLC), rutin, and catechin (>99% HPLC) sourced from Sigma (St. Louis, MO, USA), glucose and fructose standards (purity 99%), oxalic, citric, malic, succinic, lactic, acetic acids, sorbitol, and ethanol alcohols (purity > 99%) obtained from Sigma-Aldrich (Taufkirchen, Germany), and 0.5 M sulfuric acid (Chempur, Piekary Śląskie, Poland). The water used in the experiments was also ultrapure and purified using the Direct-Q UV system from Millipore (USA).
2.1. Experimental Design
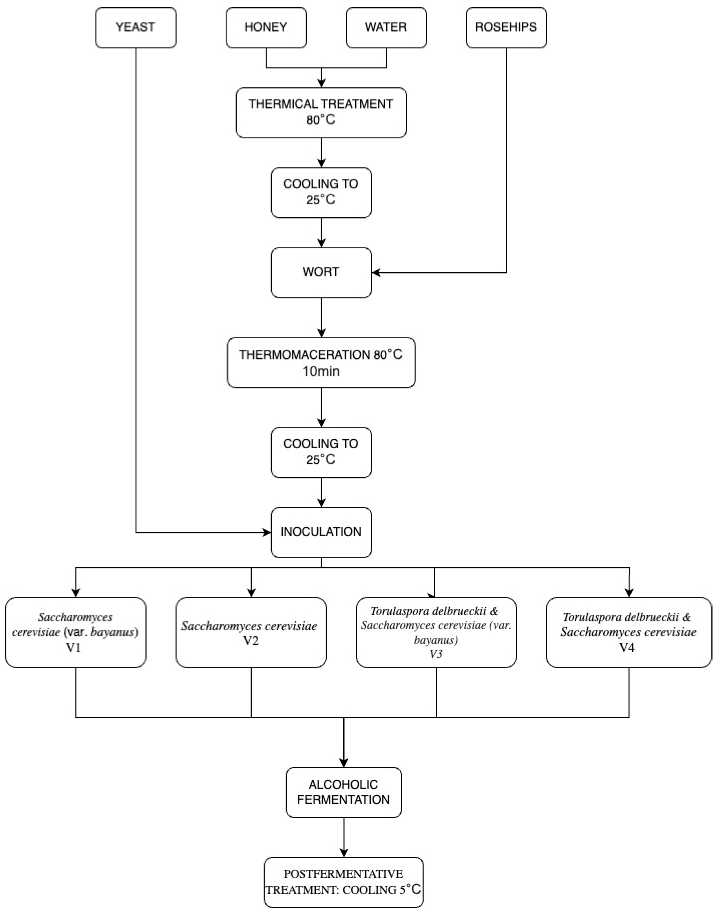
The production of mead (Figure 1) commenced with the preparation of wort. The honey wort was subjected to thermal maceration at 80 °C for 10 min, using a rosehip-to-honey wort ratio of 1:6 (w/v). Following the thermal treatment, the mixture was cooled to 30 °C and inoculated with various yeast species.
Figure 1.
Mead production experimental design and process flow.
The fermentation process involved both single-strain fermentation and sequential fermentations. The single-strain fermentation included S. cerevisiae (var. bayanus) (V1) and S. cerevisiae (V2). For the sequential fermentation, the initial inoculation consisted of T. delbrueckii, followed by a second inoculation after 24 h with S. cerevisiae (var. bayanus) (V3) and S. cerevisiae (V4).
Preceding each experiment, a 25 g starter culture was activated by inoculating it with 250 mL of medium at 30 °C. After a cooling period of 15 min, the inoculum was introduced at a dosage of 24 g/L of dry yeast, containing an initial population of 5 × 106 viable cells/mL, adhering to established technical guidelines. To prevent thermal shock and facilitate the acclimation of the culture to the lower fermentation temperature, constant mixing was employed by combining the inoculum with an equal volume of must. Fermentations were conducted in sterile 500 mL flasks, filled to 2/3 of their volume, and maintained at a stable temperature of 5 °C without agitation. The progress of fermentation was monitored throughout the experimental duration, which spanned a period of 31 days. Upon completion of alcoholic fermentation, the mead was decanted, collected, and promptly stored at 5 °C for subsequent analysis and evaluation.
2.2. Total Phenolic Content and Antioxidant Activity
TPC was determined according to [29] with some modifications by the spectrophotometric Folin–Ciocalteu method with absorbance in the Vis domain at a wavelength λ of 725 nm. TPC was expressed in relation to a calibration curve with Gallic acid of different concentrations: 1.25 mg/mL, 1 mg/mL, 0.75 mg/mL, 0.50 mg/mL, and 0.25 mg/mL. To plot the calibration curve, the absorbances were read according to Gallic acid concentrations. The calibration curve was: y = 0.715517x + 0.000000, having R2 = 0.99993.
In a 16 mL calibration flask, 0.1 mL of sample and 0.5 mL of FC reagent were added. After shaking the mixture for 4 min, 1.5 mL of sodium carbonate solution (7.5%) was added. Water was used to bring the solution to volume (1.9 mL). The samples were left in the dark for 2 h, and then the absorbance was measured at a wavelength λ of 725 nm with a UV/visible spectrophotometer Schimadzu 1900 (Shimadzu Corporation, Kyoto, Japan). The total quantity of polyphenols was expressed in mg Gallic acid equivalents (GAE)/100 mL product.
The antioxidant activity was determined by using the radical DPPH (2,2-diphenyl-1-picrylhydrazyl) scavenging capacity assay as described by [30].
The samples’ free radical scavenging activity was assessed in comparison to the effects of standard solutions of ethanol Trolox (6-hydroxy-2,5,7,8-tetramethylchroman-2-carboxylic acid) (25–800 µM/mL). The obtained calibration curve had the following equation: y = −0.00104911x + 0.929809 and R2 = 0.99447. The samples (0.15 mL) were mixed with DPPH solution (2.85 mL), kept in the dark at ambient temperature, and the absorbance of the mixtures was recorded at 515 nm after exactly 60 min against methanol as blank. The antioxidant activity was calculated using the Trolox calibration curve.
2.3. Volatile Compounds by GS/MS Analysis
Gas chromatographic analysis of volatile compounds was performed using a GC-MS Shimadzu QP 2010 PLUS Mass Spectrometer coupled with Gas Chromatograph (Shimadzu equipped with an AOC-20i+s injector and a highly polar polyethylene glycol stationary phase MS capillary column (30 m × 0.25 mm, 0.25 µm film thickness, ZB-Wax Phenomenex) [31]. The temperature of the injector and the MS transfer line was set to 220 °C. The starting oven temperature was 40 °C, for 5 min, then programmed to rise from 40 °C to 220 °C, at 4 °C/min, and held at this temperature for 15 min. The carrier gas was helium at a constant flow rate of 0.8 mL/min. The injection volume was 1 µL, made in split mode (20:1) at 220 °C. The mass spectral detector was a quadrupole mass spectrometer operated in the full spectral acquisition mode. The mass spectrometer was equipped with an electron ionization source, which was operated with an electron energy of 70 eV.
2.4. Odour Activity Values
The odor activity value (OAV) is a measure of importance of a specific compound to the odor of a sample. The OAVs were calculated for the most abundant volatile compound found in analyzed meads. OAVs were obtained by dividing the concentration of the compound by its odor threshold found in the literature [12,15,32,33,34,35].
2.5. Phenolic Compounds by HPLC-DAD ESI+
According to [36], the phenolic characteristics were performed using HPLC-DAD ESI+. The experiments were filtrated through the Chromafil Xtra nylon filter of 0.45 µm and 20 μL and further injected into the HPLC system. The HPLC Agilent 1200 system was equipped with a quaternary pump, solvent degasser, autosampler, and UV-Vis detector with a photodiode (DAD), coupled with a single quadrupole mass detector (MS) Agilent model 6110 (Agilent Technologies, CA, USA). Compound separation was performed on a Kinetex XB C18 column, size 4.6 × 150 mm, with 5 μm particles (Phenomenex, Torrance, CA, USA), using the mobile phases (A) water + 0.1% acetic acid and (B) acetonitrile + 0.1% acetic acid in the gradient below, for 30 min, at a temperature of 250 °C, at a flow rate of 0.5 mL/min. Gradient (expressed as % B): 0 min, 5% B; 0–2 min, 5% B; 2–18 min, 5–40% B; 18–20 min, 40–90% B; 20–24 min, 90% B; 24–25 min, 90–5% B; 25–30 min, and 5% B. Spectral values were recorded in the 200–600 nm range for all peaks. Chromatograms were recorded at wavelengths λ = 280 and 340 nm. For the MS the ESI positive full scan ionization mode was used under the following working conditions: capillary voltage 3000 V, temperature 3500 C, nitrogen flow 7 l/min, and m/z 120–1200. All experiments were conducted in triplicate and the reported data are mean values. The obtained concentrations of the most abundant volatile compounds were divided by the odor threshold values derived from the information available in the literature. Concentration data were translated into odor activity values (OAV), which were then used to evaluate the contribution of each volatile compound to the aromatic profile of the mead.
2.6. Organic Acids, Glucides and Alcoholic Compounds by HPLC-RID
The organic acids, glucides, and alcoholic compounds characteristics were performed using HPLC-DAD ESI+. The samples were filtered through the Chromafil Xtra nylon filter of 0.45 µm and 20 μL and further injected into the HPLC system. Agilent 1200 HPLC system equipped with a quaternary pump, solvent degasser, and manual injector coupled with a refractive index detector (RID) (Agilent Technologies, Santa Clara, CA, USA) was used for the separation and quantification of carbohydrates, organic acids, alcohols. Compound separation was performed on a Polaris Hi-Plex H column, 300 × 7.7 mm (Agilent Technologies, Santa Clara, CA, USA), using 5 mM H2SO4 mobile phase at a flow rate of 0.6 mL/min, column temperature T = 800 °C, and RID temperature T = 35 °C. Elution of the compounds was performed for 25 min. Data acquisition and interpretation of the results were performed using OpenLab-ChemStation C.01.09[144] software (Agilent Technologies, Santa Clara, CA, USA). The identification of compounds in the analyzed samples was conducted by comparing the retention times with those of standard compounds. Data acquisition and interpretation of results were conducted using Agilent ChemStation B.02.01-SR2[260] software. All experiments were conducted in triplicate and the reported data are mean values.
2.7. Amino Acids Compounds by Gas-Chromatography
The experiments were analyzed by gas chromatography using Phenomenex EZ:Faast™ kit based the procedure previously followed by [37] with some modifications. The amino acids were extracted from 100 µL of sample and norvaline was used as the internal standard. The kit contains 2 vials of standard AA solutions, a column, reagents, and materials necessary for solid phase extraction and derivatization. Standard solution 1 a mixture of 23 AA: AAA (α-aminoadipic acid), ABA (α-aminobutyric acid), Ala (alanine), Aile (allo-isoleucine), Asp (aspartic acid), βAIB (β-aminoisobutyric acid), C-C (cystine-cystine), Glu (glutamic acid), Gly (glycine), His (histidine), Hyp (4-hydroxyproline), Ile (isoleucine), Leu (leucine), Lys (lysine), Met (methionine), Orn (ornitine), Phe (phenylalanine), Pro (proline), Sar (sarcosine), Ser (serine), Thr (threonine), Tyr (tyrosine), and Val (valine). Standard solution 2 contains the mixture of unstable in acid solution AA: Asn (asparagine), Gln (glutamine), and Trp (tryptophan). Calibration was made for all the amino acids, and the correlation coefficients of all calibration curves were higher than 0.993. An Agilent 6890 N with a flame ionisation detector (FID) was used for the analytical investigation. The column was a Zebron ZBAAA 10 m × 0.25 mm capillary GC column. The column oven temperature programme was: 30 °C/min from 110° to 320 °C. The FID detector temperature was 320 °C and 2.5 µL was injected at an injection temperature of 250 °C and a split level of 1:15. The carrier gas was He at a pressure of 8 psi. Each sample was analyzed in triplicate, the reported data are mean values. Data handling and processing were performed using Empower 2 software.
2.8. Statistical Analysis
Data were reported as average mean ± standard deviation (SD) for triplicate determinations. The ANOVA analysis of variance was used to compare the average mean values, using SPSS 19.0 for statistical analysis (IBM, New York, NY, USA) and Tukey’s honestly significant difference (HSD) test with a confidence interval of 95% or 99%. A p-value below 0.05 was considered statistically significant.
3. Results and Discussion
3.1. Total Phenolic Content and Antioxidant Activity
The total phenolic content of each mead sample was found to be significantly different, with values ranging from 166.25 to 194.29 mg GAE/100 mL. These results are consistent with a previous study on Polish mead enriched with rowanberry juice (215.1 mg GAE/100 mL) and root spices (15.27 mg GAE/100 mL) [33]. The mead sample that exhibited the highest concentration of phenolic compounds was V2, with a value of 194.29 mg GAE/100 mL. The V1 mead sample also displayed a relatively high concentration of phenolic compounds, with a value of 191.90 mg GAE/100 mL. However, it is important to note that the co-fermented mead samples, V4 and V3, exhibited lower concentrations of phenolic compounds, with values of 176.90 and 166.25 mg GAE/100 mL, respectively. The results obtained from the co-fermentation experiments are inconsistent with the outcomes reported in previous studies conducted on different matrices, such as tangerine wines [38] and grape wine [39].
The antioxidant activity of the four types of mead showed insignificant deviations, with values ranging from 817.06 to 872.62 mg TE/mL. Notably, the meads subjected to co-fermentation, namely V4 and V3, exhibited the highest antioxidant activity, measuring 872.62 and 844.80 mg TE/mL, respectively. Conversely, the meads fermented with only one yeast strain, V1 and V2, displayed slightly lower antioxidant activity of 833.16 and 817.06 mg TE/mL.
3.2. Individual Phenolic Compounds Analysis
The analysis of individual phenolic compounds analysis revealed that the total concentration of phenolic compounds ranged from 257.65 to 401.38 μg/mL for the single culture fermentation experiments (Table 1). Notably, meads produced with Saccharomyces strains (V1 and V2) exhibited a higher concentration of phenolic compounds, ranging from 358.74 to 358.74 μg/mL. In contrast, the mixed culture co-inoculations (T. delbrueckii and Saccharomyces) resulted in lower phenolic compound contents, with a range of 257.65 to 315.44 μg/mL.
Table 1.
Individual phenolic compounds expressed in μg/mL.
The phenolic composition of mead samples showed a notable correlation with the types of yeast used. Meads fermented with Saccharomyces strains exhibited higher concentrations of both total phenolic content and individual phenolic compounds, whereas co-fermented meads with mixed cultures demonstrated lower phenolic compound contents. These findings emphasize the significant influence of yeast selection on the phenolic characteristics of mead samples.
Catechin is a flavonoid commonly found in rosehips, with reported concentrations of up to 522.48 µg/g [40]. The mead samples subjected to mono-strain fermentation exhibited higher concentrations of catechin, ranging from 60.72 to 84.22 µg/mL. In contrast, mead samples subjected to sequential fermentation have been associated with lower concentrations of catechin (39.62–48.87 µg/mL). Enzymatic activity produced by microorganisms during mead fermentation leads to a decrease in the concentration of catechin [41], except for V1, which exhibited a higher content of catechin compared to the wort with 5%. One possible reason for this could be a coupled oxidation mechanism involving caffeoylquinic acid, as suggested by Tanaka et al. [42] in their study on fermented tea obtained from loquat and green tea leaves. The study indicates that the oxidation activity of loquat leaf enzymes resulted in the accelerated oxidation of catechin. This acceleration was attributed to a coupled oxidation mechanism with caffeoylquinic acids, the major phenolic constituents of loquat leaves. Drawing parallels to the current study, it is plausible that a similar coupled oxidation mechanism involving caffeoylquinic acid or other phenolic compounds in the mead samples contributed to the higher catechin content in V1. However, further investigations are needed to confirm this hypothesis and understand the specific mechanisms involved.
In terms of phenolic acid content, hydroxybenzoic acids, including 2,3-dihydroxybenzoic acid, gentisic acid, and protocatechuic acid, as well as gallic acid, vanillic acid, and p-coumaric acid were found to be the most significant in the fermented beverages. Gallic, p-coumaric, vanillic, and protocatechuic acids are commonly found in honey and mead and might be responsible for the antioxidant activity of these products [43]. Among them, gallic and gentisic acids were present in the highest amounts, ranging from 13.95 to 22.66 µg/mL and 4.52 to 35.54 µg/mL, respectively. The observed increase in their concentrations after fermentation, up to 9-fold, could be attributed to the fact that hydroxybenzoic acids and p-coumaric acid are abundant in rosehips, with high concentrations of gallic acid (12.93 mg/g dry weight) and p-coumaric acid (6.28 mg/g dry weight) as being previously reported [44]. Interestingly, the co-inoculation of mixed cultures led to a significant decrease in the quantities of gallic and gentisic acids, with reductions ranging from 10 to 19 µg/mL.
Protocatechuic aldehyde, a phenolic compound ubiquitous in various plant and fruit sources, serves as a precursor of protocatechuic acid [45]. Rosehips have been reported to contain protocatechuic acid at concentrations of up to 10 µg/g [46]. During the fermentation process, the concentration of protocatechuic acid decreased and ranged in meads from 9.07 to 16.96 µg/mL. Notably, the content of protocatechuic acid in mead fermented with rosehips was significantly higher than in Polish mead (e.g., 1.14 µg/g) [47], possibly due to the addition of rosehips in meads.
The presence of vanillic acid, a type of hydroxybenzoic acid, was detected in small quantities ranging from 2.47 to 5.84 µg/mL. Following fermentation, the quantity of vanillic acid increased up to 12 times, with the highest amount observed in single strain fermentation V1 and V2 at 5.84 and 4.86 µg/mL respectively, followed by co-fermentation V3 and V4 with quantities ranging from 2.47 to 4.32 µg/mL. Our findings reveal a significantly higher concentration of vanillic acid compared to that reported in Czech mead, which contained only 0.66 µg/g [48].
3.3. Volatile Compounds Analysis
A total of 29 compounds were identified and their levels were found to vary significantly depending on the type of yeast used during fermentation (Table 2). The sample with the highest content of volatile compounds was V1, which underwent single-strain fermentation using S. bayanus, with a level of 2742.21 μg/mL. The co-fermentation of T. delbrueckii in V3 and V4 also resulted in relatively high levels of volatile compounds, with 2285.12 μg/mL and 1907.16 μg/mL, respectively. In contrast, the lowest level of volatile compounds was detected in the V2 sample mead, with a content of only 546.12 μg/mL.
Table 2.
Volatile compounds expressed in μg/mL.
The analysis of the volatile compounds in the four experimental variants, subjected to single-strain fermentation and co-fermentation, revealed a diverse range of volatile compounds such as fatty acids (e.g., hexanoic acid, octanoic acid), alkanes (e.g., cyclopropane. 1.2-dimethyl-. cis-), alcohols (e.g., 1-Butanol, 3-methyl, hexanoic acid, octanoic acid, phenylethyl alcohol), ketones (e.g., 4-oxo-.beta.-isodamascol), and glycosides (e.g., methyl 4-O-methyl-d-arabinopyranoside). The analysis revealed the presence of minor compounds, such as alcohols (e.g., 1-propanol, 3-ethoxy-) and carboxylic acids (e.g., 2-methylpropanoic acid, 2-methylbutanoic acid), as well as lower amounts of 1,2-cyclohexanediol and 1-methyl-4-(1-methylethenyl)-.
Alcoholic compounds are the primary group of volatile compounds found in mead, and they significantly influence the beverage’s sensory properties. The most abundant alcoholic compounds presented in the samples include 1-butanol, 3-methyl; phenylethyl alcohol, 1.2-dimethyl, 2.3-butanediol, and isobutanol similar results have been exhibited in Polish meads [47]. Among these compounds, the concentration of 1-butanol, 3-methyl- in single-strain fermented mead V1 was the highest (1346.98 μg/mL). In contrast, the concentration was significantly lower in V2 (174.23 μg/mL). In the case of mixed-fermented mead, the concentration of 1-butanol, 3-methyl was lower and more constant, with concentrations of 879.18 μg/mL and 1156.36 μg/mL for V3 and V4, respectively, which aligns with previous research [49]. Phenylethyl alcohol was identified as one of the major compounds present in substantial concentration in the mead samples. Similar to 1-butanol, 3-methyl, it exhibited a consistent concentration trend in the co-fermented samples V3 and V4, with concentrations of 823.49 μg/mL and 983.33 μg/mL, respectively. In contrast, single-strain fermentation (V1) resulted in a five-fold increase in the concentration of phenylethyl alcohol compared to V2. Phenylethyl alcohol was associated with multiflora honey-derived mead, according to a study by [45]. However, other research, such as the study conducted by Li et al. [50], has linked phenylethyl alcohol to the presence of yeasty and green aromas in mead.
Higher alcohols are volatile compounds derived from the fermentation process, characterized by their molecular weight and boiling point higher than that of ethanol. These compounds can be classified into three distinct categories based on their amino acid origins: branched-chain, sulphur-containing, and aromatic alcohol. At lower concentrations, higher alcohols contribute positively to the overall complexity of the wine [51]. In the presented study the following higher alcohols were revealed the presence of 1-Propanol (2-methyl-), 1-Butanol (3-methyl-), 1-Propanol (3-ethoxy-), Phenylethyl alcohol, 1-Hexanol (2-ethyl-), and 1-Propanol (3-(methylthio)-).
Furthermore, Saccharomyces species display exceptional proficiency in the production of higher alcohols [52]. Additionally, non-Saccharomyces wine yeast species, such as T. delbrueckii, have gained increasing attention in oenology. While these non-Saccharomyces species generally exhibit lower synthesis of aromatic higher alcohols compared to S. cerevisiae, their co-inoculation with S. cerevisiae has resulted in wines with comparable or even higher levels of volatiles compared to those obtained with S. cerevisiae alone [22]. Importantly, our results indicate minimal differences in the quantities of high alcohols, specifically the higher alcohols previously mentioned, between single-strain fermentation and mixed fermentation.
In terms of acetic acid concentration, the V1 mead exhibited the highest acid content (4.87 μg/mL), followed by V4 (4.38 μg/mL), while no acetic acid was detected in V2 and V3 samples. [50] reported that a substantial amount of acetic acid is formed during the mead fermentation process. This acidic compound has been found to have adverse effects on the fermentation process by reducing pH, increasing total acidity, and decreasing the dissociation of fatty acids. High concentrations of acetic acid and fatty acids can cause a significant slowdown in the fermentation process.
Esters such as ethyl acetate and other ethyl esters were found to exhibit varying concentrations depending on the types of yeast used during the fermentation process. These compounds are formed during fermentation by yeasts and contribute in low concentrations to the fruity and floral aroma of mead [53]. Sequential fermented meads showed significantly higher concentrations of ethyl acetate. Pereira et al. [54] reported that ethyl acetate may also contribute to off-flavors specific to Saccharomyces yeast. Furthermore, [12] characterized ethyl acetate in mead with pollen addition noting its detectable solvent-like taste at a concentration of 12 μg/L.f
Fatty acids, including hexanoic acid and octanoic acid, have been associated with malodorous notes such as rancidity and cheesy odors, typically observed at a total concentration of approximately 5004 μg L−1 as reported by Carpena et al. [55]. The concentrations of octanoic and hexanoic acid were found to be relatively low in the co-fermentation meads V3 and V4, while V1, which underwent single-strain fermentation, exhibited the highest concentrations. In contrast, V2 had the lowest levels of these fatty acids among the four analyzed meads.
3.4. Odour Activity Values
The odor activity values (OAVs) were determined in order to evaluate the potential contribution of volatile compounds to the mead aroma [32]. Thereby, we selected only the most abundant volatile compounds. Only those compounds with an OAV > 1 significantly contribute to the aroma of beverages. However, according to recent research, compounds with an OAV > 0.2 provide some subtle nuances influencing the overall aroma due to the cumulative influence of compounds with similar aroma descriptors [56]. Thus, from the thirty volatile compounds quantified, only nine were above their perception threshold (Table 3).
Table 3.
Odor activity values (OAV) of volatile compounds of more influence on the aroma of mead.
The highest OAV was attributed to co-fermented mead samples, mostly due to the hexanoic acid.ethyl ester that confers a fruity, aniseed, green apple flavor [32], and ethyl acetate, is recognized as one of the major esters present in alcoholic beverages [36].
The alcohols, 3-methyl-1-butanol, 2-phenylethanol, and 1-propanol.3-ethoxy were present above their odor threshold, particularly in V1 mead and in the co-fermented variants, conferring malty and fruity notes, respectively [15,33,34]. Such as the above-mentioned alcohols, phenylethanol is a positive contributor to mead aroma, being characterized by pleasant roses, flowery, and lilac odor descriptors [12,32].
Two volatile fatty acids, hexanoic and octanoic acids, previously reported with unpleasant aromas of cheesy, sweaty, fatty, rancid or buttery aromas were found, except V2 sample, in all mead above their odor perception threshold, and with similar OAVs. Still, co-fermentation contributed to a lower OAV on these fatty acids.
3.5. Determination of Amino Acids Composition
The amino acid (AA) profile of meads consisted of 11 amino acids (Table 4). The co-fermentation of mead with T. delbrueckii exhibited the highest total amino acid concentration at 8.33 mg/100 mL, while the single-strain fermentation with S. bayanus showed a significantly lower concentration of 3.31 mg/100 mL. This is consistent with previous research by Chen et al. [57] who found that Saccharomyces cultures produced more amino acids in lychee wines compared to other yeasts. The main amino acids identified in the mead samples were proline, alanine, valine, β-aminoisobutyric acid (BAIBA), asparagine (Asn), and aspartic acid (Asp), with none exceeding 6 mg/100 mL. These findings support previous work [58], which reported that the composition of amino acids affects the formation of volatile compounds that contribute to the aroma of fermented beverages.
Table 4.
Amino acids expressed in mg/100 mL.
Moreover, Yan et al. [59], emphasized that amino acid composition and prevalence play a paramount role in understanding flavor and taste formation, as they act as crucial precursors for synthesizing volatile compounds that contribute to aroma and taste perception. Based on their taste characteristics, amino acids can be classified as follows: sweet amino acids including glycine (Gly), serine (Ser), alanine (Ala), proline (Pro), threonine (Thr), cysteine (Cys), and methionine (Met); bitter amino acids such as arginine (Arg), histidine (His), isoleucine (Ile), leucine (Leu), phenylalanine (Phe), lysine (Lys), tyrosine (Tyr), and valine (Val); and umami amino acids namely aspartic acid (Asp) and glutamic acid (Glu) [60,61].
Following the fermentation process, the results indicate a decrease in the concentration of AA from an initial value of 12.45 mg/100 mL in the wort to a range of 1.95 to 8.33 mg/100 mL. This decline can be attributed to the utilization of amino acids as the primary nitrogen source, which supports the yeast’s normal growth and facilitates the progression of alcoholic fermentation [62]. According to the data presented in Table 3, it is evident that Saccharomyces yeast (V1 and V2) exhibited complete utilization of Ala, BAIBA, Asp, Phe, Lys, His, and Tyr. However, the content of Pro decreased by approximately 50% compared to its initial concentration in the wort. In contrast, when considering mixed fermentation, the content of various amino acids such as Val, BAIBA, Pro, Asp, Phe, Lys, His, and Tyr in V4 remained relatively unchanged.
Proline serves as a major marker of mead quality and is the dominant amino acid in the mead samples, with concentrations ranging from 0.44 to 5.79 mg/100 mL, predominantly found in co-fermented samples, a fact also confirmed by previous findings [63]. In contrast, asparagine, with a quantity ranging between 0.56 to 1.13 mg/100 mL, was primarily found in single-strain fermented mead. It is worth noting that the European Parliament and the Council [64] and have set a minimum proline concentration of 180 mg/kg in honey, with a minimum quantity of 0.05 mg/mL in mead. Our results comply with this regulation and are consistent with the proline content of Czech meads studied by [9,63] (Klikarova, Ceslova, and Fischer 2021). Proline is known to act as an intermediate in the biosynthesis of glutamic acid, as evidenced by the study conducted by [63]. In this study, a direct association was established between proline intake and the residual glutamic acid content in the mead samples. Notably, V2, characterized by the highest proline intake and displayed a significantly higher concentration of glutamic acid at 0.26 mg/100 mL. Moreover, the same sample exhibited the lowest proline concentration, measuring 0.44 mg/100 mL.
Certain amino acids, such as Val, Leu, isoleucine (Ile), Thr, and Phe, can undergo catabolic degradation, resulting in the production of volatile compounds. Specifically, Leu serves as the precursor for isoamyl alcohol (3-methyl-1-butanol), while Val acts as the precursor for isobutyl alcohol (2-methyl-1-propanol), and Ile is the precursor for active amyl alcohol (2-methyl-1-butanol) [65]. Specifically, higher alcohols are synthesized from keto acids derived from their respective amino acids [66]. The degradation of amino acids occurs through two pathways: Ehrlich pathway and the biosynthesis route using the carbon source. In the Ehrlich pathway, amino acids are converted into keto acids through decarboxylation reactions [67]. Subsequently, these keto acids undergo further enzymatic transformations to yield higher alcohols as end products. On the other hand, the biosynthesis route involves the direct conversion of amino acids into higher alcohols through specific enzymatic reactions, utilizing the available carbon source during fermentation [68].
The analysis of the volatile and amino acids data revealed a notable correlation between the concentrations of valine and the production of 1-butanol. Specifically, higher levels of valine (V1 and V3) coincide with increased production of 1-butanol (V1), whereas lower concentrations of valine (V2 and V4) align with decreased production of 1-butanol (V2). This correlation suggests a potential influence of valine on the synthesis of 1-butanol, which is a derivative of isobutanol. Considering the inherent capacity of S. cerevisiae to produce higher alcohols, it emerges as a promising candidate for the industrial production of isobutanol according to [69].
Hazelwood et al. [70] observed a direct link between the concentration of phenylalanine and the production of phenylethyl alcohol. Phenylalanine, metabolized through the Ehrlich pathway, serves as a precursor for the synthesis of fusel acids, including phenylethyl alcohol, which suggests its involvement in the export of fusel acids. Our data indicate a positive correlation between the concentration of phenylalanine and the production of phenylethyl alcohol. This correlation is supported by the higher concentration of phenylethyl alcohol observed in V1, V3, and V4, where the phenylalanine concentration is either non-detectable (nd) or relatively low amounts.
3.6. Determination of Sugars, Organic Acids and Ethanol
In terms of the predominant sugars in mead samples during the fermentation process, glucose and fructose were identified as the major sugars, with the highest concentrations measured at the wort stage at 52.19 and 58.19 mg/mL, respectively (Table 5). However, the concentrations of both sugars decreased significantly after fermentation, dropping below 2 mg/mL. Regarding the effect of single-strain fermentation versus co-fermentation on glucose and fructose concentrations in the mead samples, the results showed that single-strain fermentation led to higher concentrations of glucose compared to co-fermentation. Specifically, glucose concentration was measured at 1.25 and 1.68 mg/mL for V1 and V2, respectively. Whereas co-fermentation with T. delbrueckii resulted in glucose concentrations ranging from 0.71 to 1.22 mg/mL, owing to the moderate fermentative capacity of the non-Saccharomyces yeast [22]. The fructose concentrations exhibited a similar trend across the samples, in agreement with other studies [71,72].
Table 5.
Organic acids, sugars and ethanol expressed in mg/mL.
According to [73], lower levels of glucose can hinder the formation of higher alcohols due to the reduced yeast cell density observed under such conditions. In our study, we confirmed that the concentration of glucose was significantly higher in the Wort sample compared to the other samples (V1, V2, V3, and V4). This higher glucose concentration in the wort likely led to a higher yeast cell density, which could have facilitated the production of higher alcohols. To investigate the relationship between glucose levels and specific higher alcohols (1-Propanol. 2-methyl-, 1-Butanol. 3-methyl-, Phenylethyl Alcohol, and 1-Hexanol, 2-ethyl-), we examined their concentrations in different samples and their correlation with glucose levels. Significantly higher levels of 1-Propanol. 2-methyl- (V1 = 21.72 μg/mL, V4 = 22.55 μg/mL) and Phenylethyl Alcohol (V1 = 1075.74 μg/mL, V4 = 983.33 μg/mL) were observed in the V1 and V4 samples, which had higher glucose concentrations compared to the V2 and V3 samples. This suggests that the elevated glucose levels likely facilitated a higher yeast cell density, thereby promoting the synthesis of these higher alcohols. Conversely, the V2 and V3 samples with lower glucose concentrations showed significantly lower levels of 1-Butanol,3-methyl- (V2 = 174.23 μg/mL, V3 = 879.18 μg/mL) compared to the V1 and V4 samples. This decrease in 1-Butanol,3-methyl- levels could be attributed to the inhibition of higher alcohol formation resulting from the lower glucose levels and the associated lower yeast cell density.
Ethanol is a primary product of the fermentation process, and its concentration in the mead samples varies from 20.58 to 45.59 mg/mL. The use of S. cerevisiae yeast in the fermentation process produced significantly higher alcohol concentrations of 45.59 and 35.01 mg/mL, compared to mixed fermentation, in accordance with the residual sugar content.
Sequential fermentation with T. delbrueckii yeast (V3 and V4) resulted in lower ethanol production, with levels ranging between 20.58 and 32.77 mg/mL. This finding is in line with previous studies by [22,74] which reported reduced ethanol and volatile acidity production in beverages fermented with T. delbrueckii. The observations are consistent with the metabolic profile of T. delbrueckii as a non-Saccharomyces yeast, known for its tendency to exhibit lower ethanol production compared to typical Saccharomyces yeast strains. Notably, in the mead sample that was inoculated with T. delbrueckii and co-fermented with S. cerevisiae, moderate concentrations of glucose, fructose, and ethanol were observed. Specifically, the concentrations were measured at 1.22 mg/mL for glucose, 0.81 mg/mL for fructose, and 32.77 mg/mL for ethanol. This suggests that the presence of T. delbrueckii in the co-fermentation process influenced the levels of these compounds in the final product.
The main organic acids in the mead samples were citric, malic, lactic, and acetic acid (Table 5). The content of organic acids in the mead samples varied greatly, ranging from 0.25 to 3.17 mg/mL, with lactic acid being the most abundant, consistent with previous studies, although its concentration may vary depending on the floral or geographical origin of the honey [75].
Succinic acid, a metabolite synthesized during the fermentation process, was not detected in the initial wort, as expected. However, subsequent analysis of the mead samples revealed the presence of succinic acid with concentrations ranging from 0.58 to 0.85 mg/mL. It is noteworthy that there were no statistically significant differences in succinic acid levels observed between the single strain and co-fermentation procedures, validating the findings reported by [76]. Specifically, the strain S. cerevisiae (sample V1) exhibited the highest concentration of succinic acid at 0.85 mg/mL, while V4 displayed the lowest concentration at 0.58 mg/mL, consistent with the findings reported in the study conducted by [32].
Acetic acid concentration increased after fermentation, with low concentrations observed only in the co-fermented mead, with quantities of 0.35 and 0.16 mg/mL, respectively. The concentration of acetate depends mainly on the concentration of carbohydrates and the source of nitrogen. Therefore, we can assume that T. delbrueckii demonstrated superior utilization of the available nutrients, including glucose and nitrogen [77], compared to single-strain S. cerevisiae fermented mead [78].
The analysis of citric acid content in the mead samples revealed a significant post-fermentation increase, ranging from 1.01 to 2.20 mg/mL. Notably, the single-strain fermentations exhibited the highest concentration of citric acid, with values of 2.20 and 1.91 mg/mL, respectively, while the co-fermented samples exhibited approximately half of these concentrations. High levels of citric acid in mead might have a negative impact on its aroma by imparting a vinegar taste [15,79].
4. Conclusions
Our study depicts the impact of yeast selection and fermentation techniques on the chemical composition of rosehip mead. Mono-strain fermentation utilizing Saccharomyces cerevisiae demonstrated the preservation of rosehip-specific flavonoids, particularly catechin, and phenolic acids such as protocatechuic acid. Furthermore, Saccharomyces bayanus exhibited elevated concentrations of volatile compounds, including 1-butanol and 3-methyl, as well as the synthesis of higher alcohols such as Propanol (2-methyl-), 1-Butanol (3-methyl-), 1-Propanol (3-ethoxy-), Phenylethyl alcohol, 1-Hexanol (2-ethyl-), and 1-Propanol (3-(methylthio)-). This yeast strain also contributed to the presence of fatty acids associated with malodorous notes, highlighting the significant influence of Saccharomyces yeast on the overall chemical profile, glucose levels, and alcohol production in rosehip mead.
Conversely, sequential fermentation involving non-Saccharomyces yeast, specifically Torulaspora delbrueckii, led to diminished concentrations of select phenolic acids, such as gallic and gentisic acids. However, it demonstrated notable proficiency in ester generation, particularly ethyl acetate, which imparts fruity and floral aromatic nuances to the mead. Notably, mixed fermentation resulted in sustained levels of essential amino acids, including valine, β-aminoisobutyric acid, proline, aspartic acid, phenylalanine, lysine, histidine, and tyrosine. A correlation emerged between valine and the biosynthesis of 1-butanol, a derivative of isobutanol, while the concentration of phenylalanine displayed discernible associations with the production of specific volatile compounds.
Author Contributions
Conceptualization, T.E.C.; methodology, A.-C.A., C.R.P., F.R., S.-C.H., E.G. and M.S.C.; writing—original draft preparation, A.-C.A. and C.R.P.; writing—review and editing, E.M., H.Z., A.C.F. and T.E.C.; funding acquisition, T.E.C. All authors have read and agreed to the published version of the manuscript.
Funding
This work was supported by a grant of the Ministry of Research, Innovation and Digitization, CCCDI-UEFISCDI, project number PN-III-P2-2.1-PED-2021-0349, within PNCDI III.
Institutional Review Board Statement
Not applicable.
Informed Consent Statement
Not applicable.
Data Availability Statement
Data available on request due to restrictions e.g., privacy or ethical.
Conflicts of Interest
The authors declare no conflict of interest.
References
- Ilyasoğlu, H. Characterization of Rosehip (Rosa canina L.) Seed and Seed Oil. Int. J. Food Prop. 2014, 17, 1591–1598. [Google Scholar] [CrossRef]
- Peña, F.; Valencia, S.; Tereucán, G.; Nahuelcura, J.; Jiménez-Aspee, F.; Cornejo, P.; Ruiz, A. Bioactive Compounds and Antioxidant Activity in the Fruit of Rosehip (Rosa canina L. and Rosa rubiginosa L.). Molecules 2023, 28, 3544. [Google Scholar] [CrossRef]
- Bhave, A.; Schulzova, V.; Chmelarova, H.; Mrnka, L.; Hajslova, J. Assessment of rosehips based on the content of their biologically active compounds. J. Food Drug Anal. 2017, 25, 681–690. [Google Scholar] [CrossRef]
- Popović-Djordjević, J.; Špirović-Trifunović, B.; Pećinar, I.; de Oliveira, L.F.C.; Krstić, Đ.; Mihajlović, D.; Akšić, M.F.; Simal-Gandara, J. Fatty acids in seed oil of wild and cultivated rosehip (Rosa canina L.) from different locations in Serbia. Ind. Crops Prod. 2023, 191, 115797. [Google Scholar] [CrossRef]
- Winther, K.; Apel, K.; Thamsborg, G. A powder made from seeds and shells of a rose-hip subspecies (Rosa canina) reduces symptoms of knee and hip osteoarthritis: A randomized, double-blind, placebo-controlled clinical trial. Scand. J. Rheumatol. 2005, 34, 302–308. [Google Scholar] [CrossRef] [PubMed]
- Ouerghemmi, S.; Sebei, H.; Siracusa, L.; Ruberto, G.; Saija, A.; Cimino, F.; Cristani, M. Comparative study of phenolic composition and antioxidant activity of leaf extracts from three wild Rosa species grown in different Tunisia regions: Rosa canina L., Rosa moschata Herrm. and Rosa sempervirens L. Ind. Crops Prod. 2016, 94, 167–177. [Google Scholar] [CrossRef]
- Ninomiya, K.; Matsuda, H.; Kubo, M.; Morikawa, T.; Nishida, N.; Yoshikawa, M. Potent anti-obese principle from Rosa canina: Structural requirements and mode of action of trans-tiliroside. Bioorg. Med. Chem. Lett. 2007, 17, 3059–3064. [Google Scholar] [CrossRef]
- Mendes-Ferreira, A.; Cosme, F.; Barbosa, C.; Falco, V.; Inês, A.; Mendes-Faia, A. Optimization of honey-must preparation and alcoholic fermentation by Saccharomyces cerevisiae for mead production. Int. J. Food Microbiol. 2010, 144, 193–198. [Google Scholar] [CrossRef]
- Česlová, L.; Pravcová, K.; Juričová, M.; Fischer, J. Rapid HPLC/MS/MS analysis of phenolic content and profile for mead quality assessment. Food Control. 2022, 134, 108737. [Google Scholar] [CrossRef]
- Gomes, T.; Barradas, C.; Dias, T.; Verdial, J.; Morais, J.S.; Ramalhosa, E.; Estevinho, L.M. Optimization of mead production using response surface methodology. Food Chem. Toxicol. 2013, 59, 680–686. [Google Scholar] [CrossRef]
- Fu, Y.; Shi, X.; Li, F.; Yan, X.; Li, B.; Luo, Y.; Jiang, G.; Liu, X.; Wang, L. Fermentation of mead using Saccharomyces cerevisiae and Lactobacillus paracasei: Strain growth, aroma components and antioxidant capacity. Food Biosci. 2023, 52, 102402. [Google Scholar] [CrossRef]
- Roldán, A.; van Muiswinkel, G.; Lasanta, C.; Palacios, V.; Caro, I. Influence of pollen addition on mead elaboration: Physicochemical and sensory characteristics. Food Chem. 2011, 126, 574–582. [Google Scholar] [CrossRef]
- Bednarek, M.; Szwengiel, A. Distinguishing between saturated and unsaturated meads based on their chemical characteristics. LWT Food Sci. Technol. 2020, 133, 109962. [Google Scholar] [CrossRef]
- Zhou, M.; Sun, Y.; Le, L.; Pan, H.; Zhang, Q.; Yu, C. Road to a bite of rosehip: A comprehensive review of bioactive compounds, biological activities, and industrial applications of fruits. Trends Food Sci. Technol. 2023, 136, 76–91. [Google Scholar] [CrossRef]
- Schwarz, L.V.; Marcon, A.R.; Delamare, A.P.L.; Agostini, F.; Moura, S.; Echeverrigaray, S. Selection of low nitrogen demand yeast strains and their impact on the physicochemical and volatile composition of mead. J. Food Sci. Technol. 2020, 57, 2840–2851. [Google Scholar] [CrossRef] [PubMed]
- Mohammadi, K.; Saris, P.E.J. Biofilm Formation of Probiotic Saccharomyces cerevisiae var. boulardii on Glass Surface during Beer Bottle Ageing. Beverages 2022, 8, 77. [Google Scholar] [CrossRef]
- Abdo, H.; Catacchio, C.R.; Ventura, M.; D’Addabbo, P.; Calabrese, F.M.; Laurent, J.; David-Vaizant, V.; Alexandre, H.; Guilloux-Bénatier, M.; Rousseaux, S. Colonization of Wild Saccharomyces cerevisiae Strains in a New Winery. Beverages 2020, 6, 9. [Google Scholar] [CrossRef]
- Livas, D.; Almering, M.J.; Daran, J.-M.; Pronk, J.T.; Gancedo, J.M. Transcriptional responses to glucose in Saccharomyces cerevisiae strains lacking a functional protein kinase A. BMC Genom. 2011, 12, 405. [Google Scholar] [CrossRef]
- Januszek, M.; Satora, P.; Wajda, Ł.; Tarko, T. Saccharomyces bayanus Enhances Volatile Profile of Apple Brandies. Molecules 2020, 25, 3127. [Google Scholar] [CrossRef]
- Dimopoulou, M.; Troianou, V.; Toumpeki, C.; Lola, D.; Goulioti, E.; Tzamourani, A.; Dorignac, E.; Paramithiotis, S.; Kotseridis, Y. Influence of Saccharomyces pastorianus and Saccharomyces bayanus Inoculation Ratio to Oenological Characteristics of Sauvignon Blanc Wine. Appl. Sci. 2023, 13, 3393. [Google Scholar] [CrossRef]
- Liu, J.; Liu, M.; Ye, P.; He, C.; Liu, Y.; Zhang, S.; Huang, J.; Zhou, J.; Zhou, R.; Cai, L. Ethyl esters enhancement of Jinchuan pear wine studied by coculturing Saccharomyces bayanus with Torulaspora delbrueckii and their community and interaction characteristics. Food Biosci. 2022, 46, 101605. [Google Scholar] [CrossRef]
- Azzolini, M.; Tosi, E.; Lorenzini, M.; Finato, F.; Zapparoli, G. Contribution to the aroma of white wines by controlled Torulaspora delbrueckii cultures in association with Saccharomyces cerevisiae. World J. Microbiol. Biotechnol. 2015, 31, 277–293. [Google Scholar] [CrossRef] [PubMed]
- He, W.; Tian, Y.; Liu, S.; Vaateri, L.; Ma, X.; Haikonen, T.; Yang, B.; Laaksonen, O. Comparison of Phenolic Composition and Sensory Quality among Pear Beverages Made by Saccharomyces cerevisiae and Torulaspora delbrueckii. Food Chem. 2023, 422, 136184. [Google Scholar] [CrossRef] [PubMed]
- Sadoudi, M.; Tourdot-Maréchal, R.; Rousseaux, S.; Steyer, D.; Gallardo-Chacón, J.-J.; Ballester, J.; Vichi, S.; Guérin-Schneider, R.; Caixach, J.; Alexandre, H. Yeast-yeast interactions revealed by aromatic profile analysis of Sauvignon Blanc wine fermented by single or co-culture of non-Saccharomyces and Saccharomyces yeasts. Food Microbiol. 2012, 32, 243–253. [Google Scholar] [CrossRef]
- Araújo, G.S.; Gutiérrez, M.P.; Sampaio, K.F.; de Souza, S.M.A.; Rodrigues, R.d.C.L.B.; Martínez, E.A. Mead Production by Saccharomyces cerevisiae Safbrew T-58 and Saccharomyces bayanus (Premier Blanc and Premier Cuvée): Effect of Cowpea (Vigna unguiculata L. Walp) Extract Concentration. Appl. Biochem. Biotechnol. 2020, 191, 212–225. [Google Scholar] [CrossRef]
- Koguchi, M.; Saigusa, N.; Teramoto, Y. Production and Antioxidative Activity of Mead Made from Honey and Black Rice (Oryza sativa var. indica cv. shiun). J. Inst. Brew. 2009, 115, 238–242. [Google Scholar] [CrossRef]
- Mead Beverages Market by Product, Distribution Channel, and Geography: Forecast and Analysis 2022–2026. 2022. Available online: https://www.technavio.com/report/mead-beverages-market-industry-analysis (accessed on 8 July 2023).
- European Commission. Honey Market Presentation Expert Group for Agricultural Markets; European Commission: Brussels, Belgium; Luxembourg, 2023. [Google Scholar]
- Socaci, S.A.; Socaciu, C.; Mureşan, C.; Fărcaş, A.; Tofană, M.; Vicaş, S.; Pintea, A. Chemometric discrimination of different tomato cultivars based on their volatile fingerprint in relation to lycopene and total phenolics content. Phytochem. Anal. 2014, 25, 161–169. [Google Scholar] [CrossRef]
- Kedare, S.B.; Singh, R.P. Genesis and development of DPPH method of antioxidant assay. J. Food Sci. Technol. 2011, 48, 412–422. [Google Scholar] [CrossRef]
- Călugăr, A.; Coldea, T.E.; Pop, C.R.; Pop, T.I.; Babeș, A.C.; Bunea, C.I.; Manolache, M.; Gal, E. Evaluation of Volatile Compounds during Ageing with Oak Chips and Oak Barrel of Muscat Ottonel Wine. Processes 2020, 8, 1000. [Google Scholar] [CrossRef]
- Pereira, A.P.; Mendes-Ferreira, A.; Dias, L.G.; Oliveira, J.M.; Estevinho, L.M.; Mendes-Faia, A. Volatile Composition and Sensory Properties of Mead. Microorganisms 2019, 7, 404. [Google Scholar] [CrossRef]
- Huang, Y.; Zhong, M.; Mu, S.; Han, Y.; Shi, Y.; Li, X.; Li, D. Assessment of the contributions of Saccharomyces cerevisiae, Hansenula sp. and Pichia kudriavzevii to volatile organic compounds and sensory characteristics of waxy rice wine. Eur. Food Res. Technol. 2023, 249, 685–697. [Google Scholar] [CrossRef]
- Starowicz, M.; Granvogl, M. Effect of Wort Boiling on Volatiles Formation and Sensory Properties of Mead. Molecules 2022, 27, 710. [Google Scholar] [CrossRef] [PubMed]
- Ouyang, X.; Yuan, G.; Ren, J.; Wang, L.; Wang, M.; Li, Y.; Zhang, B.; Zhu, B. Aromatic compounds and organoleptic features of fermented wolfberry wine: Effects of maceration time. Int. J. Food Prop. 2017, 20, 2234–2248. [Google Scholar] [CrossRef]
- Coldea, T.E.; Socaciu, C.; Mudura, E.; Socaci, S.A.; Ranga, F.; Pop, C.R.; Vriesekoop, F.; Pasqualone, A. Volatile and phenolic profiles of traditional Romanian apple brandy after rapid ageing with different wood chips. Food Chem. 2020, 320, 126643. [Google Scholar] [CrossRef] [PubMed]
- Badawy, A.A.-B. The EZ: Faast Family of Amino Acid Analysis Kits: Application of the GC-FID Kit for Rapid Determination of Plasma Tryptophan and Other Amino Acids. Methods Mol. Biol. 2019, 2030, 119–130. [Google Scholar] [CrossRef]
- Xu, A.; Xiao, Y.; He, Z.; Liu, J.; Wang, Y.; Gao, B.; Chang, J.; Zhu, D. Use of Non-Saccharomyces Yeast Co-Fermentation with Saccharomyces cerevisiae to Improve the Polyphenol and Volatile Aroma Compound Contents in Nanfeng Tangerine Wines. J. Fungi 2022, 8, 128. [Google Scholar] [CrossRef]
- Minnaar, P.P.; Du Plessis, H.W.; Jolly, N.P.; van der Rijst, M.; Du Toit, M. Non-Saccharomyces yeast and lactic acid bacteria in Co-inoculated fermentations with two Saccharomyces cerevisiae yeast strains: A strategy to improve the phenolic content of Syrah wine. Food Chem. X 2019, 4, 100070. [Google Scholar] [CrossRef]
- Butkevičiūtė, A.; Urbštaitė, R.; Liaudanskas, M.; Obelevičius, K.; Janulis, V. Phenolic Content and Antioxidant Activity in Fruit of the Genus Rosa L. Antioxidants 2022, 11, 912. [Google Scholar] [CrossRef]
- Rigling, M.; Liu, Z.; Hofele, M.; Prozmann, J.; Zhang, C.; Ni, L.; Fan, R.; Zhang, Y. Aroma and catechin profile and in vitro antioxidant activity of green tea infusion as affected by submerged fermentation with Wolfiporia cocos (Fu Ling). Food Chem. 2021, 361, 130065. [Google Scholar] [CrossRef]
- Tanaka, T.; Miyata, Y.; Tamaya, K.; Kusano, R.; Matsuo, Y.; Tamaru, S.; Tanaka, K.; Matsui, T.; Maeda, M.; Kouno, I. Increase of theaflavin gallates and thearubigins by acceleration of catechin oxidation in a new fermented tea product obtained by the tea-rolling processing of loquat (Eriobotrya japonica) and green tea leaves. J. Agric. Food Chem. 2009, 57, 5816–5822. [Google Scholar] [CrossRef]
- Akalın, H.; Bayram, M.; Anlı, R.E. Determination of some individual phenolic compounds and antioxidant capacity of mead produced from different types of honey. J. Inst. Brew. 2017, 123, 167–174. [Google Scholar] [CrossRef]
- Demir, N.; Yildiz, O.; Alpaslan, M.; Hayaloglu, A.A. Evaluation of volatiles, phenolic compounds and antioxidant activities of rose hip (Rosa L.) fruits in Turkey. LWT Food Sci. Technol. 2014, 57, 126–133. [Google Scholar] [CrossRef]
- Naczk, M.; Shahidi, F. Phenolics in cereals, fruits and vegetables: Occurrence, extraction and analysis. J. Pharm. Biomed. Anal. 2006, 41, 1523–1542. [Google Scholar] [CrossRef]
- Nađpal, J.D.; Lesjak, M.M.; Šibul, F.S.; Anačkov, G.T.; Četojević-Simin, D.D.; Mimica-Dukić, N.M.; Beara, I.N. Comparative study of biological activities and phytochemical composition of two rose hips and their preserves: Rosa canina L. and Rosa arvensis Huds. Food Chem. 2016, 192, 907–914. [Google Scholar] [CrossRef] [PubMed]
- Socha, R.; Pająk, P.; Fortuna, T.; Buksa, K. Phenolic Profile and Antioxidant Activity of Polish Meads. Int. J. Food Prop. 2015, 18, 2713–2725. [Google Scholar] [CrossRef]
- Kahoun, D.; Rezkova, S.; Veskrnova, K.; Kralovsky, J.; Holcapek, M. Determination of phenolic compounds and hydroxymethylfurfural in meads using high performance liquid chromatography with coulometric-array and UV detection. J. Chromatogr. A 2008, 1202, 19–33. [Google Scholar] [CrossRef]
- Wang, Y.; Qi, X.-Y.; Fu, Y.; Zhang, Q.; Wang, X.-H.; Cui, M.-Y.; Ma, Y.-Y.; Gao, X.-L. Effects of Torulaspora delbrueckii co-fermented with Saccharomyces cerevisiae on physicochemical and aromatic profiles of blueberry-fermented beverage. Food Chem. 2023, 409, 135284. [Google Scholar] [CrossRef]
- Li, R.; Sun, Y. Effects of Honey Variety and Non-Saccharomyces cerevisiae on the Flavor Volatiles of Mead. J. Am. Soc. Brew. Chem. 2019, 77, 40–53. [Google Scholar] [CrossRef]
- Cordente, A.G.; Schmidt, S.; Beltran, G.; Torija, M.J.; Curtin, C.D. Harnessing yeast metabolism of aromatic amino acids for fermented beverage bioflavouring and bioproduction. Appl. Microbiol. Biotechnol. 2019, 103, 4325–4336. [Google Scholar] [CrossRef]
- Stribny, J.; Gamero, A.; Pérez-Torrado, R.; Querol, A. Saccharomyces kudriavzevii and Saccharomyces uvarum differ from Saccharomyces cerevisiae during the production of aroma-active higher alcohols and acetate esters using their amino acidic precursors. Int. J. Food Microbiol. 2015, 205, 41–46. [Google Scholar] [CrossRef]
- Büyüksırıt-Bedir, T.; Kuleaşan, H. Aroma Profile and Phenolic Content of Honey Wine Produced from Wild Rose Fruit. JSIR 2022, 81, 426–433. [Google Scholar] [CrossRef]
- Pereira, A.P.; Dias, T.; Andrade, J.; Ramalhosa, E.; Estevinho, L.M. Mead production: Selection and characterization assays of Saccharomyces cerevisiae strains. Food Chem. Toxicol. 2009, 47, 2057–2063. [Google Scholar] [CrossRef] [PubMed]
- Carpena, M.; Fraga-Corral, M.; Otero, P.; Nogueira, R.A.; Garcia-Oliveira, P.; Prieto, M.A.; Simal-Gandara, J. Secondary Aroma: Influence of Wine Microorganisms in Their Aroma Profile. Foods 2020, 10, 51. [Google Scholar] [CrossRef] [PubMed]
- Sottil, C.; Salor-Torregrosa, J.M.; Moreno-Garcia, J.; Peinado, J.; Mauricio, J.C.; Moreno, J.; Garcia-Martinez, T. Using Torulaspora delbrueckii, Saccharomyces cerevisiae and Saccharomyces bayanus wine yeasts as starter cultures for fermentation and quality improvement of mead. Eur. Food Res. Technol. 2019, 245, 2705–2714. [Google Scholar] [CrossRef]
- Chen, D.; Liu, S.-Q. Impact of simultaneous and sequential fermentation with Torulaspora delbrueckii and Saccharomyces cerevisiae on non-volatiles and volatiles of lychee wines. LWT Food Sci. Technol. 2016, 65, 53–61. [Google Scholar] [CrossRef]
- Zeng, F.; Ou, J.; Huang, Y.; Li, Q.; Xu, G.; Liu, Z.; Yang, S. Determination of 21 Free Amino Acids in Fruit Juices by HPLC Using a Modification of the 6-Aminoquinolyl-N-hydroxysuccinimidyl Carbamate (AQC) Method. Food Anal. Methods 2015, 8, 428–437. [Google Scholar] [CrossRef]
- Yan, X.; Li, S.; Tu, T.; Li, Y.; Niu, M.; Tong, Y.; Yang, Y.; Xu, T.; Zhao, J.; Shen, C.; et al. Free amino acids identification and process optimization in greengage wine fermentation and flavor formation. J. Food Sci. 2023, 88, 988–1003. [Google Scholar] [CrossRef]
- Tian, T.; Sun, J.; Wu, D.; Xiao, J.; Lu, J. Objective measures of greengage wine quality: From taste-active compound and aroma-active compound to sensory profiles. Food Chem. 2021, 340, 128179. [Google Scholar] [CrossRef]
- Ni, Z.; Ye, P.; Liu, J.; Huang, J.; Zhou, R. Research on improving the flavor of greengage wine based on co-cultivation of Torulaspora delbrueckii and Saccharomyces cerevisiae. Eur. Food Res. Technol. 2021, 247, 2765–2776. [Google Scholar] [CrossRef]
- Bouzas-Cid, Y.; Falque, E.; Orriols, I.; Miras-Avalos, J.M. Effects of irrigation over three years on the amino acid composition of Treixadura (Vitis vinifera L.) musts and wines, and on the aromatic composition and sensory profiles of its wines. Food Chem. 2018, 240, 707–716. [Google Scholar] [CrossRef]
- Klikarova, J.; Ceslova, L.; Fischer, J. Rapid analysis of phenyl isothiocyanate derivatives of amino acids present in Czech meads. J. Chromatogr. A 2021, 1644, 462134. [Google Scholar] [CrossRef] [PubMed]
- The Council of The European Union. Council Directive 2001/110/EC of 20 December 2001 relating to honey. Off. J. Eur. Communities 2001, 10, 47–52. [Google Scholar]
- Trinh, T.; Woon, W.Y.; Yu, B.; Curran, P.; Liu, S.-Q. Effect of L-isoleucine and L-phenylalanine Addition on Aroma Compound Formation during Longan Juice Fermentation by a Co-culture of Saccharomyces cerevisiae and Williopsis saturnus. SAJEV 2016, 31, 1408. [Google Scholar] [CrossRef]
- Ardö, Y. Flavour formation by amino acid catabolism. Biotechnol. Adv. 2006, 24, 238–242. [Google Scholar] [CrossRef] [PubMed]
- Kelkar, S.; Dolan, K. Modeling the effects of initial nitrogen content and temperature on fermentation kinetics of hard cider. J. Food Eng. 2012, 109, 588–596. [Google Scholar] [CrossRef]
- Ye, M.; Yue, T.; Yuan, Y. Changes in the profile of volatile compounds and amino acids during cider fermentation using dessert variety of apples. Eur. Food Res. Technol. 2014, 239, 67–77. [Google Scholar] [CrossRef]
- Lee, K.-M.; Kim, S.-K.; Lee, Y.-G.; Park, K.-H.; Seo, J.-H. Elimination of biosynthetic pathways for l-valine and l-isoleucine in mitochondria enhances isobutanol production in engineered Saccharomyces cerevisiae. Bioresour. Technol. 2018, 268, 271–277. [Google Scholar] [CrossRef]
- Hazelwood, L.A.; Tai, S.L.; Boer, V.M.; de Winde, J.H.; Pronk, J.T.; Daran, J.M. A new physiological role for Pdr12p in Saccharomyces cerevisiae: Export of aromatic and branched-chain organic acids produced in amino acid catabolism. FEMS Yeast Res. 2006, 6, 937–945. [Google Scholar] [CrossRef]
- Zhang, B.-Q.; Luan, Y.; Duan, C.-Q.; Yan, G.-L. Use of Torulaspora delbrueckii Co-fermentation with Two Saccharomyces cerevisiae Strains with Different Aromatic Characteristic to Improve the Diversity of Red Wine Aroma Profile. Front. Microbiol. 2018, 9, 606. [Google Scholar] [CrossRef]
- Belda, I.; Navascues, E.; Marquina, D.; Santos, A.; Calderon, F.; Benito, S. Dynamic analysis of physiological properties of Torulaspora delbrueckii in wine fermentations and its incidence on wine quality. Appl. Microbiol. Biotechnol. 2015, 99, 1911–1922. [Google Scholar] [CrossRef]
- Alvarez-Fernandez, M.A.; Fernandez-Cruz, E.; Cantos-Villar, E.; Troncoso, A.M.; Garcia-Parrilla, M.C. Determination of hydroxytyrosol produced by winemaking yeasts during alcoholic fermentation using a validated UHPLC-HRMS method. Food Chem. 2018, 242, 345–351. [Google Scholar] [CrossRef] [PubMed]
- Benito, S. The impact of Torulaspora delbrueckii yeast in winemaking. Appl. Microbiol. Biotechnol. 2018, 102, 3081–3094. [Google Scholar] [CrossRef] [PubMed]
- Czabaj, S.; Kawa-Rygielska, J.; Kucharska, A.Z.; Kliks, J. Effects of Mead Wort Heat Treatment on the Mead Fermentation Process and Antioxidant Activity. Molecules 2017, 22, 803. [Google Scholar] [CrossRef] [PubMed]
- Sroka, P.; Tuszyński, T. Changes in organic acid contents during mead wort fermentation. Food Chem. 2007, 104, 1250–1257. [Google Scholar] [CrossRef]
- Curiel, J.A.; Morales, P.; Gonzalez, R.; Tronchoni, J. Different Non-Saccharomyces Yeast Species Stimulate Nutrient Consumption in S. cerevisiae Mixed Cultures. Front. Microbiol. 2017, 8, 2121. [Google Scholar] [CrossRef]
- Yang, W.; Liu, S.; Marsol-Vall, A.; Tähti, R.; Laaksonen, O.; Karhu, S.; Yang, B.; Ma, X. Chemical composition, sensory profile and antioxidant capacity of low-alcohol strawberry beverages fermented with Saccharomyces cerevisiae and Torulaspora delbrueckii. LWT Food Sci. Technol. 2021, 149, 111910. [Google Scholar] [CrossRef]
- Starowicz, M.; Granvogl, M. Trends in food science & technology an overview of mead production and the physicochemical, toxicological, and sensory characteristics of mead with a special emphasis on flavor. Trends Food Sci. Technol. 2020, 106, 402–416. [Google Scholar] [CrossRef]
Disclaimer/Publisher’s Note: The statements, opinions and data contained in all publications are solely those of the individual author(s) and contributor(s) and not of MDPI and/or the editor(s). MDPI and/or the editor(s) disclaim responsibility for any injury to people or property resulting from any ideas, methods, instructions or products referred to in the content. |
© 2023 by the authors. Licensee MDPI, Basel, Switzerland. This article is an open access article distributed under the terms and conditions of the Creative Commons Attribution (CC BY) license (https://creativecommons.org/licenses/by/4.0/).
