Grass Carp Prx 3 Elevates Host Antioxidant Activity and Induces Autophagy to Inhibit Grass Carp Reovirus (GCRV) Replication
Abstract
:1. Introduction
2. Materials and Methods
2.1. Ethics Statement
2.2. Cell and Antibodies
2.3. GCRV Challenge and PAMP Stimulation
2.4. cDNA Cloning
2.5. Sequence Analysis
2.6. Gene Expression Analysis
2.7. Fluorescence Observation
2.8. Protein Expression and Purification
2.9. Mixed-Function Oxidase Assay
2.10. Antioxidant Activity and Heavy Metal-Resistant Ability Assay
2.11. Anti-Viral Effect Analysis
2.12. Autophagy Level Detection
2.13. Statistical Analysis
3. Results
3.1. Cloning and Characterization of Grass Carp Peroxiredoxin 3
3.2. Expression Patterns of CiPrx3
3.3. Subcellular Localization of CiPrx3 Proteins
3.4. The Antioxidant Activity of CiPrx3
3.5. The Heavy Metal-Resistant and DNA Protection Ability of CiPrx3
3.6. The Anti-Apoptosis Ability of CiPrx3
3.7. CiPrx3 Inhibits GCRV Replication
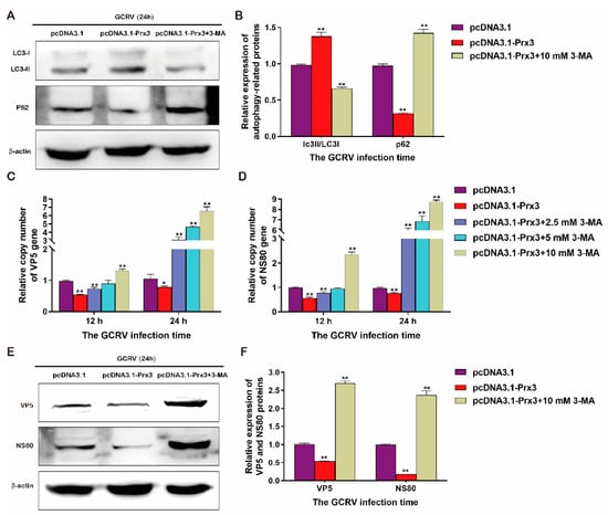
3.8. CiPrx3 Promotes Autophagy to Inhibit GCRV Replication
4. Discussion
5. Conclusions
Supplementary Materials
Author Contributions
Funding
Institutional Review Board Statement
Informed Consent Statement
Data Availability Statement
Acknowledgments
Conflicts of Interest
References
- Valero, Y.; Martínez-Morcillo, F.J.; Esteban, M.Á.; Chaves-Pozo, E.; Cuesta, A. Fish Peroxiredoxins and Their Role in Immunity. Biology 2015, 4, 860–880. [Google Scholar] [CrossRef] [PubMed]
- Chae, H.Z.; Chung, S.J.; Rhee, S.G. Thioredoxin-dependent peroxide reductase from yeast. J. Biol. Chem. 1994, 269, 27670–27678. [Google Scholar] [CrossRef]
- Boubakri, H.; Chihaoui, S.A.; Najjar, E.; Barhoumi, F.; Jebara, M. Comprehensive identification, evolutionary patterns and the divergent response of PRX genes in Phaseolus vulgaris under biotic and abiotic interactions. 3 Biotech 2022, 12, 175. [Google Scholar] [CrossRef] [PubMed]
- Drago, L.; Ferro, D.; Bakiu, R.; Ballarin, L.; Santovito, G. Typical 2-Cys Peroxiredoxins as a Defense Mechanism against Metal-Induced Oxidative Stress in the Solitary Ascidian Ciona robusta. Antioxidants 2021, 11, 93. [Google Scholar] [CrossRef]
- Vidurangi Samaraweera, A.; Neranjan Tharuka, M.D.; Thiunuwan Priyathilaka, T.; Yang, H.; Lee, S.; Lee, J. Molecular profiling and functional delineation of peroxiredoxin 3 (HaPrx3) from the big-belly seahorses (Hippocampus abdominalis) and understanding their immunological responses. Gene 2021, 771, 145350. [Google Scholar] [CrossRef]
- Chae, H.Z.; Robison, K.; Poole, L.B.; Church, G.; Storz, G.; Rhee, S.G. Cloning and sequencing of thiol-specific antioxidant from mammalian brain: Alkyl hydroperoxide reductase and thiol-specific antioxidant define a large family of antioxidant enzymes. Proc. Natl. Acad. Sci. USA 1994, 91, 7017–7021. [Google Scholar] [CrossRef]
- Wood, Z.A.; Schröder, E.; Harris, J.R.; Poole, L.B. Structure, mechanism and regulation of peroxiredoxins. Trends Biochem. Sci. 2003, 28, 32–40. [Google Scholar] [CrossRef]
- Kim, K.; Kim, I.H.; Lee, K.Y.; Rhee, S.G.; Stadtman, E.R. The isolation and purification of a specific “protector” protein which inhibits enzyme inactivation by a thiol/Fe(III)/O2 mixed-function oxidation system. J. Biol. Chem. 1988, 263, 4704–4711. [Google Scholar] [CrossRef]
- Abbas, M.N.; Kausar, S.; Cui, H. The biological role of peroxiredoxins in innate immune responses of aquatic invertebrates. Fish Shellfish Immunol. 2019, 89, 91–97. [Google Scholar] [CrossRef]
- Chang, T.S.; Cho, C.S.; Park, S.; Yu, S.; Kang, S.W.; Rhee, S.G. Peroxiredoxin III, a mitochondrion-specific peroxidase, regulates apoptotic signaling by mitochondria. J. Biol. Chem. 2004, 279, 41975–41984. [Google Scholar] [CrossRef] [Green Version]
- Li, L.; Yu, A.Q. The functional role of peroxiredoxin 3 in reactive oxygen species, apoptosis, and chemoresistance of cancer cells. J. Cancer Res. Clin. Oncol. 2015, 141, 2071–2077. [Google Scholar] [CrossRef] [PubMed]
- Cunniff, B.; Wozniak, A.N.; Sweeney, P.; DeCosta, K.; Heintz, N.H. Peroxiredoxin 3 levels regulate a mitochondrial redox setpoint in malignant mesothelioma cells. Redox Biol. 2014, 3, 79–87. [Google Scholar] [CrossRef]
- Chen, L.; Na, R.; Gu, M.; Salmon, A.B.; Liu, Y.; Liang, H.; Qi, W.; Van Remmen, H.; Richardson, A.; Ran, Q. Reduction of mitochondrial H2O2 by overexpressing peroxiredoxin 3 improves glucose tolerance in mice. Aging Cell 2008, 7, 866–878. [Google Scholar] [CrossRef]
- Wang, Y.G.; Li, L.; Liu, C.H.; Hong, S.; Zhang, M.J. Peroxiredoxin 3 is resistant to oxidation-induced apoptosis of Hep-3b cells. Clin. Transl. Oncol. 2014, 16, 561–566. [Google Scholar] [CrossRef] [PubMed]
- Joly, J.S.; Bourrat, F.; Nguyen, V.; Chourrout, D. Ol-Prx 3, a member of an additional class of homeobox genes, is unimodally expressed in several domains of the developing and adult central nervous system of the medaka (Oryzias latipes). Proc. Natl. Acad. Sci. USA 1997, 94, 12987–12992. [Google Scholar] [CrossRef] [PubMed]
- Godahewa, G.I.; Kim, Y.; Dananjaya, S.H.; Jayasooriya, R.G.; Noh, J.K.; Lee, J.; De Zoysa, M. Mitochondrial peroxiredoxin 3 (Prx3) from rock bream (Oplegnathus fasciatus): Immune responses and role of recombinant Prx3 in protecting cells from hydrogen peroxide induced oxidative stress. Fish Shellfish Immunol. 2015, 43, 131–141. [Google Scholar] [CrossRef]
- Yang, Y.Z.; Zhao, Y.; Yang, L.; Yu, L.P.; Wang, H.; Ji, X.S. Characterization of 2-Cys peroxiredoxin 3 and 4 in common carp and the immune response against bacterial infection. Comp. Biochem. Physiol. Part B Biochem. Mol. Biol. 2018, 217, 60–69. [Google Scholar] [CrossRef]
- Zhang, X.L.; Cui, L.F.; Li, S.M.; Liu, X.Z.; Han, X.; Jiang, K.Y.; Yu, X.J.; Xu, L.; Wu, F.X.; Song, D.D.; et al. China Fisheries Statistical Yearbook; Fisheries Bureau of Ministry of Agriculture in China and China Agricultural Press: Beijing, China, 2020; pp. 1–36. [Google Scholar]
- Rao, Y.; Su, J. Insights into the antiviral immunity against grass carp (Ctenopharyngodon idella) reovirus (GCRV) in grass carp. J. Immunol. Res. 2015, 2015, 670437. [Google Scholar] [CrossRef]
- He, L.B.; Ke, F.; Wang, J.; Gao, X.C.; Zhang, Q.Y. Rana grylio virus (RGV) envelope protein 2L: Subcellular localization and essential roles in virus infectivity revealed by conditional lethal mutant. J. Gen. Virol. 2014, 95, 679–690. [Google Scholar] [CrossRef]
- Stothard, P. The sequence manipulation suite: JavaScript programs for analyzing and formatting protein and DNA sequences. Biotechniques 2000, 28, 1102–1104. [Google Scholar] [CrossRef] [Green Version]
- Letunic, I.; Khedkar, S.; Bork, P. SMART: Recent updates, new developments and status in 2020. Nucleic Acids Res. 2020, 49, D458–D460. [Google Scholar] [CrossRef] [PubMed]
- Larkin, M.A.; Blackshields, G.; Brown, N.P.; Chenna, R.; McGettigan, P.A.; McWilliam, H.; Valentin, F.; Wallace, I.M.; Wilm, A.; Lopez, R.; et al. Clustal W and Clustal X version 2.0. Bioinformatics 2007, 23, 2947–2948. [Google Scholar] [CrossRef] [PubMed]
- Kumar, S.; Stecher, G.; Tamura, K. MEGA7: Molecular Evolutionary Genetics Analysis Version 7.0 for Bigger Datasets. Mol. Biol. Evol. 2016, 33, 1870–1874. [Google Scholar] [CrossRef] [PubMed]
- Livak, K.J.; Schmittgen, T.D. Analysis of relative gene expression data using real-time quantitative PCR and the 2(-Delta Delta C(T)) Method. Methods 2001, 25, 402–408. [Google Scholar] [CrossRef]
- Zhu, D.; Huang, R.; Yang, C.; Fu, P.; Chen, L.; Jiang, Y.; He, L.; Li, Y.; Liao, L.; Zhu, Z.; et al. Identification and molecular characterization of peroxiredoxin 2 in grass carp (Ctenopharyngodon idella). Fish Shellfish Immunol. 2019, 92, 570–582. [Google Scholar] [CrossRef]
- Chu, P.; He, L.; Huang, R.; Liao, L.; Li, Y.; Zhu, Z.; Hu, W.; Wang, Y. Autophagy Inhibits Grass Carp Reovirus (GCRV) Replication and Protects Ctenopharyngodon idella Kidney (CIK) Cells from Excessive Inflammatory Responses after GCRV Infection. Biomolecules 2020, 10, 1296. [Google Scholar] [CrossRef]
- Suwanprinya, L.; Morales, N.P.; Sanvarinda, P.; Dieng, H.; Okabayashi, T.; Morales Vargas, R.E. Dengue Virus-Induced Reactive Oxygen Species Production in Rat Microglial Cells. Jpn. J. Infect. Dis. 2017, 70, 383–387. [Google Scholar] [CrossRef]
- Li, X.; Zhang, Y.; Zhao, Y.; Qiao, K.; Feng, M.; Zhou, H.; Tachibana, H.; Cheng, X. Autophagy Activated by Peroxiredoxin of Entamoeba histolytica. Cells 2020, 9, 2462. [Google Scholar] [CrossRef]
- Liu, W.; Xu, L.; Wang, X.; Zhang, D.; Sun, G.; Wang, M.; Wang, M.; Han, Y.; Chai, R.; Wang, H. PRDX1 activates autophagy via the PTEN-AKT signaling pathway to protect against cisplatin-induced spiral ganglion neuron damage. Autophagy 2021, 17, 4159–4181. [Google Scholar] [CrossRef]
- Zorov, D.B.; Juhaszova, M.; Sollott, S.J. Mitochondrial reactive oxygen species (ROS) and ROS-induced ROS release. Physiol. Rev. 2014, 94, 909–950. [Google Scholar] [CrossRef] [Green Version]
- Indo, H.P.; Hawkins, C.L.; Nakanishi, I.; Matsumoto, K.I.; Matsui, H.; Suenaga, S.; Davies, M.J.; St Clair, D.K.; Ozawa, T.; Majima, H.J. Role of Mitochondrial Reactive Oxygen Species in the Activation of Cellular Signals, Molecules, and Function. Handb. Exp. Pharmacol. 2017, 240, 439–456. [Google Scholar]
- Kietzmann, T.; Görlach, A. Reactive oxygen species in the control of hypoxia-inducible factor-mediated gene expression. Semin. Cell Dev. Biol. 2005, 16, 474–486. [Google Scholar] [CrossRef] [PubMed]
- Dryden, M. Reactive oxygen species: A novel antimicrobial. Int. J. Antimicrob. Agents 2018, 51, 299–303. [Google Scholar] [CrossRef] [PubMed]
- Brieger, K.; Schiavone, S.; Miller, F.J., Jr.; Krause, K.H. Reactive oxygen species: From health to disease. Swiss Med. Wkly. 2012, 142, 13659. [Google Scholar] [CrossRef] [PubMed]
- Jakubczyk, K.; Dec, K.; Kałduńska, J.; Kawczuga, D.; Kochman, J.; Janda, K. Reactive oxygen species—Sources, functions, oxidative damage. Pol. Merkur. Lekarski. 2020, 48, 124–127. [Google Scholar]
- Rhee, S.G. Overview on Peroxiredoxin. Mol. Cells 2016, 39, 1–5. [Google Scholar]
- Liu, G.P.; Xiang, L.X.; Shao, T.; Lin, A.F.; Shao, J.Z. Stimulatory function of peroxiredoxin 1 in activating adaptive humoral immunity in a zebrafish model. Dev. Comp. Immunol. 2018, 84, 353–360. [Google Scholar] [CrossRef]
- Hargreaves, M.; Spriet, L.L. Skeletal muscle energy metabolism during exercise. Nat. Metab. 2020, 2, 817–828. [Google Scholar] [CrossRef]
- Rui, L. Energy metabolism in the liver. Compr. Physiol. 2014, 4, 177–197. [Google Scholar]
- André, J. Mitochondria. Biol. Cell 1994, 80, 103–106. [Google Scholar]
- Dunn, J.D.; Alvarez, L.A.; Zhang, X.; Soldati, T. Reactive oxygen species and mitochondria: A nexus of cellular homeostasis. Redox Biol. 2015, 6, 472–485. [Google Scholar] [CrossRef] [PubMed]
- Kaelin, W.G., Jr. ROS: Really involved in oxygen sensing. Cell Metab. 2005, 1, 357–358. [Google Scholar] [CrossRef] [PubMed]
- Le Bras, M.; Clément, M.V.; Pervaiz, S.; Brenner, C. Reactive oxygen species and the mitochondrial signaling pathway of cell death. Histol. Histopathol. 2005, 20, 205–219. [Google Scholar]
- Pérez-Sánchez, J.; Bermejo-Nogales, A.; Calduch-Giner, J.A.; Kaushik, S.; Sitjà-Bobadilla, A. Molecular characterization and expression analysis of six peroxiredoxin paralogous genes in gilthead sea bream (Sparus aurata): Insights from fish exposed to dietary, pathogen and confinement stressors. Fish Shellfish Immunol. 2011, 31, 294–302. [Google Scholar] [CrossRef]
- Liang, X.; Zhu, D.; Li, Y.; Liao, L.; Yang, C.; Liu, L.; Huang, R.; Wang, W.; Zhu, Z.; He, L.; et al. Molecular characterization and functional analysis of peroxiredoxin 4 in grass carp (Ctenopharyngodon idella). Dev. Comp. Immunol. 2021, 125, 104213. [Google Scholar] [CrossRef] [PubMed]
- Cox, A.G.; Pullar, J.M.; Hughes, G.; Ledgerwood, E.C.; Hampton, M.B. Oxidation of mitochondrial peroxiredoxin 3 during the initiation of receptor-mediated apoptosis. Free Radic. Biol. Med. 2008, 44, 1001–1009. [Google Scholar] [CrossRef]
- Priyathilaka, T.T.; Kim, Y.; Udayantha, H.M.V.; Lee, S.; Herath, H.M.L.P.B.; Lakmal, H.H.C.; Elvitigala, D.A.S.; Umasuthan, N.; Godahewa, G.I.; Kang, S.I.; et al. Identification and molecular characterization of peroxiredoxin 6 from Japanese eel (Anguilla japonica) revealing its potent antioxidant properties and putative immune relevancy. Fish Shellfish Immunol. 2016, 51, 291–302. [Google Scholar] [CrossRef] [PubMed]
- Rao, Y.; Wan, Q.; Su, H.; Xiao, X.; Liao, Z.; Ji, J.; Yang, C.; Lin, L.; Su, J. ROS-induced HSP70 promotes cytoplasmic translocation of high-mobility group box 1b and stimulates antiviral autophagy in grass carp kidney cells. J. Biol. Chem. 2018, 293, 17387–17401. [Google Scholar] [CrossRef]
- Ryoo, I.G.; Kwak, M.K. Regulatory crosstalk between the oxidative stress-related transcription factor Nfe2l2/Nrf2 and mitochondria. Toxicol. Appl. Pharmacol. 2018, 359, 24–33. [Google Scholar] [CrossRef]
- Loboda, A.; Damulewicz, M.; Pyza, E.; Jozkowicz, A.; Dulak, J. Role of Nrf2/HO-1 system in development, oxidative stress response and diseases: An evolutionarily conserved mechanism. Cell Mol. Life Sci. 2016, 73, 3221–3247. [Google Scholar] [CrossRef]
- Bell, K.F.; Hardingham, G.E. CNS peroxiredoxins and their regulation in health and disease. Antioxid. Redox Signal. 2011, 14, 1467–1477. [Google Scholar] [CrossRef] [PubMed]
- Carvalho, L.A.C.; Truzzi, D.R.; Fallani, T.S.; Alves, S.V.; Toledo, J.C., Jr.; Augusto, O.; Netto, L.E.S.; Meotti, F.C. Urate hydroperoxide oxidizes human peroxiredoxin 1 and peroxiredoxin 2. J. Biol. Chem. 2017, 292, 8705–8715. [Google Scholar] [CrossRef] [PubMed] [Green Version]











Publisher’s Note: MDPI stays neutral with regard to jurisdictional claims in published maps and institutional affiliations. |
© 2022 by the authors. Licensee MDPI, Basel, Switzerland. This article is an open access article distributed under the terms and conditions of the Creative Commons Attribution (CC BY) license (https://creativecommons.org/licenses/by/4.0/).
Share and Cite
Liang, X.; Li, Y.; Chu, P.; Wang, Q.; Wang, H.; Liao, L.; Yang, C.; Zhu, Z.; Wang, Y.; He, L. Grass Carp Prx 3 Elevates Host Antioxidant Activity and Induces Autophagy to Inhibit Grass Carp Reovirus (GCRV) Replication. Antioxidants 2022, 11, 1952. https://doi.org/10.3390/antiox11101952
Liang X, Li Y, Chu P, Wang Q, Wang H, Liao L, Yang C, Zhu Z, Wang Y, He L. Grass Carp Prx 3 Elevates Host Antioxidant Activity and Induces Autophagy to Inhibit Grass Carp Reovirus (GCRV) Replication. Antioxidants. 2022; 11(10):1952. https://doi.org/10.3390/antiox11101952
Chicago/Turabian StyleLiang, Xinyu, Yongming Li, Pengfei Chu, Qian Wang, Hanyue Wang, Lanjie Liao, Cheng Yang, Zuoyan Zhu, Yaping Wang, and Libo He. 2022. "Grass Carp Prx 3 Elevates Host Antioxidant Activity and Induces Autophagy to Inhibit Grass Carp Reovirus (GCRV) Replication" Antioxidants 11, no. 10: 1952. https://doi.org/10.3390/antiox11101952
APA StyleLiang, X., Li, Y., Chu, P., Wang, Q., Wang, H., Liao, L., Yang, C., Zhu, Z., Wang, Y., & He, L. (2022). Grass Carp Prx 3 Elevates Host Antioxidant Activity and Induces Autophagy to Inhibit Grass Carp Reovirus (GCRV) Replication. Antioxidants, 11(10), 1952. https://doi.org/10.3390/antiox11101952
