Sign in to use this feature.

Years

Between: -

Subjects

remove_circle_outline
remove_circle_outline
remove_circle_outline
remove_circle_outline
remove_circle_outline

Journals

Article Types

Countries / Regions

Search Results (52)

Search Parameters:
Keywords = peroxiredoxin 3

Order results
Result details
Results per page
Select all
Export citation of selected articles as:
27 pages, 2342 KB  
Article
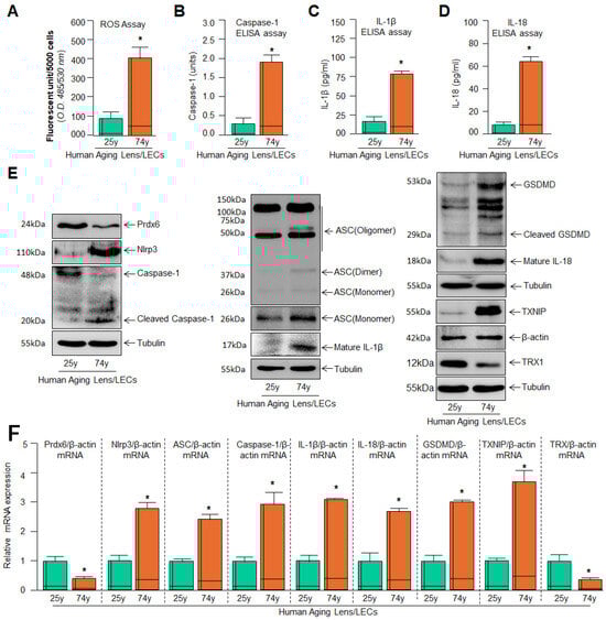
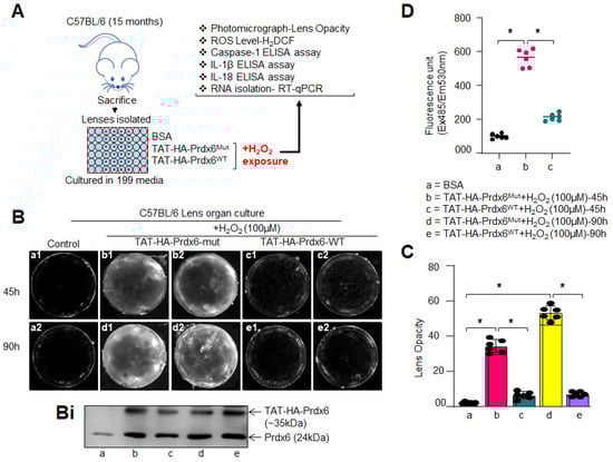
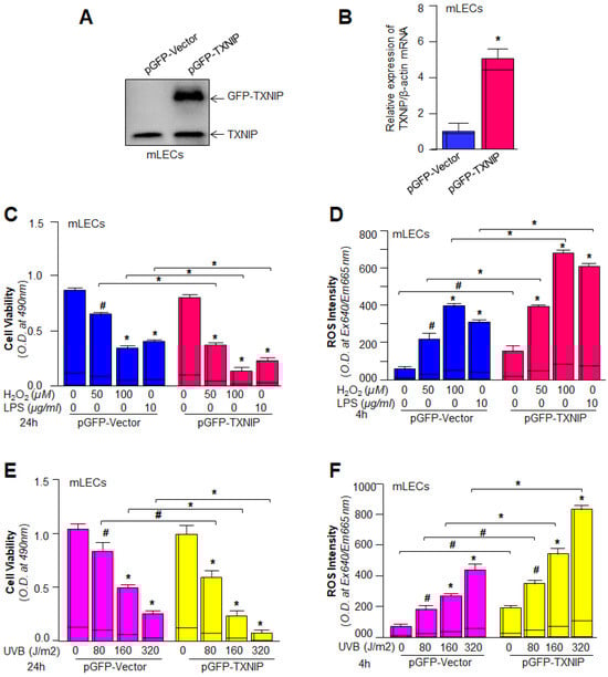
TXNIP-Deficiency and Prdx6 Delivery Inhibit Aging/Oxidative Stress–Driven TXNIP-Nlrp3 Inflammasome Activation and Mitigate Pyroptosis in Lens Epithelial Cells
by Bhavana Chhunchha, Eri Kubo, Renuka R. Manoharan, Rakesh Kumar and Dhirendra P. Singh
Antioxidants 2026, 15(2), 170; https://doi.org/10.3390/antiox15020170 - 28 Jan 2026
Abstract
Deregulated Nlrp3 (NOD-like receptor pyrin 3) inflammasome activation is strongly associated with age-related blinding diseases, including cataract. Previously, we demonstrated that loss of peroxiredoxin6 (Prdx6) promotes reactive oxygen species (ROS) amplification and aberrant activation of Klf9 and Nlrp3 inflammasome activity–driven pyroptosis. In this [...] Read more.
Deregulated Nlrp3 (NOD-like receptor pyrin 3) inflammasome activation is strongly associated with age-related blinding diseases, including cataract. Previously, we demonstrated that loss of peroxiredoxin6 (Prdx6) promotes reactive oxygen species (ROS) amplification and aberrant activation of Klf9 and Nlrp3 inflammasome activity–driven pyroptosis. In this study, using aging mouse(m)/human(h) lenses and lens epithelial cells (LECs), we reveal a critical link between Nlrp3 and thioredoxin (TRX)-interacting protein (TXNIP), which increases during aging and oxidative stress conditions. We found that aging lenses exhibiting opacity showed elevated ROS levels, increased TXNIP expression, along with upregulation of Nlrp3 inflammasome components, including caspase-1, ASC, IL-1β, IL-18, and gasderminD (GSDMD), with significantly reduced TRX1. mLECs overexpressing TXNIP were more susceptible to hydrogen peroxide (H2O2), Lipopolysaccharide (LPS), ultraviolet B (UVB)-induced oxidative stress, displaying increased ROS accumulation, reduced cell viability, and enhanced activation of Nlrp3 inflammasome and its downstream inflammatory mediators, hallmarks of pyroptotic cell death. Conversely, TXNIP knockdown suppressed Nlrp3 inflammasome activation, decreased ROS production, and significantly improved cell survival, indicating a protective effect against oxidative injury. Ex vivo, TAT-HA-Prdx6 delivery inhibited H2O2-induced Nlrp3 activation and preserved lens transparency, demonstrating its potent antioxidant and anti-inflammatory effects. Collectively, these findings identify TXNIP as a key regulator of Nlrp3 inflammasome signaling and thereby highlight the therapeutic potential of TXNIP silencing (ShTXNIP) or TAT-HA-Prdx6 delivery to halt Nlrp3-mediated pyroptosis during aging or oxidative stress conditions. Full article
(This article belongs to the Special Issue Oxidative Stress in Eye Diseases)
Show Figures

Figure 1

13 pages, 1082 KB  
Article
Targeting CTC Heterogeneity: Aptamer-Based Liquid Biopsy Predicts Outcome in Lung Cancer
by Alexey V. Krat, Galina S. Zamay, Dmitry V. Veprintsev, Daria A. Kirichenko, Olga S. Kolovskaya, Tatiana N. Zamay, Yury E. Glazyrin, Zoran Minic, Semen A. Sidorov, Valeria A. Komissarova, Ruslan A. Zukov, Maxim V. Berezovski and Anna S. Kichkailo
Cancers 2025, 17(19), 3244; https://doi.org/10.3390/cancers17193244 - 6 Oct 2025
Viewed by 1022
Abstract
Background: The detection of circulating tumor cells (CTCs) holds significant promise for the diagnosis and monitoring of lung cancer (LC). However, the clinical utility of CTCs is limited by the heterogeneity of their phenotypes and the shortcomings of existing detection methods, which often [...] Read more.
Background: The detection of circulating tumor cells (CTCs) holds significant promise for the diagnosis and monitoring of lung cancer (LC). However, the clinical utility of CTCs is limited by the heterogeneity of their phenotypes and the shortcomings of existing detection methods, which often rely on epithelial markers like EpCAM. DNA aptamers offer a promising alternative due to their high affinity, stability, and ability to recognize diverse cancer-specific biomarkers. Methods: This study utilized DNA aptamers LC-17 and LC-18, previously selected against primary lung tumor tissue, to isolate and detect CTCs in the peripheral blood of 43 non-small cell lung cancer (NSCLC) patients. Mass spectrometry (LC-MS/MS) was employed to identify the target proteins of aptamer LC-17. CTCs from patients’ blood and healthy donors were isolated via filtration after erythrocyte and lymphocyte lysis and stained with FAM-labeled LC-17 and LC-18 aptamers for detection using fluorescence and light microscopy. Results: Mass spectrometry identified neutrophil defensin 1 (DEFA1) and peroxiredoxin-2 (PRDX2) as the primary protein targets of aptamer LC-17 in CTCs, both of which were absent in healthy donor samples. CTC enumeration revealed statistically significant correlations between elevated CTC counts (>3 cells/4 mL blood) and advanced primary tumor size (T4 vs. T1–T3, p = 0.012), extensive regional lymph node metastasis (N3 vs. N1–N2, p = 0.014), and shorter overall survival (median 24 vs. 32 months, p < 0.05). Conclusions: The developed aptamer-based liquid biopsy method effectively captures heterogeneous CTC populations independent of EpCAM expression. The strong correlation of CTC counts with disease progression and survival underscores their clinical relevance as a prognostic biomarker in NSCLC. This approach presents a viable, non-invasive tool for disease monitoring and stratification of NSCLC patients, with potential for integration into clinical practice. Full article
(This article belongs to the Section Cancer Causes, Screening and Diagnosis)
Show Figures

Figure 1

12 pages, 1447 KB  
Article
Serum Peroxiredoxins Reflect Oxidative Stress and Predict Renal Outcomes in Patients with Glomerulonephritis
by Natalia Wiewiórska-Krata, Barbara Moszczuk, Julia Tańska, Emilia Knioła, Ewelina Grywalska, Leszek Pączek, Bartosz Foroncewicz and Krzysztof Mucha
Int. J. Mol. Sci. 2025, 26(16), 7708; https://doi.org/10.3390/ijms26167708 - 9 Aug 2025
Viewed by 1085
Abstract
Oxidative stress (OS), defined as an imbalance between pro-oxidant and antioxidant mechanisms, contributes to DNA and protein oxidation as well as cellular injury, and plays a pivotal role in the pathogenesis of chronic kidney disease (CKD). Peroxiredoxins (PRDXs) are key antioxidant enzymes that [...] Read more.
Oxidative stress (OS), defined as an imbalance between pro-oxidant and antioxidant mechanisms, contributes to DNA and protein oxidation as well as cellular injury, and plays a pivotal role in the pathogenesis of chronic kidney disease (CKD). Peroxiredoxins (PRDXs) are key antioxidant enzymes that regulate intracellular peroxide levels and maintain redox homeostasis. Beyond its renal implications, OS is closely intertwined with hypertension and atherosclerosis, both common comorbidities that accelerate CKD progression. As previously reported, serum concentrations of PRDXs 1-5 may help to differentiate between IgA nephropathy (IgAN), membranous nephropathy (MN), and lupus nephritis (LN). This study aimed to assess the utility of baseline serum PRDX levels in predicting longitudinal changes in kidney function and proteinuria in patients with IgAN, MN, and LN. We analyzed data from 80 patients (IgAN, n = 36; MN, n = 23; LN, n = 21) drawn from an initial cohort of 108 in whom baseline serum concentrations of PRDX 1–5 were measured. Patients were stratified into low, medium, and high PRDX level groups at baseline, and associations between these strata and longitudinal changes in eGFR and proteinuria were assessed over a follow-up period of up to five years. Across all groups, the follow-up eGFR was significantly associated with low baseline serum PRDX 1, 2, 3, and 5 (p = 0.043; p = 0.001; p = 0.036; p = 0.007, respectively). Significant associations were also observed between 24 h follow-up proteinuria and low baseline serum PRDX 2, 3, and 5 (p = 0.025; p = 0.025; p = 0.005, respectively), medium PRDX 4 (p = 0.010), and high PRDX 2 (p = 0.019). No significant associations were found within the study groups; however, these associations were more pronounced in IgAN and MN patients. These findings suggest a potential role for PRDXs in predicting and monitoring CKD progression, especially eGFR decline. Full article
(This article belongs to the Special Issue Antioxidants: The Molecular Guardians Against Oxidative Stress)
Show Figures

Figure 1

19 pages, 42627 KB  
Article
Molecular Remodeling of the Sperm Proteome Following Varicocele Sclero-Embolization: Implications for Semen Quality Improvement
by Domenico Milardi, Edoardo Vergani, Francesca Mancini, Fiorella Di Nicuolo, Emanuela Teveroni, Emanuele Pierpaolo Vodola, Alessandro Oliva, Giuseppe Grande, Alessandro Cina, Roberto Iezzi, Michela Cicchinelli, Federica Iavarone, Silvia Baroni, Alberto Ferlin, Andrea Urbani and Alfredo Pontecorvi
Proteomes 2025, 13(3), 34; https://doi.org/10.3390/proteomes13030034 - 15 Jul 2025
Viewed by 1848
Abstract
Background: Varicocele is a common condition involving the dilation of veins in the scrotum, often linked to male infertility and testicular dysfunction. This study aimed to elucidate the molecular effects of successful varicocele treatment on sperm proteomes following percutaneous sclero-embolization. Methods: High-resolution tandem [...] Read more.
Background: Varicocele is a common condition involving the dilation of veins in the scrotum, often linked to male infertility and testicular dysfunction. This study aimed to elucidate the molecular effects of successful varicocele treatment on sperm proteomes following percutaneous sclero-embolization. Methods: High-resolution tandem mass spectrometry was performed for proteomic profiling of pooled sperm lysates from five patients exhibiting improved semen parameters before and after (3 and 6 months) varicocele sclero-embolization. Data were validated by Western blot analysis. Results: Seven proteins were found exclusively in varicocele patients before surgery—such as stathmin, IFT20, selenide, and ADAM21—linked to inflammation and oxidative stress. After sclero-embolization, 55 new proteins emerged, including antioxidant enzymes like selenoprotein P and GPX3. Thioredoxin (TXN) and peroxiredoxin (PRDX3) were upregulated, indicating restoration of key antioxidant pathways. Additionally, the downregulation of some histones and the autophagy-related protein ATG9A suggests a shift toward an improved chromatin organization and a healthier cellular environment post-treatment. Conclusions: Varicocele treatment that improves sperm quality and fertility parameters leads to significant proteome modulation. These changes include reduced oxidative stress and broadly restored sperm maturation. Despite the limited patient cohort analyzed, these preliminary findings provide valuable insights into how varicocele treatment might enhance male fertility and suggest potential biomarkers for improved male infertility treatment strategies. Full article
(This article belongs to the Section Proteomics of Human Diseases and Their Treatments)
Show Figures

Graphical abstract

28 pages, 5449 KB  
Article
The Impact of Peroxiredoxin 3 on Molecular Testing, Diagnosis, and Prognosis in Human Pancreatic Ductal Adenocarcinoma
by Anna Kakehashi, Shugo Suzuki, Yusaku Nishidoi, Atsushi Hagihara, Hiroko Ikenaga, Masayuki Shiota, Guiyu Qiu, Ikue Noura, Yuko Kuwae, Arpamas Vachiraarunwong, Masaki Fujioka, Min Gi, Norifumi Kawada and Hideki Wanibuchi
Cancers 2025, 17(13), 2212; https://doi.org/10.3390/cancers17132212 - 1 Jul 2025
Cited by 1 | Viewed by 1120
Abstract
Background/Objective: Pancreatic ductal adenocarcinoma (PDAC) is one of the leading causes of cancer death and tumors with an extremely poor prognosis. In the present study, novel biomarker candidates useful for the early diagnosis and prognosis of human invasive PDAC were investigated. Methods: Biomarker [...] Read more.
Background/Objective: Pancreatic ductal adenocarcinoma (PDAC) is one of the leading causes of cancer death and tumors with an extremely poor prognosis. In the present study, novel biomarker candidates useful for the early diagnosis and prognosis of human invasive PDAC were investigated. Methods: Biomarker candidates were first selected based on the proteomic/bioinformatic and clinico-pathological analyses of 10 and 100 patients with PDAC, respectively, operated at Osaka Metropolitan University Hospital (Exp. 1). Next, the expression and secretion of the target protein and its EV mRNA were investigated in pancreatic cancer cells in vitro and in a Balb/c nude mouse model. In addition, the protein and EV mRNA levels of candidate molecules were measured in the blood serum of 36 PDAC and 10 IPMN patients, and diagnostic significance was assessed (Exp. 2). Results: A significant elevation of peroxiredoxin 3 (PRX3), a mitochondrial matrix protein, was found in PDAC via LC-Ms/Ms analysis. In Exp. 1, PRX3 overexpression was found in PDAC and PanIN lesions and was associated with a tumor infiltrative growth pattern (INFc) and poor overall 1-year patient survival. The prognostic value was significantly improved when PRX3 was combined with serum SPan-1 and DUPAN-2 markers in survival analyses. Furthermore, the PRX3 protein and its extracellular vesicle (EV: exosome and oncosome)-incorporated mRNA were secreted at detectable levels from PANC-1, MIAPaCa-2, and SW1990 cells into the blood of Balb/c nude mice bearing tumors. The overexpression of PRX3 was positively correlated with that of cancer stem cell marker CD44 variant 9 (CD44v9), P-Nrf2, and FOXO3a, as well as the generation of reactive oxygen species. In Exp. 2, a significant increase in PRX3 protein and EV mRNA was detected in the blood serum of PDAC subjects compared to IPMN patients and healthy controls. Significantly higher PRX3 protein levels were found in the IPMN group. The elevation of PRX3 EV mRNA was significantly associated with poor patient survival. Conclusions: These results indicate that PRX3 may become a novel early biomarker for PDAC diagnosis and prognosis. Full article
Show Figures

Figure 1

12 pages, 2485 KB  
Article
Analysis of Peroxiredoxin 5 (SmPrx5) Function and Expression in Immune and Oxidative Stress Responses of Sepiella maindroni
by Chu Shao, Weiwei Song and Chunlin Wang
Fishes 2025, 10(6), 289; https://doi.org/10.3390/fishes10060289 - 13 Jun 2025
Viewed by 592
Abstract
In this study, we investigated the functional role of Peroxiredoxin 5 (SmPrx5) in the cuttlefish Sepiella maindroni. The full-length SmPrx5 cDNA is 934 base pairs (bp) in length, comprising a 31 bp 5′ untranslated region (UTR), a 330 bp 3′ [...] Read more.
In this study, we investigated the functional role of Peroxiredoxin 5 (SmPrx5) in the cuttlefish Sepiella maindroni. The full-length SmPrx5 cDNA is 934 base pairs (bp) in length, comprising a 31 bp 5′ untranslated region (UTR), a 330 bp 3′ UTR, and an open reading frame (ORF) of 573 bp that encodes a polypeptide consisting of 190 amino acids. Sequence analysis revealed the presence of a conserved peroxidase catalytic motif VPGAFTPGCSQTHLPG and the signature domain DGTGLTCSL, indicating that SmPrx5 belongs to the 2-Cys Prx subfamily. Quantitative real-time PCR (RT-qPCR) analysis demonstrated that SmPrx5 is broadly expressed across various tissues in S. maindroni, with particularly high expression levels observed in the testes, hemocytes, liver, and ovaries. Upon challenge with Vibrio alginolyticus, SmPrx5 expression was significantly upregulated in both the liver and hemocytes, peaking at 24 h post-infection and gradually returning to baseline levels within 48 h. Furthermore, the recombinant SmPrx5 protein exhibited notable antioxidant activity in vitro, suggesting its involvement in the oxidative stress response. These findings enhance our understanding of the molecular mechanisms underlying immune defense in marine cephalopods and highlight the potential role of Prx5 in host immunity. Full article
(This article belongs to the Section Genetics and Biotechnology)
Show Figures

Figure 1

16 pages, 3820 KB  
Article
Complexity of Damage-Associated Molecular Pattern Molecule Expression Profile in Porcine Brain Affected by Ischemic Stroke
by Dominika Golubczyk, Aleksandra Mowinska, Piotr Holak, Piotr Walczak, Miroslaw Janowski and Izabela Malysz-Cymborska
Int. J. Mol. Sci. 2025, 26(8), 3702; https://doi.org/10.3390/ijms26083702 - 14 Apr 2025
Viewed by 1106
Abstract
Studies using large animal models are essential for better understanding the molecular processes underlying neurological diseases, including ischemic stroke, and serve as a robust foundation for evaluating potential therapies. To better understand the complex role of damage-associated molecular pattern molecules (DAMPs) after ischemia, [...] Read more.
Studies using large animal models are essential for better understanding the molecular processes underlying neurological diseases, including ischemic stroke, and serve as a robust foundation for evaluating potential therapies. To better understand the complex role of damage-associated molecular pattern molecules (DAMPs) after ischemia, we aimed to determine their expression in the porcine brain affected by ischemic stroke at four time points: 6 h, 24 h, 3 days and 7 days post-stroke. Within the first 24 h after the stroke, we observed the increased expression of several key factors, including calcium-binding proteins, peroxiredoxins, heat shock proteins and interleukins ( and , IL10, IL17α). Moreover, by day 7, multiple DAMPs were up-regulated, coinciding with an enhanced expression of vascular endothelial growth factor A (VEGFA) in the affected hemisphere. The effects of ischemic stroke were also evident systemically, as indicated by the altered serum levels of both pro- and anti-inflammatory interleukins, reflecting dynamic inflammatory response. To conclude, our findings provide new insights about the time-dependent DAMP activity in a large animal model of ischemic stroke, highlighting the simultaneous occurrence of an ongoing inflammatory response and the possible initiation of vascular remodeling as early as one week after stroke onset. Full article
(This article belongs to the Special Issue Molecular Diagnosis and Targeted Therapies in Ischemic Stroke)
Show Figures

Figure 1

22 pages, 1009 KB  
Article
Tetraselmis chuii Supplementation Increases Skeletal Muscle Nuclear Factor Erythroid 2-Related Factor 2 and Antioxidant Enzyme Gene Expression, and Peak Oxygen Uptake in Healthy Adults: A Randomised Crossover Trial
by Stuart P. Cocksedge, Carlos Infante, Sonia Torres, Carmen Lama, Lalia Mantecón, Manuel Manchado, Jarred P. Acton, Nehal S. Alsharif, Tom Clifford, Alex J. Wadley, Richard A. Ferguson, Nicolette C. Bishop, Neil R. W. Martin and Stephen J. Bailey
Antioxidants 2025, 14(4), 435; https://doi.org/10.3390/antiox14040435 - 3 Apr 2025
Cited by 1 | Viewed by 1680
Abstract
Superoxide dismutase-rich Tetraselmis chuii (T. chuii) is derived from marine microalgae and has been reported to increase gene expression of nuclear factor erythroid 2-related factor 2 (NRF2) and related antioxidant enzymes in myoblast tissue culture models. Human research has indicated that [...] Read more.
Superoxide dismutase-rich Tetraselmis chuii (T. chuii) is derived from marine microalgae and has been reported to increase gene expression of nuclear factor erythroid 2-related factor 2 (NRF2) and related antioxidant enzymes in myoblast tissue culture models. Human research has indicated that T. chuii supplementation can improve recovery from exercise-induced muscle damage, but its effects on endurance exercise performance and the molecular bases that may underlie any ergogenic effects are unclear. Healthy participants underwent 14 days of supplementation with 25 mg·day−1T. chuii and placebo in a randomized, double-blind, crossover experimental design. Prior to and following each supplementation period, participants completed a high-intensity cycling test to assess time to exhaustion and peak oxygen uptake (V˙O2peak). A resting skeletal muscle biopsy was collected after both supplementation periods to assess gene expression changes. Compared to pre-supplementation values, V˙O2peak was increased following T. chuii (p = 0.013) but not placebo (p = 0.66). Fold-change in glutathione peroxidase 7 [(GPX7) 1.26 ± 1.37], glutathione-disulfide reductase [(GSR) 1.22 ± 1.41], glutathione S-transferase Mu 3 [(GSTM3) 1.34 ± 1.49], peroxiredoxin 6 [(PRDX6) 1.36 ± 1.57], extracellular signal-regulated kinase 3 [(ERK3) 1.92 ± 2.42], NRF2 (1.62 ± 2.16), p38 alpha [(p38a) 1.33 ± 1.58] and sirtuin 1 [(SIRT1) 1.73 ± 2.25] gene expression were higher after T. chuii compared to placebo supplementation (p < 0.05). Short-term T. chuii supplementation increased V˙O2peak and skeletal muscle gene expression of key enzymatic antioxidants (GPX7, GSR, GSTM3, and PRDX6), signalling kinases (ERK3 and p38a), post-translational regulators (SIRT1), and transcription factors (NRF2) that may protect against cellular stress insults. Full article
(This article belongs to the Section Antioxidant Enzyme Systems)
Show Figures

Figure 1

24 pages, 3729 KB  
Article
Time Course of Mitochondrial Antioxidant Markers in a Preclinical Model of Severe Penetrating Traumatic Brain Injury
by Sudeep Musyaju, Hiren R. Modi, Deborah A. Shear, Anke H. Scultetus and Jignesh D. Pandya
Int. J. Mol. Sci. 2025, 26(3), 906; https://doi.org/10.3390/ijms26030906 - 22 Jan 2025
Cited by 6 | Viewed by 2322
Abstract
Traumatic brain injury (TBI) results from external mechanical forces exerted on the brain, triggering secondary injuries due to cellular excitotoxicity. A key indicator of damage is mitochondrial dysfunction, which is associated with elevated free radicals and disrupted redox balance following TBI. However, the [...] Read more.
Traumatic brain injury (TBI) results from external mechanical forces exerted on the brain, triggering secondary injuries due to cellular excitotoxicity. A key indicator of damage is mitochondrial dysfunction, which is associated with elevated free radicals and disrupted redox balance following TBI. However, the temporal changes in mitochondrial redox homeostasis after penetrating TBI (PTBI) have not been thoroughly examined. This study aimed to investigate redox alterations from 30 min to two-weeks post-injury in adult male Sprague Dawley rats that experienced either PTBI or a Sham craniectomy. Redox parameters were measured at several points: 30 min, 3 h, 6 h, 24 h, 3 d, 7 d, and 14 d post-injury. Mitochondrial samples from the injury core and perilesional areas exhibited significant elevations in protein modifications including 3-nitrotyrosine (3-NT) and protein carbonyl (PC) adducts (14–53%, vs. Sham). In parallel, antioxidants such as glutathione, NADPH, peroxiredoxin-3 (PRX-3), thioredoxin-2 (TRX-2), and superoxide dismutase 2 (SOD2) were significantly depleted (20–80%, vs. Sham). In contrast, catalase (CAT) expression showed a significant increase (45–75%, vs. Sham). These findings indicate a notable imbalance in redox parameters over the two-week post-PTBI period suggesting that the therapeutic window to employ antioxidant therapy extends well beyond 24 h post-TBI. Full article
(This article belongs to the Special Issue Mitochondrial Function in Health and Diseases)
Show Figures

Figure 1

17 pages, 2352 KB  
Article
Ochratoxin A Degradation and Stress Response Mechanism of Brevundimonas naejangsanensis ML17 Determined by Transcriptomic Analysis
by Zitong Zhao, Zehui Niu and Zhihong Liang
Foods 2024, 13(23), 3732; https://doi.org/10.3390/foods13233732 - 21 Nov 2024
Cited by 2 | Viewed by 1912
Abstract
Ochratoxin A (OTA) is a naturally occurring mycotoxin mainly produced by certain species of Aspergillus and Penicillium and is a serious threat to human health and food safety. Previous studies showed that Brevundimonas naejangsanensis ML17 can completely degrade 1 μg/mL of OTA. The [...] Read more.
Ochratoxin A (OTA) is a naturally occurring mycotoxin mainly produced by certain species of Aspergillus and Penicillium and is a serious threat to human health and food safety. Previous studies showed that Brevundimonas naejangsanensis ML17 can completely degrade 1 μg/mL of OTA. The aim of this study was to investigate the degradation effect of ML17 at different concentrations of OTA, and specifically, to investigate the mechanism of OTA degradation by ML17. The growth of ML17 was not affected by exposure to 6 μg/mL OTA within 24 h. ML17 could almost completely degrade 12 μg/mL of OTA within 36 h, converting it into the non-toxic OTα and L-phenylalanine. Transcriptomic analysis showed that 275 genes were upregulated, whereas three genes were downregulated in ML17 under the stress of 1 μg/mL OTA. Functional enrichment analysis showed that exposure to OTA enhanced translation, amide and peptide biosynthesis and metabolism, promoted oxidative phosphorylation, and increased ATP production. Further analysis revealed that, when exposed to OTA, ML17 exerted a stress-protective effect by synthesizing large amounts of heat shock proteins, which contributed to the correct folding of proteins. Notably, genes related to antioxidant activity, such as peroxiredoxin, superoxide dismutase, and glutaredoxin 3, were significantly upregulated, indicating that ML17 can resist the toxic effects of OTA through adjusting its metabolic processes, and the enzyme-coding gene0095, having OTA degradation activity, was found to be upregulated. This suggests that ML17 can achieve OTA degradation by regulating its metabolism, upregulating its antioxidant system, and upregulating enzyme-encoding genes with OTA degradation activity. Our work provides a theoretical reference for clarifying the mechanism of OTA degradation by ML17. Full article
(This article belongs to the Section Food Toxicology)
Show Figures

Figure 1

19 pages, 3314 KB  
Article
Dietary Organic Zinc Supplementation Modifies the Oxidative Genes via RORγ and Epigenetic Regulations in the Ileum of Broiler Chickens Exposed to High-Temperature Stress
by Saber Y. Adam, Madesh Muniyappan, Hao Huang, Wael Ennab, Hao-Yu Liu, Abdelkareem A. Ahmed, Ming-an Sun, Tadelle Dessie, In Ho Kim, Yun Hu, Xugang Luo and Demin Cai
Antioxidants 2024, 13(9), 1079; https://doi.org/10.3390/antiox13091079 - 4 Sep 2024
Cited by 9 | Viewed by 2697
Abstract
Heat stress (HS) is a significant concern in broiler chickens, which is vital for global meat supply in the dynamic field of poultry farming. The impact of heat stress on the ileum and its influence on the redox homeostatic genes in chickens remains [...] Read more.
Heat stress (HS) is a significant concern in broiler chickens, which is vital for global meat supply in the dynamic field of poultry farming. The impact of heat stress on the ileum and its influence on the redox homeostatic genes in chickens remains unclear. We hypothesized that adding zinc to the feed of heat-stressed broilers would improve their resilience to heat stress. However, this study aimed to explore the effects of organic zinc supplementation under HS conditions on broiler chickens’ intestinal histology and regulation of HS index genes. In this study, 512 Xueshan chickens were divided into four groups: vehicle, HS, 60 mg/kg zinc, and HS + 60 mg/kg zinc groups. Findings revealed that zinc supply positively increased the VH and VH: CD in the ileum of the broilers compared to the HS group, while CD and VW decreased in Zn and HS+Zn supplemented broilers. Zn administration significantly increased superoxide dismutase (SOD), catalase (CAT), glutathione (GSH), and decreased the enzymatic activities of reactive oxygen species (ROS) and malondialdehyde (MDA) compared to the HS group. In addition, Zn administration significantly increased relative ATP, complex I, III, and V enzyme activity compared to the HS group. Furthermore, the expression of acyl-CoA synthetase long-chain family member 4 (ACSL4), lactate transporter 3 (LPCAT3), peroxiredoxin (PRX), and transferrin receptor (TFRC) in the protein levels was extremely downregulated in HS+Zn compared to the HS group. Zn supply significantly decreased the enrichment of RORγ, P300, and SRC1 at target loci of ACSL4, LPCAT3, and PRX compared to the HS group. The occupancies of histone active marks H3K9ac, H3K18ac, H3K27ac, H3K4me1, and H3K18bhb at the locus of ACSL4 and LPCAT3 were significantly decreased in HS+Zn compared to the HS group. Moreover, H3K9la and H3K18la at the locus of ACSL4 and LPCAT3 were significantly decreased in HS+Zn compared to the HS group. This study emphasizes that organic Zn is a potential strategy for modulating the oxidative genes ACSL4, LPCAT3, PRX, and TFRC in the ileum of chickens via nuclear receptor RORγ regulation and histone modifications. Full article
(This article belongs to the Special Issue Oxidative Stress in Livestock and Poultry—2nd Edition)
Show Figures

Figure 1

18 pages, 10587 KB  
Article
Comprehensive Analysis of Genes Associated with the Reactive Oxygen Species Metabolism in Citrus sinensis during Pathogen Infection
by Guiyan Huang, Fuxuan Li, Yanan Hu, Zhigang Ouyang and Ruimin Li
Horticulturae 2024, 10(6), 625; https://doi.org/10.3390/horticulturae10060625 - 11 Jun 2024
Cited by 4 | Viewed by 2091
Abstract
Reactive oxygen species (ROS) are pivotal in signal transduction processes in plant–pathogen interactions. The ROS signaling pathways involved in Candidatus Liberibacter asiaticus (CLas) and Xanthomonas citri subspecies citri (Xcc) infections in Citrus sinensis (sweet orange) are unclear. In this study, we comprehensively identified [...] Read more.
Reactive oxygen species (ROS) are pivotal in signal transduction processes in plant–pathogen interactions. The ROS signaling pathways involved in Candidatus Liberibacter asiaticus (CLas) and Xanthomonas citri subspecies citri (Xcc) infections in Citrus sinensis (sweet orange) are unclear. In this study, we comprehensively identified ROS metabolism-associated genes, including 9 NADPH oxidase (RBOH), 14 superoxide dismutase (SOD), 1 catalase (CAT), 9 peroxiredoxin (PrxR), 5 ascorbate peroxidase (APX), 4 glutathione peroxidase (GPX), 3 monodehydroascorbate reductase (MDAR), 2 dehydroascorbate reductase (DHAR), 2 glutathione reductase (GR), 24 thioredoxin (Trx), and 18 glutaredoxin (GLR) genes in C. sinensis. An analysis revealed variable gene structures but conserved motifs and domains in ROS subfamilies. A comparative synteny analysis with Arabidopsis thaliana and Vitis vinifera indicated evolutionary conservation of most ROS metabolism-associated genes, with some originating from gene duplication events post-species divergence in C. sinensis. Expression profiling revealed five up-regulated genes and four down-regulated genes during both CLas and Xcc infections. Promoter analysis revealed numerous stress-responsive elements in the promoter of ROS metabolism-associated genes. Protein–protein interaction network analysis highlighted the involvement of ROS metabolism in various biological processes. A comparison of ROS metabolism-associated genes between C. sinensis and Poncirus trifoliata indicated multiple gene gain and loss events within ROS subfamilies of C. sinensis. This study enhances our understanding of ROS metabolism in C. sinensis and sheds light on citrus–pathogen interactions. Full article
Show Figures

Figure 1

13 pages, 4074 KB  
Article
Pulsed Hyperoxia Acts on Plasmatic Advanced Glycation End Products and Advanced Oxidation Protein Products and Modulates Mitochondrial Biogenesis in Human Peripheral Blood Mononuclear Cells: A Pilot Study on the “Normobaric Oxygen Paradox”
by Costantino Balestra, Sara Baldelli, Fabio Virgili, Michele Salvagno, Simona Mrakic-Sposta and Deborah Fratantonio
Int. J. Mol. Sci. 2024, 25(4), 2394; https://doi.org/10.3390/ijms25042394 - 18 Feb 2024
Cited by 10 | Viewed by 3244
Abstract
The “normobaric oxygen paradox” (NOP) describes the response to the return to normoxia after a hyperoxic event, sensed by tissues as an oxygen shortage, up-regulating redox-sensitive transcription factors. We have previously characterized the time trend of oxygen-sensitive transcription factors in human PBMCs, in [...] Read more.
The “normobaric oxygen paradox” (NOP) describes the response to the return to normoxia after a hyperoxic event, sensed by tissues as an oxygen shortage, up-regulating redox-sensitive transcription factors. We have previously characterized the time trend of oxygen-sensitive transcription factors in human PBMCs, in which the return to normoxia after 30% oxygen is sensed as a hypoxic trigger, characterized by hypoxia-induced factor (HIF-1) activation. On the contrary, 100% and 140% oxygen induce a shift toward an oxidative stress response, characterized by NRF2 and NF-kB activation in the first 24 h post exposure. Herein, we investigate whether this paradigm triggers Advanced Glycation End products (AGEs) and Advanced Oxidation Protein Products (AOPPs) as circulating biomarkers of oxidative stress. Secondly, we studied if mitochondrial biogenesis was involved to link the cellular response to oxidative stress in human PBMCs. Our results show that AGEs and AOPPs increase in a different manner according to oxygen dose. Mitochondrial levels of peroxiredoxin (PRX3) supported the cellular response to oxidative stress and increased at 24 h after mild hyperoxia, MH (30% O2), and high hyperoxia, HH (100% O2), while during very high hyperoxia, VHH (140% O2), the activation was significantly high only at 3 h after oxygen exposure. Mitochondrial biogenesis was activated through nuclear translocation of PGC-1α in all the experimental conditions. However, the consequent release of nuclear Mitochondrial Transcription Factor A (TFAM) was observed only after MH exposure. Conversely, HH and VHH are associated with a progressive loss of NOP response in the ability to induce TFAM expression despite a nuclear translocation of PGC-1α also occurring in these conditions. This study confirms that pulsed high oxygen treatment elicits specific cellular responses, according to its partial pressure and time of administration, and further emphasizes the importance of targeting the use of oxygen to activate specific effects on the whole organism. Full article
(This article belongs to the Section Molecular Biology)
Show Figures

Figure 1

13 pages, 3352 KB  
Article
Piceatannol Alleviates Deoxynivalenol-Induced Damage in Intestinal Epithelial Cells via Inhibition of the NF-κB Pathway
by Min Zhu, En-Qing Lu, Yong-Xia Fang, Guo-Wei Liu, Yu-Jie Cheng, Ke Huang, E Xu, Yi-Yu Zhang and Xiao-Jing Wang
Molecules 2024, 29(4), 855; https://doi.org/10.3390/molecules29040855 - 14 Feb 2024
Cited by 4 | Viewed by 2268
Abstract
Deoxynivalenol (DON) is a common mycotoxin that is widely found in various foods and feeds, posing a potential threat to human and animal health. This study aimed to investigate the protective effect of the natural polyphenol piceatannol (PIC) against DON-induced damage in porcine [...] Read more.
Deoxynivalenol (DON) is a common mycotoxin that is widely found in various foods and feeds, posing a potential threat to human and animal health. This study aimed to investigate the protective effect of the natural polyphenol piceatannol (PIC) against DON-induced damage in porcine intestinal epithelial cells (IPEC-J2 cells) and the underlying mechanism. The results showed that PIC promotes IPEC-J2 cell proliferation in a dose-dependent manner. Moreover, it not only significantly relieved DON-induced decreases in cell viability and proliferation but also reduced intracellular reactive oxygen species (ROS) production. Further studies demonstrated that PIC alleviated DON-induced oxidative stress damage by increasing the protein expression levels of the antioxidant factors NAD(P)H quinone oxidoreductase-1 (NQO1) and glutamate–cysteine ligase modifier subunit (GCLM), and the mRNA expression of catalase (CAT), Superoxide Dismutase 1 (SOD1), peroxiredoxin 3 (PRX3), and glutathione S-transferase alpha 4 (GSTα4). In addition, PIC inhibited the activation of the nuclear factor-B (NF-κB) pathway, downregulated the mRNA expression of interleukin-1β (IL-1β), interleukin-6 (IL-6), and tumor necrosis factor α (TNF-α) to attenuate DON-induced inflammatory responses, and further mitigated DON-induced cellular intestinal barrier injury by regulating the protein expression of Occludin. These findings indicated that PIC had a significant protective effect against DON-induced damage. This study provides more understanding to support PIC as a feed additive for pig production. Full article
Show Figures

Figure 1

20 pages, 4961 KB  
Article
PM2.5 Exposure-Linked Mitochondrial Dysfunction Negates SB216763-Mediated Cardio-Protection against Myocardial Ischemia–Reperfusion Injury
by Bhavana Sivakumar, Ahmed Nadeem, Mashooq Ahmad Dar and Gino A. Kurian
Life 2023, 13(11), 2234; https://doi.org/10.3390/life13112234 - 20 Nov 2023
Cited by 3 | Viewed by 2137
Abstract
GSK3β is a promising target for treating various disease conditions, including myocardial ischemia–reperfusion injury (IR). This study investigated the potential of GSK3β as a novel drug for managing IR in rats exposed to PM2.5 for 1 day and up to 21 days. [...] Read more.
GSK3β is a promising target for treating various disease conditions, including myocardial ischemia–reperfusion injury (IR). This study investigated the potential of GSK3β as a novel drug for managing IR in rats exposed to PM2.5 for 1 day and up to 21 days. Female Wistar rats were exposed to PM2.5 at a concentration of 250 µg/m3 for 3 h daily for either a single day or 21 days. After exposure, the isolated rat hearts underwent 30 min of ischemia followed by 60 min of reperfusion. GSK3β inhibition effectively reduced IR injury in rat hearts from animals exposed to PM2.5 for 1 day but not in those exposed for 21 days. PM2.5 exposure disrupted the redox balance in mitochondria and reduced the gene expression of antioxidants (glutaredoxin and peroxiredoxin) and NRF2, which protects against oxidative stress. PM2.5 also impaired mitochondrial bioenergetics, membrane potential, and quality control, leading to mitochondrial stress. Importantly, PM2.5 increased the translocation of GSK3β into mitochondria and compromised the overall mitochondrial function, particularly in the 21-day-exposed rat myocardium. The results indicate that extended exposure to PM2.5 leads to oxidative stress that disrupts mitochondrial function and diminishes the effectiveness of GSK3β inhibitors in offering cardio-protection through mitochondria. Full article
(This article belongs to the Section Physiology and Pathology)
Show Figures

Figure 1

Back to TopTop