Neurotherapeutic Effect of Inula britannica var. Chinensis against H2O2-Induced Oxidative Stress and Mitochondrial Dysfunction in Cortical Neurons
Abstract
1. Introduction
2. Materials and Methods
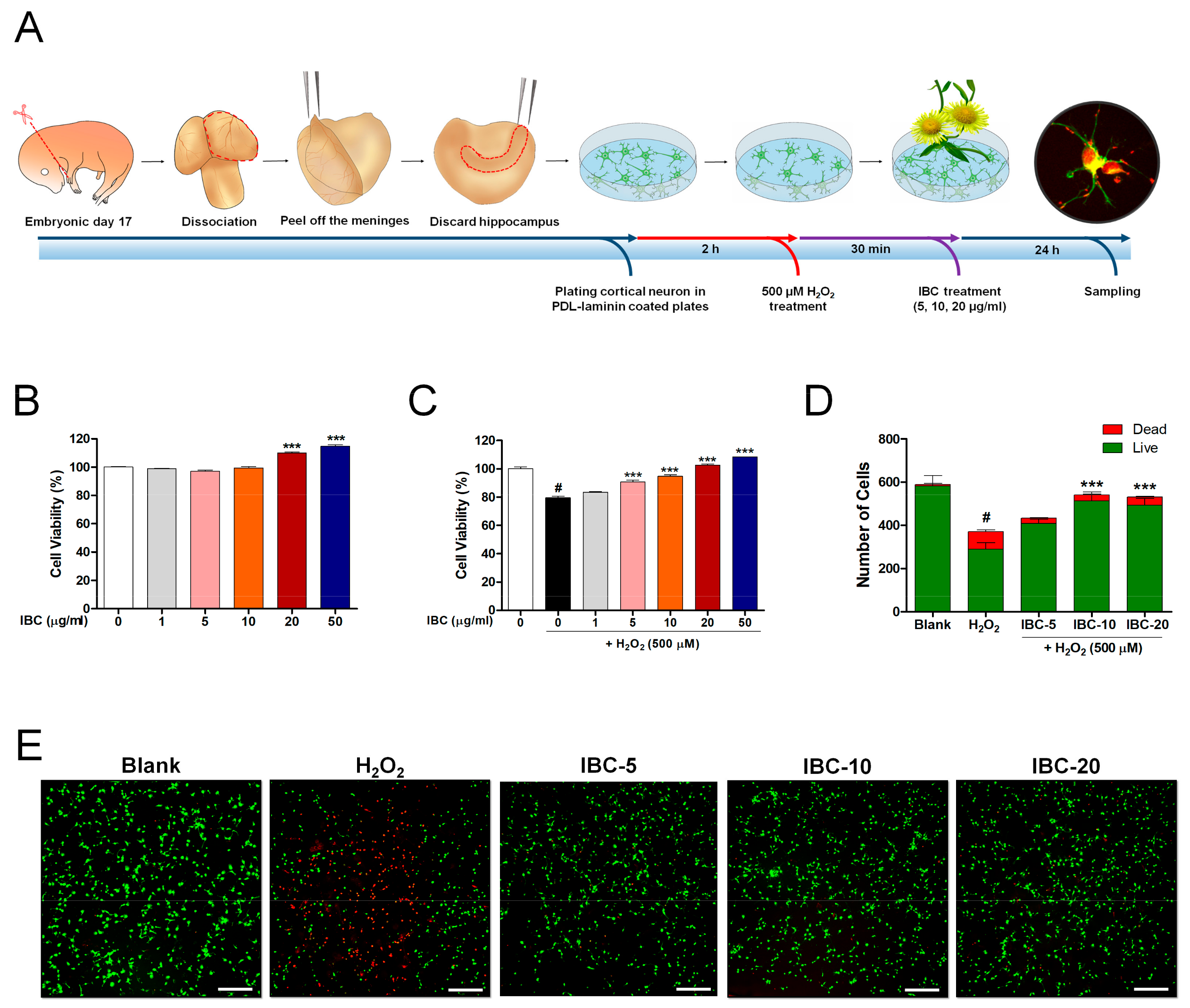
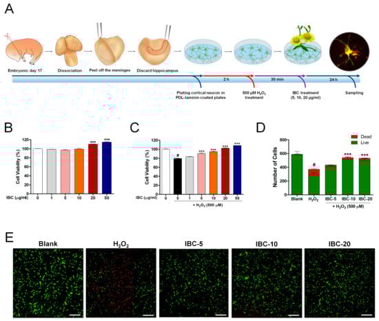
2.1. In Vitro Culture of Cortical Neurons
2.2. Preparation of I. britannica var. Chinensis (IBC) Extract
2.3. Hydrogen Peroxide (H2O2)-Induced Neuronal Injury and IBC Treatments
2.4. Neuronal Viability Assays
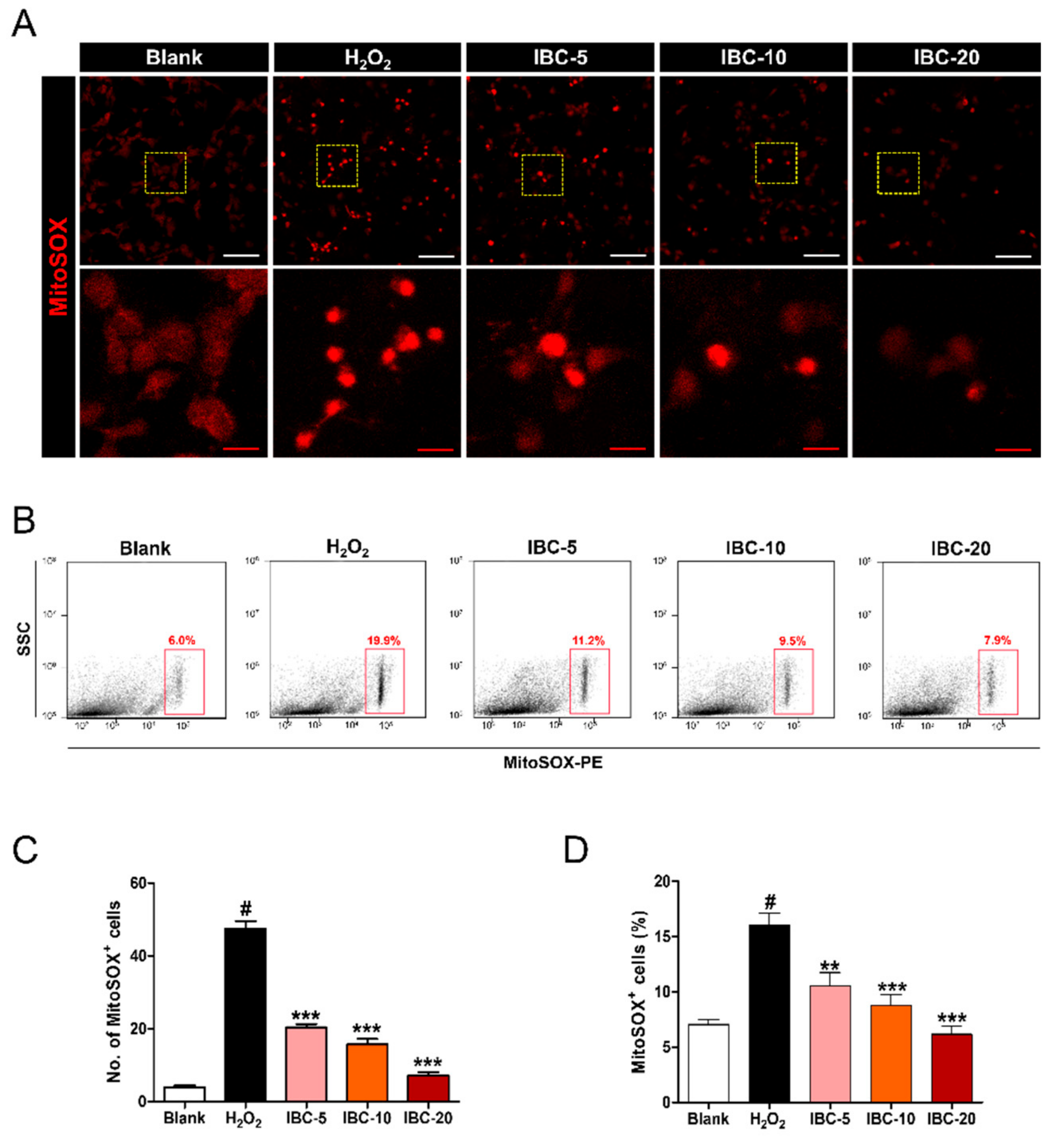
2.5. Mitochondrial Staining
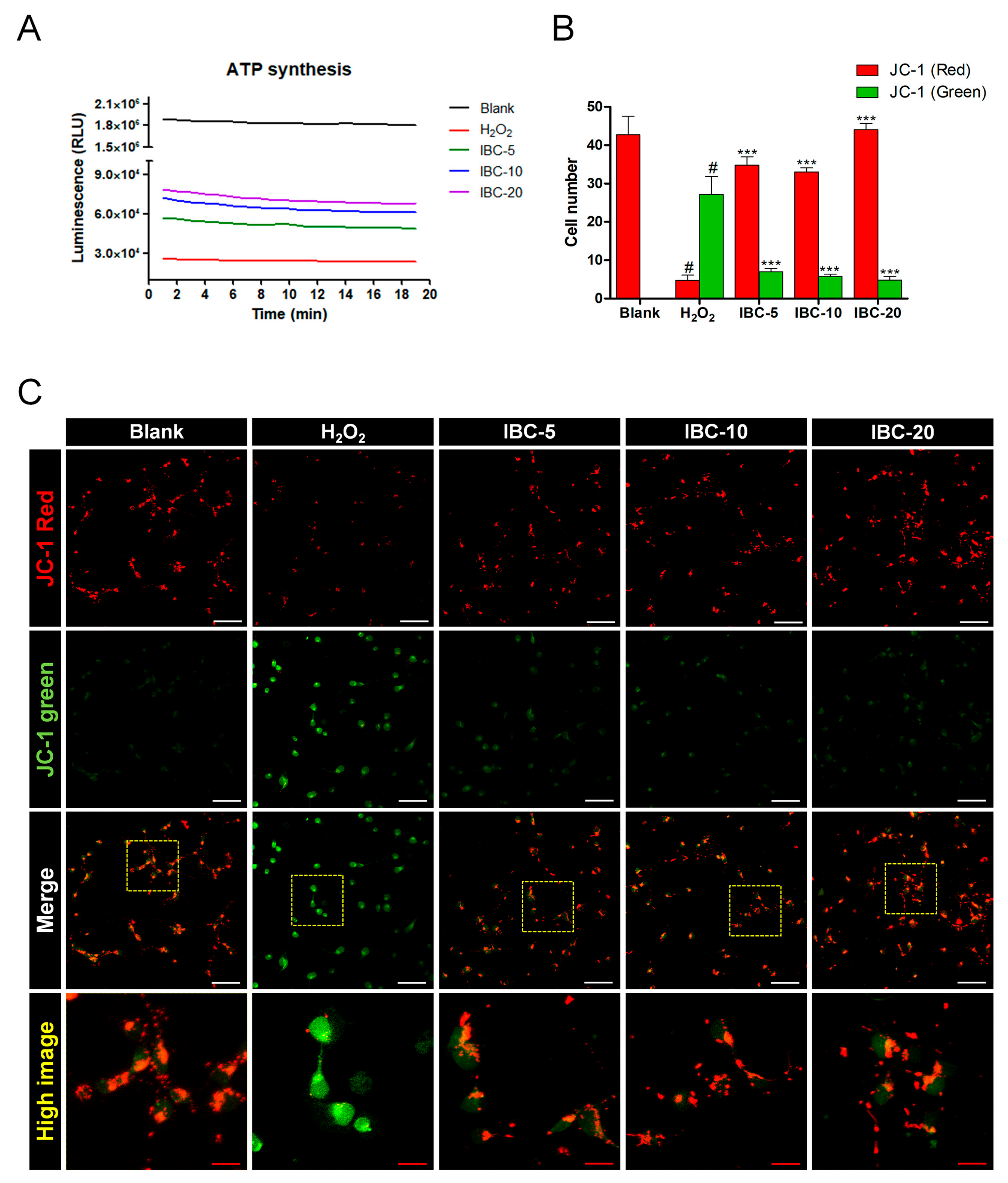
2.6. Mitochondrial ATP Assay
2.7. Mitochondrial Membrane Potential (ΔΨm) Assays
2.8. Immunocytochemistry
2.9. Genomic, Mitochondrial DNA Preparation, and Dot Blot Assay
2.10. Real-Time PCR
2.11. PCR-Based Analysis of mtDNA/nDNA Ratio
2.12. Western Blotting
2.13. Flow Cytometry
2.14. Statistical Analysis
3. Results
3.1. IBC Extract Potentially Protects against H2O2-Induced Oxidative Stress Injury in Rat Primary Cortical Neurons
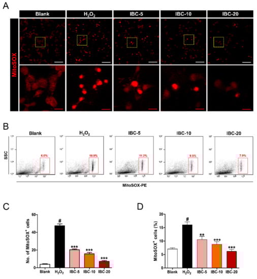
3.2. Effect of IBC Extract on Mitochondrial ROS Production Following H2O2-Induced Oxidative Stress Injury in Rat Primary Cortical Neurons
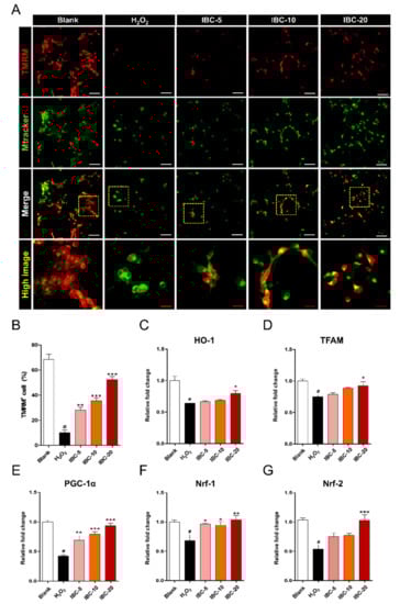
3.3. Effect of IBC Extract on Mitochondrial Mass and Morphology Following H2O2-Induced Oxidative Stress Injury in Rat Primary Cortical Neurons
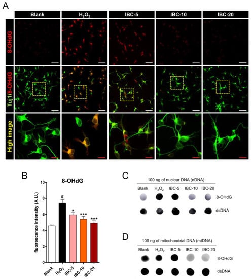
3.4. Effect of IBC Extract on H2O2-Induced Oxidative Stress-Related DNA Damage in Rat Primary Cortical Neurons
3.5. Effect of IBC Extract on Mitochondrial Function Following H2O2-Induced Oxidative Stress Injury in Rat Primary Cortical Neurons
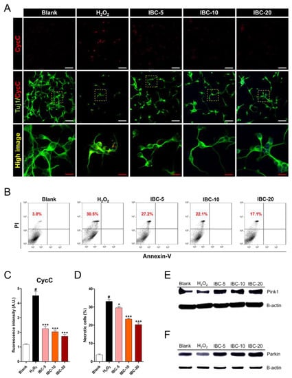
3.6. Effect of IBC Extract on Cell Death Following H2O2-Induced Oxidative Stress Injury of Rat Primary Cortical Neurons
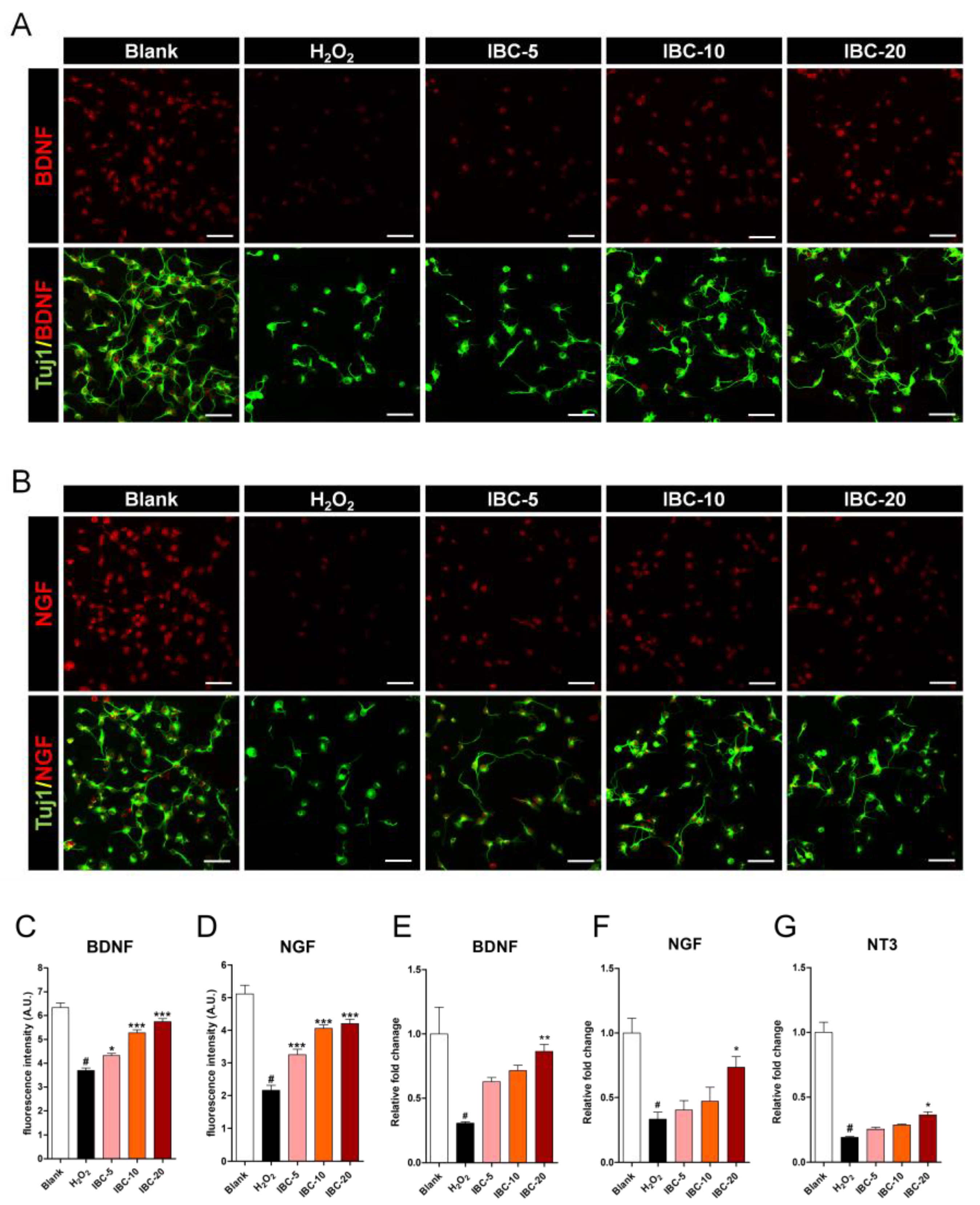
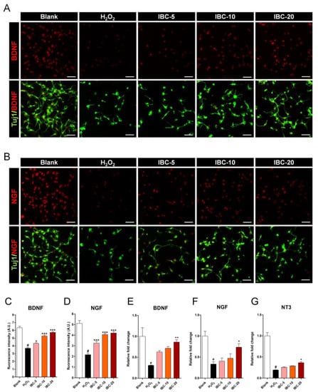
3.7. Effect of IBC Extract on the Expression of Neurotrophic Factors Following H2O2-Induced Oxidative Stress Injury in Rat Primary Cortical Neurons
3.8. Effect of IBC Extract on Synapse Formation and Stabilization Following H2O2-Induced Oxidative Stress Injury of Rat Primary Cortical Neurons
4. Discussion
5. Conclusions
Supplementary Materials
Author Contributions
Funding
Institutional Review Board Statement
Informed Consent Statement
Data Availability Statement
Conflicts of Interest
References
- Flippo, K.H.; Strack, S. Mitochondrial dynamics in neuronal injury, development and plasticity. J. Cell Sci. 2017, 130, 671–681. [Google Scholar] [CrossRef]
- Kotiadis, V.N.; Duchen, M.R.; Osellame, L.D. Mitochondrial quality control and communications with the nucleus are important in maintaining mitochondrial function and cell health. Biochim. Biophys. Acta (BBA)-Gen. Subj. 2014, 1840, 1254–1265. [Google Scholar] [CrossRef]
- Zorov, D.B.; Juhaszova, M.; Sollott, S.J. Mitochondrial Reactive Oxygen Species (ROS) and ROS-Induced ROS Release. Physiol. Rev. 2014, 94, 909–950. [Google Scholar] [CrossRef] [PubMed]
- Hollenbeck, P.J. The axonal transport of mitochondria. J. Cell Sci. 2005, 118, 5411–5419. [Google Scholar] [CrossRef] [PubMed]
- Knott, A.B.; Bossy-Wetzel, E. Impairing the Mitochondrial Fission and Fusion Balance: A New Mechanism of Neurodegeneration. Ann. N. Y. Acad. Sci. 2008, 1147, 283–292. [Google Scholar] [CrossRef]
- Zhao, X.-Y.; Lu, M.-H.; Yuan, D.-J.; Xu, D.-E.; Yao, P.-P.; Ji, W.-L.; Chen, H.; Liu, W.-L.; Yan, C.-X.; Xia, Y.-Y.; et al. Mitochondrial Dysfunction in Neural Injury. Front. Neurosci. 2019, 13, 30. [Google Scholar] [CrossRef] [PubMed]
- Kim, G.H.; Kim, J.E.; Rhie, S.J.; Yoon, S. The Role of Oxidative Stress in Neurodegenerative Diseases. Exp. Neurobiol. 2015, 24, 325–340. [Google Scholar] [CrossRef]
- Uttara, B.; Singh, A.V.; Zamboni, P.; Mahajan, R.T. Oxidative Stress and Neurodegenerative Diseases: A Review of Upstream and Downstream Antioxidant Therapeutic Options. Curr. Neuropharmacol. 2009, 7, 65–74. [Google Scholar] [CrossRef]
- Bhatti, J.S.; Bhatti, G.K.; Reddy, P.H. Mitochondrial dysfunction and oxidative stress in metabolic disorders—A step towards mitochondria based therapeutic strategies. Biochim. Biophys. Acta (BBA)-Mol. Basis Dis. 2017, 1863, 1066–1077. [Google Scholar] [CrossRef] [PubMed]
- Kausar, S.; Wang, F.; Cui, H. The Role of Mitochondria in Reactive Oxygen Species Generation and Its Implications for Neurodegenerative Diseases. Cells 2018, 7, 274. [Google Scholar] [CrossRef]
- Corona, J.C.; Duchen, M.R. Impaired mitochondrial homeostasis and neurodegeneration: Towards new therapeutic targets? J. Bioenerg. Biomembr. 2015, 47, 89–99. [Google Scholar] [CrossRef] [PubMed]
- Johri, A.; Beal, M.F. Mitochondrial Dysfunction in Neurodegenerative Diseases. J. Pharmacol. Exp. Ther. 2012, 342, 619–630. [Google Scholar] [CrossRef] [PubMed]
- Cheng, A.; Hou, Y.; Mattson, M.P. Mitochondria and Neuroplasticity. ASN Neuro 2010, 2, AN20100019. [Google Scholar] [CrossRef] [PubMed]
- Khacho, M.; Slack, R.S. Mitochondrial dynamics in the regulation of neurogenesis: From development to the adult brain. Dev. Dyn. 2018, 247, 47–53. [Google Scholar] [CrossRef]
- McChesney, J.D. Natural products in drug discovery-organizing for success. Puerto Rico Health Sci. J. 2002, 21, 91–95. [Google Scholar]
- Kim, S.-J.; Park, B.; Huh, H.W.; Na, Y.-G.; Kim, M.; Han, M.; Lee, H.; Pham, T.M.A.; Lee, H.-K.; Lee, J.-Y.; et al. Achyranthis radix Extract-Loaded Eye Drop Formulation Development and Novel Evaluation Method for Dry Eye Treatment. Pharmaceutics 2020, 12, 165. [Google Scholar] [CrossRef]
- Ohlen, S.B.; Russell, M.L.; Brownstein, M.J.; Lefcort, F. BGP-15 prevents the death of neurons in a mouse model of familial dysautonomia. Proc. Natl. Acad. Sci. USA 2017, 114, 5035–5040. [Google Scholar] [CrossRef] [PubMed]
- Quiros, P.M.; Goyal, A.; Jha, P.; Auwerx, J. Analysis of mtDNA/nDNA Ratio in Mice. Curr. Protoc. Mouse Biol. 2017, 7, 47–54. [Google Scholar] [CrossRef]
- Eruslanov, E.; Kusmartsev, S. Identification of ROS Using Oxidized DCFDA and Flow-Cytometry. Methods Mol. Biol. 2010, 594, 57–72. [Google Scholar] [CrossRef]
- Kim, J.-W.; Mahapatra, C.; Hong, J.-Y.; Kim, M.S.; Leong, K.W.; Kim, H.-W.; Hyun, J.K. Functional Recovery of Contused Spinal Cord in Rat with the Injection of Optimal-Dosed Cerium Oxide Nanoparticles. Adv. Sci. 2017, 4, 1700034. [Google Scholar] [CrossRef]
- Yu, S.B.; Pekkurnaz, G. Mechanisms Orchestrating Mitochondrial Dynamics for Energy Homeostasis. J. Mol. Biol. 2018, 430, 3922–3941. [Google Scholar] [CrossRef]
- Rintoul, G.L.; Reynolds, I.J. Mitochondrial trafficking and morphology in neuronal injury. Biochim. Biophys. Acta (BBA)-Mol. Basis Dis. 2010, 1802, 143–150. [Google Scholar] [CrossRef] [PubMed]
- Burté, F.; Carelli, V.; Chinnery, P.F.; Yu-Wai-Man, P. Disturbed mitochondrial dynamics and neurodegenerative disorders. Nat. Rev. Neurol. 2015, 11, 11–24. [Google Scholar] [CrossRef] [PubMed]
- Xu, G.; Yao, Q.; Weng, Q.; Su, B.; Zhang, X.; Xiong, J. Study of urinary 8-hydroxydeoxyguanosine as a biomarker of oxidative DNA damage in diabetic nephropathy patients. J. Pharm. Biomed. Anal. 2004, 36, 101–104. [Google Scholar] [CrossRef]
- Hong, J.Y.; Kim, H.; Jeon, W.-J.; Baek, S.; Ha, I.-H. Antioxidative Effects of Thymus quinquecostatus CELAK through Mitochondrial Biogenesis Improvement in RAW 264.7 Macrophages. Antioxidants 2020, 9, 548. [Google Scholar] [CrossRef] [PubMed]
- Gureev, A.P.; Popov, V.N. Nrf2/ARE Pathway as a Therapeutic Target for the Treatment of Parkinson Diseases. Neurochem. Res. 2019, 44, 2273–2279. [Google Scholar] [CrossRef] [PubMed]
- Gureev, A.P.; Shaforostova, E.A.; Popov, V.N. Regulation of Mitochondrial Biogenesis as a Way for Active Longevity: Interaction Between the Nrf2 and PGC-1α Signaling Pathways. Front. Genet. 2019, 10, 435. [Google Scholar] [CrossRef]
- Garrido, C.; Galluzzi, L.; Brunet, M.; Puig, P.E.; Didelot, C.; Kroemer, G. Mechanisms of cytochrome c release from mitochondria. Cell Death Differ. 2006, 13, 1423–1433. [Google Scholar] [CrossRef]
- Kang, Y.J. Molecular and cellular mechanisms of cardiotoxicity. Environ. Health Perspect. 2001, 109, 27–34. [Google Scholar] [CrossRef]
- Jin, S.M.; Youle, R.J. PINK1- and Parkin-mediated mitophagy at a glance. J. Cell Sci. 2012, 125, 795–799. [Google Scholar] [CrossRef]
- Hennigan, A.; O’Callaghan, R.; Kelly, Á.M. Neurotrophins and their receptors: Roles in plasticity, neurodegeneration and neuroprotection. Biochem. Soc. Trans. 2007, 35, 424–427. [Google Scholar] [CrossRef] [PubMed]
- Lezi, E.; Swerdlow, R.H. Mitochondria in Neurodegeneration. Adv. Exp. Med. Biol. 2011, 942, 269–286. [Google Scholar] [CrossRef]










| Gene | 5′–3′ | Primer Sequence |
|---|---|---|
| Drp1 | Forward | AGGTTGCCCGTGACAAATGA |
| Reverse | CACAGGCATCAGCAAAGTCG | |
| Fis1 | Forward | GCCTGGTTCGAAGCAAATAC |
| Reverse | CACGGCCAGGTAGAAGACAT | |
| Mfn1 | Forward | TTGCCACAAGCTGTGTTCGG |
| Reverse | TCTAGGGACCTGAAAGATGGGC | |
| Mfn2 | Forward | GGGGCCTACATCCAAGAGAG |
| Reverse | GCAGAACTTTGTCCCAGAGC | |
| Opa1 | Forward | ATCATCTGCCACGGGTTGTT |
| Reverse | GAGAGCGCGTCATCATCTCA | |
| HO-1 | Forward | CCCACCAAGTTCAAACAGCTC |
| Reverse | AGGAAGGCGGTCTTAGCCTC | |
| TFAM | Forward | CCAAAAAGACCTCGTTCAGC |
| Reverse | CCATCTGCTCTTCCCAAGAC | |
| PGC-1α | Forward | CAGGAACAGCAGCAGAGACA |
| Reverse | GTTAGGCCTGCAGTTCCAGA | |
| Nrf-1 | Forward | TAGCCCATCTCGTACCATCAC |
| Reverse | TTTGTTCCACCTCTCCATCAG | |
| Nrf-2 | Forward | GATCTGTCAGCTACTCCCAG |
| Reverse | GCAAGCGACTCATGGTCATC | |
| BDNF | Forward | CTTGGAGAAGGAAACCGCCT |
| Reverse | GTCCACACAAAGCTCTCGGA | |
| NGF | Forward | CCAAGGACGCAGCTTTCTATC |
| Reverse | CTGTGTCAAGGGAATGCTGAAG | |
| NT3 | Forward | CCGACAAGTCCTCAGCCATT |
| Reverse | CAGTGCTCGGACGTAGGTTT | |
| GAP43 | Forward | TGCCCTTTCTCAGATCCACT |
| Reverse | TTGCCACACAGAGAGAGAGG | |
| NF200 | Forward | AACACCACTTAGATGGCGGG |
| Reverse | ACGTGGAGCGTTCAGCAATA | |
| GAPDH | Forward | CCCCCAATGTATCCGTTGTG |
| Reverse | TAGCCCAGGATGCCCTTTAGT |
Publisher’s Note: MDPI stays neutral with regard to jurisdictional claims in published maps and institutional affiliations. |
© 2021 by the authors. Licensee MDPI, Basel, Switzerland. This article is an open access article distributed under the terms and conditions of the Creative Commons Attribution (CC BY) license (http://creativecommons.org/licenses/by/4.0/).
Share and Cite
Hong, J.Y.; Kim, H.; Lee, J.; Jeon, W.-J.; Baek, S.H.; Ha, I.-H. Neurotherapeutic Effect of Inula britannica var. Chinensis against H2O2-Induced Oxidative Stress and Mitochondrial Dysfunction in Cortical Neurons. Antioxidants 2021, 10, 375. https://doi.org/10.3390/antiox10030375
Hong JY, Kim H, Lee J, Jeon W-J, Baek SH, Ha I-H. Neurotherapeutic Effect of Inula britannica var. Chinensis against H2O2-Induced Oxidative Stress and Mitochondrial Dysfunction in Cortical Neurons. Antioxidants. 2021; 10(3):375. https://doi.org/10.3390/antiox10030375
Chicago/Turabian StyleHong, Jin Young, Hyunseong Kim, Junseon Lee, Wan-Jin Jeon, Seung Ho Baek, and In-Hyuk Ha. 2021. "Neurotherapeutic Effect of Inula britannica var. Chinensis against H2O2-Induced Oxidative Stress and Mitochondrial Dysfunction in Cortical Neurons" Antioxidants 10, no. 3: 375. https://doi.org/10.3390/antiox10030375
APA StyleHong, J. Y., Kim, H., Lee, J., Jeon, W.-J., Baek, S. H., & Ha, I.-H. (2021). Neurotherapeutic Effect of Inula britannica var. Chinensis against H2O2-Induced Oxidative Stress and Mitochondrial Dysfunction in Cortical Neurons. Antioxidants, 10(3), 375. https://doi.org/10.3390/antiox10030375

