The Bilateral Ovariectomy in a Female Animal Exacerbates the Pathogenesis of an Intracranial Aneurysm
Abstract
1. Introduction
2. Materials and Methods
2.1. IA Models of Rats and Histological Analysis of Induced IA
2.2. Immunohistochemistry
2.3. Stenosis Model of the Carotid Artery of a Rat
2.4. Hormone Replacement Therapy
2.5. Cell Line and Culture
2.6. Quantitative Real Time (RT)-PCR Analysis in Cultured Cells
2.7. Statistical Analysis
3. Results
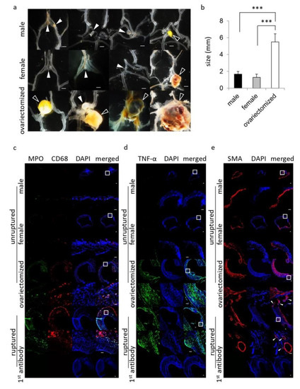
3.1. Highest Incidence of SAH in Female Rats with the Bilateral Ovariectomy
3.2. Exacerbation of the IA Pathology in Female Rats with the Bilateral Ovariectomy
3.3. Disturbance in Endothelial Function by the Bilateral Ovariectomy in Female Rats
3.4. Suppressive Effect of Sex Hormone on Inflammatory Responses in Macrophages and Neutrophils
4. Discussion
5. Conclusions
Author Contributions
Funding
Conflicts of Interest
References
- Lawton, M.T.; Vates, G.E. Subarachnoid Hemorrhage. N. Engl. J. Med. 2017, 377, 257–266. [Google Scholar] [CrossRef] [PubMed]
- Macdonald, R.L.; Schweizer, T.A. Spontaneous subarachnoid haemorrhage. Lancet 2017, 389, 655–666. [Google Scholar] [CrossRef]
- Yamada, S.; Koizumi, A.; Iso, H.; Wada, Y.; Watanabe, Y.; Date, C.; Yamamoto, A.; Kikuchi, S.; Inaba, Y.; Toyoshima, H.; et al. Risk factors for fatal subarachnoid hemorrhage: The Japan Collaborative Cohort Study. Stroke 2003, 34, 2781–2787. [Google Scholar] [CrossRef] [PubMed]
- Longstreth, W.T.; Nelson, L.M.; Koepsell, T.D.; van Belle, G. Subarachnoid hemorrhage and hormonal factors in women. A population-based case-control study. Ann. Intern. Med. 1994, 121, 168–173. [Google Scholar] [CrossRef] [PubMed]
- Ding, C.; Toll, V.; Ouyang, B.; Chen, M. Younger age of menopause in women with cerebral aneurysms. J. Neurointerv. Surg. 2013, 5, 327–331. [Google Scholar] [CrossRef]
- Horiuchi, T.; Tanaka, Y.; Hongo, K. Sex-related differences in patients treated surgically for aneurysmal subarachnoid hemorrhage. Neurol. Med. Chir. (Tokyo) 2006, 46, 328–332. [Google Scholar] [CrossRef][Green Version]
- Imaizumi, Y.; Mizutani, T.; Shimizu, K.; Sato, Y.; Taguchi, J. Detection rates and sites of unruptured intracranial aneurysms according to sex and age: An analysis of MR angiography-based brain examinations of 4070 healthy Japanese adults. J. Neurosurg. 2018, 130, 573–578. [Google Scholar] [CrossRef]
- Desai, M.; Wali, A.R.; Birk, H.S.; Santiago-Dieppa, D.R.; Khalessi, A.A. Role of pregnancy and female sex steroids on aneurysm formation, growth, and rupture: A systematic review of the literature. Neurosurg. Focus 2019, 47, E8. [Google Scholar] [CrossRef]
- Miyata, H.; Imai, H.; Koseki, H.; Shimizu, K.; Abekura, Y.; Oka, M.; Kawamata, T.; Matsuda, T.; Nozaki, K.; Narumiya, S.; et al. Vasa vasorum formation is associated with rupture of intracranial aneurysms. J. Neurosurg. 2019. [Google Scholar] [CrossRef]
- Cheng, C.; van Haperen, R.; de Waard, M.; van Damme, L.C.; Tempel, D.; Hanemaaijer, L.; van Cappellen, G.W.; Bos, J.; Slager, C.J.; Duncker, D.J.; et al. Shear stress affects the intracellular distribution of eNOS: Direct demonstration by a novel in vivo technique. Blood 2005, 106, 3691–3698. [Google Scholar] [CrossRef]
- Winkel, L.C.; Hoogendoorn, A.; Xing, R.; Wentzel, J.J.; Van der Heiden, K. Animal models of surgically manipulated flow velocities to study shear stress-induced atherosclerosis. Atherosclerosis 2015, 241, 100–110. [Google Scholar] [CrossRef] [PubMed]
- Aoki, T.; Fukuda, M.; Nishimura, M.; Nozaki, K.; Narumiya, S. Critical role of TNF-alpha-TNFR1 signaling in intracranial aneurysm formation. Acta Neuropathol. Commun. 2014, 2, 34. [Google Scholar] [CrossRef] [PubMed]
- Starke, R.M.; Chalouhi, N.; Jabbour, P.M.; Tjoumakaris, S.I.; Gonzalez, L.F.; Rosenwasser, R.H.; Wada, K.; Shimada, K.; Hasan, D.M.; Greig, N.H.; et al. Critical role of TNF-alpha in cerebral aneurysm formation and progression to rupture. J. Neuroinflamm. 2014, 11, 77. [Google Scholar] [CrossRef] [PubMed]
- Yokoi, T.; Isono, T.; Saitoh, M.; Yoshimura, Y.; Nozaki, K. Suppression of cerebral aneurysm formation in rats by a tumor necrosis factor-alpha inhibitor. J. Neurosurg. 2014, 120, 1193–1200. [Google Scholar] [CrossRef]
- Shimizu, K.; Kushamae, M.; Mizutani, T.; Aoki, T. Intracranial Aneurysm as a Macrophage-mediated Inflammatory Disease. Neurol. Med. Chir. (Tokyo) 2019, 59, 126–132. [Google Scholar] [CrossRef] [PubMed]
- Fukuda, M.; Aoki, T. Molecular basis for intracranial aneurysm formation. Acta Neurochir. Suppl. 2015, 120, 13–15. [Google Scholar]
- Frosen, J.; Cebral, J.; Robertson, A.M.; Aoki, T. Flow-induced, inflammation-mediated arterial wall remodeling in the formation and progression of intracranial aneurysms. Neurosurg. Focus 2019, 47, E21. [Google Scholar] [CrossRef]
- Aoki, T.; Frosen, J.; Fukuda, M.; Bando, K.; Shioi, G.; Tsuji, K.; Ollikainen, E.; Nozaki, K.; Laakkonen, J.; Narumiya, S. Prostaglandin E2-EP2-NF-kappaB signaling in macrophages as a potential therapeutic target for intracranial aneurysms. Sci. Signal 2017, 10. [Google Scholar] [CrossRef]
- Aoki, T.; Kataoka, H.; Shimamura, M.; Nakagami, H.; Wakayama, K.; Moriwaki, T.; Ishibashi, R.; Nozaki, K.; Morishita, R.; Hashimoto, N. NF-kappaB is a key mediator of cerebral aneurysm formation. Circulation 2007, 116, 2830–2840. [Google Scholar] [CrossRef]
- Aoki, T.; Kataoka, H.; Ishibashi, R.; Nozaki, K.; Egashira, K.; Hashimoto, N. Impact of monocyte chemoattractant protein-1 deficiency on cerebral aneurysm formation. Stroke 2009, 40, 942–951. [Google Scholar] [CrossRef]
- Moriwaki, T.; Takagi, Y.; Sadamasa, N.; Aoki, T.; Nozaki, K.; Hashimoto, N. Impaired progression of cerebral aneurysms in interleukin-1beta-deficient mice. Stroke 2006, 37, 900–905. [Google Scholar] [CrossRef] [PubMed]
- Aoki, T.; Nishimura, M.; Matsuoka, T.; Yamamoto, K.; Furuyashiki, T.; Kataoka, H.; Kitaoka, S.; Ishibashi, R.; Ishibazawa, A.; Miyamoto, S.; et al. PGE(2) -EP(2) signalling in endothelium is activated by haemodynamic stress and induces cerebral aneurysm through an amplifying loop via NF-kappaB. Br. J. Pharm. 2011, 163, 1237–1249. [Google Scholar] [CrossRef] [PubMed]
- Kanematsu, Y.; Kanematsu, M.; Kurihara, C.; Tada, Y.; Tsou, T.L.; van Rooijen, N.; Lawton, M.T.; Young, W.L.; Liang, E.I.; Nuki, Y.; et al. Critical roles of macrophages in the formation of intracranial aneurysm. Stroke 2011, 42, 173–178. [Google Scholar] [CrossRef] [PubMed]
- Tada, Y.; Wada, K.; Shimada, K.; Makino, H.; Liang, E.I.; Murakami, S.; Kudo, M.; Shikata, F.; Pena Silva, R.A.; Kitazato, K.T.; et al. Estrogen protects against intracranial aneurysm rupture in ovariectomized mice. Hypertension 2014, 63, 1339–1344. [Google Scholar] [CrossRef] [PubMed]
- Jamous, M.A.; Nagahiro, S.; Kitazato, K.T.; Satomi, J.; Satoh, K. Role of estrogen deficiency in the formation and progression of cerebral aneurysms. Part I: Experimental study of the effect of oophorectomy in rats. J. Neurosurg. 2005, 103, 1046–1051. [Google Scholar] [CrossRef] [PubMed]
- Jamous, M.A.; Nagahiro, S.; Kitazato, K.T.; Tamura, T.; Kuwayama, K.; Satoh, K. Role of estrogen deficiency in the formation and progression of cerebral aneurysms. Part II: Experimental study of the effects of hormone replacement therapy in rats. J. Neurosurg. 2005, 103, 1052–1057. [Google Scholar] [CrossRef]
- Mhurchu, C.N.; Anderson, C.; Jamrozik, K.; Hankey, G.; Dunbabin, D.; Australasian Cooperative Research on Subarachnoid Hemorrhage Study (ACROSS) Group. Hormonal factors and risk of aneurysmal subarachnoid hemorrhage: An international population-based, case-control study. Stroke 2001, 32, 606–612. [Google Scholar] [CrossRef]
- Aoki, T.; Miyata, H.; Abekura, Y.; Koseki, H.; Shimizu, K. Rat Model of Intracranial Aneurysm: Variations, Usefulness, and Limitations of the Hashimoto Model. Acta Neurochir. Suppl. 2020, 127, 35–41. [Google Scholar]
- Strange, F.; Gruter, B.E.; Fandino, J.; Marbacher, S. Preclinical Intracranial Aneurysm Models: A Systematic Review. Brain Sci. 2020, 10, 134. [Google Scholar] [CrossRef]
- Aoki, T.; Narumiya, S. Prostaglandins and chronic inflammation. Trends Pharm. Sci. 2012, 33, 304–311. [Google Scholar] [CrossRef]
- Tulamo, R.; Frosen, J.; Hernesniemi, J.; Niemela, M. Inflammatory changes in the aneurysm wall: A review. J. Neurointerv. Surg. 2018, 10, i58–i67. [Google Scholar] [CrossRef] [PubMed]
- Diagbouga, M.R.; Morel, S.; Bijlenga, P.; Kwak, B.R. Role of hemodynamics in initiation/growth of intracranial aneurysms. Eur. J. Clin. Investig. 2018, 48, e12992. [Google Scholar] [CrossRef] [PubMed]




© 2020 by the authors. Licensee MDPI, Basel, Switzerland. This article is an open access article distributed under the terms and conditions of the Creative Commons Attribution (CC BY) license (http://creativecommons.org/licenses/by/4.0/).
Share and Cite
Oka, M.; Ono, I.; Shimizu, K.; Kushamae, M.; Miyata, H.; Kawamata, T.; Aoki, T. The Bilateral Ovariectomy in a Female Animal Exacerbates the Pathogenesis of an Intracranial Aneurysm. Brain Sci. 2020, 10, 335. https://doi.org/10.3390/brainsci10060335
Oka M, Ono I, Shimizu K, Kushamae M, Miyata H, Kawamata T, Aoki T. The Bilateral Ovariectomy in a Female Animal Exacerbates the Pathogenesis of an Intracranial Aneurysm. Brain Sciences. 2020; 10(6):335. https://doi.org/10.3390/brainsci10060335
Chicago/Turabian StyleOka, Mieko, Isao Ono, Kampei Shimizu, Mika Kushamae, Haruka Miyata, Takakazu Kawamata, and Tomohiro Aoki. 2020. "The Bilateral Ovariectomy in a Female Animal Exacerbates the Pathogenesis of an Intracranial Aneurysm" Brain Sciences 10, no. 6: 335. https://doi.org/10.3390/brainsci10060335
APA StyleOka, M., Ono, I., Shimizu, K., Kushamae, M., Miyata, H., Kawamata, T., & Aoki, T. (2020). The Bilateral Ovariectomy in a Female Animal Exacerbates the Pathogenesis of an Intracranial Aneurysm. Brain Sciences, 10(6), 335. https://doi.org/10.3390/brainsci10060335

