Next Article in Journal
Special Issue on Precision Dimensional Measurements
Next Article in Special Issue
The Role of Advanced Manufacturing Technologies in Production Process Performance: A Causal Model
Previous Article in Journal
Deep Learning-Based Classification of Weld Surface Defects
Previous Article in Special Issue
A Hybrid Two-Phase Recommendation for Group-Buying E-commerce Applications
 
 
Font Type:
Arial Georgia Verdana
Font Size:
Aa Aa Aa
Line Spacing:
Column Width:
Background:
Article

A Business Process Analysis Methodology Based on Process Mining for Complaint Handling Service Processes

1
College of Management and Economics, Tianjin University, Tianjin 300072, China
2
School of Software, Tsinghua University, Beijing 100084, China
3
School of Information and Communication Engineering, University of Electronic Science and Technology of China, Chengdu 611731, China
*
Author to whom correspondence should be addressed.
Appl. Sci. 2019, 9(16), 3313; https://doi.org/10.3390/app9163313
Submission received: 22 May 2019 / Revised: 3 August 2019 / Accepted: 9 August 2019 / Published: 12 August 2019

Abstract

To improve the service quality of complaint handling service in a manufacturing company, it is key to analyze the business processes. Process mining is quite a useful approach to diagnose complaint handling service process problems, such as bottlenecks and deviations. However, the current business process analysis methodologies based on process mining mainly focus on operational process analysis and neglect other system level analysis. In this study, we introduce the method of Accimap from the discipline of accident analysis to analyze the diagnosis results of process mining. By creating a complaint handling service process management Accimap model, the process mining results analysis can be carried out across different system levels. A case study in a big manufacturing company in China is implemented to verify our approach. In the case study, 42 complaint handling process management factors are identified and the complaint handling process management Accimap model is created. The testing results by Rasmussen’s seven predictions in his risk management framework show that Accimap method presents a systematic approach to analyze the process diagnosis results based on process mining.

1. Introduction

If customers are discontent with products or services customer complaints occur [1]. Complaint handling services aim to solve customer complaints and improve customer experience. High-quality complaint handling can ensure market share and increase company profits [2]. For researchers and practitioners, analyzing the business process of complaint handling can help the company to manage business processes. As process details of complaint handling have been recorded in various information systems (such as, Customer Relationship Management system or Enterprise Resource Planning system) of the companies, exploiting the recorded data with process-oriented techniques can help gain insight into complaint handling processes. Further, the analysis results of the process data can provide valuable guidance for the improvement of complaint handling service (CHS) quality. Process mining (PM) aims to discover, monitor and improve business processes by extracting knowledge from information systems of companies [3]. PM bridges the gap between process science and data science [3]. In recent years, with the maturity of PM algorithms [3], PM has been applied in various industries, such as in the fields of manufacturing [4], service [5], healthcare [6], finance [7], and education [8,9]. Additionally, it brings new opportunity for process improvement of the complaint handling service (CHS). PM can diagnose CHS processes through different perspectives, such as the control-flow perspective, case perspective, performance perspective, and process comparison perspective. However, how to integrate diagnostic results from different perspectives of PM and analyze the results across the organizational levels is a big challenge. The current methodologies of process analysis based on PM cannot solve the issue well. The demand of for a novel process analysis methodology based on PM is urgent.
Our previous work proposed an approach to extract case information from natural texts of CHS, and this article is a continuation of our previous work. The structured event log is the data basis for the process analysis based on PM, and our previous work of case information extraction can help us create structured event logs from natural texts for PM. After obtaining structured event logs, the techniques of PM can diagnose CHS processes from different perspectives. The process diagnosis results are analyzed in the light of Rasmussen’s Accimap method [10,11]. A case study in a big manufacturing company in China is implemented to verify our approach. Our paper is structured as follows. Section 2 describes the background of this study. Section 3 presents the related work. Section 4 details the proposed methodology of this study. Section 5 presents a case study in a manufacturing company in China. Section 6 presents the conclusions and future work.

2. Background

A brief introduction of the CHS process is presented in this section; this section also outlines the field of PM.

2.1. Complaint Handling Service Process

From the perspective of customer orientation, complaint handling can be regarded as an acid test for a company [12]. The ultimate purpose of complaint handling service is to satisfy customers. Successful complaint handling can increase the loyalty and satisfaction of customers [13]. Conversely, the failure of complaint handling can lead to customer loss [14]. Therefore, having a high-quality complaint handling service is one of the powerful guarantees for enterprises to gain competitiveness.
In the CHS department of a company, complaint handling service processes may relate to various departments with different functions and various resources with different skills. Plenty of business activities are involved during a CHS process, such as answering telephone complaints, electrical equipment installation, product maintenance, cancellation of order, product replacement, and compensation for customers. The various kinds of business activities cannot be separated from the participation of various kinds of business personnel, such as technicians, customer service personnel in call centers, directors in different departments, and managers in different departments. In general, the start activity in a CHS process is receiving complaint from customers, and the end activity is to pay a return visit and confirm the CHS results.

2.2. Domain of PM

The most critical mission of business process management (BPM) is to better understand the company operation and a series of methodologies are covered in BPM life cycle [15]. Process mining can be clearly positioned in BPM life cycle, which contains three main types: discovery, conformance checking, and process enhancement [3]. Process discovery is focused on the mining of process model from event logs: conformance checking is used to check the conformance between the process model and event log and process enhancement is used to improve and extend the existing process model [3].
As a whole, PM is a multidiscipline, and is a combination of different methods [16]. First of all, as with the data mining project, discovering a business goal is the beginning of a study [17]. Then, data collection is the prerequisite for PM [3]. To obtain event logs from heterogeneous data sources that can be mined by PM algorithms, the techniques of extract–transform–load (ETL) will be involved [3]. When it relates to data preprocessing, data quality problems are always inevitable. When faced with inaccurate timestamps, the technique of timestamp repair is needed [18]. Typically, activity abstraction is one of the approaches to alleviate the incomprehensibility of the process model [19]. Besides, domain experts who need to work with researchers until the end of the PM projects are always indispensable [20].

3. Related Work

3.1. Business Process Analysis

The market of business process analysis (BPA) is expanding with the development of business process management. The concept of BPA is very broad and may relate to business process simulation, business process diagnosis, performance analysis of the business process, and so on [21]. After creating a process model, the key task of BPA is to analyze the features of the process model [22]. Vergidis et al. summarized the methods of BPA by classifying the process model categories (such as flowcharts, integrated definition methods, role activity diagrams, unified modeling language, business process execution language for web services and so on), the modeling sets categories (for example, mathematical model) [22]. Then, the process modeling techniques and output results determined the BPA methods, such as observation method, simulation method, and performance analysis method [22].

3.2. Business Process Analysis Based on PM

In general, traditional BPA methods focus on the process model analysis. In contrast, the BPA-based on PM is not confined to process modeling analysis. In the domain of PM, the process model analysis is the control-flow perspective, but other perspectives (such as case perspective, performance perspective, and process comparison perspective) can also help us understand the process in depth.
PM was applied to identify human operators’ information navigation characteristics in main control room by Park et al. mainly from control-flow perspective [23]. Intayoad and Becker applied PM to the domain of manufacturing and logistics, which would conductive to the comprehensive understanding of business processes from control-flow as well [4]. To discover the healthcare process model and analyze the process, the algorithms of heuristic miner, fuzzy miner, and Comp miner were used [24]. Weerdt et al. proposed a framework to analyze the financial processes based on PM from several perspectives, such as organizational perspective, control-flow perspective, case perspective, performance perspective, and so on [7]. Park et al. mainly focused on workload and delay analysis in manufacturing process based on PM [25]. Beheshitha et al. used the process modeling algorithm of fuzzy miner to explore the study law of students based on PM [26]. To gain insights into internal transaction fraud mitigation, Jans et al. proposed a PM framework which covered the stages of event log preparation, event log inspection, control-flow analysis, role analysis, case analysis, and so on [27]. Sathyalakshmi et al. focused on the issues of data quality for PM in the domain of customer service [28]. Mahendrawathi et al. analyzed the production plan process based on dotted chart technique and heuristic miner under the guidance of PM framework [29]. van der Aalst applied PM to service mining [30].
Although the industries may vary when applying PM, we can conclude five common points: (1) the business experts are necessary in the process of PM practice; (2) control-flow is the most important perspective for PM, but other perspectives can deepen the process analysis; (3) the theory of PM mainly focuses on van der Aalst’s viewpoint, which means that PM convers the contents of process discovery, conformance checking and enhancement; (4) PM may involve several organizations; and (5) the business process analysis based on PM focused on historical event logs.
Meanwhile, there are two problems in the process of BPA-based on PM: (1) although most of the BPA cases based on PM can involve several perspectives, how to integrate the PM results from different perspectives is a big challenge, and (2) most of the BPA cases based on PM focus on operational level and how to analyze the PM results across the organizational levels is another big challenge.

3.3. The Methodologies of PM

An appropriate methodology can guide researchers in the process of implementing PM and making a business process analysis. In the meantime, PM methodologies can also help us understand the tasks in the process of BPA-based PM. Up to now, several methodologies have been proposed and applied in different domains, such as the L* lifecycle model [3], PM2 (Process Mining Project Methodology) [31], goal-driven methodology [6], question-driven methodology [32], business process comparison [33], and so on.
The L* lifecycle model generalized the typical process of PM project [3], but it mainly focuses on the structured event log. For each stage of PM, the methodology of PM2 provided more detailed guidance for the practitioners of PM projects [31], but it neglects the process comparison. To explore healthcare processes, Erdogan and Tarhan proposed a goal-driven evaluation method based on PM [6]. Compared with goal-driven methodology, Rojas et al. presented a question-driven approach to study emergency room based on PM [32]. Obviously, both goal-driven methodology and question-driven methodology are focused on healthcare processes. Syamsiyah et al. proposed a methodology which mainly focuses on the process comparison, but the other perspectives are neglected [33]. Although these methods can help specific inexperienced practitioners in the process of PM practice to some extent, these approaches have their own limitations.
This study is the extension of our previous work. The proposed methodology of our previous work can help us to obtain structured event logs from unstructured texts. The methodology in this study mainly focuses on the BPA of complaint handling service in depth based on PM.

4. Methodology

The proposed methodology in this study is presented in Figure 1. As shown in Figure 1, the methodology consists of six stages: case information extraction (previous work), process analysis from a case perspective, data reprocessing, process mining from other different perspectives, PM result analysis based on the Accimap method, and proposing business process improvements suggestions.

4.1. Case Information Extraction Stage

In our previous work, an approach of converting natural process texts into structured event logs is presented. The work of case information extraction can prepare structured event logs for business process analysis based on PM from different perspectives.

4.2. Case Perspective Diagnosis

Each structured event log for PM is made up of several cases. Each case may consist of several attributes, such as case content, case grade, case occurrence time, reasons for the occurrence of a case, and so on. The statistical results of some case attributes can provide inspirations for business process improvement. The event log can be divided into sub-logs in the light of some of the case attributes for business process comparison. Therefore, the analysis of case attributes should be considered firstly.

4.3. Data Reprocessing Stage

For a number of reasons (such as case information extraction quality and the quality of timestamps) data reprocessing is necessary. The purpose of data reprocessing is to filter the noise data or deal with missing data [34,35], for example, filtering the cases with imprecise timestamps. Disco 2.2.1 [36] can be used to filter the event log and discover the process map. Besides, some of the case attributes are used to divide the event log into sub-logs. The open source platform of ProM (for example, ProM6.8) [3] has integrated a large number of PM algorithms, and it can be used to explore the event logs. Before importing the event logs into ProM 6.8, all of the event logs are transformed into XES (eXtensible Event Stream) [3] format by Disco 2.2.1 in this study.

4.4. PM from Different Perspectives

The attributes of CHS cases can be exploited from case perspective, such case content, case length, and case cause. In addition to the case perspective, there are many other perspectives for PM, such as control-flow perspective, performance perspective [3], and process comparison perspective [33]. The control-flow perspective is undoubtedly the most important perspective and it is focused on process modeling. The most frequent activities, traces (for example, variant analysis), bottlenecks, or deviations of CHS processes might be discovered from the mined process model. The performance perspective can explore case duration and bottleneck issues. The process comparison perspective can help us gain deep insights into the CHS processes. In terms of various PM tools, Disco 2.2.1 [36] and ProM platform [3] are two popular tools.

4.5. Process Mining Results Analysis Based on BPM Accimap Model

In the previous stages, we can gain process diagnosis results based on PM from various perspectives. Then, we employ the Accimap approach to integrate the diagnosis results and analyze the diagnosis results.
As shown in Figure 2, the risk management framework (left) and Accimap approach (right) by Rasmussen [10,11] are presented. The approach has been widely used in the domain of accident analysis. Rasmussen’s risk management framework depicts a dynamic and complex technique system of society. In the society system, six system levels (government, regulators and associations, company management, technical and operational management, staff, and work) are involved. Meanwhile, the organization hierarchy is characterized by the Accimap approach, to be more specific, government policy and budgeting, regulatory bodies and associations, company management, technical and operational management, physical process and actor activities, and equipment and surroundings [10,11]. The level of equipment and surroundings contains task-related equipment and surrounding in workspaces, such as location, temperature, buildings; the level of physical process and actor activities contains the business workflow and workers in workspaces, and this level describes the relationship of causality and functionality; the level of technical and operational management contains the functionality activities in workspaces, such as decisions and plans in workspaces; the level of company management refers to other task-related companies’ decisions, plans in workspaces; the upper two levers are related to the judgments, decisions, or plans of higher-level regulators (for example, the government or associations).
As a whole, this stage consists of three steps: (1) identifying the BPM problems with the help of business experts from process diagnosis results based on PM, (2) identifying the corresponding BPM factors from BPM problems with the help of business experts and creating the BPM Accimap model, and (3) testing the model by 7 predictions in Rasmussen’s risk management framework.
In terms of identifying business process management problems, it contains two steps: Firstly, we should integrate process diagnosis results from different perspectives, such as, case perspective, performance perspective, control-flow perspective, process comparison perspective, and, secondly, we should send the process mining results to business experts and identify the BPM problems together with business experts by repeated discussions.
In terms of identifying BPM factors and creating BPM Accimap model, the work is finished together with business experts as well. Firstly, our work is to extract the BPM factors from BPM problems and one BPM problem corresponds to one BPM factor; secondly, we should identify the system level in Accimap model and identify the relationship among factors; finally, we present the factors and relationship in the form of Accimap model.
In terms of testing the created Accimap model, the created model is tested by Rasmussen’s 7 predictions in his risk management framework [10,11]. According to the testing results, we can find the business process improvement direction.

4.6. Proposing Business Process Improvement Suggestions

After creating the BPM Accimap model, business process improvement suggestions can be concluded from the Accimap model. The suggestions might come from one system level or different system levels.

5. Case Study

5.1. Case Information Extraction

The case study is implemented in the CHS department of a manufacturing company in China. The raw process data is originated from the Customer Relationship Management System of the company’s CHS department. The natural texts of raw process data is exported to Microsoft Excel. The raw data which consists of 9401 CHS cases contains all the CHS cases in 2016 (from 1 January 2016 to 31 December 2016).
Each CHS case in raw data is made up of five attributes: complaint grade (general complaint or major complaint), complaint cause (no service, not in time, service detail, service policy, arbitrary commitment, arbitrary charges, other causes, product shortage, spare parts shortage, poor service, poor attitude, or abusive operation), complaint problems (O2O, product, product & service, service, engineering, telephone traffic, fake product, spare part quality, brand, other types, delivery, franchise, online shopping, sale, brochure, or gift), record of complaint content, and record of complaint handling result. Among them, the record of complaint content and the record of complaint handling result make up one complete CHS process.
The stage of case information extraction focuses on constructing structured event log for PM. At this stage, unstructured process texts of CHS in 2016 are transformed into structured event log based on the previous case information extraction approach. In the end, the event log consists of 9401 CHS cases (84,347 events). The definitions of 12 types of activities in the CHS process remain unchanged compared with our previous work. The specific activities are as follows; Receiving Complaints (RC-1), Informing Results (IR), Following Complaint Handling and Result Confirmation of Enterprise Branch (FCHRCEB), Following Complaint Handling and Result Confirmation of Headquarters (FCHRCH), Tracking Back Customers (TBC), Applying for Postponement (AP-1), Auditing Postponement (AP-2), Applying for Closed-Loop (ACL-1), Applying for Closed-Loop (ACL-2), Revoking Complaint (RC-2), Sending Progress by Enterprise Branch (SPEB), and CU (Complaint Upgrading).

5.2. Case Perspective Diagnosis

The stage of case perspective diagnosis contains two aspects (the statistical analysis of case attributes and case content diagnosis): In terms of the statistical analysis of case attributes, the case attributes of complaint grades, complaint causes, and complaint problems are involved. In terms of case content diagnosis, the technique of word frequency statistics based on Chinese word segmentation [37] is employed to explore the case attributes of complaint content record and complaint handling result record.
As shown in Figure 3, Figure 4 and Figure 5, in terms of complaint grades, the number of general complaint cases is much more than major complaint cases; in terms of complaint causes, “not in time” and “other cause” are the most frequent causes of complaints; and, in terms of complaint problems, “service complaint” is the most frequent complaint problem.
For raw process data in 2016, the record of complaint content describes the detailed complaint contents of customers and the record of complaint handling result describes the complaint handling service process in detail. Therefore, natural texts that may contain useful information for CHS process improvement and the ICTCLAS (Institute of Computing Technology, Chinese Lexical Analysis System) of Chinese word segmentation technique [38] are employed to explore the natural texts. Then the Chinese word statistics is based on part of speech (such as, verb, adjective, numeral). The results of all statistics are sent to two CHS experts. Based on the business understanding of business experts, the key statistical results are fed back (Figure 6, Figure 7 and Figure 8). Ultimately, for the statistical results of each part of speech, the top 20 words are retained.
Figure 5 presents the statistical results of noun frequency in the natural texts of complaint contents. In Figure 5, the words of “sir” and “madam” almost share the same frequency. We can conclude that the frequency of male and female customers is similar in the company’s CHS process. Besides, the words of “product 1” and “product 2” share the maximum frequency compared with the company’s other products in the company’s CHS process.
Figure 6 presents the statistical results of institutional suffix frequency in the natural texts of complaint contents. In Figure 6, we can find that “franchised shop”, “market”, “flagship store”, and “shopping mall” are the main shopping channels to buy the company’s products for customers. In the meantime, the main complaint channels outside the company for customers are “administration of industry and commerce”, and “customers’ association”.
Figure 7 presents the statistical results of job noun frequency in the natural texts of complaint handling results. Although there is no resource attribute in each CHS case in the original data of our study, we can find most of the categories of business staff of the company involved in CHS process from Figure 7, such as technician, manager, master worker, head of department, commissioner, group leader, and so on.

5.3. Data Reprocessing

The event log for PM consists of cases and each case consists of events. For each event, it consists of three mandatory attributes (timestamp, activity type, and case ID) in this study. Although the timestamps have been extracted from natural texts in our previous work and the structured event log is created, the quality of timestamps varies a great deal for various reasons. For example, some of the timestamps are inaccurate or mixed with Chinese words.
Therefore, we need to filter the noise data before implementing PM in the next phase. In this study, our strategy is that we will filter the complete CHS case once an undesirable timestamp is found in any case. In the meantime, based on the suggestions of business experts, the case duration is limited to 30 days. Then an algorithm is designed to filter the cases with low-quality timestamps. The steps of the algorithm are as follows. (1) Saving the timestamp of each event into an array. (2) Screening out the events with exceptional timestamp and marking the events. (3) Travelling through all events and marking the entire case if there is one exception event. (4) Travelling through all the normal events and marking all the cases with case duration of more than 30 days. As a result, 8755 cases (74,421 events) are left and the format is XLSX.
Although the accuracy of case information extraction method in our previous work is more than 90%, there are still some errors. To further improve the quality of the event log, the event log is filtered by Disco 2.2.1 based on the start activity and end activity in one case. From a business perspective, RC-1 is the only start activity and four activities of TBC, RC-2, IR, and ACL-2 are the end activities in any complete CHS case. Ultimately, 7128 CHS cases (61,294 events) are retained in this study. According to statistical results of case attribute values of complaint grades, complaint causes and complaint problems, the complete event log is split into three pairs of sub-logs. To be specific, sub-log pair of general complaint and major complaint, sub-log pair of “not in time complaint” and “other causes complaint”, sub-log pair of service problem complaint, and sale problem complaint. After splitting the complete event log, all sub-logs are transformed into XES format by Disco 2.2.1.

5.4. PM from Different Perspectives

In this section, the CHS processes are diagnosed based on PM from different perspectives. Performance perspective focuses on the case duration, case length and case variant. Process comparison perspective contains process model comparison [36] and control-flow comparison [39]. Although a series of algorithms can describe the process performance, for example, the dotted chart technique [40], we choose the tool of Disco 2.2.1 in this study.

5.4.1. Performance Perspective

Based on the global statistics of Disco 2.2.1, we can gain basic understanding of the event log. The time duration of the 7128 cases is from 01.01.2016 08:51:29 to 31.12.2016 20:02:57. The median case duration is 31 hours and the mean case duration is 62.6 hours. All 12 types of activities are involved. The most frequent case variants are RC-1 → FCHRCH → FCHRCEB → FCHRCEB → TBC (501 cases), RC-1 → FCHRCH → FCHRCEB → TBC (267 cases), RC-1 → FCHRCH → FCHRCEB → FCHRCEB → TBC → TBC (200 cases). The average case length of the entire event log is 8.6 events.

5.4.2. Business Process Comparison Considering Complaint Grades

In terms of case duration, the median case duration of general CHS is 30.3 hours and the mean case duration is 58.9 hours; the median case duration of major CHS is 3.2 days and the mean case duration is 5.3 days. On the whole, the case duration of general CHS is similar to the overall level, but the case duration of major CHS is much longer than the overall level. The case length of major complaint (18 events) is much longer than general complaint (eight events).
In terms of case variants, of the 6746 general CHS cases, 2689 types of case variants are involved; of the 382 major CHS cases, 377 types of case variants are involved. For general complaint, RC-1 → FCHRCH → FCHRCEB → FCHRCEB → TBC (501 cases), RC-1 → FCHRCH → FCHRCEB → TBC (268 cases) and RC-1 → FCHRCH → FCHRCEB → FCHRCEB → TBC → TBC (200 cases) are the most frequent case variants. It can be concluded that major complaint handling service processes are more flexible compared with general CHS processes.
Figure 9 presents the mining results of different complaint grades by Disco 2.2.1; the mining tool of Disco is driven by fuzzy miner [36]. FCHRCEB (33.19%) is the most frequent activity in general complaint and the most frequent activity of major complaint is FCHRCH (34.76%). FCHRCEB is executed by the business staff in the branch company, while FCHRCH is executed by the business staff in the headquarters of the company. We can see that the headquarters of the company pays more attention to major complaint, while the branches of the company pay less attention to complaint grades. The similar phenomena are as follows; AP-1 follows FCHRCEB in general complaints and AP-1 follows FCHRCH in major complaints; SPEB follows FCHRCEB in general complaints and SPEB follows RC-1 in major complaints.
The business process comparison results of the general complaints and major complaints are described in Figure 10 by the plugin in ProM 6.8 [39]. The control-flow difference of general CHS and major CHS is 38.89%. The activity of FCHRCH in orange oval show that it is executed more frequently in major CHS (96.86%) (group B) than in general CHS (86.48%) (group A). In terms of the handover of different activities, FCHRCH → TBC in group B (49.74%) is more frequently in group A (20.65%); TBC → FCHRCH, TBC → FCHRCEB, FCHRCEB → FCHRCH, FCHRCEB → RC-1, and FCHRCH → RC-1 depict similar phenomena. In terms of the activity handover efficiency for TBC → FCHRCH, the performance of general complaint is much poorer than major complaint.

5.4.3. Business Process Comparison Considering Complaint Causes

In terms of case duration, the median case duration of “not in time” cause CHS is 29 hours and the mean case duration is 56.6 hours; the median case duration of “other cause” CHS is 33.5 hours and the mean case duration is 70.9 hours. In general, both of the two types of CHS cases are similar to the overall level of case duration. The case length of “not in time” cause CHS (8 events) and “other cause” CHS (nine events) are similar to the overall level as well.
In terms of case variants, of the 2276 “not in time” cause CHS cases, 1068 types of case variants are involved; of the 1710 “other cause” CHS cases, 958 types of case variants are involved. For “not in time” cause complaint, RC-1 → FCHRCH → FCHRCEB → FCHRCEB → TBC (207cases) is the most frequent case variant; for “other cause” complaint, RC-1 → IR (165 cases) is the most frequent case variant. From the perspective of most frequent case variants, the complaint causes of “not in time” and “other cause” are significantly different.
Figure 11 presents the mining results of different complaint causes by Disco 2.2.1 [36]. For both two types of CHS cases, the most frequent activity is FCHRCEB. As far as the differences between the two are concerned, ACL-2 follows FCHRCEB in “not in time” cause CHS cases and ACL-2 follows FCHRCEB or FCHRCH in “other cause” CHS cases.
The business process comparison results of “not in time” cause complaint and “other cause” complaint are as presented in Figure 12 [39]. The control-flow difference of the “not in time” cause complaint and “other cause” complaint is 44.44%. The activity of FCHRCH in blue oval show that it is executed more frequently in “not in time” cause CHS (89.72%) (group A) than in “other cause” CHS (80.12%) (group B), and the activities of TBC and FCHRCEB share the similar characteristics. In terms of the handover of different activities, RC-1 → FCHRCH, FCHRCH → FCHRCEB and FCHRCEB → TBC are more frequently in group A compared with group B. FCHRCEB → FCHRCH and TBC → FCHRCH are less frequently in group A compared with group B. In terms of the activity handover efficiency for TBC → FCHRCH, the performance of group A is much poorer than group B.

5.4.4. Business Process Comparison Considering Complaint Problems

In terms of case duration, the median case duration of service problem complaint is 27.4 hours and the mean case duration is 49.3 hours; the median case duration of sale problem complaint is 46.5 hours and the mean case duration is 3.4 days. That is, the case duration of sale problem complaint is significantly longer than overall level compared with service problem complaint. However, the case lengths of service problem complaint and sale problem complaint are similar to the overall level.
In terms of case variants, of the 2934 service problem CHS cases, 1154 types of case variants are involved; of the 1348 sale problem CHS cases, 834 types of case variants are involved. For service problem CHS cases, RC-1 → FCHRCH → FCHRCEB → FCHRCEB → TBC (294 cases) is the most frequent case variant; for sale problem CHS cases, RC-1 → FCHRCH → FCHRCEB → FCHRCEB → TBC (89 cases) is the most frequent case variant as well.
Figure 13 presents the mining results of CHS cases with different complaint problems by Disco 2.2.1 [36]. For both two types of CHS cases, the most frequent activity is FCHRCEB. When it relates to the difference between the two kinds of CHS cases, the positions of AP-1 and AP-2 in the mined models are highlighted. Figure 14 depicts the process comparison of CHS Cases with different complaint problems [39]. The control-flow difference of the two types of CHS cases is 22.22%. The execution frequency in two groups of RC-1, FCHRCH, FCHRCEB and TBC share little difference. However, in terms of task handover frequency, FCHRCEB → FCHRCH, FCHRCH → TBC, TBC → FCHRCH and FCHRCEB → RC-1 are more frequently in sale problem CHS cases compared service problem CHS cases. In terms of task handover efficiency for TBC → FCHRCH, service problem CHS cases perform better than sale problem CHS cases.

5.5. Creating BPM Accimap Model

Creating BPM Accimap model consists of three steps: (1) identifying the BPM problems with the help of business experts from process diagnosis results based on PM, (2) identifying the corresponding BPM factors from BPM problems with the help of business experts and creating the BPM Accimap model, and (3) testing the model by Rasmussen’s risk management framework.

5.5.1. Identifying BPM Problems

Based on the process diagnosis results from different perspectives, we can identify the business process management problems of CHS with the help of two CHS experts in the company. As shown in Table 1, as a result, 42 complaint handling process management problems are identified.

5.5.2. Identifying BPM Factors

Based on the complaint handling process management problems identifying from the PM diagnosis results, we can identify the business process management factors of CHS with the help of two CHS experts in the company; as a result, 42 complaint handling process management factors are identified, as shown in Table 2.
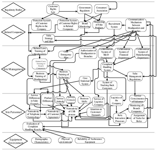
After obtaining the 42 complaint handling process management factors, we can create the complaint handling process management Accimap model, as shown in Figure 15. In the Accimap model, we can find that the BPM factors are positioned in five levels, regulatory bodies, related companies, site management, site personnel, and equipment environment.
The regulatory level consists of three factors: customer rights laws, government regulators, and consumers’ association; the related company level consists of seven factors: brand monitoring, fake products monitoring, recruitment system, and so on; the site management level consists of 13 factors: CHS case statistical system, CHS emergency plan, sale management regulations, and so on; the site personnel level consists of 16 factors: CHS skills, service attitude, product difference, and so on; and the equipment environment level consists of three factors: demographic characteristics, physical environment, and equipment reliability. Causality may exist among different factors in the same level or different levels.

5.5.3. Testing the Accimap Model

To test the applicability of Accimap method in the domain of complaint handling process analysis, the seven predictions in Rasmussen’s risk framework are used to test the Accimap model [41,42,43]. The testing results are presented in Table 3, which indicates the applicability of Accimp method for complaint handling process management.

5.6. Business Process Improvement Suggestions

The Accimap method presents a systematic approach to analyze the process diagnosis results based on PM. The complaint handling process management Accimap model has showcased the BPM factors in different system levels. The research of CHS process management should pay attention to different system levels—not just operational level.
The improvement of CHS process should hold the idea of vertical integration. The interaction of factors in different system level should be paid more attention. For example, the business skills may relate to the training of the branch company, the training of headquarters, the related law training, the business skills training or the recruitment system of the company, and so on.

6. Conclusions and Future Work

This article proposes a methodology for business process analysis based on process mining in the domain of complaint handling service. Compared with the previous business process analysis methodologies based on process mining, the methodology in this study can integrate the process diagnosis results from different PM perspectives and analyze the process from different system levels.
The proposed approach is validated by a case study in a big manufacturing company in China. In the case study, 42 complaint handling process management factors are identified and the complaint handling process management Accimap model is created. According to the BPM Accimap model, the improvement of complaint handling service process should hold the idea of vertical integration and the interaction of BPM factors in different system levels should be paid more attention.
However, the organizational perspective of process mining was not involved and the granularity of the business activity in the case study is coarse. Besides, the methodology is only verified by one case study. In the future, more techniques in PM domain will be applied to analyze the CHS process, for example, social network analysis. More case studies will be implemented to verify the proposed methodology.

Author Contributions

Writing, part of data processing, method—Q.W.; Professional guidance in the process of research and writing and project administration—Z.H.; Part of data processing—H.W.; Professional guidance in the process of research and writing—L.W.; Part of data processing—T.Y.

Funding

This research was funded by the National Key R&D Program of China under Grant No. (2016QY02D0301) and three National Natural Science Foundation of China (NSFC) grant projects (Grant No. 71532008, No. 71661147003, and No. 61472207).

Acknowledgments

We would like to thank the business experts in the company who provided professional guidance. Moreover, we would also like to thank the reviewers for their insightful suggestions.

Conflicts of Interest

The authors declare no conflicts of interest.

References

  1. Istanbulluoglu, D. Complaint handling on social media: The impact of multiple response times on consumer satisfaction. Comput. Hum. Behav. 2017, 74, 72–82. [Google Scholar] [CrossRef]
  2. Cambra-Fierro, J.; Melero-Polo, I.; Sese, F.J. Can complaint-handling efforts promote customer engagement? Serv. Bus. 2016, 10, 847–866. [Google Scholar] [CrossRef]
  3. van der Aalst, W.M.P. Process mining: Data Science in Action; Springer: Berlin/Heidelberg, Germany, 2016. [Google Scholar]
  4. Intayoad, W.; Becker, T. Applying process mining in manufacturing and logistic for large transaction data. In Proceedings of the International Conference on Dynamics in Logistics Bremen, Germany, 20–22 February 2018; Lecture Notes in Logistics, Springer: Cham, Switzerland; pp. 378–388. [Google Scholar]
  5. Cai, H.; Xu, L.; Xu, B.; Zhang, P.; Guo, J.; Zhang, Y. A service governance mechanism based on process mining for cloud-based applications. Enterp. Inf. Syst. 2018, 12, 1–18. [Google Scholar] [CrossRef]
  6. Erdogan, T.; Tarhan, A. A goal-driven evaluation method based on process mining for healthcare processes. Appl. Sci. 2018, 8, 1–22. [Google Scholar]
  7. Weerdt, J.D.; Schupp, A.; Vanderloock, A.; Baesens, B. Process mining for the multi-faceted analysis of business processes–A case study in a financial services organization. Comput. Ind. 2013, 64, 57–67. [Google Scholar] [CrossRef]
  8. Mukala, P.; Buijs, J.; Leemans, M.; van der Aalst, W.M.P. Learning Analytics on Coursera Event Data: A Process Mining Approach. In Proceedings of the 5th International Symposium on Data-driven Process Discovery and Analysis, Vienna, Austria, 9–11 December 2015; pp. 18–32. [Google Scholar]
  9. van der Aalst, W.M.P.; Guo, S.; Gorissen, P. Comparative process mining in education: An approach based on process cubes. In Proceedings of the International Symposium on Data-driven Process Discovery and Analysis, SIMPDA, Milan, Italy, 19–21 November 2013; pp. 110–134. [Google Scholar]
  10. Salmon, P.M.; Cornelissen, M.; Trotter, M.J. Systems-based accident analysis methods: A comparison of Accimap, HFACS, and STAMP. Safety Sci. 2012, 50, 1158–1170. [Google Scholar] [CrossRef]
  11. Rasmussen, J. Risk management in a dynamic society: a modelling problem. Safety Sci. 1997, 27, 183–213. [Google Scholar] [CrossRef]
  12. Homburg, C.; Fürst, A. How organizational complaint handling drives customer loyalty: an analysis of the mechanistic and the organic approach. J. Mark. 2005, 69, 95–114. [Google Scholar] [CrossRef]
  13. Smith, A.; Bolton, R. An experimental investigation of customer reactions to service failure and recovery encounters: paradox or peril? J. Serv. Res. 1998, 1, 65–81. [Google Scholar] [CrossRef]
  14. Bitner, M.; Booms, B.; Tetreault, M. The Service Encounter: Diagnosing Favorable and Unfavorable Incidents. J. Mark. 1990, 54, 71–84. [Google Scholar] [CrossRef]
  15. Weske, M. Business Process Management Concepts, Languages, Architectures, 2nd ed.; Springer-Verlag: Berlin Heidelberg, Germany, 2012. [Google Scholar]
  16. Tiwari, A.; Turner, C. A review of business process mining: state-of-the-art and future trends. Bus. Proc. Manag. J. 2008, 14, 5–22. [Google Scholar] [CrossRef]
  17. Chapman, P.; Clinton, J.; Kerber, R.; Khabaza, T.; Reinartz, T.; Shearer, C.; Wirth, R. CRISP-DM 1.0: Step-by-step data mining guide, technical report. 2000. [Google Scholar]
  18. Song, S.X.; Cao, Y.; Wang, J.M. Cleaning Timestamps with Temporal Constraints. PVLDB 2016, 9, 708–719. [Google Scholar] [CrossRef]
  19. Mendling, J.; Reijers, H.A.; van der Aalst, W.M.P. Seven process modeling guidelines (7pmg). Inform. Software Tech. 2010, 52, 127–136. [Google Scholar] [CrossRef]
  20. Yahya, B.N.; Song, M.; Bae, H.; Sul, S.; Wu, J.Z. Domain-driven actionable process model discovery. Comput. Ind. Eng. 2016, 99, 382–400. [Google Scholar] [CrossRef]
  21. van der Aalst, W.M.P.; ter Hofstede, A.H.M.; Weske, M. Business Process Management: A Survey. In Business Process Management; van der Aalst, W.M.P., Weske, M., Eds.; Springer: Berlin, Heidelberg, Germany; pp. 1–12.
  22. Vergidis, K.; Tiwari, A.; Majeed, B. Business Process Analysis and Optimization: Beyond Reengineering. IEEE Trans. Syst. Man Cybernet. C: Appl. Rev. 2008, 38, 69–82. [Google Scholar] [CrossRef]
  23. Park, J.; Jung, J.; Heo, G.; Kim, Y.; Kim, J.; Cho, J. Application of a process mining technique to identifying information navigation characteristics of human operators working in a digital main control room –feasibility study. Reliab. Eng. Syst. Safe. 2018, 175, 38–50. [Google Scholar] [CrossRef]
  24. Kim, E.; Kim, S.; Song, M.; Kim, S.; Yoo, D.; Hwang, H.; Yoo, S. Discovery of Outpatient Care Process of a Tertiary University Hospital Using Process Mining. J. Healthc. Inform. Res. 2013, 19, 42–49. [Google Scholar] [CrossRef] [PubMed]
  25. Park, M.; Song, M.; Baek, T.H.; Son, S.; Ha, S.; Cho, S. Workload and delay analysis in manufacturing process using process mining. In Proceedings of the 3rd Asia Pacific Conference on Asia Pacific Business Process Management, Busan, South Korea, 24–26 June 2015; pp. 138–151. [Google Scholar]
  26. Beheshitha, S.; Gašević, D.; Hatala, M. A Process Mining Approach to Linking the Study of Aptitude and Event Facets of Self-regulated Learning. In Proceedings of the Fifth International Conference on Learning Analytics and Knowledge, Poughkeepsie, NY, USA, 16–20 March 2015; pp. 265–269. [Google Scholar]
  27. Jans, M.; van der Werf, J.M.; Lybaert, N.; Vanhoof, K. A business process mining application for internal transaction fraud mitigation. Expert Syst. Appl. 2011, 38, 13351–13359. [Google Scholar] [CrossRef]
  28. Sathyalakshmi, S.; Ramamoorthy, S.; Rajavarman, V.N. Optimizing data quality issues in process mining to maximize valuable customer service. J. Comput. Theor. Nanos. 2019, 16, 2259–2264. [Google Scholar] [CrossRef]
  29. Mahendrawathi, E.R.; Arsad, N.; Astuti, H.M.; Kusumawardani, R.P.; Utami, R.A. Analysis of production planning in a global manufacturing company with process mining. J. Enterp. Inf. Manag. 2018, 31, 317–337. [Google Scholar]
  30. van der Aalst, W. Service Mining: Using Process Mining to Discover, Check, and Improve Service Behavior. IEEE Trans. Serv. Comput. 2013, 6, 525–535. [Google Scholar] [CrossRef]
  31. Van Eck, M.L.; Lu, X.; Leemans, S.J.; van der Aalst, W.M. PM2: A Process Mining Project Methodology. In Proceedings of the International Conference on Advanced Information Systems Engineering, Stockholm, Sweden, 8–12 June 2015; Springer: Berlin/Heidelberg, Germany; pp. 297–313. [Google Scholar]
  32. Rojas, E.; Sepúlveda, M.; Munoz-Gama, J.; Capurro, D.; Traver, V.; Fernandez-Llatas, C. Question-driven methodology for analyzing emergency room prcesses using process mining. Appl. Sci. 2017, 7, 302. [Google Scholar] [CrossRef]
  33. Syamsiyah, A.; Bolt, A.; Cheng, L.; Hompes, B.F.; Bose, R.J.C.; van Dongen, B.F.; van der Aalst, W.M.P. Business process comparison: A methodology and case study. In Proceedings of the International Conference on Business Information Systems, Poznanj, Poljska, 28–30 June 2017; pp. 253–267. [Google Scholar]
  34. Mohammadi, F.; Zheng, C.; Su, R. Fault Diagnosis in Smart Grid Based on Data-Driven Computational Methods. In Proceedings of the 5th International Conference on Applied Research in Electrical, Mechanical, and Mechatronics Engineering, Teheran, Iran, 24 January 2019; pp. 1–25. [Google Scholar]
  35. Mohammadi, F.; Zheng, C. A Precise SVM Classification Model for Predictions with Missing Data. In Proceedings of the 4th National Conference on Applied Research in Electrical, Mechanical Computer and IT Engineering, Shiraz, Iran, 4 October 2018. [Google Scholar]
  36. Günther, C.W.; van der Aalst, W.M.P. Fuzzy Mining—Adaptive Process Simplification Based on Multi-perspective Metrics. In Proceedings of the International Conference on Business Process Management, Brisbane, Australia, 24–28 September 2007; pp. 328–343. [Google Scholar]
  37. Huang, C.; Zhao, H. Chinese Word Segmentation: A Decade Review. J. Chin. Inf. Proces. 2007, 21, 8–19. [Google Scholar]
  38. Zhang, H.; Yu, H.; Xiong, D.; Liu, Q. HHMM-based Chinese lexical analyzer ICTCLAS. In Proceedings of the 41st Annual Meeting of the Association for Computational Linguistics, Sapporo, Japan, 7–12 July 2003; pp. 184–187. [Google Scholar]
  39. Bolt, A.; de Leoni, M.; van der Aalst, W.M.P. A Visual Approach to Spot Statistically-Significant Differences in Event Logs Based on Process Metrics. In Proceedings of the International Conference on Advanced Information Systems Engineering, Ljubljana, Slovenia, 13–17 June 2016; pp. 151–166. [Google Scholar]
  40. Song, M.; van der Aalst, W.M.P. Supporting process mining by showing events at a glance. In Proceedings of the 17th Annual Workshop on Information Technologies and Systems, Montreal, Canada, 8–9 December 2007; pp. 139–145. [Google Scholar]
  41. Newnam, S.; Goode, N. Do not blame the driver: a systems analysis of the causes of road freight crashes. Accid. Anal. Prev. 2015, 76, 141–151. [Google Scholar] [CrossRef] [PubMed]
  42. Zhou, W.; Zhao, T.; Liu, W.; Tang, J. Tower crane safety on construction sites: A complex sociotechnical system perspective. Safety Sci. 2018, 109, 95–108. [Google Scholar] [CrossRef]
  43. Salmon, P.; Williamson, A.; Lenné, M.; Mitsopoulos-Rubens, E.; Rudin-Brown, C.M. Systems-based accident analysis in the led outdoor activity domain: application and evaluation of a risk management framework. Ergonomics 2010, 53, 927–939. [Google Scholar] [CrossRef] [PubMed]
Figure 1. Methodology of this study.
Figure 1. Methodology of this study.
Applsci 09 03313 g001
Figure 2. The risk management framework and Accimap approach by Rasmussen [10,11].
Figure 2. The risk management framework and Accimap approach by Rasmussen [10,11].
Applsci 09 03313 g002
Figure 3. Number of cases with different complaint grades.
Figure 3. Number of cases with different complaint grades.
Applsci 09 03313 g003
Figure 4. Number of cases with different complaint causes.
Figure 4. Number of cases with different complaint causes.
Applsci 09 03313 g004
Figure 5. Number of cases with different complaint problems.
Figure 5. Number of cases with different complaint problems.
Applsci 09 03313 g005
Figure 6. Statistical results of noun frequency in the natural texts of complaint contents.
Figure 6. Statistical results of noun frequency in the natural texts of complaint contents.
Applsci 09 03313 g006
Figure 7. Statistical results of institutional suffix frequency in the natural texts of complaint contents.
Figure 7. Statistical results of institutional suffix frequency in the natural texts of complaint contents.
Applsci 09 03313 g007
Figure 8. Statistical results of job noun frequency in the natural texts of complaint handling results.
Figure 8. Statistical results of job noun frequency in the natural texts of complaint handling results.
Applsci 09 03313 g008
Figure 9. Process models of general (a) and major (b) complaint handling service (CHS) cases.
Figure 9. Process models of general (a) and major (b) complaint handling service (CHS) cases.
Applsci 09 03313 g009
Figure 10. Process comparison of CHS cases with different complaint grades.
Figure 10. Process comparison of CHS cases with different complaint grades.
Applsci 09 03313 g010
Figure 11. Process models of not in time (a) and other cause (b) CHS cases.
Figure 11. Process models of not in time (a) and other cause (b) CHS cases.
Applsci 09 03313 g011
Figure 12. Process comparison of CHS cases with different complaint causes.
Figure 12. Process comparison of CHS cases with different complaint causes.
Applsci 09 03313 g012
Figure 13. Process models of service problem (a) and sale problem (b) CHS cases.
Figure 13. Process models of service problem (a) and sale problem (b) CHS cases.
Applsci 09 03313 g013
Figure 14. Process comparison of CHS cases with different complaint problems.
Figure 14. Process comparison of CHS cases with different complaint problems.
Applsci 09 03313 g014
Figure 15. Complaint Handling Process Management Accimap Model.
Figure 15. Complaint Handling Process Management Accimap Model.
Applsci 09 03313 g015
Table 1. Complaint handling process management problems.
Table 1. Complaint handling process management problems.
NumberBPM ProblemsNumberBPM ProblemsNumberBPM Problems
1Imperfect Case Statistical System15Poor Service Consciousness of Technician29Insufficient Monitoring of Fake Products
2Ignoring Demographic Characteristics16Poor Logistics of the Company30Insufficient Brand Monitoring
3Ignoring Product Differences17Poor Service of Logistics Company31Imperfect Complaint Handling System
4Ignoring Service Differences of Sale Channels18Poor Monitoring of Branch Companies32Unreasonable Evaluation of Complaint Handling Results
5Ignoring the Law Training of Customer Rights19Poor Business Training of Technician33Nonstandard Customer Agreement
6Ignoring Government Regulators’ Function20Poor Business Skills of Technician34Poor Business Training of Headquarters
7Ignoring the Function of Consumers’ Association21Poor Service Attitude of Technician35Imperfect Communication Mechanism between Headquarters and Branches
8Lack of Protection System of Customer Rights in the Company22Recruitment System Needs to be Improved36Insufficient Authorization of Headquarters to Branches
9Lack of Protection System of Customer Rights in Related Companies23Sales Management Regulations Needs to be Improved37Poor Normativity of Telephone Terminology
10Ignoring Customers’ Demands24Poor Service Consciousness of Salesmen38Sales Strategy and Idea Need to be Improved
11Unreasonable Assignment of Tasks25Lack of Collaboration System of R&D Department39Poor Normativity of CHS process
12Role Interaction Processes Need to be Optimized26Lack of Collaboration System of Financial Department40System of Tracking Back Customers Need to be Improved
13Lack of Related Laws Training of Branch Companies27Lack of Collaboration System of Manufacturing Department41Lack of CHS Emergency Plan
14Changeable Physical environment28Lack of Related Laws Training of Headquarters42Reliability of Technicians’ Equipment Need to be Guaranteed
Table 2. Complaint handling process management factors.
Table 2. Complaint handling process management factors.
NumberBPM FactorsNumberBPM FactorsNumberBPM Factors
1Case Statistical System15Service Consciousness of Technician29Monitoring of Fake Products
2Demographic Characteristics16Logistics of the Company30Brand Monitoring
3Product Differences17Service of Logistics Company31Complaint Handling System
4Service Differences in Sales Channels18Monitoring of Branch Companies32Evaluation of Complaint Handling Results
5Customer Rights Law19Business Training of Technician33Normativity of Customer Agreement
6Government Regulators20Business Skills of Technician34Business Training of Headquarters
7Consumers’ Association21Service Attitude of Technician35Communication Mechanism between Headquarters and Branches
8Protection System of Customer Rights in the Company22Recruitment System36Authorization of Headquarters to Branches
9Protection System of Customer Rights in Related Companies23Sales Management Regulations37Normativity of Telephone Terminology
10Attention on Customers’ Demands24Service Consciousness of Salesmen38Sales Strategy and Idea
11Assignment of Tasks for Roles25Collaboration System of R&D Department39Normativity of CHS process
12Role Interaction Processes26Collaboration System of Financial Department40System of Tracking Back Customers
13Related Laws Training of Branch Companies27Collaboration System of Manufacturing Department41CHS Emergency Plan
14Physical environment28Related Laws Training of Headquarters42Reliability of Technicians’ Equipment
Table 3. The results of the testing of Rasmussen’s predictions.
Table 3. The results of the testing of Rasmussen’s predictions.
NumberPredictionEvidence
1The CHS system is a complex socio-technical system. It can be influenced by behaviors or decisions of various roles in the process of complaint handling—not just the business staff in the front-line.Accimap method can identify the factors of the complaint handling process management system and the relationship among the factors. For the changeable customer demands and CHS environment, the result of CHS is difficult to predict.
2The CHS process management system is influenced by multiple factors—not just one behavior or decision.From the Accimap model, the result of complaint handling process management system is affected by various factors, for example, the normativity of CHS process is affected by the factors of service attitude, service skills and so on.
3The problem of CHS process management system can be traced back to different system levels—not just one system level.Accimap method can identify the various interactions across the different system levels, for example, the business skills are affected by the business training.
4The lack of feedback from vertical system level causes vertical integration’s absence.Accimap method can identify the feedback across the system levels, but the efficiency is hard to guarantee, for example, refund application is so inefficient.
5The CHS process management system is changeable along with customers’ demands and environment.Under the influence of the changeable environment and changeable customers’ demands, the interior of the CHS process management system is changeable as well, for example, the emotion of the business staff can affect the CHS results.
6The migration of multiple systems levels can occur during the process of CHS—not just one system level.The migration can occur at any two systems levels, for example, the top-decision makes may guide some major CHS cases.
7The migration can weaken the CHS process management system’s defense—which is not just a one-off event.Accimap model shows that some factors can influence the CHS process management system for a long time, for example, the policy of the government.

Share and Cite

MDPI and ACS Style

Wu, Q.; He, Z.; Wang, H.; Wen, L.; Yu, T. A Business Process Analysis Methodology Based on Process Mining for Complaint Handling Service Processes. Appl. Sci. 2019, 9, 3313. https://doi.org/10.3390/app9163313

AMA Style

Wu Q, He Z, Wang H, Wen L, Yu T. A Business Process Analysis Methodology Based on Process Mining for Complaint Handling Service Processes. Applied Sciences. 2019; 9(16):3313. https://doi.org/10.3390/app9163313

Chicago/Turabian Style

Wu, Qiong, Zhen He, Haijie Wang, Lijie Wen, and Tongzhou Yu. 2019. "A Business Process Analysis Methodology Based on Process Mining for Complaint Handling Service Processes" Applied Sciences 9, no. 16: 3313. https://doi.org/10.3390/app9163313

APA Style

Wu, Q., He, Z., Wang, H., Wen, L., & Yu, T. (2019). A Business Process Analysis Methodology Based on Process Mining for Complaint Handling Service Processes. Applied Sciences, 9(16), 3313. https://doi.org/10.3390/app9163313

Note that from the first issue of 2016, this journal uses article numbers instead of page numbers. See further details here.

Article Metrics

Back to TopTop