Integrated Hydro-Operational Risk Assessment (IHORA) for Sewage Treatment Facilities
Abstract
1. Introduction
2. Methodologies
2.1. Study Site and Flood Scenarios
2.2. Two-Dimensional Hydrodynamic Model
2.3. Vulnerability Analysis of Unit Processes Based on Modified HAZOP and AHP
2.3.1. Modified HAZOP Study for Flood Risk Assessment
2.3.2. Reliability of Expert Elicitation and Data Collection
- Private Sector Experts (n = 15): Operators and engineers currently managing combined sewer treatment plants, with professional experience ranging from 7 to 20 years.
- Public Sector Experts (n = 5): Facility managers and supervisors from public environmental corporations, with experience ranging from 8 to 17 years.
2.3.3. Integration of Operational Criticality (AHP)
2.4. Integrated Hydro-Operational Risk Assessment (IHORA) Framework
2.4.1. Quantitative Formulation and Physical Meaning of IHORA
- = Flood Intensity Index of the i-th unit process
- = maximum FI among all unit processes
- = Operational criticality weight of the i-th unit process, derived by the AHP
- S = Standard scaling factor
2.4.2. Risk Level Categorization and Response Protocols
3. Results
3.1. Spatial Vulnerability Analysis
3.2. Quantitative Assessment of Hydro-Operational Risk
3.3. Comparative Evaluation
3.4. Establishment of Response Scenarios and Safety Systems
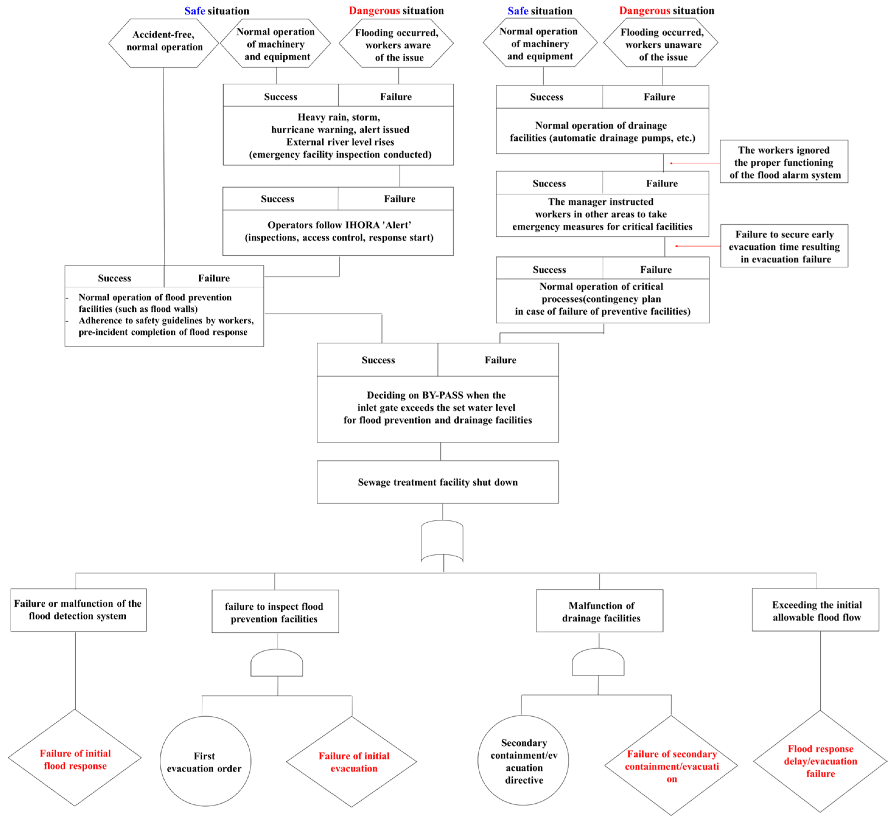
3.4.1. Application of Cause-Consequence Analysis (CCA) for Failure Mode Tracing
3.4.2. Development and Tracking of Flood Disaster Scenarios
4. Conclusions and Recommendations
4.1. Scientific Findings and Contributions
4.2. Practical Recommendations for Resilience
4.3. Limitations and Future Research
Author Contributions
Funding
Institutional Review Board Statement
Informed Consent Statement
Data Availability Statement
Conflicts of Interest
References
- Tabari, H. Climate change impact on flood and extreme precipitation increases with water availability. Sci. Rep. 2020, 10, 13768. [Google Scholar] [CrossRef]
- Kundzewicz, Z.W.; Su, B.; Wang, Y.; Wang, G.; Wang, G.; Huang, J.; Jiang, T. Flood risk in a range of spatial perspectives–from global to local scales. Nat. Hazards Earth Syst. Sci. 2019, 19, 1319–1328. [Google Scholar] [CrossRef]
- Hummel, M.A.; Berry, M.S.; Stacey, M.T. Sea level rise impacts on wastewater treatment systems along the US coasts. Earth’s Future 2018, 6, 622–633. [Google Scholar] [CrossRef]
- Gersonius, B.; Ashley, R.; Pathirana, A.; Zevenbergen, C. Climate change uncertainty: Building flexibility into water and flood risk infrastructure. Clim. Change 2013, 116, 411–423. [Google Scholar] [CrossRef]
- Liziński, T.; Wróblewska, A.; Rauba, K. Application of CVM method in the evaluation of flood control and water and sewage management projects. J. Water Land Dev. 2015, 26, 3–9. [Google Scholar] [CrossRef]
- Olds, H.T.; Corsi, S.R.; Dila, D.K.; Halmo, K.M.; Bootsma, M.J.; McLellan, S.L. High levels of sewage contamination released from urban areas after storm events: A quantitative survey with sewage specific bacterial indicators. PLoS Med. 2018, 15, e1002614. [Google Scholar] [CrossRef] [PubMed]
- Teng, J.; Jakeman, A.J.; Vaze, J.; Croke, B.F.; Dutta, D.; Kim, S.J. Flood inundation modelling: A review of methods, recent advances and uncertainty analysis. Environ. Model. Softw. 2017, 90, 201–216. [Google Scholar] [CrossRef]
- Arrighi, C.; Brugioni, M.; Castelli, F.; Franceschini, S.; Mazzanti, B. Flood risk assessment in art cities: The exemplary case of Florence (Italy). J. Flood Risk Manag. 2018, 11, S616–S631. [Google Scholar] [CrossRef]
- Vojinovic, Z.; Tutulic, D. On the use of 1D and coupled 1D–2D modelling approaches for assessment of flood damage in urban areas. Urban Water J. 2009, 6, 183–199. [Google Scholar] [CrossRef]
- Leandro, J.; Chen, A.S.; Djordjević, S.; Savić, D.A. Comparison of 1D/1D and 1D/2D coupled (sewer/surface) hydraulic models for urban flood simulation. J. Hydraul. Eng. 2009, 135, 495–504. [Google Scholar] [CrossRef]
- Pankow, N.; Krause, S.; Schaum, C. Resilience Adaptation Through Risk Analysis for Wastewater Treatment Plant Operators in the Context of the European Union Resilience Directive. Water 2024, 16, 3098. [Google Scholar] [CrossRef]
- Radu, C.; Beteringhe, A.; Răduc, M.A. Vulnerability of urban floods in association with the sewage system and geographical features in the Giulești–Sârbi neighborhood, Bucharest, Romania. Present Environ. Sustain. Dev. 2021, 15, 221–234. [Google Scholar] [CrossRef]
- Sanders, D.A. Damage to wastewater treatment facilities from great flood of 1993. J. Environ. Eng. 1997, 123, 54–60. [Google Scholar] [CrossRef]
- De Brito, M.M.; Evers, M. Multi-criteria decision-making for flood risk management: A survey of the current state of the art. Nat. Hazards Earth Syst. Sci. 2016, 16, 1019–1033. [Google Scholar] [CrossRef]
- Fernández, D.S.; Lutz, M.A. Urban flood hazard zoning in Tucumán Province, Argentina, using GIS and multicriteria decision analysis. Eng. Geol. 2010, 111, 90–98. [Google Scholar] [CrossRef]
- Lyu, H.M.; Sun, W.J.; Shen, S.L.; Arulrajah, A. Flood risk assessment in metro systems of mega-cities using a GIS-based modeling approach. Sci. Total Environ. 2018, 626, 1012–1025. [Google Scholar] [CrossRef]
- Stefanidis, S.; Stathis, D. Assessment of flood hazard based on natural and anthropogenic factors using analytic hierarchy process (AHP). Nat. Hazards 2013, 68, 569–585. [Google Scholar] [CrossRef]
- Saaty, T.L. Decision making with the analytic hierarchy process. Int. J. Serv. Sci. 2008, 1, 83–98. [Google Scholar] [CrossRef]
- Ouma, Y.O.; Tateishi, R. Urban flood vulnerability and risk mapping using integrated multi-parametric AHP and GIS: Methodological overview and case study assessment. Water 2014, 6, 1515–1545. [Google Scholar] [CrossRef]
- Danumah, J.H.; Odai, S.N.; Saley, B.M.; Szarzynski, J.; Thiel, M.; Kwaku, A.; Kouame, F.K.; Akpa, L.Y. Flood risk assessment and mapping in Abidjan district using multi-criteria analysis (AHP) model and geoinformation techniques,(cote d’ivoire). Geoenviron. Disasters 2016, 3, 10. [Google Scholar] [CrossRef]
- Papaioannou, G.; Vasiliades, L.; Loukas, A. Multi-criteria analysis framework for potential flood prone areas mapping. Water Resour. Manag. 2015, 29, 399–418. [Google Scholar] [CrossRef]
- Souissi, D.; Zouhri, L.; Hammami, S.; Msaddek, M.H.; Zghibi, A.; Dlala, M. GIS-based MCDM–AHP modeling for flood susceptibility mapping of arid areas, southeastern Tunisia. Geocarto Int. 2020, 35, 991–1017. [Google Scholar] [CrossRef]
- Kim, Y. Development and Demonstration of Simulation Technology for Predicting Damage to Environmental Facilities During Earthquakes and Flooding; R&D Report 1485019223; Ministry of Environment: Sejong, Republic of Korea, 2023. [Google Scholar]
- Seo, I.W.; Song, C.G. Specification of wall boundary conditions and transverse velocity profile conditions in finite element modeling. J. Hydrodyn. 2010, 22, 633–638. [Google Scholar] [CrossRef]
- Nakhaei, M.; Nakhaei, P.; Gheibi, M.; Chahkandi, B.; Wacławek, S.; Behzadian, K.; Campos, L.C. Enhancing community resilience in arid regions: A smart framework for flash flood risk assessment. Ecol. Indic. 2023, 153, 110457. [Google Scholar] [CrossRef]
- Beffa, C. Two-dimensional modelling of flood hazards in urban areas. In Proceedings of the 3rd International Conference on Hydroscience and Engineering, Copenhagen, Denmark, 24–26 August 1998. [Google Scholar]
- Shin, E.; Kim, H.J.; Rhee, D.S.; Eom, T.; Song, C.G. Spatiotemporal flood risk assessment of underground space considering flood intensity and escape route. Nat. Hazards 2021, 109, 1539–1555. [Google Scholar] [CrossRef]
- Sutadian, A.D.; Muttil, N.; Yilmaz, A.G.; Perera, B.J.C. Development of river water quality indices—A review. Environ. Monit. Assess. 2016, 188, 58. [Google Scholar] [CrossRef]
- Tavakol, M.; Dennick, R. Making sense of Cronbach’s alpha. Int. J. Med. Educ. 2011, 2, 53. [Google Scholar] [CrossRef]
- Connelly, L.M. Cronbach’s alpha. Medsurg Nurs. 2011, 20, 45–47. [Google Scholar] [PubMed]
- Tušer, I.; Oulehlová, A. Risk assessment and sustainability of wastewater treatment plant operation. Sustainability 2021, 13, 5120. [Google Scholar] [CrossRef]
- Analouei, R.; Taheriyoun, M.; Amin, M.T. Dynamic failure risk assessment of wastewater treatment and reclamation plant: An industrial case study. Safety 2022, 8, 79. [Google Scholar] [CrossRef]












| Scenario Type | Description & Rationale | Inflow Boundary Condition | Simulation Duration |
|---|---|---|---|
| Scenario 1: External Fluvial Flooding | River Overflow: Simulates inundation caused by extreme rainfall overtopping the adjacent riverbanks. Focus: Evaluates the external flood propagation pathways and the vulnerability of surface-level assets based on terrain topography. | Site Boundaries: Overflow applied to the Northern and Western boundaries. | 2400 s (Rising to Peak) |
| Scenario 2: Internal Inundation | Seismic-induced Structural Breach: simulates a multi-hazard event where a seismic shock compromises the facility’s structural integrity (cracks), followed by floodwater intrusion. Rationale: While modern underground STFs are protected against surface inflow, loss of watertightness due to earthquakes represents a catastrophic failure mode. This scenario acts as a stress test to analyze internal vulnerability when physical barriers fail. | Structural Breach Points: Inflow discharge rates were imposed at hypothetical crack locations on the exterior walls to simulate high-pressure intrusion. | 600 s (Flash Flood/Rapid Accumulation) |
| Section | Method | Objective | Question Format/Criteria |
|---|---|---|---|
| Part 1 | AHP | To determine the relative importance weight () of each unit process. | Pairwise Comparison (1–9 Scale): Q: “Relative to the [Biological Reactor], how critical is the [Electrical Facility] for maintaining overall plant function?”
|
| Part 2 | Modified HAZOP | To assess vulnerability based on physical flood data. | Scenario-based Scoring: Q: “At Inflow Point A (Simulated Depth: 1.4 m), evaluate the risk to the [Grit Chamber] (Critical Height: 1.1 m).”
|
| Risk Component | Indicator | Source | Physical/Operational Meaning |
|---|---|---|---|
| Exposure | Flood Intensity (FI) | HDM-2D Model | The physical destructive potential of floodwaters, derived from flow depth () and velocity (). |
| Vulnerability | Process Criticality () | Modified HAZOP + AHP | Represents the intrinsic sensitivity of the facility. It integrates the functional importance () reflecting the severity of system-wide paralysis if the unit fails with its physical fragility (critical failure depths defined by HAZOP). This distinguishes critical assets from non-essential areas. |
| Risk | IHORA Index | Equation (2) | The composite probability of operational paralysis, integrating hydraulic stress with process importance. |
| Crisis Level | IHORA Range | Description & Rationale | Recommended Response Actions |
|---|---|---|---|
| Attention | Routine Monitoring: Risk is negligible. The lower threshold (0.2) filters out minor wetting events that do not threaten operability. | Conduct routine inspections; monitor weather forecasts. | |
| Caution | Preventive Phase: Indicates localized inundation. The 0.5 threshold represents the tipping point where damage begins to hinder unit efficiency. | Inspect flood barriers; deploy portable pumps; review emergency plans. | |
| Alert | Critical Response: Significant threat to key processes. The 0.8 threshold marks the onset of irreversible system failure or total shutdown. | Execute partial shutdown protocols; mobilize emergency repair teams; secure hazardous materials. | |
| Severe | Emergency Evacuation: Imminent system paralysis. Values above 0.8 signify a high probability of catastrophic failure (e.g., electrical blackout). | Immediate total shutdown; evacuate personnel; activate disaster recovery & bypass systems. |
| Inflow Point | Depth Standard | RI | RP | Cronbach’s Alpha (RI) | Cronbach’s Alpha (RP) |
|---|---|---|---|---|---|
| A | <1.1 m | 4 | C | 0.92 | 0.92 |
| 1.1 m | 4 | D | 0.93 | 0.92 | |
| >1.1 m | 3 | D | 0.92 | 0.90 | |
| B | <1.1 m | 4 | C | 0.89 | 0.91 |
| 1.1 m | 4 | D | 0.84 | 0.91 | |
| >1.1 m | 3 | D | 0.82 | 0.90 | |
| C | <1.1 m | 3 | D | 0.81 | 0.91 |
| 1.1 m | 3 | D | 0.85 | 0.91 | |
| >1.1 m | 2 | D | 0.89 | 0.90 | |
| D | <1.1 m | 4 | C | 0.88 | 0.86 |
| 1.1 m | 3 | D | 0.74 | 0.87 | |
| >1.1 m | 3 | D | 0.84 | 0.80 | |
| E | <0.8 m | 4 | C | 0.74 | 0.85 |
| 0.8 m | 4 | D | 0.80 | 0.86 | |
| >0.8 m | 3 | D | 0.80 | 0.87 | |
| F | <0.8 m | 4 | C | 0.89 | 0.87 |
| 0.8 m | 4 | D | 0.80 | 0.88 | |
| >0.8 m | 3 | D | 0.84 | 0.88 | |
| G | <0.8 m | 4 | C | 0.88 | 0.84 |
| 0.8 m | 3 | D | 0.88 | 0.90 | |
| >0.8 m | 3 | D | 0.88 | 0.91 | |
| H | <0.8 m | 3 | E | 0.89 | 0.91 |
| 0.8 m | 3 | E | 0.93 | 0.88 | |
| >0.8 m | 2 | E | 0.92 | 0.92 |
| Division | Sewage Treatment Facility | Wi | C | FI | IHORA |
|---|---|---|---|---|---|
| Unit | Electrical facility | 0.150 | 10 | 0.26 | 0.22 |
| Process | Drum Screen Room | 0.132 | 0.00 | 0.00 | |
| Process | Mixed Sludge Storage Tank | 0.124 | 0.00 | 0.00 | |
| Process | Sludge Thickening & Dewatering Room | 0.106 | 1.75 | 1.00 | |
| Unit | Return Flow Equalization Basin | 0.093 | 0.84 | 0.42 | |
| Unit | Groundwater Collection Tank | 0.083 | 0.26 | 0.12 | |
| Process | Digester | 0.073 | 0.00 | 0.00 | |
| Process | Effluent Holding Tank | 0.067 | 0.32 | 0.12 | |
| Process | Grit Chamber | 0.050 | 1.68 | 0.47 | |
| Auxiliary Process | Link Conveyor Room | 0.048 | 1.09 | 0.28 | |
| Auxiliary Process | Drying Facility | 0.034 | 1.77 | 0.32 | |
| Auxiliary Process | Supernatant Water Tank | 0.025 | 0.00 | 0.00 | |
| Auxiliary Process | Vestibule | 0.017 | 0.00 | 0.00 |
Disclaimer/Publisher’s Note: The statements, opinions and data contained in all publications are solely those of the individual author(s) and contributor(s) and not of MDPI and/or the editor(s). MDPI and/or the editor(s) disclaim responsibility for any injury to people or property resulting from any ideas, methods, instructions or products referred to in the content. |
© 2026 by the authors. Licensee MDPI, Basel, Switzerland. This article is an open access article distributed under the terms and conditions of the Creative Commons Attribution (CC BY) license.
Share and Cite
Eum, T.; Shin, E.; Rhee, D.S.; Song, C.G. Integrated Hydro-Operational Risk Assessment (IHORA) for Sewage Treatment Facilities. Appl. Sci. 2026, 16, 864. https://doi.org/10.3390/app16020864
Eum T, Shin E, Rhee DS, Song CG. Integrated Hydro-Operational Risk Assessment (IHORA) for Sewage Treatment Facilities. Applied Sciences. 2026; 16(2):864. https://doi.org/10.3390/app16020864
Chicago/Turabian StyleEum, Taesoo, Euntaek Shin, Dong Sop Rhee, and Chang Geun Song. 2026. "Integrated Hydro-Operational Risk Assessment (IHORA) for Sewage Treatment Facilities" Applied Sciences 16, no. 2: 864. https://doi.org/10.3390/app16020864
APA StyleEum, T., Shin, E., Rhee, D. S., & Song, C. G. (2026). Integrated Hydro-Operational Risk Assessment (IHORA) for Sewage Treatment Facilities. Applied Sciences, 16(2), 864. https://doi.org/10.3390/app16020864

