Next Article in Journal
A Seven-Level Single-DC-Source Inverter with Triple Voltage Gain and Reduced Component Count
Previous Article in Journal
Offshore Wind-to-Hydrogen Production: Technical Pathways, Challenges, and Prospects
 
 
Font Type:
Arial Georgia Verdana
Font Size:
Aa Aa Aa
Line Spacing:
Column Width:
Background:
Article

Fault Diagnosis of Flywheel Energy Storage System Bearing Based on Improved MOMEDA Period Extraction and Residual Neural Networks

by
Guo Zhao
*,
Ningfeng Song
,
Jiawen Luo
,
Yikang Tan
,
Haoqian Guo
and
Zhize Pan
Hubei Key Laboratory for High-Efficiency Utilization of Solar Energy and Operation Control of Energy Storage System, Hubei University of Technology, Wuhan 430068, China
*
Author to whom correspondence should be addressed.
Appl. Sci. 2026, 16(1), 214; https://doi.org/10.3390/app16010214
Submission received: 21 November 2025 / Revised: 14 December 2025 / Accepted: 17 December 2025 / Published: 24 December 2025

Abstract

Flywheel energy storage systems play an important role in frequency regulation and power quality control within modern power grids, yet the fault signals generated by defects in their rolling bearings are typically indistinct, making direct diagnosis difficult. Raw noisy signals often yield unsatisfactory diagnostic performance when directly processed by neural networks. Although MOMEDA (Multipoint Optimal Minimum Entropy Deconvolution Adjusted) can effectively extract impulsive fault components, its performance is highly dependent on the selected fault period and filter length. To address these issues, this paper proposes an improved fault diagnosis method that integrates MOMEDA-based periodic extraction with a neural network classifier. The Artificial Fish Swarm Algorithm (AFSA) is employed to adaptively determine the key parameters of MOMEDA using multi-point kurtosis as the optimization objective, and the optimized parameters are used to enhance impulsive fault features. The filtered signals are then converted into image representations and fed into a ResNet-18 network (a compact 18-layer deep convolutional neural network from the residual network family) to achieve intelligent identification and classification of bearing faults. Experimental results demonstrate that the proposed method can effectively extract and diagnose bearing fault signals.

1. Introduction

The energy transmission in flywheel energy storage systems relies on high-speed rotating flywheel components [1], with rolling bearings serving as the core supporting elements. These bearings are subjected to substantial centrifugal forces, thermal stresses, friction-induced wear and cyclic loads during operation [2,3,4], and their health condition directly impacts the safety and efficiency of the entire system [5]. Consequently, achieving accurate fault identification of bearings holds significant engineering value [6]. In condition monitoring of bearings, vibration signals are extensively employed due to their high sensitivity and rich information content [7]. Particularly under high-speed rotation, bearing defects tend to generate periodic impact impulses that excite specific vibration modes [8]. However, in the early stages of failure, the impact components induced by faults are typically weak and easily masked by background noise and non-fault-related signal components, which makes reliable detection challenging [9]. Furthermore, external excitations—such as axial imbalance, shaft misalignment, critical speeds, structural resonance, and uncertainties in the signal transmission path—often introduce modulated harmonic components that complicate the spectral characteristics [10]. As a result, these vibration signals generally exhibit low signal-to-noise ratios (SNR) and poor periodicity, which severely limit the effectiveness of conventional signal processing methods such as Fourier Transform and Wavelet Analysis [11]. Therefore, it is essential to develop a novel fault diagnosis approach that can not only recover and enhance the effective periodic impulsive components from noisy vibration signals but also enable intelligent fault detection and classification.
To address the difficulty of extracting periodic impulsive components, researchers have introduced deconvolution-based techniques for fault feature enhancement in bearing diagnosis. Representative methods include Minimum Entropy Deconvolution (MED) and Maximum Correlated Kurtosis Deconvolution (MCKD), which aim to enhance periodic shock features and improve fault identification accuracy. However, the MED algorithm primarily emphasizes the enhancement of isolated impulses and demonstrates limited capability in extracting continuous periodic impulses [12]. Although MCKD partially fulfills the objective of targeting periodic impulses through deconvolution, its performance is sensitive to multiple hyperparameters, and its filter design typically relies on iterative optimization processes [13]. To address the aforementioned limitations, McDonald et al. proposed the Multipoint Optimal Minimum Entropy Deconvolution Adjusted (MOMEDA) method, which estimates the locations of impulsive components via deconvolution defined by a target vector, enabling the derivation of an optimal filter without iterative procedures [14]. MOMEDA is adopted for its capability to selectively enhance periodic impulsive components while suppressing non-periodic noise, which is particularly suitable for high-speed rotating systems such as flywheel energy storage devices. However, the filtering performance of MOMEDA is highly dependent on the appropriate selection of the periodic parameter T and filter length L, both of which are typically determined through empirical knowledge or manual tuning. This reliance not only increases the deployment cost but also introduces instability into the feature extraction process due to subjective parameter settings [15]. To enhance parameter selection in MOMEDA, Wang C. et al. [16] employed the Particle Swarm Optimization (PSO) algorithm to search for initial values of the filter length and period, while Wang Z. et al. [17] used a grid search approach to obtain the optimal period within predefined ranges. These studies attempted to automate parameter tuning through intelligent optimization algorithms. However, such methods often suffer from low search efficiency and susceptibility to local optima in high-dimensional parameter spaces, thereby limiting optimization accuracy and robustness. In contrast, the Artificial Fish Swarm Algorithm (AFSA) exhibits strong global search capability and population diversity maintenance by simulating behaviors such as clustering, tail-following, and foraging [18]. Compared with Genetic Algorithm (GA) and Simulated Annealing (SA), AFSA does not rely on crossover or mutation operators, nor on a predefined cooling schedule, which simplifies parameter configuration and enhances algorithmic stability under different operating conditions. In this study, AFSA is employed to perform joint optimization of MOMEDA’s high-dimensional parameter space. By leveraging AFSA’s global optimization strength, the filter length L and periodic parameter T are adaptively selected and optimized. This integration aims to fully exploit the advantages of MOMEDA in enhancing impulsive features while improving optimization performance in complex nonlinear scenarios.
Since the extracted features can only indicate the presence of a defect but are insufficient for identifying specific fault types, it is essential to apply effective feature extraction and classification algorithms after enhancing the periodic impulsive signals. Such algorithms play a critical role in the overall fault diagnosis process. Traditional convolutional neural networks, such as VGG [19], AlexNet [20], and LeNet [21], tend to suffer from gradient vanishing or explosion as network depth increases, which leads to training difficulties and a decline in classification accuracy. In recent years, Residual Neural Networks (ResNet) [22] have emerged as a mainstream technique in the field of mechanical fault diagnosis, owing to their powerful end-to-end feature learning capability. Wang et al. [23] successfully applied ResNet-18 to intelligent fault diagnosis of turbine rotors by feeding time–frequency images as input. Chang et al. [24] further optimized the ResNet-18 architecture by incorporating the Convolutional Block Attention Module, resulting in a fault diagnosis model with improved generalization performance. Compared with traditional neural networks, ResNet addresses the degradation problem in deep network training through residual learning [25], enabling the construction of deeper architectures and significantly improving model performance. In this study, the ResNet is not applied directly to raw vibration signals; instead, it is combined with expert-guided signal processing. By using MOMEDA to enhance periodic impulsive features and suppress background noise, the input to the neural network becomes more structured and physically meaningful. Therefore, the proposed MOMEDA–ResNet framework provides a balanced combination of physical interpretability and data-driven learning, making it particularly suitable for fault diagnosis in complex rotating systems such as flywheel energy storage devices. The main contributions of this paper are summarized as follows:
  • A novel adaptive parameter optimization strategy based on the Artificial Fish Swarm Algorithm (AFSA) is proposed for the MOMEDA algorithm, aiming to replace the conventional reliance on manually assigned fault periods and filter lengths. By leveraging the superior global search capability of AFSA in high-dimensional nonlinear parameter spaces, the proposed method automatically identifies optimal parameters, thereby significantly enhancing the stability and accuracy of impulsive signal extraction and reducing subjective human interference.
  • An end-to-end data-driven fault diagnosis framework is constructed by transforming the periodic impulsive signals—enhanced through AFSA-MOMEDA filtering—into two-dimensional images, which are subsequently classified using a ResNet-18 deep residual network. This approach enables efficient and intelligent recognition of various types of rolling bearing faults.
  • Targeting the real-world challenges of early-stage fault detection in flywheel energy storage systems—characterized by weak fault signals and strong background noise—the proposed method effectively amplifies subtle periodic features while suppressing background interference. Extensive experiments conducted on benchmark datasets demonstrate the proposed method’s superior feature extraction and classification performance, offering a robust solution for intelligent health monitoring in high-speed rotating machinery.
The remainder of this paper is organized as follows. Section 2 reviews the fundamental theories of MOMEDA and ResNet. Section 3 presents the proposed fault diagnosis method based on the improved MOMEDA and ResNet framework. Section 4 describes the experimental validation and comprehensive evaluation using bearing datasets. Finally, Section 5 concludes the paper.

2. Theoretical Background

2.1. MOMEDA Technique

The MOMEDA algorithm applies a deconvolution strategy that leverages known fault periods to highlight periodic impulse features within vibration data. Unlike iterative filtering approaches, MOMEDA derives the filter coefficients analytically, enabling direct periodic filtering and avoiding iterative convergence processes. The vibration signal acquired by the sensor is expressed as:
y ( n ) = h ( n ) × x ( n ) + q ( n )
where q ( n ) denotes the background noise, x ( n ) represents the fault-induced impulses, and h ( n ) is the transfer function. The objective of MOMEDA is to design a finite impulse response (FIR) filter such that the output closely recovers the original impulsive signal. Given the input signal, a target impulse vector is defined to represent the expected positions and intensities of the impulses. Accordingly, the MOMEDA objective function is formulated as a multi-point D-norm maximization problem:
M D N y , t = 1 t × t T y y M O M E D A : max M D N ( y , t ) = max f t T y y
where t denotes the target vector. The multi-point D-norm is normalized between 0 and 1, where a value of 1 indicates that the optimal target solution has been achieved. Moreover, the target vector t enables complete separation of the impulsive components from the noise in the original signal. The extremum of Equation (2) is obtained by taking the derivative with respect to the filter coefficients, f = f 1 , f 2 , , f L :
d d f t T y y = d d f t 1 y 1 y + d d f t 2 y 2 y + + d d f t N L y N L y
By computing the derivative of each term involved, as part of the OMEDA derivative, we obtain the following expression:
d d f t k y k y = y 1 t k M k y 3 t k y k X 0 y M k = x k + L 1 x k + L 2 x k
Therefore, Equation (3) can be rewritten as:
d d f t T y y = y 1 t 1 M 1 + t 2 M 2 + + t N L M N L y 3 t T y X 0 y
By further simplifying t 1 M 1 + t 2 M 2 + + t N L M N L = X 0 t and incorporating y 1 X 0 t y 3 t T y X 0 y = 0 , Equation (5) becomes:
t T y y 2 X 0 y = X 0 t
Accordingly, the MOMEDA filter and output solution can be summarized as follows:
f = ( X 0 X 0 T ) 1 X 0 t , X 0 = x L x L + 1 x L + 2 x N x L 1 x L x L + 1 x N 1 x L 2 x L 1 x L x N 2 x 1 x 2 x 3 x N L + 1 L by N L + 1 , y = x 0 T f
Any scalar multiple of the filter is also a solution to Equation (7). After MOMEDA-based denoising, peaks typically appear at positions such as 0.2 T, 0.5 T, 0.75 T, T, 1.5 T, and 2 T, where the denoising interval determines the specific locations. If this interval is not properly configured, it may lead to a misdiagnosis. In addition, the energy of the periodic impulses after denoising is influenced by the filter length. An improperly set filter may either attenuate or exaggerate the original impulsive energy, further leading to diagnostic errors.

2.2. ResNet

Residual neural networks (ResNet) are a class of feedforward deep learning models with powerful feature extraction and classification capabilities. They have been widely applied in image recognition, speech processing, and mechanical fault diagnosis. The core innovation of the network architecture lies in the introduction of residual learning, which aims to address the issues of gradient vanishing and performance degradation that arise as network depth increases during training. Traditional deep neural networks rely on stacking multiple layers to construct deeper models. However, as the number of layers increases, gradients tend to vanish during backpropagation, making the training process difficult. ResNet facilitates the learning of identity mappings through residual learning, allowing the input to be directly propagated to the output, thereby mitigating the problem of gradient vanishing. The structure of a residual block is illustrated in Figure 1. The learning objective of the network shifts from the original mapping to a residual function, which is formulated as follows:
y = F X , { W i } + X
where X denotes the input feature map, F · represents the residual function, and W i denotes the weights of the corresponding layers.
The Rectified Linear Unit (ReLU) is a commonly used activation function in deep neural networks and has shown significant benefits in speeding up model training [26]. Thanks to its ability to reduce the vanishing/exploding gradient problem, keep computational costs low, promote sparse activations, and its empirically proven robustness, ReLU has become a standard component in residual network architectures [27]. Its mathematical expression is shown below [28]:
Relu ( x ) = max ( 0 , x )
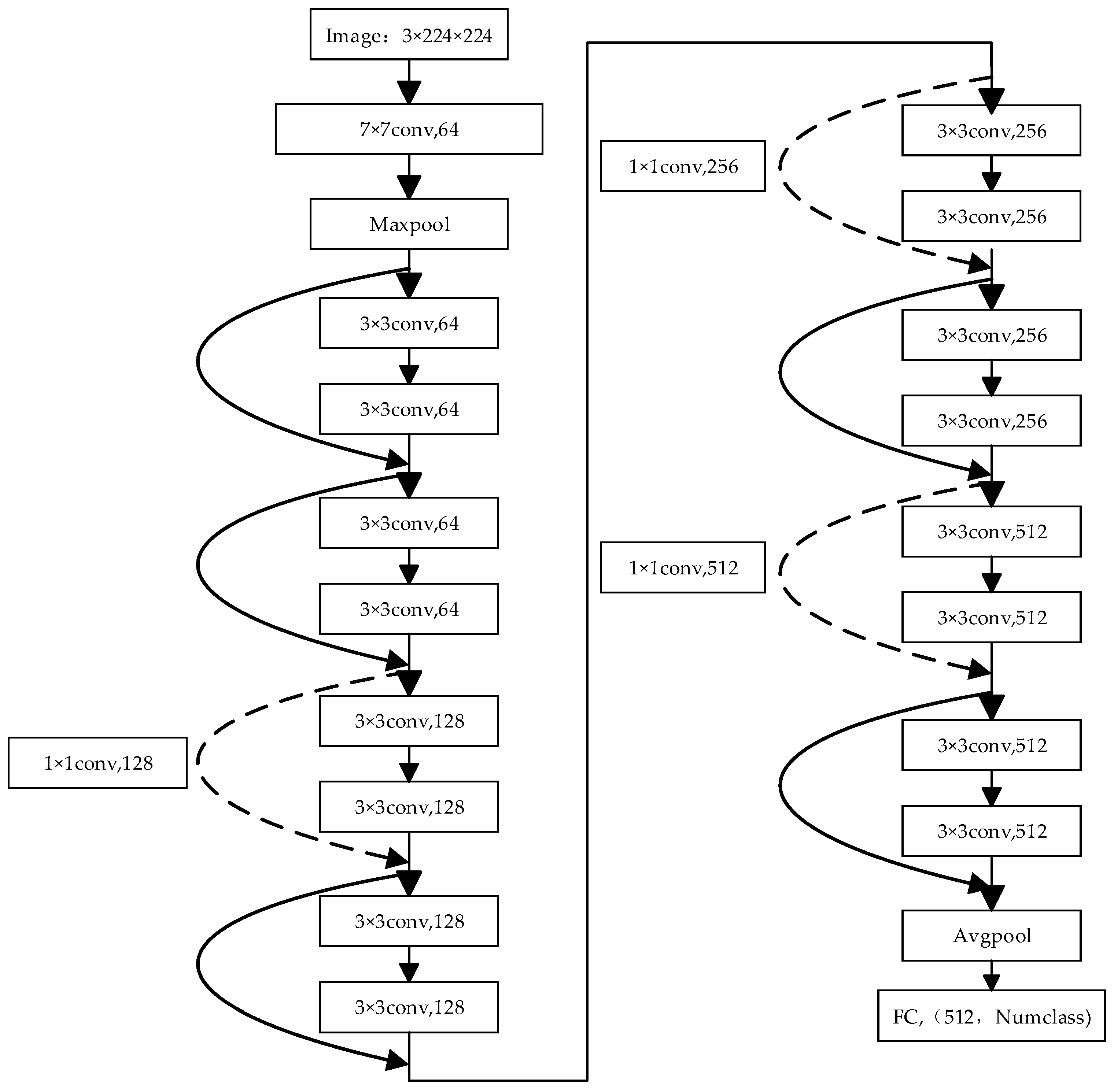
Residual paths can be categorized into two types, as illustrated in Figure 2. One type is the bottleneck block, which employs 1 × 1 convolutions for dimensionality reduction and expansion to decrease computational complexity. The other type is the basic block, consisting of two consecutive 3 × 3 convolutional layers. Among the various ResNet variants, ResNet-18 has demonstrated strong performance in tasks such as image classification. Compared with deeper networks like ResNet-50, it generally requires fewer training iterations and parameters, thus offering a balance between performance and computational efficiency. Therefore, this paper adopts the ResNet-18 architecture, with its detailed structure shown in Figure 3.

3. Improved MOMEDA-ResNet-Based Fault Diagnosis Method

To address the limitations of MOMEDA in relying on manually set parameters and the inaccuracy of period estimation using the autocorrelation function, this paper proposes a rolling bearing fault diagnosis method that integrates an improved AFSA-MOMEDA approach with ResNet, enhanced by a sliding window strategy.

3.1. Parameter Optimization

As a widely validated impulsive signal enhancement method, Multipoint Optimal Minimum Entropy Deconvolution Adjusted (MOMEDA) amplifies periodic shock components by constructing a multipoint target vector and operates in a non-iterative manner. This makes it a valuable tool for identifying early fault impulses in rolling bearings. Compared with traditional deconvolution techniques, MOMEDA enhances periodic impulses without requiring an initial filter estimate, offering advantages such as high computational efficiency and clearly defined feature extraction. However, its filtering performance is highly sensitive to the appropriate selection of two key parameters: the fault period and the filter length. These parameters determine the filter’s ability to align with periodic impulses and extract fault-related energy. Inaccurate parameter settings can lead to the suppression of essential fault information or result in unstable filtering outcomes, ultimately compromising diagnostic accuracy. To overcome the challenge of manual parameter selection, we integrate the Artificial Fish Swarm Algorithm (AFSA) with MOMEDA for a comprehensive parameter search. The search is driven by maximizing the multipoint kurtosis (MKurt), a metric that evaluates the prominence of impulses across several delay intervals in the filtered signal. This allows for better characterization of periodic features while reducing the influence of noise and irrelevant signal components. Compared to conventional kurtosis-based metrics, MKurt is more sensitive to the periodic structure of fault-induced impulses and demonstrates superior performance in detecting weak periodic shocks and identifying dominant fault frequencies. Through AFSA’s robust global optimization capability, the optimal combination of period and filter length is selected to achieve improved fault feature enhancement. The optimization objective is to maximize the multipoint kurtosis of the filtered signal:
MKurt = n = 1 N L t n 2 2 n = 1 N L t n 8 n = 1 N L t n y n 4 n = 1 N L y n 2 2
where y n denotes the output signal of the MOMEDA filter, is the target pulse sequence (a discrete impulse position vector constructed based on the target period), and is the length of the signal. Through the global search mechanism of AFSA, the parameter combination that yields the maximum multipoint kurtosis value is selected as the input to the MOMEDA algorithm. The optimized parameters are then applied in the MOMEDA filtering stage to provide more robust feature support for the final fault classification.

3.2. Fault Classification Method Based on Filtered Signal Images

To enable the Residual Neural Network (ResNet) to fully leverage the distribution characteristics of periodic impulsive signals in the time series domain, the filtered vibration signals are transformed from one-dimensional sequences into two-dimensional image representations [29]. This image-based transformation allows the model to learn the texture structures, pulse alignments, and periodic feature distributions of fault signals in two-dimensional space, thereby enhancing diagnostic accuracy and robustness. The filtered signal x(k) is first segmented into fixed-length segments, and each segment can be expressed as:
x k = [ x ( k ) , x ( k + 1 ) , , x ( k + L 1 ) ]
Each signal segment is normalized based on its maximum and minimum values and mapped to the range [0, 255] to form pixel intensities for grayscale image representation:
x i , k j p i n g = r o u n d x i , k j p min x i , k j max x i , k j min x i , k j × 255 , p = 1 , 2 , , L
In the equation, x i , k j p denotes the p-th point of the signal segment x i , k j . The functions max ( · ) and min ( · ) represent the maximum and minimum operations, respectively, while r o u n d ( · ) denotes the rounding function. The pixel values of the constructed images are normalized to integers in the range of 0 to 255, corresponding to grayscale image intensities. In this study, the sample length L is set to 1024, which results in an image with an edge length of 32. Subsequently, the Residual Network ResNet-18 is adopted as the backbone classifier. In the specific implementation of this work, the model architecture includes:
  • An initial 3 × 3 convolutional layer followed by Batch Normalization (BN) and a ReLU activation function.
  • Four residual stages, each consisting of two residual blocks, with output channel dimensions of 64, 128, 256, and 512, respectively. Except for the first stage, the first residual block in each subsequent stage performs downsampling.
  • A Global Average Pooling (GAP) layer to reduce the spatial dimensions.
  • A Dropout layer is applied to prevent overfitting.
  • A final fully connected softmax output layer with L2 regularization is used to perform multi-class fault classification.
This architecture not only retains the high representational capacity of the ResNet family in deep nonlinear modeling but also ensures lightweight design and deployment efficiency, making it suitable for bearing fault diagnosis tasks with small image sizes and limited data samples. Combined with the proposed periodic enhancement strategy, the method effectively captures local textures and structural patterns of periodic impulses in the two-dimensional image domain, significantly improving classification accuracy and robustness under strong noise and multi-fault conditions.

3.3. The Proposed AFSA-MOMEDA-ResNet18 Diagnostic Method

To enable intelligent identification of rolling bearing fault types from raw vibration signals, this study integrates the MOMEDA algorithm with ResNet, based on the previously proposed AFSA-optimized filter design strategy. A hybrid diagnostic framework is constructed that combines adaptive structural enhancement with deep feature extraction. This composite architecture not only amplifies the periodic impact characteristics of fault signals but also provides end-to-end feature learning and classification capabilities, thereby achieving robust fault identification. It should be noted that the objective of this study is to validate the general effectiveness and robustness of the proposed diagnostic framework, rather than to construct a machine-specific model for a particular flywheel energy storage device. The overall workflow is illustrated in Figure 4, and the model consists of three main stages:
  • Parameter Optimization
First, a theoretical fault period is used to estimate the search interval for the fault period. Then, within this interval, the Artificial Fish Swarm Algorithm (AFSA) is applied to jointly optimize the two key parameters of the MOMEDA algorithm—the fault period T and the filter length L. By maximizing the multipoint kurtosis (MKurt) as the objective function, the optimization ensures that the extracted periodic impact components exhibit high pulse clarity and structural distinctiveness.
2.
Signal Filtering
The optimized parameters are then used as inputs to the MOMEDA algorithm to extract and enhance the periodic impulsive features from the original vibration signal. MOMEDA achieves precise alignment and amplification of periodic components in non-stationary signals without requiring iterative computation, effectively suppressing background noise and non-fault-related interferences. The resulting one-dimensional enhanced signal serves as a refined input for the deep learning model, significantly improving the discriminative capability and robustness of subsequent feature extraction and classification stages.
3.
Construction of Filtered Signal Images and ResNet-Based Classification
To fully exploit the temporal distribution characteristics of periodic impulsive signals, the filtered one-dimensional vibration signals are transformed into two-dimensional grayscale images. This image-based representation enables convolutional neural networks to more effectively learn local textures, pulse alignment patterns, and periodic structures in the spatial domain. Each filtered signal is segmented into fixed-length frames, normalized to the range [0, 255], and reshaped into square grayscale images suitable for CNN input. These images are then fed into the ResNet-18 architecture for fault classification.

4. Experiments and Comparative Analysis

To validate the effectiveness of the proposed MOMEDA-ResNet fault diagnosis model, experiments were carried out using the publicly available bearing fault dataset provided by Case Western Reserve University (CWRU). It should be noted that the vibration signals were not collected by the authors but obtained from an open-access dataset. The purpose of employing this dataset is to verify the effectiveness and general applicability of the proposed diagnostic methodology, rather than to reproduce the exact physical configuration of a flywheel energy storage system. Although the test rig used by CWRU differs from the practical operating environment of flywheel energy storage systems, the proposed AFSA-optimized MOMEDA method focuses on enhancing periodic impulsive features and suppressing background noise. Its performance is therefore independent of specific machine structures or experimental platforms. The effectiveness of the proposed approach is evaluated at both the signal enhancement and fault classification levels through comparisons with other representative methods.
The vibration signal data used in this study were obtained from the bearing fault diagnosis dataset released by the Bearing Data Center of the Department of Mechanical Engineering at Case Western Reserve University, USA. This dataset has been widely adopted as a benchmark for validating rolling bearing fault diagnosis algorithms. A schematic illustration of the CWRU bearing test rig is shown in Figure 5 for reference, including components such as the motor, coupling, bearings, loading mechanism, and data acquisition system. In this study, only the drive-end bearing data provided in the dataset were used. The bearing type is a 6205-2RS JEM SKF deep groove ball bearing (Gothenburg, Sweden). The shaft rotational speed was 1797 r/min under a 0 horsepower load condition, and the fault diameter was 0.1778 mm. The sampling frequency was set to 12 kHz, and each signal segment consisted of 10,000 data points. The detailed experimental parameters are summarized in Table 1. The fault signals considered in this work include inner race, ball, and outer race defects, corresponding to the datasets IR007_0, B007_0, and OR007@6_0, respectively. The characteristic frequencies of different fault types were calculated based on standard bearing kinematic equations, which take into account the number of rolling elements, shaft rotational speed, rolling element diameter, pitch diameter, and contact angle.
The calculation formula for inner race fault frequency is:
f BPFI = N 2 f r 1 + d D cos β
The calculation formula for outer race fault frequency is:
f BPFO = N 2 f r 1 d D cos β
The calculation formula for ball fault frequency is:
f BFS = D 2 d f r 1 d D cos β 2
where f r is the inner race fault characteristic frequency (Hz), N is the number of rolling elements, f r is the shaft rotation frequency (Hz), d is the diameter of the rolling element, D is the pitch diameter of the bearing, β is the contact angle between the rolling element and the raceway. According to the calculations, the inner race fault frequency is 162.185 Hz, the outer race fault frequency is 107.364 Hz, and the ball fault frequency is 141.169 Hz. The diagnostic processing will be conducted separately for each of these three types of signals in the following analysis.

4.1. Periodic Signal Enhancement

The three types of bearing fault signals are shown in Figure 6. As can be observed, the raw waveforms do not directly reveal fault-related features and therefore cannot be used as feature maps for input into the ResNet model for fault classification. In practical flywheel energy storage systems, vibration signals are often contaminated by strong background mechanical noise, electromagnetic interference from power electronic devices, and speed-related non-stationary components. These factors significantly weaken fault-related impulsive signatures and increase the difficulty of reliable fault diagnosis. Further signal processing is required to enhance the fault characteristics. Subsequently, a periodic search interval is established for each raw vibration signal. To ensure the actual fault period is adequately covered, the search range is expanded by 20 sampling points above and below the theoretical fault period, thereby constructing a more fault-tolerant period search range. Table 2 presents the theoretical cycle. Therefore, the cycle search interval is [54, 131]. After defining the fault period range, the filter length is then initialized for subsequent processing. First, the filter length L should satisfy the condition L > 2 f s / f c , where f s is the sampling frequency and f c is the resonance frequency. To accurately cover the entire fault frequency band, the search range for the filter length L was initialized to (200, 5000). To ensure strong global search capability and stable convergence during the optimization process of the Artificial Fish Swarm Algorithm (AFSA), its key control parameters were carefully configured: the population size was set to 30, the maximum number of iterations to 50, the visual distance to 30, the step size to 5, the crowding factor to 0.618, and the maximum number of attempts to 50. The multi-point kurtosis (MKurt) was used as the objective function, and the algorithm iteratively updated the parameters to track the trend of the MKurt value. When the MKurt reached its maximum, the optimal fault period and corresponding filter length were determined. The optimization process is illustrated in Figure 7, and the final optimization results are presented in Table 3. As shown in the figure, AFSA demonstrates rapid convergence, strong global search capability, and stable optimization behavior, proving its suitability for parameter tuning in MOMEDA-based periodic signal enhancement tasks.
To extract the periodic impulsive signal of the inner race fault, the optimized parameter combination was input into the MOMEDA algorithm for filtering. As shown in Figure 8a, the filtered signal clearly reveals fault-related impulses, with distinct frequency components present in the spectrum. These results indicate that the fault period was accurately identified, verifying the effectiveness of the proposed method. To further highlight the performance of the proposed approach, we conducted a comparison with the signal enhancement method based on Particle Swarm Optimization (PSO). Figure 8b presents the filtering result obtained using the PSO-optimized MOMEDA (PSO-MOMEDA) method. Although this method also enhances the fault signal to a certain extent, the extracted impulses are noticeably less distinct compared to those obtained using AFSA-MOMEDA. Overall, the comparison demonstrates that AFSA-MOMEDA exhibits superior performance in suppressing background noise and enhancing fault-related impulses, showing stronger capability in extracting periodic features.

4.2. Fault Classification

To enable automatic fault identification and classification, this study adopts a deep convolutional neural network (DCNN) model based on the ResNet-18 architecture. This model offers strong feature extraction and classification capabilities, making it well-suited for distinguishing among different fault patterns. The specific model parameters are summarized in Table 3. To construct training samples, vibration signals collected under each operating condition are first processed using the proposed filtering method to highlight key impulsive features and suppress background noise. Subsequently, a time–frequency image transformation technique is applied to convert the one-dimensional time-domain signals into two-dimensional grayscale images, ensuring compatibility with the input format required by the ResNet model. After the image transformation, the resulting samples are split into training, validation, and test sets in a ratio of 8:1:1 to support both model training and performance evaluation. Specifically, 120,000 data points are selected from each fault category and processed into a number of image samples, which are then evenly distributed across the datasets. The label space is defined from 0 to 2, corresponding to inner race fault, outer race fault, and rolling element fault, respectively. The detailed distribution of sample quantities across categories is presented in Table 4. This structured data preparation strategy ensures comprehensive coverage of different fault conditions during training, thereby enhancing the model’s ability to generalize and accurately discriminate between fault types.
Figure 9 illustrates the model’s performance on the training dataset. As shown, the training loss drops rapidly during the initial stages, indicating that the model achieves effective optimization early in the training process. Meanwhile, the training accuracy increases sharply and stabilizes after approximately the 10th epoch, reaching over 99%, suggesting that the model has fully fitted the training data. This phenomenon further confirms the positive effect of the filtered signal in improving the training efficiency and convergence performance of the ResNet model. Subsequently, the test images are fed into the trained model. The t-SNE 2D projection of the output features is shown in Figure 10. It can be observed that the proposed model is able to clearly distinguish different types of fault samples in the embedded space, exhibiting well-separated inter-class boundaries and compact intra-class clustering, with almost no overlap or confusion. Figure 11 presents the normalized confusion matrices of three models on the test set. For the proposed method, all diagonal elements of the confusion matrix equal 1, while all off-diagonal elements are 0, indicating no misclassifications. These results demonstrate that the proposed approach achieves 100% classification accuracy across all test samples.
To highlight the improvement in classification accuracy brought by the proposed method, a comparative analysis was conducted on the same dataset against two baseline approaches: the ResNet model without denoising and the PSO-based parameter optimization method. Table 5 summarizes the fault classification accuracies of the three methods, while Figure 12 provides a visual comparison of their classification performance. It is evident that the proposed method outperforms the other two in terms of classification accuracy. The ResNet model trained directly on raw vibration signals yields significantly lower accuracy compared to methods incorporating signal enhancement. Although the PSO-optimized MOMEDA method achieves a notable performance gain, it still falls short of the accuracy attained by the proposed AFSA-MOMEDA approach.
In summary, the intelligent diagnostic method proposed in this study—integrating AFSA-MOMEDA filtering with ResNet-based deep classification—demonstrates significant advantages in fault feature extraction and pattern recognition. The collaborative design of periodic impact enhancement and image-based modeling effectively improves the identifiability of weak fault signals. Furthermore, the ResNet-18 deep network enables high-accuracy fault classification. Experimental results show that the method performs excellently in both training and testing phases, exhibiting strong generalization capability and promising engineering applicability. Compared with other baseline methods, the proposed approach achieves superior classification accuracy and discriminative performance, verifying its robustness and effectiveness under the challenging condition of early-stage weak faults obscured by background noise.

4.3. Rated Load Test

To further verify the robustness of the proposed method under different load conditions, this study additionally considers the vibration signals collected under a 1 hp motor load from the CWRU dataset, based on the original experiments conducted under the 0 hp operating condition. The selected signals correspond to three typical bearing faults (outer race, inner race, and rolling element), and are configured to maintain the same sampling frequency, fault severity, and sensor placement as in the 0 hp case. This ensures experimental comparability while enabling an analysis of how load variation affects the impulsive characteristics of fault signatures. The fault signals used in this condition are IR007_1, B007_1, and OR007@6_1, with a motor speed of 1772 r/min. According to Equations (13)–(15), the inner-race, outer-race, and rolling-element fault characteristic frequencies are calculated as 159.93 Hz, 105.87 Hz, and 139.20 Hz, respectively. The three vibration signals are first processed for fault feature extraction. Figure 13 shows the collected fault waveforms. Following the same procedure used under the 0 hp condition, the periodicity search range for each signal is determined, with the specific values summarized in Table 5. The search range for the filter length is also kept identical to that of the 0 hp condition. The Artificial Fish Swarm Algorithm (AFSA) is then employed to jointly optimize the period and filter length, yielding the optimal MOMEDA parameters for the three types of fault signals. The optimization process is illustrated in Figure 14, and the corresponding filtered results are shown in Figure 15.
The experimental results demonstrate that AFSA consistently converges to reasonable parameter values under both load conditions. Under the 1 hp load, the impulsive fault components become more pronounced due to the increased load, resulting in filtering performance comparable to–or even clearer than–that observed under the 0 hp condition. Moreover, the periodic features exhibit improved stability. These findings confirm that the proposed method possesses strong cross-load generalization capability.
After obtaining the MOMEDA filtering results under both 0 hp and 1 hp operating conditions, the filtered vibration signals were further converted into two-dimensional time–frequency images as inputs to the deep learning model, in order to evaluate the effectiveness of the proposed method in fault identification. Specifically, a ResNet-18 convolutional neural network implemented in TensorFlow was employed to classify three typical bearing faults—outer race, inner race, and rolling element. To ensure consistency across experiments, all samples were standardized using the same image generation procedure and preprocessing steps, and the time–frequency images from both load conditions were kept at identical resolutions. The dataset was then divided into training, validation, and testing sets using an 8:1:1 ratio.
Figure 16 illustrates the model performance during training, while Figure 17 presents the t-SNE two-dimensional visualization of the extracted features. Figure 18 shows the normalized confusion matrices of the three models evaluated on the testing sets. As shown, the proposed method achieves stable and superior classification performance even under loaded operating conditions, further confirming its robustness and cross-condition generalization capability.
To quantitatively evaluate the robustness of the proposed method under different load conditions, we conducted a systematic comparison between the 0 hp and 1 hp datasets. For each fault type, AFSA was executed with identical parameters to obtain the optimal MOMEDA period T and filter length L. The corresponding results are summarized in Table 6. The results indicate that AFSA consistently converges to stable solutions under both load conditions, and the MKurt values under the 1 hp condition are slightly higher due to the increased mechanical excitation. The ResNet model achieves similarly high classification accuracy for both 0 hp and 1 hp cases, demonstrating the strong generalization ability of the proposed method.

5. Conclusions

To address the challenges of indistinct impulsive features, unstable periodicity, and strong parameter dependence in rolling bearing fault diagnosis, this study proposes an intelligent diagnostic framework that integrates an adaptive AFSA-optimized MOMEDA filter with a ResNet-18 residual neural network. By jointly optimizing the fault period and filter length using the Artificial Fish Swarm Algorithm (AFSA), the proposed method eliminates the reliance on manual parameter selection, enhances periodic impulse extraction, and improves noise suppression. The filtered signals are subsequently transformed into two-dimensional grayscale images and input into a ResNet-18 model for end-to-end fault classification. Comprehensive experiments conducted on the CWRU bearing fault dataset under both 0 hp and 1 hp load conditions demonstrate the effectiveness and robustness of the proposed approach. The method achieves near-perfect classification accuracy across multiple fault types and consistently outperforms PSO-based optimization and models trained on unfiltered signals. The stable performance under varying load conditions further confirms the strong generalization capability and practical applicability of the framework. These results demonstrate the method’s excellent recognition capability, robustness, and practical applicability in real-world settings involving high-speed rotating machinery, such as flywheel energy storage systems, electric motors, generators, compressors, and other industrial rotating equipment operating under noisy and variable conditions.
It should be noted that the CWRU dataset is collected under laboratory conditions and differs from real flywheel energy storage systems in terms of structural properties, operating environments, and noise characteristics. Therefore, the current results primarily validate the methodological feasibility and generalization ability of the proposed approach. Future work may focus on incorporating multi-channel sensing information, adapting to varying working conditions such as changes in rotational speed, load levels, noise intensity, and operating temperature, and extending the approach to other types of rotating machinery to further improve generalization and engineering adaptability. Moreover, the enhanced impulsive features extracted by MOMEDA and the stable representations learned by ResNet-18 provide a promising basis for future fault prognosis tasks, such as degradation trend analysis and remaining useful life estimation.

Author Contributions

Conceptualization, methodology, software, validation, data curation, writing—original draft preparation, N.S.; writing—review and editing, G.Z.; resources, software, J.L., Y.T., H.G. and Z.P. All authors have read and agreed to the published version of the manuscript.

Funding

This research received no external funding.

Institutional Review Board Statement

Not applicable.

Data Availability Statement

The original data presented in the study are openly available from the Case Western Reserve University (CWRU) Bearing Data Center at https://engineering.case.edu/bearingdatacenter/ (accessed on 16 December 2025).

Conflicts of Interest

The authors declare no conflicts of interest.

References

  1. Vazquez, S.; Lukic, S.M.; Galvan, E.; Franquelo, L.G.; Carrasco, J.M. Energy Storage Systems for Transport and Grid Applications. IEEE Trans. Ind. Electron. 2010, 57, 3881–3895. [Google Scholar] [CrossRef]
  2. Tang, J.; Wang, K.; Xiang, B. Stable Control of High-Speed Rotor Suspended by Superconducting Magnetic Bearings and Active Magnetic Bearings. IEEE Trans. Ind. Electron. 2017, 64, 3319–3328. [Google Scholar] [CrossRef]
  3. Cammarata, A.; Dašić, M.; Nicolini, P. Integrating Newton’s Equations of Motion in the Reciprocal Space. J. Chem. Phys. 2024, 161, 084111. [Google Scholar] [CrossRef] [PubMed]
  4. Stanković, I.; Dašić, M.; Jovanović, M.; Martini, A. Effects of Water Content on the Transport and Thermodynamic Properties of Phosphonium Ionic Liquids. Langmuir 2024, 40, 9049–9058. [Google Scholar] [CrossRef] [PubMed]
  5. Lee, J.P.; Jeong, N.H.; Han, Y.H.; Han, S.C.; Jung, S.Y.; Park, B.J.; Sung, T.H. Assessment of the Energy Loss for SFES with Rotational Core Type PMSM/G. IEEE Trans. Appl. Supercond. 2009, 19, 2087–2090. [Google Scholar] [CrossRef]
  6. Arani, A.A.K.; Karami, H.; Gharehpetian, G.B.; Hejazi, M.S.A. Review of Flywheel Energy Storage Systems Structures and Applications in Power Systems and Microgrids. Renew. Sustain. Energy Rev. 2017, 69, 9–18. [Google Scholar] [CrossRef]
  7. Zhang, X.; Zhao, B.; Lin, Y. Machine Learning Based Bearing Fault Diagnosis Using the Case Western Reserve University Data: A Review. IEEE Access 2021, 9, 155598–155608. [Google Scholar] [CrossRef]
  8. He, D.; Liu, C.; Jin, Z.; Ma, R.; Chen, Y.; Shan, S. Fault Diagnosis of Flywheel Bearing Based on Parameter Optimization Variational Mode Decomposition Energy Entropy and Deep Learning. Energy 2022, 239, 122108. [Google Scholar] [CrossRef]
  9. Wang, H.C.; Du, W.L.; Li, H.; Li, Z.; Hu, J. Weak Feature Extraction of Rolling Element Bearing Based on Self-Adaptive Blind de-Convolution and Enhanced Envelope Spectral. JVC/J. Vib. Control 2023, 29, 611–624. [Google Scholar] [CrossRef]
  10. Wei, Y.; Xu, Y.; Hou, Y.; Li, L. Improved Adaptive Multipoint Optimal Minimum Entropy Deconvolution and Application on Bearing Fault Detection in Random Impulsive Noise Environments. Entropy 2023, 25, 1171. [Google Scholar] [CrossRef]
  11. Gao, S.; Shi, S.; Zhang, Y. Rolling Bearing Compound Fault Diagnosis Based on Parameter Optimization MCKD and Convolutional Neural Network. IEEE Trans. Instrum. Meas. 2022, 71, 3508108. [Google Scholar] [CrossRef]
  12. Sawalhi, N.; Randall, R.B.; Endo, H. The Enhancement of Fault Detection and Diagnosis in Rolling Element Bearings Using Minimum Entropy Deconvolution Combined with Spectral Kurtosis. Mech. Syst. Signal Process. 2007, 21, 2616–2633. [Google Scholar] [CrossRef]
  13. Li, Z.; Ming, A.; Zhang, W.; Liu, T.; Chu, F.; Li, Y. Fault Feature Extraction and Enhancement of Rolling Element Bearings Based on Maximum Correlated Kurtosis Deconvolution and Improved Empirical Wavelet Transform. Appl. Sci. 2019, 9, 1876. [Google Scholar] [CrossRef]
  14. McDonald, G.L.; Zhao, Q. Multipoint Optimal Minimum Entropy Deconvolution and Convolution Fix: Application to Vibration Fault Detection. Mech. Syst. Signal Process. 2017, 82, 461–477. [Google Scholar] [CrossRef]
  15. Li, T.; Kou, Z.; Wu, J.; Yang, F. Application of Adaptive Momeda with Iterative Autocorrelation to Enhance Weak Features of Hoist Bearings. Entropy 2021, 23, 789. [Google Scholar] [CrossRef]
  16. Wang, C.; Li, H.; Ou, J.; Hu, R.; Hu, S.; Liu, A. Identification of Planetary Gearbox Weak Compound Fault Based on Parallel Dual-Parameter Optimized Resonance Sparse Decomposition and Improved MOMEDA. Measurement 2020, 165, 108079. [Google Scholar] [CrossRef]
  17. Wang, Z.; Du, W.; Wang, J.; Zhou, J.; Han, X.; Zhang, Z.; Huang, L. Research and Application of Improved Adaptive MOMEDA Fault Diagnosis Method. Measurement 2019, 140, 63–75. [Google Scholar] [CrossRef]
  18. Neshat, M.; Sepidnam, G.; Sargolzaei, M.; Toosi, A.N. Artificial Fish Swarm Algorithm: A Survey of the State-of-the-Art, Hybridization, Combinatorial and Indicative Applications. Artif. Intell. Rev. 2014, 42, 965–997. [Google Scholar] [CrossRef]
  19. Zhou, H.; Chen, W.; Cheng, L.; Williams, D.; De Silva, C.W.; Xia, M. Reliable and Intelligent Fault Diagnosis With Evidential VGG Neural Networks. IEEE Trans. Instrum. Meas. 2023, 72, 3508612. [Google Scholar] [CrossRef]
  20. Ma, P.; Zhang, H.; Fan, W.; Wang, C.; Wen, G.; Zhang, X. A Novel Bearing Fault Diagnosis Method Based on 2D Image Representation and Transfer Learning-Convolutional Neural Network. Meas. Sci. Technol. 2019, 30, 055402. [Google Scholar] [CrossRef]
  21. Zhu, Y.; Li, G.; Wang, R.; Tang, S.; Su, H.; Cao, K. Intelligent Fault Diagnosis of Hydraulic Piston Pump Combining Improved LeNet-5 and PSO Hyperparameter Optimization. Appl. Acoust. 2021, 183, 108336. [Google Scholar] [CrossRef]
  22. Ji, L.; Fu, C.; Sun, W. Soft Fault Diagnosis of Analog Circuits Based on a ResNet With Circuit Spectrum Map. IEEE Trans. Circuits Syst. I Regul. Pap. 2021, 68, 2841–2849. [Google Scholar] [CrossRef]
  23. Zhang, Q.; He, Q.; Qin, J.; Duan, J. Application of Fault Diagnosis Method Combining Finite Element Method and Transfer Learning for Insufficient Turbine Rotor Fault Samples. Entropy 2023, 25, 414. [Google Scholar] [CrossRef] [PubMed]
  24. Chang, M.; Yao, D.; Yang, J. Intelligent Fault Diagnosis of Rolling Bearings Using Efficient and Lightweight ResNet Networks Based on an Attention Mechanism (September 2022). IEEE Sens. J. 2023, 23, 9136–9145. [Google Scholar] [CrossRef]
  25. He, K.; Zhang, X.; Ren, S.; Sun, J. Deep Residual Learning for Image Recognition. In Proceedings of the IEEE Conference on Computer Vision and Pattern Recognition (CVPR), Las Vegas, NV, USA, 27–30 June 2016. [Google Scholar]
  26. Rezaeian, N.; Gurina, R.; Saltykova, O.A.; Hezla, L.; Nohurov, M.; Reza Kashyzadeh, K. Novel GA-Based DNN Architecture for Identifying the Failure Mode with High Accuracy and Analyzing Its Effects on the System. Appl. Sci. 2024, 14, 3354. [Google Scholar] [CrossRef]
  27. Qin, G.; Zhang, K.; Lai, X.; Zheng, Q.; Ding, G.; Zhao, M.; Zhang, Y. An Adaptive Symmetric Loss in Dynamic Wide-Kernel ResNet for Rotating Machinery Fault Diagnosis Under Noisy Labels. IEEE Trans. Instrum. Meas. 2024, 73, 3517512. [Google Scholar] [CrossRef]
  28. Yarotsky, D. Error Bounds for Approximations with Deep ReLU Networks. Neural Netw. 2017, 94, 103–114. [Google Scholar] [CrossRef]
  29. Wen, L.; Li, X.; Gao, L.; Zhang, Y. A New Convolutional Neural Network-Based Data-Driven Fault Diagnosis Method. IEEE Trans. Ind. Electron. 2018, 65, 5990–5998. [Google Scholar] [CrossRef]
Figure 1. Residual Block.
Figure 1. Residual Block.
Applsci 16 00214 g001
Figure 2. Diagrams of Two Different Residual Block Architectures.
Figure 2. Diagrams of Two Different Residual Block Architectures.
Applsci 16 00214 g002
Figure 3. ResNet-18 Structure Diagram.
Figure 3. ResNet-18 Structure Diagram.
Applsci 16 00214 g003
Figure 4. Flowchart of AFSA-MOMEDA and ResNet-18.
Figure 4. Flowchart of AFSA-MOMEDA and ResNet-18.
Applsci 16 00214 g004
Figure 5. The structural diagram of the experimental platform.
Figure 5. The structural diagram of the experimental platform.
Applsci 16 00214 g005
Figure 6. Three types of fault signals: (a) Inner race, (b) Outer race, (c) Rolling element.
Figure 6. Three types of fault signals: (a) Inner race, (b) Outer race, (c) Rolling element.
Applsci 16 00214 g006
Figure 7. AFSA convergence curves for optimizing T and L: (a) Inner race fault optimization, (b) Outer race fault optimization, (c) Rolling element fault optimization.
Figure 7. AFSA convergence curves for optimizing T and L: (a) Inner race fault optimization, (b) Outer race fault optimization, (c) Rolling element fault optimization.
Applsci 16 00214 g007
Figure 8. Filtered signals by two methods. (a) AFSA-MOMEDA, (b) PSO-MOEDA.
Figure 8. Filtered signals by two methods. (a) AFSA-MOMEDA, (b) PSO-MOEDA.
Applsci 16 00214 g008
Figure 9. Training Loss and Accuracy Curves of the Model.
Figure 9. Training Loss and Accuracy Curves of the Model.
Applsci 16 00214 g009
Figure 10. t-SNE Dimensionality Reduction Visualization.
Figure 10. t-SNE Dimensionality Reduction Visualization.
Applsci 16 00214 g010
Figure 11. Multi-class Confusion Matrix.
Figure 11. Multi-class Confusion Matrix.
Applsci 16 00214 g011
Figure 12. Accuracy Comparison of Three Methods.
Figure 12. Accuracy Comparison of Three Methods.
Applsci 16 00214 g012
Figure 13. Three types of fault signals: (a) Inner race, (b) Outer race, (c) Rolling element.
Figure 13. Three types of fault signals: (a) Inner race, (b) Outer race, (c) Rolling element.
Applsci 16 00214 g013
Figure 14. AFSA convergence curves for optimizing T and L: (a) Inner race fault optimization, (b) Outer race fault optimization, (c) Rolling element fault optimization.
Figure 14. AFSA convergence curves for optimizing T and L: (a) Inner race fault optimization, (b) Outer race fault optimization, (c) Rolling element fault optimization.
Applsci 16 00214 g014
Figure 15. Filtered signals: (a) Inner race, (b) Outer race, (c) Rolling element.
Figure 15. Filtered signals: (a) Inner race, (b) Outer race, (c) Rolling element.
Applsci 16 00214 g015
Figure 16. Training Loss and Accuracy Curves of the Model.
Figure 16. Training Loss and Accuracy Curves of the Model.
Applsci 16 00214 g016
Figure 17. t-SNE Dimensionality Reduction Visualization.
Figure 17. t-SNE Dimensionality Reduction Visualization.
Applsci 16 00214 g017
Figure 18. Multi-class Confusion Matrix.
Figure 18. Multi-class Confusion Matrix.
Applsci 16 00214 g018
Table 1. Basic parameters of the drive-end bearing.
Table 1. Basic parameters of the drive-end bearing.
Inner Race DiameterOuter Race DiameterRolling Element DiameterPitch DiameterContact Angle
25 mm52 mm7.94 mm39.04 mm9
Table 2. Period search range.
Table 2. Period search range.
ParametersIFOFBF
T7411184
Table 3. Structure and Parameters of the ResNet-18 Model.
Table 3. Structure and Parameters of the ResNet-18 Model.
Layer NameFilter
Numbers
Kernel SizeStridesPaddingOutput Size
Input(32, 32, 3)
Conv1643 × 31Same(32, 32, 64)
ResidualBlock1643 × 3 × 21Same(32, 32, 64)
ResidualBlock21283 × 3 × 22/1Same(16, 16, 128)
ResidualBlock32563 × 3 × 22/1Same(8, 8, 256)
ResidualBlock45123 × 3 × 22/1Same(4, 4, 512)
GlobalAvgPool(512)
Dropout(512)
FC3(3)
Softmax(3)
Table 4. Description of Sample Distribution.
Table 4. Description of Sample Distribution.
LocationSample NumberTrain/Valid/TestLabel
Ball fault900720/90/900
Inner fault900720/90/901
Outer fault900720/90/902
Table 5. Period search range.
Table 5. Period search range.
ParametersIFOFBF
T7511386
Table 6. Comparison of different operating conditions.
Table 6. Comparison of different operating conditions.
Operating Conditions0 hp1 hp
Average Time on AFSA936 s958 s
Average classification accuracy99.49%99.53%
MKurt Average0.1850.241
Disclaimer/Publisher’s Note: The statements, opinions and data contained in all publications are solely those of the individual author(s) and contributor(s) and not of MDPI and/or the editor(s). MDPI and/or the editor(s) disclaim responsibility for any injury to people or property resulting from any ideas, methods, instructions or products referred to in the content.

Share and Cite

MDPI and ACS Style

Zhao, G.; Song, N.; Luo, J.; Tan, Y.; Guo, H.; Pan, Z. Fault Diagnosis of Flywheel Energy Storage System Bearing Based on Improved MOMEDA Period Extraction and Residual Neural Networks. Appl. Sci. 2026, 16, 214. https://doi.org/10.3390/app16010214

AMA Style

Zhao G, Song N, Luo J, Tan Y, Guo H, Pan Z. Fault Diagnosis of Flywheel Energy Storage System Bearing Based on Improved MOMEDA Period Extraction and Residual Neural Networks. Applied Sciences. 2026; 16(1):214. https://doi.org/10.3390/app16010214

Chicago/Turabian Style

Zhao, Guo, Ningfeng Song, Jiawen Luo, Yikang Tan, Haoqian Guo, and Zhize Pan. 2026. "Fault Diagnosis of Flywheel Energy Storage System Bearing Based on Improved MOMEDA Period Extraction and Residual Neural Networks" Applied Sciences 16, no. 1: 214. https://doi.org/10.3390/app16010214

APA Style

Zhao, G., Song, N., Luo, J., Tan, Y., Guo, H., & Pan, Z. (2026). Fault Diagnosis of Flywheel Energy Storage System Bearing Based on Improved MOMEDA Period Extraction and Residual Neural Networks. Applied Sciences, 16(1), 214. https://doi.org/10.3390/app16010214

Note that from the first issue of 2016, this journal uses article numbers instead of page numbers. See further details here.

Article Metrics

Back to TopTop