Next Article in Journal
Fundamental Properties of Steam-Cured Cementitious Composites Incorporating Fine Volcanic Glass Powder
Previous Article in Journal
Full Information Numerical Simulation of Two-Dimensional Steady Ground Temperature Field
 
 
Font Type:
Arial Georgia Verdana
Font Size:
Aa Aa Aa
Line Spacing:
Column Width:
Background:
Article

Enhancing Production Efficiency Through Digital Twin Simulation Scheduling

1
Department of Industrial Engineering, Faculty of Mechanical Engineering, University of Žilina, Univerzitná 8215/1, 010 26 Žilina, Slovakia
2
Asseco CEIT, a. s., Univerzitná 8661/6A, 010 08 Žilina, Slovakia
*
Author to whom correspondence should be addressed.
Appl. Sci. 2025, 15(7), 3637; https://doi.org/10.3390/app15073637
Submission received: 18 February 2025 / Revised: 20 March 2025 / Accepted: 21 March 2025 / Published: 26 March 2025

Abstract

Flexible custom manufacturing is becoming increasingly important, and, in the near future, it will serve as a key method to counter growing competition and meet market demands across most industrial sectors. This situation necessitates the substantial reorganization of companies’ material and information flows, as traditional planning approaches focused on serial production and longer time horizons are gradually losing their effectiveness. An integrated digital twin system that unifies production and logistics planning is emerging as a promising solution. The proposed approach entails implementing a digital twin directly within custom manufacturing, enabling the continuous monitoring and real-time adjustment of production plans based on instant data from sensors and information systems. The system architecture is designed around multiple modules responsible for data collection and processing, scheduling, simulation, statistical analysis, and effective communication between the system and its users. By leveraging these components, the solution can flexibly adapt to any deviations or changes as they occur. Within the scope of this research, attention is devoted not only to the handling of dynamic and random data but also to the prioritization of individual orders. Equally emphasized is the role of intelligent communication tools, which promptly inform us about shifts in the production process and allow for rapid plan modifications to ensure the highest possible levels of efficiency and reliability.

1. Introduction

With the rise of smart manufacturing, businesses are increasingly embracing new information technologies such as the Internet of Things (IoT), cloud computing, big data, and artificial intelligence. These technologies are deployed to increase the efficiency and flexibility of production processes [1,2]. These technological advances have also resulted in the emergence of new manufacturing models, such as cloud manufacturing, green manufacturing, and service-oriented manufacturing [3,4]. These models are designed to meet the new demands of today’s manufacturing—socialization, personalization, service delivery, and intelligence [5]. Scheduling production within custom manufacturing plays a very important role today, especially in the context of the dynamic needs of smart manufacturing systems [1,5]. Intelligent production planning must meet new, complex goals that go beyond those of traditional approaches. The main requirements include ensuring real-time production flexibility [6,7]. Modern manufacturing companies often encounter a huge number of operations and complicated relationships between individual production processes [8]. These processes are often highly interconnected and require a continuous flow of information and materials [9]. As a result of the dynamic environment in the company, where unexpected changes or failures can occur at any time, the continuity of the entire production system can be disrupted. Therefore, it is essential to react quickly to dynamic events to ensure production continuity and efficiency [10,11]. In addition, uncertain events are often present in production processes, which can lead to information asymmetry between the planned and actual production process [12]. This may affect the achievement of the set production targets. Static planning that does not consider these dynamic changes can cause a significant difference between the original plan and the actual course of production. The result is the waste of production resources, increased costs, and reduced efficiency [13,14]. Therefore, in modern manufacturing companies, it is important to include dynamic planning strategies in planning processes, which can flexibly respond to the current state of production, thus enabling the more efficient use of resources and the optimization of production in real time [15]. For short-term planning based on a digital twin, the solution needs to have the following properties: connectivity, modularity, parametrization, controllability, and the possibility to visualize the outputs and consider the complexity of production [16]. A digital twin consists of a physical and a virtual space that communicate through channels. The virtual space collects data from the physical space (machines, MES, ERP), which are then used for simulations and production plans [17,18,19].
Based on previous research in the real world [6,10,20,21,22,23], a modular structure for the future system was designed to achieve the desired properties.
  • Data collection and monitoring module—includes a network of sensors, monitoring devices, and business systems (MES, ERP, APS, SCADA).
  • Input data processing module—filters and analyzes data using big data tools and statistical methods.
  • Simulation and schedule generation module—uses decision rules and optimization methods to create production plans.
  • Statistical module—evaluates the production efficiency and equipment utilization and identifies bottlenecks.
  • Control module—provides a user interface to set up simulations and approve plans.
  • Communication module—ensures data exchange between the production system, cloud, and simulation model.
A schematic representation of the modular structure is shown in Figure 1. The data collected are divided into static, dynamic, and random data and can come from different sectors within the company (logistics, maintenance, production, etc.). Production equipment is usually monitored using sensors and technologies such as RTLS, Bluetooth, Wi-Fi, RFID, optical sensors, or AI recognition. Communication systems are divided into levels ranging from sensors to cloud solutions, with the choice of technology depending on the requirements for reliability, speed, and the volume of data transmission. The efficient interconnection of production data and simulation models allows for accurate planning and a quick response to changes in production, increasing the productivity and flexibility of the production process [16].
Studies have shown that integrating tools like advanced planning and scheduling (APS) and Industrial Internet of Things (IIoT) into zero-defect manufacturing (ZDM) architectures can significantly enhance production planning’s flexibility and efficiency, reducing waste and lead times [24]. Similarly, transforming supply chains using demand-driven material requirement planning (DDMRP) ensures the better integration of suppliers and customers, addressing traditional shortcomings and enabling a dynamic response to production changes [25]. In [26], the authors introduced a digital twin model for real-time production scheduling in mass production systems. In this study, the model is specifically designed for mass production and may not be readily applicable to other types of production systems. In [27], the authors proposed an adaptive production scheduling mechanism using reinforcement learning in a digital twin environment. This approach allows the system to learn and adapt to changes in the production environment. However, this approach requires a large amount of data and computing power to train machine learning models. In the field of digital twins, several studies have been conducted, with the present article primarily focusing on the following publications [28,29,30]. In [28], the authors presented a study focused on dynamic project planning using a digital twin, where they presented a decision support system for nonlinear aluminum production. The system integrates business data from MES and ERP to create a comprehensive digital twin. Implementing such a system can be challenging in terms of integrating different data sources and requires significant infrastructure investments. This research brings several key benefits that have not been sufficiently addressed in the existing literature so far. The first is a comprehensive approach to order prioritization. This research presents an innovative, comprehensive formula for the calculation of order priorities that includes a number of factors and allows the user to set the importance of each factor. This is a significant improvement over the traditional prioritization method. The second is real-time dynamic scheduling. While many existing systems rely on static scheduling, this research represents a system capable of dynamically adjusting schedules in real time based on up-to-date production data. The third is real-time RTLS data integration. Unlike previous studies, which often relied on simulated data or historical records, this work uses real-time data from a real-time location system (RTLS). This allows for more accurate and up-to-date decision-making in production planning. The aim of this study is to explore and design a digital twin-based custom manufacturing planning system that enables real-time dynamic scheduling based on data collected from an RTLS. The main contribution of this study is the presentation of an innovative approach to the dynamic scheduling of production processes through the integration of digital twin technology. The study highlights the use of real-time data collection to optimize production plans, enabling the business to respond more effectively to changes and unpredictable situations.
Although this issue is being intensively researched, there are several gaps between the current state of knowledge and the needs of the industry. A significant part of the literature remains at the level of conceptual models or experiments, while the practical deployment of digital twins for planning is limited. In [29], the authors state that most of the research on DT for planning focuses on frameworks and concepts, and the actual implementation of online dynamic scheduling with DT support is still in its infancy—this is a key direction that requires further research. Similarly, [30] points out that the application of DT in the operational phase of production (especially for scheduling) has not yet reached its full potential. This indicates a gap between theory and practice: many works suggest potential uses of DT, but few demonstrate how to actually achieve these in a live production environment. Another gap is the limited flexibility and real-time adaptability in the implementations to date. Although algorithms for dynamic replanning exist, the integration of truly up-to-date data and an immediate response to them is often incomplete. In [31], the authors point out that, while technologies enable dynamic planning, in practice, there is a lack of flexibility in adapting production to environmental changes based on real-time data. This implementation gap means that systems may not be able to process new orders or failures quickly enough. For example, traditional ERP/MES systems often do not plan production immediately for each change, resulting in time delays and missed optimization opportunities. Modern DT solutions promise to address this, but the literature documents only modest progress in fully realizing this vision. In other words, real-time, closed-loop control between the physical shop floor and the planning algorithm in DT has so far only appeared in pilot studies. The prioritization of orders and multiple objectives represents another weakness in the current work. Many existing approaches focus on a single goal (typically minimizing the makespan or delays), with all orders treated as equal or sorted by a simple rule (e.g., earliest delivery date first). However, in a highly customized manufacturing environment, this is not sufficient—different orders may have different degrees of importance for the company (e.g., strategic customers vs. one-off orders, large orders vs. prototypes). The literature shows that the system mechanisms for the prioritization of orders are insufficient. The authors of [32] describe that, in highly variable manufacturing, foremen often determine priorities subjectively—according to experience or customer relationships—instead of using objective criteria. Such ad hoc decisions can be inconsistent and at odds with the company’s strategy. There is therefore a lack of systematic, data-based prioritization models that take into account multiple factors and allow for their changing weights. Moreover, in the mass customization environment, tension arises between large orders (which create the main part of the turnover) and small orders (often prototypes or new products). Without an advanced priority model, smaller orders tend to be pushed aside in favor of larger ones, which hinders innovation and growth for smaller customers. Although the current literature addresses the technical aspects of planning, the business aspect of order prioritization remains a gap—only a few works integrate multi-criteria decision-making into planning algorithms that reflect business priorities or allow for dynamically changing preferences according to the situation. The main gap is the lack of fully implemented DT solutions—most studies are conceptual or simulated, and real deployments on production lines are missing. Furthermore, the real adaptability is limited—systems do not yet reach the promised level of immediate rescheduling based on live data. Another is subjective prioritization—there is no advanced model that can fairly and strategically take into account the differences in the importance and nature of orders. The described new approach integrates data-driven prioritization into real-time digital planning. It differs from previous work mainly in that it connects the operational and strategic aspects: the digital twin and the advanced algorithm do not only focus on “production efficiency” but also on the correct sequencing of orders. All identified gaps are targeted: the model removes arbitrariness in priorities by introducing scalable coefficients, overcomes slow responses by using DT in real time, and moves from a theoretical framework to a practical solution ready for deployment in the industry. The aim of this article is to present and verify an innovative approach to dynamic production planning using digital twins, which integrates real-time data from tracking systems (RTLS) and a complex order prioritization model with variable coefficients. The proposed system is primarily intended for custom production, where it allows the immediate adaptation of production plans according to the current situation, thereby significantly increasing the efficiency and flexibility of the production process. In the context of this goal, the following sections contain a description of the methodology, presenting the proposed modular architecture of the digital twin; the data collection method (RTLS); the order prioritization model; and the simulation methods used to verify the system. The experimental part presents a case study on the production of roof windows, where the system was practically implemented and tested, including a detailed description of the simulations performed. The experimental results demonstrate the effectiveness of the proposed system using clearly defined performance indicators, such as the total production time (makespan) and time and cost savings.

2. Materials and Methods

For the implementation of a digital twin within the production scheduling process in a custom production environment, it is necessary to perform a detailed analysis of the current state of data collection in the company. This step involves identifying any relevant data that are either not currently being collected or are being collected in an inefficient manner. Based on the findings from this analysis, the most suitable technology for data collection is then selected, which enables the transfer of information in real time from the sensory devices that are fitted to the individual monitored elements of the environment.
In this case study, a real-time location system (RTLS), which is based on ultra-wideband (UWB) technology, is used. A schematic representation of the data collection process is shown in Figure 2. This combination of technologies is chosen due to their high accuracy and ability to resist electromagnetic interference, which could affect the performance of other communication technologies. Individual UWB tags are placed on all monitored objects within the production process, including operators, machines, and logistics equipment. These devices communicate with stationary anchors (RTLS anchors) located throughout the production area, which then ensure the transfer of data to a central server.
The individual UWB tags are divided into the following categories.
  • Personal UWB tag—This is characterized by a small size and weight; it is suitable for the monitoring of operators and smaller elements. It includes a 600 mAh non-rechargeable battery.
  • Tag for logistics means—This includes a rechargeable battery, a USB interface for charging and configuration, and the ability to configure wirelessly. It is designed for the tracking of logistics equipment and larger elements.
  • UWB tags for machinery—This does not contain a battery and is wired to the machinery. It is used to read and send all the necessary data collected from the device.
To transmit these data between individual devices and a central database, a specific communication protocol based on standards such as ODBC is developed. This transmission mechanism ensures efficient and secure communication between different systems and guarantees the proper functionality of the entire digital twin system. This system uses the currently collected data to optimize production plans and adjust them flexibly in response to emerging changes in production.
To verify the correctness of the implemented system for the creation of production schedules, simulation experiments are carried out, which compare the expected results with real data collected during operation. This process is used to validate the planning module and its ability to predict and effectively manage production processes.
The module for the generation of variants of production schedules, together with the parametric simulation model, forms the core of the scheduling system. Within the schedule generation module, tools are applied to sort production orders according to certain priority rules or a combination of them.
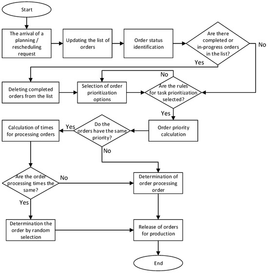
After the arrival of a request for scheduling or the adaptation of the schedule for various reasons (arrival of new orders, change in order priority, deviation from the plan, etc.), a simulation run is started, where the list of orders will be updated using the control method and their status will be identified. An order can already be sorted, in a pending state or a work-in-progress state, and executed. Executed orders will be deleted from the list, orders in a work-in-progress state will have to be processed, and new and unfinished orders will undergo a sorting evaluation and will be reordered for release into production. The logic of the order prioritization system is shown in the diagram below (Figure 3). The value of the order priority factor is influenced by several factors, namely
  • the due date of the order;
  • the expected time of the order in the system;
  • the importance level of the order;
  • the date and time of arrival of the order;
  • the profit from the order;
  • the loss due to order delays;
  • the losses due to a pending order.
To sort the production orders for release into production, we use several options, among which is the application of common priority rules.
First In First Out (FIFO)—This means that orders will be sorted in the order in which they arrived in the system.
Last In First Out (LIFO)—This is the opposite of the FIFO method.
Random order—This involves sorting in random order.
Shortest Processing Time First (SPT)—This involves sorting according to the shortest time needed to process an order.
Earliest Due Date (EDD)—This involves sorting according to the earliest due date.
Minimum Slack Time First (MS)—The task with the smallest time margin is ranked first.
S o = D o P o
where
  • S o —time reserve of the order;
  • D o —order delivery date;
  • P o —estimated time of order processing.
Critical ratio (CR)—This allows orders to be sorted in ascending order regarding their critical ratio.
C R o = D o P o
where
  • C R o —critical ratio of the given order;
  • D o —order delivery date;
  • P o —estimated time of order processing.
For the comprehensive calculation of the order priority, a custom formula that includes a number of factors and some priority rules is proposed. Order sorting is performed according to evaluation criteria and the coefficients of their impact on the order priority. The values of the coefficients are adjustable, and the user can therefore choose the importance of each factor that is marked in the formula. The coefficient can be negative or positive, depending on the nature of the impact of the indicator, or it can be zero (in the case of a zero coefficient, the corresponding factor is not considered in the calculation). For example, if the coefficient of the critical ratio is “1” and the coefficient of the number of pieces in the order is “0.5”, this means that the critical ratio has a greater impact on the prioritization of the order, and it is more likely that the order with the best critical ratio will be scheduled first. The value of this coefficient can be adjusted based on planner requests, customer requests, or historical data. The coefficients used in the prioritization formula are configurable to reflect various operational strategies or client preferences. While users can adjust these values manually based on experience or business priorities, the model also allows data-driven calibration. In future applications, historical production data may be utilized to identify coefficient values that minimize key performance indicators, such as the makespan or order delays, using optimization techniques.
For instance, regression analysis, sensitivity testing, or metaheuristic algorithms (e.g., genetic algorithms) could be applied to tune the coefficients towards optimal values under specific production conditions. Although such a method is not the focus of this paper, it represents a logical extension of the current model and would strengthen its adaptability in dynamic manufacturing environments.
Z o = Σ S P k   ×   k p k + S o d   ×   k o d + S n o d   ×   k n o d + N o   ×   k n o + P o   ×   k p o + z o   ×   k z o + C R o   ×   k c r o + S o   ×   k S o
where
  • Z o —order sorting index;
  • S p k —meeting the number of pieces in the order;
  • k p k —coefficient when the required number of pieces is met;
  • S o d —meeting the completion date;
  • k o d —coefficient when the completion deadline is met;
  • S n o d —not meeting the completion date;
  • k n o d —coefficient when the completion deadline is not met;
  • N o —number of pieces in the order;
  • k n o —coefficient for the number of pieces in the order;
  • P o —estimated time for the execution of the order;
  • k p o —coefficient for the expected time to execute the order;
  • z o —priority of the order assigned to the sales department;
  • k z o —coefficient for the acceptance of the priority from the sales department;
  • C R o —critical ratio of the given order;
  • k c r o —importance factor for the critical ratio;
  • S o —time reserve of the order;
  • k S o —coefficient for time reserve.
After running a model with different coefficient setups (see Table 1) and comparing these variants, we can choose the optimal schedule.
Considering the need for the shortest makespan and number of delayed orders, the critical ratio-oriented schedule is the optimal variant in this case. However, it is not possible to assert that a CR-oriented solution is the optimal setup for other models with different sets of orders. Thus, it is always necessary to run several order execution experiments with different prioritization scenarios and choose the best solution for execution in the real system.
The simulation model of the production system should mimic the real production system to such an extent that deviations are minimized as much as possible. The key elements of the simulation model are as follows.
  • Production equipment: This requires a 2D and 3D mock-up and the key parameters of individual devices, such as availability, failure rates, algorithms to control incoming tasks, etc.
  • Service: This contains a calendar of changes, qualifications, and the basic characteristics of each worker.
  • Products: These represent the production tasks themselves. The product is linked to the relevant technological process, based on which it manages its path through the production process.
  • Handling units: These are another limitation of the production system, not only in terms of size but also in terms of their capacity.
  • Handling equipment.
  • The logistics network.
For the simulation model to be as close as possible to the real production system during its creation, it is necessary to verify it by comparing the simulation behavior with the real system, and employees directly from production should be involved in this process. During verification, the following questions must be answered:
  • Were all the necessary questions included in the model?
  • Is the correct logic of the model maintained?
  • Is the model able to fulfil the tasks that were placed on it in the project assignment?
When the model is fully finished, it is necessary to validate it in one of two available ways.
1.
Based on the collected data from previous periods, it is necessary to select a certain period and run the simulation with the same initial parameters as in the selected period. After the simulation run is over, it is necessary to compare the simulation results with the results from the real system. If the results are identical or their difference does not exceed an acceptable limit, the model can be considered valid.
2.
If the data were not collected in the required range before the creation of the scheduling system, the test must first be run in the simulation model and then the schedule must be applied in production and the results compared. In essence, this validation logic is the opposite of that in method 1.
The statistical module is part of the solution to the short-term planning system of intelligent production. The primary task of the statistical module is to collect data on the production schedule to enable its evaluation and a variant comparison to select the most feasible solution. During the simulation run, all necessary information will be automatically collected, not only to evaluate the production schedule but also to detect bottlenecks, determine resource utilization, and analyze the collected data. It also includes the analysis of areas, storage tank filling, the utilization of machines and logistics resources, and the utilization of operators. To validate the reliability of the proposed scheduling approach, confidence intervals (CIs) were calculated for key performance indicators such as the production cycle time and order completion rates. The significance of the differences between the scheduling scenarios was tested using statistical tests, including Student’s t-test and ANOVA, to ensure that the observed improvements were statistically significant rather than random variations.
The key data for the evaluation of the schedule are as follows.
  • The makespan—The total time required for all orders to be processed. The goal of production scheduling is to minimize this.
  • The average time for which the order stays in the system.
  • An overview of completed and unfinished tasks within the set deadline, information about order delays, etc.
A complete statistical evaluation of the schedule is based on selected parameters with the possibility of setting penalty coefficients; see Formula (4). The principle of the coefficients is the same as in Formula (3)—this means that larger coefficients exert a greater impact on the final result of the evaluation.
f s = s = 0 s S S P K   ×   k S P K S N P K   ×   k N P K + S O K   ×   k O K S N O K   ×   k N O K S P S   ×   k P S S T D   ×   k T D S Č V   ×   k Č V
where
  • f s —the sanction assigned to the given schedule based on non-compliance with the required indicators;
  • S S P K —the fulfilment of the required number of pieces of the given order;
  • k S P K —the coefficient when the required number of pieces of a given order is fulfilled [EUR];
  • S N P K —the failure to fulfil the required number of pieces of the given order;
  • k N P K —the coefficient of the failure to obtain the required quantity of pieces of the given order [EUR];
  • S O K —a product with the required quality;
  • k O K —the coefficient assigned to the product with the required quality [EUR];
  • S N O K —a product with undesirable quality;
  • k N O K —the coefficient assigned to a product with undesirable quality [EUR];
  • S P S —the number of performed alignments of the production equipment;
  • k P S —the coefficient assigned to the performed alignments of the production equipment [EUR];
  • S T D —the number of orders completed by the completion date;
  • k T D —the coefficient assigned to the orders completed by the completion date [EUR];
  • S Č V —the mean lifetime of a given order;
  • k Č V —the coefficient assigned according to the running time of the given order [EUR].
To connect the simulation module to other parts of the system, we suggest using one of the following available methods or a combination of them:
  • Dynamic data exchange (DDE);
  • ActiveX;
  • ODBC;
  • SQLite.
To simplify the control of the entire scheduling system, a communication and control interface is used, namely the so-called “FRONTEND” application, which is a connecting element between the real production system, the database, and the simulation model. The application itself is the platform where the user comes into direct contact with the scheduling system and manages it. This means that the process of data analysis and the simulation itself take place in the background, and the user is only concerned with setting the initial parameters. All links between the individual parts of the system are shown in Figure 4. The content of the communication and control application is as follows:
  • The control menu;
  • A 3D view of the current state of the production system;
  • Insights into the level of fulfilment of production requirements;
  • A key performance indicator (KPI) monitor;
  • An alarm system—a key element that determines the need for a new schedule;
  • Remote control elements of the simulation model.
The proposed digital twin architecture has a modular nature, which allows its generalizability and portability to various production environments, especially to custom production with high product variability. The modularity of the system ensures that individual modules (e.g., data, simulation, prioritization, or communication) can be adapted to the specific requirements of other companies by simply adjusting the parameters and configuring the sensors or integration protocols used. However, its portability may be limited by the availability and accuracy of sensor technologies in other production environments. In the case of moving the system to other industries, it may be necessary to adjust the configuration of the RTLS devices, adjust specific parameters of the prioritization rules, or verify the compatibility of the data interfaces with existing systems in the new environment. In order to ensure better reproducibility, the integration of the modules and control mechanisms is described in more detail as follows. Each module communicates via clearly defined data interfaces, while standardized ODBC protocols are used, which allow direct integration with commonly available database systems (e.g., MySQL). The connection between the modules is implemented via a central server, which serves as the control node of the entire system. Each module regularly reads and writes data according to predefined intervals and rules, which ensures consistency and up-to-date information throughout the system. Production plans are managed via a central application (FRONTEND), which allows one to set the input parameters of the simulation, launch individual plan variants, evaluate them, and finally select the optimal variant. The individual modules were designed with an emphasis on configuration flexibility, so that their deployment and replication to other companies would be easier and would not require extensive structural changes. Ensuring reproducibility and portability was one of the main aspects in the design of the system architecture.

Case Study

The verification of the designed system was realized in a company that manufactured roof windows. This was a custom production system where each product that enters production is assigned to a specific customer and can be configured in any way when ordering.
The production system consists of 17 workplaces, and each product passes through the process as one piece, which is mounted on the underrun automated guided vehicle (AGV). After each operation, based on the current conditions, the subsequent workplace is chosen for job processing.
To monitor and collect data from production, it was necessary to cover two production halls. This monitoring system uses direct ultra-wideband (UWB) anchors, personal RTLS tags, tags for the tracking of AGV trucks, and tags for forklift pallet trucks.
The proposed production system does not contain common machines, and the measurement of the real cycle times of the workplaces was realized by identifying the time remaining for the job at a specific workplace using the RTLS. In this way, accurate real-time localization and data collection was achieved, and all data were integrated with the Track and Trace (TaT) and Tecnomatix Plant Simulation 2201 software [2]. In addition to the data from the monitoring system, a connection to the SAP corporate ERP information system was set up. The whole data system works with the support of the digital twin software platform. A more detailed description of the case study was published in [16]. A demonstration of the system in practice can be seen in Figure 5.

3. Simulation Model—Practical Verification

To verify the scheduling system, a parametric simulation model of the above-mentioned production system was created. Control methods for decision-making were compiled according to pre-designed algorithms, which can be found in the previous section. With the help of communication protocols, the connection of the simulation model with the database and the production system was established. The model included all key constraints of the production system: the machines, manual workplaces, human resources, logistics system, handling units, and warehouse management.
To objectively assess the accuracy and adequacy of the proposed model, acceptable deviation limits between the simulation and the real system were defined. The evaluation was conducted by comparing selected key parameters, using the following metrics.
  • The mean absolute percentage error (MAPE) for the production cycle time, with an acceptable error of up to 5%. The obtained MAPE value was 4.2%.
  • The difference in the total number of produced units compared to the real system was within the acceptable error margin of 3%, with an observed deviation of 2.8%.
  • The accuracy of resource utilization predictions (machines, AGVs, operators) was evaluated through the statistical analysis of historical data. The model was considered adequate if at least 90% of the simulated results fell within the predefined limits. These deviation thresholds were selected based on an analysis of typical fluctuations in production processes caused by factors such as variability in machine cycle times, differences in operator performance, and minor logistics delays. The 5% threshold for the production cycle time ensures that the model remains reliable even in the presence of minor discrepancies due to unpredictable real-world conditions. Similarly, the 3% deviation in the total production output was chosen to reflect the natural variability observed in manufacturing environments while maintaining the simulation accuracy for decision-making purposes. In order to increase the reliability of the experimental results, an error analysis and the calculation of confidence intervals for key simulation parameters were performed. The main factors affecting model accuracy include systematic errors (e.g., simplifications in the simulation model) and random errors (e.g., input data variability). To quantify the uncertainty in the results, 95% confidence intervals were calculated for the average production time and the number of units produced. The intervals were determined based on Student’s t-test.
The simulation model itself contains a number of logical constraints, input data (Figure 6), and a user interface for the control of the simulation (Figure 7). These bindings and input data are grouped based on defined properties into logical units and are stored in separate components that perform a certain function in the model.
  • Input Data—This section contains tables for the storage and updating of the input data for the simulation. The most important ones include a list of workplaces and manually set cycle times, a table with real cycle times from the TaT system, production orders, packaging regulations, the parameters of individual products, etc. Before the simulation run is started, the data from the regulations or the current data from the database are used, depending on the settings in the control menu. The connection to the MySQL database shown in Figure 8 is realized using the “ODBC connectivity” method.
  • Control Menu—This contains individual elements of the control menu, ensures its correct functionality, and performs basic calculations necessary to start the simulation run. Through the control menu, the user sets the simulation settings and manages the production scheduling process.
  • AGV—This is a tab that contains a library of logistics equipment, their characteristics, and the control methods. All models of logistics vehicles contain both 3D and 2D mockups as well as their virtual representations. The library is parameterized, and all parameters can be easily set manually or updated in automatic mode. Key parameters are, for example, the speeds of the devices, their handling times, their load capacities, their charging speeds, etc.
  • Warehouse Positions—This manages the storage of pallets with finished products and the completion of packages for dispatch.
  • Schedule—This is used to store statistics that are directly related to the schedule or rescheduling itself. It contains methods for the collection of the necessary data during the simulation and their processing them the required form so that, after the end of the simulation, a table with a schedule, a graphical visualization, and the evaluation of the production schedule itself are created.
  • Output Data—This part collects all statistics from the simulation, and, after the simulation run is completed, it generates the resulting report, which includes the schedule itself, the utilization of individual resources, the method of packing pallets for transportation, and other information.

Setting Parameters and Creating Schedule Variants

This section describes the process of performing simulation experiments to create variant solutions for a sequential problem in custom production. The proposed system envisages the possibility of the manual or automatic setting of the input parameters for the simulation model. Thus, it is also possible to select a specific decision-making rule for the creation of a timetable or run all available options at once, where, after the verification of one variant is completed, the next variant is automatically launched, and then the evaluation and comparison of the generated variants takes place. Based on the variants evaluated in this way, the final variant is selected and sent directly to production. The sequence of steps used to create the production plan is as follows.
1.
The arrival of a notification in the client interface with a request to change the schedule.
2.
The choice of automated or manual control. In the case of automated settings, step 5 follows.
3.
The opening of the control menu of the scheduling system.
4.
The setting of boundary parameters for a simulation experiment.
5.
Connection to the database and the updating of the necessary parameters in the simulation model.
6.
The creation of variant solutions for the production schedules in a simulation environment.
7.
The final evaluation of the timetable variants.
8.
The selection and approval of the final variant in an automatic manner or after confirmation by the planner.
9.
The sending of the timetable to a central database to which the company’s management system is connected.
10.
The implementation of production based on the schedule. In case of deviations, it is necessary to return to step 1.

4. Results

The experiments involved creating a schedule and comparing its effectiveness with that of the reference variant, which was developed in the original or conventional manner. Individual variants were created gradually during the implementation of the simulation experiments. The makespan, the time remaining until the end of the shift, and the savings were selected as key indicators for the comparison of individual variants. The value of the savings is calculated based on the internal guidelines of the company in which the system is implemented. Within the framework of the experiments performed, all schedule variants (Table 2) were feasible and acceptable. Finally, the schedule from experiment 3, with the best assessment in terms of the sanction function, was applied to production.
The figure below (Figure 9) shows how the production sequence of task processing is presented in the form of a Gantt chart.
As part of the creation of variant solutions for the production schedule, data on the utilization of production assets and AGVs during the simulated period were automatically collected. Figure 9 shows the resulting Gantt chart created in the simulation environment. It captures the sequence and duration of individual production operations (for example, PRESS1, PRESS2, preassembly, join, motor mounting, etc.). Each row represents a separate workplace or work operation, while the horizontal color blocks show when and for how long a given task is performed. The horizontal axis shows a time scale. The chart is used to verify whether the proposed digital twin and control algorithms can plan production more efficiently than the original or conventional methods. The graphical display shows the reduction in the total production time (makespan) and the time saved until the end of the shift, as well as the achieved economic savings (evaluated in the table with plan variants—Table 2).
Figure 10 provides two graphical representations of capacity utilization.
AGV capacity utilization (top graph)
The vertical axis represents the percentage of the total available time (T100 = 100%). The colored segments in the columns symbolize the state of the AGV device (e.g., AF 800x)—encompassing driving, crossroads, manipulation, blocking, and waiting. At first glance, it is possible to identify which device is most utilized and where downtime occurs.
Workplace capacity utilization (bottom graph)
Each column represents one workplace (PRESS1, PRESS2, preassembly, etc.). The colored sections show the proportion of time for which a workstation is working (work), setting up (setting up), waiting (waiting), blocked (blocking), in failure (failure), stopped (stop), or in a break (break). This overview helps to easily identify possible bottlenecks or excessive proportions of unproductive time.
Both graphs are used when evaluating the efficiency of the planned schedule, as they clearly show how the production flow can be improved and downtime during logistical transfers can be minimized. This makes it easier to compare different simulation scenarios and correctly set capacities and processes in real operations.
The following Figure 11 shows the other outputs that were acquired by the proposed production scheduling system. All the obtained results can be used not only for production management but also for presentation purposes, the in-depth analysis of the system, knowledge systems, etc.
Figure 11 shows several additional outputs that the production planning and control system generates and provides for the analysis and monitoring of production and logistics processes.
Packaging regulations for each order
This contains detailed information about the method of packaging of products (type of packaging, dimensions, weight, number of pieces per pallet, etc.). The data are often color-coded, which allows one to quickly determine whether the packaging meets the prescribed rules and standards.
Production schedule in tabular form
This displays the production schedule in the form of a table, which lists individual orders or production tasks with a planned start, end, and assigned workplace. The status and progress of the fulfillment are often highlighted with colored columns.
Work in progress (WIP)
This is a graphical representation of the production in progress over time. It provides an overview of the system load and reveals periods of maximum load or, conversely, lower utilization, which helps to detect potential bottlenecks.
Mean time of delay tasks
This table contains the average times during which individual processes (for example, preassembly, HVC 1, PRESS, motor mounting) are delayed or waiting. Based on these, the most problematic sections can be identified and improvements can be proposed.
Number of products by dimension and number of pallets by dimension
These tables show how many products and pallets are produced in certain dimensions. This information is mainly used by teams focused on optimizing packaging, storage, and transport planning.
Arrival of pallets for expedition
This displays the arrivals of pallets for transportation, where their identification numbers, dimensions, and product types are recorded. Thanks to these data, loading and distribution can be better organized.
All of the above tables, graphs, and reports allow managers and planners to obtain a clear picture of the production progress, packaging status, and logistics flows, so that they can respond promptly to any disruptions or changes and constantly identify means to improve their processes.
By applying the proposed scheduling system, various variants of the production schedule were created and verified, and each plan was evaluated using a sanction function. The capacity utilization of production and logistics facilities was also checked. The experiments were based on real data obtained from production using a monitoring system and by drawing data directly from the company’s ERP system.
To verify the reliability of the obtained data, an error analysis was performed and confidence intervals were calculated for key parameters, such as the total production time (makespan) and cost savings. Confidence intervals were determined at a confidence level of 95%, with the calculated average value of the makespan in the simulation being 8 h 18 min ± 4 min, which confirms the high accuracy and reliability of the model. This value is related to a fixed production requirement of 223 units. The statistical test, namely the ANOVA, confirmed the significance of the differences between the original or conventional method and the simulation-generated schedule variants (p-value < 0.01), ensuring that the savings found were not merely the result of random deviations. A sensitivity analysis was performed on selected parameters, especially the critical factors in order prioritization (e.g., the critical ratio, the order lead time, the number of pieces in the order). The analysis confirmed that, although the differences between the scheduling variants were within 1%, the combined effect on the makespan, time buffer, and savings pointed to a clearly optimal solution (Exp. 3). Additionally, the model proved robust to variations in the prioritization weights, with a ±20% change causing a production time deviation of no more than 6 min (≈1%). These findings demonstrate both the effectiveness and stability of the proposed scheduling approach. The accuracy of the used RTLS sensors was also evaluated in the experiments. The localization accuracy of the monitored objects within the production halls was tested repeatedly, with the average localization accuracy being ±15 cm, which is in accordance with the manufacturer’s declared accuracy. Such accuracy enables the effective monitoring of production activities in real time and significantly contributes to the reliability of the simulation results. The results presented clearly demonstrate the practical benefit of the proposed approach to production planning. Compared to the original planning method, the production time (makespan) was reduced by an average of 1 h and 42 min, which directly translated into economic savings of approximately EUR 26,533/month based on internal regulations. These savings confirm the significant efficiency of introducing digital twins and simulations into the planning process. This is a new insight compared to existing approaches, which often do not use real data obtained in real time. Moreover, the clear quantification of these savings confirms the significant scientific contribution of this approach.

5. Discussion

The proposed digital twin simulation scheduling approach offers clear advantages over traditional production scheduling methods, particularly through its integration of real-time RTLS data for dynamic decision-making. Conventional scheduling systems often rely on static schedules or periodic updates, lacking continuous feedback from the shop floor. By contrast, our approach continuously feeds live data (e.g., worker and material locations from the RTLS) into the scheduling algorithm, enabling on-the-fly adjustments to production plans. Prior research has acknowledged that digital twin technology could yield “step improvements” in production scheduling, yet only “modest endeavors” have been made to apply it in practice [31]. Our work pushes beyond existing methods by not only employing a digital twin for scheduling but also tightly coupling it with an RTLS, a combination that, to our knowledge, is largely novel in the manufacturing domain. In manufacturing settings, the RTLS is typically used to track and optimize material flows and monitor inventory [35]; we extend this capability by using the RTLS data to directly drive scheduling decisions in real time. This yields a more responsive system than those in prior studies, which generally either simulate digital twins without live data input or use real-time data only for monitoring, rather than active scheduling adjustments. The result is a scheduling approach that can immediately react to on-floor changes (such as a delay at one workstation or sudden machine availability) in ways that static or even periodically updated schedules cannot, thus highlighting the practical novelty of our RTLS-integrated digital twin scheduler. We rigorously evaluated the effectiveness of the proposed model using statistical methods to ensure that the observed improvements were significant and not due to random chance. Key performance indicators from the case study (such as the throughput, order lead time, and machine utilization) were compared between the digital twin-driven dynamic scheduling method and the baseline scheduling method. For each KPI, we computed 95% confidence intervals for the mean performance under each scheduling approach. In all cases, the intervals showed no overlap, indicating a clear improvement with the digital twin scheduling method at a high confidence level. We further performed an analysis of variance (ANOVA) to examine whether the differences in the performance metrics were statistically significant across multiple simulation runs and scenarios. The ANOVA results confirmed that the improvements were robust (p < 0.05), i.e., the digital twin scheduling method yielded statistically better outcomes than the traditional scheduling approach in terms of production efficiency. This statistical rigor is in line with the best practices in emerging digital twin research—for example, other scholars have applied ANOVA to analyze the behavior of digital twin-based production scheduling systems [36]. By employing similar methods, we ensured that our claimed improvements were supported by solid evidence. In summary, the observed gains are not only practically meaningful but also statistically significant, strengthening the confidence that the proposed approach truly enhances the production performance, rather than simply tuning the system to known conditions. Despite its benefits, our approach comes with certain limitations, notably in the areas of security and the implementation cost. One key concern is the potential security vulnerabilities introduced by digital twin integration. Because the system continuously exchanges data between physical machines (via IoT sensors and RTLS devices) and the digital model, the attack surface for cyber threats increases. Digital twins often interconnect with IoT devices and cloud services, and each connection point can become an entryway for attackers [37]. In our context, if an adversary were to compromise an RTLS tag or inject false data into the system, it could lead to incorrect scheduling decisions or even disruptions on the production floor. Ensuring data integrity is paramount—a corrupted data feed (for example, a falsified equipment status or part locations) might cause the scheduler to send work to a non-existent or malfunctioning station. Moreover, unauthorized access to the scheduling system could enable malicious alterations to production plans. These cybersecurity issues highlight the need for robust encryption, authentication, and network security practices in any real-time, connected scheduling system. Another significant limitation is the high cost of implementation. Deploying a full digital twin environment—including sensors (RTLS tags and readers across the facility), connectivity infrastructure, data storage/processing servers, and simulation software—represents a substantial investment. Industry analyses note that digital twin solutions “are not cheap”, often costing in the order of EUR 1 million or more for an industrial system [37]. In our case study, the integration required specialized hardware and software development, which would be financially challenging for small-to-medium enterprises. The return on investment (ROI) is positive given the efficiency gains, but the upfront cost may still be a barrier to adoption, especially when considering long-term maintenance, the calibration of sensors, and staff training. To mitigate these challenges, future research and development should focus on improving the security and reducing the costs for digital twin scheduling systems. On the security front, one direction is to design robust security protocols tailored to digital twin operations. This includes end-to-end data encryption, secure authentication mechanisms for each sensor/device, and real-time anomaly detection algorithms that can flag irregular sensor readings or suspicious network activity. By incorporating intrusion detection systems that monitor the consistency and validity of incoming data, the digital twin can be made more resilient against tampering. Additionally, establishing strict access controls (for example, role-based permissions regarding who can adjust the schedule or digital model) would decrease the risk of insider threats or unauthorized manipulations. Research could explore blockchain or distributed ledger technologies to verify and secure the data transactions between the physical and virtual components, further ensuring data integrity. On the cost front, the scalability and modularity of the digital twin model can be investigated. Future work might look into more cost-effective implementations, such as using a smaller set of critical sensors instead of outfitting an entire facility or leveraging existing data sources (like a manufacturing execution system) to feed the twin, thereby reducing the additional hardware needs. Developing standardized, open-source frameworks for digital twin scheduling could also lower the software costs and make customization easier across different factories. Furthermore, economic analyses (such as those by NIST [38]) could be conducted alongside technical research to identify which aspects of the digital twin yield the highest ROI, guiding companies to invest in the most impactful features first. By addressing the security and cost in these ways, future iterations of our approach could be more secure, affordable, and thus more widely adoptable in the industry.

6. Conclusions

While our case study was conducted in a roof window production facility, the methodology and findings are intended to be generalizable to a broad range of manufacturing sectors. The core of the approach is a simulation-based scheduler updated with real-time shopfloor data—a concept that is not specific to any particular product. The roof window assembly line that we examined shares many characteristics with other production systems: multiple workstations, parallel processes, material handling requirements, and the need to sequence tasks efficiently under capacity constraints. These are common features in industries such as automotive, electronics, aerospace, and consumer goods manufacturing. Thus, the digital twin scheduling framework can be adapted to other contexts by inputting the relevant process data and constraints of the new domain. For instance, an automotive assembly plant could integrate real-time vehicle tracking and workstation status data into a digital twin scheduler to optimize its line sequencing; indeed, a recent automotive case study showed a 6% increase in production line efficiency and a dramatic reduction in downtime after implementing digital twin technology [39]. This indicates that the benefits of a digital twin approach translate across different manufacturing environments. In our study, the improvements in throughput and lead time were achieved without any roof window-specific algorithms—the logic can be re-applied to any scenario where tasks, resources, and scheduling rules are defined. Of course, when generalizing, one must account for sector-specific variations (for example, different production rhythms or quality control steps), but these can be incorporated into the twin’s model. We argue that the results are broadly applicable and not an artifact of a particular product’s process. To further validate its generalizability, future research could deploy the system in other manufacturing settings (such as a machining job shop or an electronics PCB assembly line) and compare the outcomes. We anticipate similar efficiency gains, since the underlying principle of real-time adaptive scheduling is advantageous in any complex production system facing variability. The practical relevance and adaptability of the proposed digital twin-based scheduling system are further supported by two additional industrial case studies. The first example is the implementation of a digital twin system at Marmon Foodservice Technologies, realized in cooperation with Asseco CEIT. This project combined real-time location tracking with a modular digital twin platform, enabling the continuous monitoring of products, operators, and material flows. The solution replaced manual data entry, streamlined logistics, and improved the production visibility. As a result, the company reported a 15% increase in productivity, 2700 ft2 of saved floor space, and the integration of two production lines into one. The fact that the architecture was developed by the same industrial partner involved in our research demonstrates the system’s potential for transfer to other production environments [40]. In another case, the integration of a Sewio RTLS into a make-to-order production setting helped to reduce the lead times and improve process transparency. By digitizing work orders and introducing real-time tracking, the company was able to identify inefficiencies more quickly and adapt its production plans dynamically. The benefits included higher throughput, better coordination, and more reliable quality control [41]. These examples illustrate that the architecture and principles described in our study—particularly the use of live data, modularity, and adaptive prioritization—can be effectively applied in various production contexts. Whether in custom manufacturing or high-mix low-volume environments, the system has demonstrated its value in practice, beyond laboratory or purely conceptual implementations. The accuracy and reliability of the proposed model in real-world operation can be influenced by external destabilizing factors, and addressing these is crucial for sustained performance. In a controlled simulation or pilot environment, we assumed that the input data (from the RTLS and other sensors) were mostly accurate and the primary sources of disturbance were modeled (e.g., variable processing times or minor machine stoppages). However, actual manufacturing environments are often rife with unplanned events that can challenge the model. Machines can break down unexpectedly, operators may be absent or reallocated, urgent rush orders might be inserted into the schedule, or upstream supply delays could deprive a production line of the needed materials. Such events can quickly render an optimized schedule suboptimal if the model does not detect and adapt to them. Our system’s ability to handle these disturbances depends on how promptly and accurately the digital twin is informed of the changes. This is where robust sensor validation and error analysis become essential. Each sensor (including the RTLS units) should be continuously monitored for accuracy; faults like a dropped signal, location drift, or incorrect readings must be detected and filtered out. Implementing sensor fusion (cross-verifying data from multiple sources) can help to identify anomalies—for example, if a pallet’s RFID tag states that it moved stations but the RTLS shows that it is stationary, an alert can be raised to check for an error. We performed a post-experiment error analysis by comparing the digital twin’s predicted performance metrics with the actual observed outcomes on the production floor, which helped to identify any deviations. This type of analysis is useful in pinpointing whether discrepancies are due to model assumptions or noisy data. In fact, other researchers have emphasized frameworks that synchronize the digital twin with the physical shopfloor under uncertainty, underscoring the importance of aligning the virtual model closely with reality [42]. In our case, we found that occasional mismatches between the simulation prediction and actual production output were often traced to sensor errors (such as slight delays in RTLS data transmission, causing outdated position information). To counteract this, we stress the necessity of rigorous sensor validation: calibration routines, the periodic maintenance of devices, and fallback strategies (e.g., using default conservative estimates when data are missing) should be in place. Additionally, the model should incorporate buffers or failsafes for extreme outlier events—for instance, maintaining a small slack in the schedule that can absorb sudden disruptions without cascading failures. Overall, acknowledging and planning for external destabilizing factors ensures that the digital twin scheduling system remains robust and reliable. By investing in error analysis and validation, practitioners can continuously improve the model’s accuracy, making it resilient against the inevitable uncertainties of a factory environment. In the current implementation, the cycle times used for production planning are derived from historical RTLS measurements collected in the real manufacturing environment. These values inherently account for performance losses and minor stoppages typical for each workplace and thus reflect the actual equipment effectiveness (OEE) rather than idealized or nominal times. This approach was chosen deliberately to ensure that both the original planning method and the proposed digital twin-based system would operate on identical baseline assumptions. By using the same empirical cycle times, any observed improvements in the scheduling performance can be attributed directly to the applied planning methodology and not to differences in input data quality or assumptions. Regarding supply chain constraints, potential material shortages are addressed at the ERP level, where a material availability check ensures that only feasible production orders enter the planning cycle. This mechanism significantly reduces the risk of schedule disruption due to unavailable inputs and ensures that the scheduling system operates on verified and executable data. Although typical operational variability is already included through these mechanisms, a more detailed simulation-based analysis of exceptional disturbance scenarios—such as unplanned machine breakdowns, operator unavailability, or concurrent resource conflicts—has not yet been incorporated. Future work will focus on integrating stochastic modeling and scenario testing to evaluate the system’s robustness and its ability to adapt dynamically under higher levels of uncertainty.

Author Contributions

Conceptualization, L.P. and I.A.; methodology, M.K. and P.G.; software, L.P.; validation, I.A., L.P. and Š.M.; formal analysis, I.A.; investigation, M.M. and L.M.; resources, M.M.; data curation, L.P.; writing—review and editing, L.P. and M.M.; visualization, I.A., Š.M. and L.M.; supervision, P.G.; project administration, P.G.; funding acquisition, P.G. All authors have read and agreed to the published version of the manuscript.

Funding

This research was funded by the Slovak Research and Development Agency, grant number APVV-21-0308, grant agency VEGA under contract no. 1/0150/24 and grant agency KEGA under contract no. 017ŽU-4/2025.

Institutional Review Board Statement

Not applicable.

Informed Consent Statement

Not applicable.

Data Availability Statement

The data presented in this study are available on request from the corresponding author. Due to company privacy, the full data are not publicly available.

Acknowledgments

This work was supported by the Slovak Research and Development Agency under contract no. APVV-21-0308. This article was created with the support of the VEGA project: VEGA 1/0150/24. This work was also supported by the KEGA agency under contract no. 017ŽU-4/2025.

Conflicts of Interest

The authors declare no conflicts of interest.

References

  1. Macchi, M.; Ragazzini, L.; Negri, E. A conceptual framework for Digital Twins in production scheduling and control. IFAC Pap. 2023, 56, 5661–5666. [Google Scholar] [CrossRef]
  2. Fang, Y.; Peng, C.; Lou, P.; Zhou, Z.; Hu, J.; Yan, J. Digital-Twin-based job shop scheduling toward smart manufacturing. IEEE Trans. Ind. Inform. 2019, 15, 6425–6435. [Google Scholar] [CrossRef]
  3. Xu, X.; Xu, L.D.; Li, L. Industry 4.0: State of the art and future trends. Int. J. Prod. Res. 2018, 56, 2941–2962. [Google Scholar] [CrossRef]
  4. Zhang, Y.; Ren, S.; Liu, Y.; Si, S. A big data analytics architecture for cleaner manufacturing and maintenance processes of complex products. J. Clean. Prod. 2017, 142, 626–641. [Google Scholar] [CrossRef]
  5. Liu, S.X. Innovation Design: Made in China 2025. Des. Manag. Rev. 2016, 27, 52–58. [Google Scholar] [CrossRef]
  6. Lee, J.; Bagheri, B.; Kao, H.A. A Cyber-Physical Systems architecture for Industry 4.0-based manufacturing systems. Manuf. Lett. 2015, 3, 18–23. [Google Scholar] [CrossRef]
  7. Monostori, L. Cyber-physical production systems: Roots, expectations and R&D challenges. Procedia CIRP 2014, 17, 9–13. [Google Scholar] [CrossRef]
  8. Jazdi, N. Cyber physical systems in the context of Industry 4.0. In Proceedings of the 2014 IEEE International Conference on Automation, Quality and Testing, Robotics, IEEE International Conference on Automation, Quality and Testing, Robotics, Cluj-Napoca, Romania, 22–24 May 2014; pp. 1–4. [Google Scholar] [CrossRef]
  9. Mosterman, P.J.; Zander, J. Industry 4.0 as a Cyber-Physical System study. Softw. Syst. Model. 2016, 15, 17–29. [Google Scholar] [CrossRef]
  10. Kritzinger, W.; Karner, M.; Traar, G.; Henjes, J.; Sihn, W. Digital Twin in manufacturing: A categorical literature review and classification. In Proceedings of the IFAC-PapersOnLine, 16th IFAC Symposium on Information Control Problems in Manufacturing INCOM 2018, Bergamo, Italy, 11–13 July 2018; Volume 51, pp. 1016–1022. [Google Scholar] [CrossRef]
  11. Koren, Y.; Shpitalni, M. Design of reconfigurable manufacturing systems. J. Manuf. Syst. 2010, 29, 130–141. [Google Scholar] [CrossRef]
  12. Ivanov, D.; Dolgui, A.; Sokolov, B.; Ivanova, M. Literature review on disruption recovery in the supply chain. Int. J. Prod. Res. 2017, 54, 6158–6174. [Google Scholar] [CrossRef]
  13. Ghaleb, M.; Zolfagharinia, H.; Taghipour, S. Real-time production scheduling in the Industr-4-0 context: Addressing uncertainties in job arrivals and machine breakdowns. Comput. Oper. Res. 2020, 123, 105031. [Google Scholar] [CrossRef]
  14. Yin, Y.; Stecke, K.E.; Li, D. The evolution of production systems from Industry 2.0 through Industry 4.0. Int. J. Prod. Res. 2018, 56, 848–861. [Google Scholar] [CrossRef]
  15. Zhong, R.Y.; Xu, X.; Klotz, E.; Newman, S.T. Intelligent manufacturing in the context of Industry 4.0: A review. Engineering 2010, 3, 616–630. [Google Scholar] [CrossRef]
  16. Krajčovič, M.; Antoniuk, I.; Papánek, L.; Furmann, R.; Binasova, V.; Bastiuchenko, V. Procedure of applying the genetic algorithm for the creation of a production layout. MM Sci. J. 2022, 2022, 6147–6155. [Google Scholar] [CrossRef]
  17. Antoniuk, I. Short-Term Simulation-Assisted Planning in Smart Manufacturing. Ph.D. Thesis, University of Žilina, Žilina, Slovakia, 2022. [Google Scholar]
  18. Skokan, R. Designing Production Systems Using the Digital Twin Concept. Ph.D. Thesis, University of Žilina, Žilina, Slovakia, 2020. [Google Scholar]
  19. Antoniuk, I.; Papánek, L.; Bastiuchenko, V.; Krajčovič, M. Digital twin production scheduling based on simulation. In Proceedings of the InvEnt 2022. Invention for Enterprise: Scientific International Conference, Online, 28 November–2 December 2022; pp. 8–11, ISBN 978-80-970974-4-8. [Google Scholar]
  20. Dalzochio, J.; Kunst, R.; Pignaton, E.; Binotto, A.; Sanyal, S.; Favilla, J.; Barbosa, J. Machine learning and reasoning for predictive maintenance in Industry 4.0: Current status and challenges. Comput. Ind. 2020, 123, 103298. [Google Scholar] [CrossRef]
  21. Negri, E.; Fumagalli, L.; Macchi, M. A review of the roles of digital twin in CPS-based production systems. Procedia Manuf. 2017, 11, 939–948. [Google Scholar] [CrossRef]
  22. Rossit, D.A.; Tohmé, F.; Frutos, M. A data-driven scheduling to smart manufacturing. J. Ind. Inf. Integr. 2019, 15, 69–79. [Google Scholar] [CrossRef]
  23. Snyman, S. Design and Development of a Real-Time Scheduling System in a Sensorised Job Shop Using Cloud-Based Simulation with Mobile Device Access. Ph.D. Thesis, The Faculty of Engineering, Stellenbosch University, Stellenbosch, South Africa, 2019. [Google Scholar]
  24. Pekarčíková, M.; Trebuňa, P.; Kliment, M.; Edl, M.; Rosocha, L. Transformation the logistics to digital logistics: Theoretical approach. Acta Logist. 2020, 7, 217–223. [Google Scholar] [CrossRef]
  25. Trebuna, P.; Pekarcikova, M.; Dic, M. Comparing modern manufacturing tools and their effect on zero-defect manufacturing strategies. Appl. Sci. 2022, 12, 11487. [Google Scholar] [CrossRef]
  26. Lim, K.Y.H.; Yosal, T.S.; Chen, C.-H.; Zheng, P.; Wang, L.; Xu, X. Graph-enabled cognitive digital twins for causal inference in maintenance processes. Int. J. Prod. Res. 2024, 62, 4717–4734. [Google Scholar] [CrossRef]
  27. Fang, W.; Zhang, H.; Qian, W.; Guo, Y.; Li, S.; Liu, Z.; Liu, C.; Hong, D. An adaptive job shop scheduling mechanism for disturbances by running reinforcement learning in digital twin environment. J. Comput. Inf. Sci. Eng. 2023, 23, 4062349. [Google Scholar] [CrossRef]
  28. Zahno, S.; Corre, J.; Petrovic, D.; Mottiez, G.; Fracheboud, L.; Amand, A.; Devènes, S.; Maître, G.; Carrino, F. Dynamic project planning with digital twin. Front. Manuf. Technol. 2023, 3, 1009633. [Google Scholar] [CrossRef]
  29. Ouahabi, N.; Chebak, A.; Kamach, K.; Laayati, O.; Zegrari, M. Leveraging Digital Twin into Dynamic Production Scheduling: A Review. Robot. Comput.-Integr. Manuf. 2024, 89, 102778. [Google Scholar] [CrossRef]
  30. Zhuang, C.; Miao, T.; Liu, J.; Xiong, H. The connotation of digital twin, and the construction and application method of shop-floor digital twin. Robot. Comput.-Integr. Manuf 2021, 68, 102075. [Google Scholar]
  31. Eunike, A.; Wang, K.-J.; Chiu, J.; Hsu, Y. Real-Time Resilient Scheduling by Digital Twin Technology in a Flow-Shop Manufacturing System. Procedia CIRP 2022, 107, 668–674. [Google Scholar] [CrossRef]
  32. Sit, S.K.H.; Lee, C.K.M. Design of a Digital Twin in Low-Volume, High-Mix Job Allocation and Scheduling for Achieving Mass Personalization. Systems 2023, 11, 454. [Google Scholar] [CrossRef]
  33. Sewio Networks. Available online: https://www.sewio.net/rtls-in-industry/ (accessed on 20 January 2025).
  34. Asseco-CEIT. Available online: https://www.asseco-ceit.com/sk/pripadove-studie/digitalne-dvojca-pre-neustale-zlepsovanie-vyroby/ (accessed on 20 January 2025).
  35. What Is RTLS?|An Overview of Real-Time Locating Systems|Zebra. Zebra Technologies. Available online: https://www.zebra.com/content/zebra1/us/en/resource-library/faq/what-is-rtls.html (accessed on 11 March 2025).
  36. Managing Cybersecurity in the Age of Digital Twins. Available online: https://www.isc2.org/Insights/2024/09/Cybersecurity-in-the-Age-of-Digital-Twins (accessed on 11 March 2025).
  37. The ROI of Digital Twin for Industrial Companies. Available online: https://www.ptc.com/en/blogs/corporate/roi-of-digital-twin-for-industrial-companies (accessed on 11 March 2025).
  38. Douglas, T. Economics of Digital Twins Costs, Benefits, and Economic Decision Making; NIST Advanced Manufacturing Series NIST AMS 100-61; National Institute of Standards and Technology: Gaithersburg, MD, USA, 2024. [Google Scholar] [CrossRef]
  39. Mendi, A.F. A Digital Twin Case Study on Automotive Production Line. Sensors 2022, 22, 6963. [Google Scholar] [CrossRef]
  40. Indoor Locating Is the Cornerstone of a Smart Factory. Sewio RTLS. Available online: https://www.sewio.net/customer-projects/marmon-foodservice-technologies/ (accessed on 20 March 2025).
  41. Kostak, J. Reduce Lead Time in Make-to-Order Production. Sewio RTLS. Available online: https://www.sewio.net/reduce-lead-time-in-make-to-order-production/ (accessed on 20 March 2025).
  42. Gao, Q.; Liu, J.; Li, H.; Zhuang, C.; Liu, Z. Digital Twin-Driven Dynamic Scheduling for the Assembly Workshop of Complex Products with Workers Allocation. Robot. Comput.-Integr. Manuf. 2024, 89, 102786. [Google Scholar] [CrossRef]
Figure 1. Modular structure of the production scheduling system.
Figure 1. Modular structure of the production scheduling system.
Applsci 15 03637 g001
Figure 2. Method of online data collection from the production system [16,33].
Figure 2. Method of online data collection from the production system [16,33].
Applsci 15 03637 g002
Figure 3. Order prioritization flowchart.
Figure 3. Order prioritization flowchart.
Applsci 15 03637 g003
Figure 4. Communication under the proposed system.
Figure 4. Communication under the proposed system.
Applsci 15 03637 g004
Figure 5. Demonstration of the system in practice [34].
Figure 5. Demonstration of the system in practice [34].
Applsci 15 03637 g005
Figure 6. Simulation model environment.
Figure 6. Simulation model environment.
Applsci 15 03637 g006
Figure 7. Input data.
Figure 7. Input data.
Applsci 15 03637 g007
Figure 8. Connection of model and database.
Figure 8. Connection of model and database.
Applsci 15 03637 g008
Figure 9. Gantt chart of presented schedule.
Figure 9. Gantt chart of presented schedule.
Applsci 15 03637 g009
Figure 10. AGV and workplace utilization during a schedule.
Figure 10. AGV and workplace utilization during a schedule.
Applsci 15 03637 g010
Figure 11. Other statistics of the presented schedule.
Figure 11. Other statistics of the presented schedule.
Applsci 15 03637 g011
Table 1. Different coefficient setups.
Table 1. Different coefficient setups.
Variantk_CR0k_P0k_S0k_pkk_odk_nok_zok_nodMakespan (hh:mm:ss)Delayed Orders (pcs)Notes
A10.20.250.30.10.170.708:34:013Balanced setup
B20.200.40.150.50.108:18:021CR-focused
C0.51.5110.150.10.2508:35:345Focuses on longest execution time
D10.50.50.450.150.751.508:43:024With sales-assigned priority
E0000000009:15:008No prioritization (control)
Table 2. Final variants of schedules and their evaluation.
Table 2. Final variants of schedules and their evaluation.
Experiment/
Indicator
Original Plan
Creation
Simulation-Based Planning
Exp. 1Exp. 2Exp. 3Exp. 4
CR, Bottom to TopCR, Top to
Bottom
FIFO, Top to BottomFIFO, Bottom to Top
Start of production [hh:mm:ss]5:45:005:45:005:45:005:45:005:45:00
End of production [hh:mm:ss]15:45:0014:08:0014:09:0014:03:0014:04:00
Time remaining until end of shift
[hh:mm:ss]
01:37:001:36:001:42:001:41:00
Makespan
[hh:mm:ss]
10:00:008:23:008:24:008:18:008:19:00
Produced pcs223223223223223
Is the schedule acceptable?YesYesYesYesYes
Savings [EUR]026,46426,45026,53326,519
Disclaimer/Publisher’s Note: The statements, opinions and data contained in all publications are solely those of the individual author(s) and contributor(s) and not of MDPI and/or the editor(s). MDPI and/or the editor(s) disclaim responsibility for any injury to people or property resulting from any ideas, methods, instructions or products referred to in the content.

Share and Cite

MDPI and ACS Style

Grznár, P.; Papánek, L.; Marčan, M.; Krajčovič, M.; Antoniuk, I.; Mozol, Š.; Mozolová, L. Enhancing Production Efficiency Through Digital Twin Simulation Scheduling. Appl. Sci. 2025, 15, 3637. https://doi.org/10.3390/app15073637

AMA Style

Grznár P, Papánek L, Marčan M, Krajčovič M, Antoniuk I, Mozol Š, Mozolová L. Enhancing Production Efficiency Through Digital Twin Simulation Scheduling. Applied Sciences. 2025; 15(7):3637. https://doi.org/10.3390/app15073637

Chicago/Turabian Style

Grznár, Patrik, Ladislav Papánek, Milan Marčan, Martin Krajčovič, Ivan Antoniuk, Štefan Mozol, and Lucia Mozolová. 2025. "Enhancing Production Efficiency Through Digital Twin Simulation Scheduling" Applied Sciences 15, no. 7: 3637. https://doi.org/10.3390/app15073637

APA Style

Grznár, P., Papánek, L., Marčan, M., Krajčovič, M., Antoniuk, I., Mozol, Š., & Mozolová, L. (2025). Enhancing Production Efficiency Through Digital Twin Simulation Scheduling. Applied Sciences, 15(7), 3637. https://doi.org/10.3390/app15073637

Note that from the first issue of 2016, this journal uses article numbers instead of page numbers. See further details here.

Article Metrics

Back to TopTop