BrIM and Digital Twin Integration for Structural Health Monitoring and Analysis of the Villena Rey Bridge via Laser Scanning
Abstract
1. Introduction
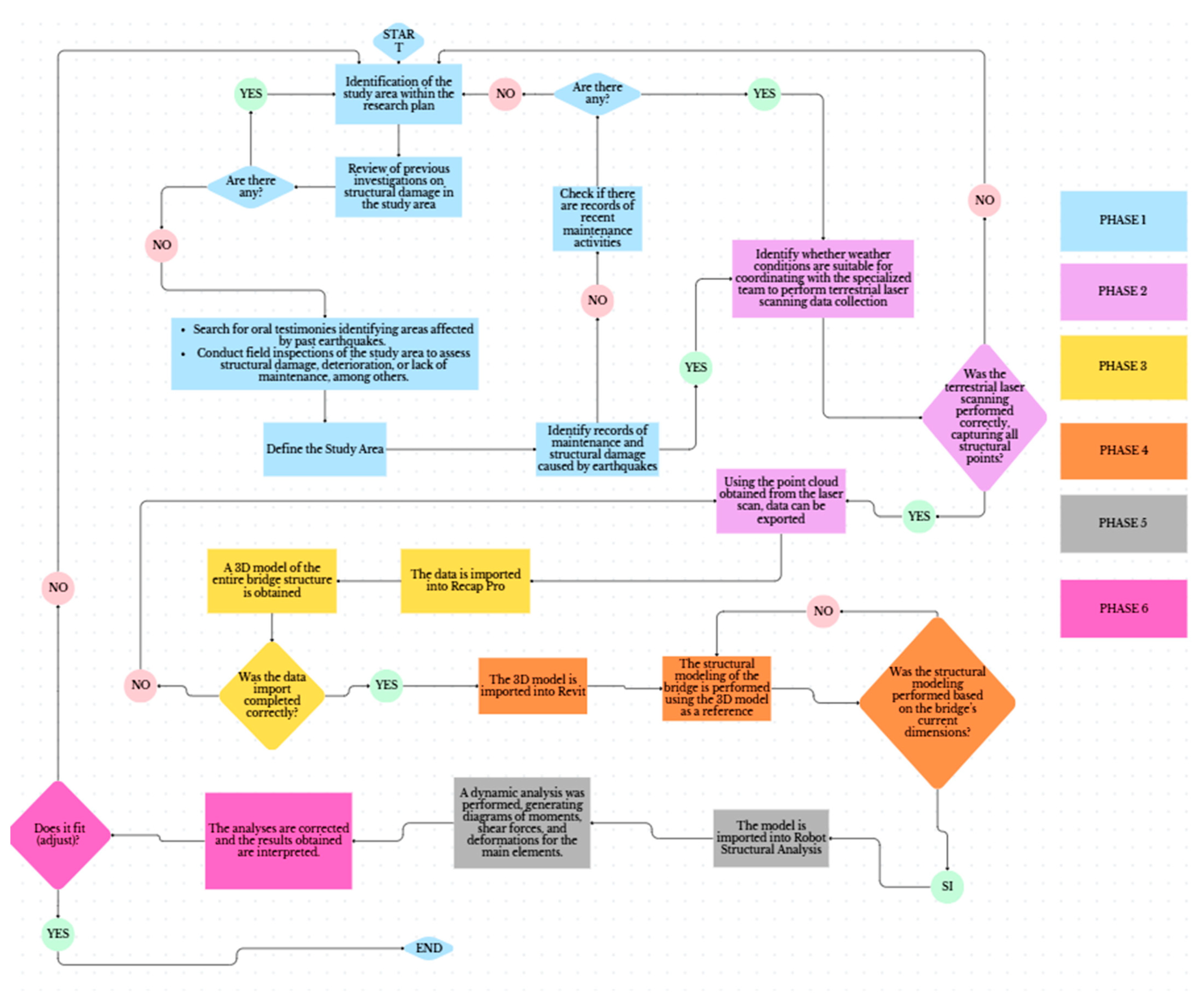
2. Methodology
Integration of Bridge Information Modeling (BrIM) into the Digital Twinl
3. Case Study
3.1. Location and Structure
3.2. Data Collection
3.3. Priority Condition Index (PRCI)
3.4. Bridge Condition Assessment
| CI | Descriptions |
|---|---|
| 1 | The item shows no deterioration. Its condition as new or any defects do not have significant structural or functional effects. |
| 2 | Minor defects and early signs of deterioration without reduced functionality of the element. |
| 3 | Moderate defects and deterioration with some loss of expected functionality. |
| 4 | Serious defects with significant loss of functionality or an element on the verge of failure. |
3.5. Importance Factor (IF)
3.6. Material Vulnerability (MV)
3.7. Causal Factors (CF)
- The initial inspection involves data collection after the bridge’s construction.
- The routine inspection focuses on general visual observations to detect potential failures. For deeper studies, detailed inspections are conducted, supported by non-destructive testing.
- For deeper studies, detailed inspections are conducted, supported by non-destructive testing.
4. Software Robot Structural Analysis Professional
4.1. Geometric Modeling and Material Definition for the Villena Rey Bridge
4.2. Reconstruction in Robot
4.3. Section and Material Definition
- Reinforced concrete C25/30, with modulus of elasticity E ≈ 25,000 MPa and density ρ ≈ 2500 kg/m3, for all concrete elements.
- Grade 60 reinforcing steel, with E ≈ 200,000 MPa and yield strength fy ≈ 420 MPa, for the reinforcement.
- The main arch adopts a rectangular section of 0.80 × 1.20 m.
- The deck is modeled as a box girder with flange thickness of 0.25 m and web thickness of 0.40 m.
- The foundations are represented by Ø 1.00 m piles and 2 × 2 m blocks.
4.4. Permanent and Variable Loads
- Self-weight is automatically calculated based on the material density and assigned sections.
- Traffic overload is introduced according to Peruvian Standard E.030 [27], with 10 kN/m2 for vehicular circulation and 5 kN/m2 for pedestrian areas.
- Wind action is modeled as a uniform lateral pressure of 0.50 kN/m2, applied perpendicular to the bridge’s main axis.
4.5. Seismic Load
4.6. Modal Analysis
- The first mode, dominated by arch flexion, typically yields a period T1 ≈ 0.30 s (≈3.3 Hz)
- The second mode, associated with deck shear, presents T2 ≈ 0.18 s (≈5.6 Hz).
5. Results
5.1. Priority Classification Based on PRCI
5.2. Visual Report on the Condition of the Bridge
6. Procedure for Structural Analysis in Robot Structural Analysis
6.1. Linking the Revit Model to Robot Structural Analysis Professional
6.2. Assignment of Structural Loads: Dynamic and Static
6.2.1. Nominal Value (pL)
6.2.2. Dynamic Impact Factor (IM)
6.2.3. Lane Load for Analysis
6.3. Axle Configuration: 2 Axles
6.3.1. Dynamic Impact Factor (AASHTO LRFD C3.6.2.1-1)
6.3.2. Pedestrian Movement
6.4. Wind Load
6.5. Seismic Loads
6.6. Dead Loads
7. Limitations
8. Conclusions
Author Contributions
Funding
Informed Consent Statement
Data Availability Statement
Acknowledgments
Conflicts of Interest
References
- Zhou, Y.; Zhu, J.; Zhao, L.; Hu, G.; Xin, J.; Zhang, H.; Yang, J. High-Precision Monitoring Method for Bridge Deformation Measurement and Error Analysis Based on Terrestrial Laser Scanning. Remote Sens. 2024, 16, 2263. [Google Scholar] [CrossRef]
- Scianna, A.; Gaglio, G.F.; La Guardia, M. Structure Monitoring with BIM and IoT: The Case Study of a Bridge Beam Model. ISPRS Int. J. Geo-Inf. 2022, 11, 173. [Google Scholar] [CrossRef]
- Shim, C.-S.; Dang, N.-S.; Lon, S.; Jeon, C.-H. Desarrollo de un sistema de mantenimiento de puentes Sistema para puentes de hormigón preesforzado mediante un modelo de gemelo digital, 3.D. Struct. Infrastruct. Eng. 2019, 15, 1319–1332. [Google Scholar] [CrossRef]
- Javidan, M.M.; Kim, J. Método basado en difusos para un rendimiento sísmico eficiente Evaluación de estructuras con incertidumbre. Infraestructura Civil Asistida por Computación. Ingeniería 2022, 37, 781–802. [Google Scholar] [CrossRef]
- Mohammadi, M.; Rashidi, M.; Mousavi, V.; Yu, Y.; Samali, B. Application of TLS Method in Digitization of Bridge Infrastructures: A Path to BrIM Development. Remote Sens. 2022, 14, 1148. [Google Scholar] [CrossRef]
- Chi-Ho, J.; Nguyen, D.C.; Roh, G.; Shim, C. Development of BrIM-Based Bridge Maintenance System for Existing Bridges. Buildings 2023, 13, 2332. [Google Scholar]
- Mohamed, A.G.; Khaled, A.; Abotaleb, I.S. A Bridge Information Modeling (BrIM) Framework for Inspection and Maintenance Intervention in Reinforced Concrete Bridges. Buildings 2023, 13, 2798. [Google Scholar] [CrossRef]
- Aguilar, G.; Rodríguez, B. Uso de la Metodología BIM y BrIM en el Desarrollo de Sistemas de Gestión de Puentes. 2024. Available online: https://webofscience.upc.elogim.com/wos/woscc/full-record/WOS:001120774900001 (accessed on 15 July 2025).
- Aguilar, G.; Rodríguez, B.; Trejos, V. Programas de Cómputo Comerciales Disponibles Para BIM y BrIM. 2024. Available online: https://www.lanamme.ucr.ac.cr/repositorio/handle/50625112500/2756 (accessed on 13 June 2025).
- Ambroziak, A.; Malinowski, M. A 95-year-old concrete arch bridge: From materials characterization to structural analysis. Materials 2021, 14, 1744. [Google Scholar] [CrossRef]
- Boretti, V.; Sardone, L.; Bohórquez Graterón, L.A.; Masera, D.; Marano, G.C.; Domaneschi, M. Algorithm-Aided Design for Composite Bridges. Buildings 2023, 13, 865. [Google Scholar] [CrossRef]
- de Diego, F.C.; Hindi, R.; Lozano Galant, J.A. Application of Augmented Reality Tools to Bridge Models Elaborated with BIM. Hormigón Y Acero 2022, 73, 81–88. [Google Scholar] [CrossRef]
- Fu, T.; Liu, Y.; Zhu, Z. Research on Bridge Structure Reliability Evaluation due to Vessels Collision Based on a Statistical Moment Method. Adv. Mater. Sci. Eng. 2021, 2021, 5620173. [Google Scholar] [CrossRef]
- Qin, G.; Zhou, Y.; Hu, K.; Han, D.; Ying, C. Automated Reconstruction of Parametric BIM for Bridge Based on Terrestrial Laser Scanning Data. Adv. Civ. Eng. 2021, 2021, 8899323. [Google Scholar] [CrossRef]
- Saback, V.; Popescu, C.; Blanksvärd, T.; Täljsten, B. Asset Management of Existing Concrete Bridges Using Digital Twins and BIM: A State-of-the-Art Literature Review. Nord. Concr. Res. 2022, 66, 91–111. [Google Scholar] [CrossRef]
- Vital, W.; Silva, R.; de Morais, M.V.G.; Emidio Sobrinho, B.; Pereira, R.; Evangelista, F. Application of bridge information modeling using laser scanning for static and dynamic analysis with concrete damage plasticity. Alex. Eng. J. 2023, 79, 608–628. [Google Scholar] [CrossRef]
- Fawad, M.; Salamak, M.; Chen, Q.; Uscilowski, M.; Koris, K.; Jasinski, M.; Lazinski, P.; Piotrowski, D. Development of immersive bridge digital twin platform to facilitate bridge damage assessment and asset model updates. Comput. Ind. 2025, 164, 104189. [Google Scholar] [CrossRef]
- Heng, J.; Dong, Y.; Lai, L.; Zhou, Z.; Frangopol, D.M. Digital twins-boosted intelligent maintenance of ageing bridge hangers exposed to coupled corrosion–fatigue deterioration. Autom. Constr. 2024, 167, 105697. [Google Scholar] [CrossRef]
- Song, H.; Yang, G.; Li, H.; Zhang, T.; Jiang, A. Digital twin enhanced BIM to shape full life cycle digital transformation for bridge engineering. Autom. Constr. 2023, 147, 104736. [Google Scholar] [CrossRef]
- Huang, Z.; Yin, X.; Liu, Y.; Liu, Y. Damage identification of truss bridges based on feature transferable digital twins. Meas. J. Int. Meas. Confed. 2024, 233, 114735. [Google Scholar] [CrossRef]
- Mousavi, V.; Rashidi, M.; Mohammadi, M.; Samali, B. Evolution of Digital Twin Frameworks in Bridge Management: Review and Future Directions. Remote Sens. 2024, 16, 1887. [Google Scholar] [CrossRef]
- Shu, J.; Zeng, Z.; Li, W.; Zhou, S.; Zhang, C.; Xu, C.; Zhang, H. Automatic geometric digital twin of box girder bridge using a laser-scanned point cloud. Autom. Constr. 2024, 168, 105781. [Google Scholar] [CrossRef]
- Zhu, J.; Luo, N.; Guo, Z.; Lai, J.; Zuo, L.; Zhang, C.; Guo, Y.; Hu, Y. Feature-constrained automatic geometric deformation analysis method of bridge models toward digital twin. Int. J. Digit. Earth 2024, 17, 2312219. [Google Scholar] [CrossRef]
- Hagen, A.; Andersen, T.M. Asset management, condition monitoring and Digital Twins: Damage detection and virtual inspection on a reinforced concrete bridge. Struct. Infrastruct. Eng. 2024, 20, 1242–1273. [Google Scholar] [CrossRef]
- Wei, J.; Chen, G.; Huang, J.; Shou, W.; Wang, J. Resource-constrained bridge maintenance optimization by harmonizing structural safety and maintenance duration. Eng. Struct. 2024, 308, 118024. [Google Scholar] [CrossRef]
- Yu, Y.; Rashidi, M.; Samali, B.; Mohammadi, M.; y Nguyen, A. Basado en visión por computadora Clasificación de grietas en puentes de hormigón mediante técnicas de aprendizaje automático. In Proceedings of the 10ª Conferencia Internacional sobre Monitoreo de la Salud Estructural de Infraestructuras Inteligentes, SHMII 10, Oporto, Portugal, 30 June–2 July 2021; Clasificación basada en visión artificial de grietas en puentes de hormigón mediante técnicas de aprendizaje automático. Universidad de Western Sydney: Sydney, Australia, 2021. [Google Scholar]
- Ministry of Housing, Construction and Sanitation. Technical Standard E.030: Earthquake-Resistant Design. National Building Regulations. National Training Service for the Construction Industry—SENCICO. 2020. Available online: https://www.gob.pe/sencico (accessed on 15 July 2025).







| SI | Structural Elements of the Bridge |
|---|---|
| 1 | Other elements; including, among others, barriers, curbs, sidewalks, and joint elements. |
| 2 | tertiary; including, among others, foundations, abutments, and retaining wall elements. |
| 3 | secondary; including, among others, cover, supports, and cables Primary elements. |
| 4 | including, among others, beams, main beams, pillars, and pylons. |
| Elements | Structural Function | Observations |
|---|---|---|
| Main arch | Distributes primary loads and supports the deck. | Key structural design of the bridge. Efficiently distributes forces. Evaluated based on deformation and wear. |
| Main beams | Support the deck’s load and transfer it to the bearings or supports | Evaluated for deformation and wear. |
| Deck | Support vehicle and pedestrian loads. | Analyzed for structural deviations. |
| Wearing slabs | Surface layer of the deck | Not detailed but typically present in urban bridges. |
| Elastomeric bearings | Transfer the load to the substructure and allow movements. | Evaluated as a critical part of maintenance |
| Columns/pylons | Transfer the load from the superstructure to the foundation. | Mentioned as primary elements. |
| Abutments | Embankment retention and connection with the ground. | Classified as tertiary elements |
| Foundations | Final support for loads toward the ground | Not specified whether they are superficial or deep |
| Expansion joints | Allow movement due to temperature, load, or seismic activity. | Considered as part of “other elements”. |
| Railings/barriers | Pedestrian and vehicular safety | Installed in 2004 for suicide prevention. |
| Curbs and sidewalks | Roadway separation and pedestrian passage | Mentioned as minor elements |
| Security | Security | Maintenance Cost | Traffic Impact | |
|---|---|---|---|---|
| Security | 1 | 3 | 5 | 7 |
| Durability | 1/3 | 1 | 3 | 5 |
| Maintenance cost | 1/5 | 1/3 | 1 | 3 |
| Traffic impact | 1/7 | 1/5 | 1/3 | 1 |
| Criteria | Weight (%) | SBGI | BELA | ||||||
|---|---|---|---|---|---|---|---|---|---|
| Regular Maintenance | Minor Rehabilitation | Major Rehabilitation | Replacement | Regular Maintenance | Minor Rehabilitation | Major Rehabilitation | Replacement | ||
| Structural safety | 35 | 70 | 80 | 90 | 95 | 65 | 75 | 85 | 90 |
| Estimated cost | 25 | 85 | 75 | 65 | 50 | 90 | 80 | 70 | 55 |
| Impact on traffic | 20 | 80 | 75 | 65 | 40 | 85 | 80 | 70 | 45 |
| Duration of the intervention | 20 | 90 | 80 | 70 | 50 | 88 | 82 | 73 | 55 |
Disclaimer/Publisher’s Note: The statements, opinions and data contained in all publications are solely those of the individual author(s) and contributor(s) and not of MDPI and/or the editor(s). MDPI and/or the editor(s) disclaim responsibility for any injury to people or property resulting from any ideas, methods, instructions or products referred to in the content. |
© 2025 by the authors. Licensee MDPI, Basel, Switzerland. This article is an open access article distributed under the terms and conditions of the Creative Commons Attribution (CC BY) license (https://creativecommons.org/licenses/by/4.0/).
Share and Cite
Salcedo Cerquin, R.F.; Alarcon, M.; Delgadillo, R.M. BrIM and Digital Twin Integration for Structural Health Monitoring and Analysis of the Villena Rey Bridge via Laser Scanning. Appl. Sci. 2025, 15, 11741. https://doi.org/10.3390/app152111741
Salcedo Cerquin RF, Alarcon M, Delgadillo RM. BrIM and Digital Twin Integration for Structural Health Monitoring and Analysis of the Villena Rey Bridge via Laser Scanning. Applied Sciences. 2025; 15(21):11741. https://doi.org/10.3390/app152111741
Chicago/Turabian StyleSalcedo Cerquin, Rodrigo Fabian, Mijael Alarcon, and Rick M. Delgadillo. 2025. "BrIM and Digital Twin Integration for Structural Health Monitoring and Analysis of the Villena Rey Bridge via Laser Scanning" Applied Sciences 15, no. 21: 11741. https://doi.org/10.3390/app152111741
APA StyleSalcedo Cerquin, R. F., Alarcon, M., & Delgadillo, R. M. (2025). BrIM and Digital Twin Integration for Structural Health Monitoring and Analysis of the Villena Rey Bridge via Laser Scanning. Applied Sciences, 15(21), 11741. https://doi.org/10.3390/app152111741

