Artificial Intelligence-Assisted Determination of Suitable Age Values for Children’s Books
Abstract
1. Introduction
2. Background
2.1. Internal and External Criteria for Books
2.2. Identified Problems and Problem Areas Highlighted in the Literature
- Pre-school
- 6–12 Years
- 12+ Years.
- Pre-School 6 Months–5 Years,
- School Age 6–10 Years,
- Youth 10+ Years.
- 0–3 Years,
- 4–5 Years,
- 6–7 Years,
- Children’s Primary School,
- Youth Secondary School,
- Youth High School.
3. Related Work
3.1. Summary of Differences and Contributions
- Focusing on continuous age prediction rather than discrete level classification,
- Ensuring leakage-safe repeated 5 × 5 cross-validation with out-of-fold confidence intervals,
- Integrating few-shot LLM prompting and a convex Random Forest + LLM blend optimized via bootstrap OOB, and
- Including a rule-based Atesşman baseline for fair comparison.
3.1.1. Methodological Rationale (Advanced Models in Data-Centric Settings)
3.1.2. Methodological Background on Advanced Model Contrasts
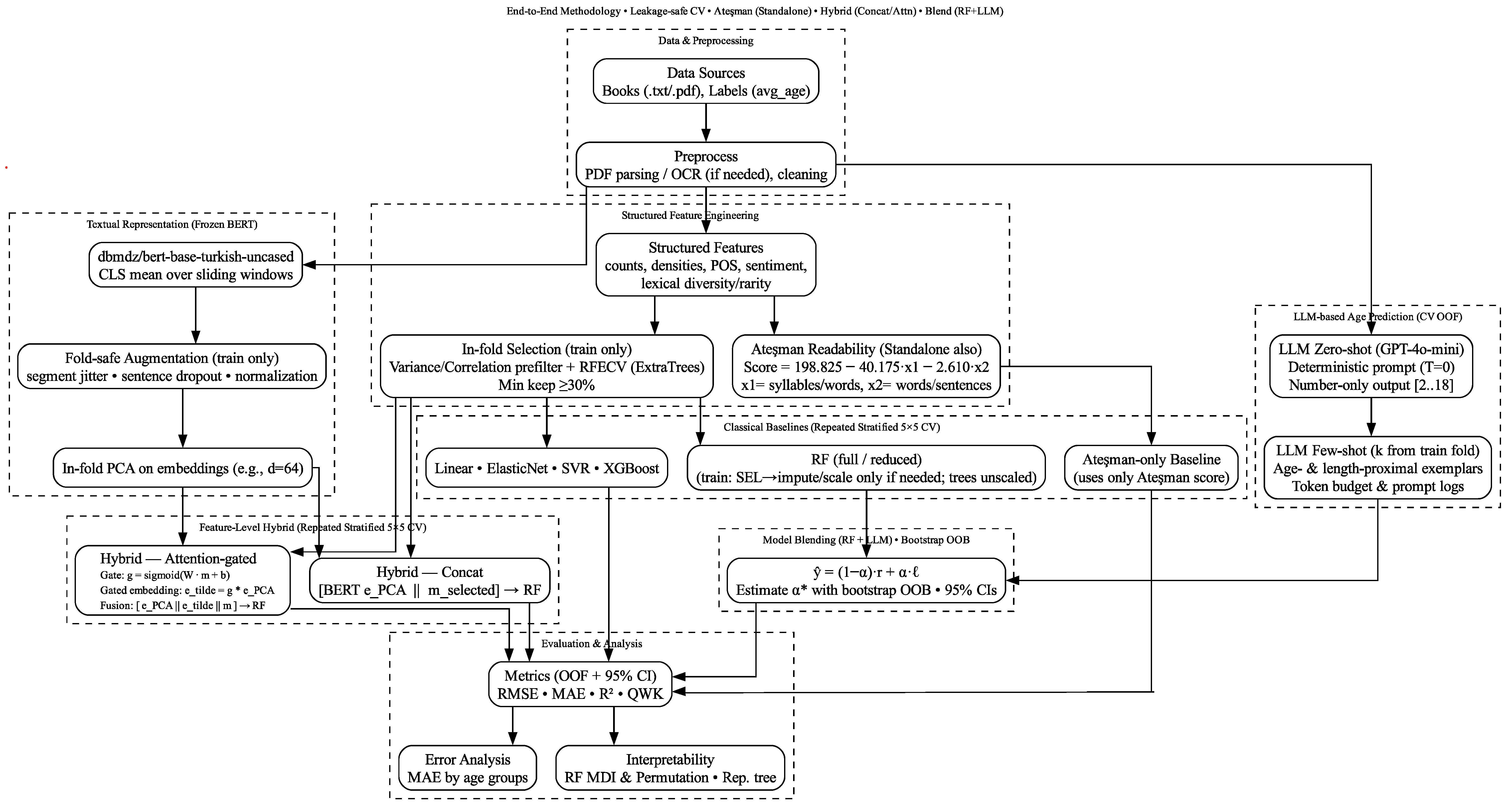
4. Methodology
- Step 1: Determining the attributes to be used in the age grading of children’s books.
- Step 2: Development of feature-extraction software and creation of datasets for artificial intelligence models.
- Step 3: Development of artificial intelligence models to determine SAV (Suitable Age Value) metrics for children’s books.
4.1. Determining the Attributes to Be Used in the Age Grading of Children’s Books
4.2. Feature Extraction and Dataset Construction
4.3. Developing Machine Learning Models
4.3.1. Evaluation Protocol and Preprocessing
4.3.2. Model Families and Hyperparameters
4.3.3. Two-Stage Feature Selection (CV-Internal)
4.4. LLM-Based Age Prediction
4.4.1. Input Preparation and Token Budgeting
4.4.2. Prompting
4.4.3. Exemplar Selection (Few-Shot)
4.4.4. Decoding and Post-Processing
4.4.5. Cross-Validation Protocol
4.4.6. Evaluation Metrics
- RMSE (root mean squared error):which penalizes large errors more heavily; lower is better.
- MAE (mean absolute error):directly interpretable in “years of age”; lower is better.
- (coefficient of determination):measuring explained variance (can be negative); higher is better.
- QWK (quadratic weighted kappa): agreement on integer-rounded predictions vs. integer labels, weighting disagreements quadratically across the [2, 18] scale; higher is better.
4.5. Model Blending
4.5.1. Diagnostic -Sweep
4.5.2. Selection-Free Performance via Bootstrap Out-of-Bag (OOB) Sampling
- 1.
- Sample n indices with replacement to form an in-bag set; the complement forms the OOB set.
- 2.
- Fit the blending weight on the in-bag set by minimizing mean squared error (MSE). The closed-form solution iswhere y are the ground-truth labels and projects to . A small denominator triggers a fallback (e.g., ) to ensure stability.
- 3.
- Evaluate the blended predictor on the OOB set and record all metrics (QWK is computed on rounded, clipped ages in to respect the label space.).
4.6. Feature-Level Hybrid Modeling
4.6.1. Book Embeddings
4.6.2. Fold-Safe Dimensionality Reduction (Text)
4.6.3. Fold-Safe Selection (Metadata)
4.6.4. Data Augmentation
4.6.5. Hybrid Head
4.6.6. Hybrid—Concat, Augmented, Repeated CV (5 × 5)
4.6.7. Hybrid—Attention-Gated, Augmented, Repeated CV (5 × 5)
4.6.8. Protocol and Metrics
4.7. Rule-Based Readability Baseline (Ateşman)
4.7.1. Fold-Safe Estimation
4.7.2. Protocol and Metrics
4.7.3. Interpretation
5. Results
5.1. Zero-Shot and Few-Shot LLM Results
5.2. Model-Blending Results
5.2.1. Alpha Sweep (Diagnostic)
5.2.2. Selection-Free Performance (Bootstrap OOB)
5.2.3. Blend Weight Stability
5.3. Feature-Level Hybrid Modeling Results
5.3.1. Aggregate Metrics
5.3.2. Interpretation
5.3.3. Comparison to Classical Baselines
5.4. Rule-Based Readability Baseline (Ateşman) Results
- RMSE [95% CI: , ]
- MAE [95% CI: , ]
- [95% CI: , ]
- QWK [95% CI: , ]
| Method | RMSE (95% CI) | MAE (95% CI) | (95% CI) | QWK (95% CI) |
|---|---|---|---|---|
| Ateşman → Age (linear) | [1.96, 2.83] | [1.73, 2.30] | [, 0.107] | [, 0.169] |
5.5. Important Features for Suitable Age Value (SAV)
5.5.1. Selection Frequency
5.5.2. Importance Rankings
5.6. Visualization and Interpretation of Decision Tree from a Random Forest Model
5.7. Error Analysis
- Random Forest (RF, full) trained on all 19 engineered features,
- LLM few-shot (GPT-4o-mini, k = 5 exemplars drawn from the train fold only), and
- RF (reduced) trained on the CV-internal two-stage feature subset (variance/correlation prefiltering + RFECV; median nine features, IQR 6–14).

5.8. Discussion and Interpretation
Cross-Lingual Applicability and Expected Performance
5.9. LLM vs. Machine Learning Models (OOF Under Repeated CV)
5.9.1. Setups
5.9.2. Headline Comparison
5.9.3. Error Profile by Age
5.9.4. Takeaway and Motivation for Blending
5.9.5. Limitations and Complex Dependencies
6. Conclusions
Author Contributions
Funding
Institutional Review Board Statement
Informed Consent Statement
Data Availability Statement
Conflicts of Interest
Abbreviations
| AI | Artificial Intelligence |
| ML | Machine Learning |
| LLM | Large Language Model |
| RF | Random Forest |
| RFECV | Recursive Feature Elimination with Cross-Validation |
| MDI | Mean Decrease in Impurity |
| MAE | Mean Absolute Error |
| MSE | Mean Squared Error |
| RMSE | Root Mean Squared Error |
| QWK | Quadratic Weighted Kappa |
| PCA | Principal Component Analysis |
| ET | ExtraTrees (Extremely Randomized Trees) |
| OOF | Out-of-Fold |
| OOB | Out-of-Bag (bootstrap validation) |
| SAV | Suitable Age Value |
| CV | Cross-Validation |
| BERT | Bidirectional Encoder Representations from Transformers |
| CLS | [CLS] token (classification embedding in BERT) |
| SARI | System output Against References and Input |
| FK | Flesch–Kincaid Grade Level |
References
- Britt, S.; Wilkins, J.; Davis, J.; Bowlin, A. The benefits of interactive read-alouds to address social-emotional learning in classrooms for young children. J. Character Educ. 2016, 12, 43–57. [Google Scholar]
- Dickinson, D.K.; Griffith, J.A.; Golinkoff, R.M.; Hirsh-Pasek, K. How reading books fosters language development around the world. Child Dev. Res. 2012, 2012, 602807. [Google Scholar] [CrossRef]
- Başbakanlık, T.C. Çocuk haklarına dair sözleşme. Resmi Gazete 1995, 44, 22184. [Google Scholar]
- Gürel, Z. Âkif’in eserlerinde çocuk, çocukluk ve eserlerinin çocuk edebiyatı açısından değerlendirilmesi. AKRA Kültür Sanat ve Edeb. Derg. 2016, 4, 185–209. [Google Scholar] [CrossRef][Green Version]
- Kara, C. Çocuk kitabı seçiminde resimlemelerle ilgili olarak ebeveynin dikkat etmesi gereken başlıca unsurlar. Batman Üniv. Yaşam Bilim. Derg. 2012, 1, 225–232. [Google Scholar][Green Version]
- Çiftçi, F. Çocuk edebiyatinda yaş gruplarına göre kitaplar ve özellikleri. Anemon Muş Alparslan Üniv. Sos. Bilim. Derg. 2013, 1, 125–137. [Google Scholar][Green Version]
- OpenAI, GPT-4o mini: Advancing Cost-Efficient Intelligence. Available online: https://openai.com/index/gpt-4o-mini-advancing-cost-efficient-intelligence/ (accessed on 21 August 2025).[Green Version]
- Turkish Statistical Institute. TUIK Library Statistics. Available online: https://data.tuik.gov.tr/Bulten/Index?p=Kutuphane-Istatistikleri-2023-53655 (accessed on 29 September 2024).[Green Version]
- Scarborough, H.S.; Dobrich, W. On the efficacy of reading to preschoolers. Dev. Rev. 1994, 14, 245–302. [Google Scholar] [CrossRef]
- Strouse, G.A.; Nyhout, A.; Ganea, P.A. The role of book features in young children’s transfer of information from picture books to real-world contexts. Front. Psychol. 2018, 9, 50. [Google Scholar] [CrossRef]
- Güleryüz, H. Yaratıcı Çocuk Edebiyatı; Pegem A. Yayınları: Ankara, Türkiye, 2002. [Google Scholar]
- Bayraktar, A. Value of children’s literature and students’ opinions regarding their favourite books. Int. J. Progress. Educ. 2021, 17, 341–357. [Google Scholar] [CrossRef]
- Demircan, C. TÜBİTAK çocuk kitaplığı dizisindeki kitapların dış yapısal ve iç yapısal olarak incelenmesi. Mersin Univ. Egit. Fak. Derg. 2006, 2, 12–27. [Google Scholar]
- Orhan, M.; Pilav, S. Tübitak çocuk kitaplarının çocuk edebiyatı yönünden incelenmesi. Nevşehir Hacı Bektaş Veli Üniversitesi SBE Dergisi 2021, 11, 371–390. [Google Scholar] [CrossRef]
- Kitapyurdu Online Bookstore. Çocuk Kitapları. Available online: https://www.kitapyurdu.com/index.php?route=product/category&path=2 (accessed on 29 September 2024).
- D&R Online Bookstore. Çocuk Kitapları. Available online: https://www.dr.com.tr/kategori/Kitap/Cocuk-ve-Genclik/grupno=00884 (accessed on 29 September 2024).
- BKM Online Bookstore. Çocuk Kitapları. Available online: https://www.bkmkitap.com/kitap/cocuk-kitaplari (accessed on 29 September 2024).
- Toronto Public Library. Children’s Books. Available online: https://www.torontopubliclibrary.ca/books-video-music/books/childrens-books/ (accessed on 29 September 2024).
- Amazon Website. Sketty and Meatball. Available online: https://www.amazon.ca/Sketty-Meatball-Sarah-Weeks/dp/0062431617 (accessed on 29 September 2024).
- Imperial, J.M.; Roxas, R.E.; Campos, E.M.; Oandasan, J.; Caraballo, R.; Sabdani, F.W.; Almaroi, A.R. Developing a machine learning-based grade level classifier for Filipino children’s literature. In Proceedings of the 2019 International Conference on Asian Language Processing (IALP), Shanghai, China, 15–17 November 2019; pp. 413–418. [Google Scholar]
- Chatzipanagiotidis, S.; Giagkou, M.; Meurers, D. Broad linguistic complexity analysis for Greek readability classification. In Proceedings of the 16th Workshop on Innovative Use of NLP for Building Educational Applications, Online, 20 April 2021; pp. 48–58. Available online: https://aclanthology.org/2021.bea-1.0/ (accessed on 29 September 2024).
- Hall, M.; Frank, E.; Holmes, G.; Pfahringer, B.; Reutemann, P.; Witten, I.H. The WEKA data mining software: An update. ACM SIGKDD Explor. Newsl. 2009, 11, 10–18. [Google Scholar] [CrossRef]
- Dalvean, M.; Enkhbayar, G. Assessing the readability of fiction: A corpus analysis and readability ranking of 200 English fiction texts. Linguist. Res. 2018, 35, 137–170. [Google Scholar] [CrossRef]
- Niksarli, A.; Gorgu, S.O.; Gencer, E. Identification of books that are suitable for middle school students using artificial neural networks. arXiv 2023, arXiv:2311.07591. [Google Scholar] [CrossRef]
- Singh, A.; Gandhala, S.P.; Alahmar, M.; Gaikwad, P.; Wable, U.; Yadav, A.; Agrawal, R. Towards context aware and age-based book recommendation system using machine learning for young readers. In Proceedings of the 2024 Fourth International Conference on Advances in Electrical, Computing, Communication and Sustainable Technologies (ICAECT), Bhilai, India, 11–12 January 2024; pp. 1–7. [Google Scholar] [CrossRef]
- Denning, J.; Pera, M.S.; Ng, Y.-K. A readability level prediction tool for K-12 books. J. Assoc. Inf. Sci. Technol. 2016, 67, 550–565. [Google Scholar] [CrossRef]
- Sato, S.; Matsuyoshi, S.; Kondoh, Y. Automatic assessment of Japanese text readability based on a textbook corpus. In Proceedings of the Sixth International Conference on Language Resources and Evaluation (LREC’08), Marrakesh, Morocco, 26 May–1 June 2008. [Google Scholar]
- Huang, B.; Dou, J.; Zhao, H. Reading bots: The implication of deep learning on guided reading. Front. Psychol. 2023, 14, 980523. [Google Scholar] [CrossRef]
- Maddela, M.; Alva-Manchego, F.; Xu, W. Controllable text simplification with explicit paraphrasing. arXiv 2020, arXiv:2010.11004. [Google Scholar]
- Naous, T.; Ryan, M.J.; Lavrouk, A.; Chandra, M.; Xu, W. ReadMe++: Benchmarking Multilingual Language Models for Multi-Domain Readability Assessment. In Proceedings of the 2024 Conference on Empirical Methods in Natural Language Processing, Miami, FL, USA, 12–16 November 2024. [Google Scholar] [CrossRef] [PubMed] [PubMed Central]
- Trokhymovych, M.; Sen, I.; Gerlach, M. An open multilingual system for scoring readability of wikipedia. arXiv 2024, arXiv:2406.01835. [Google Scholar] [CrossRef]
- Rooein, D.; Rottger, P.; Shaitarova, A.; Hovy, D. Beyond flesch-kincaid: Prompt-based metrics improve difficulty classification of educational texts. arXiv 2024, arXiv:2405.09482. [Google Scholar]
- Rahman, R.; Lecorvé, G.; Béchet, N. Age recommendation from texts and sentences for children. arXiv 2023, arXiv:2308.10586. [Google Scholar] [CrossRef]
- Zhang, L.; Lin, Y.; Yang, X.; Chen, T.; Cheng, X.; Cheng, W. From Sample Poverty to Rich Feature Learning: A New Metric Learning Method for Few-Shot Classification. IEEE Access 2024, 12, 124990–125002. [Google Scholar] [CrossRef]
- Shukla, P.K.; Veerasamy, B.D.; Alduaiji, N.; Addula, S.R.; Sharma, S.; Shukla, P.K. Encoder only attention-guided transformer framework for accurate and explainable social media fake profile detection. In Peer-to-Peer Networking and Applications; Springer: Berlin/Heidelberg, Germany, 2025; Volume 18. [Google Scholar]
- Grinsztajn, L.; Oyallon, E.; Varoquaux, G. Why do tree-based models still outperform deep learning on typical tabular data? Adv. Neural Inf. Process. Syst. 2022, 35, 507–520. [Google Scholar]
- Rana, P.S.; Modi, S.K.; Yadav, A.L.; Singla, S. Comparative analysis of tree-based models and deep learning architectures for tabular data: Performance disparities and underlying factors. In Proceedings of the 2023 International Conference on Advanced Computing & Communication Technologies (ICACCTech), Banur, India, 23–24 December 2023; IEEE: New York, NY, USA, 2023; pp. 224–231. [Google Scholar]
- Shmuel, A.; Glickman, O.; Lazebnik, T. A comprehensive benchmark of machine and deep learning models on structured data for regression and classification. Neurocomputing 2025, 655, 131337. [Google Scholar] [CrossRef]
- Wydmański, W.; Bulenok, O.; Śmieja, M. Hypertab: Hypernetwork approach for deep learning on small tabular datasets. In Proceedings of the 2023 IEEE 10th International Conference on Data Science and Advanced Analytics (DSAA), Thessaloniki, Greece, 9–13 October 2023; IEEE: New York, NY, USA; pp. 1–9. [Google Scholar]
- Bengani, V.; Singh, R. Hybrid Learning Systems: Integrating Traditional Machine Learning with Deep Learning Techniques. Available online: https://www.researchgate.net/profile/Vedika-Bengani/publication/380910904_Hybrid_Learning_Systems_Integrating_Traditional_Machine_Learning_With_Deep_Learning_Techniques/links/6655b31822a7f16b4f51f92b/Hybrid-Learning-Systems-Integrating-Traditional-Machine-Learning-With-Deep-Learning-Techniques.pdf (accessed on 21 August 2025).
- Demirtaş, A. Türk çocuk Yazını Eserlerinin iç ve dış yapıSal özellikleri; Mersin University: Mersin, Türkiye, 2015. [Google Scholar]
- Researchers. Feature Scheme. Available online: https://tinyurl.com/4yvb7e9n (accessed on 29 September 2024).
- Aksoy, A. DERLEMTR Open-Source Project. Available online: https://github.com/ahmetax/trstop/blob/master/dosyalar/derlemtr2016-10000.txt (accessed on 29 September 2024).
- Güyer, T.; Temur, T.; Solmaz, E. Bilgisayar destekli metin okunabilirliği analizi. Türk Eğitim Bilim. Derg. 2009, 7, 751–766. [Google Scholar]
- Ateşman, E. Türkçede okunabilirliğin ölçülmesi. Dil Derg. 1997, 58, 71–74. [Google Scholar]
- Honnibal, M.; Montani, I.; Van Landeghem, S.; Boyd, A. spaCy:Industrial-Strength Natural Language Processing in Python. Available online: https://spacy.io/ (accessed on 29 September 2024).
- Altinok, D. A Diverse Set of Freely Available Linguistic Resources for Turkish. In Proceedings of the 61st Annual Meeting of the Association for Computational Linguistics (Volume 1: Long Papers), Toronto, ON, Canada, 10–12 July 2023; Association for Computational Linguistics: Stroudsburg, PA, USA, 2023; pp. 13739–13750. Available online: https://aclanthology.org/2023.acl-long.768 (accessed on 21 August 2025).
- PyMuPDF. PyMuPDF Python Library. Available online: https://pypi.org/project/PyMuPDF/ (accessed on 29 September 2024).
- HuggingFace. BERT Base Turkish Uncased. Available online: https://huggingface.co/dbmdz/bert-base-turkish-uncased (accessed on 21 August 2025).
- Breiman, L. Random forests. Mach. Learn. 2001, 45, 5–32. [Google Scholar] [CrossRef]
- Pedregosa, F.; Varoquaux, G.; Gramfort, A.; Michel, V.; Thirion, B.; Grisel, O.; Blondel, M.; Prettenhofer, P.; Weiss, R.; Dubourg, V.; et al. Scikit-learn: Machine learning in Python. J. Mach. Learn. Res. 2011, 12, 2825–2830. [Google Scholar]
- Vaswani, A.; Shazeer, N.; Parmar, N.; Uszkoreit, J.; Jones, L.; Gomez, A.N.; Kaiser, Ł; Polosukhin, I. Attention is all you need. In Proceedings of the 31st Annual Conference on Neural Information Processing Systems (NIPS 2017), Long Beach, CA, USA, 4–9 December 2017. [Google Scholar]








| Study | Task Type | Language/Domain | Dataset (N) | Label Type | Protocol/Metric | Main Method(s) |
|---|---|---|---|---|---|---|
| This Work (2025) | Regression (SAV) | Turkish/Children’s Books | 300 Books | Continuous (2–18) | Repeated 5 × 5 CV, OOF CIs | RF, Few-Shot LLM, RF + LLM blend, Frozen-BERT Hybrid, Ateşman Baseline |
| Imperial et al. [20] | Classification (readability) | Filipino/Children’s literature | 258 picture books | Grades 1–10 | Accuracy (0.942; 0.857; 0.61) | RF, KNN, Multinomial NB; count vectors/trigrams |
| Chatzipanagiotidis et al. [21] | Classification (readability) | Greek/Textbooks (GSL focus) | Five corpora | Levels/proficiency groups | Accuracy 88.16% (GSL); WEKA | SMO (best), Logistic Reg., MLP (WEKA [22]) |
| Dalvean et al. [23] | Classification (complexity) | English/Fiction (teachers) | 200 (100 child, 100 adult) | Complexity classes | Accuracy 89% | Logistic regression (WEKA) |
| Niksarli et al. [24] | Classification (suitability) | Turkish and English/Middle school books | 416 books | Binary (suitable/unsuitable) | Acc. 91.2% (suitable), 80.7% (unsuitable); overall 90.06% | ANN; NLP features, sentiment analysis, VADER, custom “bad-words” list |
| Singh et al. [25] | Recommendation (age-aware) | English/Youth reading | 1000+ books | Three age groups (0–3, 3–10, >10 years) | Accuracy & execution time | KNN, SVM, Decision Tree, Naive Bayes; combined metadata |
| Denning et al. (TRoLL) [26] | Regression (readability) | English/K—12 books | ≈15,000 books | Readability level | R2 and RMSE | Multiple linear regression; metadata + content features |
| Sato et al. [27] | Classification (readability) | Japanese/127 textbooks | 127 | 13 grade levels (1–12+ univ.) | 39.8% exact; 73.8% within ±1 grade | Character-unigram likelihood model |
| Huang et al. [28] | Reading support (LLM/NLP) | English/A2–B2 level from British Council | 28 articles | Implicit comprehension quality; CEFR-level categorization | Human evaluation on four metrics: fluency, semantics, relevance, and answerability | BERT-based WSD, spaCy NER, BabelNet KG, DISSIM simplification, SQuAD-trained QG, and BERT essay scoring integrated in a Django/FastAPI reading bot system |
| Maddela et al. [29] | Text simplification (LLM) | English/News and Wikipedia texts | Newsela-Auto, NEWSELA-TURK | Simplified vs. complex sentence pairs | SARI; FK ; human-rated fluency, adequacy, simplicity | Transformer-based simplification |
| Naous et al. ReadMe++ [30] | Multilingual sentence-level readability assessment | Arabic, English, French, Hindi, Russian/112 domains (news, Wikipedia, literature, legal, etc.) | 9757 human-annotated sentences | CEFR 6-level (A1–C2) rank-and-rate human annotations | Pearson (0.7–0.9), F1, Spearman ; supervised, unsupervised (RSRS), few-shot prompting | LLMs capture cross-lingual readability trends/limits |
| Trokhymovych et al. [31] | Document-level readability scoring | 14 languages/Wikipedia and children encyclopedias (Vikidia, Klexikon, Txikipedia, Wikikids) | ≈134 k easy–hard article pairs across 14 languages | Binary readability pairs | Ranking Accuracy (RA) > 0.8 zero-shot; Spearman ≈ 0.7 with Flesch–Kincaid | BERT-style embeddings + engineered features |
| Rooein et al. [32] | Text difficulty classification (LLM) | English/ScienceQA educational texts | 4548 balanced texts (elementary, middle, high school levels) | 3-class (elementary, middle, high school) | Macro-F1 up to 0.95 (COMBO); logistic regression vs. LLM zero/few-shot baselines | Prompt-based/LLM-derived difficulty metrics |
| Rahman et al. [33] | Interval regression | French/Fiction, newspaper, and encyclopedia texts | 3673 texts | Continuous or range-based | Mean Absolute Error (μE), θ–L2, β–IE; compared with expert-labeled data | CamemBERT fine-tuning (transformer) |
| Attribute | Description | Group |
|---|---|---|
| Average Age Value (Target label) | The value obtained by averaging the age range specified for the book. | Group 2 |
| Total number of words | Total number of words in a book. | Group 2 |
| Average word length | The mean length of words in a book. | Group 2 |
| Unique word count | Counting different words in a book | Group 2 |
| Total number of sentences | Total number of sentences in a book. | Group 2 |
| Total number of pages | Total number of pages of book excluding cover pages. | Group 1 |
| Average words per page | The total number of words divided by the total number of pages. | Group 3 |
| Inverted sentence count | Inverted sentence structure in Turkish (altered SOV order). | Group 2 |
| Regular sentence count | Regular sentence structure in Turkish (SOV order). | Group 2 |
| Average words per sentence | Total words divided by total sentences. | Group 3 |
| Maximum words in a sentence | Sentence with the highest word count. | Group 2 |
| Lexical variation | Ratio of unique words to total words. | Group 3 |
| Readability score | Ateşman Readability Score. | Group 3 |
| Lexical rarity | Occurrence rate of frequently used words. | Group 3 |
| Sentiment analysis (positive) | Count of positive sentences. | Group 2 |
| Sentiment analysis (negative) | Count of negative sentences. | Group 2 |
| Total adjectives | Total count of adjectives. | Group 2 |
| Total verbs | Total count of verbs. | Group 2 |
| Total nouns | Total count of nouns. | Group 2 |
| Total idioms | Fixed expressions with non-literal meanings. | Group 2 |
| Model | RMSE (95% CI) | MAE | QWK |
|---|---|---|---|
| Linear | 2.083 [2.042, 2.128] | 1.618 | 0.841 |
| ElasticNet | 2.057 [2.044, 2.085] | 1.621 | 0.838 |
| SVR (RBF) | 1.901 [1.880, 1.916] | 1.476 | 0.874 |
| Random Forest | 1.659 [1.642, 1.670] | 1.264 | 0.900 |
| RF (reduced) | 1.697 [1.652, 1.736] | 1.281 | 0.898 |
| XGBoost | 1.747 [1.681, 1.783] | 1.295 | 0.894 |
| Method | RMSE | MAE | QWK | |
|---|---|---|---|---|
| Zero-shot () | 4.437 | 3.518 | 0.118 | |
| Few-shot (, cap = 2) | 1.509
| 1.035 | 0.858 | 0.900 |
| Method | RMSE (95% CI) | MAE (95% CI) | (95% CI) | QWK (95% CI) | Sel. (IQR) |
|---|---|---|---|---|---|
| Hybrid—Concat | 1.91 [1.59, 2.37] | 1.55 [1.24, 2.03] | 0.77 [0.64, 0.84] | 0.85 [0.76, 0.90] | 14 [10, 16] |
| Hybrid—Attention | 2.18 [1.70, 2.85] | 1.80 [1.33, 2.48] | 0.69 [0.48, 0.81] | 0.79 [0.63, 0.88] | 14 [10, 16] |
Disclaimer/Publisher’s Note: The statements, opinions and data contained in all publications are solely those of the individual author(s) and contributor(s) and not of MDPI and/or the editor(s). MDPI and/or the editor(s) disclaim responsibility for any injury to people or property resulting from any ideas, methods, instructions or products referred to in the content. |
© 2025 by the authors. Licensee MDPI, Basel, Switzerland. This article is an open access article distributed under the terms and conditions of the Creative Commons Attribution (CC BY) license (https://creativecommons.org/licenses/by/4.0/).
Share and Cite
Kılıçaslan, F.N.; Genç, B.; Saglam, F.; Altun, A. Artificial Intelligence-Assisted Determination of Suitable Age Values for Children’s Books. Appl. Sci. 2025, 15, 11438. https://doi.org/10.3390/app152111438
Kılıçaslan FN, Genç B, Saglam F, Altun A. Artificial Intelligence-Assisted Determination of Suitable Age Values for Children’s Books. Applied Sciences. 2025; 15(21):11438. https://doi.org/10.3390/app152111438
Chicago/Turabian StyleKılıçaslan, Feyza Nur, Burkay Genç, Fatih Saglam, and Arif Altun. 2025. "Artificial Intelligence-Assisted Determination of Suitable Age Values for Children’s Books" Applied Sciences 15, no. 21: 11438. https://doi.org/10.3390/app152111438
APA StyleKılıçaslan, F. N., Genç, B., Saglam, F., & Altun, A. (2025). Artificial Intelligence-Assisted Determination of Suitable Age Values for Children’s Books. Applied Sciences, 15(21), 11438. https://doi.org/10.3390/app152111438

