Design of a Cultural Heritage Gesture-Based Puzzle Game and Evaluation of User Experience
Abstract
1. Introduction
2. Background
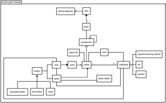
2.1. The Puzzle Games Model
- The location is the context where the game session takes place (indoors or outdoors) allowing situated experiences;
- The activities are the actions performed by the user during the game, depending on the role assumed by the user in the game;
- The gaming objectives are the outcomes the player achieves by performing the learning activities;
- The levels are different stages, phases, or rounds of the game that are usually associated with increasing challenge and difficulty of the game;
- The player role is the role assumed by the user during the game;
- The story associates the player’s role with the activities. It also specifies the time during which the activities of the game session are performed;
- The pieces and slots are the puzzle’s elements specified by a relationship;
- The score is the number of points assigned to the user;
- Feedback is provided to inform the user about the game’s state (e.g., when the puzzle’s elements are successfully associated);
- Hints scaffold the game process. They are materials provided to users to aid them in solving the puzzle.
2.2. User Experience
2.3. User Experience Evaluation
2.4. User Experience Questionnaire (UEQ)
- Attractiveness (impression of the product), items 1, 12, 14, 16, 24, 25;
- Perspicuity (ease of use, learning, understanding), items 2, 4, 13, 21;
- Efficiency (ease of task solving, fast-efficient interaction), items 9, 20, 22, 23;
- Dependability (user feels in control of the interaction, user feels safe when working with product), items 8, 11, 17, 19;
- Stimulation (exciting, motivation, fun to use), items 5, 6, 7, 18;
- Novelty (innovative, creative product), 3, 10, 15, 26.
3. Haptic Puzzle Game
3.1. Design
- Location: The context in which the Haptic Puzzle was deployed was the Cretan Ethnology Museum in Heraklion, on the Greek island of Crete. The game activities took place indoors on the platform of the HapticSOUND system, which contains a single-user interface. One user was allowed to engage with the game at a time, and the presence of an instructor, curator, or museum staff was optional.
- Objectives: The gaming objective of the Haptic Puzzle was for the user to assemble the traditional Cretan lute. The learning objective of Haptic Puzzle was to make users identify the parts of the lute and to reflect on the lute’s structural model. However, the primary learning objective of the Haptic Puzzle was attitude based: it aimed to provide a motive for the users to act and engage in a creative activity while experiencing pleasant feelings and enjoyment. Thus, the Haptic Puzzle was expected to foster a positive attitude of the users towards CEM and museums in general. For this reason, the design of the Haptic Puzzle particularly focused on the UX aspect of the game and especially on its attractiveness and usability.
- Activities: The Haptic Puzzle user performed the gaming activity of moving and pairing 3D parts of the lute to align them and properly combine them to assemble the traditional Cretan lute. From the learning perspective, users reflected on the lute demonstrated in the CEM’s collection to visualize it, identify the parts of the lute among parts of other musical instruments (e.g., the traditional Cretan lyra and the violin), combine the lute parts in the appropriate manner and order, receive feedback, and verify that they remembered and comprehended the structural model of the lute.
- Story and levels: As only a single user can use the HapticSOUND system at a time, the Haptic Puzzle was constrained to be brief with an easy to follow narrative. The user assumed the role of a CEM curator who is a manufacturer of musical instruments and is responsible for reassembling a traditional Cretan lute that has been disassembled into pieces. The story contained three different difficulty levels (i.e., novice, moderate, and professional), which all shared the same gaming objective and activities (i.e., the reassembling of the lute), but with different conditions. In the moderate level, the user had to identify the lute parts among parts of other musical instruments, whereas in the professional level, the user had to identify the lute parts and perform his/her activity under the pressure of time. The user earned points each time he/she assembled a piece of the lute, and the higher level of difficulty of the game resulted in the user earning a higher number of points.
- Pieces: The Haptic Puzzle contained virtual 3D pieces representing the parts of a lute depicted in Figure 4.
- Each piece contained one or more puzzle joints invisible to the user, which were of tab (male) or blank (female, which served as puzzle slots) type. Each tab was related to a specific blank (and vice versa), forming pairs of puzzle joints, which were implemented as the attachment mechanisms of the puzzle. The pairs of joints were associated with a precedence order. Once the user identified a match, he/she brought together two lute pieces so that their joints collided, and if the joints were a pair with the appropriate precedence order, then the game magnetized these two pieces, which were joined by placing one joint on the position of the other along with the pieces of the lute.
- Scaffolding: The Haptic Puzzle contained a scaffolding feature that could be activated by the user. The Haptic Puzzle’s scaffolding feature included the presentation of instructions to the user and exhibition of a model of a miniature lute to aid the user’s activities.
- Feedback: The Haptic Puzzle involved a multimodal feedback feature including impressive animations, sounds, color emissions, and score assignments.
3.2. Architecture
- Game Manager was the core component of the game:
- ○
- orchestrates the creation of the game session;
- ○
- manages the settings of the game (e.g., the levels of difficulty);
- ○
- manages the data generated during a game session;
- ○
- communicates with the database to insert and query data.
- Database stored data related to the game’s sessions (e.g., date of the session, duration, pieces attached successfully, scores), the nickname proposed by the user, the feedback provided by the user, and the configuration options managed by the game’s administrator.
- User Interface contained a gesture recognition device (i.e., the leap motion controller) and the game’s menu. The leap motion controller is a compact computer peripheral device that detects the position of hands and fingers at a high rate and precision and identifies the user’s gestures in real time. Thus, the user interface captured and interpreted the gestures performed by the user in the space in front of the leap motion controller, and it allowed the user to perform the game activities and access the components listed in the remainder of this section.
- Puzzle Pieces referred to a set of 3D objects representing the parts of the lute. The puzzle pieces included the puzzle joints (i.e., the tabs and blanks presented in Section 3.1), and the C# scripts for manipulation of the pieces and the triggering of collisions when the joints met.
- User Feedback allowed the user to submit feedback related to his/her experience with the Haptic Puzzle. Users could grade their experience in the game on a scale of 1 to 5 and enter comments by utilizing the game’s virtual keyboard (Figure 6). Feedback was stored in the Database component.
- Leaderboard presented the scores and nicknames of the users who performed well in the game in the last day, month, year, and of all-time.
- Feedback was continually provided to the user to help him/her realize the results of the performed actions and the state of the game. For example, the menu options changed color and position when they were pressed, and the lute’s parts emitted colors when they were grabbed or touched (Figure 7).
- Help provided support to users by presenting instructions and a miniature lute. When the user selected a puzzle piece that corresponded to a lute’s part (e.g., the lute’s block or bridge depicted in Figure 4), the corresponding part of the miniature lute was highlighted (Figure 8) to provide a hint to the user that the selected lute’s part could be combined with the other lute parts. Additionally, through the help component, users could activate multiple cameras on the game scene, which allowed them to have multiple views of the puzzle pieces, resulting in a better appreciation of the lute.
- Configuration allowed the user to choose a nickname and difficulty level.
- Administrator was accessible through the mouse and keyboard and allowed the administrator of the game (e.g., museum employees) to review and delete the data stored in the back-end (e.g., user comments, scores) and configure the game (e.g., change the number of pieces of the Puzzle Pieces component).
4. Implementation
5. Evaluation
6. Results
7. Discussion
7.1. Gesture Recognition Technology Considerations
7.2. User Interface Design Considerations
8. Conclusions
Author Contributions
Funding
Institutional Review Board Statement
Informed Consent Statement
Data Availability Statement
Conflicts of Interest
References
- Desvallées, A.; Mairesse, F. Key Concepts of Museology, International Councils of Museums, Armand Colin. 2010. Available online: https://icofom.mini.icom.museum/wp-content/uploads/sites/18/2022/01/2010_key_concepts_of_museology_english.pdf (accessed on 27 March 2023).
- Doukianou, S.; Daylamani-Zad, D.; Paraskevopoulos, I. Beyond Virtual Museums: Adopting Serious Games and Extended Reality (XR) for User-Centred Cultural Experiences. In Visual Computing for Cultural Heritage; Liarokapis, F., Voulodimos, A., Doulamis, N., Doulamis, A., Eds.; Springer Series on Cultural Computing; Springer International Publishing: Cham, Switzerland, 2020; pp. 283–299. ISBN 978-3-030-37191-3. [Google Scholar]
- Melero, J.; Hernández-Leo, D. A Model for the Design of Puzzle-Based Games Including Virtual and Physical Objects. J. Educ. Technol. Soc. 2014, 17, 192–207. [Google Scholar]
- Abdellatif, A.J.; McCollum, B.; McMullan, P. Serious Games: Quality Characteristics Evaluation Framework and Case Study. In Proceedings of the 2018 IEEE Integrated STEM Education Conference (ISEC), Princeton, NJ, USA, 10 March 2018; pp. 112–119. [Google Scholar]
- Hornecker, E.; Buur, J. Getting a grip on tangible interaction: A framework on physical space and social interaction. In Proceedings of the SIGCHI Conference on Human Factors in Computing Systems, Montréal, QC, Canada, 22–27 April 2006; pp. 437–446. [Google Scholar]
- Cafaro, F.; Lyons, L.; Antle, A.N. Framed guessability: Improving the discoverability of gestures and body movements for full-body interaction. In Proceedings of the 2018 CHI Conference on Human Factors in Computing Systems, Montreal, QC, Canada, 21–26 April 2018; pp. 1–12. [Google Scholar]
- Claisse, C.; Ciolfi, L.; Petrelli, D. Containers of Stories: Using co-design and digital augmentation to empower the museum community and create novel experiences of heritage at a house museum. Des. J. 2017, 20, S2906–S2918. [Google Scholar] [CrossRef]
- Ponimin, M. Improving Children’s Love to Local Culture Through Culture-Themed “APE” Puzzle Product. In Proceedings of the International Conference on Learning Innovation (ICLI 2017), Malang, Indonesia, 4–5 October 2017; Atlantis Press: Amsterdam, The Netherlands, 2017; pp. 161–166. [Google Scholar]
- Echavarria, K.R.; Samaroudi, M.; Weyrich, T. Fracturing artefacts into 3D printable puzzles to enhance audience engagement with heritage collections. J. Comput. Cult. Herit. (JOCCH) 2020, 13, 1–22. [Google Scholar] [CrossRef]
- Wilson, P.F.; Stott, J.; Warnett, J.M.; Attridge, A.; Smith, M.P.; Williams, M.A. Evaluation of touchable 3D-printed replicas in museums. Mus. J. 2017, 60, 445–465. [Google Scholar] [CrossRef]
- Echavarria, K.R.; Samaroudi, M.; Lloyd, J.; Weyrich, T. Interactive 3D Artefact Puzzles to Support Engagement Beyond the Museum Environment. In Eurographics Workshop on Graphics and Cultural Heritage; The Eurographics Association: Reims, France, 2021. [Google Scholar]
- Díaz-Oreiro, I.; López, G.; Quesada, L.; Guerrero, L.A. Standardized Questionnaires for User Experience Evaluation: A Systematic Literature Review. Proceedings 2019, 31, 14. [Google Scholar] [CrossRef]
- de Freitas, S.; Oliver, M. How Can Exploratory Learning with Games and Simulations within the Curriculum Be Most Effectively Evaluated? Comput. Educ. 2006, 46, 249–264. [Google Scholar] [CrossRef]
- Vermeeren, A.P.O.S.; Law, E.L.-C.; Roto, V.; Obrist, M.; Hoonhout, J.; Väänänen-Vainio-Mattila, K. User Experience Evaluation Methods: Current State and Development Needs. In Proceedings of the 6th Nordic Conference on Human-Computer Interaction: Extending Boundaries, Reykjavik, Iceland, 16–20 October 2010; Association for Computing Machinery: New York, NY, USA, 2010; pp. 521–530. [Google Scholar]
- ISO. ISO 9241-210:2019. Available online: https://www.iso.org/standard/77520.html (accessed on 27 March 2023).
- Law, E.L.-C.; Roto, V.; Hassenzahl, M.; Vermeeren, A.P.O.S.; Kort, J. Understanding, Scoping and Defining User Experience: A Survey Approach. In Proceedings of the SIGCHI Conference on Human Factors in Computing Systems, Boston, MA, USA, 4–9 April 2009; Association for Computing Machinery: New York, NY, USA, 2009; pp. 719–728. [Google Scholar]
- Schrepp, M.; Hinderks, A.; Thomaschewski, J. Applying the User Experience Questionnaire (UEQ) in Different Evaluation Scenarios. In Design, User Experience, and Usability. Theories, Methods, and Tools for Designing the User Experience; Marcus, A., Ed.; Springer International Publishing: Cham, Switzerland, 2014; pp. 383–392. [Google Scholar]
- Bernhaupt, R. User Experience Evaluation in Entertainment. In Evaluating User Experience in Games; Springer: London, UK, 2010; pp. 3–7. ISBN 978-1-84882-962-6. [Google Scholar]
- Maia, C.L.B.; Furtado, E.S. A Systematic Review about User Experience Evaluation; Marcus, A., Ed.; Springer International Publishing: Cham, Switzerland, 2016; Volume 9746, pp. 445–455. [Google Scholar]
- Pettersson, I.; Lachner, F.; Frison, A.-K.; Riener, A.; Butz, A. A Bermuda Triangle? A Review of Method Application and Triangulation in User Experience Evaluation. In Proceedings of the 2018 CHI Conference on Human Factors in Computing Systems, Montreal, QC, Canada, 21–26 April 2018; Association for Computing Machinery: New York, NY, USA, 2018; pp. 1–16. [Google Scholar]
- Schrepp, M.; Hinderks, A.; Thomaschewski, J. Construction of a Benchmark for the User Experience Questionnaire (UEQ). Int. J. Interact. Multimed. Artif. Intell. 2017, 4, 40–44. [Google Scholar] [CrossRef]
- Schulze, K.; Krömker, H. A Framework to Measure User Experience of Interactive Online Products. In Proceedings of the 7th International Conference on Methods and Techniques in Behavioral Research, Eindhoven, The Netherlands, 24–27 August 2010; Association for Computing Machinery: New York, NY, USA, 2010; pp. 1–5. [Google Scholar]
- Ali, Q.; Heldal, I.; Helgesen, C.G.; Dæhlen, A. Serious Games for Vision Training Exercises with Eye-Tracking Technologies: Lessons from Developing a Prototype. Information 2022, 13, 569. [Google Scholar] [CrossRef]
- Ferreira, B.; Menezes, P. An Adaptive Virtual Reality-Based Serious Game for Therapeutic Rehabilitation. Int. J. Online Biomed. Eng. IJOE 2020, 16, 63–71. [Google Scholar] [CrossRef]
- Heldal, I.; Helgesen, C.; Ali, Q.; Patel, D.; Geitung, A.B.; Pettersen, H. Supporting School Aged Children to Train Their Vision by Using Serious Games. Computers 2021, 10, 53. [Google Scholar] [CrossRef]
- Maskeliunas, R.; Damasevicius, R.; Paulauskas, A.; Ceravolo, M.G.; Charalambous, M.; Kambanaros, M.; Pampoulou, E.; Barbabella, F.; Poli, A.; Carvalho, C.V. Deep Reinforcement Learning-Based ITrain Serious Game for Caregivers Dealing with Post-Stroke Patients. Information 2022, 13, 564. [Google Scholar] [CrossRef]
- Torres, A.; Kapralos, B.; Da Silva, C.; Peisachovich, E.; Dubrowski, A. Moirai: A No-Code Virtual Serious Game Authoring Platform. Virtual Worlds 2022, 1, 147–171. [Google Scholar] [CrossRef]
- Baluz, R.; Teles, A.; Fontenele, J.E.; Moreira, R.; Fialho, R.; Azevedo, P.; Sousa, D.; Santos, F.; Bastos, V.H.; Teixeira, S. Motor Rehabilitation of Upper Limbs Using a Gesture-Based Serious Game: Evaluation of Usability and User Experience. Games Health J. 2022, 11, 177–185. [Google Scholar] [CrossRef] [PubMed]
- Peng, C.; Hansberger, J.; Shanthakumar, V.A.; Meacham, S.; Blakley, V.; Cao, L. A Case Study of User Experience on Hand-Gesture Video Games. In Proceedings of the 2018 IEEE Games, Entertainment, Media Conference (GEM), New Haven, CT, USA, 18–21 June 2019; pp. 453–457. [Google Scholar]
- Hoppe, A.H.; Otto, L.; van de Camp, F.; Stiefelhagen, R.; Unmüßig, G. QVRty: Virtual Keyboard with a Haptic, Real-World Representation. In HCI International 2018—Posters’ Extended Abstracts; Stephanidis, C., Ed.; Springer International Publishing: Cham, Switzerland, 2018; pp. 266–272. [Google Scholar]
- Viola, E.; Solari, F.; Chessa, M. Small Objects Manipulation in Immersive Virtual Reality. In Proceedings of the 6th International Conference on Human Computer Interaction Theory and Applications, Online, 6–8 February 2022; pp. 233–240. [Google Scholar]
- De Kegel, B.; Haahr, M. Procedural Puzzle Generation: A Survey. IEEE Trans. Games 2020, 12, 21–40. [Google Scholar] [CrossRef]
- Huang, O.W.S.; Cheng, H.N.H.; Chan, T.-W. Number Jigsaw Puzzle: A Mathematical Puzzle Game for Facilitating Players’ Problem-Solving Strategies. In Proceedings of the 2007 First IEEE International Workshop on Digital Game and Intelligent Toy Enhanced Learning (DIGI℡’07), Banff, AB, Canada, 26–28 March 2007; pp. 130–134. [Google Scholar]
- Masurovsky, A.; Chojecki, P.; Runde, D.; Lafci, M.; Przewozny, D.; Gaebler, M. Controller-Free Hand Tracking for Grab-and-Place Tasks in Immersive Virtual Reality: Design Elements and Their Empirical Study. Multimodal Technol. Interact. 2020, 4, 91. [Google Scholar] [CrossRef]
- Calderón, A.; Ruiz, M. A Systematic Literature Review on Serious Games Evaluation: An Application to Software Project Management. Comput. Educ. 2015, 87, 396–422. [Google Scholar] [CrossRef]















Disclaimer/Publisher’s Note: The statements, opinions and data contained in all publications are solely those of the individual author(s) and contributor(s) and not of MDPI and/or the editor(s). MDPI and/or the editor(s) disclaim responsibility for any injury to people or property resulting from any ideas, methods, instructions or products referred to in the content. |
© 2023 by the authors. Licensee MDPI, Basel, Switzerland. This article is an open access article distributed under the terms and conditions of the Creative Commons Attribution (CC BY) license (https://creativecommons.org/licenses/by/4.0/).
Share and Cite
Katsantonis, M.N.; Manikas, A.; Mavridis, I. Design of a Cultural Heritage Gesture-Based Puzzle Game and Evaluation of User Experience. Appl. Sci. 2023, 13, 5493. https://doi.org/10.3390/app13095493
Katsantonis MN, Manikas A, Mavridis I. Design of a Cultural Heritage Gesture-Based Puzzle Game and Evaluation of User Experience. Applied Sciences. 2023; 13(9):5493. https://doi.org/10.3390/app13095493
Chicago/Turabian StyleKatsantonis, Menelaos N., Athanasios Manikas, and Ioannis Mavridis. 2023. "Design of a Cultural Heritage Gesture-Based Puzzle Game and Evaluation of User Experience" Applied Sciences 13, no. 9: 5493. https://doi.org/10.3390/app13095493
APA StyleKatsantonis, M. N., Manikas, A., & Mavridis, I. (2023). Design of a Cultural Heritage Gesture-Based Puzzle Game and Evaluation of User Experience. Applied Sciences, 13(9), 5493. https://doi.org/10.3390/app13095493

