You are currently viewing a new version of our website. To view the old version click .
Applied Sciences
  • Review
  • Open Access

5 March 2023

The Correlation between Surface Integrity and Operating Behaviour of Slide Burnished Components—A Review and Prospects

and
Department of Material Science and Mechanics of Materials, Technical University of Gabrovo, 5300 Gabrovo, Bulgaria
*
Author to whom correspondence should be addressed.
This article belongs to the Special Issue Application of Diamond Burnishing to Improve the Performance of Materials

Abstract

This review paper analyses and summarises the results found while studying the slide burnishing (SB) of metal components refracted through a prism during the surface engineering (SE) process, over the period of January 2019 to January 2023. According to the classification of SE processes defined in the article, SB as a technique in the scope of SE that belongs to the group of static surface cold working (SCW) processes, based on severe surface plastic deformation, and is realised under the condition of sliding friction contact with the treated surface. When the deforming element is natural or artificial diamond, SB is known as diamond burnishing (DB). SB is especially suited for axes, shafts, and holes with circular cross-sections but can also be implemented on flat-face and complex surfaces. SB is eco-friendly and a very economical method for producing mirror-like surface finishes on a wide range of ferrous and non-ferrous machined surfaces, but it can also be realised as a hardening and mixed process with the aim of significantly increasing the fatigue strength and wear resistance of the treated components. Based on a literature review of the results of the theory and practice of SB, an analysis on different criteria was carried out, and graphic visualizations of the statistical results were made. Additionally, the results were analysed using the integrated approach of SE to study the correlations between the apexes of the triangle: SB—surface integrity (SI)—operational behaviour (OB). On this basis, relevant conclusions were drawn, and promising directions for future investigations of SB were outlined.

1. Introduction

The surface layers (SL) of structural and machine elements are their outermost layers, and, therefore, they are the physical boundary interacting with other elements and/or the environment. The technological process of manufacturing the blanks and components implies various impacts: mechanical, thermal, physical, and chemical, as well as others. As a result, the properties of the base material and SL before commissioning are different in engineering terms. In the process of operation, the SL are the most loaded. Working stresses are maximised, as a result, fatigue micro-cracks appear and develop in them and are, often aggressively, subjected to intense wear and the direct impact of the environment. Consequently, the complex state of SL changes during the process of operation. Over time, failures, most commonly caused by wear, corrosion, and material fatigue occur in SL.
Damage to the SL during component operation is inevitable. On the one hand, the wear and corrosion disrupt the normal interaction between the components, and, on the other hand, reduce their load-bearing capacity [1]. As a result, additional loads, strokes and vibrations, ploughing and wedging, and, sometimes, accidents occur. Whereas replacing the respective components with new ones due to wear and corrosion manifests mainly in material losses, the process of formation and propagation of fatigue cracks is a potential threat to the human factor. The nucleation of fatigue micro-cracks in the material of the real metal components is determined by their non-uniform crystal structure, characterised by numerous micro-defects, such as dislocations, vacancies, non-metallic inclusions, etc. [2]. These defects are introduced in the process of making the blanks and cannot be avoided. A. Griffith [2] formulated the thesis of repeatedly increasing the strength resource of solid bodies by optimising an ‘ideal microstructure’. The methods based on the phenomenon of severe plastic deformation (equal channel angular extrusion [3,4,5,6] and high-pressure torsion [7]) realise this idea in laboratory conditions but with a very high ratio of the necessary energy to the obtained modified volume of material. Therefore, at this stage, these methods are not widely applied in engineering practice.
In the context of determining the role of SL for the operational behaviour of the components, the practice of modifying only the SL is many times more effective, since it can be applied at the stage of producing the components from the respective workpieces. Alternative technological production cycles, containing a different sequence of operations and techniques, may be used to manufacture a given component. The different technological cycles correspond to different states of SL. For a specific material and operating conditions, the life cycle of the components is determined by the state of their SL immediately prior to their commissioning, i.e., the finishing process is of the utmost importance.
Surface integrity (SI) describes the complex condition and attributes of the SL of the engineering components. SI is the totality of topographic, mechanical, physical, chemical, and metallurgical properties of the SL of engineering components, which are in mutual correlation with their operational characteristics: fatigue strength, corrosion resistance, and tribological behaviour (friction, wear, and lubrication) [8,9,10]. According to Zhang and Pei [11], the height roughness parameters R t and R z significantly affect the fatigue strength and tribological behaviour. The shape parameters skewness and kurtosis also have a significant influence on the tribological behaviour. The combination of negative skewness and kurtosis greater than three significantly reduces the sliding wear of the contact surfaces of the friction pair in boundary lubrication friction condition [12,13]. Labanowski and Ossowska [14] experimentally proved that the reduction in the height roughness parameters of duplex stainless-steel specimens increases the crack corrosion resistance due to reducing the number of crack initiation places. Konefal et al. [15] reported that the decrease in the 3D roughness parameter via slide burnishing (SB) leads to the improvement of anticorrosive characteristics of X6CrNiMoTi17-12-2 stainless steel. The increase in micro-hardness via surface plastic deformation [16], chemical heat treatment, or a combination of both [17], increases the sliding wear resistance of the treated surface. In most cases, the fatigue strength of metals and alloys increases as their hardness increases. The type of the introduced residual stresses in the SL and in the nearby subsurface layers strongly influence the fatigue behaviour of the corresponding metal component [18,19,20,21,22,23,24]. The formation of a compressive zone at a significant depth from the surface (for example, 0.8 mm) significantly increases the fatigue life. It should be noted that usually the introduction of useful residual compressive stresses in SL is accompanied by an increase in the surface micro-hardness, whereupon a synergistic effect is obtained in terms of fatigue strength.
Modifying SL in correlation with the dependence ‘finishing–SI–operational behaviour (OB)’ is the purpose of the Surface Engineering (SE). SE was first introduced in England in the early 1970s [25]. SE is a modern direction in the applied engineering sciences, which refers to a wide range of techniques and technologies for investigation and modification of SL in order to improve the SI and thus the OB, aesthetics, and economics of components of various materials. In order to attain improvement in the OB, SE applies an integrated approach to studying the following three aspects, which are in mutual correlation: processes for finishing the components, SI, and OB (Figure 1). The intermediate (connecting) unit in this approach is the database obtained for the dependence of the SI characteristics on the manufacturing parameters of the respective finishing process. The final objective is to identify the appropriate finishing process for a given material (through a specific combination of manufacturing parameters) that provides the desired OB. Therefore, the appropriate finishing process is both at the commencement and at the conclusion of this integrated research approach when the final objective is achieved.
Figure 1. An integrated approach to improving the quality of SL.
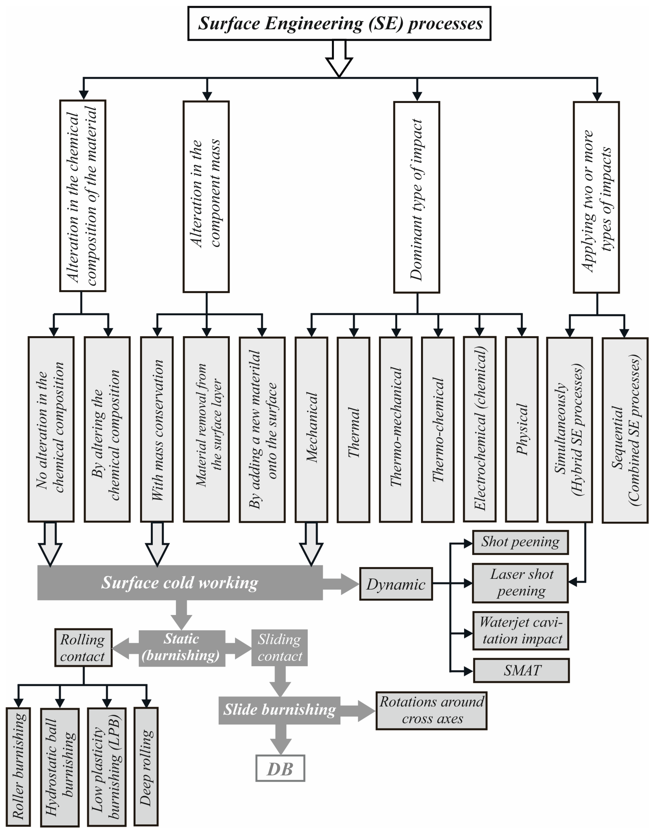
There are known classifications of SE processes according to various characteristics [1]. Figure 2 shows a classification of SE processes, from which one can see that SB, and particularly diamond burnishing (DB), belongs to mechanical surface treatment (MST) as part of the SE processes. The MSTs are characterised by both the preservation of the chemical composition and the mass of the processed workpiece as well as being dominated by mechanical impact on the surface. Some researchers [10,25,26] include such processes as grinding and honing, in which cutting is performed, to MST. The probable reason for this inclusion is that the removed material is negligible in quantity. In order to remove such conventions, it is expedient to distinguish a subgroup from the group of MST processes: specifically, those processes in which the mass is completely conserved. These are the processes in which plastic deformation of the surface being treated takes place at a temperature lower than the recrystallization temperature for the respective material, i.e., surface cold working (SCW) processes.
Figure 2. Classification of SE processes.
SCW processes are divided into two main groups: dynamic and static. The dynamic methods precede the static methods. In 1871, Tilgham invented the sand blasting process [27], which is the predecessor of today’s dynamic shot peening process in all its variants. The first patent for a static process was published in 1916 [28]. Static SCW processes (burnishing processes) are particularly suitable for rotary surfaces. Sometimes, the term ‘burnishing’ refers (incorrectly, in our opinion) to so called percussive burnishing [29,30], which is dynamic and can instead be referred to (depending on the diameter of the working part of the percussive element) as shot peening, or as mechanical surface attrition treatment [31].
A detailed classification of the burnishing methods, implementing the corresponding burnishing processes, was made in our previous review paper [32]. In the same article, the terms method and process were defined, and the difference between these two terms was justified. An extensive review of different burnishing tools, which has been reported in the literature, was made by Raza and Kumar [33]. SB is a static SCW process and is the common name for burnishing, which is implemented via sliding friction contact. SB is kinematically similar to turning (Figure 3) [32]. The deforming element, causing plastic deformation on the surface and subsurface layers, is spherical ended (most frequently) or cylindrical ended and may be made of diamond (artificial, usually a polycrystalline synthetic diamond, or natural), sintered carbide, hardened tool steel, or other hard alloys. When the diamond is used as a deforming insert, the method is referred to as diamond burnishing (DB). General Electric first introduced DB in 1962 in order to improve the SI of their metal components [34]. Diamond deforming elements have the following advantages: high hardness, a low-friction sliding coefficient, high compressive strength, and thus high wear resistance (abrasive and adhesive). SB is especially suited for axes, shafts, and holes with circular cross-sections but can be implemented on flat-face and complex surfaces. SB is eco-friendly and a very economical method for producing mirror-like surface finishes on a wide range of ferrous and non-ferrous machined surfaces. Since set-up and operation is relatively simple and cycle times are short, no special operator skills are required. The basic governing factors of the SB process are the radius of the deforming element, burnishing force, feed rate, and burnishing velocity v (the relative linear velocity at the contact point between the workpiece and deforming element) [32]. The number of passes, working scheme [35], and lubricant used are additional factors.
Figure 3. SB kinematics: (a) spherical-ended and (b) cylindrical-ended deforming element.
The primary objective of this review paper is to analyse and summarise the results of the theory and practice of SB, particularly DB, as a technique in the scope of SE over the period January 2019 to January 2023, refracting them through the prism of the dependence finishing–SI–OB, as well as to outline promising directions for the development of SB.

2. Investigations of SB—General Overview and Statistics

The survey covers the period of January 2019 to January 2023 and is a continuation of review paper [32]. During this period, along with established researchers and research groups [32], research centres in the following cities made a significant contribution to the development of SB: Rzeszow, Poland [36,37,38,39]; Krakow, Poland [40,41,42,43,44]; Lublin, Poland [45,46,47]; Miskolc, Hungary [48,49,50,51,52,53,54,55,56,57,58,59]; Surathkal, India [60,61,62,63,64]; Ural Federal University, Russia [65,66]; and the Technical University of Gabrovo, Bulgaria [67,68,69,70,71,72,73,74,75,76,77,78,79]. Investigations by other authors have also been reported worldwide [80,81,82,83,84,85,86,87,88,89,90,91,92,93,94,95,96,97,98,99].
The studies concerning SB are classified according to indicators, some of which were used in our previous review paper [32]. The general overview of the investigations of SB is systematised and classified in Table 1 on the basis of eight indicators:
Table 1. Investigations on SB—general overview.
A. 
Deforming Element
The most commonly used material for the deforming element is artificial or natural diamond (Figure 4). In other words, 85% of all research is devoted to DB. Hard alloys (11%) and hardened tool steel (4%) are used significantly less. The synthetic polycrystalline diamond (PCD) is the most commonly used deforming element material. Only one study reported using natural diamond [66]. The hard alloys used were the following: Al 2 O 3 , SiC, and WC ceramics [36]; ceramics [89]; WC-Co cemented carbide [83]; cemented carbide [84]; cemented carbide with DLC coating [90]; has not been specified [97]. The hardened steel used were the following: M2 high speed tool steel [63]; 40 HM steel [82]; and AISI 52100 steel [98]. Based on [32], it can be concluded that the ratio between the three groups of materials used has changed slightly (a slightly reduced share of hard alloys at the expense of an increased share of diamond). The deforming element is mainly spherical ended, whereas only three of the studies [67,82,97] used a cylindrical-ended deforming element.
Figure 4. Percentage share of the deforming element materials.
B. 
Materials Processed by SB
Figure 5 shows the relative share of the materials subjected to SB. The most frequently processed material are steels (64%) versus non-ferrous alloys (36%), which confirms the trend observed in [32] (65% versus 35%). No information on SB of cast iron was available. The stainless steels (23%) are the most commonly studied steels. Of all the non-ferrous alloys, the aluminium alloys (15%) are most often subjected to SB. Relatively little research has been devoted to promising titanium (6%) and magnesium (2%) alloys.
Figure 5. Percentage share of the slide burnished materials.
C. 
Type of the Burnished Surface
Most often, SB was applied to finish external cylindrical surfaces (62%), followed by flat surfaces (29%) (Figure 6). Again, cylindrical holes (6%) and complex surfaces (3%) were investigated rather incidentally, which confirms the trend observed in [32].
Figure 6. Percentage share of the types of slide burnished surfaces.
D. 
Lubrication Conditions
Figure 7 shows the relative share of the types of lubrication conditions. Unfortunately, in more than a third of the studies, the lubrication conditions were not commented on by the authors, which is why the statistical results cannot claim to be representative. In the remaining 62% of the studies, the conventional lubrication (32%) was most often used. The increased relative share of studies in which the environmentally sustainable minimum quantity lubrication (MQL) method is used (14%) is striking compared to [32].
Figure 7. Percentage share of the types of lubrication and friction conditions.
E. 
Investigation of the Effect of SB Basic and Additional Parameters
The relative share of research on the effect of individual basic and additional parameters (governing factors) of the SB process is shown in Figure 8. The most frequently studied parameter is burnishing force (33%), followed by feed rate (26%), and burnishing velocity (18%). It is noteworthy that the influence of the radius is the least studied of the basic parameters, despite the fact that some studies show that this parameter is of primary importance. For example, in [69], it was found that the influence of the radius on the fatigue limit of DBed 41Cr4 steel is almost twice that of the burnishing force. Duncheva et al. [76] found that the influence of the radius on the roughness and micro-hardness of DBed Cu-8Al-3Fe aluminium bronze is significantly greater compared to that of burnishing force and feed rate. Of the additional parameters, the most researched is number of tool passes (8%), and the least is the working scheme (1%). The last one is puzzling, considering that the working scheme makes sense precisely for multi-pass SB. In general, the additional parameters have been studied significantly less often compared to the basic, despite the fact that they are essential in some cases [100].
Figure 8. Percentage share of the research on the effect of the main and additional SB parameters.
F. 
Comparison Between SB and Roller Burnishing (Deep Rolling)
A comparison between SB, deep rolling, and roller burnishing processes is made only in two studies [68,96]. The concepts ‘deep rolling’ and ‘roller burnishing’ are used according to the meaning of the definition of processes given by Ecorol [32,101]. By means of FEM (finite element method) simulations, the deforming mechanisms between three processes have been compared [68]: SB with diamond deforming insert, roller burnishing with deforming ball, and roller burnishing with toroidal deforming roller, whereby the governing factors of the three processes have the same numerical values. Thus, the focus is placed on the influence of the type of contact (sliding or rolling) between the deforming element and the processed surface on the deforming process. Then, by means of natural experiments, the characteristics of the SI and fatigue behaviour resulting from three processes were compared: SB, roller burnishing (with toroidal roller), and deep rolling (with toroidal roller) [68]. A comparison based on a natural experiment between the processes SB with diamond deforming element and deep rolling (with hydrostatic mounted deforming ball) to increase the fatigue strength of butt joints was made by Schubnell and Farajian [96].
G. 
Combination of SB and Other Impacts
Combining SB with subsequent surface heat treatment is done by Tobola: DB + sulphonitriding [40], DB + gas nitriding [41], DB + vacuum nitriding and DLC coating [42], and DB + vacuum nitriding/PVD [44]. A study of the effect of a combination of different types of heat treatment of iron–aluminium bronze with β-transformation and subsequent DB was conducted in [74]. The effect of the combination of DB and subsequent powder pack boriding was investigated in [93].
H. 
Method of the Study
The purely experimental approach (75%) is most often used by the reviewed researchers, whereas the analytical approach (1%) is rather an exception (Figure 9). An intermediate place is occupied by FEM (12%) and combined (12%) approaches (FE analysis + experiment and analytic approach + experiment).
Figure 9. Percentage share of the methods of study.

3. SB as SE Process—Review and Discussion

3.1. An Integrated Approach of SE Referred to SB

At the core of SE is the idea of developing techniques/finishing processes to modify SL, and, thereby, improves the operational/functional behaviour of the components. This requires an integrated approach of studying the correlations between process (finishing), SI, and OB. This approach, applied to SB, is schematically presented in Figure 10.
Figure 10. Schematic presentation of the correlation ’SB–SI–OB’.
Table 2 shows a classification of the investigations on SB by the criterion Apex of the Triangle SB–SI–OB, i.e., the main components of SE. Of the three components of the triangle, most publications are devoted to SI resulting from SB (76%), followed by the OB of SBed surfaces (18%) (Figure 11). The fewest publications are devoted to the study of the physical nature of the SB process (only 6%). The latter is puzzling, as SB has a thermo-mechanical nature, and thus the three main effects (smoothing, coldwork, and residual compressive stresses) depend on the generated heat because of the thermoplastic strains in the surface layer [32].
Table 2. Classification of the investigations on SB by criterion apex of the triangle ’SB–SI–OB’.
Figure 11. Percentage share of the studies dedicated to SE components.
Figure 12 shows the relative share of the studied SI characteristics. The roughness estimated with the height parameter R a ( S a ) and the micro-hardness are most often the object of research, since their measurement requires rather affordable equipment and the least amount of time and resources. Half as much attention is given to the residual stresses, surface topography, and microstructure. Shape accuracy has only been investigated in [51]. Table 3 shows the methods used to determine the residual stresses. The experimental approach predominated (75%), whereas FEM was used in only six studies (21%). The preferred experimental method is X-ray diffraction (90%). The methods used to study the microstructure are shown in Table 4. The SEM analysis is used most often (55%), and the TEM analysis is used only in 6% of cases. This statistic is a consequence of the specifics of both types of electronic techniques. TEM analysis reveals information about the internal crystal structure of the studied material but requires high qualification to perform a complex and expensive procedure for the preparation of extremely thin samples (no more than 150 nm). Table 5 contains summary information on the SI after DB characteristics of various materials. Obviously, the majority of studies have focused on individual aspects of SI and do not give a complete picture of the state of SL obtained as a result of a particular SB process.
Figure 12. Percentage share of the studied characteristics of SI.
Table 3. Methods used for determination of the residual stresses.
Table 4. Methods used to study the microstructure.
Table 5. Surface integrity basic characteristics after SB.
Regarding the OB of the SBed surface, the effect of SB on the fatigue behaviour (57%) was most often studied, followed by the wear resistance (30%), corrosion resistance (9%), and bending properties (4%). This statistic confirms the potential of SB to be used as a hardening or mixed burnishing process.

3.2. Correlations in the Integrated SE Approach

3.2.1. Basic Concepts and Rationale of Correlations

It is necessary to define and clearly distinguish the terms method and process used in the literature regarding SB. The definitions were given in our previous review paper [32]. A method is a coherent time–space arrangement of two bodies (a deforming component and a treated surface) in the mechanical sense, with defined geometry and physical and chemical properties, whereas a process is an energy and mass exchange resulting from the coherent interaction between two bodies with clearly defined quantitative characteristics. Using the same method, but with different quantitative parameters (governing factors), many processes can be implemented, and, as a result, the processed components will have different SI, and thus a different OB. Of the three components of SE (Figure 10), one can control only one, namely, the process through which the desired SI and OB can be obtained, which can be measured (recorded). Therefore, the finishing process is at the input of the system, and the OB is at the output.
The purpose of structural and machine elements is to fulfil a set functional purpose, satisfying the necessary requirements for operational life. The main task in SE is to define a cost-effective finishing process that satisfies the desired performance characteristics of the component, i.e., the output information is known, and the input information is sought. In other words, the task to be solved is inverse, i.e., a task of synthesis. The first way to solve this task is to study the direct correlation ‘finishing–OB’ (Figure 1). This approach seems shorter on the face of it. The main disadvantage is that SI characteristics are not quantified. Thus, the ‘finishing–SI’ and ‘SI–OB’ correlations remain hidden. For this reason, the obtained information about the ‘finishing–OB’ correlation (a specific combination of the magnitudes of the process governing factors was found) can only be used for another analogous case. The second way of solving the task involves the longer path of research ‘finishing–SI–OB’ (Figure 1), since the characteristics of SI are also determined in a quantitative and qualitative aspect. This approach allows the assessment the influence of the main features of SI on the OB. For example, it is known that larger residual compressive stresses in SL provide greater fatigue strength, negative skewness and kurtosis greater than three provide higher sliding wear resistance in boundary lubrication friction condition, and so on. It is important to note that quantification of SI characteristics generally requires less time, effort, and resources than OB evaluation tests. The resulting SI–OB correlation database allows predicting OB for other cases based on the finishing–SI correlation. Therefore, in the majority of cases, the given task can be solved only on the basis of the correlation ‘finishing (process)–SI’. The components of SE, the correlations between them, and the necessary optimizations to solve the main task of synthesis of a suitable finishing process are visualised in Figure 13.
Figure 13. Components of SE, correlations between them, and optimizations.

3.2.2. Correlations in Studies Conducted

The conducted studies [36,37,38,39,40,41,42,43,44,45,46,47,48,49,50,51,52,53,54,55,56,57,58,59,60,61,62,63,64,65,66,67,68,69,70,71,72,73,74,75,76,77,78,79,80,81,82,83,84,86,87,88,89,90,91,92,93,94,95,96,97,98,99] (reference [85] is devoted to a strategy for the production of PCD deforming inserts) are classified into five categories according to the correlations investigated in them (Figure 14): (1) examination of only the simple correlation SB–SI (67%); (2) examination of only the simple correlation SB–OB (8%); (3) parallel study of the two simple correlations SB–SI and SB–OB (21%); (4) SB–SI–OB correlation study (1%); (5) investigation of the correlation SB–(SI + OB) (3%) and multi-objective optimization (whereby the vector optimization criterion contains characteristics (objective functions) of both SI and OB) with the goal of synthesis of an optimal SB process. As can be seen from Figure 14, most studies are devoted to the simple SB–SI correlation, and the detailed information is systematised in Table 6.
Figure 14. Percentage share of the studied correlations.
Table 6. Simple correlation SB–SI.
Several studies are devoted to the direct correlation SB–OB: Zieleski et al. [37] investigated the influence of the burnishing force in SB of shoulder fillets on the fatigue behaviour (S–N curves) of steel shafts; Tobola et al. studied the wear rate of tool steels after hard turning and subsequent DB [43], DB and subsequent sulphonitriding [40], DB and vacuum nitriding [42], and DB and nitriding [44]. The governing factor in DB process was the burnishing force. Table 7 contains detailed information about the parallel study of the two correlations DB–SI and SB–OB.
Table 7. Correlations SB-SI and SB-OB.
The SB–SI–OB correlation was studied by Dzierwa at al. [36]. The effect of SB force and the deforming element material on the SI and wear rate of 42 CrMo4 steel was investigated, and, subsequently, the effect of surface topography parameters on the wear rate.
Maximov et al. [70,72] modelled and optimised the DB of 41Cr4 steel in order to synthesise an optimal DB process, whereby the vector optimization criterion contained characteristics (objective functions) of both SI and OB. The studied correlation can be denoted as SB–(SI + OB).

4. Conclusions and Future Research Perspectives

  • Of the three components of SE (Figure 10), the least amount of research has been devoted to the physical nature of the SB process (Figure 11). There is a lack of research on the tribological behaviour of the pair of deforming element-machined surfaces, and, in particular, the wear (service life) of the deforming element, the material of which can be a type of diamond, hardened steel, or a type of hard alloy (Table 1). Such information is necessary to evaluate the cost/quality ratio when choosing finishing according to set criteria. All other aspects being equal, the different materials of a deforming element will result in different friction coefficients, and, consequently, different SI characteristics will be obtained, and thus the component will have a different OB. Such comparative studies are lacking for both simple correlations SB–SI and SB–OB. In addition to the above, the development of new diamonds and other structures as materials for deforming elements in SB processes is also a relevant, justified direction for future research.
  • Figure 11 shows that four times less research has been devoted to the OB of SBed components compared to the SI, which explains the significantly less studied SB–OB correlation and especially the SI–OB correlation (Figure 14). Therefore, deepening the research on these two simple correlations is a necessary condition to obtain a complete and balanced picture along the axis SB–SI–OB.
  • The majority of studies (Table 5) are devoted to individual characteristics of SI and do not give a complete picture of its condition for a given processed material, resulting from a specific SB process. At the same time, very little attention has been paid to the SB of promising structural materials such as titanium-, magnesium-, and nickel-based alloys (see Figure 5). No information was found on the SB of cast iron. Therefore, the study of the SB–SI–OB correlation for these materials is a promising direction.
  • Only 9% of research was devoted to SB of complex surfaces and cylindrical holes (Figure 6). The development of suitable mixed SB processes will significantly improve the tribological behaviour of holes in austenitic stainless steel ‘cylinder’-type structural elements widely used in various industrial applications. In general, a promising direction for future research is the SB of holes in structural elements, the service life of which is limited by the wear of these holes. A challenge is to develop methods, devices, and deforming elements for the SB of small holes.
  • The SB–OB correlation has been studied the least in terms of corrosion behaviour. Only two publications [90,93] are dedicated to individual aspects of this problem. Future research can be aimed at distinguishing and evaluating the influence of individual main characteristics of SI resulting from DB on the corrosion resistance of austenitic stainless steels. Thus, by having information on the SI of a given component, its corrosion behaviour can be predicted.
  • A particularly promising direction is the development of combined finishing processes, in which the application of SB before or after another type of impact provides a synergistic effect for modifying SL. The literature survey shows that the possibilities for the development of combined processes with the application of SB are insufficiently explored. An example in this regard is the research conducted by Tobola et al. [40,41,42,44] and Marquez-Herrera et al. [93]. The combination of SB with thermo-chemical diffusion processes looks like a promising direction. Processes in which SB is combined with electron or laser beam treatment have significant potential for achieving a synergistic effect. The localised heat effect with a high concentration over a very small area, inherent in electron/laser beam techniques, results in an inhomogeneous structure of the SL. This inhomogeneity is correlated with the used scan trajectory of the treated surface and the overlapping effect of the heated zones. In this aspect, the application of a suitable SB process on coatings (or layers) obtained from metal powders by electron/laser beam techniques can increase to a certain extent the homogeneity and density of the material, and generally improve the SI. Also of interest is the use of SB prior to electron/laser beam techniques when the processed material is structural carbon steel. For appropriately chosen parameters of both processes, a synergistic effect due to strain hardening at greater depth after SB and transformation hardening (due to martensitic transformation) near the surface after electron beam treatment can be expected.

Author Contributions

Conceptualization, J.M. and G.D.; methodology, J.M. and G.D.; software, J.M. and G.D.; validation, J.M. and G.D.; formal analysis, J.M. and G.D.; investigation, J.M. and G.D.; resources, J.M. and G.D.; data curation, J.M. and G.D.; writing—original draft preparation, J.M. and G.D.; writing—review and editing, J.M. and G.D.; visualization, J.M. and G.D.; supervision, J.M.; project administration, J.M. and G.D.; funding acquisition, J.M. and G.D. All authors have read and agreed to the published version of the manuscript.

Funding

This research was funded by the European Regional Development Fund within the OP ‘Science and Education for Smart Growth 2014–2020’ and the Project CoC ‘Smart Mechatronics, Eco- and Energy Saving Systems and Technologies’, No. BG05M2OP001-1.002-0023.

Institutional Review Board Statement

Not applicable.

Data Availability Statement

Not applicable.

Conflicts of Interest

The authors declare no conflict of interest.

Abbreviations

DBDiamond burnishing
FEMFinite element method
MQLMinimum quantity lubrication
MSTMechanical surface treatment
OBOperational behaviour
PCDPolycrystalline diamond
SBSlide burnishing
SCWSurface cold working
SESurface engineering
SISurface integrity
SLSurface layers

References

  1. Dwivedi, D.K. Surface Engineering: Enhancing Life of Tribological Components; Springer: New Delhi, India, 2018; ISBN 978-81-322-3779-2. [Google Scholar]
  2. Griffith, A.A. Philosophical transactions of the Royal Society of London. Ser. A Contain. Pap. A Math. Phys. Character 1921, 221, 163–198. [Google Scholar]
  3. Segal, V. Severe plastic deformation: Simple shear versus pure shear. Mater. Sci. Eng. A 2002, 338, 331–344. [Google Scholar] [CrossRef]
  4. Valiev, R.Z.; Islamgaliev, R.K.; Alexandrov, I.V. Bulk nanostructured materials from severe plastic deformation. Prog. Mater. Sci. 2000, 45, 103–189. [Google Scholar] [CrossRef]
  5. Valiev, R.Z.; Estrin, Y.; Horita, Z.; Langdon, T.G.; Zeherbauer, M.J.; Zhu, Y.T. Producing bulk ultrafine-graded materials by severe plastic deformation. JOM 2006, 58, 33–39. [Google Scholar] [CrossRef]
  6. Valiev, R.Z.; Langdon, T.G. Principles of equal-chanel angular pressing as a processing tool for grain refinement. Prog. Mater. Sci. 2006, 51, 881–981. [Google Scholar] [CrossRef]
  7. Valiev, R.; Krasilnikov, N.; Tsenev, N. Plastic deformation of alloys with submicron-grained structure. Mater. Sci. Eng. A 1991, 137, 35–40. [Google Scholar] [CrossRef]
  8. Astankhov, V.P. Surface integrity—Definition and inportance in functional performance. In Surface Integrity in Mashining; Davim, J., Ed.; Springer: London, UK, 2010; ISBN 978-1-84-882-974-2. [Google Scholar]
  9. M’Saoubi, R.; Outeiro, J.C.; Chandrasekaran, H.; Dillon, O.W., Jr.; Jawahir, I.S. A review of surface integrity in machining and its impact on functional performance and life of machined products. Int. J. Sustain. Manuf. 2008, 1, 203–236. [Google Scholar] [CrossRef]
  10. Liao, Z.; la Monaca, A.; Murray, J.; Speidel, A.; Ushmaev, D.; Clare, A.; Axinte, D.; M’Saoubi, R. Surface integrity in metal machining—Part I: Fundamentals of surface characteristics and formation mechanisms. Int. J. Mach. Tools Manuf. 2020, 162, 103687. [Google Scholar] [CrossRef]
  11. Zhang, J.; Pei, Z.J. Characterization Methods for Surface Integrity. Surface Integrity in Mashining; Paulo, J., Ed.; Springer: London, UK, 2010; ISBN 978-1-84-882-974-2. [Google Scholar]
  12. Sedlaček, M.; Podgornik, B.; Vižintin, J. Correlation between standard roughness parameters skewness and kurtosis and tribological behaviour of contact surfaces. Tribol. Int. 2012, 48, 102–112. [Google Scholar] [CrossRef]
  13. Korzynski, M.; Dudek, K.; Kruczek, B.; Kocurek, P. Equilibrium surface texture of valve stems and burnishing method to obtain it. Tribol. Int. 2018, 124, 195–199. [Google Scholar] [CrossRef]
  14. Labanowski, J.; Ossowska, A. Influence of burnishing on stress corrosion cracking susceptibility of duplex steel. J Achiev. Mater. Manuf. Eng. 2006, 19, 46–52. [Google Scholar]
  15. Konefal, K.; Korzynski, M.; Byczkowska, Z.; Korzyńska, K. Improved corrosion resistance of stainless steel X6CrNiMoTi17-12-2 by slide diamond burnishing. J. Mater. Process. Technol. 2013, 213, 1997–2004. [Google Scholar] [CrossRef]
  16. Hamadache, H.; Laouar, L.; Zeghib, N.; Chaoui, K. Characteristics of Rb40 steel superficial layer under ball and roller burnishing. J. Mater. Process. Technol. 2006, 180, 130–136. [Google Scholar] [CrossRef]
  17. Toboła, D.; Brostow, W.; Czechowski, K.; Rusek, P. Improvement of wear resistance of some cold working tool steels. Wear 2017, 382, 29–39. [Google Scholar] [CrossRef]
  18. Korzynski, M.; Lubas, J.; Swirad, S.; Dudek, K. Surface layer characteristics due to slide diamond burnishing with a cylindrical-ended tool. J. Mater. Process. Technol. 2011, 211, 84–94. [Google Scholar] [CrossRef]
  19. Korzynski, M.; Pacana, A.; Cwanek, J. Fatigue strength of chromium coated elements and possibility of its improvement with slide diamond burnishing. Surf. Coat. Technol. 2009, 203, 1670–1676. [Google Scholar] [CrossRef]
  20. Swirad, S. The effect of burnishing parameters on steel fatigue strength. Nonconv. Technol. Rev. 2007, 1, 113–118. [Google Scholar]
  21. Fouad, Y.; Mhaede, M.; Wagner, L. Effects of mechanical surface treatments on fatigue performance ofextruded ZK60 alloy. Fatigue Fract. Eng. Mater. Struct. 2010, 34, 403–407. [Google Scholar] [CrossRef]
  22. Wagner, L. Mechanical surface treatments on titanium, aluminum and magnesium alloys. Mater. Sci. Eng. A 1999, 263, 210–216. [Google Scholar] [CrossRef]
  23. Altenberger, I.; Nalla, R.K.; Sano, Y.; Wagner, L.; Ritchie, R.O. On the effect of deep rolling and laser-peening on the stress-controlled low- and high-cycle fatigue behaviour of Ti–6Al–4V at elevated temperatures up to 550 °C. Int. J. Fatigue 2012, 44, 292–302. [Google Scholar] [CrossRef]
  24. Nalla, R.K.; Altenberger, I.; Noster, U.; Lin, G.Y.; Scholtes, B.; Ritchie, R.O. On the influence of mechanical surface treatments —Deep rolling and laser shock peening—On the fatigue behaviour of Ti–6Al–4V at ambient and elevated temperatures. Mater. Sci. Eng. A 2003, 355, 216–230. [Google Scholar] [CrossRef]
  25. Burakowski, T.; Wierzchon, T. Surface Engineering of Metals: Principles, Equipment, Technologies; Tyrkiel, E.A., Dearnley, P., Eds.; CRC Press: London, UK, 1998. [Google Scholar]
  26. la Monaca, A.; Murray, J.; Liao, Z.; Speidel, A.; Robles-Linares, J.A.; Axinte, D.A.; Hardy, M.C.; Clare, A.T. Surface integrity in metal machining—Part II: Functional performance. Int. J. Mach. Tools Manuf. 2021, 164, 103718. [Google Scholar] [CrossRef]
  27. Plaster, H.J. A Tribute to Benjamin Chew Tilghman. In Proceedings of the 5th International Conference on Shot Peening, Oxford, UK, 13–17 September 1993; pp. 2–9. [Google Scholar]
  28. Scibner, I.A. Burnishing Tool. U.S. Patent 1,171,146, 8 February 1916. [Google Scholar]
  29. Stadnicka, D. Fatigue strength of the steel after the percussive burnishing process. In Proceedings of the 9th International Conference on Shot Peening (ICSP 9), Paris, Name la Vallee, France, 6–9 September 2005; pp. 280–285. [Google Scholar]
  30. Galda, L.; Koszela, W.; Pawlus, P. Surface geometry of slide bearings after percussive burnishing. Tribol. Int. 2007, 40, 1516–1525. [Google Scholar] [CrossRef]
  31. Tao, N.R.; Sui, M.L.; Lu, J.; Lua, K. Surface nanocrystallization of iron induced by ultrasonic shot peening. Nanostruct. Mater. 1999, 11, 433–440. [Google Scholar] [CrossRef]
  32. Maximov, J.T.; Duncheva, G.V.; Anchev, A.P.; Ichkova, M.D. Slide burnishing—Review and prospects. Int. J. Adv. Manuf. Technol. 2019, 104, 785–801. [Google Scholar] [CrossRef]
  33. Raza, A.; Kumar, S. A critical review of tool design in burnishing process. Tribol. Int. 2022, 174, 107717. [Google Scholar] [CrossRef]
  34. Hull, E.H.; Nerad, A.J. Irregular diamond burnishing tool. U.S. Patent 2,966,722, 3 January 1961. [Google Scholar]
  35. Maximov, J.T.; Anchev, A.P.; Duncheva, G.V.; Ganev, N.; Selimov, K.F. Influence of the process parameters on the surface roughness, micro-hardness, and residual stresses in slide burnishing of high-strength aluminum alloys. J. Braz. Soc. Mech. Sci. Eng. 2016, 39, 3067–3078. [Google Scholar] [CrossRef]
  36. Dzierwa, A.; Gałda, L.; Tupaj, M.; Dudek, K. Investigation of wear resistance of selected materials after slide burnishing process. Eksploat. Niezawodn. 2020, 22, 432–439. [Google Scholar] [CrossRef]
  37. Zielecki, W.; Bucior, M.; Trzepiecinski, T.; Ochał, K. Effect of slide burnishing of shoulder fillets on the fatigue strength of X19NiCrMo4 steel shafts. Int. J. Adv. Manuf. Technol. 2019, 106, 2583–2593. [Google Scholar] [CrossRef]
  38. Kluz, R.; Antosz, K.; Trzepieciński, T.; Bucior, M. Modelling the influence of slide burnishing parameters on the surface roughness of shafts made of 42CrMo4 heat-treatable steel. Materials 2021, 14, 1175. [Google Scholar] [CrossRef]
  39. Kluz, R.; Trzepiecinski, T.; Bucior, M.; Antosz, K. Modelling of the effect of slide burnishing on the surface roughness of 42CrMo4 steel shafts. In Advances in Design, Simulation and Manufacturing IV; Lecture Notes in Mechanical Engineering; Springer: Cham, Switzerland, 2021; pp. 415–424. [Google Scholar] [CrossRef]
  40. Toboła, D. Impact of mechanical processes as a pre-sulphonitriding treatment on tribology properties of selected p/m tool steels. Materials 2019, 12, 3431. [Google Scholar] [CrossRef]
  41. Toboła, D.; Morgiel, J.; Maj, Ł. TEM analysis of surface layer of Ti-6Al-4V ELI alloy after slide burnishing and low-temperature gas nitriding. Appl. Surf. Sci. 2020, 515, 145942. [Google Scholar] [CrossRef]
  42. Toboła, D.; Liskiewicz, T.; Yang, L.; Khan, T.; Boroń, Ł. Effect of mechanical and thermochemical tool steel substrate pre-treatment on diamond-like carbon (DLC) coating durability. Surf. Coatings Technol. 2021, 422, 127483. [Google Scholar] [CrossRef]
  43. Toboła, D.; Łętocha, A. Influence of combined mechanical processes on tribological properties of tool steels vanadis 8 and vancron 40 with a similar hardness. Front. Mech. Eng. 2021, 7, 775059. [Google Scholar] [CrossRef]
  44. Toboła, D. Influence of sequential surface treatment processes on tribological performance of vanadis 6 cold work tool steel. Wear 2021, 488, 204106. [Google Scholar] [CrossRef]
  45. Zaleski, K.; Skoczylas, A. Effect of slide burnishing on the surface layer and fatigue life of titanium alloy parts. Adv. Mater. Sci. 2019, 19, 35–45. [Google Scholar] [CrossRef]
  46. Skoczylas, A.; Zaleski, K.; Matuszak, J.; Ciecieląg, K.; Zaleski, R.; Gorgol, M. Influence of slide burnishing parameters on the surface layer properties of stainless steel and mean positron lifetime. Materials 2022, 15, 8131. [Google Scholar] [CrossRef]
  47. Skoczylas, A.; Zaleski, K. Study on the surface layer properties and fatigue life of a workpiece machined by centrifugal shot peening and burnishing. Materials 2022, 15, 6677. [Google Scholar] [CrossRef] [PubMed]
  48. Ferencsik, V.; Varga, G. Examination of the change in surface roughness of burnished low alloyed aluminium external cylindrical pieces. Cut. Tools Technol. Syst. 2019, 91, 200–206. [Google Scholar] [CrossRef]
  49. Ferencsik, V.; Varga, G. Analysis of surface microhardness on diamond burnished cylindrical components. Cut. Tools Technol. Syst. 2019, 90, 151–157. [Google Scholar] [CrossRef]
  50. Ferencsik, V.; Varga, G. Examination of 3D surface topography of diamond burnished C45 workpieces. Cut. Tools Technol. Syst. 2019, 90, 158–167. [Google Scholar] [CrossRef]
  51. Ferencsik, V.; Varga, G. Investigation of shape correctness of diamond burnished low alloyed aluminium components. Cut. Tools Technol. Syst. 2020, 92, 179–187. [Google Scholar] [CrossRef]
  52. Varga, G.; Ferencsik, V. Experimental examination of surface micro-hardness improvement ratio in burnishing of external cylindrical workpieces. Cut. Tools Technol. Syst. 2020, 93, 114–121. [Google Scholar] [CrossRef]
  53. Ferencsik, V.; Varga, G. Examination of surface state-change on diamond burnished aluminium components. In International Symposium for Production Research 2019; Lecture Notes in Mechanical Engineering; Springer: Cham, Switzerland, 2020; pp. 535–544. [Google Scholar] [CrossRef]
  54. Felhő, C.; Varga, G. CAD and FEM modelling of theoretical roughness in diamond burnishing. Int. J. Precis. Eng. Manuf. 2022, 23, 375–384. [Google Scholar] [CrossRef]
  55. Varga, G.; Dezső, G.; Szigeti, F. Surface roughness improvement by sliding friction burnishing of parts produced by selective laser melting of Ti6Al4V titanium alloy. Machines 2022, 10, 400. [Google Scholar] [CrossRef]
  56. Ferencsik, V.; Varga, G. The Influence of diamond burnishing process parameters on surface roughness of low-alloyed aluminium workpieces. Machines 2022, 10, 564. [Google Scholar] [CrossRef]
  57. Felhő, C.; Varga, G. 2D FEM investigation of residual stress in diamond burnishing. J. Manuf. Mater. Process. 2022, 6, 123. [Google Scholar] [CrossRef]
  58. Dezső, G.; Szigeti, F.; Varga, G. Surface hardness modification of selective laser melted Ti6Al4V parts by sliding friction diamond burnishing. Period. Polytech. Mech. Eng. 2023, 67, 59–69. [Google Scholar] [CrossRef]
  59. Tesfom, F.; Pásztor, I.; Felhő, C. Flat diamond sliding burnishing surface roughness investigation. Multidiszcip. Tudományok 2022, 12, 186–195. [Google Scholar] [CrossRef]
  60. Sachin, B.; Narendranath, S.; Chakradhar, D. Effect of working parameters on the surface integrity in cryogenic diamond burnishing of 17-4 PH stainless steel with a novel diamond burnishing tool. J. Manuf. Process 2019, 38, 564–571. [Google Scholar]
  61. Sachin, B.; Narendranath, S.; Chakradhar, D. Enhancement of surface integrity by cryogenic diamond burnishing toward the improved functional performance of the components. J. Braz. Soc. Mech. Sci. Eng. 2019, 41, 396. [Google Scholar] [CrossRef]
  62. Sachin, B.; Narendranath, S.; Chakradhar, D. Selection of optimal process parameters in sustainable diamond burnishing of 17-4 PH stainless steel. J. Braz. Soc. Mech. Sci. Eng. 2019, 41, 219. [Google Scholar] [CrossRef]
  63. Sachin, B.; Narendranath, S.; Chakradhar, D. Application of desirability approach to optimize the control factors in cryogenic diamond burnishing. Arab. J. Sci. Eng. 2020, 45, 1305–1317. [Google Scholar] [CrossRef]
  64. Sachin, B.; Rao, C.M.; Naik, G.M.; Puneet, N.P. Influence of slide burnishing process on the surface characteristics of precipitation hardenable steel. SN Appl. Sci. 2021, 3, 1–13. [Google Scholar] [CrossRef]
  65. Kuznetsov, V.P.; Skorobogatov, A.S.; Gorgots, V.G. Impact of indentor sliding velocity and loading repetition factor on shear strain and structure dispersion in nanostructuring burnishing. Facta Univ. Ser. Mech. Eng. 2019, 17, 161. [Google Scholar] [CrossRef]
  66. Kuznetsov, V.; Makarov, A.; Skorobogatov, A.; Skorinina, P.; Luchko, S.; Sirosh, V.; Chekan, N. Influence of normal force on smoothing and hardening of the surface layer of steel 03X16N15M3T1 during dry diamond smoothing with a spherical indenter. Met. Process. 2022, 24, 6–22. [Google Scholar]
  67. Maximov, J.T.; Duncheva, G.V.; Anchev, A.P.; Amudjev, I.M. New method and tool for increasing fatigue life of a large number of small fastener holes in 2024-T3 Al alloy. J. Braz. Soc. Mech. Sci. Eng. 2019, 41, 203. [Google Scholar] [CrossRef]
  68. Maximov, J.T.; Duncheva, G.V.; Anchev, A.P.; Dunchev, V.P. Slide burnishing versus deep rolling—A comparative analysis. Int. J. Adv. Manuf. Technol. 2020, 110, 1–17. [Google Scholar] [CrossRef]
  69. Maximov, J.T.; Duncheva, G.V.; Anchev, A.P.; Dunchev, V.P.; Ichkova, M.D. Improvement in fatigue strength of 41Cr4 steel through slide diamond burnishing. J. Braz. Soc. Mech. Sci. Eng. 2020, 42, 1–20. [Google Scholar] [CrossRef]
  70. Maximov, J.T.; Duncheva, G.V.; Anchev, A.P.; Dunchev, V.P. Smoothing, deep or mixed diamond burnishing of low-alloy steel components—Optimization procedures. Int. J. Adv. Manuf. Technol. 2020, 106, 1917–1929. [Google Scholar] [CrossRef]
  71. Maximov, J.T.; Duncheva, G.V.; Dunchev, V.P.; Anchev, A.P. Different strategies for finite element simulations of static mechanical surface treatment processes—A comparative analysis. J. Braz. Soc. Mech. Sci. Eng. 2021, 43, 1–18. [Google Scholar] [CrossRef]
  72. Maximov, J.T.; Duncheva, G.V.; Anchev, A.P.; Dunchev, V.P.; Capek, J. A cost-effective optimization approach for improving the fatigue strength of diamond-burnished steel components. J. Braz. Soc. Mech. Sci. Eng. 2021, 43, 1–13. [Google Scholar] [CrossRef]
  73. Maximov, J.; Duncheva, G.; Anchev, A.; Dunchev, V.; Argirov, Y. Effect of diamond burnishing on fatigue behaviour of AISI 304 chromium-nickel austenitic stainless steel. Materials 2022, 15, 4768. [Google Scholar] [CrossRef]
  74. Maximov, J.; Duncheva, G.; Anchev, A.; Dunchev, V.; Argirov, Y.; Todorov, V.; Mechkarova, T. Effects of heat treatment and severe surface plastic deformation on mechanical characteristics, fatigue, and wear of Cu-10Al-5Fe bronze. Materials 2022, 15, 8905. [Google Scholar] [CrossRef] [PubMed]
  75. Duncheva, G.V.; Maximov, J.T.; Anchev, A.P.; Dunchev, V.P.; Argirov, Y.B.; Ganev, N.; Capek, J. Fatigue strength improvement in CuAl8Fe3 bronze via diamond burnishing. J. Braz. Soc. Mech. Sci. Eng. 2021, 43, 1–12. [Google Scholar] [CrossRef]
  76. Duncheva, G.V.; Maximov, J.T.; Anchev, A.P.; Dunchev, V.P.; Argirov, Y.B.; Ganev, N.; Drumeva, D.K. Improvement in surface integrity of CuAl8Fe3 bronze via diamond burnishing. Int. J. Adv. Manuf. Technol. 2022, 119, 5885–5902. [Google Scholar] [CrossRef]
  77. Duncheva, G.V.; Maximov, J.T.; Anchev, A.P.; Dunchev, V.P.; Argirov, Y.B. Improvement in wear resistance performance of CuAl8Fe3 single-phase aluminum bronze via slide diamond burnishing. J. Mater. Eng. Perform. 2021, 31, 2466–2478. [Google Scholar] [CrossRef]
  78. Duncheva, G.V.; Maximov, J.T.; Anchev, A.P.; Dunchev, V.P.; Argirov, Y.B. Multi-objective optimization of the internal diamond burnishing process. Mater. Manuf. Process. 2021, 37, 428–436. [Google Scholar] [CrossRef]
  79. Duncheva, G.; Maximov, J.; Anchev, A.; Dunchev, V.; Argirov, Y.; Kandeva-Ivanova, M. Enhancement of the wear resistance of CuAl9Fe4 sliding bearing bushings via diamond burnishing. Wear 2022, 510, 204491. [Google Scholar] [CrossRef]
  80. Bourebia, M.; Bouri, A.; Hamadache, H.; Achouri, S.; Laouar, L.; Gharbi, A.; Ghelloudj, O.; Bouhamla, K. Study of the effect burnishing on superficial hardness and hardening of S355JR steel using experimental planning. Energy Procedia 2019, 157, 568–577. [Google Scholar] [CrossRef]
  81. Hamadache, H.; Bourebia, M.; Taamallah, O.; Laouar, L. Surface hardening of 36 NiCrMo 6 steel by ball burnishing process. Mater. Res. Express 2019, 6, 106538. [Google Scholar] [CrossRef]
  82. Dyl, T.; Wijata, M.; Kuśmierska-Matyszczak, W. The slide broaching burnishing and the influence of deformation on roughness of 314L stainless steel sleeves. Sci. J. Gdyn. Marit. Univ. 2020, 116, 15–28. [Google Scholar] [CrossRef]
  83. Kato, H.; Yamamoto, K.; Yasunaga, K. Nano-crystallization of steel surface by slide-burnishing. Key Eng. Mater. 2020, 841, 48–53. [Google Scholar] [CrossRef]
  84. Shi, Y.-L.; Shen, X.-H.; Xu, G.-F.; Xu, C.-H.; Wang, B.-L.; Su, G.-S. Surface integrity enhancement of austenitic stainless steel treated by ultrasonic burnishing with two burnishing tips. Arch. Civ. Mech. Eng. 2020, 20, 1–17. [Google Scholar] [CrossRef]
  85. Uhlmann, E.; Polte, M.; Polte, J.; Kuche, Y.; Wendorf, S.; Siebel, D. Development of a machining strategy for diamond slide burnishing tools made of polycrystalline diamond (PCD). In Proceedings of the 20th International Conference of the European Society for Precision Engineering and Nanotechnology, EUSPEN 2020, Virtual, 8–12 June 2020; pp. 433–434. [Google Scholar]
  86. Vyshnepolskyi, Y.; Pavlenko, D.; Tkach, D.; Dvirnyk, Y. Parts diamond burnishing process regimes optimization made of INCONEL 718 alloy via selective laser sintering method. In Proceedings of the IEEE 10th International Conference Nanomaterials: Applications & Properties (NAP), Sumy, Ukraine, 9–13 November 2020. 02SAMA01-1–02SAMA01-5. [Google Scholar] [CrossRef]
  87. Shvetsov, A.N.; Skuratov, D.L. Influence of diamond smoothing on the surface layer of a 30XГCH2A-BД high-strength steel workpiece. Russ. Eng. Res. 2020, 40, 658–662. [Google Scholar] [CrossRef]
  88. Borysenko, D.; Welzel, F.; Karpuschewski, B.; Kundrák, J.; Voropai, V. Simulation of the burnishing process on real surface structures. Precis. Eng. 2020, 68, 166–173. [Google Scholar] [CrossRef]
  89. Kato, H.; Hirokawa, W.; Todaka, Y.; Yasunaga, K. Improvement in surface roughness and hardness for carbon steel by slide burnishing process. Mater. Sci. Appl. 2021, 12, 171–181. [Google Scholar] [CrossRef]
  90. Okada, M.; Terada, S.; Kataoka, Y.; Kihara, T.; Miura, T.; Otsu, M. Burnishing characteristics of sliding burnishing process with active rotary tool targeting stainless steel. J. Adv. Mech. Des. Syst. Manuf. 2021, 15, 1–11. [Google Scholar] [CrossRef]
  91. Lehmann, J.; Chen, H.; Kruse, M.; Ben Khalifa, N. Introducing residual stresses on sheet metals by slide hardening under stress superposition. Key Eng. Mater. 2021, 883, 143–150. [Google Scholar] [CrossRef]
  92. Fedorovich, V.; Pyzhov, I.; Kundrak, J.; Pupan, L.; Voloshkina, I. Simulation methodology of diamond burnishing. In Advances in Design, Simulation and Manufacturing IV; Ivanov, V., Trojanowska, J., Pavlenko, I., Zajac, J., Peraković, D., Eds.; Springer: Cham, Switzerland, 2021; pp. 363–372. [Google Scholar] [CrossRef]
  93. Márquez-Herrera, A.; Saldaña-Robles, A.; Zapata-Torres, M.; Reveles-Arredondo, J.; la Peña, J.D.-D. Duplex surface treatment on ASTM A-36 steel by slide burnishing and powder pack boriding. Mater. Today Commun. 2022, 31, 103703. [Google Scholar] [CrossRef]
  94. Nguyen, T.-T.; Van, A.-L. Machining and optimization of the external diamond burnishing operation. Mater. Manuf. Process. 2022, 1–15. [Google Scholar] [CrossRef]
  95. Sachin, B.; Rao, C.M.; Naik, G.M.; Prasad, C.D.; Hebbale, A.M.; Vijeesh, V.; Rao, M. Minimum quantity lubrication and cryogenic for burnishing of difficult to cut material as a sustainable alternative. In Sustainable Machining Strategies for Better Performance; Lecture Notes in Mechanical Engineering; Springer: Singapore, 2021; pp. 61–69. [Google Scholar] [CrossRef]
  96. Schubnell, J.; Farajian, M. Fatigue improvement of aluminium welds by means of deep rolling and diamond burnishing. Weld. World 2021, 66, 699–708. [Google Scholar] [CrossRef]
  97. Bobrovskij, I.; Bobrovskij, N.; Khaimovich, A.; Travieso-Rodriguez, J.A. Impacts of surface texture and nature of friction on energy-force efficiency of surface plastic deformation during burnishing. Metals 2022, 12, 1568. [Google Scholar] [CrossRef]
  98. Cagan, S.C.; Tasci, U.; Pruncu, C.I.; Bostan, B. Investigation of the effects of eco-friendly MQL system to improve the mechanical performance of WE43 magnesium alloys by the burnishing process. J. Braz. Soc. Mech. Sci. Eng. 2022, 45, 1–15. [Google Scholar] [CrossRef]
  99. Kluz, R.; Bucior, M.; Dzierwa, A.; Antosz, K.; Bochnowski, W.; Ochal, K. Effect of diamond burnishing on the properties of FSW joints of EN-AW-2024 aluminium alloys. Appl. Sci. 2023, 13, 1305. [Google Scholar] [CrossRef]
  100. Maximov, J.T.; Anchev, A.P.; Duncheva, G.V.; Ganev, N.; Selimov, K.F.; Dunchev, V.P. Impact of slide diamond burnishing additional parameters on fatigue behaviour of 2024-T3 Al alloy. Fatigue Fract. Eng. Mater. Struct. 2018, 42, 363–373. [Google Scholar] [CrossRef]
  101. Ecoroll Catalogue. Tools and Solutions for Metal Surface Improvement; Ecoroll Corporation Tool Technology: Milford, OH, USA, 2006. [Google Scholar]
Disclaimer/Publisher’s Note: The statements, opinions and data contained in all publications are solely those of the individual author(s) and contributor(s) and not of MDPI and/or the editor(s). MDPI and/or the editor(s) disclaim responsibility for any injury to people or property resulting from any ideas, methods, instructions or products referred to in the content.

Article Metrics

Citations

Article Access Statistics

Multiple requests from the same IP address are counted as one view.