The Innovative Use of Intelligent Chatbot for Sustainable Health Education Admission Process: Learnt Lessons and Good Practices
Abstract
:1. Introduction
1.1. Background
1.2. Aim of the Research
1.3. Research Questions
- RQ1. What is an appropriate structure of the ontology of the chatbot?;
- RQ2. How and to what extent a chatbot can contribute to the candidate support during the admission period?;
- RQ3. What are good practices in desinging such a chatbot?;
- RQ4. What is the innovation and added value of such a chatbot to the admission process?;
- RQ5. What is the acceptance of such a chatbot and what is its (perceived) impact?;
- RQ6. What actions are needed for making the chatbot sustainable over more admission sessions?
1.4. Novel Contribution
1.5. Organization of the Article
2. Related Work
2.1. First Intelligent Chatbots
2.2. Chatbots in Higher Education
2.3. Conversational Chatbots
3. Research and Development Methodology
3.1. Context
3.2. The Admission Process
3.3. Software Architecture
- Domain Abstract Ontology: Is the schema of the general ontology with domain independent concepts, able to be instantiated for each particular authority. This ontology refers to public information, such as deadlines, student opportunities and educational offer.
- Specific Ontology: represents concepts which belong or are particular to a specific candidate, be it country origin, last courses taken. The ontology is structured in three sub-ontologies, namely:
- -
- Public information: refers to information for public use, such as number of available seats, specialisation etc.
- -
- Adaptive information is still general information, but provided to the candidates based on their profile, e.g., different countries issue different documents related to graduation (Abitur, Bacalaureate, GMAT etc.), depending on bilateral agreements, foreigners have access to education based on various fees. This adaptive feature is highly recommended by inclusive communication guidelines [29].
- -
- Personal information is closely related to the candidate and contains a significant amount of personal data which falls under GDPR regulations: data related to birth and identity, grades, medical certificates and educational options. Therefore strict access policies will be in place, both technically as well as administratively.
- AI Engine: includes the algorithms used in processing the knowledge acquisition, and modeling correct answers for the candidates. This module makes the connection between the two parties of the conversation, respectively feeds the candidate with very specific, personalized, and accurate information from the ontology. Moreover, the information is explained, so that the candidate has no doubt about the accuracy and conformity of the knowledge which is provided. This module is also able to learn based on user interaction and feedback so that the chatbot improves its knowledge, responsiveness, and usability with each conversation.
- Knowledge Acquisition: collects information from different sources such databases, cloud, documents, other software, and local data.

3.4. Improved Lifecycle of the Chatbot
- conceptualization aims at identifying and defining the objects, concepts and their relationships referred by the ontology. It produces an agreed upon meaning for a concept for the purposes of research.
- formalization tries to bring the previously identified concepts to a canonical form, eventually structured on several abstraction levels.
- development implies the creation of the ontology using the formal concepts.
- testing assures that the ontology is sound and robust. The step is mainly technical, focused on the quantity of knowledge, rather than on its quality and is performed by ontology experts.
- deployment into production is the phase in which the chatbot interacts with the prospects and provides them with the expected, pertinent and correct answers.
- maintenance is required because a chatbot, like any other software can be considered a live agent which needs to be continuously updated as the information regarding admission process changes or the process itself evolves.

3.4.1. Conceptualization
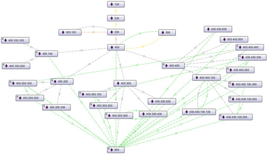
- node ID, as xxx.yyy.zzz, where xxx means a main node, xxx.yyy means a sub-node, xxx.yyy.zzz means a sub-sub-bode and so on. This is displayed in column ID.
- the content (information, action), shown in column Content.
- keywords used for accessing the respective info when the user types in her question. These are listed in column Keywords. The keywords concept is designed to admit possible typing errors like skipping a letter, or inversion of two letters. For this situation we used the * symbol which allows the keyword to have as many errors as we indicate in the beginning.
- related nodes, represented by their ID’s in column Related nodes.
| ID | Content | Keywords | Related Nodes |
|---|---|---|---|
| 100 | Welcome to the International Students Department | ||
| 200 | My name is Ana, how can I help you? | ||
| 300 | Please agree with GDPR policy | gdpr | |
| 300.100 | If you did not agree with GDPR policy | ||
| 400 | Main menu | start | |
| 400.100 | Connect to an operator | operator | |
| 400.100.100 | Operator available | ||
| 400.100.200 | Operator unavailable | working, hours, work, hour | |
| 400.200 | Admission platform | ||
| 400.200.100 | Video presentation | admission*, video*, tutorial* | 600 |
| 400.200.200 | How many pages can I upload? | pdf, page, pages | 400.200.100, 600 |
| 400.200.300 | What does “pending payment” mean? | Pending, Payment*, Pay | 400.200.100, 600 |
| 400.300 | Clarification regarding the application file | ||
| 400.300.100 | Multiple application files | file*, option*, application* | 400.400.300, 600 |
| 400.300.200 | Documents issued in a non-European country | non-EU, non-UE, non-European*, Hague, Apostille | 400.300.100, 600 |
| 400.300.300 | The medical certificate | Medical, Specialist*, Healt* | 400.300.400, 600 |
| 400.300.400 | Psychological examination | Psychological | 400.300.300, 600 |
| 400.300.500 | Expired passport | Passport, pasport, Valid, Expir* | 600 |
| 400.400 | Admission, education, taxes and prerequisites | ||
| 400.400.100 | What is your question related to language | Lang* | |
| 400.400.100.100 | In what language are the courses taught | cours*, Corses, Corse | 400.400.100, 600 |
| 400.400.100.200 | How can applicants demonstrate their language proficiency? | proficienc*, certif*, prficiency | 400.400.100.300, 400.400.100.400, 600 |
| ID | Content | Keywords | Related Nodes |
|---|---|---|---|
| 400.400.100.300 | If I studied in English/French, do I still need a Language Proficiency Certificate? | 600 | |
| 400.400.100.400 | Can I pass a language proficiency examination at your university, before applying? | exam*, exmination | 600 |
| 400.400.200 | How many places are available? | place*, seat seats, medicin*, pharm*, farma*, dental, dent, dentistry, dentist | 400.400.300, 600 |
| 400.400.300 | What are the tuition fees and costs of the application process? | tuition*, fee, fees, cost, costs | 600 |
| 400.400.400 | How can I apply? | method*, metodology, ethodology, apply, appl, aply | 400.200.100, 600 |
| 400.400.500 | What is the deadline for submitting the application files and when are the results? | deadline, date, dates, dead, Result*, reslts | 600 |
| 400.400.600 | If I was not admitted in the Early Admission, is my file still in competition? | Early, erly | 400.400.500, 600 |
| 500 | Unfortunately, I do not understand your question. | 400 | |
| 600 | Close the chat. Go to the main options. Connect to an operator | thank* | 400, 400.100 |
3.4.2. Formalisation
3.4.3. Development
- to go to the main menu (400), by typing start;
- to contact an operator (400.100), by typing operator;
- to close the chat, by typing thank you.
3.4.4. Testing
- The users’ perception of human-like chatbot;
- The proper way to interact with a user;
- The depth of the ontological tree;
- The optimal number of available options;
- The number of interconnections between; ontological nodes;
The Users’ Perception of Human-like Chatbot
Modes of Interaction of the User with the Chatbot
- by typing in the question;
- by choosing an option from a list of predefined ones;
- mixed—typing or/and choosing one of the predefined options provided by the chatbot.
Depth of the Ontological Tree
Optimal Number of Available Options
Number of Interconnections between Ontological Nodes
3.4.5. Deployment into Production
- Admission platform (https://admissions.umfcluj.ro/frontend/auth/login, accessed on 15 January 2023);
- The database with specializations and number of available seats;
- The authentication details and granted rights of the admission committee.
3.4.6. Maintenance
- each stage of the admission process brings up new required questions and needs and leaves out caducous information;
- each question typed by the user and unanswered by the chatbot might be a new fact to be asserted to the ontology;
- other questions coming by other means (e.g., email, phone) are to be formalized and inserted into the ontological tree.
4. Results and Challenges Related to the Chatbot Lifecycle
4.1. Results of the Ana Chatbot
4.2. Sustainability of Ana Chatbot
4.3. Challenges Related to the Chatbot Lifecycle
- Implementation issues due to a short deadline to finalize the chatbot;
- Formalisation of the admission concept was a challenge. In respect to the UX principle, the information must be very clear, easy to access, and easy to be read, in such a way that the result of the entire process is achieved.
- The multicultural identity of the chatbot raised brainstorming sessions for the team involved, due to the fact that there were a lot of differences between candidates countries regarding:
- -
- identity documents;
- -
- educational diplomas: Abitur, Bacalaureate, GMAT etc.;
- -
- language barrier which leaded to miss nominated words;
- -
- cultural habits.
- Developing Ana chatbot was not only for the purpose of researching the domain of the ontologies, it was a real-life project, implemented and used in 2022 for the admission process of the University of Medicine and Pharmacy “Iuliu Hatieganu” from Cluj-Napoca. Therefore, the main focus of the project was not on the research, but on facilitating communication way between the university staff and candidates all over the world. The aim of the ontology was to offer specific answers, in real-time, to candidates’ questions, covering time zone differences.
- The testing period was limited regarding the number and the type of persons involved in the process.
5. Learnt Lessons and Recommendations
- It is important that the chatbot has a human appearance in terms of name, icon (avatar), and behavior, meaning that, if the answers were delayed a couple of seconds, as written by humans, the user’s perception on the chat increased with 4.6%.
- There should be a right mix between the number of predefined options or answers a user can choose from and the possibility to write open questions, freely. Too many or exclusive predefined options give the feeling of constriction; on the other hand, only free text makes the communication somehow exhausting for the user and difficult to formalize in terms of ontology.
- The maximum depth of the tree should be no more than six or seven (see Section “Depth of the Ontological Tree”, value correlated also with the research of Agarwal and Wadhwa [13].
- The number of predefined options within on reply should not exceed 6 (see Section “Optimal Number of Available Options”).
- It is important to define relations between related nodes or topics, which may be needed together for a complete understanding by the user or which are complementary (see Section “Number of Interconnections between Ontological Nodes”).
- For European countries, GDPR compliance is a must and the related conditions should be served at the very beginning of the chat before the first action is required from the user.
6. Conclusions
6.1. Answers to the Research Questions
- RQ1.
- What is an appropriate structure of the ontology of the chatbot?
- faculties and the study domains
- taxes to be applied
- documents needed to complete the entire process
- RQ2.
- How and to what extent a chatbot can contribute to the candidate support during the admission period?
- for universities: salaries, indirect expenses, equipment usage;
- for candidates: the travel expenses, indirect expenses.
- RQ3.
- What are good practices in desinging such a chatbot?
- RQ4.
- What is the innovation and added value of such a chatbot to the admission process?
- RQ5.
- What is the acceptance of such a chatbot and what is its (perceived) impact?
- RQ6.
- What actions are needed for making the chatbot sustainable over more admission sessions?
6.2. Novelty of the Ana Chatbot
- developing an ontology that pinpoints the multiculturalism aspects, being the first chatbot to document the acceptance and results of such technology with candidates from 76 countries;
- expanding the digitization activities in universities, especially in domains that are not directly related to the ICT;
- conceptualizing internal processes of a university in an innovative way;
- improving the ontological tree by collecting the data in a dynamic mode, and structuring the information in three different categories: public, personal and adaptive. In that way, all the candidates, staff, or third parties can co-create to improve the ontological tree of the chatbot;
- increasing productivity, helping users to obtain timely and efficient assistance or information. Therefore the time zone constriction it’s not anymore a limitation, the candidate will obtain the answer in real-time.
6.3. Future Developments of Ana Chatbot
Author Contributions
Funding
Institutional Review Board Statement
Informed Consent Statement
Data Availability Statement
Acknowledgments
Conflicts of Interest
Sample Availability
Abbreviations
| API | Application Programming Interface |
| AIML | Artificial Intelligence Markup Language |
| DINA | Dinus Intelligent Assistance |
| FAIR | Findability, Accessibility, Interoperability, Reusability |
| FAQ | Frequently Asked Questions |
| GDPR | General Data Protection Regulation |
| GMAT | Graduate Management Admission Test |
| ID | Identification |
| LSA | Latent Semantic Analysis |
| Q&A | Questions and Answers |
| UMF Cluj | University of Medicine and Pharmacy "Iuliu Hatieganu" from Cluj-Napoca |
| UDINUS | Universitas Dian Nuswantoro |
| UX | User Experience |
References
- Martínez-García, I.; Nielsen, T.; Alastor, E. Perceived stress and perceived lack of control of spanish education-degree university students: Differences dependent on degree year, basis for admission and gender. Psychol. Rep. 2021, 125, 1824–1851. [Google Scholar] [CrossRef] [PubMed]
- Bakti, R.; Hartono, S. The Influence of Transformational Leadership and work Discipline on the Work Performance of Education Service Employees. Multicult. Educ. 2022, 8, 109–125. [Google Scholar]
- Tuhuteru, H.; Siwalette, R. System Design and Implementation of Online Admission System at XYZ University. Inspir. J. Teknol. Inf. Dan Komun. 2022, 12, 105–117. [Google Scholar] [CrossRef]
- Barus, S.P.; Surijati, E. Chatbot with Dialogflow for FAQ Services in Matana University Library. Int. J. Informatics Comput. 2022, 3, 62–70. [Google Scholar] [CrossRef]
- Chandra, Y.W.; Suyanto, S. Indonesian chatbot of university admission using a question answering system based on sequence-to-sequence model. Procedia Comput. Sci. 2019, 157, 367–374. [Google Scholar] [CrossRef]
- Mariacher, N.; Schlögl, S.; Monz, A. Investigating perceptions of social intelligence in simulated human-chatbot interactions. In Progresses in Artificial Intelligence and Neural Systems; Springer: Cham, Switzerland, 2021; pp. 513–529. [Google Scholar]
- Goot, M.J.; Hafkamp, L.; Dankfort, Z. Customer service chatbots: A qualitative interview study into the communication journey of customers. In Proceedings of the International Workshop on Chatbot Research and Design, Online, 23–24 November 2020; pp. 190–204. [Google Scholar]
- Patel, N.P.; Parikh, D.R.; Patel, D.A.; Patel, R.R. Ai and web-based human-like interactive university chatbot (unibot). In Proceedings of the 2019 3rd International Conference on Electronics, Communication and Aerospace Technology (ICECA), Coimbatore, India, 12–14 June 2019; pp. 148–150. [Google Scholar]
- Chocarro, R.; Cortiñas, M.; Marcos-Matás, G. Teachers’ attitudes towards chatbots in education: A technology acceptance model approach considering the effect of social language, bot proactiveness, and users’ characteristics. Educ. Stud. 2021, 1–19. [Google Scholar] [CrossRef]
- Vlasiuk, R.; Petko, L. Alan Turing: A Founding Father of Computer Science, Artificial Intelligence and Modern Cognitive Science. Ph.D. Thesis, Lviv Polytechnic National University, Lviv, Ukraine, 2022. [Google Scholar]
- Saygin, A.P.; Cicekli, I.; Akman, V. Turing test: 50 years later. Minds Mach. 2020, 10, 463–518. [Google Scholar] [CrossRef]
- Bassett, C. Apostasy in the temple of technology: ELIZA the more than mechanical therapist. In Anti-Computing; Manchester University Press: Manchester, UK, 2022; pp. 168–185. [Google Scholar]
- Agarwal, R.; Wadhwa, M. Review of state-of-the-art design techniques for chatbots. SN Comput. Sci. 2020, 1, 1–12. [Google Scholar] [CrossRef]
- Xie, T.; Yang, X.; Lin, A.S.; Wu, F.; Hashimoto, K.; Qu, J.; Kang, Y.M.; Yin, W.; Wang, H.; Yavuz, S. Converse–A Tree-Based Modular Task-Oriented Dialogue System. arXiv 2022, arXiv:2203.12187. [Google Scholar]
- Park, D.M.; Jeong, S.S.; Seo, Y.S. Systematic Review on Chatbot Techniques and Applications. J. Inf. Process. Syst. 2022, 18, 26–47. [Google Scholar]
- Tharammal, M.K.P.; Bashir, M.N.; Yusof, K.M.B.; Iqbal, S. ALICE Pattern Matching Based Chatbot for Natural Language Communication: System Development and Testing. iKSP J. Comput. Sci. Eng. 2022, 2, 34–42. [Google Scholar]
- Thomas, L.; Kumar, M.; Prashanth, B.S.; Sneha, H.R. Seq2seq and Legacy techniques enabled Chatbot with Voice assistance. In Proceedings of the 2022 IEEE 2nd Mysore Sub Section International Conference (MysuruCon), Mysuru, India, 16–17 October 2022; pp. 1–4. [Google Scholar]
- Kaczorowska-Spychalska, D. Chatbots in marketing. Management 2019, 23, 251–270. [Google Scholar] [CrossRef]
- Hughes, T.M.; Leafstedt, J.M. Communicating with Generation Z. The COVID-19 Impact on Higher Education Stakeholders and Institutional Services; Lexington Books: Lanham, MD, USA, 2022; Volume 93. [Google Scholar]
- Barrett, M.; Branson, L.; Carter, S.; DeLeon, F.; Ellis, J.; Gundlach, C.; Lee, D. Using artificial intelligence to enhance educational opportunities and student services in higher education. Inquiry J. Va. Community Coll. 2019, 22, 11. [Google Scholar]
- Bačanin Džakula, N. Singibot-a student services chatbot. In Sinteza 2020-International Scientific Conference on Information Technology and Data Related Research; Singidunum University: Belgrade, Serbia, 2020; pp. 318–323. [Google Scholar]
- Hersi, A.H.; Hassan, M.M.; Hassan, A.A.; Mahdi, M.A.; Abdulle, A.W. An Intelligent Somali Language Chatbot Serving as an Online Admission Help Desk; SORER: Mogadishu, Somalia, 2021. [Google Scholar]
- Nazir, A.; Khan, M.Y.; Ahmed, T.; Jami, S.I.; Wasi, S. A novel approach for ontology-driven information retrieving chatbot for fashion brands. Int. J. Adv. Comput. Sci. Appl. IJACSA 2019, 10. [Google Scholar] [CrossRef]
- Vegesna, A.; Jain, P.; Porwal, D. Ontology based chatbot (for e-commerce website). Int. J. Comput. Appl. 2020, 179, 51–55. [Google Scholar] [CrossRef]
- Ranoliya, B.R.; Raghuwanshi, N.; Singh, S. Chatbot for university related faqs. In Proceedings of the 2017 International Conference on Advances in Computing, Communications and Informatics (ICACCI), Udupi, India, 13–16 September 2017; pp. 1525–1530. [Google Scholar]
- Santoso, H.A.; Winarsih, N.A.S.; Mulyanto, E.; Wilujeng Saraswati, G.; Enggar Sukmana, S.; Rustad, S.; Syaifur Rohman, M.; Nugraha, A.; Firdausillah, F. Dinus intelligent assistance (dina) chatbot for university admission services. In Proceedings of the 2018 International Seminar on Application for Technology of Information and Communication, Semarang, Indonesia, 21–22 September 2018; pp. 417–423. [Google Scholar]
- Colace, F.; DeSanto, M.; Lombardi, M.; Pascale, F.; Pietrosanto, A.; Lemma, S. Chatbot for e-learning: A case of study. Int. J. Mech. Eng. Robot. Res. 2018, 7, 528–533. [Google Scholar] [CrossRef]
- Dimitriadis, G. Evolution in education: Chatbots. Homo Virtualis 2020, 3, 47–54. [Google Scholar] [CrossRef]
- McCarty, T.V.; Light, J.C. Supporting peer interactions for students with complex communication needs in inclusive settings: Paraeducator roles. Perspect. Asha Spec. Interest Groups 2022, 7, 229–244. [Google Scholar] [CrossRef]
- Sattar, A.; Surin, E.S.M.; Ahmad, M.N.; Ahmad, M.; Mahmood, A.K. Comparative analysis of methodologies for domain ontology development: A systematic review. Int. J. Adv. Comput. Sci. Appl. 2020, 11. [Google Scholar] [CrossRef]
- Abdelghany, A.; Darwish, N.R.; Hefni, H.A. An agile methodology for ontology development. Int. J. Intell. Eng. Syst. 2019, 12, 170–181. [Google Scholar] [CrossRef]
- Kramer, M. Best practices in systems development lifecycle: An analyses based on the waterfall model. Rev. Bus. Financ. Stud. 2018, 9, 77–84. [Google Scholar]
- Sidhu, D.M.; Deschamps, K.; Bourdage, J.S.; Pexman, P.M. Does the name say it all? Investigating phoneme-personality sound symbolism in first names. J. Exp. Psychol. Gen. 2019, 148, 1595. [Google Scholar] [CrossRef] [PubMed]
- Feine, J.; Gnewuch, U.; Morana, S.; Maedche, A. Gender bias in chatbot design. In Proceedings of the International Workshop on Chatbot Research and Design, Amsterdam, The Netherlands, 19–20 November 2019; pp. 79–93. [Google Scholar]
- McDonnell, M.; Baxter, D. Chatbots and gender stereotyping. Interact. Comput. 2019, 31, 116–121. [Google Scholar] [CrossRef]
- Singer, G.; Anuar, R.; Ben-Gal, I. A weighted information-gain measure for ordinal classification trees. Expert Syst. Appl. 2020, 152, 113375. [Google Scholar] [CrossRef]
- Zebari, R.; Abdulazeez, A.; Zeebaree, D.; Zebari, D.; Saeed, J. A comprehensive review of dimensionality reduction techniques for feature selection and feature extraction. J. Appl. Sci. Technol. Trends 2020, 1, 56–70. [Google Scholar] [CrossRef]
- Wu, W.; Hou, J.; Zhang, Z.; Li, F.; Zhang, R.; Gao, L.; Ni, H.; Zhang, T.; Long, H.; Lei, M.; et al. Information entropy-based strategy for the quantitative evaluation of extensive hyperspectral images to better unveil spatial heterogeneity in mass spectrometry imaging. Anal. Chem. 2022, 94, 10355–10366. [Google Scholar] [CrossRef]
- Toader, D.C.; Boca, G.; Toader, R.; Măcelaru, M.; Toader, C.; Ighian, D.; Rădulescu, A.T. The effect of social presence and chatbot errors on trust. Sustainability 2020, 12, 256. [Google Scholar] [CrossRef]
- Weninger, M.; Grünbacher, P.; Gander, E.; Schörgenhumer, A. Evaluating an interactive memory analysis tool: Findings from a cognitive walkthrough and a user study. Proc. ACM Hum.-Comput. Interact. 2020, 4, 1–37. [Google Scholar] [CrossRef]
- Díaz, E.; Arenas, J.J.; Moquillaza, A.; Paz, F. A systematic literature review about quantitative metrics to evaluate the usability of e-commerce web sites. In Proceedings of the International Conference on Intelligent Human Systems Integration, Modena, Italy, 19–21 February 2019; pp. 332–338. [Google Scholar]
- Kaushal, V.; Yadav, R. Exploring B2B Chatbots Adoption Experiences: Lessons for Successful Implementation in Businesses. Res. Sq. 2022; preprint. [Google Scholar] [CrossRef]
- Lala, S.K.; Kumar, A.; Subbulakshmi, T. Secure web development using owasp guidelines. In Proceedings of the 2021 5th International Conference on Intelligent Computing and Control Systems (ICICCS), Madurai, India, 6–8 May 2021; pp. 323–332. [Google Scholar]
- Sarferaz, S. Lifecycle Management. In Compendium on Enterprise Resource Planning; Springer: Cham, Switzerland, 2022; pp. 559–570. [Google Scholar]
- Batia, L.; Rozovski-Roitblat, B. Incidental vocabulary acquisition: The effects of task type, word occurrence and their combination. Lang. Teach. Res. 2011, 2011 15, 391–411. [Google Scholar]
- Baxter, D.; McDonnell, M.; McLoughlin, R. Impact of chatbot gender on user’s stereotypical perception and satisfaction. In Proceedings of the 32nd International BCS Human Computer Interaction Conference, Belfast, UK, 4–6 July 2018; pp. 1–5. [Google Scholar]
- Rahul, K.; Banyal, R.K. Data lifecycle management in big data analytics. Procedia Comput. Sci. 2020, 173, 364–371. [Google Scholar] [CrossRef]
- Matei, O.; Erdei, R.; Delinschi, D.; Andreica, L. Data based message validation as a security cornerstone in loose coupling software architecture. In Computational Intelligence in Security for Information Systems Conference; Springer: Berlin/Heidelberg, Germany, 2021; pp. 214–223. [Google Scholar]













| Days | Total | Candidates | Responses | ||||
|---|---|---|---|---|---|---|---|
| Message to | From | ||||||
| Chats | Mess. from candid. | Total mess. | Bot | Operator | Bot | Operator | |
| Monday*(3) | 314 | 1543 | 5569 | 1347 | 196 | 3928 | 98 |
| Tuesday*(2) | 161 | 780 | 2823 | 649 | 131 | 1946 | 97 |
| Wednesday*(2) | 189 | 827 | 3141 | 708 | 119 | 2125 | 189 |
| Thursday*(2) | 172 | 877 | 3093 | 653 | 224 | 2082 | 134 |
| Friday*(3) | 241 | 939 | 3721 | 818 | 121 | 2698 | 84 |
| Saturday*(3) | 149 | 565 | 2312 | 562 | 3 | 1744 | 3 |
| Sunday*(3) | 116 | 451 | 1782 | 436 | 15 | 1320 | 11 |
| Total | 1342 | 5982 | 22,441 | 5173 | 809 | 15,843 | 616 |
| Average | 192 | 855 | 3206 | 739 | 116 | 2263 | 88 |
| Avg. per day | 75 | 332 | 1247 | 287 | 45 | 880 | 34 |
| No. | Country | % | No. | Country | % | No. | Country | % |
|---|---|---|---|---|---|---|---|---|
| 1 | France | 61.40% | 27 | Cyprus | 0.24% | 53 | Ukraine | 0.06% |
| 2 | Germany | 7.26% | 28 | Lebanon | 0.21% | 54 | Georgia | 0.06% |
| 3 | Morocco | 6.66% | 29 | Pakistan | 0.18% | 55 | Island | 0.06% |
| 4 | Tunisia | 3.87% | 30 | Austria | 0.18% | 56 | Somalia | 0.03% |
| 5 | Italy | 1.74% | 31 | Iran | 0.15% | 57 | Sudan | 0.03% |
| 6 | Israel | 1.65% | 32 | Luxembourg | 0.15% | 58 | Benin | 0.03% |
| 7 | U.A.E. | 1.50% | 33 | Afghanistan | 0.12% | 59 | Burkina Faso | 0.03% |
| 8 | Switzerland | 1.44% | 34 | Cameroon | 0.12% | 60 | Cambodia | 0.03% |
| 9 | Belgium | 1.35% | 35 | Egypt | 0.12% | 61 | Kenya | 0.03% |
| 10 | Sweden | 1.20% | 36 | Ghana | 0.12% | 62 | Mauritania | 0.03% |
| 11 | Guadeloupe | 1.14% | 37 | Nigeria | 0.12% | 63 | Niger | 0.03% |
| 12 | Reunion | 0.87% | 38 | Jordan | 0.12% | 64 | Gabon | 0.03% |
| 13 | Greece | 0.78% | 39 | Kuwait | 0.12% | 64 | Antigua & Barbuda | 0.03% |
| 14 | Canada | 0.69% | 40 | South Africa | 0.09% | 66 | Haiti | 0.03% |
| 15 | Saudi Arabia | 0.66% | 41 | Dem. Rep. Congo | 0.09% | 67 | East Timor | 0.03% |
| 16 | United States | 0.54% | 42 | Madagascar | 0.09% | 68 | South Korea | 0.03% |
| 17 | Qatar | 0.51% | 43 | Brazil | 0.09% | 69 | Indonesia | 0.03% |
| 18 | United Kingdom | 0.51% | 44 | Oman | 0.09% | 70 | Malaysia | 0.03% |
| 19 | Algeria | 0.42% | 45 | Australia | 0.09% | 71 | Poland | 0.03% |
| 20 | Ireland | 0.39% | 46 | Japan | 0.09% | 72 | Hungary | 0.03% |
| 21 | Spain | 0.30% | 47 | Netherlands | 0.09% | 73 | Albania | 0.03% |
| 22 | Finland | 0.30% | 48 | Senegal | 0.06% | 74 | Croatia | 0.03% |
| 23 | India | 0.27% | 49 | Ethiopia | 0.06% | 75 | Denmark | 0.03% |
| 24 | Turkey | 0.27% | 50 | Jamaica | 0.06% | 76 | Monaco | 0.03% |
| 25 | Norway | 0.24% | 51 | Palestine | 0.06% | |||
| 26 | Moldova | 0.24% | 52 | Portugal | 0.06% |
Disclaimer/Publisher’s Note: The statements, opinions and data contained in all publications are solely those of the individual author(s) and contributor(s) and not of MDPI and/or the editor(s). MDPI and/or the editor(s) disclaim responsibility for any injury to people or property resulting from any ideas, methods, instructions or products referred to in the content. |
© 2023 by the authors. Licensee MDPI, Basel, Switzerland. This article is an open access article distributed under the terms and conditions of the Creative Commons Attribution (CC BY) license (https://creativecommons.org/licenses/by/4.0/).
Share and Cite
Man, S.C.; Matei, O.; Faragau, T.; Andreica, L.; Daraba, D. The Innovative Use of Intelligent Chatbot for Sustainable Health Education Admission Process: Learnt Lessons and Good Practices. Appl. Sci. 2023, 13, 2415. https://doi.org/10.3390/app13042415
Man SC, Matei O, Faragau T, Andreica L, Daraba D. The Innovative Use of Intelligent Chatbot for Sustainable Health Education Admission Process: Learnt Lessons and Good Practices. Applied Sciences. 2023; 13(4):2415. https://doi.org/10.3390/app13042415
Chicago/Turabian StyleMan, Sorin Claudiu, Oliviu Matei, Tudor Faragau, Laura Andreica, and Dinu Daraba. 2023. "The Innovative Use of Intelligent Chatbot for Sustainable Health Education Admission Process: Learnt Lessons and Good Practices" Applied Sciences 13, no. 4: 2415. https://doi.org/10.3390/app13042415
APA StyleMan, S. C., Matei, O., Faragau, T., Andreica, L., & Daraba, D. (2023). The Innovative Use of Intelligent Chatbot for Sustainable Health Education Admission Process: Learnt Lessons and Good Practices. Applied Sciences, 13(4), 2415. https://doi.org/10.3390/app13042415

