Abstract
The purpose of the study was to design, develop, and implement an e-oncology: a technical solution based on self-management supportive treatment using a mobile communication device utilizing NFC technology. The goal was to optimize the process of treating oncology patients and make it more efficient. The idea of the designed system was to create a complex multifunctional mobile application that would help in their treatment and subsequently make the work of the medical staff easier. Direct attention was paid to the design and implementation of the NFC module itself, including the development and debugging of the mobile application, which was created for devices with the Android operating system. The developed system was successfully tested at a clinical- and radiation-oncology workplace for 60 days before implementation. In total, two oncology clinics and 100 patients were included in the testing process. Based on the relevant feedback, it can be concluded that the proposed system significantly shortened the waiting times for patients in the process of their oncology treatment and brought significant benefits in terms of more efficient use of the time of doctors, nurses, and especially patients.
1. Introduction
The number of cancer patients worldwide has increased significantly over recent decades. Several diverse reasons are attributed to this phenomenon, including, for example, lifestyle, long-term stress, and the influence of electromagnetic fields. It is widely known that electromagnetic field thermal and biological effects are regulated by international policies (ICNIRP). However, the non-thermal effects on biological structures, despite numerous scientific evidence and studies, are still not considered. Work and family situations are the main factors causing stress, and are very difficult to avoid. According to the assumptions of the WHO, the worldwide number of cancer diseases will continue to increase. Early diagnosis of malignant disease is a big challenge and is a psychological struggle that is directly related to fear for one’s own life. Medical professionals try to make the treatment more pleasant for each patient, thoroughly explaining not only the course of the disease, but also the course of treatment, and explaining any adverse effects that may have occurred. According to the long-term experience of medical professionals working in oncology departments, it is possible to hypothesize that the effectiveness of pharmacological treatment is influenced not only by the physical but also by the mental state of the patient. Self-management treatment has a positive effect on the treatment of oncology patients. This is aimed at self-observation, self-knowledge, and improvement of health status and is done mainly by recording adverse effects of treatment and psychological state and mood. The symptoms affect the patient’s daily life not only during the planned oncological treatment, but also after its completion. The main goal for a patient who applies the principle of self-management supportive treatment is to maintain health and acceptable well-being, which leads to the extension and maintenance of an adequate quality of life.
Thanks to the experience gained at various clinics of the Zilina Hospital and the AMETYST+ oncology centre in Zilina, we actively deal with the issue of therapy self-management. A substantial amount of the required input data for implementing this approach is primarily obtained based on interviews with oncology patients whose treatment in the mentioned facilities has been ongoing for several years. Based on such experience and information, a different view of treating the problem is taken. A technical solution from an oncology patient’s point of view is made, namely, to help patients orientate themselves in the process of treatment self-management. This process alerts patients to problems they are experiencing but may not be attributed to complex oncology treatment. Due to the broad expansion of mobile devices, a mobile application has been designed and developed that allows patients to record symptoms affecting their treatment and lifestyle and places the patient in a queue when they arrive at the clinic.
This work aimed to create a complex system using NFC and mobile technologies foremost for the Android OS (which is widely used by the clients), for recording the treatment of oncology patients and the electronification of oncology clinics. To achieve this goal, it was necessary to focus on defining the principles of treatment of cancer patients and the side-effects caused by cancer treatment. The focus was on identifying self-directed treatment, which was the main motivation for creating a mobile application. The treatment process of oncology patients begins with the identification of the disease and continues with the setting of chemotherapy, radiotherapy, and other types of available treatment techniques. The treatment is mainly carried out in the Department of Clinical and Radiation Oncology. Caring for oncology patients does not end in the hospital, as it is necessary for patients to actively approach treatment and thus try to improve their health status, for instance, by monitoring subjective feelings and symptoms of the disease. The design and implementation of the described solution were based on the conclusions of medical councils, practical aspects of the medical environment, and, especially, the currently occurring problems in both the clinical and outpatient sectors.
Currently, NFC technology is quite often used, but its direct implementation in connection with the application part for the patient is solved only on a theoretical level. In 2013, a study was conducted to observe the usability and safety of different NFC operating modes. The study [1] highlighted the advantages and disadvantages of NFC concerning usability and security. It evaluated the current availability and the specific features providing security and found that NFC devices did not provide generic security protocols but retained application-specific protocols.
Another study [2] proposed an automated healthcare system that consisted of NFC, sensors (heat, pressure, and ECD), a ZigBee module, and an imaging device. It focused on patient identification using an NFC card that each patient had. The measured medical records were transmitted to the imaging device using Zigbee. The goal was to shorten the waiting and check-in process at the hospital while interposing, before the patient was admitted, the added value of baseline test results using the sensors. Medical records were sent via Zigbee to the doctor, so the patient did not need to carry a vast medical communication, only an NFC card. However, over the years, technology has evolved, and we have seen a significant increase in the number of NFC cards. Considering the use of mobile devices, it is appropriate to use a mobile device with NFC-card-emulation capability to the process data and to make the hospital stay even more comfortable.
In healthcare delivery, efficiency and accuracy are two essential aspects. Of course, care is also taken to secure data thoroughly and minimize errors. The NFC wireless communication, available on most phones, can be used for the unique identification of patients in the hospital. Patil et al. claim that the use of NFC will reduce the number of errors in providing wrong treatment to patients in hospitals. The use of NFC may represent a big step toward the automation of healthcare [3,4,5].
In another study [4] a system of using NFC in a mobile device and kiosk was proposed, based on the principle of selecting a time window to make an appointment. The study was a follow-up to the study of Patil et al. The kiosk considered when the card was beeped. At the same time, the patient could choose the available physicians. Once all patients had been admitted, the system automatically prioritized patients based on age and patient profile but did not consider the type of disease. This system also assigned the patient to the appropriate doctors for the selected consultation time. The study took advantage of the ability to display the current ranking on an LCD monitor. The order was automatically adjusted according to the set criteria. In this case, a local database was used to which all the devices were connected. The study focused on the waiting list of patients from the kiosk data, essential patient information, appointment confirmation, and new appointments. Patients and medical staff had created names and passwords to access the data.
A study by Sethia et al. proposed intelligent health-record management with NFC-enabled mobile device security. The proposed system provided integration and mobility across hospitals. It provided the possibility of a reliable health history with selective sharing and easy access. The study used the principle of NFC based on a case study in hospitals with a heightened number of people, suggesting an improvement in health management with high availability [5,6,7].
The study by Hong focused on patients’ interest in online doctors. It was a systematic study that compared 63 studies. The result was that telemedicine had a positive response in several parts of the world. With this fact, there is room for improvement of contemporary medicine, for example, using mobile communication devices [8,9,10,11,12,13].
2. Project Background: Wireless Data Transfer Using NFC Technology
During the project-design stage, we focused on evaluating the suitable technology for smart-device communication with a real-time database. We first focused on mobile communication devices. As we were creating a new platform, we chose the Android operating system. The system was chosen based on a study by the Gamius portal, where it was stated that, as of December 2020, approximately 85% of users owned a smartphone with Android OS [9,14,15,16].
We started creating a mobile application in the Android Studio using the Java programming language. The next step was to examine the possibilities of entering our chosen identification numbers and essential specifications into the database in real-time. We focused on the wireless connection between a smart mobile device and an NFC reader. Wireless communication is based on communication between two devices connected by other than mechanical means—for example, using electromagnetic waves, which in practice means an optical connection, or a connection using a radio signal. Wireless communication technologies include Bluetooth, Wi-Fi, ZigBee, RFID, and NFC. NFC wireless communication is commonly used nowadays; for example, when paying with an ATM card. This is the model we used. However, before tackling the NFC issue, we compared the technologies to ensure we were doing it right. We started by comparing NFC, Wi-Fi, and Bluetooth in the context of wireless communication parameters. The comparison is shown in Figure 1. The choice was also influenced by the goal of simple, fast, and transparent patient queuing using a mobile communication device.
Figure 1.
Mobile communication devices: comparison of available wireless technologies.
NFC technology enables wireless data transfer between two devices tuned to the same transmission frequency. The transmission uses radiofrequency electromagnetic fields with a frequency of f = 13.56 MHz and a relatively low transmission speed. This varies depending on the communication standard used and the transmission distance, which is usually in the range of several millimetres. At the same time, with NFC, it is explicitly stated that two devices that communicate must be located close enough to each other that eavesdropping is very unlikely. Such devices have an inherently high level of security. The communication mechanism is based on the use of the phenomenon of electromagnetic induction, Figure 2.
Figure 2.
NFC technology and its basic principle: individual modes of communication used in the designed application.
The source of the EM signal is a transmitter that creates a time-varying electromagnetic field in its surroundings. The target device is the receiver that is within the range of the broadcasted field. The fundamental characteristics of NFC communication are listed in Figure 3; these are the basic communication and operating modes of the technology and include the direction of communication and the standards and parameters that are used in wireless NFC communication.
Figure 3.
Essential characteristics of NFC communication protocol.
ISO/IEC 7816-4 is an international standard for contactless mobile devices and electronic identity cards [17]. The APDU used for NFC communication between the device and the reader is described in ISO/IEC 7816-12. An APDU can take two forms, one of which is a command delivered from an NFC reader to a device that emulates a card. The response, on the other hand, is divided into a header and sent data. The message body can have different proportions. To initiate a connection, an appropriate service must be selected, as described in ISO/IEC 7816-4. The standard defines AIDs or application IDs that are usually published to avoid conflicts between internationally used AIDs.
Among the most well-known registered AIDs are companies that accept ATM card payments, such as Mastercard and Visa. Unregistered AIDs must begin with the letter F followed by a hexadecimal combination of numbers and characters as specified by the application developers [18,19,20]. NFC technology is increasingly used in the healthcare sector. Its usage is beneficial and facilitates the following processes: (1) physical access control—uses a contactless NFC card, which allows people to be granted access to hospital premises according to their competencies and access to medicines or medical devices and (2) logical access control—focuses on computer access control, ensuring fast, secure, and convenient access to hospital databases and medical records. Medication-control information about administered prescriptions is stored on the NFC tag assigned to the patient. Thanks to applications designed for this process, the healthcare professional can find out information about a specific patient’s medication as well as information about the given prescription that the patient receives. Medical staff access patient information using an NFC reader; the data is stored on tags such as a bracelet or card. Identification is very often used in neonatal wards to identify the baby and mother and in surgical wards for patients preparing for surgery. Wireless data collection using sensors can be passive or active. The data obtained in this way are used on Internet connections and are sent to central servers, where they are processed and evaluated. NFC enables the monitoring of the patient’s movement and, at the same time, staff in the area, while the nurses can check in real-time when the nurse was last with the patient and what medicines the doctor prescribed. The data are sent to a database with controlled access. The use of NFC wireless communication in healthcare has several advantages. The first is the highly secure and effortless transfer of patient information and medical records. Data transfer can happen between a patient and a healthcare professional or between two healthcare professionals in the context of information transfer during patient treatment in a hospital. The second advantage is technical security, which is more straightforward considering the types of mobile devices used by patients and medical personnel, because NFC technology is included in almost every mobile phone or tablet. Another advantage is that the technology is known to most users via NFC technology in everyday life, for instance, when paying for a purchase by mobile phone. The simple data-exchange principle does not require special training of patients or healthcare professionals. The possibility of using NFC tags is also an advantage. These tags are used to store important information that the doctor can quickly retrieve in case of emergency and provide first-aid in the form of medicines, thanks to the fact the information is stored on the tag. The patient’s reaction to pharmacological treatment and the types of allergies the patient has are examples of information which can be stored. Using NFC tags to track hospital progress prevents errors and simplifies medical record-keeping.
The databases for the implemented project serve for virtual storage of collected data, which are then available when needed. We have established fundamental criteria for choosing the proper database, which includes real-time data acquisition, security measures, ease of access, offline data display, and affordability. The application uses databases based on real-time data synchronization and a database for recording data available in offline mode. Firebase is a NoSQL database from Google. It allows using user authentication, cloud hosting, and a real-time database. The data is accessed by the Firebase console, which retrieves the data using commands specified in the device code. Unlike SQLite, data is stored in records, not tables. Security of critical data using encryption must be done before sending the information to the service server. The advantage of the Firebase platform is that it can cooperate with the Android studio, in which we programmed the virtual patient card [21,22,23].
3. Design and Implementation of the Solution
The primary step in the design process was to determine the requirements to be fulfilled—particularly to ensure the correct transfer of selected information from the mobile device to the database in real-time and display the progress of communication. The requirements were set as follows:
- Selection of a suitable NFC reader;
- Picking a suitable microcomputer to implement communication between the mobile device, the database, and the display;
- Choosing a proper display that can display the required information;
- Schematic design, PCB design, and implementation for NFC module;
- Design of a suitable box for the implemented NFC module.
The hardware part of the solution is focused on the implementation of the NFC module, which will facilitate patient movement in the department of clinical and radiation oncology using wireless NFC communication. The implementation used a module with an integrated circuit ESP8266, PN532, and a TFT display. The design of the module is based on theoretical knowledge of NFC communication, carried on between a mobile device and an NFC reader. An essential part is the communication of the NFC module prototype with the database in real-time, which will be used to display patient arrivals to the department. Subsequently, the database will be able to work with the data it has about the patient and will be able to provide further improvements for the department and, of course, for the patients.
The ESP8266 module includes a set of TCP/IP communication protocols that enable communication over a Wi-Fi network. The module includes a separate processor and memory, allowing it to function as a stand-alone unit. The Arduino IDE was used to program the gadget. The PN532 is a highly integrated transmission module enabling contactless communication at 13.56 MHz. It allows communication via I2C, SPI, and HSU. The reader meets our requirements primarily because of the possibility of implementing communication with devices containing Android with support for card emulation. We use the I2C bus for the communication between the PN532 and the ESP8266 in the NFC module. The TFT colour display (1.44“, 128 × 128 pixels) is a type of LCD that we chose primarily for its ease of use. The display provides options to plot or display individual information using TFT and Adafruit libraries. The operating voltage is equal to V = 3.3 V. The proposed block diagram of the NFC device is shown in Figure 4.
Figure 4.
Block diagram of the designed NFC module.
The block diagram shows the information flow, based on the principle of card emulation by a mobile device (HCE). The NFC reader broadcasts the AID, which is received by the mobile device, based on the active mode of operation. The mobile device sends selected data as part of NFC communication to the reader using the application. The received data is then sent to the ESP8266 via the I2C bus for processing. The data is processed by ESP8266 programmed by us and then sent to the database in real-time. The ESP3266 waits for the correct assignment of a value to the record and then shows the result of the operation on the display. The display, which cooperates via the SPI bus, shows the entire progress of data acquisition. After the correct setting and verification of the functionality of the selected components, the printed circuit board itself was designed. The circuit is powered by a unified micro-USB connector that works with a voltage of V = 5 V. The location of the individual components was conditional on the NFC reader being close to the display. The condition was set to prevent the patient from connecting their mobile device incorrectly. The resulting NFC module was implemented in a plastic box that was designed and printed using 3D printing technology. The final product is shown in Figure 5. The software part of the NFC module prototype was developed and debugged using the Arduino IDE.
Figure 5.
Realization of the designed NFC module: hardware components and final encapsulation.
Control of the NFC counter is provided by the libraries PN532.h, PN532_I2C.h, and wire.h. The primary step was to create a PN532_I2C class object with the Wire attribute. The object defines on which bus the communication takes place between the NFC reader and the ESP8266. The next step was to create an object of class PN532. The object was named NFC. The defined NFC contains all the attributes and methods needed to control the used NFC counter and takes over the PN532_I2C object. Then, the NFC counter is initialized using the “begin” method. The initialization performed is checked, so the firmware version of the module is required. A positive control response allows the program to continue running. A negative control response will cause the initialization to repeat until the communication is successful. The NFC module is connected to the Wi-Fi network, which is set up using ESP. The advantage of connecting to Wi-Fi is that most hospitals have Internet connections these days. WIFI_SSID and WIFI_PASSWORD must be defined to connect to a specific Wi-Fi network. The defined variables are then used to set up Wi-Fi. The NFC module evaluates and displays information on the correct or incorrect data transfer from the mobile device to the database in real-time using the display. The display is terminated by showing either a green (OK) or red (NOK) screen. When the NFC module does not analyze the received data, the text “Waiting for phone” will appear on the display. The display is also used to demonstrate that the device is connected to verify proper functionality. Thanks to the possibility of powering via USB, the NFC module can be powered from an external source. This option benefits health professionals who use several clinics as part of their work.
System architecture: The designed system is to create a multifunctional mobile application that will assist in the treatment of oncology patients and subsequently make the work of medical personnel easier, Figure 6. The mobile application should be provided explicitly to patients of a specific department. First, attention is focused on the launch of NFC patients queuing in waiting rooms. Upon arrival at the department, the patient receives a specific link to download the mobile application. An ID is created for the patient in the department with the data that the ambulance needs to be hidden under a specific ID. The patient receives a short instruction on using the mobile application and a brochure that he can study at home in peace. The mobile application enables monitoring of the patient’s health status, online ordering, medication registration, and other functionalities.
Figure 6.
System architecture of the designed Android application and its basic functionalities.
Android application: the entire process of registering a patient in the database in the implemented application is called “Arrival”. The arrival activity is associated with the use of the NFC module. The activity contains the patient’s identification number and a space for selecting the operation for which the patient came to the department. After selecting an action, the patient has the selected values recorded and is redirected to the “Card emulation” activity, which displays a virtual card with an ID number and sent actions, Figure 7. The created ID is processed in the application as SELECT_APDU. Use of this service is conditional on card emulation using HCE settings. The AID is set in the mobile application, which must match the AID of the NFC module. An important fact in communication is that the AIDs must match. If the AIDs are different, the communication between the devices will not start. If they are identical, communication is initiated, and the device sends the generated SELECT_APDU. In the identification of the communication, parameters are also set for reporting when the communication did not proceed correctly. In this case, the mobile device sends a different code to the NFC reader than the generated APDU from the ID and action. Connection of the NFC module and the mobile application: the use of the NFC module is connected to the “Arrival” activity. An important part is the correct setting of the conditions, which are the same on both the module and the application side. Communication between the mobile application and the NFC module works on the principle of active operating mode. The mobile communication device simulates a passive NFC tag. In this case, the numerical value of the APDU is simulated, which consists of the patient ID and the procedure for which the patient attended. The NFC reader initiates communication between devices. For proper communication between the NFC reader and the mobile application, the correct setting of the mobile device as a card emulator was necessary. Communication is initiated by the NFC reader, which sends specific protocols, in the case of the application, AID F0654F6E6B6F00 is entered. The mobile device verifies the defined AID according to the settings in the mobile application. The identifier in the mobile application is defined in the aid_list.xml file. A check to support the use of NFC HCE must be included in the mobile application. For communication, it is necessary to have the NFC function enabled on the mobile communication device. The availability of the HCE service is conditional on the minimum OS version Android 4.4.
Figure 7.
Final Android application: initial screen, patient registering process, and ID card activity.
FIREBASE_HOST, FIREBASE_AUTH, and API_KEY must be defined in the ESP8266 to ensure a proper connection between the mobile communication device and the real-time database using the NFC module. Defined variables are used to set up a real-time database connection. If the communication runs smoothly and the data requested by us is sent from the mobile application, the NFC reader will receive the information, which will be sent to the ESP8266 via the I2C bus. The information is further processed into data sent by ESP. Processing takes place using ordering and filtering. These steps perform ID identification and action from the received APDU value. The identified data will then be sent via Wi-Fi to the database in real-time, where they will be displayed in the ambulance-patient record.
Calendar: in addition to emulating the card, the mobile application also provides an environment that allows patients to record the side-effects they experience during treatment. During the treatment, the patient notes unwanted effects, which he evaluates according to the scale. The scale is represented by smileys and is based on the CTC-SWOG scale. The scale is adjusted based on the patients’ experiences with the mobile application. Ratings range from 1 to 5, with each value corresponding to words such as terrible, okay, or great. The patient sorts the individual daily records into trends that can be viewed. Numerical interpretation of the recorded data is used to display the recorded data, using emoticon evaluation. This activity provides the patient with a quick and general overview of their health status during the recording and offers the ability to delete the records in the table through an active floating button. Recording results also brings efficiency to the surgery. Based on the side-effects, the doctor can identify problems caused by radiotherapy or chemotherapy and can subsequently reduce the prevailing side-effects when using other drugs.
4. Experimental Results and Clinical Feedback
The electronic ambulance concept was tested for 60 days in cooperation with employees and patients at the clinical and radiation oncology clinic of the Zilina Hospital. For the testing, a group of medical professionals and patients was used. Group members were provided with professional consultations in case of problems. In total, two oncology clinics and one hundred patients were included in the testing process. The number of patients was selected based on the average number of patients in outpatient clinics during normal operation. Patients were selected based on their age and willingness to cooperate. Eighty-five patients had a mobile device with Android operating system and NFC-HCE functionality. The remaining 15 patients received an NFC tag. Selected outpatients were given a loaned tablet on which they had access to the Firebase database and an NFC module. Prior to testing, patients and staff received the necessary instructions for using the proposed application.
First, the emphasis was placed on the objectivity of testing. Upon arrival, the patient connected his mobile device to the NFC module with his request. Within tens of seconds, patients came one after the other and the database was filled. At the same time, the nurse in the clinic was preparing the medical documentation. When the nurse saw in the database that there was a patient who needed to go to the ambulance, she was able to react quickly and change the order of patients as needed. To demonstrate the improvement in efficiency, we measured the waiting time of patients in an ambulance waiting room for each procedure with and without the application and the NFC module, Figure 8.
Figure 8.
Experimental results: improvement in efficiency due to the NFC electronic ambulance application: patient waiting time progress.
Measurements without the app were taken during a normal working day. For each patient who arrived, we tracked the time from the moment they knocked on the clinic door to the time their request was processed. Measurements with the mobile app were the same. The time from the addition of the patient to the database to the resolution of his request was measured. Furthermore, Figure 8 shows that the biggest time-saving is when requesting an examination. The nurses explained to us that patients make their requests by phone.
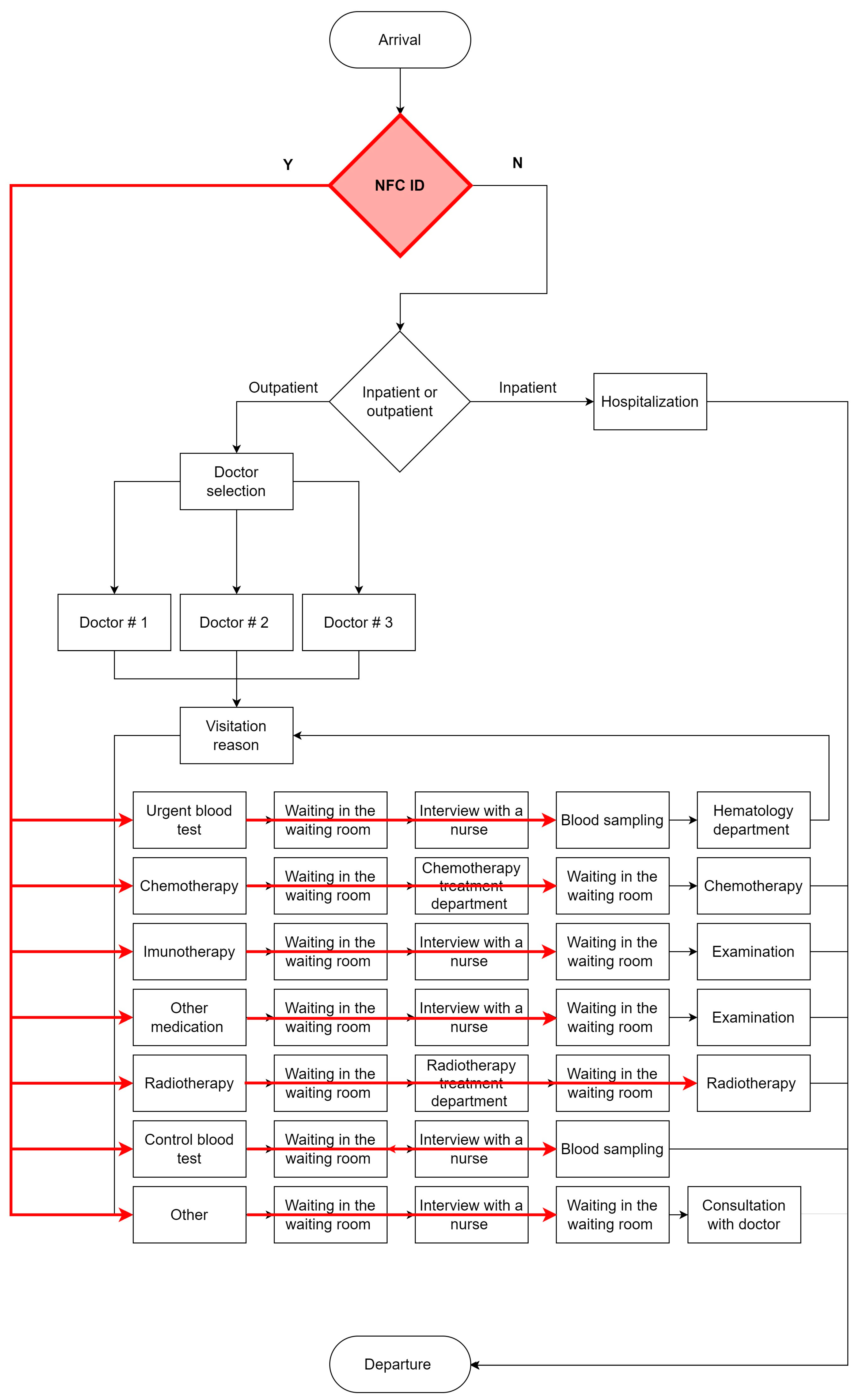
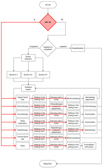
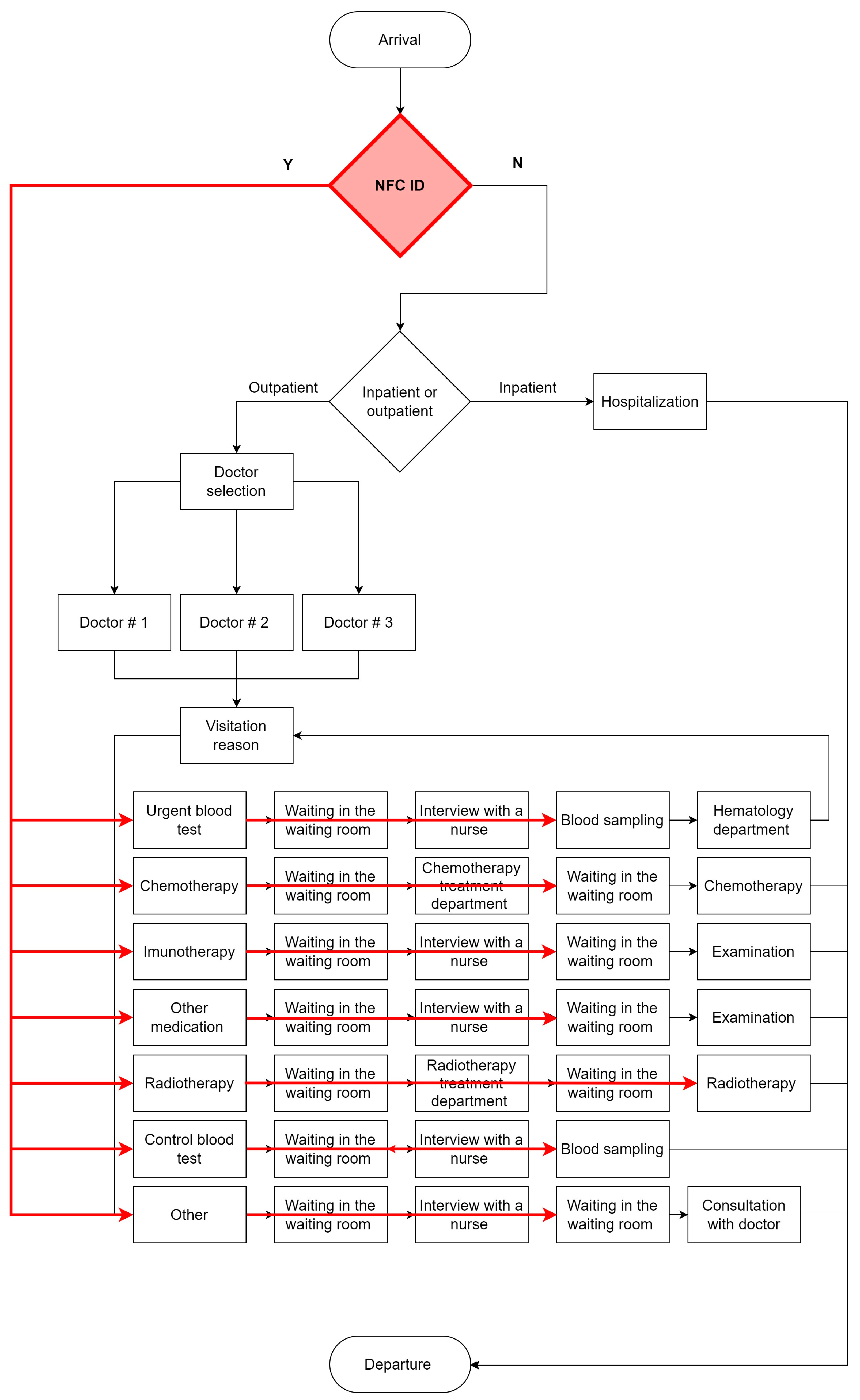
The doctor then prepares for them, and after the patient arrives in the waiting room, the nurse just hands over the request form. Thanks to the application, the patient does not have to wait in the waiting room for 40 min, but only about 4 min. The second most effective step is an acute blood test. This is because patients for such an operation come for collection early in the morning, and after receiving the blood results, they continue for chemotherapy. The reason for reducing the waiting time for patients with an acute request for a blood test is the fact that when they see such a patient in the database, they prioritize him over others. The following improvements to waiting times are when patients come to “Other”. These are mostly questions that the medical staff can respond to quickly. The control examination is the reason for the visit to the oncology clinic and the time for this is effectively shortened. This point is mainly influenced by the examination being carried out by a certified doctor. However, the average time spent in the waiting room that is saved by the mobile application is about 80 min. The positive feedback from the medical staff was mainly that thanks to the application and the organization of other work tasks, they could better redistribute time between their patients and thus significantly shorten the waiting time. Figure 9 shows the UML diagram depicting the practical value of the proposed solution: improvement in time-efficiency via red-line shortcuts. For the remaining points, we can also observe significant time-savings. This fact can be illustrated by the fact that there is also a great benefit in the database of waiting patients. The NFC module together with the database indicates the arrival of patients for a specific purpose. In the database, the nurse can see who came, when and why they came, and how many patients are in the waiting room. Thanks to this, the nurse can better organize her working time and can also better send patients to the outpatient clinic. At the same time, it is of great benefit to be able to see in the database which patients are coming and why they are coming. As a big advantage, the nurses said that they can effectively manage patients in the outpatient clinic and thus reduce waiting times. The doctors boasted that they had noticed a calm in the operation of the ambulances. They liked that the nurse could answer questions about the number of patients waiting and about the patients’ requirements. A big advantage that the nurses reported was that they did not have to go from patients in the clinic to patients knocking on doors. From the patient’s point of view, the application had equally positive feedback. Patients most liked the reduction in waiting time for the control examination and acute blood sampling. The “acute blood collection” functionality also brought a great advantage, as it allowed patients to move more quickly to chemotherapy, which can take up to 6 h in an outpatient setting. The mobile application, together with the NFC module, contributed to speeding up the treatment process of the patient on individual days. In a month, such a saving of time translates into hundreds of saved minutes. Patients said that they would welcome the daily use of the mobile application and the NFC module because the unwanted effects of the treatment make the time spent in the waiting rooms of oncology clinics unpleasant. Patients like to spend time in the comfort of their own homes, and thanks to this mobile application during the test period, they evaluated that the treatment as being much more tolerable for them. At the same time, monitoring your health status through an open application and using self-management therapy, gives feedback not only to doctors but also to patients, Figure 10.
Figure 9.
UML diagram showing practical value of the proposed solution: improvement in time-efficiency (red-line shortcuts).
Figure 10.
Experimental patient’s results: treatment process and its details registered in the proposed application.
Selected health status parameters can be quickly and clearly documented with a simple list of recorded events. This contributes to a more effective setting of the treatment itself and to another positive attribute of the patient’s therapy.
5. Summary and Conclusions
Malignant diseases are becoming more and more common in the lives of many people. Patients face many psychological and physical problems during the treatment process. Nowadays, many patients use mobile devices. As a result of this, the concept of the device of the electronic oncology clinic was invented and designed. The main goal was to implement a tool that would make it easier for patients to navigate and use services in the department of clinical and radiation oncology in a university hospital with a polyclinic. The idea of establishing a digital identification-card was proposed thanks to modern technologies that are used in everyday life, for example, when paying for goods. The proposed solution was built on the existence of NFC technology. The designed and implemented mobile application itself was designed for the Android operating system. The mobile application works with the NFC module designed by us, which is connected to the Firebase database. A PN532 reader, an ESP8266 Wi-Fi module, and a TFT display are used for the NFC module. The mobile application includes a simple ID card. Additional information simplifies the operation of oncology clinics and ensure that there is correct information about patients inside the clinic. Another advantage of the mobile application is that the healthcare professional can send a notification to the patient’s mobile device that the patient is next in line. If the patient is not familiar with the treatment process, the information is sent to their clinic, where the nurse then informs the patient about the examination or treatment they should undergo. There is provision of an NFC card or NFC tag for patients who do not have a mobile communication device at their disposal. The presented platform is primarily aimed at streamlining and optimizing the treatment process of oncology patients undergoing chemotherapy, biological, or radiotherapy treatment. From this point of view, it is necessary to use modern technologies to help patients. Therefore, a platform was created that uses mobile phones with NFC. Its main advantage is that first, it reduces the waiting time for the patient. During the treatment process, the patient uses his mobile phone, where he has a mobile application installed. The mobile application emulates a card that the patient can queue up by inserting the card into the NFC module. The NFC module consists of relatively cheap components so that the system can be used in the future even for smaller hospitals that do not have large financial resources. The mobile application allows the patient to be placed in a queue and the nurse then knows which patients are in the waiting room, which can reduce waiting time and improve treatment management. Another benefit is the involvement of self-management of treatment. This means that the patient is monitored in the home environment. He records his feelings and current state of health. When the patient visits the doctor, he opens the mobile application and the doctor sees how the patient has been for the past two weeks, for example. In addition, this is also a benefit for the patient. Many patients forget how they felt, for example, a month ago when they repeated a series of treatments. Patients confirmed that if they go for chemotherapy again, they are happy to be able to track back to how they felt on the first and second days after treatment. A big benefit is that patients can explain to their family members how they felt during the treatment, and these family members can also see what side-effects the patient had. Subsequently, family members can help patients and thus improve their mental health. A huge advantage of self-management treatment is that the doctor can better prescribe additional treatments and thereby improve the quality of the patient’s treatment. The mobile application together with the NFC module brings a better view of the treatment process—not only about how the patient feels in the waiting room, but also about how the patient feels at home after chemotherapy. Patients and healthcare professionals are documenting improvements in patient treatment management. In the mobile application in the future, we want to create the possibility of obtaining data from a non-mobile device, from the application using NFC. The second mobile device will belong to doctors who could view the records of patients’ in-home treatment. This would prevent the forgetting of the state in which the patient was at home after the administration of chemotherapy. The doctor would clearly see the patient’s mood swings, nausea, and other symptoms.
Author Contributions
Conceptualization, M.S. and N.B.; methodology, M.S. and N.B.; software, N.B.; validation, D.G.; formal analysis, D.G.; investigation, N.B.; resources N.B. and M.S.; data curation, M.S.; writing—original draft preparation, N.B. and D.G.; writing—review and editing, M.S. and D.G.; visualization, M.S. All authors have read and agreed to the published version of the manuscript.
Funding
This research received funding from the Slovak Research and Development Agency (contract number APVV-19-0214).
Institutional Review Board Statement
Not applicable.
Informed Consent Statement
Not applicable.
Data Availability Statement
Not applicable.
Conflicts of Interest
The authors declare no conflict of interest.
References
- Roland, M.; Langer, J. Comparison of the usability and security of NFC’s different operating modes in mobile devices. Elektrotech. Inftech. 2013, 130, 201–206. [Google Scholar] [CrossRef]
- Shaw, R.; Govinda, K. Automation of Patient Information in Healthcare System. In ICT Based Innovations. Advances in Intelligent Systems and Computing; Saini, A., Nayak, A., Vyas, R., Eds.; Springer: Singapore, 2018; Volume 653. [Google Scholar] [CrossRef]
- Thien, L.N.; Chit, M.M.T.; Truong, T.L.; Siritantikorn, A.; Kongruttanachok, N.; Asdornwised, W.; Chaitusaney, S.; Benjapolakul, W. Deployment of Smart Specimen Transport System Using RFID and NB-IoT Technologies for Hospital Laboratory. Sensors 2023, 23, 546. [Google Scholar] [CrossRef] [PubMed]
- Madanian, S.; Parry, D. Identifying the Potential of RFID in Disaster Healthcare: An International Delphi Study. Electronics 2021, 10, 2621. [Google Scholar] [CrossRef]
- Patil, V.; Varma, N.; Vinchurkar, S.; Patil, B. NFC based health monitoring and control system. In Proceedings of the 2014 IEEE Global Conference on Wireless Computing & Networking (GCWCN), Lonavala, India, 22–24 December 2014; pp. 133–137. [Google Scholar] [CrossRef]
- Sankarananrayanan, S.; Wani, S.M.A. NFC enabled intelligent hospital appointment and medication scheduling. In Proceedings of the 2014 2nd International Conference on Information and Communication Technology (ICoICT), Bandung, Indonesia, 28–30 May 2014; pp. 24–29. [Google Scholar] [CrossRef]
- Sethia, D.; Gupta, D.; Saran, H. Smart health record management with secure NFC-enabled mobile devices. Smart Health 2019, 13, 100063. [Google Scholar] [CrossRef]
- Hong, Y.; Liang, C.; Radcliff, T.; Wigfall, L.; Street, R. What Do Patients Say About Doctors Online? A Systematic Review of Studies on Patient Online Reviews. J. Med. Internet Res. 2019, 21, e12521. Available online: https://www.jmir.org/2019/4/e12521 (accessed on 1 February 2020). [CrossRef] [PubMed]
- Systems, Operating. Gemius Ranking. 2021. Available online: https://ranking.gemius.com/sk/ranking/systems/ (accessed on 22 February 2021).
- Shuang, S.; Biju, I. Analysis of WiFi and WiMAX and Wireless Network Coexistence. Teesside Univ. Int. J. Comput. Netw. Commun. 2014, 6, 63–77. [Google Scholar] [CrossRef]
- Al-Ofeishat, H.A.; Mohammad, R.A.A. Near Field Communication (NFC). Int. J. Comput. Sci. Netw. Secur. 2012, 12, 93. [Google Scholar]
- Wieruch, R. The Road to React with Firebase: Your Journey to Master Advanced React for Business Web Applications; Lean Publishing: Victoria, BC, Canada, 2019; ISBN 978-1795010894. [Google Scholar]
- Seely, D.M.; Weeks, L.C.; Young, S. A systematic review of integrative oncology programs. Curr. Oncol. 2012, 19, e436–e461. [Google Scholar] [CrossRef] [PubMed]
- Evans, W.K.; Ashbury, F.D.; Hogue, G.L.; Smith, A.; Pun, J. Implementing a regional oncology information system: Approach and lessons learned. Curr. Oncol. 2014, 21, 224–233. [Google Scholar] [CrossRef]
- Jose, T.; Ohde, J.W.; Hays, J.T.; Burke, M.V.; Warner, D.O. Design and Pilot Implementation of an Electronic Health Record-Based System to Automatically Refer Cancer Patients to Tobacco Use Treatment. Int. J. Environ. Res. Public Health 2020, 17, 4054. [Google Scholar] [CrossRef]
- McRae, M.P.; Rajsri, K.S.; Alcorn, T.M.; McDevitt, J.T. Smart Diagnostics: Combining Artificial Intelligence and In Vitro Diagnostics. Sensors 2022, 22, 6355. [Google Scholar] [CrossRef] [PubMed]
- ISO/IEC 7816 (All Parts). Identification Cards—Integrated Circuit Cards. Available online: https://www.iso.org/obp/ui/#iso:std:iso-iec:7816:-4:ed-4:v1:en:ref:7 (accessed on 1 March 2020).
- Li, C.; Zhang, Y.; Weng, Y.; Wang, B.; Li, Z. Natural Language Processing Applications for Computer-Aided Diagnosis in Oncology. Diagnostics 2023, 13, 286. [Google Scholar] [CrossRef] [PubMed]
- Ramos, V.; Suarez, O.J.; Suarez, S.; Febles, V.M.; Aguirre, E.; Zradzinski, P.; Rabassa, L.E.; Celaya-Echarri, M.; Marina, P.; Karpowicz, J.; et al. Electromagnetic Assessment of UHF-RFID Devices in Healthcare Environment. Appl. Sci. 2022, 12, 10667. [Google Scholar] [CrossRef]
- Doniec, R.J.; Piaseczna, N.J.; Szymczyk, K.A.; Jacennik, B.; Siecinski, S.; Mocny-Pachonska, K.; Duraj, K.; Cedro, T.; Tkacz, E.J.; Glinkowski, W.M. Experiences of the Telemedicine and eHealth Conferences in Poland—A Cross-National Overview of Progress in Telemedicine. Appl. Sci. 2023, 13, 587. [Google Scholar] [CrossRef]
- Lopez, Y.A.; Franssen, J.; Narciandi, G.A.; Pagnozzi, J.; Arrillaga, I.G.P.; Andres, F.L.H. RFID Technology for Management and Tracking: E-Health Applications. Sensors 2018, 18, 2663. [Google Scholar] [CrossRef] [PubMed]
- Perez, M.M.; Gonzalez, G.W.; Dafonte, C. Evaluation of a Tracking System for Patients and Mixed Intravenous Medication Based on RFID Technology. Sensors 2016, 16, 2031. [Google Scholar] [CrossRef] [PubMed]
- Wang, Y.; Zou, J.; Zhang, K. Deep-Learning-Aided RF Fingerprinting for NFC Relay Attack Detection. Electronics 2023, 12, 559. [Google Scholar] [CrossRef]
Disclaimer/Publisher’s Note: The statements, opinions and data contained in all publications are solely those of the individual author(s) and contributor(s) and not of MDPI and/or the editor(s). MDPI and/or the editor(s) disclaim responsibility for any injury to people or property resulting from any ideas, methods, instructions or products referred to in the content. |
© 2023 by the authors. Licensee MDPI, Basel, Switzerland. This article is an open access article distributed under the terms and conditions of the Creative Commons Attribution (CC BY) license (https://creativecommons.org/licenses/by/4.0/).









