Abstract
Green manufacturing (especially the right production scale) and optimization of logistics transportation (especially logistics transportation to ensure economic benefits) have become challenging issues. This paper focuses on production planning and scheduling of dynamic supply chain via control scheme. This paper considers the production scale control and resource scheduling optimization of complex dynamic supply chain under the impact of the COVID-19 pandemic.Firstly, the information of green manufacturing production is collected, and a new mathematical model of complex dynamic supply chain including multi-level distributor/retailer, multi-delay inventory and multi-lead time is established. Secondly, the optimal resource scheduling scheme is designed based on the principle of cybernetics, which is called the hierarchical scheduling of complex dynamic supply chain in this paper. Finally, a numerical example shows the effectiveness and feasibility of the proposed scheme. Through this model, the production of manufacturers, the inventory of manufacturers and distributors, and the order quantity of distributors can be arranged in advance, which improves the robustness of the closed-loop dynamic supply chain.
1. Introduction
To address the increasingly prominent environmental pollution and energy shortage, many countries have devoted themselves to green manufacturing and logistics [1]. Green manufacturing is a modern manufacturing mode that comprehensively considers environmental impact and resource efficiency. Its goal is to minimize the impact (negative effect) on the environment and maximize the resource utilization rate in the entire product life cycle from design, manufacturing, packaging, transportation, use to scrap disposal, and to coordinate and social benefits of enterprises [2]. The supply chain is a functional network chain structure mode centering on the core enterprise, through the control of information flow, logistics and capital flow, starting from the purchase of raw materials, making intermediate products and final products, and finally sending the products to consumers through the sales network, connecting suppliers, manufacturers, distributors, retailers, and end users as a whole [3]. Production planning and scheduling is one of the contents of supply chain collaboration. The buyer and supplier share demand and production capacity information to solve the problem of mismatch between production capacity and demand, so as to effectively balance resources [4]. In theory, network multi-level marketing is the best way to mobilize people’s enthusiasm, and it has been paid more and more attention by countries [5]. The sluggish inventory of enterprises will increase the cost of enterprises, cause waste of resources, and occupy a large amount of working capital, which will lead to the financial crisis of enterprises in serious cases [6]. To ensure that an order is completed before the actual demand date, a period of lead time is added to the normal lead time as the safety lead time [7]. Various unstable factors and external interference have greatly affected the stability of the dynamic supply chain network, such as the impact of the COVID-19 pandemic [8]. control provides ideas and feasibility for solving the anti-interference problem of the control system [9]. Therefore, based on control, it is particularly important to study hierarchical scheduling of complex dynamic supply chain. At the same time, this paper needs to establish a production scale control and resource scheduling optimization model of the complex dynamic supply chain under the impact of the COVID-19 pandemic.
A new bi-level programming model for a home health care supply chain was proposed by introducing three new modified versions of recent and well-established algorithms [10]. An optimization model was proposed for a dual-channel closed-loop supply chain network design [11]. The model captures the fuzzy nature of the parameters. The structure of kitchen appliance supply chain system, the fluctuation of various uncertainties, various lead times including procurement, production, ordering, and inventory system were studied by Zhang et al. [12] in 2021. Jing et al. [13] studies the supply chain operation system under the networked manufacturing mode, and constructs a three-layer supply chain dynamic system composed of collaborative designers, manufacturers and distributors. Zhang et al. [14] establishes a dynamic supply chain fuzzy model considering lead time compression on the basis of considering inventory level, lead time compression cost, out of stock cost, production and ordering strategy, and fluctuation of external customer demand, and attempts to apply a fuzzy robust control strategy to the dynamic supply chain system considering lead time compression to achieve low cost and robust operation of the system. Anwer AL-Shboul [15] studied aims to investigate and examine the impact of delivery reliability and delivery speed on the relationship between a manufacturing firm’s transportation logistics strategy and supply chain responsiveness. Aiming at the problems of production delay, electronic distribution delay and uncertainty of external input of demand and recovery in closed-loop supply chain, a dynamic system model of dual channel closed-loop supply chain was established by Zhang et al. [16] in 2021, and the robust control strategy of the model was given. Ge et al. [17] integrated ROPS (reserve-online-pick-up-and-pay-in-store) and BORP (buy-online-and-pick-up-in-store) strategies to build a state feedback control model for the omnichannel retail supply chain system, and compare four strategy models: N-BR (do not adopt BORP and ROPS), Y-B (adopt pure BORP), Y-R (adopt pure ROPS), and Y-BR (integrate BORP and ROPS). Further, Ge et al. [17] investigated the influence of consumer channel preferences, cross-channel delivery and return parameter uncertainty on supply chain system inventory, production/ordering and profit, and study the bullwhip effect suppression method based on Lyapunov stability theory and linear matrix inequality algorithms. Attiqueur Rehman et al. [18] builds on the dynamic capability view to theorize the role of manufacturing planning and control activities and supply chain risk management capabilities towards the firm’s operational performance. Empirically examining the effects of relationship quality, c-commerce behavior, and dynamic capability on c-commerce performance was investigated by adopting the commitment-trust theory and the dynamic capability view [19]. However, Zhang et al. [12] considers a single situation and does not consider multi-level retailers. Zhang et al. [16] does not consider multi-level distributor/retailer, multi-delay inventory, or multi-lead time. For example, the outbreak of COVID-19 pandemic has brought too much difficulty to supply. Therefore, it is particularly important to consider the stability of the supply chain in complex situations. Jing et al. [13] does not consider multi-delay inventory or multi-lead time. Zhang et al. [14] does not consider multi-lead time. Zhang et al. [12] does not consider multi-level distributor/retailer or multi-delay inventory. Ge et al. [17] does not consider multi-level goods supply to ensure the stability of the entire supply chain network, in which case the supply chain network is particularly fragile.
Based on the above discussion, this paper focuses on production planning and scheduling of supply chain dynamic system via control scheme, that is, hierarchical scheduling of complex dynamic supply chain. The challenge of this article is to dealing with multi-level distributor/retailer, multi-delay inventory and multi-lead time in complex dynamic supply chain. The main contributions of this paper are as follows: (1) A model of the complex dynamic supply chain including multi-level distributor/retailer, multi-delay inventory and multi-lead time is established. The model in this paper summarizes the supply chain model in the above literature. (2) Based on control principle, the stability of complex dynamic supply chain is guaranteed.
2. Model of Complex Dynamic Supply Chain
This section establishes the dynamic model of complex dynamic supply chain with multi-distributors or retail dealers, multi-delay inventory and multi-lead time. This paper establishes the dynamic model of complex dynamic supply chain based on the following information: (1) ensure information sharing, that is, the node enterprises in complex dynamic supply chain share product information, inventory information, production information, order status information, sales and forecast information through information technology; (2) ensure the manufacturer’s core position, that is, the lead time considered is the manufacturer’s production lead time; (3) shortage is allowed and only occurs within the lead time. Based on above principle, the network topology of complex dynamic supply chain, which is with multi-distributors/retail dealers, multi-delay inventory and multi-lead time, model composed of manufacturers, retailers and customers built in this paper is shown in Figure 1. Let represents the manufacturer’s actual inventory at the time of k, represents the i-th distributor’s actual inventory at the time of k. means the product produced by the manufacturer at the time of k, represents the order quantity ordered by the i-th distributor at the time of k, represents the market customer demand at k. Let and .
Figure 1.
The illustration of complex dynamic supply chain.
Remark 1.
We use to represent the manufacturer’s actual inventory at the time of k. Use to represent actual inventory of all levels distributors at the time of k. The information flow of goods is shown by the arrows in the vertical direction in Figure 1.
Various coefficients in complex dynamic supply chain are uniformly expressed as elements of the correlation matrix. By analyzing the quantitative relationship between the lead time compression cost and the compression amount, and adopting the calculation method of piecewise accumulation (that is, the lead time is divided into l mutually independent parts, such as order processing time, etc., and the compression cost of each independent part is calculated in turn, and the cumulative sum is performed), the quantitative relationship model is built as follows:
where is the coefficient matrix of lead time term; is the control input vector at the time of .
The time-delay phenomenon in complex dynamic supply chain is the main reason for the uncertainty and instability of the system. Once the external and internal ordering lead time of complex dynamic supply chain is too long, each subsystem of complex dynamic supply chain will correspondingly increase the inventory to prevent the occurrence of stock outs, and thus can cause inventory time-delay. At the same time, the complex dynamic supply chain also has time delays in production, collaborative product supply and other logistics processes, which make complex dynamic supply chain less responsive to demand fluctuations. The quantitative relationship model of multi-level delay inventory of manufacturers, distributors and retail dealers is as follows:
where h represents delay information; is the coefficient matrix of time-delay term; is the state vector at the time of .
Based on the above discussion and the analysis in Figure 1, we can see that considering lead time compression, the inventory state model of a complex dynamic supply chain composed of manufacturers, retailers and customers is as follows:
where represents an external input uncertainty variable, e.g., the market customer demand at k, the amount of product recovered at the time of k.
Therefore, in order to minimize the total cost of complex dynamic supply chain, based on the comprehensive consideration of different inventory levels of manufacturers and retailers, as well as compression costs and out of stock costs, this paper formulates the following cost optimization strategies: when the inventory is less than the safety stock, if the lead time compression cost is greater than the out of stock cost, the lead time will not be compressed; otherwise, the lead time is compressed. Based on the above inventory model and the actual operation process of complex dynamic supply chain, a complex dynamic supply chain’s total cost model considering inventory cost, production cost, compression cost, ordering cost and out of stock cost is constructed as follows:
where is the total operation cost of complex dynamic supply chain; is the unit inventory cost of manufacturers and retailers in complex dynamic supply chain. , , and are the transportation cost of all levels and types in complex dynamic supply chain.
Remark 2.
The theme of this paper is about green manufacturing. This paper mainly studies the production of manufacturers and the supply of distributors, so this paper refers to production planning and scheduling. Since the COVID-19 has had a great impact on the economy since 2019, in order to ensure the continuous supply of goods, we have arranged the order volume and inventory in advance through the model in Formulas (1)–(4), so as to ensure the dynamic stability of the closed-loop supply chain under the impact similar to the COVID-19 pandemic.
Because the above model is based on different inventory levels. In addition, manufacturers, the core enterprises in complex dynamic supply chain, will adopt corresponding production strategies according to their own different inventory levels. Therefore, different systems will be formed under different inventory levels, which are uniformly expressed in the form of matrix in this paper as follows:
where are respectively the state vector, control input vector, controlled output vector and interference input vector with bounded energy of the complex dynamic supply chain. The correlation matrice are known well dimensional constant matrice. h and l are positive integers, representing the maximum delay steps of state and control inputs, respectively. Therefore, we establish a dynamic supply chain model with -level distributors/retail dealers and l-level lead time.
Remark 3.
When analyzing the quantitative relationship between the compression cost of lead-time and the compression amount, this paper adopts the calculation method of piecewise accumulation, that is, the lead-time is divided into l mutually independent parts, such as the order quantity when , the order processing quantity when , and so on. By calculating the compression cost of each independent part in turn and accumulating, we can establish the quantitative relationship model in this paper.
Generally, the initial conditions for complex dynamic supply chain (5) are
The supply volume without lead time for supply chain network design is as follows
Then, the closed loop dynamic network can be expressed as follows
The purpose of this paper is to find the supply control quantity of complex dynamic supply chain (5) to make the closed-loop supply chain (8) meet the conditions
- When there is no external disturbance input, i.e., , the closed-loop supply chain (8) is asymptotically stable;
- When there is an external disturbance input, i.e., , the transfer function matrix from the disturbance input to the controlled output satisfies , that is, , is the given system performance indicator.
Remark 4.
The main work of this paper is to conduct in-depth research on the basis of Refs. [12,13,14,16,17]. The model in this paper is an extension model of Ref. [12]. This paper considers multi-delay inventory and multi-lead time which are not considered in Refs. [13,14]. This paper considers multi-level distributor/retailer that are not considered in Ref. [16]. This paper considers the multi-level distributor/retailer, multi-delay inventory, or multi-lead time not considered in Ref. [17]. The work of this paper extends and improves the existing results.
3. Robust Control of Complex Dynamic Supply Chain
In this section, the optimal resource scheduling scheme is designed based on the principle of control scheme, which is called the hierarchical scheduling of complex dynamic supply chain. Firstly, we give a general result without considering the influence of market disturbance on dynamic supply chain. Secondly, we study the control problem of complex dynamic supply chain under the interference of market disturbance on dynamic supply chain.
Theorem 1.
When there is no external disturbance, i.e., , if there is any positive numbers . Any positive definite symmetric matrix X and any matrix Y make inequality
hold, then the closed-loop supply chain (8) can still be gradually stable through the supply volume
where
Proof.
The Lyapunov function is constructed as follows
where are determined later.
Considering that the interference input is , the closed-loop supply chain (8) is used to make difference to obtain:
The following results can be obtained through simple calculation.
Repeated use of Cauchy matrix inequality leads to
Combining the above two expressions, we can obtain
Let
We have
Let , multiply the left and right sides by the matrix
at the same time the above inequality (9) can be converted into
Through Schur-complement theorem [20], the above inequality can be converted into the following inequality
Therefore, through some analysis, the following conclusion is drawn
The proof process of the theorem is completed. □
The result of Theorem 2 is ideal. It is often unavailable in the face of complex and changeable market environment. Therefore, next we give a robust result of the closed-loop supply chain (8) to cope with the complex and changing market environment.
Theorem 2.
When there is external disturbance, i.e., , if there is any normal number . Any positive definite symmetric matrix and any matrix Z make inequality
hold, then it can ensure that the closed-loop supply chain (8) is still gradually stable with the performance index γ through the supply volume
where
Proof.
At the same time, through simple calculation, yields
In the next place, assume the zero initial condition and let us introduce
Then, for any nonzero , yields
If the condition
is to be met, then the condition
must be met.
The inequality (22) is calculated by Shure complement theorem. The treatment of the remaining part is similar to that of Theorem 1, so this paper will not repeat the burden. □
Through the conclusions of Theorem 1 and Theorem 2, we can achieve hierarchical scheduling of complex dynamic supply chain, ensure the stability of closed-loop dynamic supply chain, and make the closed-loop supply chain have strong robustness.
Remark 5.
This paper implements the hierarchical scheduling of complex dynamic supply chain (5) through control theory. This paper does not use operational research to achieve the desired results. Therefore, it is unnecessary for us to do sensitivity analysis. No matter how the parameters in a complex dynamic supply chain change, inequality (9) in Theorem 1 and inequality (22) in Theorem 2 can be solved through the LMI toolbox of MATLAB software. We can calculate the stable supply volume of the closed-loop supply chain (8).
4. Numerical Verification
Combined with the survey and statistics of the operation of a household appliance enterprise in China, the simulation calculation is carried out. The relevant cost matrix parameters are set as follows: The order price of the distributor through the field channel is 3. The ordering cost through e-commerce is 3. The possibility for customers to directly purchase household appliances from household appliance manufacturers through e-commerce channels is 0.4. The remanufacturing rate of recycled products is 0.6, the probability of waste products being directly discarded by customers is 0.1, and the inventory holding cost is . Discard processing cost , remanufacturing cost of recycled waste , new material manufacturing cost (unit: 1000 yuan/set). Here, Let and . The system matrice of the complex dynamic supply chain (5) are set as follows:
In order to verify the effectiveness of algorithm in this paper, we use MATLAB software to calculate the specific parameters of supply, and use SIMULINK software to draw the dynamic response curve of inventory of the closed-loop supply chain (8). The Feasp solver in the LMI toolbox of Matlab software is used to solve Theorem 2. The calculation result of LMI (22) can be obtained through 29 iterations. Finally, the supply relationship is written as follows:
At this time, the inhibition rate of closed-loop supply chain to uncertain disturbances and factors is .
The potential demand of customers is subject to a normal distribution with a mean value of 10. The mean value is normal distribution of 2. According to the transportation situation of the household appliance enterprise, the delay is set to be 5 days. The control result of closed-loop supply chain under the action of robust control can be obtained. The simulation results are shown in the follows Figure 2, Figure 3, Figure 4 and Figure 5.
Figure 2.
The manufacturer’s actual inventory.
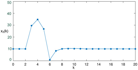
Figure 3.
The 1th distributor’s actual inventory.
Figure 4.
The 2th distributor’s actual inventory.
Figure 5.
The 3th distributor’s actual inventory.
We give detailed data, and the relevant simulation is calculated in MATLAB software. The dynamic response curve of complex dynamic supply chain is drawn by SIMULINK software. From the simulation results, it can be seen that with the increase of time k, the production and distributor ordering of household appliances enterprises and the waste control of recyclers will become very stable. The inventory status of the closed-loop supply chain also tends to be stable, and the total operating cost of the closed-loop supply chain also eventually reaches stability. That is, the production, distribution and waste control based on the robust control strategy can suppress normal demand and recovery disturbances, sinusoidal demand and recovery disturbances, and uncertain parameters, make closed-loop supply chain operate stably. The experimental data in this paper come from Chinese household appliance enterprises, but for the requirement of data confidentiality, we extract part of the data in proportion to do numerical simulation, which shows the effectiveness and feasibility of this work.
Remark 6.
This paper uses the original data of household appliance enterprises, which is similar to Ref. [16]. The parameter matrice of dynamic supply chain are shown in formula (30). We give the optimal numerical results through LMI toolbox of MATLAB. The inventories of manufacturer and distributors at all levels are shown in Figure 2, Figure 3, Figure 4 and Figure 5. From the simulation results, we can see that the inventories will stabilize at our expected level on the 8th day. The numerical examples perfectly match the feasibility and effectiveness of our proposed algorithm.
5. Conclusions
Aiming to resolve the problems of production delay, electronic distribution delay, and uncertainty of external input of demand and recovery in closed-loop supply chain, this paper establishes a dynamic system model of complex dynamic supply chain including multi-level distributor/retailer, multi-delay inventory and multi-lead time. The robust control strategy of hierarchical scheduling of complex dynamic supply chain is given, and the simulation analysis is carried out for household appliance enterprises. The simulation results show that the robust control strategy can effectively suppress the uncertainty disturbance in the closed-loop supply chain, and make the operation of complex dynamic supply chain reach the ideal total cost, which conforms to the operation law of the household appliance enterprise, and has a good reference value and reference function for the actual operation of the enterprise supply chain. The work of this paper provides production basis of manufacturers and ordering basis of distributors for household appliances industry. The limitation of this work lies in the need to accurately model the complex dynamic supply chain. Fuzzy control is a kind of control based on fuzzy set theory, fuzzy language and fuzzy logic. It is the application of fuzzy mathematics in the control system and is a kind of nonlinear intelligent control. Fuzzy control is a method of using human knowledge to control objects. Therefore, fuzzy control is the method of fuzzy system control using human intelligence [21]. In the future, we will establish a more general complex dynamic supply chain model with the help of fuzzy system theory, and study its hierarchical scheduling problem.
Author Contributions
Writing, L.H.; supervision, T.F. All authors have read and agreed to the published version of the manuscript.
Funding
This work was jointly funded by Sichuan Science and Technology Program of China (Grant no. 2020YFH0124), Open Foundation of Artificial Intelligence Key Laboratory of Sichuan Province (Grant no. 2020RYJ05).
Institutional Review Board Statement
Not applicable.
Informed Consent Statement
Not applicable.
Data Availability Statement
The data used to support the findings of this study are included within this article.
Acknowledgments
The authors appreciate the support from Southwest University of Political Science & Law, and Sichuan University of Science & Engineering.
Conflicts of Interest
The authors declare no conflict of interest.
References
- Barman, A.; De, P.K.; Chakraborty, A.K.; Lim, C.P.; Das, R. Optimal pricing policy in a three-layer dual-channel supply chain under government subsidy in green manufacturing. Math. Comput. Simul. 2023, 204, 401–429. [Google Scholar] [CrossRef]
- Mandal, A.; Pal, B. Investigating dual-channel green supply chain considering refurbishing process and product recycling with environmental awareness effort. Math. Comput. Simul. 2023, 204, 695–726. [Google Scholar] [CrossRef]
- Qian, Y.; an Yu, X.; Shen, Z.; Song, M. Complexity analysis and control of game behavior of subjects in green building materials supply chain considering technology subsidies. Expert Syst. Appl. 2023, 214, 119052. [Google Scholar] [CrossRef]
- Gamermann, R.W.; Ferreira, L.; Borenstein, D. Long-term audit staff scheduling and planning: A case study of Brazilian civil aviation authority. J. Air Transp. Manag. 2023, 106, 102318. [Google Scholar] [CrossRef]
- Guo, L.; Du, Y.; Yi, Q.; Li, D.; Cao, L.; Du, D. Efficient removal of arsenic from “dirty acid” wastewater by using a novel immersed multi-start distributor for sulphide feeding. Sep. Purif. Technol. 2015, 142, 209–214. [Google Scholar] [CrossRef]
- Priyan, S.; Uthayakumar, R. Two-echelon multi-product multi-constraint product returns inventory model with permissible delay in payments and variable lead time. J. Manuf. Syst. 2015, 36, 244–262. [Google Scholar] [CrossRef]
- Roy, A.; Murtugudde, R.; Sahai, A.; Narvekar, P.; Shinde, V.; Ghosh, S. Water savings with irrigation water management at multi-week lead time using extended range predictions. Clim. Serv. 2022, 27, 100320. [Google Scholar] [CrossRef]
- Kamran, M.A.; Kia, R.; Goodarzian, F.; Ghasemi, P. A new vaccine supply chain network under COVID-19 conditions considering system dynamic: Artificial intelligence algorithms. Socio-Econ. Plan. Sci. 2022, 2022, 101378. [Google Scholar] [CrossRef]
- Luo, Y.S.; Gong, X.P. The ∞ fault-tolerant control of discrete systems with multi-time-delay in the state and control input. Control Eng. China 2012, 19, 905–912. [Google Scholar]
- Fathollahi-Fard, A.M.; Hajiaghaei-Keshteli, M.; Tavakkoli-Moghaddam, R.; Smith, N.R. Bi-level programming for home health care supply chain considering outsourcing. J. Ind. Inf. Integr. 2022, 25, 100246. [Google Scholar] [CrossRef]
- Fathollahi-Fard, A.M.; Dulebenets, M.A.; Hajiaghaei–Keshteli, M.; Tavakkoli-Moghaddam, R.; Safaeian, M.; Mirzahosseinian, H. Two hybrid meta-heuristic algorithms for a dual-channel closed-loop supply chain network design problem in the tire industry under uncertainty. Adv. Eng. Inform. 2021, 50, 101418. [Google Scholar] [CrossRef]
- Zhang, J.T.; Jia, H.F.; Zhao, X.W. Research on robust control of inventory system in kitchen electric appliance supply chain network considering multiple lead-times. Oper. Res. Manag. Sci. 2021, 30, 46–51. [Google Scholar]
- Jing, K.; Tang, L.; Xu, J.W. Robust ∞ control of dynamic three-tier uncertain supply chain system with time-delay. Syst. Eng. 2016, 34, 125–130. [Google Scholar]
- Zhang, S.; Li, S.; Li, X. Robust control of dynamic supply chain considering lead-time compression. Comput. Integr. Manuf. Syst. 2017, 23, 2020–2027. [Google Scholar]
- Anwer AL-Shboul, M. An investigation of transportation logistics strategy on manufacturing supply chain responsiveness in developing countries: The mediating role of delivery reliability and delivery speed. Heliyon 2022, 8, e11283. [Google Scholar] [CrossRef] [PubMed]
- Zhang, X.F.; Liu, X.Y.; Liu, H.X. Robust ∞ control of closed-loop supply chain dynamic model with two-channel. J. Northeast. Univ. Nat. Sci. 2011, 32, 1542–1545. [Google Scholar]
- Ge, C.C.; Zhu, J.J. Online and offline collaborative omnichannel retail supply chain system robust control and optimization. Chin. J. Manag. Sci. 2022. [Google Scholar] [CrossRef]
- ur Rehman, A.; Shakeel Sadiq Jajja, M.; Farooq, S. Manufacturing planning and control driven supply chain risk management: A dynamic capability perspective. Transp. Res. Part E: Logist. Transp. Rev. 2022, 167, 102933. [Google Scholar] [CrossRef]
- Wang, W.T.; Lin, Y.L.; Chen, T.J. Exploring the effects of relationship quality and c-commerce behavior on firms’ dynamic capability and c-commerce performance in the supply chain management context. Decis. Support Syst. 2022, 164, 113865. [Google Scholar] [CrossRef]
- Pan, L.; He, P.; Li, Z.; Mi, H.; Wang, H. Delay-range-dependent ∞ synchronization approaches for time-delay chaotic systems. Int. J. Comput. Math. 2022, 99, 949–965. [Google Scholar] [CrossRef]
- Zhang, S.; Zhao, X. Fuzzy robust control for an uncertain switched dual-channel closed-loop supply chain model. IEEE Trans. Fuzzy Syst. 2015, 23, 485–500. [Google Scholar] [CrossRef]
Disclaimer/Publisher’s Note: The statements, opinions and data contained in all publications are solely those of the individual author(s) and contributor(s) and not of MDPI and/or the editor(s). MDPI and/or the editor(s) disclaim responsibility for any injury to people or property resulting from any ideas, methods, instructions or products referred to in the content. |
© 2022 by the authors. Licensee MDPI, Basel, Switzerland. This article is an open access article distributed under the terms and conditions of the Creative Commons Attribution (CC BY) license (https://creativecommons.org/licenses/by/4.0/).




