Solar Irradiance Forecasting with Transformer Model
Abstract
:1. Introduction
2. Dataset and Methods
2.1. Dataset
2.2. Region Pruning
2.3. Weather Characteristics
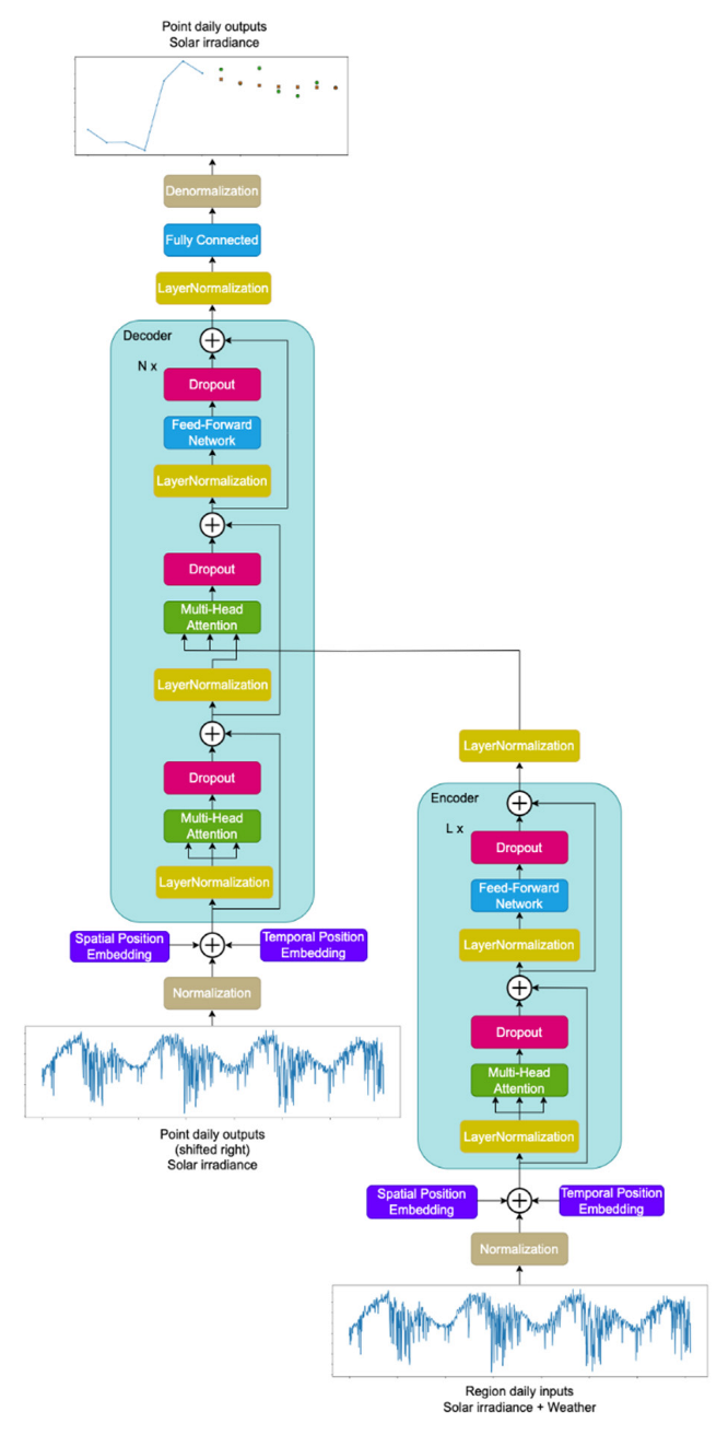
2.4. Transformer Model for Solar Irradiance
2.5. Encoder
2.6. Decoder
2.7. Positional Encoding
2.7.1. Temporal Information
2.7.2. Spatial Information
2.8. Loss Function
2.9. Metrics
2.10. Simulation Phase
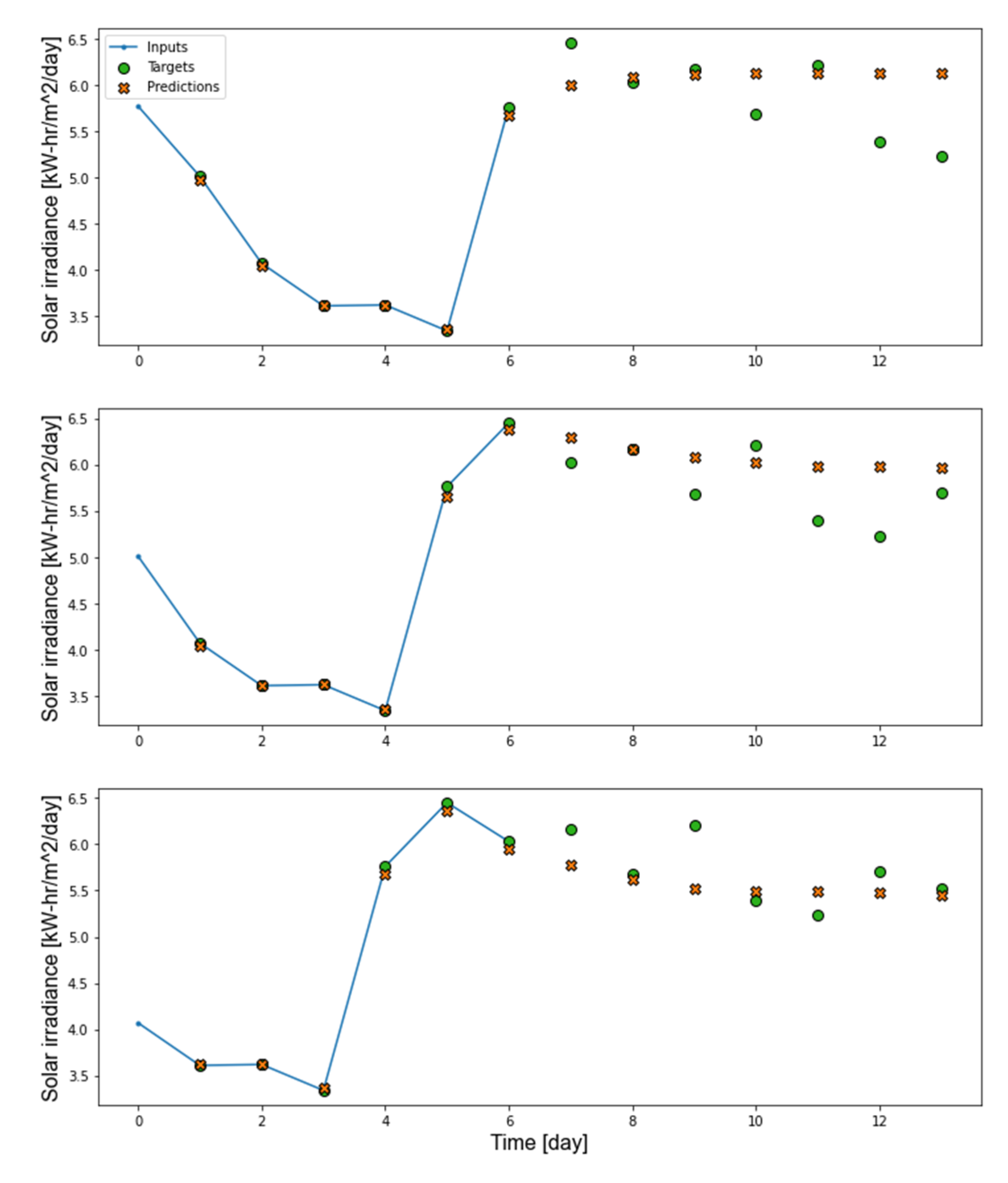
3. Results
Optimal Hyperparameters
4. Discussion
5. Conclusions
Supplementary Materials
Author Contributions
Funding
Institutional Review Board Statement
Informed Consent Statement
Data Availability Statement
Conflicts of Interest
References
- Ariga, K.; Zheng, K. Forecasting Solar Irradiance from Time Series with Exogenous Information. Available online: https://kaiyuzheng.me/projects/projects/ForecastingSolar546.pdf (accessed on 24 August 2022).
- NASA Power Project. Available online: https://power.larc.nasa.gov (accessed on 1 August 2022).
- Zelikman, E.; Zhou, S.; Irvin, J.; Raterink, C.; Sheng, H.; Avati, A.; Kelly, J.; Rajagopal, R.; Ng, A.Y.; Gagne, D. Short–term solar irradiance forecasting using calibrated probabilistic models. arXiv 2020, arXiv:2010.04715. [Google Scholar]
- Vaswani, A.; Shazeer, N.; Parmar, N.; Uszkoreit, J.; Jones, L.; Gomez, A.N.; Kaiser, Ł.; Polosukhin, I. Attention is all you need. Adv. Neural Inf. Process. Syst. 2017, 30. Available online: https://proceedings.neurips.cc/paper/2017/file/3f5ee243547dee91fbd053c1c4a845aa-Paper.pdf (accessed on 1 August 2022).
- TensorFlow Framework. Available online: https://www.tensorflow.org (accessed on 1 August 2022).
- Brahma, B.; Wadhvani, R. Solar irradiance forecasting based on deep learning methodologies and multi–site data. Symmetry 2020, 12, 1830. [Google Scholar] [CrossRef]
- Alzahrani, A.; Shamsi, P.; Dagli, C.; Ferdowsi, M. Solar irradiance forecasting using deep neural networks. Procedia Comput. Sci. 2017, 114, 304–313. Available online: https://www.sciencedirect.com/science/article/pii/S1877050917318392?ref=cra_js_challenge&fr=RR-1 (accessed on 1 August 2022). [CrossRef]
- Alharbi, F.R.; Csala, D. Wind Speed and Solar Irradiance Prediction Using a Bidirectional Long Short-Term Memory Model Based on Neural Networks. Energies 2021, 14, 6501. Available online: https://www.mdpi.com/1996-1073/14/20/6501 (accessed on 1 August 2022). [CrossRef]
- Premalatha, N.; Valan Arasu, A. Prediction of solar radiation for solar systems by using ANN models with different back propagation algorithms. J. Appl. Res. Technol. 2016, 14, 206–214. Available online: https://www.elsevier.es/en-revista-journal-applied-research-technology-jart-81-pdf-S1665642316300438 (accessed on 1 August 2022). [CrossRef]
- Zafar, R.; Vu, B.H.; Husein, M.; Chung, I.Y. Day–Ahead Solar Irradiance Forecasting Using Hybrid Recurrent Neural Network with Weather Classification for Power System Scheduling. Appl. Sci. 2021, 11, 6738. Available online: https://www.mdpi.com/2076-3417/11/15/6738 (accessed on 1 August 2022). [CrossRef]
- Wang, F.; Yu, Y.; Zhang, Z.; Li, J.; Zhen, Z.; Li, K. Wavelet decomposition and convolutional LSTM networks based improved deep learning model for solar irradiance forecasting. Appl. Sci. 2018, 8, 1286. Available online: https://www.mdpi.com/2076-3417/8/8/1286 (accessed on 1 August 2022). [CrossRef]
- Wang, F.; Mi, Z.; Su, S.; Zhao, H. Short-term solar irradiance forecasting model based on artificial neural network using statistical feature parameters. Energies 2012, 5, 1355–1370. Available online: https://www.mdpi.com/1996-1073/5/5/1355/htm (accessed on 1 August 2022). [CrossRef]
- Husein, M.; Chung, I.Y. Day–ahead solar irradiance forecasting for microgrids using a long short–term memory recurrent neural network: A deep learning approach. Energies 2019, 12, 1856. Available online: https://www.mdpi.com/1996-1073/12/10/1856 (accessed on 1 August 2022). [CrossRef]
- Mendonça de Paiva, G.; Pires Pimentel, S.; Pinheiro Alvarenga, B.; Gonçalves Marra, E.; Mussetta, M.; Leva, S. Multiple site intraday solar irradiance forecasting by machine learning algorithms: MGGP and MLP neural networks. Energies 2020, 13, 3005. Available online: https://www.mdpi.com/1996-1073/13/11/3005 (accessed on 1 August 2022). [CrossRef]
- Park, S.; Kim, Y.; Ferrier, N.J.; Collis, S.M.; Sankaran, R.; Beckman, P.H. Prediction of solar irradiance and photovoltaic solar energy product based on cloud coverage estimation using machine learning methods. Atmosphere 2021, 12, 395. Available online: https://www.mdpi.com/2073-4433/12/3/395/htm (accessed on 1 August 2022). [CrossRef]
- Yang, L.; Gao, X.; Hua, J.; Wu, P.; Li, Z.; Jia, D. Very short-term surface solar irradiance forecasting based on FengYun–4 geostationary satellite. Sensors 2020, 20, 2606. Available online: https://www.mdpi.com/1424-8220/20/9/2606/htm (accessed on 1 August 2022). [CrossRef] [PubMed]
- Solar Power by Country. Available online: https://worldpopulationreview.com/country-rankings/solar-power-by-country (accessed on 18 August 2022).
- Srivastava, R.; Tiwari, A.N.; Giri, V.K. Forecasting of solar radiation in India using various ANN models. In Proceedings of the 2018 5th IEEE Uttar Pradesh Section International Conference on Electrical, Electronics and Computer Engineering (UPCON), Gorakhpur, India, 2–4 November 2018; pp. 1–6. Available online: https://www.researchgate.net/publication/331421649_Forecasting_of_Solar_Radiation_in_India_Using_Various_ANN_Models (accessed on 18 August 2022).
- Mitra, I.; Heinemann, D.; Ramanan, A.; Kaur, M.; Sharma, S.K.; Tripathy, S.K.; Roy, A. Short-term PV power forecasting in India: Recent developments and policy analysis. Int. J. Energy Environ. Eng. 2022, 13, 515–540. Available online: https://link.springer.com/article/10.1007/s40095-021-00468-z (accessed on 18 August 2022). [CrossRef]
- Mukherjee, A.; Ain, A.; Dasgupta, P. Solar irradiance prediction from historical trends using deep neural networks. In Proceedings of the 2018 IEEE International Conference on Smart Energy Grid Engineering (SEGE), Oshawa, ON, Canada, 12–15 August 2018; pp. 356–361. Available online: https://ieeexplore.ieee.org/document/8499394 (accessed on 18 August 2022).
- Rezatofighi, H.; Tsoi, N.; Gwak, J.; Sadeghian, A.; Reid, I.; Savarese, S. Generalized intersection over union: A metric and a loss for bounding box regression. In Proceedings of the IEEE/CVF Conference on Computer Vision and Pattern Recognition, Long Beach, CA, USA, 15–20 June 2019; pp. 658–666. Available online: https://www.computer.org/csdl/proceedings-article/cvpr/2019/329300a658/1gyrWyRZ0k0 (accessed on 1 August 2022).
- Chollet, F. Deep Learning with Python; Simon and Schuster: New York, NY, USA, 2021; ISBN 978-80-271-2751-1. [Google Scholar]
- Keisler, R. Forecasting Global Weather with Graph Neural Networks. arXiv 2022, arXiv:2202.07575. [Google Scholar]
- Meteorological Wind Direction. Available online: http://tornado.sfsu.edu/geosciences/classes/m430/Wind/WindDirection.html (accessed on 1 August 2022).
- Dosovitskiy, A.; Beyer, L.; Kolesnikov, A.; Weissenborn, D.; Zhai, X.; Unterthiner, T.; Dehghani, M.; Minderer, M.; Heigold, G.; Gelly, S.; et al. An image is worth 16x16 words: Transformers for image recognition at scale. arXiv 2020, arXiv:2010.11929. [Google Scholar]
- Bao, H.; Dong, L.; Wei, F. Beit: Bert pre–training of image transformers. arXiv 2021, arXiv:2106.08254. [Google Scholar]
- Loshchilov, I.; Hutter, F. SGDR: Stochastic Gradient Descent with Warm Restarts. arXiv 2016, arXiv:1608.03983. [Google Scholar]
- Chen, P.; Chen, G.; Zhang, S. Log Hyperbolic Cosine Loss Improves Variational Auto-Encoder. 2018. Available online: https://openreview.net/forum?id=rkglvsC9Ym (accessed on 1 August 2022).
- Rehman, S.; Mohandes, M. Artificial neural network estimation of global solar radiation using air temperature and relative humidity. Energy Policy 2008, 36, 571–576. Available online: https://www.sciencedirect.com/science/article/abs/pii/S0301421507004284?via%3Dihub (accessed on 1 August 2022). [CrossRef]
- Sözen, A.; Arcaklıoğlu, E.; Özalp, M.; Çağlar, N. Forecasting based on neural network approach of solar potential in Turkey. Renew. Energy 2005, 30, 1075–1090. Available online: https://www.sciencedirect.com/science/article/abs/pii/S0960148104003702?via%3Dihub (accessed on 1 August 2022). [CrossRef]
- Sözen, A.; Arcaklioǧlu, E.; Özalp, M.; Kanit, E.G. Use of artificial neural networks for mapping of solar potential in Turkey. Appl. Energy 2004, 77, 273–286. Available online: https://www.sciencedirect.com/science/article/abs/pii/S0306261903001375?via%3Dihub (accessed on 1 August 2022). [CrossRef]
- Theocharides, S.; Makrides, G.; Livera, A.; Theristis, M.; Kaimakis, P.; Georghiou, G.E. Day-ahead photovoltaic power production forecasting methodology based on machine learning and statistical post-processing. Appl. Energy 2020, 268, 115023. Available online: https://www.sciencedirect.com/science/article/pii/S0306261920305353 (accessed on 1 August 2022).
- Srivastava, N.; Hinton, G.; Krizhevsky, A.; Sutskever, I.; Salakhutdinov, R. Dropout: A simple way to prevent neural networks from overfitting. J. Mach. Learn. Res. 2014, 15, 1929–1958. Available online: https://jmlr.org/papers/volume15/srivastava14a/srivastava14a.pdf (accessed on 1 August 2022).
- He, K.; Zhang, X.; Ren, S.; Sun, J. Deep residual learning for image recognition. In Proceedings of the IEEE Conference on Computer Vision and Pattern Recognition, Las Vegas, NV, USA, 27–30 June 2016; pp. 770–778. Available online: https://arxiv.org/abs/1512.03385?context=cs (accessed on 1 August 2022).
- Loshchilov, I.; Hutter, F. Decoupled weight decay regularization. arXiv 2017, arXiv:1711.05101. [Google Scholar]












| Paper | Location | MAPE (%) |
|---|---|---|
| [29] | Abha (Saudi Arabia) | 11.8 |
| [30] | Sirt (Turkey) | 6.78 |
| [31] | Mugla (Turkey) | 6.73 |
| [32] | Cyprus and USA | 4.7 |
| [9] | Mumbai (India) | 4.24 |
| This paper | Chennai Metropolitan Area (India) | 3.45 |
| Name | Description | Value |
|---|---|---|
| Attention dropout | Dropout applied to the attention matrix | 0.25 |
| Batch size | Number of examples per one training batch | 32 |
| Dropout | Dropout applied between hidden layers | 0.15 |
| Embed layer size | Size of the Key, Value, Query matrices | 64 |
| Epochs | Number of training epochs | 1000 |
| FC layer size | Size of the fully connected feed-forward network block | 256 |
| Global clipnorm | Global clipnorm for the optimizer | 2 |
| Learning rate | Learning rate for the optimizer | 0.005 |
| No. decoder layers | Number of decoder blocks | 6 |
| No. encoder layers | Number of encoder blocks | 3 |
| No. heads | Number of heads in every Multi-head Attention block in the model | 6 |
| Optimizer | Optimizer used during training | AdamW [35] |
| Warmup steps | Warmup steps of the learning rate cosine scheduler | 70 |
| Weight decay | Weight decay for the optimizer | 0.00001 |
| Window size | Windows size defines the size of known history | 7 |
Publisher’s Note: MDPI stays neutral with regard to jurisdictional claims in published maps and institutional affiliations. |
© 2022 by the authors. Licensee MDPI, Basel, Switzerland. This article is an open access article distributed under the terms and conditions of the Creative Commons Attribution (CC BY) license (https://creativecommons.org/licenses/by/4.0/).
Share and Cite
Pospíchal, J.; Kubovčík, M.; Dirgová Luptáková, I. Solar Irradiance Forecasting with Transformer Model. Appl. Sci. 2022, 12, 8852. https://doi.org/10.3390/app12178852
Pospíchal J, Kubovčík M, Dirgová Luptáková I. Solar Irradiance Forecasting with Transformer Model. Applied Sciences. 2022; 12(17):8852. https://doi.org/10.3390/app12178852
Chicago/Turabian StylePospíchal, Jiří, Martin Kubovčík, and Iveta Dirgová Luptáková. 2022. "Solar Irradiance Forecasting with Transformer Model" Applied Sciences 12, no. 17: 8852. https://doi.org/10.3390/app12178852
APA StylePospíchal, J., Kubovčík, M., & Dirgová Luptáková, I. (2022). Solar Irradiance Forecasting with Transformer Model. Applied Sciences, 12(17), 8852. https://doi.org/10.3390/app12178852

