Abstract
At present, the load-bearing enclosing structures of buildings and structures are designed and built considering the increasing requirements for energy efficiency and energy saving of such structures. This is due to the need for a thrifty attitude to the energy consumed and the need to strive for the greening of construction and increase the energy efficiency of buildings and structures. In this regard, one of the most effective and proven building materials is cellular concrete. The purpose of this study was to study the influence of some prescription factors on the structure formation and properties of non-autoclaved aerated concrete with improved characteristics. Standard test methods were used, as well as SEM analysis of the structure of aerated concrete. Non-autoclaved aerated concrete with the replacement of part of the cement with microsilica in an amount from 4% to 16% MS showed higher strength characteristics compared to aerated concrete, where part of the cement was replaced by the addition of granulated blast-furnace slag and a complex additive. The maximum value of compressive strength was recorded for aerated concrete with 16% MS addition. The largest increase in the coefficients of constructive quality was observed in compositions of aerated concrete with the addition of silica fume from 11% to 46% compared with the control composition. The addition of microsilica makes it possible to achieve an improvement in the thermal conductivity characteristics of non-autoclaved aerated concrete (up to 10%). Replacing part of the cement with slag and complex additives does not have a significant effect on thermal conductivity. The obtained dependencies were confirmed by the analysis of the structure formation of the studied aerated concrete at the micro level. An improvement in the microstructure of aerated concrete with the addition of microsilica in comparison with samples of the control composition has been proven.
1. Introduction
At present, the load-bearing enclosing structures of buildings and structures are designed and built considering the increasing requirements for energy efficiency and energy saving of such structures. This is due to the need for a thrifty attitude to the energy consumed and the need to strive for the greening of construction and increase the energy efficiency of buildings and structures. In this regard, one of the most effective and proven building materials is cellular concrete. In turn, cellular concrete is classified according to various criteria and can be of various types, the main ones of which are foam concrete and aerated concrete.
These concretes differ from each other in the way of pore formation. At the same time, if foam concrete has a simple manufacturing technology, but other things being equal, somewhat worse characteristics, then aerated concrete has several advantages in terms of physical, mechanical, and other operational characteristics, but the technology for its production is much more complicated. In particular, not only the technological process of obtaining aerated concrete is complex, but also the technological line itself, which often consists of more expensive equipment. In this regard, the most high-quality, but at the same time the most expensive, type of cellular concrete is the so-called gas silicate or autoclaved aerated concrete [1,2,3,4,5,6,7,8,9,10,11,12,13,14,15,16,17].
In the production of this concrete, special equipment is used—autoclaves—which make it possible to create hardening conditions for concrete in an environment of saturated steam under pressure. Therefore, “from the point of view of building science and engineering”, non-autoclaved aerated concrete seems to be the most interesting and promising material among clean concrete [18,19,20,21], and one of the main directions in building materials science is the search for ways to approximate the characteristics of non-autoclaved aerated concrete to the characteristics of its autoclaved analogue.
Due to its energy-saving properties, aerated concrete has found wide application as partition walls and load-bearing walls [20,22,23].
Aerated concrete is a relatively homogeneous material in its “structure compared to conventional heavy concrete, which contains a significant amount of coarse-grained aggregate phase”. If the heavy concrete characteristics depend directly on coarse and fine aggregates, then the “properties of aerated concrete mainly depend on the composition and microstructure” [24].
Its properties depend on the parameters of the microstructure of aerated concrete. In general, the structure of aerated concrete is characterized by its solid microporous matrix and macropores. The reason for the formation of macropores is an increase in volume due to the effect of aeration; micropores are located in the walls between macropores [25,26,27,28]. For example, the porosity of aerated concrete averages 70–80%, and about 45–55% of this porosity is the porosity caused by the chemical reaction of aluminum powder in an alkali solution [29,30]. The “porous microstructure of the concrete matrix is mainly represented by a weakly crystallized C–S–H phase and tobermorite 1.1 nm in size” [31,32].
In industrial practice, the most common blowing agent in the production of aerated concrete is aluminum powder. This type of blowing agent makes it possible to obtain pores of various shapes and sizes in aerated concrete. In some studies, instead of aluminum powder, industrial waste was used as a gas-forming additive [33,34], which is aluminum waste or bottom ash from the combustion of municipal solid waste.
Moreover, today, the use of agricultural waste and waste from the fuel and energy complex in the technology of both heavy concrete and cellular concrete is quite popular [31,35,36,37,38,39,40,41,42,43,44,45,46,47,48,49,50,51,52,53,54,55,56]. Table 1 presents a detailed analysis of waste types and their influence on the characteristics of the resulting cellular concrete.
Table 1.
Overview of the use of various types of waste in the technology of cellular concrete.
After the literature review, a lack of studies of structure formation and characteristics of non-autoclaved aerated concrete, products, and structures made of them was revealed.
In this regard, the purpose of our article was to study the influence of several composition factors on the structure formation and properties of non-autoclaved aerated concrete with improved characteristics.
The objectives of the study were:
- -
- analysis and review of literature concerning the issues of improving the quality of cellular concrete and ways to control its properties and structure formation due to prescription and technological factors;
- -
- after a detailed analysis, the next task was drawing up a program of experimental studies, preparing and planning the experiment, and processing data;
- -
- at the end of the experimental and research part, the development of analytical conclusions with the formulation of new provisions in the development of the theory of hardening, structure formation, and the formation of properties of non-autoclaved cellular concrete with improved structure and characteristics.
The scientific novelty of this research is the developed theoretical concepts of structure formation at the micro level and the influence of microstructure on the formation of the properties of non-autoclaved aerated concrete with improved characteristics based on nano-modifiers of various origins. The dependence of the processes of structure formation at the microlevel and the properties of non-autoclaved aerated concrete with improved characteristics on prescription factors has been established. In particular, such prescription factors were the nanomodification of aerated concrete in a qualitative aspect and the established rational dosage of such nanomodifiers in a quantitative aspect.
The practical significance of the study is the improvement of building enclosing structures made of cellular concrete with improved characteristics, which in turn will lead to an increase in the energy efficiency of buildings and structures for various purposes.
2. Materials and Methods
2.1. Materials
In this work, the following raw materials were used for the manufacture of non-autoclaved aerated concrete: Portland cement grade CEM I 42.5 N produced by JSC Novoroscement (Novorossiysk, Russia); river sand, alluvial sand from the Aksai quarry (Aksai, Russia); ground blast-furnace slag (GBFS) produced by NLMK JSC (Lipetsk, Russia); MK-85 microsilica (MS) produced by NPP ZIPO (Lipetsk, Russia); PAP-1 aluminum powder produced by SKIF LLC (St. Petersburg, Russia); molding gypsum G-6 B III produced by Magma LLC (Moscow, Russia); and lump quicklime produced by Roskhimprom LLC (Rostov-on-Don, Russia). Characteristics of raw materials are shown in Table 2, Table 3, Table 4, Table 5, Table 6 and Table 7.
Table 2.
Physical and mechanical characteristics and mineralogical composition of cement.
Table 3.
Physical characteristics of sand.
Table 4.
Chemical composition of GBFS [52] and MS.
Table 5.
Characteristics of aluminum powder PAP-1.
Table 6.
Characteristics of gypsum G-6 B III.
Table 7.
Characteristics of lime.
2.2. Methods
The aerated concrete was prepared in the following sequence: cement, sand, lime, gypsum, and additives were mixed in full in a dry state for 30 s, then 50% of the water necessary for mixing was introduced into the resulting homogeneous mixture of dry components and mixed for 1.5 min, then aluminum powder was introduced into the resulting mixture along with the rest of the mixing water. The resulting mixture was kept at rest for 1 min. After holding the aerated concrete mixture, its mixing continued for 2 min until a homogeneous mixture without lumps was obtained.
The samples were cast in one layer and compacted manually using a steel rod. The crust (surplus) was removed after 4 h of exposure with a scraper. Next, the samples were wrapped in a film and kept indoors at a temperature of 24 ± 2 °C for 24 h. After holding for a day, the samples were removed from the formwork and placed in a normal hardening chamber, in which they were kept for 27 days.
To determine the proportions of the mixture that will provide the best “physical and mechanical properties of non-autoclaved aerated concrete, with partial replacement of part of the cement with ground blast furnace slag (GBFS)” and microsilica (MS), the following replacement levels were chosen: 4%, 8%, 12%, 16%, and 20% of these mineral components by weight of cement. All samples were prepared at a ratio of water and binder component W/B = 0.5, lime was introduced in an amount of 10%, gypsum in an amount of 5%, and aluminum powder in an amount of 1% by weight of the binder. Table 8 shows the formulation of the experimental compositions.
Table 8.
Proportions of experimental compositions of mixtures.
A total of 96 sample cubes were made for testing the average density and compressive strength and 80 sample plates for testing the thermal conductivity (Figure 1).
Figure 1.
Experimental research program.
The average density of the manufactured samples of non-autoclaved aerated concrete was determined according to GOST 12730.1 “Concretes. Methods of determination of density”. The samples were dried to constant weight for 24 h in a laboratory oven at a temperature of 110 ± 5 °C. The weight of the samples was determined by weighing with an error of no more than 0.1%. The density of samples of non-autoclaved aerated concrete sample ρw, kg/m3, was calculated with an error of up to 1 kg/m3 according to the formula:
where m is the mass of the sample, g; V is the sample volume, cm3.
The compressive strength was determined according to GOST 10180 “Concretes. Methods for strength determination using reference specimens”.
After installing the prototype on the support plates of the press, its upper plate was combined with the face of the prototype, such that their planes completely adjoined one to the other. The prototype “was loaded to failure at a constant load rate increase (0.6 ± 0.2) MPa/s” (Figure 2).
Figure 2.
Aerated concrete sample: (a) before compression test; (b) after compression test.
The value of the coefficient of constructive quality (CCQ) was determined by the formula:
where Rb is “the compressive strength, MPa; ρ is the density of concrete”, g/cm3.
The thermal conductivity of samples of non-autoclaved aerated concrete was determined on the device ITP-MG4 LLC SKB Stroypribor (Chelyabinsk, Russia) in accordance with the requirements of GOST 7076 “Building materials and products. Method of determination of steady-state thermal conductivity and thermal resistance” on sample plates 100 × 100 × 20 mm in size [57]. “The principle of operation of the device is based on creating a stationary heat flux passing through a flat sample of a certain thickness and directed perpendicular to the front faces of the sample, measuring the sample thickness, heat flux density and temperature of opposite front faces” (Figure 3).
Figure 3.
Measurement of thermal conductivity of aerated concrete samples.
The structure of aerated concrete samples was studied using a scanning electron microscope “ZEISS CrossBeam 340 double-beam scanning electron/ion microscope equipped with an Oxford Instruments X-Max 80 X-ray microanalyzer Carl Zeiss Microscopy GmbH (Factory), (Jena, Germany)” [52,53,54,55].
The study also used:
- -
- technological equipment: laboratory drying oven ShS-80-01 SPU JSC “Smolensk SKTB SPU” (Smolensk, Russia);
- -
- testing equipment: hydraulic press IP 6010-100-1 “PKTs ZIM” (Armavir, Russia);
- -
- measuring instruments: metal measuring ruler 500 mm JSC “Stavropol Tool Plant” (Stavropol, Russia); laboratory scales HT-5000 NPP Gosmetr (St. Petersburg, Russia); caliper ShTs-I-250-0.05 OOO NPP Chelyabinsk Tool Plant (Chelyabinsk, Russia) [52,53,54,55,56,57,58,59].
3. Results
3.1. Density
The results of determining the density of experimental samples of non-autoclaved aerated concrete are shown in Figure 4.
Figure 4.
Statistical density values of non-autoclaved aerated concrete.
Average density values for non-autoclaved aerated concrete range from 1770 kg/m3 to 1782 kg/m3. As can be seen from Figure 4, there are no significant changes in density for samples of non-autoclaved aerated concrete.
3.2. Compressive Strength
The results of determining the compressive strength of experimental samples of non-autoclaved aerated concrete are shown in Figure 5.
Figure 5.
Statistical values of compressive strength of non-autoclaved aerated concrete.
The maximum compressive strength was recorded for prototypes of non-autoclaved aerated concrete of type 4A composition, where part of the cement 16% MS was replaced, and amounted to 13.2 MPa. The minimum value of compressive strength was recorded for samples of composition type 5B, where part of the cement was replaced with 20% GBFS and amounted to 5.5 MPa. In general, the compressive strength values of type A compounds are higher than those of type B and AB compounds (Table 9).
Table 9.
Experimental values of compressive strength of non-autoclaved aerated concrete.
The dependences of the change in the compressive strength of compositions of types A, B, and AB are shown in Figure 6.
Figure 6.
Change in compressive strength of non-autoclaved aerated concrete samples depending on the percentage of binder replacement by various types of additives.
Figure 6 shows that the addition of microsilica has the most positive effect on the compressive strength of non-autoclaved aerated concrete. Statistical processing of the obtained experimental data made it possible to determine regression curves describing the effect of additives x on compressive strength .
The significance of the regression coefficients was tested using Fisher’s and Student’s tests. In the above equations, all coefficients are significant. The coefficient of determination is quite high from 0.93 to 0.98. It can also be seen that if the additive x is equal to zero, the value of the compression strength is approximately the same with an error of ±5%.
Therefore, the MS additive, introduced instead of part of the cement in an amount of 4%, provides an increase in strength by 12% compared to the control composition, and replacing part of the cement with an MS additive in an amount of 8%, 12%, 16%, and 20% provides an increase in strength by 27%, 35%, 47%, and 11% respectively. The decrease in strength gained when replacing cement with 20% MS indicates that a further increase will lead to a loss in strength.
This increase in the strength of non-autoclaved aerated concrete when replacing part of the MS cement in an amount of 4–16% can be explained by the fact that the addition of MS, due to its pozzolanic activity, provides the formation of additional C-S-H and creates the effect of a denser packing of particles [43,60].
Replacing part of the cement with the addition of ground blast-furnace slag leads to a decrease in the strength of non-autoclaved aerated concrete in comparison with the strength value of the control composition. Thus, when replacing part of the cement with 4% GBFS, the compressive strength decreases by 5%, with the amount of GBFS 8%, the strength decreases by 6%, with the amount of GBFS 12%, the strength decreases by 19%, and the replacement of cement with GBFS in the amount of 16% and 20% leads to a reduction in compressive strength of up to 29% and 39%, respectively. First, the drop in strength characteristics is due to the fact that when using GBFS in concrete, it reduces “the degree of hydration of the cement due to the lack of cement gel”.
As for the use of the complex additive MS + GBFS (1:1) as a replacement for part of the cement, it also, as in the case of GBFS, leads to a loss in compressive strength; however, the percentage of strength reduction is noticeably less. In the case of using MS + GBFS (1:1) in an amount of 4%, a slight increase in strength is observed in an amount of 2%. In the case of replacements of 8%, 12%, 16%, and 20% by weight of cement, the drop in compressive strength was 6%, 17%, 20%, and 25%, respectively.
3.3. Coefficient of Construction Quality
The values of the calculated coefficients of structural quality of non-autoclaved aerated concrete are presented in Table 10.
Table 10.
Experimental values of the coefficients of structural quality of non-autoclaved aerated concrete.
The dependences of the change in the coefficients of structural quality of compositions of types A, B, and AB are shown in Figure 7.
Figure 7.
Change in the coefficient of structural quality of non-autoclaved aerated concrete depending on the percentage of binder replacement by various types of additives.
The dependences of the change in the coefficients of constructive quality for non-autoclaved aerated concrete with additives MS and GBFS and with the complex additive MS:GBFS have a similar character as the dependence of the change in compressive strength of compositions of types A, B, and AB.
The regression equations for the design quality factors are given in Equations (6)–(8). The coefficient of determination is also quite high from 0.93 to 0.986.
Changes in the coefficients of structural quality of non-autoclaved aerated concrete as a percentage are presented in Table 11.
Table 11.
Change in the coefficients of structural quality of non-autoclaved aerated concrete depending on the type of additive and its dosage.
Figure 7 and Table 11 show that the best ratio between strength and density was demonstrated by aerated concrete samples with the addition of MS as a replacement for cement in the amount of 16%. The addition of GBFS had a negative effect on the ratio between strength and density of aerated concrete, i.e., reduced CCQ. While the complex additive MS:GBFS in the amount of 4%:4% and 8%:8% has characteristics similar to the control composition.
3.4. Thermal Conductivity
The results of determining the thermal conductivity of samples of non-autoclaved aerated concrete are presented in Table 12.
Table 12.
Results of determining the thermal conductivity of samples of non-autoclaved aerated concrete.
The dependences of the change in the thermal conductivity coefficients of compositions of type A, B, and AB are shown in Figure 8.
Figure 8.
Change in the thermal conductivity of non-autoclaved aerated concrete depending on the percentage of binder replacement by various types of additives.
Figure 8 shows that the best values of thermal conductivity coefficients are observed in compositions of type A.
Regression equations for thermal conductivity coefficients are given in Equations (9)–(11). The coefficient of determination is also quite high from 0.96 to 0.99.
Replacing cement with an MS additive in an amount of 16% provides the maximum reduction in thermal conductivity to 10%. Thus, in Table 13, the values of changes in the thermal conductivity coefficients of the experimental compositions are given in percentage terms depending on the type and dosage of the additive.
Table 13.
Change in the thermal conductivity coefficients of non-autoclaved aerated concrete depending on the type of additive and its dosage.
Table 13 shows that the most significant influence on the change in the thermal conductivity coefficient is exerted by the addition of silica fume at its content in the range from 8% to 20%. The addition of ground blast-furnace slag and the MS:GBFS complex additive do not have a significant effect on the thermal conductivity coefficient and, in percentage terms, have almost the same degree of influence on the change in this indicator.
3.5. Microstructural Analysis
To better understand the microstructural behavior of the AAC samples, SEM tests were performed on the NAC sample of the control composition and the AAC type 4A sample with the best compressive strength, structural quality factor, and the lowest thermal conductivity value (Figure 9).

Figure 9.
SEM of non-autoclaved aerated concrete samples: (a) control composition at 300× magnification; (b) control formulation at 2000× magnification; (c) with the addition of microsilica in the amount of 16% with a 100-fold increase; (d) with the addition of microsilica in the amount of 16% with a 1000-fold increase.
As a rule, the microstructure of aerated concrete directly depends on the type and number of phases, the rate of hydration, the type of reaction products formed, and their distribution in the aerated concrete matrix [24]. All these features depend primarily on the chemical composition of the raw materials used for the manufacture of aerated concrete mixtures and the hardening mode. Thus, an increase in the compressive strength of non-autoclaved aerated concrete samples with the addition of microsilica, introduced instead of part of the cement in an amount of 16%, can be explained by differences in the microstructure of the matrix due to changes in the morphology of tobermorite (Figure 9).
In samples of the control composition (Figure 9a,b), tobermorite crystals are predominantly acicular in shape. As for the samples of aerated concrete with the addition of microsilica, here, these crystals mainly have a lamellar shape (Figure 9c,d).
Thus, according to the results of microstructural analysis, it can be concluded that the microsilica additive, introduced instead of part of the cement, provides a denser microstructure of non-autoclaved aerated concrete. The presence of a denser and more compact microstructure of the aerated concrete matrix leads to an increase in strength. This statement is consistent with some studies [1,2,31], where the formation of C–S–H phases with different microstructure and morphology was observed, which has a significant effect on the compressive strength of aerated concrete.
4. Discussion
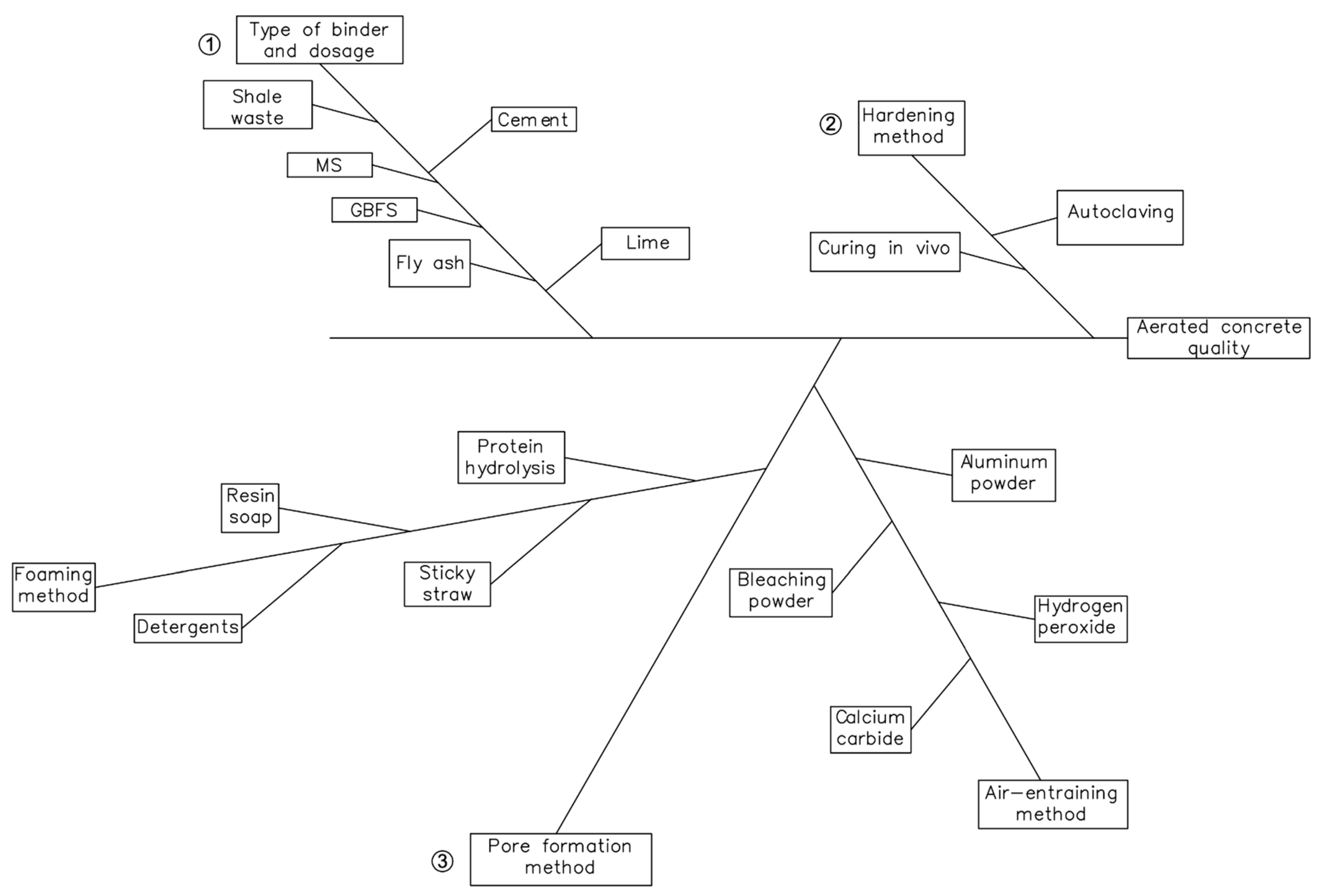
The theoretical and experimental work carried out requires a detailed analytical interpretation. Let us divide the analysis of the obtained results into two stages. The first stage will be a direct comparison of the results obtained and the construction of an analytical Ishikawa diagram based on the intermediate conclusions made. Let us present the Ishikawa diagram as a dependence of the quality of the obtained non-autoclaved aerated concrete on various prescription factors. The Ishikawa diagram is shown below in Figure 10.
Figure 10.
Factors affecting the properties of aerated concrete: (1–3)—the main groups of factors.
Analyzing Figure 10, we note that the following prescription factors turned out to be the most important parameters—the type of powdered waste used and its dosage. At the same time, microsilica waste showed 44% better results than the complex additive and 53% better than the GBFS additive. In this regard, we have established rational recipe parameters both in qualitative and quantitative terms for non-autoclaved aerated concrete with improved strength.
Next, we compare our results with the results of other authors. The authors of [40,41,42] suggested using prescription factors to improve the physical and mechanical properties of aerated concrete; the increase in compressive strength ranged from 16% to 22%. In the present study, the increase in the strength of aerated concrete due to prescription factors in comparison with the control composition was up to 46%.
Finally, we analyzed not only the qualitative and quantitative patterns of improving the quality of aerated concrete, but also analyzed the fundamental essence of the process of structure formation of non-autoclaved aerated concrete, which proved the good compatibility of the applied rational component, namely silica fume, for the best microstructure formation, which was confirmed at the micro level. That is, the particles proposed by us, which are modifiers of aerated concrete, act as crystallization centers, allowing you to create a dense packing of particles in interpore partitions, while simultaneously adjusting the correct rational pore structure and creating concrete not only with improved strength characteristics, but also with an improved structure.
In this regard, our study is scientifically new and practically significant, and deserves further development.
5. Conclusions
Based on the test results, the following conclusions can be drawn:
- (1)
- The effect of formulation factors on the structure formation and properties of non-autoclaved aerated concrete with improved characteristics was studied.
- (2)
- Non-autoclaved aerated concretes with replacement of part of the cement from 4% to 16% MS showed higher strength characteristics compared to aerated concretes where part of the cement was replaced with GBFS admixture and MS:GBFS complex admixture. The maximum value of compressive strength was recorded for aerated concrete with 16% MS addition.
- (3)
- Gains in design quality factors were observed only for formulations with MS additive, MS additive contributed to gains in CCQ in the range of 11–46% compared to the control formulation.
- (4)
- Addition of MS improved the thermal conductivity characteristics of non-autoclaved aerated concrete (up to 10%). Replacing part of the cement with GBFS and MS:GBFS additives did not significantly affect the change in thermal conductivity values. In general, when replacing part of the cement with these additives in the range of 4–20%, small increases in thermal conductivity coefficients from 1% to 5% were observed compared to the control composition.
- (5)
- Theoretical ideas about structure formation at the microlevel and the influence of microstructure on the formation of the properties of non-autoclaved aerated concrete with improved characteristics based on nanomodifiers of various origins have been developed. Improvement of the microstructure of aerated concrete with the addition of MS in comparison with samples of the control composition has been proven.
The practical significance of the study was to improve the building enclosing structures made of cellular concrete with improved characteristics, which in turn will lead to an increase in the energy efficiency of buildings and structures for various purposes.
Author Contributions
Conceptualization, S.A.S., E.M.S., A.N.B. and N.D.; methodology, S.A.S., E.M.S. and M.K.; software, S.A.S., E.M.S., A.N.B. and N.B.; validation, N.D., S.A.S., E.M.S. and A.N.B.; formal analysis, N.D., S.A.S. and E.M.S.; investigation, N.B., L.R.M., S.A.S., E.M.S., A.N.B. and B.M.; resources, B.M.; data curation, S.A.S., E.M.S. and M.K.; writing—original draft preparation, S.A.S., E.M.S. and A.N.B.; writing—review and editing, S.A.S., E.M.S. and A.N.B.; visualization, S.A.S., E.M.S., A.N.B. and N.B.; supervision, L.R.M. and B.M.; project administration, L.R.M. and B.M.; funding acquisition, A.N.B. and B.M. All authors have read and agreed to the published version of the manuscript.
Funding
This research received no external funding.
Institutional Review Board Statement
Not applicable.
Informed Consent Statement
Not applicable.
Data Availability Statement
The study did not report any data.
Acknowledgments
The authors would like to acknowledge the administration of Don State Technical University for their resources and financial support.
Conflicts of Interest
The authors declare no conflict of interest.
References
- Chen, Y.-L.; Ko, M.-S.; Chang, J.-E.; Lin, C.-T. Recycling of desulfurization slag for the production of autoclaved aerated concrete. Constr. Build. Mater. 2018, 158, 132–140. [Google Scholar] [CrossRef]
- Shams, T.; Schober, G.; Heinz, D.; Seifert, S. Production of autoclaved aerated concrete with silica raw materials of a higher solubility than quartz part I: Influence of calcined diatomaceous earth. Constr. Build. Mater. 2021, 272, 122014. [Google Scholar] [CrossRef]
- Wang, C.-L.; Ni, W.; Zhang, S.-Q.; Wang, S.; Gai, G.-S.; Wang, W.-K. Preparation and properties of autoclaved aerated concrete using coal gangue and iron ore tailings. Constr. Build. Mater. 2016, 104, 109–115. [Google Scholar] [CrossRef]
- Rahman, R.A.; Fazlizan, A.; Asim, N.; Thongtha, A. A Review on the Utilization of Waste Material for Autoclaved Aerated Concrete Production. J. Renew. Mater. 2021, 9, 61–72. [Google Scholar] [CrossRef]
- Lam, N.N. Recycling of AAC waste in the manufacture of autoclaved aerated concrete in Vietnam. Int. J. Geomate 2021, 20, 128–134. [Google Scholar] [CrossRef]
- Ferretti, D.; Michelini, E. The Effect of Density on the Delicate Balance between Structural Requirements and Environmental Issues for AAC Blocks: An Experimental Investigation. Sustainability 2021, 13, 13186. [Google Scholar] [CrossRef]
- Garbalińska, H.; Bochenek, M.; Stasiak, M. Experimental and Modeling Investigations on the Water Sorption Behaviors of Autoclaved Aerated Concrete. Materials 2021, 14, 6235. [Google Scholar] [CrossRef] [PubMed]
- Rafiza, A.R.; Chan, H.Y.; Thongtha, A.; Jettipattaranat, W.; Lim, K.L. An Innovative Autoclaved Aerated Concrete (AAC) with Recycled AAC Powder for Low Carbon Construction. IOP Conf. Ser. Earth Environ. Sci. 2019, 268, 012050. [Google Scholar] [CrossRef]
- Fan, J.; Cao, D.; Jing, Z.; Zhang, Y.; Jing, Y. Synthesis and microstructure analysis of autoclaved aerated concrete with carbide slag addition. J. Wuhan Univ. Technol. Mat. Sci. Ed. 2014, 29, 1005–1010. [Google Scholar] [CrossRef]
- Jasiński, R.; Drobiec, Ł.; Mazur, W. Validation of Selected Non-Destructive Methods for Determining the Compressive Strength of Masonry Units Made of Autoclaved Aerated Concrete. Materials 2019, 12, 389. [Google Scholar] [CrossRef] [Green Version]
- Thai, H.N.; Kawamoto, K.; Nguyen, H.G.; Sakaki, T.; Komatsu, T.; Moldrup, P. Measurements and Modeling of Thermal Conductivity of Recycled Aggregates from Concrete, Clay Brick, and Their Mixtures with Autoclaved Aerated Concrete Grains. Sustainability 2022, 14, 2417. [Google Scholar] [CrossRef]
- Szudek, W.; Gołek, Ł.; Malata, G.; Pytel, Z. Influence of Waste Glass Powder Addition on the Microstructure and Mechanical Properties of Autoclaved Building Materials. Materials 2022, 15, 434. [Google Scholar] [CrossRef] [PubMed]
- Thakur, A.; Kumar, S. Mechanical properties and development of light weight concrete by using autoclaved aerated concrete (AAC) with aluminum powder. Mater. Today Proc. 2022, in press. [Google Scholar] [CrossRef]
- Strotskiy, V.N.; Zimin, S.G.; Krokhin, A.M.; Stepanova, V.F.; Savin, V.I. Technological features of manufacturing of dispersion reinforced cellular concrete. Bull. RC Constr. 2020, 1, 118–131. [Google Scholar] [CrossRef]
- Strotskiy, V.N.; Krokhin, A.M.; Savin, V.I.; Zimin, S.G. Dispersed reinforcement of cellular concrete as a factor of improvement of its physical and mechanical properties. Bull. RC Constr. 2020, 1, 132–147. [Google Scholar] [CrossRef]
- Yarmakovsky, V.N.; Kadiev, D.Z. Physical and chemical bases, structural and technological models of constructional thermal insulating lightweight concrete creating. IOP Conf. Ser. Mater. Sci. Eng. 2020, 896, 012087. [Google Scholar] [CrossRef]
- Pastushkov, P.P.; Pavlenko, N.V.; Gutnikov, S.I.; Zheldakov, D.Y.; Stolyarov, M.D. Heat conductivity of aerogel-based rolled materials for high-thermal isolation for equipment and pipelines. IOP Conf. Ser. Mater. Sci. Eng. 2020, 896, 012103. [Google Scholar] [CrossRef]
- Sharafutdinov, E.; Shon, C.-S.; Zhang, D.; Chung, C.-W.; Kim, J.; Bagitova, S. Frost Resistance Number to Assess Freeze and Thaw Resistance of Non-Autoclaved Aerated Concretes Containing Ground Granulated Blast-Furnace Slag and Micro-Silica. Materials 2019, 12, 4151. [Google Scholar] [CrossRef] [Green Version]
- Ulykbanov, A.; Sharafutdinov, E.; Chung, C.-W.; Zhang, D.; Shon, C.-S. Performance-based model to predict thermal conductivity of non-autoclaved aerated concrete through linearization approach. Constr. Build. Mater. 2019, 196, 555–563. [Google Scholar] [CrossRef]
- Shon, C.-S.; Mukangali, I.; Zhang, D.; Ulykbanov, A.; Kim, J. Evaluation of Non-Autoclaved Aerated Concrete for Energy Behaviors of a Residential House in Nur-Sultan, Kazakhstan. Buildings 2021, 11, 610. [Google Scholar] [CrossRef]
- Shuisky, A.; Stelmakh, S.; Shcherban, E.; Torlina, E. Recipe-technological aspects of improving the properties of nonautoclaved aerate concrete. Matec Web Conf. 2017, 129, 05011. [Google Scholar] [CrossRef] [Green Version]
- Qu, X.; Zhao, X. Previous and present investigations on the components, microstructure and main properties of autoclaved aerated concrete—A review. Constr. Build. Mater. 2017, 135, 505–516. [Google Scholar] [CrossRef]
- Liu, Y.; Chen, G.; Wang, Z.; Chen, Z.; Gao, Y.; Li, F. On the Seismic Performance of Autoclaved Aerated Concrete Self-Insulation Block Walls. Materials 2020, 13, 2942. [Google Scholar] [CrossRef] [PubMed]
- Narayanan, N.; Ramamurthy, K. Structure and properties of aerated concrete: A review. Cem. Concr. Compos. 2000, 22, 321–329. [Google Scholar] [CrossRef]
- Sun, Y.; Gao, P.; Geng, F.; Li, H.; Zhang, L.; Liu, H. Thermal conductivity and mechanical properties of porous concrete materials. Mater. Lett. 2017, 209, 349–352. [Google Scholar] [CrossRef]
- Fang, X.; Wang, C.; Li, H.; Wang, X.; Zhang, S.; Luo, X.; Jia, H. Influence of mesoscopic pore characteristics on the splitting-tensile strength of cellular concrete through deep-learning based image segmentation. Constr. Build. Mater. 2022, 315, 125335. [Google Scholar] [CrossRef]
- Liu, X.; Qian, X.; Pu, S.; Sheng, K.; Sun, D.; Hong, B. Methods for testing the quality of lightweight cellular concrete during pouring. Constr. Build. Mater. 2022, 315, 125755. [Google Scholar] [CrossRef]
- Alsabry, A.; Backiel-Brzozowska, B.; Nikitsin, V.I. Dependencies for Determining the Thermal Conductivity of Moist Capillary-Porous Materials. Energies 2020, 13, 3211. [Google Scholar] [CrossRef]
- Ramamurthy, K.; Nambiar, E.K.K.; Ranjani, G.I.S. A classification of studies on properties of foam concrete. Cem. Concr. Compos. 2009, 31, 388–396. [Google Scholar] [CrossRef]
- Fomina, E.V.; Chulenyov, A.S.; Kozhukhova, N.I. Properties control in autoclave aerated concrete by choosing of pore forming Al-agent. IOP Conf. Ser. Mater. Sci. Eng. 2018, 365, 032044. [Google Scholar] [CrossRef]
- Różycka, A.; Kotwica, Ł. Waste Originating from the Cleaning of Flue Gases from the Combustion of Industrial Wastes as a Lime Partial Replacement in Autoclaved Aerated Concrete. Materials 2022, 15, 2576. [Google Scholar] [CrossRef] [PubMed]
- Chen, G.; Li, F.; Jing, P.; Geng, J.; Si, Z. Effect of Pore Structure on Thermal Conductivity and Mechanical Properties of Autoclaved Aerated Concrete. Materials 2021, 14, 339. [Google Scholar] [CrossRef] [PubMed]
- Liu, Y.; Leong, B.S.; Hu, Z.-T.; Yang, E.-H. Autoclaved aerated concrete incorporating waste aluminum dust as foaming agent. Constr. Build. Mater. 2017, 148, 140–147. [Google Scholar] [CrossRef]
- Yang, E.H.; Liu, Y.Q.; Chen, Z.T. Environmental Sustainability through Recycling Incineration Bottom Ash for the Production of Autoclaved Aerated Concrete. Key Eng. Mater. 2015, 650, 51–70. [Google Scholar] [CrossRef]
- Peng, Y.; Liu, Y.; Zhan, B.; Xu, G. Preparation of autoclaved aerated concrete by using graphite tailings as an alternative silica source. Constr. Build. Mater. 2021, 267, 121792. [Google Scholar] [CrossRef]
- Kunchariyakun, K.; Asavapisit, S.; Sombatsompop, K. Properties of autoclaved aerated concrete incorporating rice husk ash as partial replacement for fine aggregate. Cem. Concr. Compos. 2015, 55, 11–16. [Google Scholar] [CrossRef]
- Huang, X.-Y.; Ni, W.; Cui, W.-H.; Wang, Z.-J.; Zhu, L.-P. Preparation of autoclaved aerated concrete using copper tailings and blast furnace slag. Constr. Build. Mater. 2012, 27, 1–5. [Google Scholar] [CrossRef]
- Cai, L.; Ma, B.; Li, X.; Lv, Y.; Liu, Z.; Jian, S. Mechanical and hydration characteristics of autoclaved aerated concrete (AAC) containing iron-tailings: Effect of content and fineness. Constr. Build. Mater. 2016, 128, 361–372. [Google Scholar] [CrossRef]
- Manubothula, S.; Gorre, M. Influence of rice husk ash on compressive strength of an aerated concrete. Mater. Today Proc. 2022, in press. [Google Scholar] [CrossRef]
- Selvakumar, M.; Geetha, S.; Lakshmi, S.M. Investigation on properties of aerated concrete with foundry sand as replacement for fine aggregate. Mater. Today Proc. 2022, in press. [Google Scholar] [CrossRef]
- Rafiza, A.R.; Fazlizan, A.; Thongtha, A.; Asim, N.; Noorashikin, M.S. The Physical and Mechanical Properties of Autoclaved Aerated Concrete (AAC) with Recycled AAC as a Partial Replacement for Sand. Buildings 2022, 12, 60. [Google Scholar] [CrossRef]
- Ali, T.; Saand, A.; Bangwar, D.K.; Buller, A.S.; Ahmed, Z. Mechanical and Durability Properties of Aerated Concrete Incorporating Rice Husk Ash (RHA) as Partial Replacement of Cement. Crystals 2021, 11, 604. [Google Scholar] [CrossRef]
- Soultana, A.; Galetakis, M. Utilization of Quarry Dust and Calcareous Fly Ash for the Production of Lightweight Cellular Micro-Concrete—Synthesis and Characterization. Buildings 2020, 10, 214. [Google Scholar] [CrossRef]
- Zafar, M.S.; Javed, U.; Khushnood, R.A.; Nawaz, A.; Zafar, T. Sustainable incorporation of waste granite dust as partial replacement of sand in autoclave aerated concrete. Constr. Build. Mater. 2020, 250, 118878. [Google Scholar] [CrossRef]
- Różycka, A.; Pichór, W. Effect of perlite waste addition on the properties of autoclaved aerated concrete. Constr. Build. Mater. 2016, 120, 65–71. [Google Scholar] [CrossRef]
- Wang, C.-q.; Lin, X.-y.; Wang, D.; He, M.; Zhang, S.-l. Utilization of oil-based drilling cuttings pyrolysis residues of shale gas for the preparation of non-autoclaved aerated concrete. Constr. Build. Mater. 2018, 162, 359–368. [Google Scholar] [CrossRef]
- Abraham, H.B.; Alengaram, U.J.; Alnahhal, A.M.; Haddadian, A.; Karthick, S.; Deboucha, W. Performance evaluation of cellular lightweight concrete using palm oil industrial waste as cement and fine aggregate replacement materials. Mater. Today Proc. 2021, 10, 301. [Google Scholar] [CrossRef]
- El-Didamony, H.; Amer, A.A.; Mohammed, M.S.; El-Hakim, M.A. Fabrication and properties of autoclaved aerated concrete containing agriculture and industrial solid wastes. J. Build. Eng. 2019, 22, 528–538. [Google Scholar] [CrossRef]
- Karakurt, C.; Kurama, H.; Topçu, İ.B. Utilization of natural zeolite in aerated concrete production. Cem. Concr. Compos. 2010, 32, 1–8. [Google Scholar] [CrossRef]
- Kim, T.; Kang, C.; Seo, K. Development and Characteristics of Aerated Alkali-Activated Slag Cement Mixed with Zinc Powder. Materials 2021, 14, 6293. [Google Scholar] [CrossRef]
- Strzałkowski, J.; Garbalińska, H. The Effect of Aggregate Shape on the Properties of Concretes with Silica Fume. Materials 2020, 13, 2780. [Google Scholar] [CrossRef] [PubMed]
- Beskopylny, A.N.; Shcherban’, E.M.; Stel’makh, S.A.; Mailyan, L.R.; Meskhi, B.; Evtushenko, A.; Varavka, V.; Beskopylny, N. Nano-Modified Vibrocentrifuged Concrete with Granulated Blast Slag: The Relationship between Mechanical Properties and Micro-Structural Analysis. Materials 2022, 15, 4254. [Google Scholar] [CrossRef] [PubMed]
- Beskopylny, A.N.; Stel’makh, S.A.; Shcherban’, E.M.; Mailyan, L.R.; Meskhi, B.; Varavka, V.; Beskopylny, N.; El’shaeva, D. A Study on the Cement Gel Formation Process during the Creation of Nanomodified High-Performance Concrete Based on Nanosilica. Gels 2022, 8, 346. [Google Scholar] [CrossRef] [PubMed]
- Stel’makh, S.A.; Shcherban’, E.M.; Beskopylny, A.; Mailyan, L.R.; Meskhi, B.; Beskopylny, N.; Zherebtsov, Y. Development of High-Tech Self-Compacting Concrete Mixtures Based on Nano-Modifiers of Various Types. Materials 2022, 15, 2739. [Google Scholar] [CrossRef]
- Beskopylny, A.N.; Stel’makh, S.A.; Shcherban’, E.M.; Mailyan, L.R.; Meskhi, B. Nano modifying additive micro silica influence on integral and differential characteristics of vibrocentrifuged concrete. J. Build. Eng. 2022, 51, 104235. [Google Scholar] [CrossRef]
- Beskopylny, A.N.; Stel’makh, S.A.; Shcherban’, E.M.; Mailyan, L.R.; Meskhi, B.; Efremenko, I.; Varavka, V.; Beskopylny, N.; Dotsenko, N. Modeling and Experimental Verification of the Performance of Polymer Composite Reinforcing Bars of Different Types in Concrete of Different Density. Polymers 2022, 14, 1756. [Google Scholar] [CrossRef]
- Shcherban’, E.M.; Stel’makh, S.A.; Beskopylny, A.; Mailyan, L.R.; Meskhi, B.; Shuyskiy, A.; Beskopylny, N.; Dotsenko, N. Mathematical Modeling and Experimental Substantiation of the Gas Release Process in the Production of Non-Autoclaved Aerated Concrete. Materials 2022, 15, 2642. [Google Scholar] [CrossRef]
- Stel’makh, S.A.; Shcherban’, E.M.; Shuiskii, A.I.; Prokopov, A.Y.; Madatyan, S.M.; Parinov, I.A.; Cherpakov, A.V. Effects of the Geometric Parameters of Mixer on the Mixing Process of Foam Concrete Mixture and Its Energy Efficiency. Appl. Sci. 2020, 10, 8055. [Google Scholar] [CrossRef]
- Shcherban’, E.M.; Stel’makh, S.A.; Beskopylny, A.; Mailyan, L.R.; Meskhi, B.; Shuyskiy, A. Improvement of Strength and Strain Characteristics of Lightweight Fiber Concrete by Electromagnetic Activation in a Vortex Layer Apparatus. Appl. Sci. 2022, 12, 104. [Google Scholar] [CrossRef]
- Chung, C.-W.; Shon, C.-S.; Kim, Y.-S. Chloride ion diffusivity of fly ash and silica fume concretes exposed to freeze–thaw cycles. Constr. Build. Mater. 2010, 24, 1739–1745. [Google Scholar] [CrossRef]
Publisher’s Note: MDPI stays neutral with regard to jurisdictional claims in published maps and institutional affiliations. |
© 2022 by the authors. Licensee MDPI, Basel, Switzerland. This article is an open access article distributed under the terms and conditions of the Creative Commons Attribution (CC BY) license (https://creativecommons.org/licenses/by/4.0/).










