Abstract
This paper focuses on the new method of searching cut-sets, which enables us to conduct the system reliability analysis for plane trusses. As the result of such, the analysis of the reliability index for the whole structure is obtained, not only for the single elements. In the case of truss structures, the huge number of cut-sets could be generated if only the geometry of the structure is taken into account. Considering also the effects of actions and the load capacity, it is possible to reduce the number of cut-sets: what makes the whole analysis faster and more effective. The structures were considered not only in persistent design situations, but also in accidental-under-fire influence. The effect of action in individual elements was computed using the Robot Structural Analysis program. The temperature of the elements under fire load and the load-bearing capacity of the elements were calculated according to the Eurocode procedure in the Mathematica script. The proposed method allows to reduce the number of cut-sets, what makes the whole procedure of system reliability analysis much more efficient. All cut-sets were found by using a C++ console application prepared by author.
1. Introduction
The reliability of structures is crucially important in the context of human health and safety. On the other hand, the building structures should be designed economically. The question is how to find the best method, which enables one to reconcile these two apparently inconsistent aims. Therefore, reliability analysis is now one of the most developed fields of science, not only in the context of civil engineering. There are numerous scientific papers and books according to the basis of the reliability method; some of them are now some kind of “classic” [1,2,3].
Generally, for bar structures, a lot of reliability methods are useful, including approximation methods (FORM, SORM) [4,5,6,7,8], simulation methods (Monte Carlo, Importance Sampling) [9,10,11,12,13,14] or even neural networks [15,16,17,18]. However, it seems that for truss structures, the system reliability analysis could be the most appropriate [19,20,21], as the alternative to the stochastic finite element method SFEM [22,23,24]. Unfortunately, using this method, one needs to force the problem connected with searching the so-called cut-sets. These are such sets of elements that decide about transforming the structure into the mechanism if all of these set elements become unreliable (in all of them, the effect of action exceeds their load bearing capacity). The importance is the fact that each of such a set includes the minimum number of elements leading to making the structure geometrically variable (minimal critical set). Elements which create the single cut-set are called causative elements.
To identify all the cut-sets, few methods could be used. In the following paper, the stiffness matrix spectral analysis was applied. The detailed description of the method can be found in [25].
Generally, in this method, all combinations of “removing” elements from the stiffness matrix are checked. If some combination results in the fact that the determinant of the stiffness matrix is equal to zero, it means that the structure becomes the mechanism and the cut-set is identified. The difficulty is connected with that, then, in complex structures with many elements, and a huge number of cut-sets can be generated. To force this problem in the last years, various selective searching techniques have been proposed in scientific publications [26,27,28].
Fortunately, in the case of the truss, it is known that taking into account elements in tension can be neglected. Of course, elements in compression are likely to become unreliable first. Furthermore, some groups of elements are made from the same profiles, which results in that part of them having a very low ratio effect of action to load-bearing capacity. These facts enable us to reduce the potential number of causative elements: what makes the whole process of searching cut-sets much more effective and faster.
The proposed system reliability method was used to compute the reliability of structures in a persistent design situation and accidental-under-fire load. The previous experience of the author indicates that system analysis is very useful for analysis of statically indeterminate steel trusses. In structures like this, the temperature of fire gases heats the members of the structure and causes the redistribution of internal forces in the following minutes of fire duration. It was also observed that statically indeterminate structures are likely to create the new static scheme while exceeding bearing capacity in some elements, and it seems that the system reliability analysis is the only way to identify them.
2. Materials and Methods
In the following paper, two basic methods were used. First, for all trusses, the FEM analysis was performed using Robot Structural Analysis, and collaterally, the fire analysis of the individual sections was conducted in the Mathematica script. The reliability system analysis was the second method involved in the preparation of the article. The new proposed method is concerned with system reliability analysis. Such a type of analysis enables anyone to estimate the reliability of the structure as the whole, not by single element. All elements which create the structure influence each other, and they decide about increasing or decreasing of the structure reliability in comparison to the reliability of the weakest element. The spectral analysis of the stiffness matrix, without taking into account the strain in single elements, results in a huge number of cut-sets, so the computations are very time-consuming. To solve this problem, elements which had the probability of failure equal to zero were excluded from the analysis.
The entire computation related to the response of elements under fire conditions was carried out according to Eurocode 3-1-2 [29] and Eurocode 1-1-2 [30]. As elements were assumed to be exposed to the action described by the so-called standard fire curve, the temperature of fire gases was calculated according to the following formula:
where t is the time of fire duration [min].
Knowing the temperature of fire gases, it is possible to compute the temperature of each of the elements. This is realized in an incremental way:
but if and
In the formulas above:
- is the section factor for steel members insulated by fire protection material (according to Table 4.3 in EC 3-1-2 [29]);
- is the temperature-dependent specific heat of steel from Section 3 of EC 3 [29];
- is the temperature-independent specific heat of fire protection material;
- is the thickness of the fire protection material;
- is the time interval; it should not be taken as more than 5 s for insulated elements;
- is the steel temperature at time, t;
- is the ambient gas temperature at time, t;
- is the increase of the ambient gas temperature during the time interval, ;
- is the unit’s mas steel;
- is the unit mass of the fire protection material.
In the paper, the truss structures were analyzed, so the elements could be in tension or in compression. Generally, the load-bearing capacity is computed as follows:
where:
- —the design load-bearing capacity of a tension member with a uniform temperature θa;
- —the design buckling capacity at time, t, of a compression member;
- NRd—the design-bearing capacity of the cross-section, Npl,Rd, for normal temperature design, according to EN-1993-1-1 [31];
- —the reduction factor for the yield strength of steel at the temperature, θa, reached at time, t, according to Table 3.1 in EC-1993-1-2 [29],
- an elemental area of the cross-section;
- fy—yield strength;
- γM,0, γM,fi—partial safety coefficient (in the paper they are neglected, because to conduct the reliability analysis characteristic values are needed);
- χfi is the reduction factor for flexural buckling in a fire design situation and is defined as follows:where:
In the Equation (8), is the reduction factor for the slope of the linear elastic range at the steel temperature, θa, reached at time, t, according to Table 3.1 in EN-1993-1-2 [29]. is defined the same as in Equations (3) and (4).
To conduct the reliability analysis, it is essential to know not only the load-bearing capacity of each member but also the values of the effect of action in each element. In the case of truss structures, these are axial forces. They were obtained as the results of computation, conducted in the Robot Structural Analysis program.
From the structural reliability point of view, three basic structural systems, i.e., series, parallel, and mixed systems can be identified. The series system corresponds to the statically determinate structures, and its characteristic feature is that the whole system is reliable as long as all of the system components are reliable. In other words, the structure will fail if in any of elements’ effects of action will exceed the load-bearing capacity. It is so called the weakest link conception. The reliability of the series system is computed according to the following formula:
where:
- Ri—the reliability of the i-th element;
- n—number of system elements.
The parallel system is typical for some simple statically indeterminate structures. The structures that correspond to a parallel system are reliable until all of the components become unreliable. The reliability of parallel system is equal to:
where Ri and n are defined the same as in Equation (9).
The models of series and parallel systems are presented in Figure 1a,b.
Figure 1.
Scheme of basic types of systems: (a) series system; (b) parallel system; (c) mixed system: parallel-series; (d) mixed system: series-parallel.
The mixed system can be of two types: parallel-series or series-parallel. The same examples of such a system are presented in Figure 1c,d. Please be aware that in the case of the mixed system, usually not all of the structure elements create a single cut-set. So, in the graphics, there are no numbers of elements, but symbols—only to introduce a general idea. Some examples corresponding to the structure are presented in the following part of the paper. The single elements can, but do not have to, appear in more than one cut-set. In the case of parallel system reliability, it is computed firstly in a parallel and then in a series way. According to Figure 1c, it would be:
For the series-parallel system, the reliability is computed in reverse order (first series, then parallel). For the system presented in Figure 1d:
To find the reliability of the whole system, it is necessary to compute the reliability of each single element of the system, which potentially can cause transferring the structure into the mechanism. In the case of trusses, there are two criterion of unreliability of elements, i.e., buckling or exceeding tension-bearing capacity. So, we need two variables: effect of action (E) and load-bearing capacity of the element (N); it is assumed, then, they both have the normal distribution. The difference between these two characteristics is called the safety margin:
where means that this is the mean value of X variable. The values obtained from the calculations were treated as mean values and for each of them, it was needed to compute standard deviation (σx), according to the formula:
where X is equal to E or N, and is an appropriate coefficient of the variation.
The safety margin is the new generated probabilistic variable, which could be approximated by standard distribution; then, the standard deviation of the safety margin is equal to:
The reliability index of i-th element is estimated as follows:
and the probability of failure of i-th element is equal to:
where is the cumulative function of the normal distribution.
Finally, the reliability of the i-th element is defined as:
The main and the most difficult task in system analysis is to find all cut-sets, which are such sets of elements which can decide about transforming the structure intoa mechanism in the case of if all of them exceed the limit state.
3. Results
3.1. Computational Study
In this chapter, few examples of trusses were analyzed to show the method. For all examples, FEM section analysis was performed in the Robot Structural Analysis program. There were few load cases; the first was for the structure loaded only by node forces, and the following cases were for this structure in subsequent minutes of the fire duration (under temperature load). The load-bearing capacity of elements was computed using an author-prepared Mathematica script.
For all the examples, it was assumed then the structures are made of S235 steel with Young’s modulus 210 GPa and a yield strength of fy = 235 MPa. In all cases, the spray-applied vermiculite mortar with cement with thickness equal to 2 cm was assumed as the fire insulation. This material has the following thermal characteristics: density, ρ = 550 kg/m3, thermal conductivity, λ = 0.12 W/(m K), and specific heat, c = 1100 J/(kg K). Such characteristics of fire insulation enable the structure to obtain quite high load-bearing capacity under fire conditions [32]. As the aim of the author was to present the proposed method, the static schemes and character of load are very simple (concentrated forces in nodes). It is assumed that all probabilistic variables have a normal distribution with the characteristics in Table 1. Other variables are assumed to be deterministic. Some guidelines about the reliability model can be found in the probabilistic model code [33]. Unfortunately, there is still lack of a lot of information; for example, nothing is said about the nature of a buckling coefficient for the elements in compression. The character of this value has a significant influence on the results of the reliability analysis [34].
Table 1.
Coefficients of variation for random variables.
Because of load-bearing capacity of both types, elements in tension and in compression are the product of two random variables (see Equations (3) and (4)): A, fy (buckling coefficient is assumed to be deterministic), and the load-bearing capacity coefficient of variation can be approximated by a normal distribution [35]:
All other characteristics are assumed to be deterministic.
To narrow the discussed issue, some assumptions were made:
- the structure was under the fully developed fire, and all elements were heated from each side,
- the temperature field was homogeneous along the bar length and along cross-section height,
- the forces applied in the nodes were the only load (in addition to fire load),
- the structures were considered to be in the elastic range,
- all random variables were assumed to have a normal distribution,
- cut-sets with common causative elements were separated,
- the reliabilities of joints are much higher than reliability of bars, so only the last one could be causative elements.
It should be also mentioned that considering truss structures is strictly associated with the way which nodes were constructed. Some nodes’ systems corresponds to pinned, another to rigid connections [36], which is crucial to decide if the structure should be modelled as a truss or as a frame.
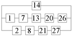
3.1.1. Example 1: Statically Indeterminate Truss with Two Degrees of Freedom
The aim of presenting such a simple truss (Figure 2) is to introduce the idea of the method.
Figure 2.
Statically indeterminate truss with two degrees of freedom.
With the results of the FEM computation, it is possible to perform a reliability analysis. It is comfortable to use the table (Table 2) to compute the reliability of single elements. The values in the subsequent columns were computed according to Equations (13)–(18).
Table 2.
The computation of a single element’s reliability in 0 min of fire duration (without temperature influence).
For the following minutes of fire duration, the tables similar to this above were prepared in an Excel program. With the knowledge of the reliability of single elements, it is possible to conduct system analysis. This task was realized by using the author-prepared console application, written in the C++ language. In the Figure 3, the full cut-sets for the analyzed structure are presented. It is divided into two- and three-element cut-sets, in the both cases single cut-sets are connected with each other in a parallel-serial way (parallel-series system).
Figure 3.
Full cut-sets for the truss with two degrees of freedom (Figure 1).
In Figure 3, some elements are in a red color; these are elements whose reliability is different then 1.0 (see Table 2). Two cut-sets are in a green frame; in fact, they decide about the reliability of the whole structure. Please note that according to Equation (10), the single cut-set, which is represented by the parallel system, has a reliability different than one only if all its causative elements’ reliabilities are different than one. This is the way in which reduced cut-sets were searched.
In Figure 4, the reduced cut-sets until 15 min of fire duration are presented. They changed, because under the temperature load, the effect of action in single elements changed and the load-bearing capacity of the elements decreased.
Figure 4.
Reduced cut-sets for the structure of the initial static scheme of the truss (Figure 1).
Based on the cut-sets above, the reliability for whole structures in particular minutes can be computed as for a parallel-series system. Parallel cut-sets are connected in a series way, so firstly it should be computed parallelly and then in a series way. The examples corresponding to the subsequent minutes of fire duration are presented below.
The reliability in 0 min (without temperature) of fire duration:
The reliability in the 5th min of fire duration can be computed in a few steps, as follows:
The reliability in the 10th min and the 15th min of fire duration:
After 15 min of fire duration, the limit state in element No. 6 (according to Figure 2) was exceeded, but it did not transform the structure into a mechanism but generated the new static scheme (Figure 5).
Figure 5.
The reduced static scheme of the structure with two degrees of static indeterminacy and the corresponding reduced cut-sets.
The reliability of such a structure in the 20th minute of the duration of fire is computed as follows:
In the following minutes of fire duration, the limit state in the elements No. 7, 10 (according to Figure 3) was exceeded, which means the new static scheme which corresponds to a mechanism was generated, so the further computation leaked sense. The Table 3 presents the reliability indices (β) for the analyzed truss (Figure 1), obtained in the following minutes of fire duration. Please note that in the following article, symbol t corresponds to the reliability of a single element; β means the reliability of the whole structure.
Table 3.
The results of reliability analysis of the two degrees of freedom structure in the following minutes of fire duration.
3.1.2. Example 2: Statically Indeterminate Truss with Six Degrees of Freedom
The method presented in the first example is useful also for more complex structures, as this is presented in Figure 6. Particularly, this structure was analyzed in the paper [37], where the method with the use of full cut-sets was used. The very serious disadvantage of this method is that it is very time-consuming. Searching for all potential cut-sets, without taking into account the effect of action and load-bearing capacity, took more than 11 h.
Figure 6.
Statically indeterminate structure with six degrees of freedom (Truss 1).
To make the method more efficient, the procedure with searching reduced cut-sets was used. It is worth noting that the groups of elements are designed to be made from the same profiles. In the case of Truss 1, cross-braces were designed to be made from SHS 60 × 60 × 3, bottom chord from HEA 100, and top chord-from HEA 120. It is obvious, then, that some cross-braces are in compression and the other are in tension; they have the very low ratio effect of action/load bearing capacity, so their reliability is equal to 1. This fact allows for reducing the number of cut-sets, which is the main issue of the presented paper. The task of system analysis with full cut-sets was analyzed in detail in the article [38]; in the following paper, the full cut-sets for Truss 1 are attached in Appendix A.
The analysis of efficiency and correctness of the proposed method was checked on Truss 1 (Figure 6). Without thermal influence on the structure, no mechanism was found. The elements 20, 21, 30, and 31 (Figure 6) were the only ones which reliability was different from 1. It is obvious, then, removing any combination of this set of elements causes changes of the truss’ static scheme, in such a way that only the degree of statically indeterminacy decreases. There is no possibility of transforming the structure into a mechanism.
The structure analyzed in the following minutes of fire duration several times changed a static scheme as the result of exceeding the limit state of some elements. All these schemes with corresponding reduced cut-sets are shown in Figure 7. The results obtained using the proposed method were compared with these obtained previously with using full cut-sets [37]. Both were exactly the same, which confirms the correctness of the proposed method.

Figure 7.
Static schemes of Truss 1 in subsequent minutes of fire duration and corresponding cut-sets.
In the previous research, the author took an attempt to conduct the system analysis for two structures, which was different from Truss 1 only in support type. For the structures which are the same as this in Figure 6, but supported in the different way (Figure 8, Figure 9, Figure 10 and Figure 11), the method of searching all possible cut-sets is useless. First, this generates a very large number of cut-sets (Table 4). In addition, it is very time consuming. Introducing the reduced method allows us to get results within a few seconds (for analyzed structures).
Figure 8.
Statically indeterminate structure with six degrees of freedom, with two nonsliding supports (Truss 2) and corresponding cut-sets.
Figure 9.
Statically indeterminate structure with six degrees of freedom with intermediate support (Truss 2) and corresponding cut-sets.
Figure 10.
Statically indeterminate structure with six degrees of freedom with intermediate support (after 1st reduction) and corresponding cut-sets.
Figure 11.
Statically indeterminate structure with six degrees of freedom with intermediate support (after 2nd reduction) and corresponding cut-sets.
Table 4.
The number and time of cut-sets searching for Trusses 1, 2, 3.
The proposed new method enables us to conduct system analysis for structures with additional blocked degree of freedom (Figure 8 and Figure 9). In the case of Truss 2 (Figure 8), due to the blockage of thermal elongation in the bottom chord, under temperature influence, huge axial forces were generated (Table 5), so the whole analysis was stopped before the fifth minute of the duration of the fire. It is worth noticing that not only the two cross-braces (no. 20, 31) exceeded the limit state, but also all the elements that create the bottom chord (no. 1–6). They are marked in red in Figure 8 and highlighted in Table 5, which presents the effect of action and the load-bearing capacity in each element in the fifth minute of fire duration. What is important, even in the case without taking into account temperature (0 min), is the reliability index for the structure was very low (see Table 6). It was caused by the fact that the obtained cut-sets (Figure 8) are connected in a series way. It should be explicitly underlined that such a behavior of indeterminate structure is extremely unexpected.
Table 5.
The effect of action and load-bearing capacity for Truss 2 in the fifth minute of fire duration.
Table 6.
Reliability indices for trusses 1, 2, 3 in the following minutes of fire duration.
It is well-known that in a series system, the static weakness is observed. It means that the reliability of the whole structure is lower than the reliability of the weakest element. That is the reason why the obtained reliability index for the structure is very low.
The truss in Figure 9 was the last structure analyzed. In this case, the intermediate support in the half of the bottom chord span was introduced. In the Figure 9, cut-sets corresponding to the presented static scheme are shown. Of course, they changed with fire duration because of the influence of temperature, which decreases load-bearing capacity and generates the additional effects of action. In the beginning of fire duration (0–15 min) the reliability of the whole structure was equal exactly to 1.0, so it was mathematically impossible to compute the reliability index.
Before the 25th minute of fire duration, the effect of action for external cross-braces exceeded the load-bearing capacity, so the structure got the new static scheme with corresponding cut-sets (Figure 10). The next change of static scheme was observed before 30 min (Figure 11). In this case, the cut-sets are connected in a series way.
Before the 55th minute of fire duration, the next change of static scheme occurred. In the cross-braces numbered as 19 and 24 (according to Figure 11), the ultimate limit state was exceeded, which was equivalent to transforming the structure into mechanism.
In the Table 6, the obtained reliability indices for trusses 1–3 in the following minutes of fire duration are given.
4. Discussion
The results presented in the paper indicated expressly, then, that the proposed method of system analysis is an effective and fast tool. Of course, it still needs development; for example, it should be checked for the structure under ‘true’ load (loaded by wind, snow, live load, etc.). The intention of the author is to cover this topic in one of the following papers.
The correctness of the method was checked using Truss 1, for which the system reliability analysis of the system was previously performed using a full cut-sets method. The results were identical using both methods (reduced vs. full cut-sets).
Using the new method enabled us to conduct the reliability analysis with two other types of trusses with an additional tie (blocked additional degree of freedom). The first one was the structure with a blockade of free thermal elongation (Truss 2), and the second one was the structure with intermediate support in the half of the bottom chord span (Truss 3).
Analysis of both types of structures (Truss 2, 3) allowed us to find a few interesting facts. First, in the case of Truss 2, it is obvious that such a type of support will generate huge values of effects of action, so under fire influence, such a structure will be unreliable. Surprisingly, this structure is also not safe without a thermal load; before developing the fire (0 min), the reliability index was equal only 0.84. According to Eurocode 0 [38] in the persistent design situation, this index should not be less than 3.8. In fact, there are no normative guidelines on the value of this index for accidental situations, but according to the same papers [39,40] it should be less than in the case of persistent design situations. Such a low reliability index for Truss 2 is the result of the fact that the found cut-sets were connected in a series way, which was surprising, because this structure is statically indeterminate. Such a behavior of the truss, which is highly statically indeterminate, is enormously strange, so it needs further detailed research. What is more in the case of Truss 2, although the reliability of single elements was quite high, the reliability of the whole structure was not high enough (in situation without fire influence). This fact points clearly to how important the system analysis is.
What is also worth being underlined is the fact, then, that the introduction of an additional tie in Truss 2 caused the significant change in the values of reliability indices in the external cross-braces (0 min). In the case of elements 20 and 31 (according to Figure 4 and Figure 5), the β index decreased from 3.88 to 1.25 (Truss 1 compared to Truss 2).
Interesting facts were also found during the analysis of Truss 3, with intermediate support. At the beginning of the fire duration, it seemed, then, that such a structure is very reliable because during 15 min of fire duration, the reliability was equal to 1.0. In the 20th minute of fire duration, the reliability index was very high (β = 6.22). It is worth noting that after the first change in the static scheme, this index decreased very rapidly (β = 0.34). Theoretically, at this moment, the further computation should be stopped because the structure was not reliable, but computation was continued to find out any other dependences. In the 30th minute of the fire duration, the reliability index increased again. It was at the point where the structure got a new static scheme, which represents the series system. It is some paradox, because it seems, then, that the structure with a mixed system should be more safe then these with a series systems; however, the described phenomenon was observed by the author several times in the previous research [37,41].
5. Conclusions
The presented paper unambiguously indicates that the system reliability method may be useful for identification of cut-sets when considering the mechanisms caused by truss members. The new proposed method enables anyone to get the results much faster than in the case of the classical method. What is more, this method allowed the author to force the problems, which occurred in the previous research.
The proposed method can be used during the analysis in persistent design situation and in the accidental-under-fire load. It is worth noticing the fact that with fire duration, the structure could behave unpredictably. Therefore, the structure that is analyzed for fire conditions should be checked in the following minutes of the duration of the fire.
To sum up, it is worth underlining, then, that the system analysis is an important method which allows checking the safety of structure, but it still needs to be developed. There are a few serious problems connected with system reliability analysis of a structure under fire load, which the author is going to attempt to solve in further research:
- analysis of the structure under the load of true nature, taking into account different types of distribution (not only normal),
- analysis of the structure in a fire design situation in elastic-plastic range,
- analysis of the structure under fire load with different fire curves and with elements heated in different types (not only from each side and/or with inhomogeneous temperature distribution),
- development of system analysis for structures with common causative elements in two or more cut-sets (resignation from the assignment about separating the cut-sets).
Funding
This research received no external funding.
Institutional Review Board Statement
Not applicable.
Informed Consent Statement
Not applicable.
Data Availability Statement
Not applicable.
Acknowledgments
Statutory work no. 02.0.04.00/1.02.001; SUBB BKMK. 22.001 Kielce University of Technology.
Conflicts of Interest
The authors declare no conflict of interest.
Appendix A
In this appendix, the all-full cut-sets for the truss with six degrees of freedom are presented. The number of single cut-sets is very big, so they were collected in some groups, for example such “a loop”:

is the same as written in the parallel-series way, according to following:

As with fire duration, few static scheme changes appeared; below, the cut-sets corresponding to following static schemes are presented. The more information is in [26]






The 1st change of the static scheme:





The 2nd change of the static scheme:


The 3rd change of the static scheme (statically determinate structure):

References and Notes
- Nowak, A.; Collins, K. Reliability of Structures, 2nd ed.; CRC Press: Boca Raton, FL, USA, 2013. [Google Scholar]
- Thoft-Christensen, P.; Baker, M. Structural Reliability. Theory and Its Applications, 1st ed.; Springer: Berlin/Heidelberg, Germany, 2021. [Google Scholar]
- Murzewski, J. Reliability of Engineering Structures; Arkady: Warszawa, Poland, 1989. (In Polish) [Google Scholar]
- Zhao, Y.-G.; Ono, T. A general procedure for first/second-order reliability method (FORM/SORM). Struct. Saf. 1999, 21, 95–112. [Google Scholar] [CrossRef]
- Ditlevsen, O. On the choice of expansion point in form or sorm. Struct. Saf. 1987, 4, 243–245. [Google Scholar] [CrossRef]
- Zhang, Z.; Jiang, C.; Wang, G.G.; Han, X. First and second order approximate reliability analysis methods using evidence theory. Reliab. Eng. Syst. Saf. 2015, 137, 40–49. [Google Scholar] [CrossRef]
- Kang, B.-J.; Kim, J.-H.; Kim, Y. Engineering criticality analysis on an offshore structure using the first- and second-order reliability method. Int. J. Nav. Archit. Ocean. Eng. 2016, 8, 577–588. [Google Scholar] [CrossRef] [Green Version]
- Papaioannou, I.; Straub, D. Variance-based reliability sensitivity analysis and the FORM α-factors. Reliab. Eng. Syst. Saf. 2021, 210, 107496. [Google Scholar] [CrossRef]
- Hurd, C.C. A note on early Monte Carlo computations and scientific meeting. Ann. Hist. Comput. 1985, 7, 141–155. [Google Scholar] [CrossRef]
- Bucher, C.G. Adaptive sampling-an iterative fast Monte Carlo procedure. Struct. Saf. 1988, 5, 119–126. [Google Scholar] [CrossRef]
- Doliński, K. Importance Sampling Techniques in Reliability Calculation; IPPT—IFTR Reports; 1988; pp. 1–33. ISSN 2299-3657. Available online: https://scholar.google.pl/scholar?q=Importance+Sampling+Techniques+in+Reliability+Calculation+11.%09Doli%C5%84ski&hl=pl&as_sdt=0&as_vis=1&oi=scholart (accessed on 3 April 2022).
- Rackwitz, R.; Fujita, M. Updating first and second order reliability estimates by importance sampling. Jpn. Soc. Civ. Eng. 1988, 392, 53–59. [Google Scholar]
- Menz, M.; Dubreuil, S.; Morio, J.; Gogu, C.; Bartoli, N.; Chiron, M. Variance based sensivity analysis for Monte Carlo and importance sampling reliability assessment with Gaussian processes. Struct. Saf. 2021, 93, 102116. [Google Scholar] [CrossRef]
- Shojai, S.; Schaumann, P.; Brömer, T. Probabilistic modelling of pitting corrosion and its impact on stress concentrations in steel structures in the offshore wind energy. Mar. Struct. 2022, 84, 103232. [Google Scholar] [CrossRef]
- Adeli, H. Neural networks in civil engineering: 1989–2000. Comput.-Aided Civ. Infrastruct. Eng. 2001, 16, 126–142. [Google Scholar] [CrossRef]
- Waszczyszyn, Z.; Kaliszuk, J. Reliability analysis of structures by neural network supported Monte Carlo methods. Neural Netw. Soft Comput. 2002, 19, 745–759. [Google Scholar]
- Dudzik, A.; Potrzeszcz-Sut, B. Hybrid approach to the first order reliability method in the reliability analysis of a spatial structure. Appl. Sci. 2021, 11, 648. [Google Scholar] [CrossRef]
- Dang, H.V.; Trestian, R.; Bui-Tien, T.; Nguyen, H.X. Probabilistic method for time-varying reliability analysis of structure via variational Bayesian neural network. Structures 2021, 34, 3703–3715. [Google Scholar] [CrossRef]
- Qiu, Z.; Yang, D.; Elishakoff, I. Probabilistic interval reliability of structural systems. Int. J. Solids Struct. 2008, 45, 2850–2860. [Google Scholar] [CrossRef] [Green Version]
- Kubicka, K.; Radoń, U.; Szaniec, W. Comparison of the reliability methods for steel trusses subjected to fire. IOP Conf. Ser. Mater. Sci. Eng. 2017, 245, 032061. [Google Scholar] [CrossRef] [Green Version]
- Mochocki, W.; Radoń, U. Analysis of basic failure scenarios of a truss tower in a probabilistic approach. Appl. Sci. 2019, 9, 2662. [Google Scholar] [CrossRef] [Green Version]
- Chen, S.; Zhang, H.; Hou Ch Han, L.-H.; Mu, T.-M. Reliability calibration for the design of multiple-chord CFST trusses by advanced analysis. Struct. Saf. 2021, 89, 102051. [Google Scholar] [CrossRef]
- Kamiński, M.; Solecka, M. Optimization of the truss-type structures using the generalized perturbation-based Stochastic Finite Element Method. Finite Elem. Anal. Des. 2013, 63, 69–79. [Google Scholar] [CrossRef]
- Zheng, Z.; Dai, H. Structural stochastic response determination via a sample-based stochastic finite element method. Comput. Methods Appl. Mech. Eng. 2021, 381, 113824. [Google Scholar] [CrossRef]
- Kłosowska, J.; Obara, P.; Turant, J. Kinematically admissible failure mechanisms for plane trusses. IOP Conf. Ser. Mater. Sci. Eng. 2017, 245, 022022. [Google Scholar] [CrossRef] [Green Version]
- Safari, J. Multi-objective reliability optimization of series parallel systems with a choice of redundancy strategies. Reliab. Eng. Syst. Saf. 2012, 108, 10–20. [Google Scholar] [CrossRef]
- Kim, D.-S.; Ok, S.-Y.; Song, J.; Koh, H.-M. System reliability analysis using dominant failure modes identified by selective searching technique. Reliab. Eng. Syst. Saf. 2013, 119, 316–331. [Google Scholar] [CrossRef]
- Shao, S.; Murotsu, M. Approach to failure mode analysis of large structures. Probabilistic Eng. Mech. 1999, 14, 169–177. [Google Scholar] [CrossRef]
- Eurocode 3-1-2: General rules: Structural fire design.
- Eurocode 1: Actions on structures-Part 1-2:General actions-Actions on structures exposed to fire.
- Eurocode 3: Design of steel structures-Part 1-1:General rules and rules for buildings.
- Kubicka, K.; Pawlak, U.R.U. Influence of the thermal insulation type and thickness on the structure mechanical response under fire conditions. Appl. Sci. 2019, 9, 2606. [Google Scholar] [CrossRef] [Green Version]
- JCSS Probabilistic Model Code. Available online: https://www.jcss-lc.org/jcss-probabilistic-model-code/ (accessed on 3 April 2022).
- Kubicka, K.; Radoń, U. Assessment of randomness of buckling coefficient on the reliability index’s value under fire conditions. Arch. Civ. Eng. 2018, 64, 173–179. [Google Scholar]
- Kubicka, K.; Radoń, U.; Szaniec, W.; Pawlak, U. Comparative analysis of the reliability of steel structure with pinned and rigid nodes subjected to fire. IOP Conf. Ser. Mater. Sci. Eng. 2017, 245, 022051. [Google Scholar] [CrossRef]
- Biegus, A. Probabilistic Analysis of Steel Structures; PWN: Warszawa, Poland, 1999. (In Polish) [Google Scholar]
- Kubicka, K.; Obara, P.; Radoń, U.; Szaniec, W. Assessment of steel truss fire safety in terms of the system reliability analysis. Arch. Civ. Mech. Eng. 2019, 19, 417–427. [Google Scholar] [CrossRef]
- EN 1990: Basis of structural design.
- Maślak, M. Assessment of the safety level ensured by a steel load bearing structure when subjected to a fire. In Proceedings of the ICASS 2015: Eigth International Conference on Advances in Steel Structures, Lisbon, Portugal, 21–24 July 2015. [Google Scholar]
- Wong, J.K.S. Reliability of Structural Fire Design; Fire Engineering Research Report 99/16; University of Canterbury: Canterbury, New Zealand, 1999. [Google Scholar]
- Kubicka, K.; Radoń, U. The impact of support type on the reliability of steel trusses subjected to the action of a fire. Appl. Sci. 2020, 10, 7916. [Google Scholar] [CrossRef]
Publisher’s Note: MDPI stays neutral with regard to jurisdictional claims in published maps and institutional affiliations. |
© 2022 by the author. Licensee MDPI, Basel, Switzerland. This article is an open access article distributed under the terms and conditions of the Creative Commons Attribution (CC BY) license (https://creativecommons.org/licenses/by/4.0/).